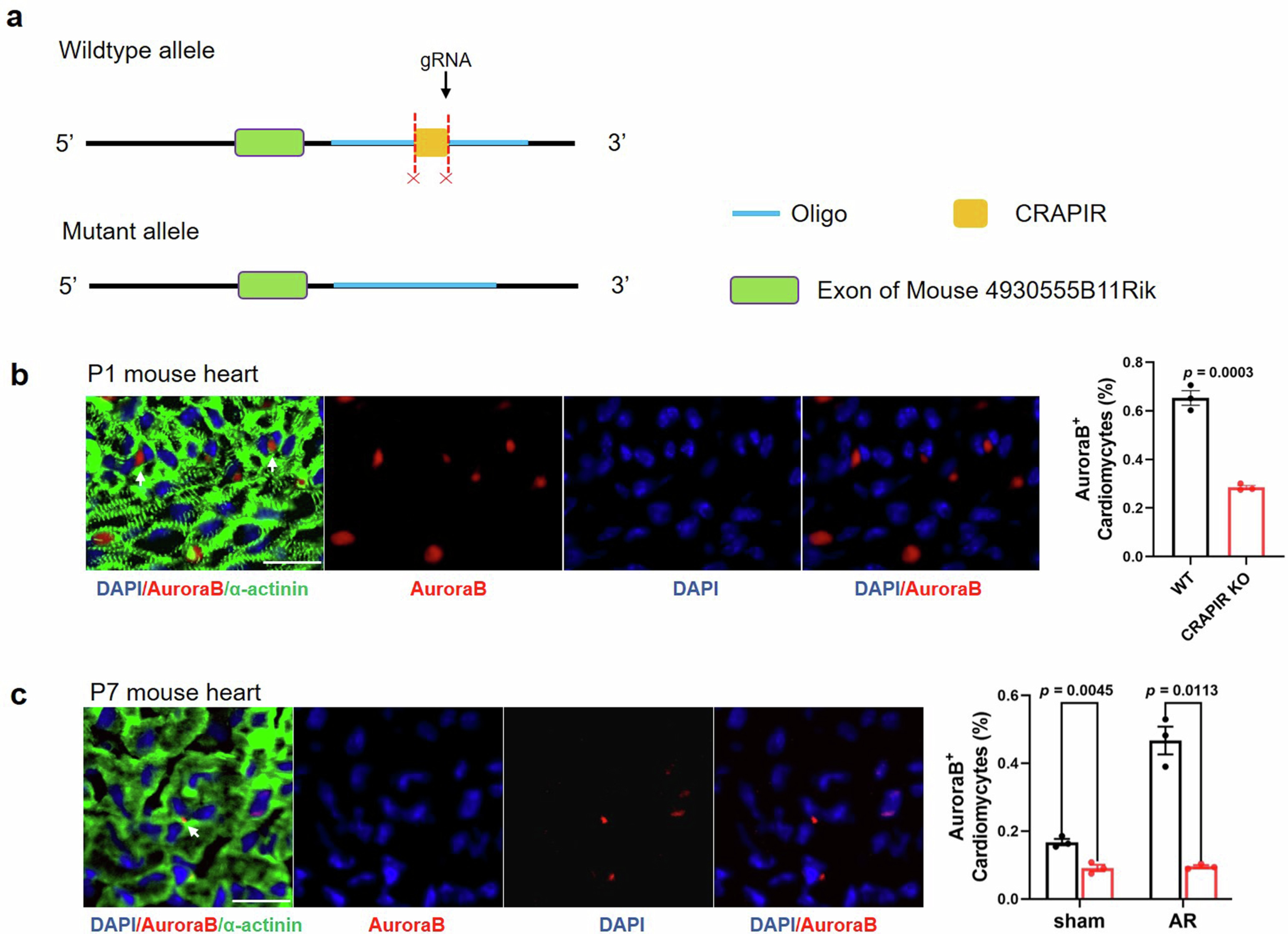
Extended Data Fig. 3: The effects of CRAPIR knockout on the proliferation of cardiomyocytes.

a, The schematic for the construction of CRAPIR KO mice. b and c, Representative P1 and P7 heart tissue sections stained with AuroraB, and the quantification of the percentage of AuroraB+ cardiomyocytes (n=3 mice). White arrows point the positive cardiomyocytes. Scale bar: 20 μm. Data are presented as mean ± s.e.m. Statistical analyses were performed by Two-tailed Student’s t test with Welch’s correction (c) or without Welch’s correction (b, c).