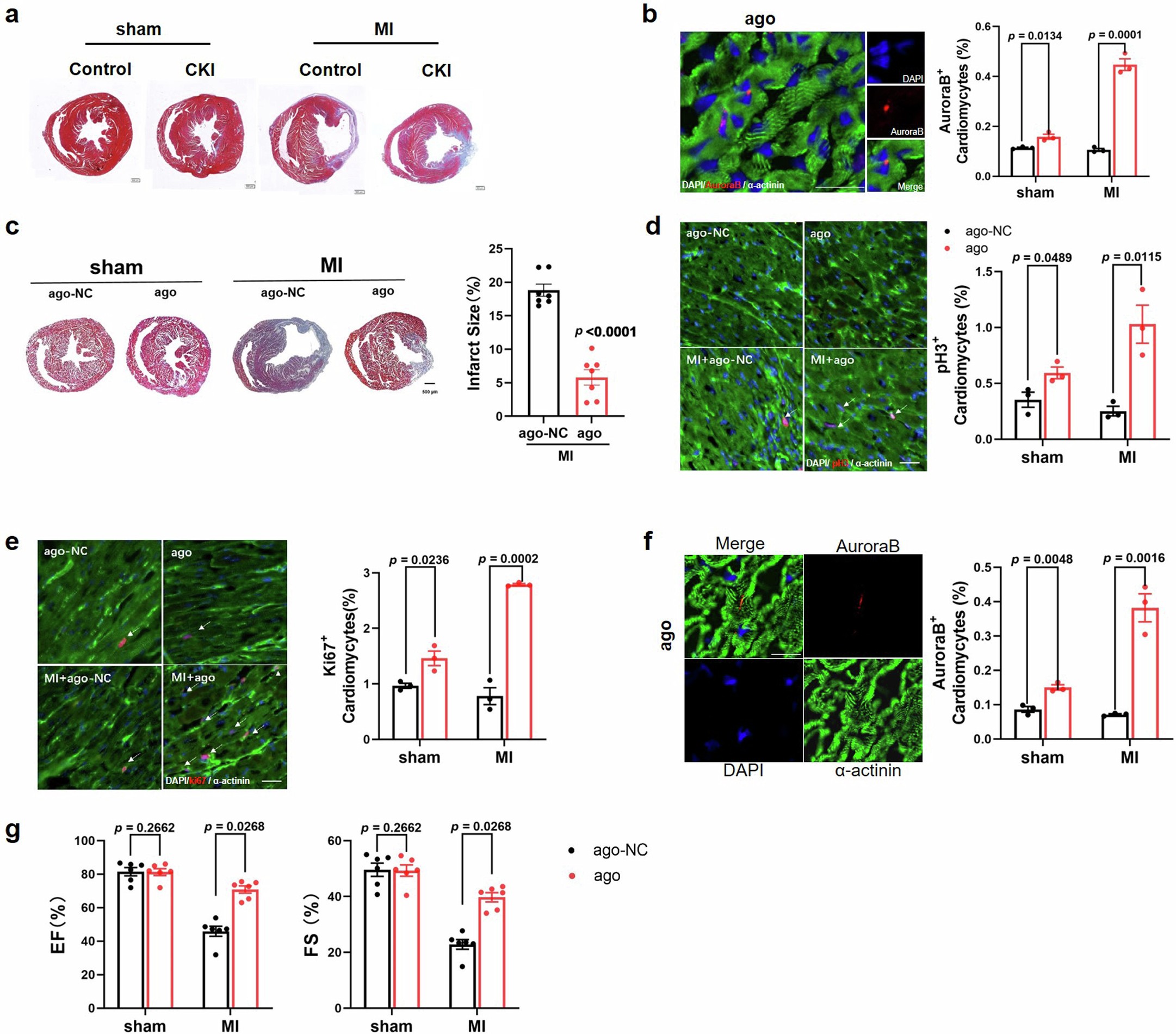
Extended Data Fig. 4: CRAPIR promotes cardiomyocyte proliferation and improves cardiac functions in P7 and adult mice with MI.

a, Masson staining of CKI mice subjected to MI. Scale bar: 500 μm. b, Cardiac sections from P7 mouse hearts stained with AuroraB at 3 days after MI (n=3 mice). Scale bar: 20 μm. c, The fibrosis of adult mice after MI for one month was studied using Masson staining (n=7 mice). Scale bar: 500 μm. d and e, Cardiac sections from adult mouse hearts stained with pH3 and Ki67 at 3 days after MI (n=3 mice). Scale bar: 50 μm. f, Cardiac sections from adult mouse hearts stained with AuroraB at 3 days after MI (n=3 mice). Scale bar: 20 μm. g, Echocardiography was used to observe cardiac function of adult mice at 28 days after MI (n=6 mice). Data are presented as mean ± s.e.m. Statistical analyses were performed by Two-tailed Student’s t test with (e, f) or without Welch’s correction (b-g). MI, myocardial infarction; ago, CRAPIR agomir; ago-NC, negative control for agomir.