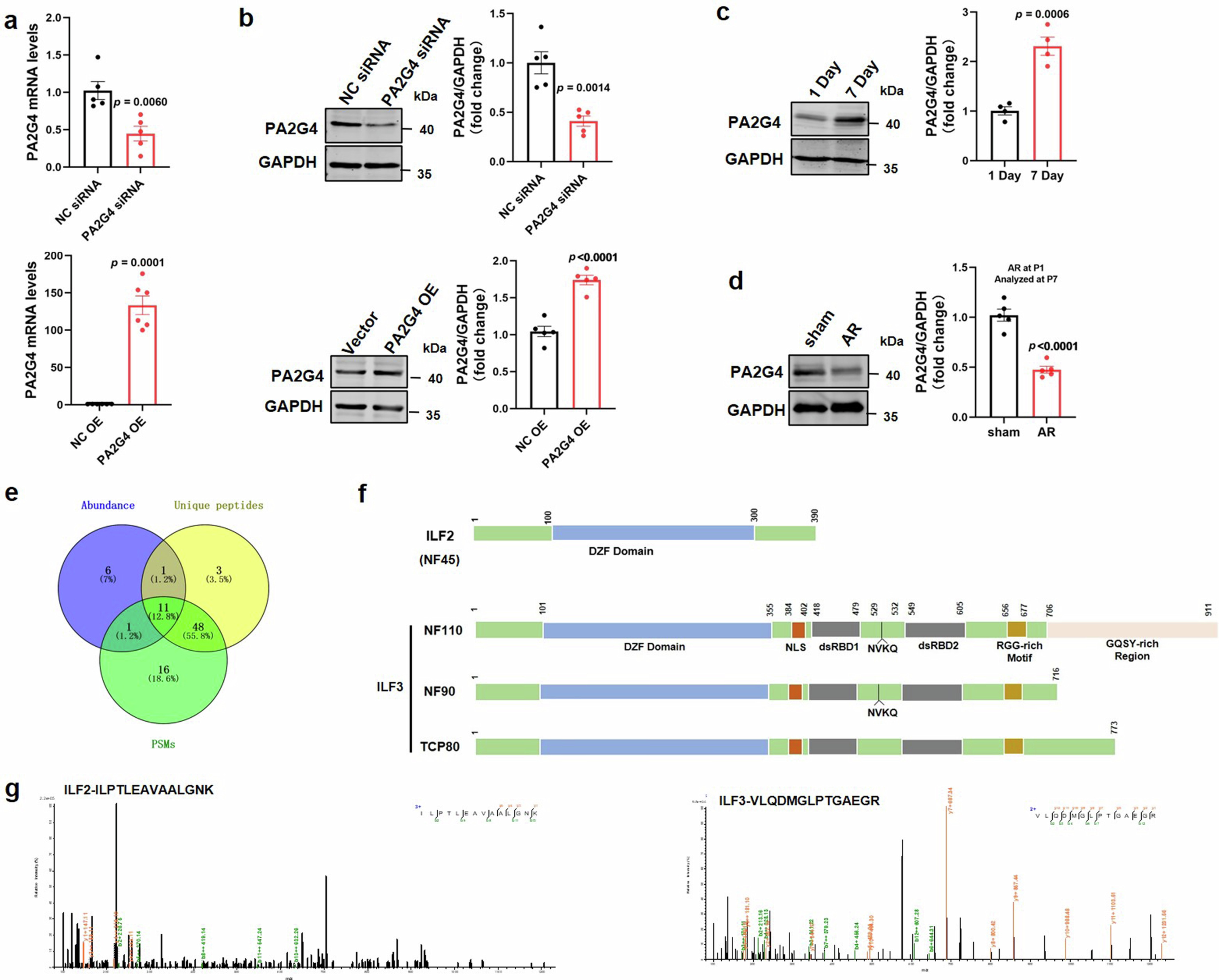
Extended Data Fig. 5: The expression of PA2G4 and the proteins binding to PA2G4.

a and b, The mRNA and protein expression of PA2G4 in cardiomyocytes transfected with PA2G4 siRNA and plasmid (n=5, 6 biological replicates). c and d, The protein expression level of PA2G4 in heart tissues (n=4 mice for c, 5 mice for d). e, Venn diagram showing overlapping proteins bind to PA2G4. Proteins with PSM values exceeding 5, unique peptide values greater than 10, and decreased abundance in PA2G4-bound proteins post-CRAPIR overexpression, which falls below 0.2 times that of the control group, were identified and selected. f, The structure of ILF2 and ILF3 proteins. g, Secondary mass spectrum for ILF2 and ILF3. Data are presented as mean ± s.e.m. Statistical analyses were performed by Two-tailed Student’s t test with (a) or without Welch’s correction (a-d). AR, apex resection; NC siRNA, negative control for siRNA; OE, overexpression.