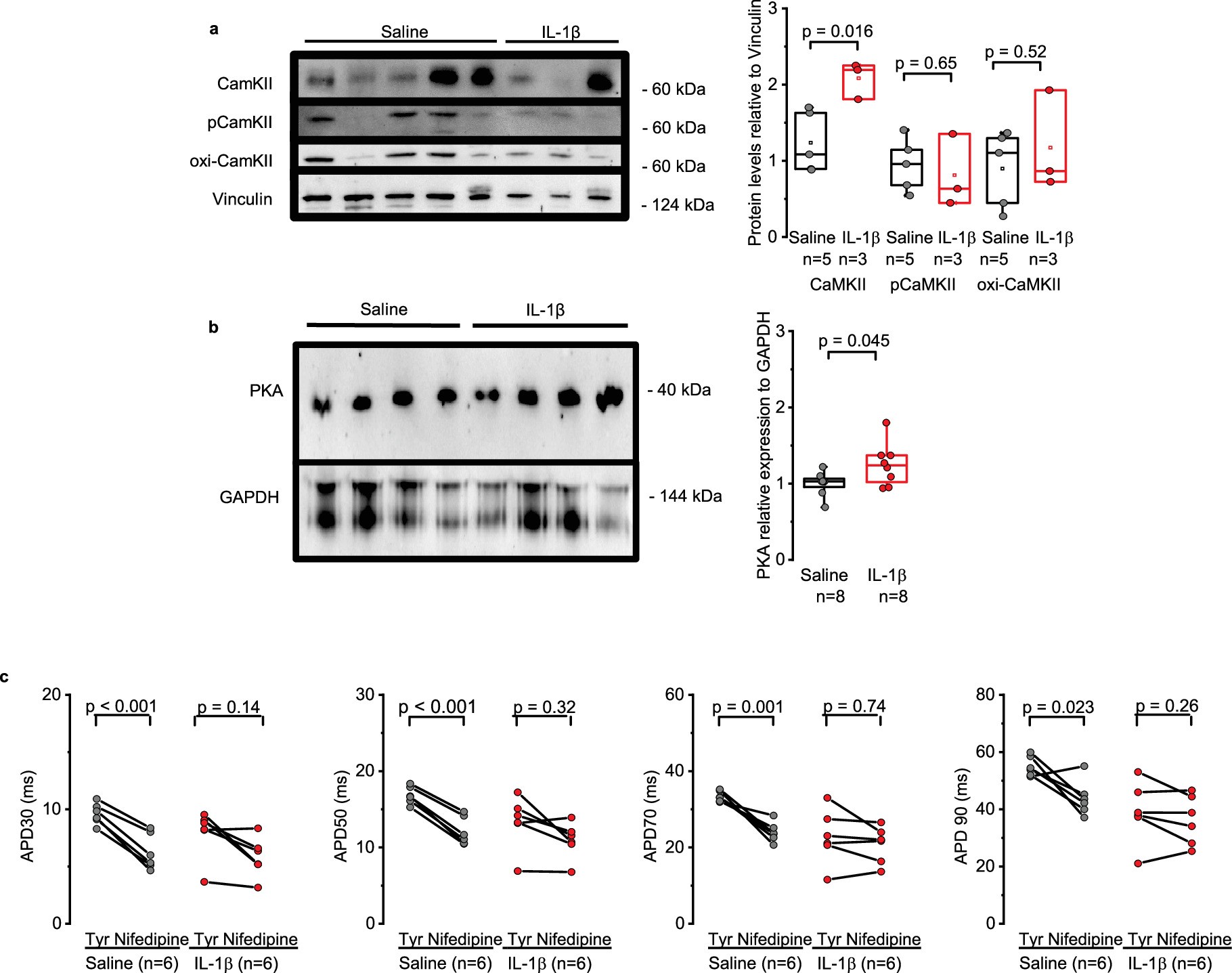
Extended Data Fig. 5: PKA and CaMKII expressions and the effect of Nifedipine on LA.

a, Western blot of Calcium-Calmodulin Kinase II δ (CaMKII), phospho-CaMKII Thr287 (p-CaMKII) and oxidized-CaMKII Met 281/282 (oxi-CAMKII). Quantitation levels were normalized to vinculin, used as loading control. Each sample represents one mouse heart; 5 saline-injected and 3 IL-1β-injected samples were analyzed. b Western blot of catalytic subunit of Protein kinase A (PKA). Quantitation levels were normalized to glyceraldehyde 3-phosphate dehydrogenase (GAPDH) loading control. Each sample represents one mouse heart; 8 saline-injected and 8 IL-1β-injected samples were analyzed (see the second membrane in uncropped Material). c, APDs before and after Nifedipine perfusion (at 30%, 50%, 70%, and 90% of repolarization). Data are presented as individual values before and after condition. Data in a and b are presented as the central lines in the box plots represent the median, the box limits represent the first and third quartiles and the whiskers denote the minimum and maximum values. Data in c is presented as individual values before and after condition. P values were calculated with unpaired Student’s t-test (two-tailed) (a,b), and paired samples Student’s t-test (two-tailed) (c).