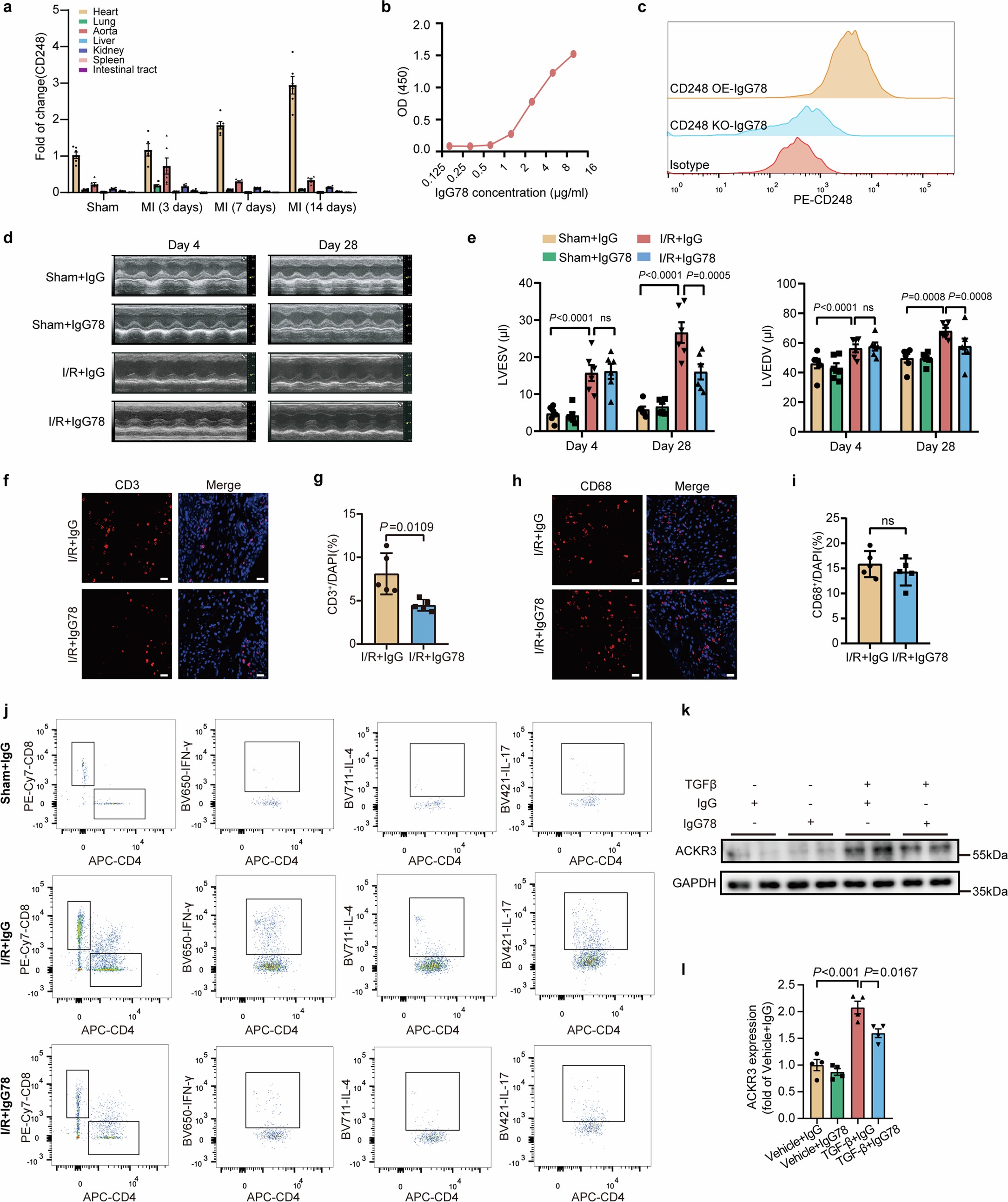
Extended Data Fig. 6: CD248 monoclonal antibody reduced cardiac T cell infiltration and attenuated cardiac dysfunction in mice subjected to I/R injury.

a, RT-PCR analysis of CD248 mRNA level in the mouse heart, lung, aorta, liver, kidney, spleen and intestinal tract at baseline and 3 days, 7 days, and 14 days post myocardial infarction, with CD248 mRNA level in sham-operated mouse hearts as normalization. n = 5-6 animals in each group. b, Binding affinity of IgG78 with CD248 protein as reflected by OD value at different concentration. c, Flow cytometry analysis of the binding specificity of IgG78 with CD248 using CD248 knockout and CD248 overexpressed adult mouse cardiac fibroblasts. d, Representative M-mode echocardiogram images of mice from sham+IgG, sham+IgG78, I/R+IgG, I/R + IgG78 at 4 days and 28 days post I/R injury. e, LVESV and LVEDV measurement in mice from Sham+IgG, Sham+IgG78, I/R+IgG, I/R + IgG78 groups at 4 days and 28 days post I/R injury. n = 6 animals in each group. f-i, Immunofluorescence analysis of CD3+ T cell (f) and CD68+ macrophage (h) infiltration in I/R-injured mouse hearts with IgG or IgG78 treatment; and statistical analysis were respectively shown in g and i. n = 5 animals in each group. Scale bar = 20 μm. j, Representative dot plots showing cardiac T cells infiltration in I/R-injured mouse hearts after three times of IgG or IgG78 treatment. k, Western-blot analysis of ACKR3 expression in TGF-β-stimulated cardiac fibroblasts with IgG or IgG78 treatment; and statistical analysis were shown in l. Data are shown as mean ± s.e.m.; unpaired two-tailed Student’s t-test (g and i) and two-way ANOVA (e and l).