Extended Data Fig. 10: Manipulation of O-GlcNAcylation in fibroblasts orchestrates vascular recovery.
From: O-GlcNAcylation promotes angiogenic transdifferentiation to reverse vascular ischemia

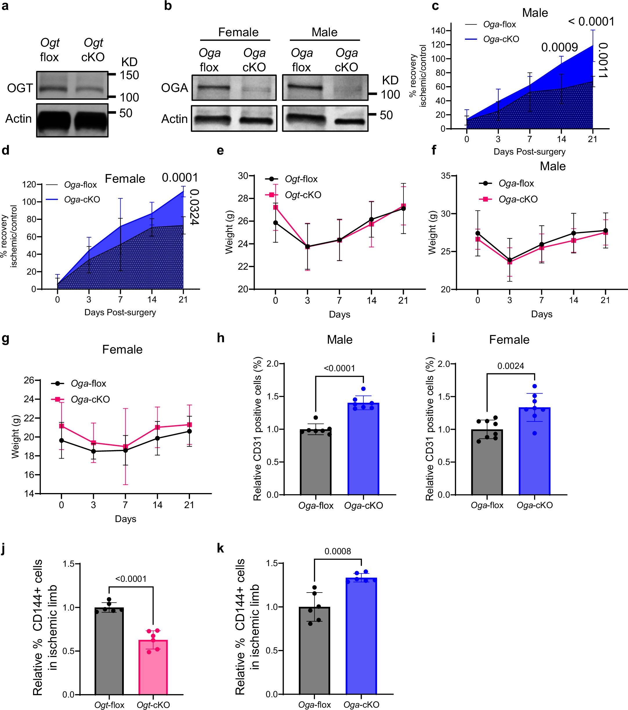
a, b. Western blots illustrate the knockdown efficacy of OGT (a) or OGA (b) in tail-tip fibroblasts obtained from fibroblast-specific knockdown mice and control mice. c, d. Area under the curve analysis of recovery from ischemia in Oga-flox and Oga-cKO mice, separated by sex. Male: n = 7 mice per group; female: n = 8 mice per group. P values are from two-way ANOVA. e–g. Weights of Ogt-flox and Ogt-cKO, Oga-flox and Oga-cKO mice during recovery from ischemia, Oga-flox and Oga-cKO mice separated by sex. h, i. Quantification of CD31+ cells in ischemic recovered limbs of Oga-flox and Oga-cKO mice at day 21, separated by sex. Male: n = 7 mice per group; female: n = 8 mice per group. j–k. Quantification of CD144+ cells in ischemic recovered limbs of Ogt-flox and Ogt-cKO (j) or Oga-flox and Oga-cKO (k) mice on day 21 post-surgery. n = 6 mice per group. In c–k, data are mean ± SD, results represent two independent experiments. In h–k, P values are from two-tailed unpaired Student’s t-test.