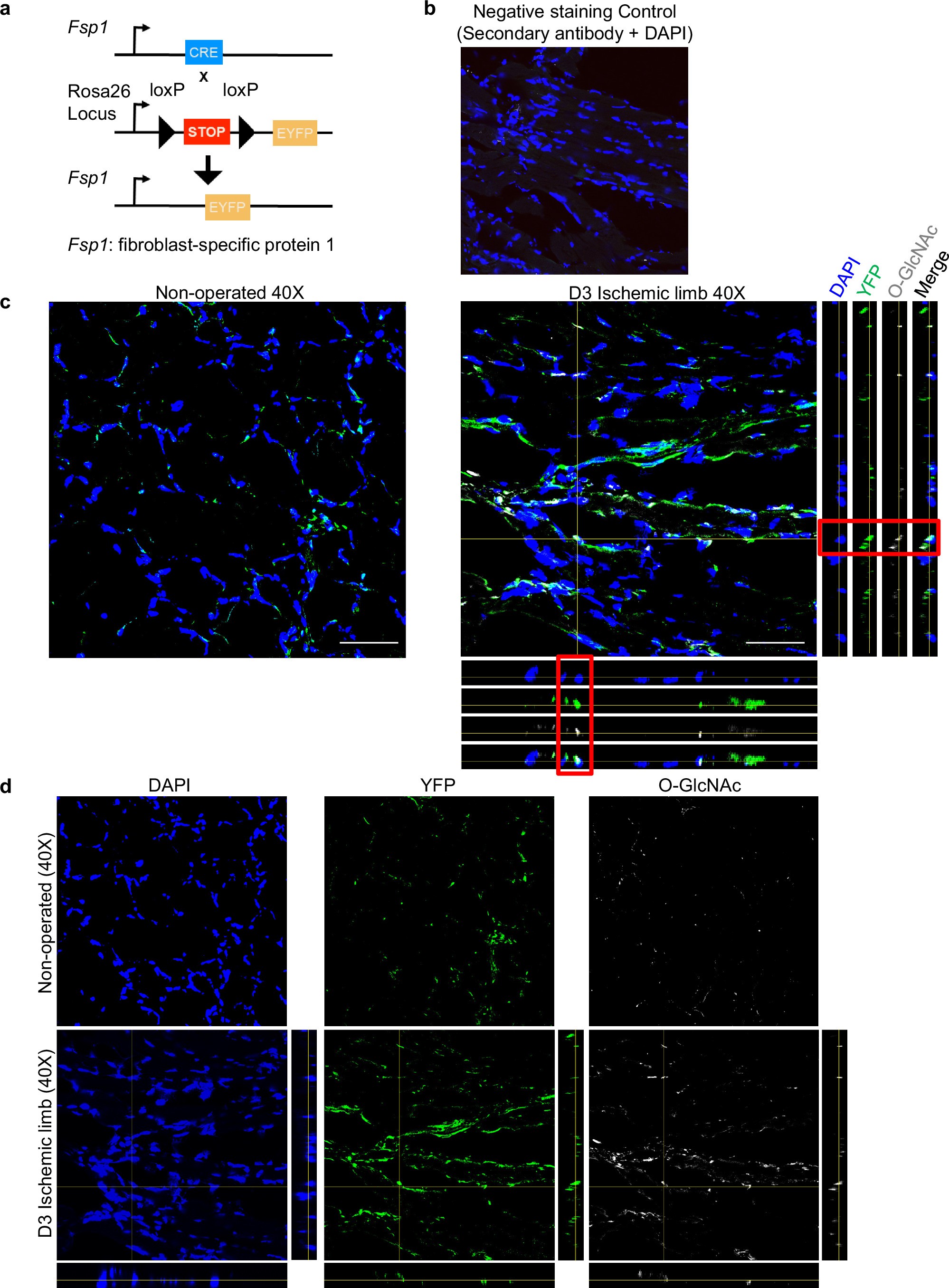
Extended Data Fig. 2: O-GlcNAcylation regulates angiogenic transdifferentiation.
From: O-GlcNAcylation promotes angiogenic transdifferentiation to reverse vascular ischemia

a. Schematic figure illustrates lineage tracing strategy in mice for Fsp1-driven fibroblasts labeled with EYFP. b. Negative staining control of secondary antibody staining performed without primary antibody. c. Immunofluorescence staining of YFP (green), O-GlcNAc (gray), and DAPI (blue) in ischemic hindlimb tissue from Fsp1-Cre: R26R-EYFP mice at day 3, with or without (non-operated) femoral artery ligation. (scale bar: 50 µm, z-stack, [1.15 µm/slide]). d. Single-channel immunofluorescence staining shows DAPI (blue), YFP (green), and O-GlcNAc (gray) in the ischemic hindlimb on day 3 post-surgery and in limb from non-operated mice. In b-d, results are representative of two independent experiments.