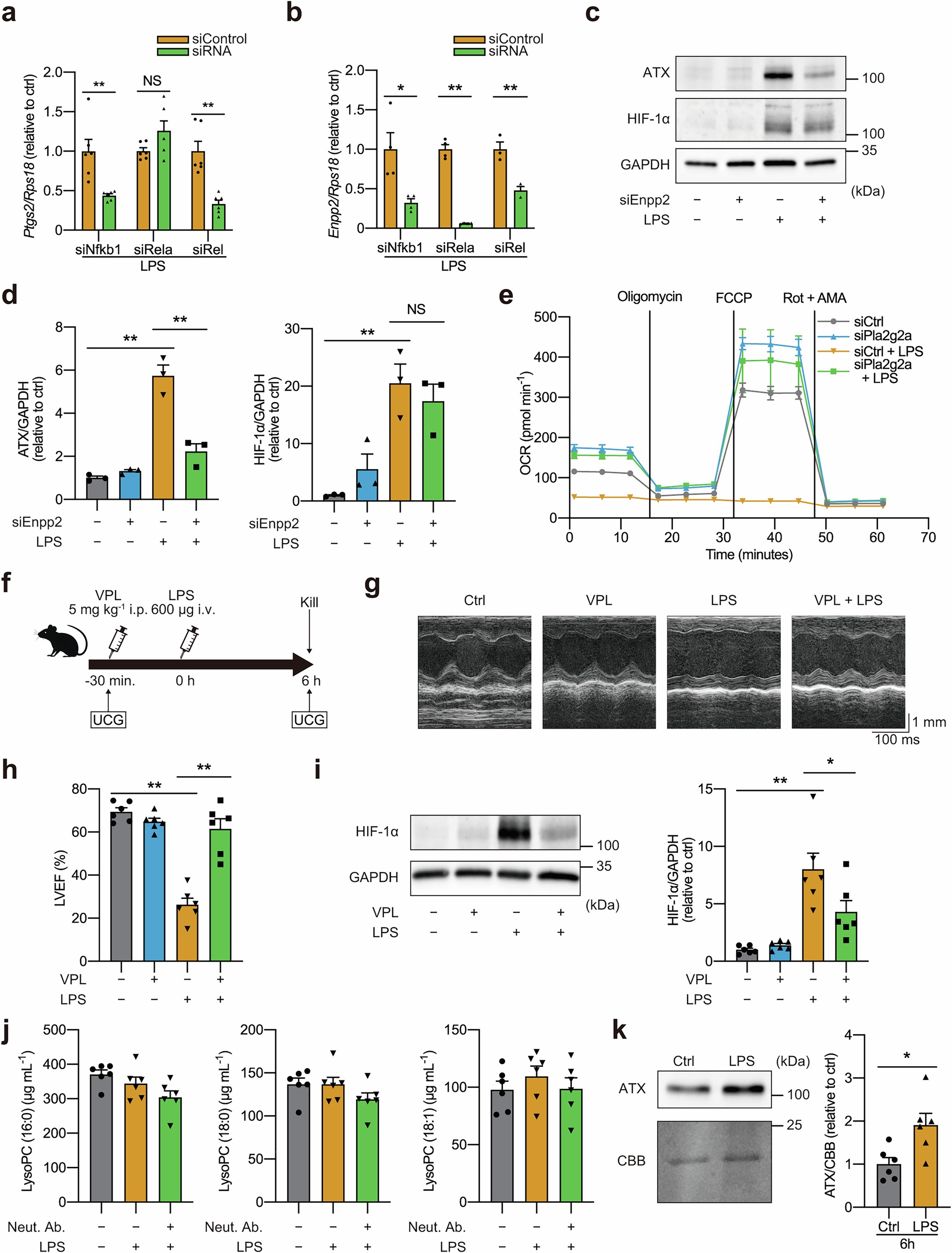
Extended Data Fig. 8: Roles of secretory phospholipase A2 (sPLA2) and lysophosphatidylcholine (lysoPC) in septic cardiomyopathy.

(a) Ptgs2 gene expression in cultured cardiomyocytes treated with LPS (100 ng/mL) and siRNA targeting Nfkb1, Rela, and Rel (n = 6 per group). (b) Enpp2 gene expression in cultured cardiomyocytes treated with LPS and siRNA against Nfkb1, Rela, and Rel (n = 4 in the siNfkb1 group, n = 4 in the siRela group, and n = 3 in the siRel group). (c and d) Western blots of autotaxin (ATX) and HIF-1α expression under LPS treatment in cultured cardiomyocytes with Enpp2 silencing and their quantifications (n = 3, each group). GAPDH was used as an internal control in western blotting experiments. (e) Overall flow of the Mitostress test using the Flux Analyzer in LPS-treated cultured cardiomyocytes, in which PLA2G2A was silenced by specific siRNA (n = 4, each group). (f) Experimental protocol for treatment of C57BL/6 J mice with Varespladib (an inhibitor against PLA2G2A, PLA2G5, and PLA2G10) under LPS administration. (g) Echocardiographic images of the left ventricles of C57BL/6 J mice with VPL treatment 6 h after LPS administration. (h) LVEF of C57BL/6 J mice 6 h after LPS administration with or without VPL treatment (n = 6, each group). (i) Western blot analysis of HIF-1α expression in the myocardium of C57BL/6 J mice 6 h after LPS administration with or without VPL and its quantification (n = 6, each group). GAPDH was used as an internal control in western blotting experiments. (j) The levels of lysoPCs (left, 16:0; middle, 18:0; right, 18:1) in the blood of mice treated with PLA2G5-neutralizing antibody, 6 h after LPS administration (n = 6, each group). (k) Western blot of autotaxin (ATX) expression in the plasma of C57BL/6 J mice 6 h after LPS administration and its quantification (n = 6, each group). Coomassie Brilliant Blue (CBB) was used as an internal control in western blotting experiments. Data are presented as the mean ± SEM. Data were statistically analyzed using a two-sided t test (a, c, k) and 1-way ANOVA with Tukey’s post hoc test (d, h–j). *P < 0.05, **P < 0.01.