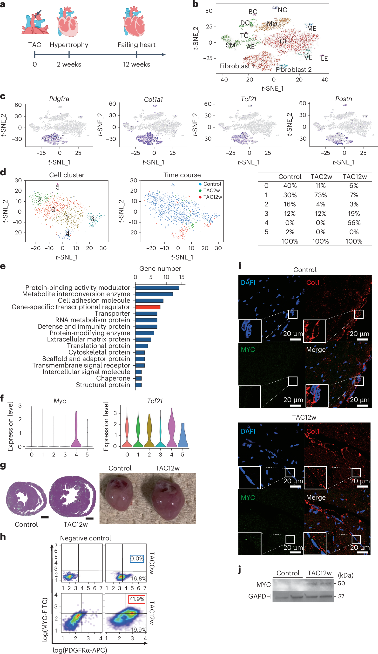
Fig. 1: MYC expression in CFs of failing hearts.

a, Experimental scheme using mice exposed to pressure overload. 0, day of TAC; 2 weeks, 2 weeks after TAC; 12 weeks, 12 weeks after TAC. On the day of TAC and 2 weeks and 12 weeks after TAC, non-cardiomyocytes were collected from the heart and scRNA-seq was performed. b, t-SNE visualization of unsupervised clustering of non-cardiomyocytes. Cells (dots) are colored according to the cell clusters and annotated using well-known marker genes. CE, capillary endothelial cell; MΦ, macrophage; SM, smooth muscle cell; AE, arterial endothelial cell; DC, dendritic cell; VE, venous endothelial cell; ME, MKI67 positive endothelial cell; NC, nerve cell; LE, lymphatic endothelial cell; BC, B cell; TC, T cell. c, Feature plot showing fibroblast marker gene expression on t-SNE. d, t-SNE reclassified CFs into six subpopulations according to their gene expression (left, colored according to the cell clusters; right, colored according to the time after TAC). The table shows the cell ratios of six clusters at each time course. e, GO analysis of genes specifically expressed in cluster 4, HF-specific CFs. f, Violin plot showing the expression of Myc and Tcf21 among the six clusters. g, Left: representative cardiac sections stained with azan. Scale bars, 1 mm. Right: representative gross cardiac appearance. h, Flow cytometry analyses of PDGFRα and MYC expression in sham and TAC12w hearts. Negative control, secondary antibody alone in each mouse. i, Immunofluorescence for collagen I and smFISH for MYC in sham and TAC12w hearts. The experiment was repeated independently three times with similar results. Scale bars, 20 μm. j, Western blot analysis of MYC and GAPDH expression in CFs of sham and TAC12w mice. The experiment was repeated independently three times with similar results.