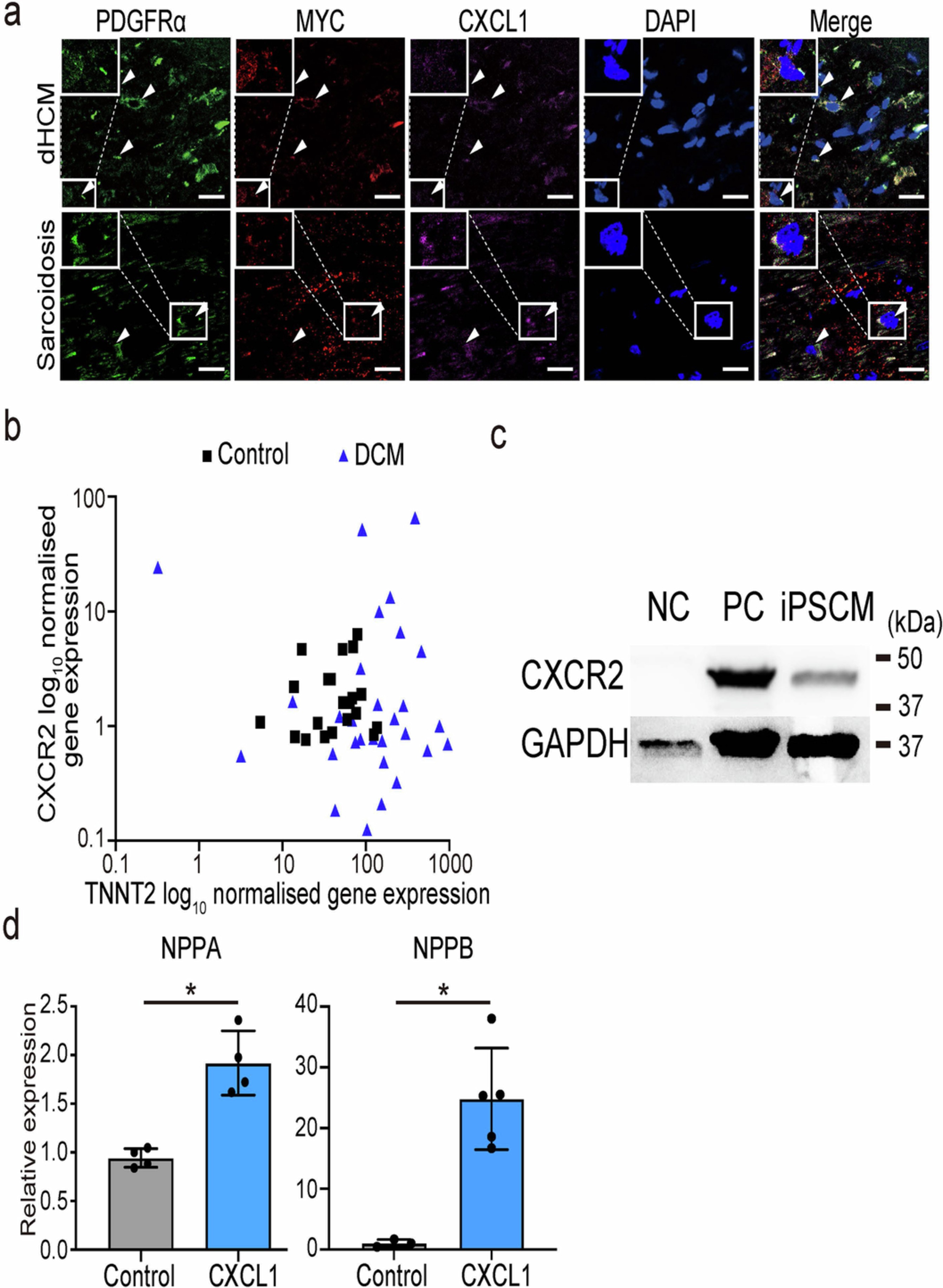
Extended Data Fig. 8: Expressions of MYC and CXCL1 in patients with HF and the effect of CXCL1 on human cardiomyocytes.

Related to Fig. 6. a: Immunofluorescence for PDGFRα and single-molecule fluorescence in situ hybridization for MYC and CXCL1 in human dilated phase HCM (dHCM) and sarcoidosis hearts. Scale bars, 20 μm. Arrows indicate the colocalization of the MYC, CXCL1, and PDGFRα in the same cells. b: CXCR2 expression data using single-cell RNA-seq from our previous report. Horizontal axis, TNNT2 expression; vertical axis, CXCR2 expression. Black squares, cardiomyocytes from human control hearts; blue triangles, cardiomyocytes from human hearts of dilated cardiomyopathy. c: Western blot analysis of CXCR2 and GAPDH expression in iPSCM. d: Relative mRNA expression of HF markers in iPSCM (n = 3–5 each). Data are shown as mean ± SD. *, p < 0.05; p = 0.029 (Nppa), p = 0.036 (Nppb); significance was determined using the two-sided Mann-Whitney test for mean comparisons. Source data are provided as a Source Data file.