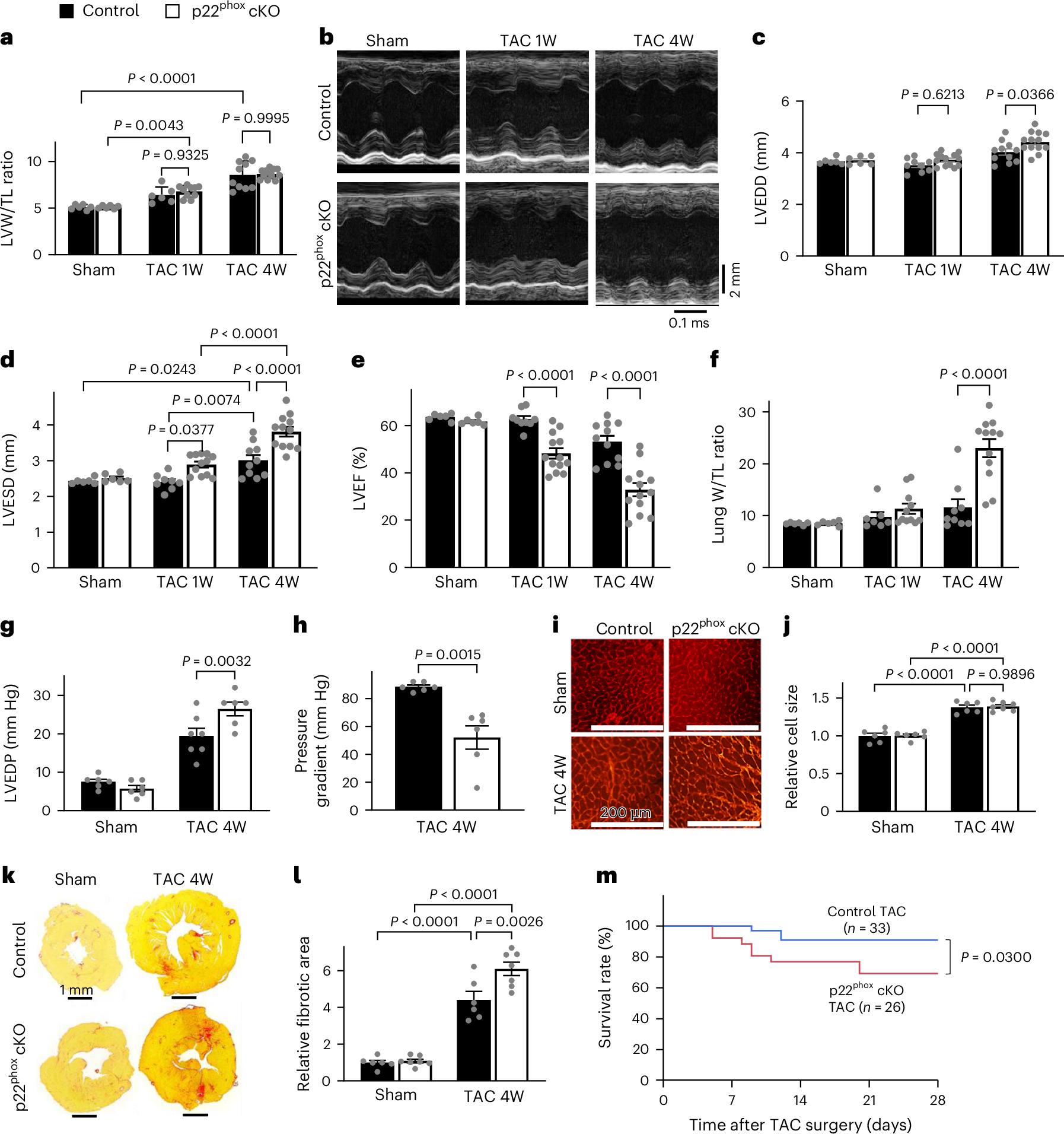
Fig. 2: p22phox cKO mice developed exacerbated heart failure in response to pressure overload.
From: p22phox prevents the oxidation of SERCA2a and stabilizes it in the heart

a–h, Control mice and p22phox cKO (homozygous) mice were subjected to sham operation or TAC (1W or 4W), and the pressure gradient was assessed by Doppler on day 2 to confirm that appropriate levels of constriction were applied. The mice were then analyzed for hypertrophic response and cardiac function by echocardiography. a, The hearts were collected, and the LVW (in mg) was measured and divided by the TL (in mm). The relative LV weight to tibia length (LVW/TL) ratio was plotted to compare the hypertrophic response (control: sham n = 6, TAC 1W n = 6, TAC 4W n = 10; p22phox cKO: sham n = 6, TAC 1W n = 10, TAC 4W n = 12). b, Representative echocardiographs from control and p22phox cKO mice subjected to sham operation or TAC (1W or 4W). c, LVEDD analyzed by echocardiography (control: sham n = 6, TAC 1W n = 9, TAC 4W n = 11; p22phox cKO: sham n = 6, TAC 1W n = 13, TAC 4W n = 13). d, LVESD analyzed by echocardiography (control: sham n = 6, TAC 1W n = 8, TAC 4W n = 10; p22phox cKO: sham n = 6, TAC 1W n = 12, TAC 4W n = 12). e, LVEF analyzed by echocardiography (control: sham n = 6, TAC 1W n = 9, TAC 4W n = 11; p22phox cKO: sham n = 6, TAC 1W n = 13, TAC 4W n = 13). f, The LungW (in mg) was measured and divided by the TL (in mm). The relative lung W/TL ratio was plotted to compare the extent of lung congestion (control: sham n = 6, TAC 1W n = 7, TAC 4W n = 9; p22phox cKO: sham n = 6, TAC 1W n = 11, TAC 4W n = 12). g,h, Hemodynamic measurements were obtained by catheterization from control and p22phox cKO (homozygous) mice that were subjected to sham operation or TAC (4W). g, LVEDP (control: sham n = 6, TAC 4W n = 7; p22phox cKO: sham n = 6, TAC 4W n = 6). h, Pressure gradient (n = 6). i–l, Histological evaluation of hypertrophy and fibrosis in control mice and p22phox cKO (homozygous) mice subjected to sham operation or TAC (4W). i, Wheat germ agglutinin staining showing cell size. j, Relative cell size (control: sham n = 6, TAC 4W n = 7; p22phox cKO: sham n = 6, TAC 4W n = 6). k, Picrosirius red staining. l, Relative fibrotic area fold change (control: sham n = 6, TAC 4W n = 6; p22phox cKO: sham n = 7, TAC 4W n = 7). m, Percentage survival in days after TAC surgery by Kaplan–Meier analysis with log rank test. All bar graphs represent the mean ± s.e. Statistical significance was determined using one-way ANOVA with Tukey test (a, c, d and j), one-way ANOVA with Šidák’s multiple-comparison test (e–g and l) and unpaired Student’s t-test (two tailed) (h).