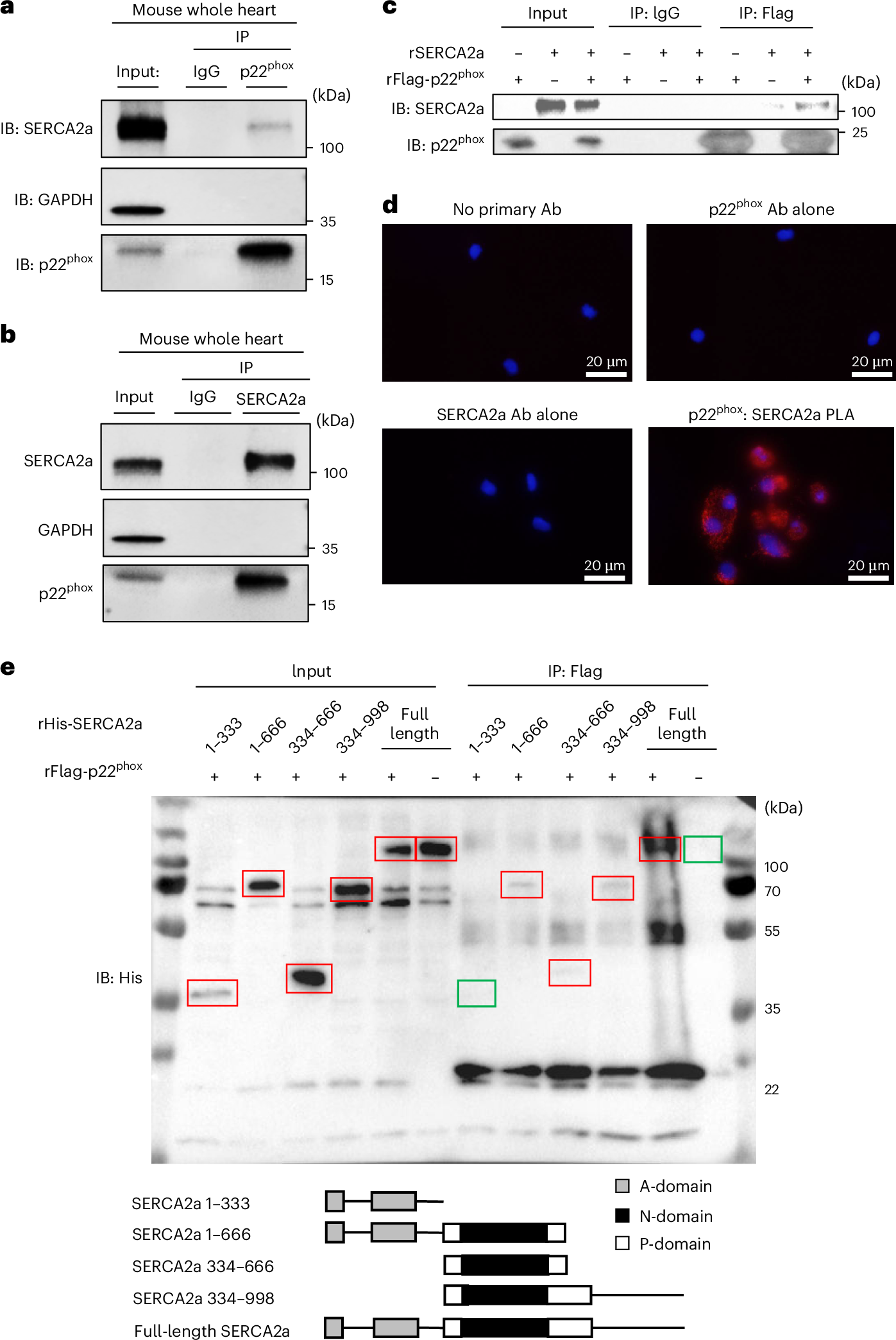
Fig. 3: p22phox binds directly to SERCA2a.
From: p22phox prevents the oxidation of SERCA2a and stabilizes it in the heart

a,b, Immunoprecipitation (IP) of p22phox and SERCA2a from mouse whole heart tissue lysates using specific antibodies and with respective IgG control. Immunoprecipitates were loaded along with a 10% input fraction and immunoblotted (IB) for SERCA2a and p22phox protein. a, Immunoprecipitation of p22phox with co-immunoprecipitation of SERCA2a (performed at least three times independently). b, Immunoprecipitation of SERCA2a with co-immunoprecipitation of p22phox (performed at least three times independently). c, In vitro binding assay. Recombinant SERCA2a (rSERCA2a) and recombinant Flag-tagged p22phox (rFlag-p22phox) were incubated in IP cell lysis buffer and immunoprecipitated. The Flag-tagged p22phox, along with IgG control and the immunoprecipitated complexes, was washed and immunoblotted for SERCA2a and p22phox. The blots show binding of recombinant Flag-tagged p22phox (rFlag-p22phox) with rSERCA2a (performed at least three times independently). d, PLA performed in neonatal rat cardiomyocytes. Cardiomyocytes were incubated with antibody diluent alone, rabbit anti-p22phox antibody alone, mouse anti-SERCA2a alone, and anti-p22phox and anti-SERCA2a antibodies for 2 h at 37 °C. Five random images per well were acquired using DAPI (blue nuclei) and Cy5 filters (red Cy5 PLA fluorescence signals are a result of the secondary antibody-conjugated PLA probe ligation and amplification only in the presence of antibodies against both p22phox and SERCA2a, indicating close proximity (<40 nm)) (performed at least three times independently). e, Top: in vitro binding of different fragments of recombinant His-tagged SERCA2a (rHis-SERCA2a) with Flag-tagged p22phox (rFlag-p22phox). SERCA2a His-tagged serial truncations were individually incubated with rFlag-p22phox, then pulled down with anti-Flag M2 beads and immunoblotted with anti-His antibody. The red rectangles indicate the different lengths of recombinant His-tagged SERCA2a (rHis-SERCA2a), seen in the input fraction and the immunoprecipitated lanes that bound to recombinant Flag-tagged p22phox (rFlag-p22phox) (performed at least three times independently). The green rectangles indicate absence of immunoprecipitated bands. Bottom: a schematic representation of the SERCA2a domain structure (three cytoplasmic domains (boxes): the actuator domain (A-domain), the nucleotide binding domain (N-domain) and the phosphorylation domain (P-domain), and transmembrane domains (lines)).