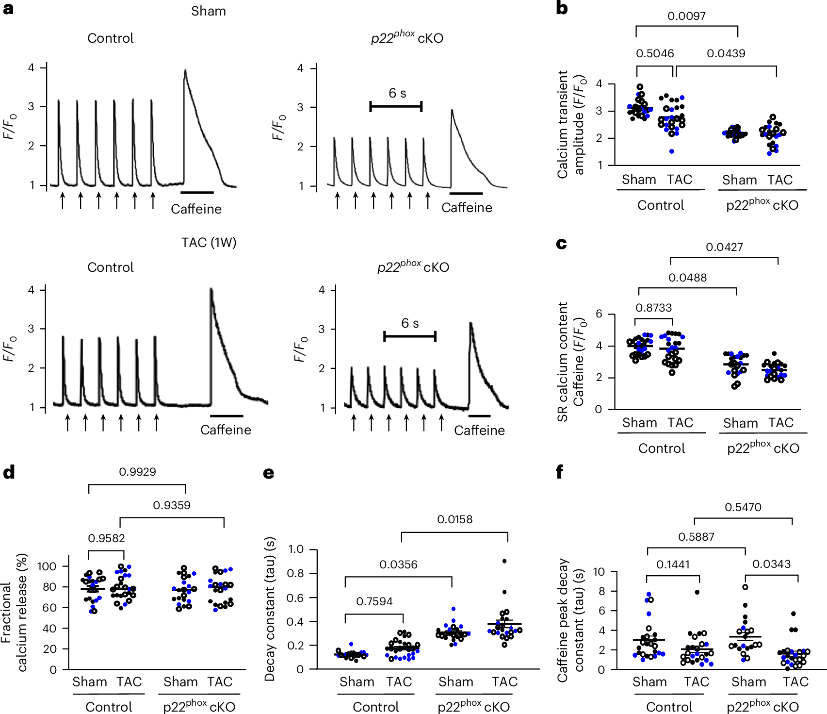
Fig. 4: p22phox cKO mice showed abnormal Ca2+ handling.
From: p22phox prevents the oxidation of SERCA2a and stabilizes it in the heart

a–f, Ca2+ transient and SR Ca2+ content in p22phox cKO myocytes at baseline and after 1-week TAC. Adult cardiomyocytes were isolated from control and p22phox cKO mice using the Langendorff perfusion method. The cardiomyocytes were loaded with Fluo-4 AM. Ca2+ fluorescence intensity was recorded as the ratio of the fluorescence (F) over the basal diastolic fluorescence (F0). a, Twitch Ca2+ transient and SR Ca2+ content measured as the height of the caffeine (10 mM)-induced Ca2+ transient in representative ventricular myocytes from control and p22phox cKO mice at baseline and 1 week after TAC. Ca2+ fluorescence intensity was recorded as the ratio F/F0 of the fluorescence (F) over the basal diastolic fluorescence (F0). b–f, Summarized data for twitch representing the mean ± s.e. from three mice per condition and specified number of cells per mouse Ca2+ transient amplitude (WT: sham—6, 6, 9, TAC—7, 9, 9; p22phox cKO: sham—8, 8, 8, TAC—8, 7, 7) (b), SR Ca2+ content (WT: sham—7, 7, 8, TAC—7, 7, 10; p22phox cKO: sham—7, 7, 8, TAC—7, 7, 8) (c), fractional SR Ca2+ release (WT: sham—7, 7, 8, TAC—7, 7, 10; p22phox cKO: sham—7, 7, 8, TAC—7, 7, 8) (d), decay constant (tau) (WT: sham—6, 6, 7, TAC—7, 9, 11; p22phox cKO: sham—8, 7, 7, TAC—6, 6, 10) (e) and caffeine peak decay constant (tau) (WT: sham—8, 8, 8, TAC—8, 6, 10; p22phox cKO: sham—8, 3, 9, TAC—8, 6, 10) (f) in control and p22phox cKO ventricular myocytes at baseline and after 1-week TAC. The individual data points from cells of each mouse are represented by dots (filled black and blue dots and black empty dots). The statistical analysis was conducted using the nested t-test (two tailed) (c and f), nested one-way ANOVA and Tukey’s multiple-comparison test (b and e), and nested one-way ANOVA and Šidák’s multiple-comparison test (d). Hierarchical clustering dendrogram analysis was performed, and the dendrogram is provided in the source data.