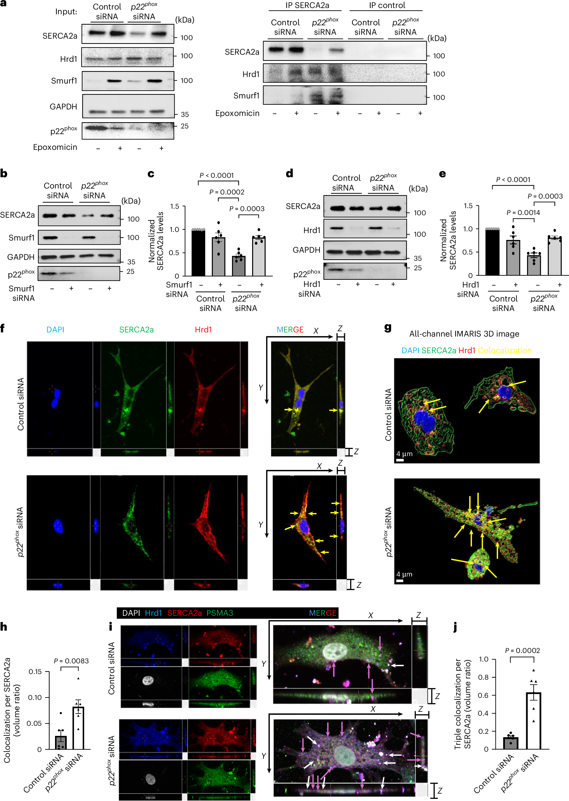
Fig. 7: SERCA2a interacts with Smurf1 and Hrd1 E3 ubiquitin ligases under oxidative stress and undergoes proteasomal degradation.
From: p22phox prevents the oxidation of SERCA2a and stabilizes it in the heart

a, NRVMs were transfected with control siRNA or p22phox siRNA for 48 h and treated with MG132 for 3 h. The cell lysates were immunoprecipitated with either SERCA2a antibody or IgG control antibody and checked by immunoblotting for interaction with Smurf1 or Hrd1 E3 ubiquitin ligases. The immunoblots show enhanced binding of both Smurf1 and Hrd1 E3 ubiquitin ligases with SERCA2a in the absence of p22phox. Epoxomicin treatment at baseline also showed SERCA2a interaction with Hrd1 and Smurf1 (performed at least three times independently). b–e, NRVMs were transfected with control siRNA or p22phox siRNA together with Smurf1 or Hrd1 siRNA as indicated for 48 h. Cell lysates were collected and analyzed for protein levels of SERCA2a by immunoblotting. b, Representative immunoblots of SERCA2a with GAPDH as loading control. Knockdown of Smurf1 and p22phox is also validated. c, Relative SERCA2a protein levels in b (n = 6). d, Representative immunoblots of SERCA2a with GAPDH as loading control. Knockdown of Hrd1 and p22phox is also validated. e, Relative SERCA2a protein levels in c (n = 6). f–h, NRVMs were transfected with control siRNA or p22phox siRNA for 48 h and stained by immunofluorescence. Images were acquired by confocal microscopy. The blue color indicates DAPI (nucleus), green is SERCA2a, red is Hrd1 and yellow is the colocalization channel. f, Representative all-channel confocal microscopy images showing colocalization of SERCA2a and Hrd1. g, Three-dimensional (3D) fluorescence reconstructed image using IMARIS software after confocal microscopic image acquisition with z-stacks. h, The quantification of colocalization was calculated as the ratio of the volume of colocalization to the volume of SERCA2a in each cell following IMARIS software analysis (n = 6). i, Representative immunofluorescence images from control siRNA or p22phox siRNA-treated NRVMs stained with DAPI (white: pseudo color), SERCA2a (red), Hrd1 (blue) and PSMA3 (green). Individual channels are shown separately, and the merge channel is shown enlarged. The purple arrows indicate colocalization of SERCA2a with Hrd1, and the white arrows indicate triple colocalization of SERCA2a, Hrd1 and PSMA3. j, The quantification of triple colocalization was calculated as the ratio of the volume of triple colocalization to the volume of SERCA2a in each cell following IMARIS software analysis (n = 5). All bar graphs represent the mean ± s.e. Statistical significance was determined using one-way ANOVA with Tukey test (c and e) and unpaired Student’s t-test (two tailed) (h and j).