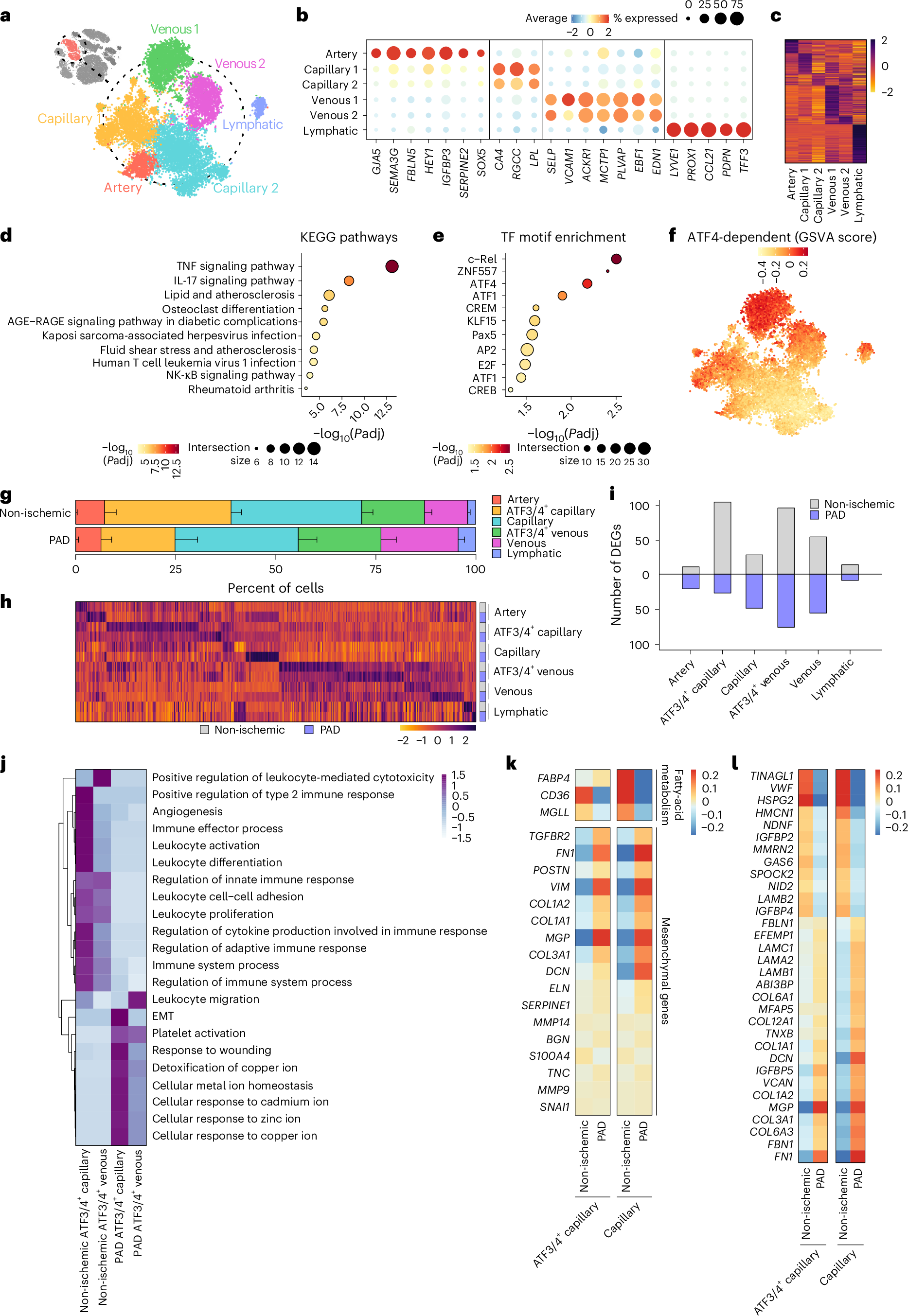
Fig. 2: Human skeletal muscle contains several EC subtypes with different functional properties.

a, t-SNE plot of EC subtypes identified from human gastrocnemius muscle, color coded by the identified subtypes. b, Dot plot of centered log count values from EC subtype-specific marker genes. Color and size of the dots indicate the centered log count value and the proportion of cells that express the gene, respectively. c, Heatmap of centered log counts of DEGs (adjusted P < 0.05) between EC subtypes; color indicates the centered log count value. d,e, ORA from genes upregulated in venous 1 compared to venous 2 (Extended Data Fig. 2a) using KEGG pathways (d) or transcription factor motif enrichment (e); color and size of the dots indicate the −log10 adjusted P value and the number of genes in each category (intersection size), respectively. f, t-SNE plot of GSVA scores using the ATF4-dependent gene set from Fan et al.24 (Methods), color coded by the GSVA score. g, Stacked bar plots showing cluster percentage from non-ischemic patients (n = 4) and patients with PAD (n = 4), color coded by cluster. Each stack represents mean − s.e.m. h, Heatmap of centered log counts of DEGs (adjusted P < 0.05) specific for each EC subtype in each condition; color indicates the centered log count value. i, Bar plots showing the number of DEGs for each EC subtype in each condition; color indicates the condition. j, Heatmap of centered values from ORA over the DEGs in ATF3/ATF4+ venous and capillary ECs between conditions; color indicates the centered values. k,l, Heatmap of centered log count values of fatty acid metabolism and mesenchymal markers as defined in Tombor et al.32 (k) and core matrisome genes as defined in Hynes et al.33 (l); color indicates the centered values. Wilcoxon rank-sum test (as implemented in the Seurat package) was used in c and h. Fisher’s one-tailed test (as implemented in g:Profiler) was used in d and e. Padj, adjusted P value; TF, transcription factor.