Abstract
Peripheral artery disease (PAD) results from atherosclerosis and chronic narrowing of lower limb arteries, leading to decreased muscle perfusion. Current treatments are suboptimal, partly due to limited understanding of PAD muscle pathology. Here we used single-cell RNA sequencing and spatial transcriptomics to analyze the composition of the muscle microenvironment in non-ischemic patients and patients with PAD. We identified ATF3/ATF4+ endothelial cells (ECs) that exhibit altered angiogenic and immune regulatory profiles during PAD and confirmed that ATF4 signaling in ECs is required for effective ischemia recovery. In addition, capillary ECs display features of endothelial-to-mesenchymal transition. Furthermore, LYVE1hiMHCIIlow macrophages are the dominant macrophage population in human muscle, adopting a more pro-inflammatory profile during PAD. Finally, we analyzed alterations in intercellular communication within the muscle microenvironment during PAD and confirmed that EC-derived factors can influence macrophage polarization. This dataset deeply characterizes the PAD muscle microenvironment and provides a resource for exploration of targeted therapies.
Similar content being viewed by others
Main
Peripheral artery disease (PAD) is caused by atherosclerosis and chronic narrowing of lower limb arteries, leading to decreased muscle perfusion and oxygenation. Cardiovascular risk factors, such as hypertension, hyperlipidemia and diabetes mellitus, are important driving risk factors of PAD, and patients often present other cardiovascular diseases1. Patients with PAD suffer from pain and fatigue in the limb muscles due to exercise-induced ischemia, which resolves after a short period of rest—a syndrome termed intermittent claudication2,3. If left untreated or in more severe stages, persistent lack of limb perfusion can lead to critical limb ischemia (CLI), which comprises rest pain, tissue loss and necrosis and ulcerations, which often progresses to amputation1. Current guidelines for treating PAD target large atherosclerotic lesions in the feeding arteries, but long-term clinical outcomes have been suboptimal, and many patients suffer from adverse events4.
One potential reason for this might be that there is underlying skeletal muscle and vascular pathology in PAD3. Indeed, microvascular dysfunction has been reported, with abnormal microvascular architecture and fibrosis, and a few studies recently reported partial endothelial-to-mesenchymal transition (EndoMT) in patients with PAD5,6 and capillaries of end-stage patients6. In addition, impaired vasoreactive responses might impair oxygen and nutrient delivery into the ischemic muscle7. Interestingly, some8,9,10,11 but not all12,13 studies observed increased vascular density. Although the discrepancy underlying these conflicting observations is unclear, persistent ischemia in patients with PAD despite increased vascularization nonetheless suggests that an active angiogenic response does not resolve tissue ischemia.
Studies using preclinical muscle injury models showed that microvascular endothelial cells (ECs) are not only essential for inducing muscle revascularization; ECs also steer muscle regeneration by interacting with other cells in their microenvironment. ECs activate muscle stem cells14, control vascular tone through interaction with smooth muscle cells (SMCs)15 and control the entry of immune cells into the tissue, control their differentiation into specialized immune effectors as well as (co-)define their functional properties16,17. However, how ECs interact with other cell types and how they might contribute to skeletal muscle pathology in PAD remain largely unknown.
Macrophages are key regulators of muscle regeneration18 but also stimulate muscle angiogenesis as well as arteriogenesis in preclinical PAD models16,19. The genetic and functional contribution of macrophages to skeletal muscle pathology in PAD is, however, unclear. Higher levels of inflammatory cytokines correlated with shorter-onset claudication pain20, but assessments of macrophage numbers and properties in skeletal muscle showed conflicting results, with one study showing a majority of pro-inflammatory CD80+ macrophages21, whereas others reported higher CD11b+CD206+ regenerative macrophages22.
In the present study, we performed a thorough transcriptomic and functional characterization of the mononuclear cell composition in skeletal muscle during PAD. We aimed to better understand the contribution of the muscle microenvironment to PAD.
Results
Single-cell RNA sequencing reveals a high degree of cellular heterogeneity in human skeletal muscle
To investigate the cellular landscape of patients with PAD, we collected gastrocnemius muscle samples from either individuals undergoing PAD bypass surgery (PAD) or comorbidity-matched non-ischemic individuals undergoing lower limb aneurysm surgery (non-ischemic) (Methods, Fig. 1a and Table 1). Non-ischemic patients had a normal ankle-brachial index (ABI) and no clinical symptoms of PAD (no claudication symptoms, Fontaine classification = I) (Table 1). Preoperative angiographic imaging revealed that only patients with PAD presented severe popliteal occlusions (Global Limb Anatomic Staging System (GLASS) grade III).
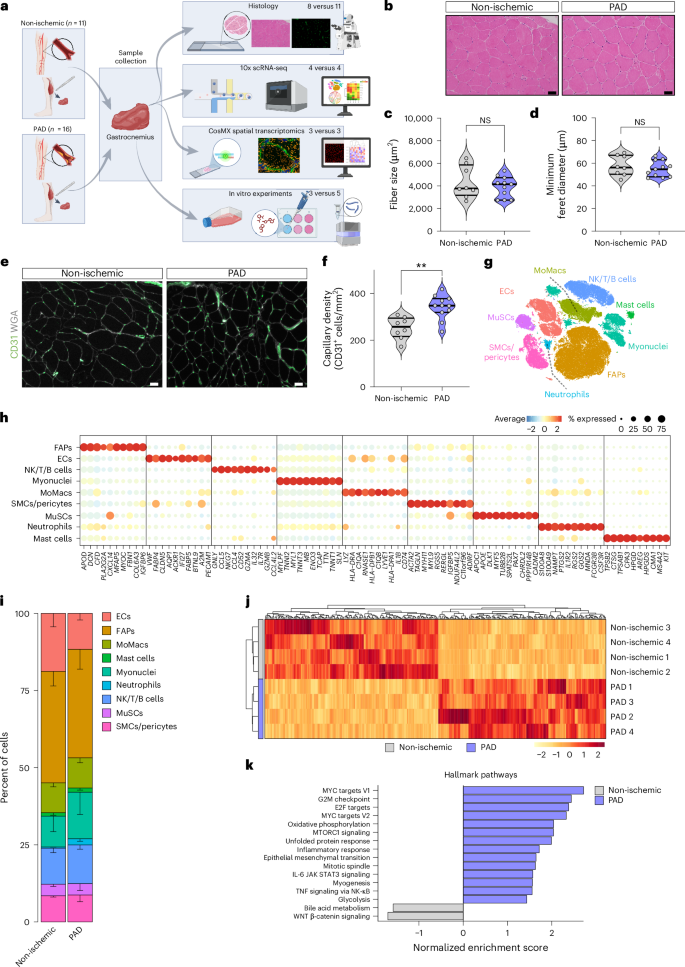
a, Graphical abstract of the experimental approach used in this study. b, Representative images of H&E-stained sections of gastrocnemius muscle from non-ischemic patients (n = 8) and patients with PAD (n = 11). Scale bars, 50 µm. c,d, Quantification of fiber size in µm2 (c) and minimum feret diameter in µm (d) from b. e, Representative images of gastrocnemius muscle from non-ischemic (n = 8) and PAD (n = 11) stained for the EC marker (CD31, green) and WGA (white). Scale bars, 50 µm. f, Quantification of capillary density from e measured as the number of CD31+ cells per mm2. g, t-SNE plot of cell populations identified from human gastrocnemius muscle, color coded by the identified populations. h, Dot plot of centered log count values from cell-type-specific marker genes. Color and size of the dots indicate the centered log count value and the proportion of cells that express the gene, respectively. i, Stacked bar plots showing cluster percentage from non-ischemic patients (n = 4) and patients with PAD (n = 4), color coded by cluster. Each stack represents mean − s.e.m. j, Heatmap of centered normalized values from top high variable genes (adjusted P < 0.05) in each patient based on pseudobulk analysis between non-ischemic and PAD conditions; color indicates the centered normalized values. k, Bar plots showing normalized enrichment score of significant (adjusted P < 0.05) hallmark pathways (MSigDB) from GSEA analysis on the pseudobulk dataset; color indicates the condition. Each dot represents a single patient in c, d and f. Student’s t-test (two-tailed, unpaired, parametric, NS > 0.05, **P < 0.01) was used in c, d and f. Wald test (as implemented in the DESeq2 package) was used in j. Adaptive multilevel Monte Carlo scheme (as implemented in the fgsea package) was used in k. P = 0.4535 (c), P = 0.4585 (d), P = 0.0012 (f). NK, natural killer; NS, non-significant. Panel a created with BioRender.com.
Neither myofiber size nor diameter was affected in patients with PAD (Fig. 1b–d). In addition, we did not observe muscle necrosis but noticed a small non-significant increase in the percentage of regenerating fibers (Extended Data Fig. 1a) and increased CD31+ capillary (Fig. 1e,f) and arteriole (Extended Data Fig. 1b) densities. We next performed single-cell RNA sequencing (scRNA-seq) in a subset of patients (Table 1) and generated a dataset comprising 106,566 cells (2,359 genes per cell). Clustering revealed nine major cell populations (Fig. 1g) that we manually annotated based on the expression of well-known marker genes23 (Fig. 1h; fibro-adipogenic progenitors (FAPs), natural killer (NK) cells, monocytes/macrophages (MoMacs), SMCs and muscle stem cells (MuSCs)). We identified the main cell types in skeletal muscle (Fig. 1g,h) and did not detect obvious differences in cell proportions between groups (Fig. 1i and Extended Data Fig. 1c).
We additionally performed single-cell spatial transcriptomics to directly localize scRNA-seq populations (Table 1). We identified muscle fibers and mononuclear cells by combining transcript detection with cell segmentation (Extended Data Fig. 1d) and annotated each cell through integration with the scRNA-seq dataset (Extended Data Fig. 1e). Approximately 75% of the detected cells were fiber derived (Extended Data Fig. 1f), reflecting the predominance of myonuclei in skeletal muscle. Despite these expected differences with the scRNA-seq data, ECs, FAPs and SMCs/pericytes still constituted most of the mononuclear fraction.
We first compared the scRNA-seq patients by pseudobulk analysis, which showed different transcriptomic signatures between groups (Fig. 1j and Supplementary Data 1). Gene set enrichment analysis (GSEA) revealed increased TNF and interleukin 6 (IL-6) signaling as well as inflammatory activation, unfolded protein response and metabolic pathways, whereas WNT signaling and bile acid metabolism were repressed (Fig. 1k). Additionally, GSEA using a gene set collection from Human Phenotype Ontology (‘Abnormality of muscle physiology’, HP:0011804) revealed increased PAD-like clinical symptoms, whereas no term was enriched in non-ischemic patients (Extended Data Fig. 1g).
Next, we performed a comprehensive analysis on ECs, macrophages and SMCs/pericytes because of their crucial role in angiogenesis, inflammation and tissue repair21. The data, including all identified cell populations, can be interactively explored at https://shiny.debocklab.hest.ethz.ch/Turiel-et-al/.
Human skeletal muscle contains ATF3/ATF4 + endothelial subpopulations with immunoregulatory signatures
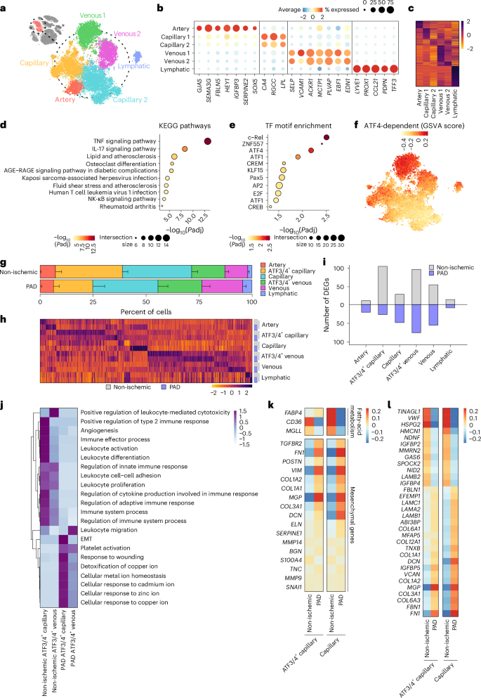
We selected ECs from the complete dataset and detected six different populations, which we annotated using described marker genes24,25 (Fig. 2a,b). Each population presented specific signatures, demonstrating clustering robustness (Fig. 2c and Supplementary Data 1). We identified two distinct populations of venous and capillary ECs that expressed similar markers (Fig. 2b) but showed different transcriptomic signatures (Fig. 2a,c). Differential expression analysis between both venous clusters detected a set of genes specifically enriched in venous 1 and capillary 1 populations (Extended Data Fig. 2a). Overrepresentation analysis (ORA)26 revealed that these genes are associated with recruitment and functional modulation of immune cells by ECs, including TNF, IL-17 and NF-κB pathways17,27,28, as well as a lipid and atherosclerosis signaling (Fig. 2d). A deeper analysis of these pathways revealed that they are involved in leukocyte recruitment and activation, cell adhesion and cytokine signaling (Extended Data Fig. 2b,c). Recent studies29 have identified immunomodulatory endothelial cells (IMECs), and the genes that define IMECs29 were enriched in venous 1 ECs (Extended Data Fig. 2d). We also observed higher expression in capillary 1 than in capillary 2 (Extended Data Fig. 2d, bottom panel), suggesting that both populations are ECs with immunoregulatory features.
a, t-SNE plot of EC subtypes identified from human gastrocnemius muscle, color coded by the identified subtypes. b, Dot plot of centered log count values from EC subtype-specific marker genes. Color and size of the dots indicate the centered log count value and the proportion of cells that express the gene, respectively. c, Heatmap of centered log counts of DEGs (adjusted P < 0.05) between EC subtypes; color indicates the centered log count value. d,e, ORA from genes upregulated in venous 1 compared to venous 2 (Extended Data Fig. 2a) using KEGG pathways (d) or transcription factor motif enrichment (e); color and size of the dots indicate the −log10 adjusted P value and the number of genes in each category (intersection size), respectively. f, t-SNE plot of GSVA scores using the ATF4-dependent gene set from Fan et al.24 (Methods), color coded by the GSVA score. g, Stacked bar plots showing cluster percentage from non-ischemic patients (n = 4) and patients with PAD (n = 4), color coded by cluster. Each stack represents mean − s.e.m. h, Heatmap of centered log counts of DEGs (adjusted P < 0.05) specific for each EC subtype in each condition; color indicates the centered log count value. i, Bar plots showing the number of DEGs for each EC subtype in each condition; color indicates the condition. j, Heatmap of centered values from ORA over the DEGs in ATF3/ATF4+ venous and capillary ECs between conditions; color indicates the centered values. k,l, Heatmap of centered log count values of fatty acid metabolism and mesenchymal markers as defined in Tombor et al.32 (k) and core matrisome genes as defined in Hynes et al.33 (l); color indicates the centered values. Wilcoxon rank-sum test (as implemented in the Seurat package) was used in c and h. Fisher’s one-tailed test (as implemented in g:Profiler) was used in d and e. Padj, adjusted P value; TF, transcription factor.
ORA for transcription factor motif enrichment identified c-Rel, ZNF557 and ATF4 as top transcription factors regulating the genes enriched in both venous 1 and capillary 1 populations (Fig. 2e and Extended Data Fig. 2a). We also applied SCENIC30, which generates a ‘TF regulon activity score’ based on the co-expression of transcription factors and their target genes. SCENIC did not detect ZNF557 as an active transcription factor, due to its few detected target genes (intersection size in Fig. 2e), and c-Rel activity was relatively weak (Extended Data Fig. 2e). By contrast, ATF4-dependent transcription factors showed high and specific activity in venous 1 and capillary 1 clusters (Extended Data Fig. 2e), so we focused on ATF3/ATF4. We previously identified Atf3/Atf4+ muscle ECs in mouse that control exercise-induced angiogenesis24. The marker genes defining Atf3/Atf4+ ECs were highly enriched in both venous 1 and capillary 1 human clusters (Extended Data Fig. 2f). Conversely, the marker genes from the human populations (Extended Data Fig. 2a) were also controlled by ATF4 in ECs (Extended Data Fig. 2g). We also used an ATF4-dependent gene signature to perform gene set variation analysis (GSVA)31, which calculates a score for each cell based on the expression levels of an input gene signature. The ATF4-dependent GSVA score was enriched in venous 1 and capillary 1 clusters (Fig. 2f), and we, therefore, annotated these populations as ATF3/ATF4+ venous ECs and ATF3/ATF4+ capillary ECs. The fraction of ATF3/ATF4+ capillaries was reduced in PAD when compared to non-ischemic samples (Fig. 2g). We also identified all EC subtypes in the spatial dataset and found very consistent cluster proportions between both technologies (Extended Data Fig. 2h,i).
We next analyzed the functional contribution of ATF3/ATF4+ ECs in PAD by using a preclinical mouse model. We assessed muscle reperfusion after hindlimb ischemia (HLI) in wild-type and EC-specific inducible ATF4 knockout mice (Atf4ECKO). HLI efficiently reduced blood flow in both genotypes, leading to similar levels of ischemia-induced damage 3 days after surgery (Extended Data Fig. 3a,b), characterized by large degenerative areas with cell infiltration and regenerating fibers. Atf4ECKO mice exhibited impaired blood flow recovery starting 7 days after HLI (Extended Data Fig. 3c,d), which coincided with reduced vessel diameter and density (Extended Data Fig. 3e–g) and lower EC proliferation (Extended Data Fig. 3h). As a result, Atf4ECKO mice showed larger damaged muscles 7 days and 14 days after surgery (Extended Data Fig. 3a,b), illustrating the functional importance of ATF3/ATF4+ ECs to ischemia-induced revascularization in a preclinical model of PAD.
ECs undergo profound transcriptomic rewiring during PAD
Next, we assessed the transcriptional differences between conditions by calculating the number of differentially expressed genes (DEGs) that are specific for each EC population (Fig. 2h and Supplementary Data 1). ATF3/ATF4+ venous and ATF3/ATF4+ capillary ECs showed the highest number of DEGs between non-ischemic and PAD samples (Fig. 2i). ORA on the DEGs in ATF3/ATF4+ venous or ATF3/ATF4+ capillary ECs (Extended Data Fig. 4a and Supplementary Data 1) revealed that few enriched processes were activated in PAD (Extended Data Fig. 4b and Supplementary Data 1), whereas most of them were downregulated, indicating that many functions exerted by these populations are repressed, including angiogenesis, immune regulation, leukocyte interactions as well as metabolism (Fig. 2j and Extended Data Fig. 4c). Conversely, few gene sets related to epithelial-to-mesenchymal transition (EMT), platelet activation, wound healing and cellular responses to metal ions were activated in PAD (Fig. 2j).
The activation of EMT in ATF3/ATF4+ capillary ECs (Fig. 2j) prompted us to EndoMT. Focusing on capillary ECs, we noticed EndoMT features32, including repressed fatty acid metabolism genes and partial mesenchymal activation (Fig. 2k). Some ‘canonical’ EndoMT genes, such as SNAI1, S100A4 and SERPINE1, were not affected in PAD, whereas several extracellular matrix (ECM) components, such as COL1A1, COL1A2 and FN1, were highly upregulated (Fig. 2k). This phenotype was present in both capillary subpopulations, and they also lowered CDH5 expression but did not completely lose it (Extended Data Fig. 4d), suggesting partial EndoMT. We then investigated how ECs rewire their matrisome—a set of genes that defines ECM composition and function33. Capillary ECs in PAD changed only 11.7% (32/274) of the core matrisome genes but showed significant activation of ECM components, such as collagens, FN1 and FBN1, as well as alterations in components of the basement membrane, such as laminins, HSPG2 and NID2 (Fig. 2l). Immunohistological analysis confirmed increased expression of the mesenchymal marker fibronectin (FN1) by CD31+ ECs in PAD (Extended Data Fig. 4e,f). Taken together, ECs in PAD undergo profound transcriptomic alterations that impair angiogenesis and immunoregulatory functions but promote EndoMT.
Finally, we used DEGs between PAD and non-ischemic ECs to predict drugs34 that can reverse the PAD EC phenotype. This analysis predicted a set of compounds with this therapeutic potential (Fig. 3a), including withaferin A or saracatinib, drugs that target inflammation and endothelial dysfunction35,36. We focused on celastrol for its ability to improve vascular remodeling and to reduce endothelial dysfunction37. We treated primary isolated muscle ECs (Extended Data Fig. 4g and Methods) from three patients with PAD for 24 hours with vehicle (DMSO) or celastrol (125 nM or 250 nM (ref. 38)). RNA-seq analysis showed a dose-dependent effect across patients (Fig. 3b,c and Supplementary Data 1), including upregulated (C1 in Fig. 3c) and downregulated (C2 and C3) genes. ORA (Fig. 3d) confirmed celastrol-dependent upregulation of processes related to cellular homeostasis, detoxification and response to metal ions (C1) while downregulating EMT, response to wounding (C2), leukocyte migration and inflammation (C2 and C3), indicating the ability of celastrol to partially reverse the PAD phenotype observed in the scRNA-seq dataset (Fig. 2j). Celastrol also activated ATF4 or glucosamine signatures (Fig. 3e), which improves perfusion recovery in PAD preclinical models by activating ATF4 (ref. 39). These findings suggest the potential of our dataset for identifying compounds that could potentially revert PAD phenotypes.
a, Dot plot of prediction scores (derived from the L1000CDS2 search engine) from different compounds with the potential to reverse EC PAD signature. Color and size of the dots indicate the rank and the prediction score, respectively. b, Principal component analysis showing sample distances between different ECs (isolated from patients with PAD) treated with vehicle (DMSO) or celastrol (125 nM or 250 nM). Color and shape indicate treatment and patient of origin, respectively. c, Heatmap showing centered normalized values of DEGs (adjusted P < 0.05) between vehicle and celastrol 250 nM; color indicates the centered normalized value. Genes (rows) are organized and color coded based on clustering of gene expression profiles. d, ORA of the gene clusters from c; color and size indicate adjusted P values. e, Bar plot (top panel) showing normalized enrichment score (adjusted P < 0.05) from GSEA using ATF4 (Fan et al.24) and glucosamine (Alhusban et al.39) signatures. Heatmap (bottom panel) showing centered normalized values of top enriched genes from each signature; color indicates the centered normalized value. Wald test (as implemented in the DESeq2 package) was used in c. Fisher’s one-tailed test (as implemented in g:Profiler) was used in d. Adaptive multilevel Monte Carlo scheme (as implemented in the fgsea package) was used in e. PC, principal component.
LYVE1 hiMHCIIlow macrophages are the dominant macrophage population in PAD
In experimental PAD models, monocyte-derived macrophages contribute to vascularization16,19,21,40,41,42. However, acute mouse models do not reflect chronic scenarios, so the contribution of macrophages to human PAD is poorly understood. We decided to further investigate the MoMac cluster, selecting these cells from the complete dataset where we identified and annotated five distinct populations43,44 (Fig. 4a–c and Supplementary Data 1). This dataset included classical monocytes (cMonocytes), CD16(FCGR3A)+ monocytes, dendritic cells and two macrophage populations. Alternatively, we could also classify the populations as CCR2+CX3CR1lowCD14hiCD16low (cMonocytes and dendritic cells) and CCR2−CX3CR1hiCD14lowCD16hi (CD16+ monocytes) (Extended Data Fig. 5a).
a, t-SNE plot of MoMac subtypes identified from human gastrocnemius muscle, color coded by the identified subtypes. b, Dot plot of centered log count values from MoMac subtype-specific marker genes. Dot color indicates centered log counts, and size reflects the proportion of cells expressing the gene. c, Heatmap of centered log counts of DEGs (adjusted P < 0.05) between MoMac subtypes; color indicates the centered log count value. d, Stacked bar plots showing cluster percentage from non-ischemic patients (n = 4) and patients with PAD (n = 4), color coded by cluster. Each stack shows mean − s.e.m. e, Representative images of gastrocnemius muscle from non-ischemic (n = 8) and PAD (n = 11) stained for a pan-macrophage marker (CD68, green), LYVE1 (magenta), cell nuclei (Hoechst, blue) and WGA (white). Top left panel has a lower magnification compared to the other three pictures. White rectangle indicates the zoomed area displayed in the remaining panels. Scale bars, 50 µm. f,g, Quantification of the percentage of LYVE1+CD68+ cells from the total of CD68+ cells (f) and the total number of macrophages measured as the number of CD68+ cells per mm2 (g). h, Bar plot showing proximity scores (Methods) of LYVE1hiMHCIIlow macrophages to each EC subtype in the spatial dataset from non-ischemic patients (n = 3) and patients with PAD (n = 3), color coded by condition. Each bar represents mean ± s.e.m. i, t-SNE plots showing GSVA scores for different macrophage activation processes as defined by Sanin et al.48, color coded by GSVA score. j, GSVA scores from different pro-inflammatory and pro-regenerative signatures as defined by Varga et al.50 between LYVE1hi and LYVElow macrophages, color coded by cluster. k, Heatmap of centered log counts of DEGs (adjusted P < 0.05) specific for each MoMac subtype in each condition; color indicates the centered log count value. l, Bar plot showing the number of DEGs for each MoMac subtype in each condition; color indicates the condition. Each dot represents a single patient in f–h. Wilcoxon rank-sum test (as implemented in the Seurat package) was used in c and k. Student’s t-test (two-tailed, unpaired, parametric, NS > 0.05) was used in f, and Mann–Whitney U-test (two-tailed, unpaired, non-parametric, *P < 0.05) was used in g. Binomial test (one-tailed, observed versus expected, *P < 0.05) was used in h. P = 0.3511 (f), P = 0.0473 (g), P = 0.0066 (h, PAD capillary), P = 0.0007 (h, PAD ATF3/ATF4+ venous). DC, dendritic cell; Mac, macrophage.
Macrophage subpopulations were annotated as LYVE1hiMHCIIlowCX3CR1low and LYVE1lowMHCIIhiCX3CR1hi (Extended Data Fig. 5b), matching previous characterization45. In mouse, LYVE1hiMHCIIlow macrophages often have a perivascular location and a distinct ontology, phenotype and function compared to monocyte-derived macrophages45. LYVE1hiMHCIIlow macrophages in our dataset expressed high levels of tissue-resident macrophage markers, including LYVE1, FOLR2, CD209, MERTK, SELENOP, STAB1 and MAF44,46,47 (Fig. 4b). LYVE1hi macrophages were the largest macrophage population, even though their percentage was lower in PAD (70 ± 6% and 40 ± 3%, respectively; Fig. 4d). LYVE1/CD68 co-staining confirmed the predominance of LYVE1hi macrophages in both conditions (Fig. 4e,f), despite a significant increase in CD68+ MoMacs in PAD muscle (Fig. 4g), consistent with previous work21. The spatial dataset also showed LYVE1hi macrophages as the main MoMac population in human muscle (Extended Data Fig. 5c). Notably, the percentage of LYVE1+ macrophages over the total fraction of MoMac cells (CD68+) was similar in both spatial and immunofluorescence approaches (≈80–85%; Fig. 4f and Extended Data Fig. 5c) and was not affected in PAD in none of them. Because the scRNA-seq dataset could include (due to residual blood in the sample) circulating MoMac populations such as cMonocytes and dendritic cells, the proportional reduction in LYVE1+ macrophages was likely secondary to increased presence of those populations in PAD (Fig. 4d). Moreover, the increase of cMonocytes (Fig. 4d), but not monocyte-derived LYVE1lowMHCIIhi macrophages, suggests impaired monocyte-to-macrophage differentiation in PAD, which was confirmed using ORA (Extended Data Fig. 5d), or could be secondary to increased cMonocyte numbers (Fig. 4d).
To evaluate whether perivascular LYVE1hi macrophages45 preferentially localize to specific vessels, we calculated a proximity score using spatial transcriptomics, defined as the ratio of observed versus expected LYVE1hiMHCIIlow macrophages closest to a given EC subtype. A score higher than 1 indicates that LYVE1hiMHCIIlow macrophages are usually closer to a specific EC subtype than expected by chance. In non-ischemic samples, we did not observe any spatial enrichment of LYVE1hiMHCIIlow macrophages (Fig. 4h). However, in PAD, they exhibited a significant proximity score to ATF3/ATF4+ venous (Fig. 4h), indicating a preferential localization to these ECs.
MoMacs exert many functions depending on the biological context. Sanin et al.48 categorized macrophage activation into four functional pathways: phagocytic, oxidative stress, inflammatory and remodeling (regenerative). We used this framework to characterize the functional differences between the MoMac populations in our dataset. CD16+ monocytes, cMonocytes and dendritic cells were characterized by processes related to early-stage activation (ECM/cytoskeleton regulation) and inflammatory/oxidative paths (innate immune response and phagosome) (Fig. 4i). LYVE1low macrophages and dendritic cells showed a profile of antigen presentation, consistent with their higher MHCII levels (Extended Data Fig. 5b) and with their previous characterization45. Both LYVE1hi and LYVE1low macrophages were characterized by a specific phagocytic profile as they were enriched in processes related to complement signaling, phagocytosis and regulation of leukocyte differentiation.
The differential and overlapping functions of LYVE1hi versus LYVE1low macrophages upon loss of muscle homeostasis, including PAD, are poorly understood, so we explored whether they present pro-inflammatory (M1) or anti-inflammatory, pro-regenerative (M2)49 macrophage signatures. We used published gene sets associated with M1 or M2 macrophages50 under in vitro stimulation as well as in vivo states of macrophages isolated from cardiotoxin-injured muscles (Ly6C+ macrophages at day 2 after injury (pro-inflammatory) and Ly6C− at day 4 after injury (pro-regenerative)). LYVE1hi macrophages expressed lower levels of both M1/inflammatory and M2/regenerative signatures (Fig. 4j), consistent with their proposed ‘homeostatic’ function. Additionally, LYVE1low macrophages showed higher expression of both signatures, although they exhibited a more pronounced pro-inflammatory signature (Fig. 4j). Thus, LYVE1hi macrophages do not reflect the genetic fingerprint of M1/inflammatory or M2/regenerative macrophages.
LYVE1 hiMHCIIlow macrophages get activated during PAD
To assess whether MoMac populations are altered upon PAD, we detected DEGs for every individual population and observed alterations across all MoMac populations (Fig. 4k,l and Supplementary Data 1). Although cMonocytes showed the highest number of DEGs, most of their biological processes were downregulated in PAD, including terms related to leukocyte/macrophage differentiation (Extended Data Fig. 5d). Because LYVE1hiMHCIIlow macrophages are the dominant population, and their role in muscle is poorly understood, we focused on those. Most DEGs in LYVE1hiMHCIIlow macrophages were upregulated during PAD (Extended Data Fig. 5e and Supplementary Data 1) and associated with inflammatory and immune responses, cytokine production and macrophage activation (Extended Data Fig. 5f,g and Supplementary Data 1). The top repressed processes in PAD were related to heat responses and protein folding (Extended Data Fig. 5g), including genes such as HSPA1A and HSPA1B, which have been associated with atheroprotective and anti-inflammatory roles in macrophages51,52. Altogether, LYVE1hiMHCIIlow macrophages get activated and acquire pro-inflammatory properties during PAD.
Disruption of cellular communication networks in the muscle microenvironment during PAD
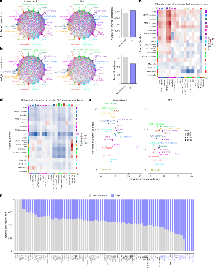
To study cell–cell communication, we applied CellChat53 to the complete scRNA-seq dataset. During PAD, the number of interactions slightly increased (Fig. 5a), although the strength of these interactions was generally reduced (Fig. 5b). The increased number of interactions was mainly mediated by ECs, SMCs/pericytes, FAPs and MuSCs (Fig. 5c). Only neutrophils showed an increase in interaction strength with MoMac populations during PAD (Fig. 5d). FAPs were the main signal senders in the non-ischemic muscle microenvironment, whereas MoMac populations were the main receptors (Fig. 5e). In PAD, most populations reduced their interaction strength (Fig. 5e), suggesting disrupted communication in the PAD muscle microenvironment. Indeed, most pathways were reduced in PAD (Fig. 5f). MHCII signaling was one of the top reduced communications (Fig. 5f), with MoMacs and ECs as the main cell types involved (Extended Data Fig. 6a). ECs reduced VEGF signaling in PAD (Extended Data Fig. 6b). MuSCs showed reduced NCAM-mediated interactions with FAPs (Extended Data Fig. 6c). ECs and LYVE1+ macrophages reduced PDGF signaling with FAPs (Extended Data Fig. 6d), a pathway involved in muscle hypertrophy and regeneration54. ATF3/ATF4+ venous showed reduced TRAIL signaling (Extended Data Fig. 6e), a key mediator in generating stable vessels in preclinical PAD models55. ECs also reduced interactions of several tight and adherens junctional genes, including JAM, ESAM and CDH5 (Extended Data Fig. 6f–h). On the other hand, pro-inflammatory IL-1 and IL-6 were enriched in PAD, with the latter being specifically produced by ATF3/ATF4+ venous ECs (Extended Data Fig. 6i,j). All detected interactions and ligand–receptor pairs are available in Supplementary Data 1.
a,b, Circle plots showing the number (a) and weight (b) of inferred interactions between cell types in non-ischemic and PAD (left and middle plots) and bar plots quantifying these parameters (right plots). Color and width of the edges indicate the sender and number or weight of interactions, respectively. c,d, Heatmaps showing increased (red) or decreased (blue) number (c) and weight (d) of inferred interactions in PAD. Labels on the left side indicate the cell type expressing the ligands and bottom labels the cell types receiving them. e, Scatter plots showing the strength of the outgoing (x axis) and incoming (y axis) interactions for each cell type in non-ischemic (left) and PAD (right). Color and size of the dots indicate the cell type and the number of inferred interactions, respectively. f, Bar plots showing the relative information flow for significant communication pathways between non-ischemic and PAD.
Altered SMC/pericyte–endothelium interactions suggest impaired vessel homeostasis during PAD
SMCs/pericytes are essential for proper vessel function and stability. We, therefore, investigated how they interact with ECs during PAD. First, we annotated them based on well-known marker genes of both populations56 (Fig. 6a). Although they were present in similar proportions in non-ischemic samples (Fig. 6b), SMCs comprised approximately 75% of mural cells in PAD. Most DEGs were downregulated during PAD (Fig. 6c and Supplementary Data 1), but they increased pathways related to muscle development and contractility (Fig. 6d,e) while downregulating blood vessel and vasculature development processes.
a, Dot plot of centered log count values from SMC and pericyte marker genes. Color and size of the dots indicate the centered log count values and the proportion of cells that express the gene, respectively. b, Stacked bar plots showing cluster percentage in each condition, color coded by cluster. Each stack represents mean − s.e.m. c, Heatmap of centered log counts of DEGs (adjusted P < 0.05) from SMCs (top) and pericytes (bottom) between conditions; color indicates the centered log count value. d,e, ORA of top biological processes of DEGs from c in SMCs (d) and pericytes (e); color indicates in which condition the process is significant (adjusted P < 0.05). f,g, Circle plots of ligands and receptors upregulated/downregulated in PAD from ECs to mural cells (f) and from mural cells to ECs (g). Color and width of the edges indicate the sender and weight of interactions, respectively. Wilcoxon rank-sum test (as implemented in the Seurat package) was used in c. Fisher’s one-tailed test (as implemented in g:Profiler) was used in d and e.
CellChat to study capillary–pericyte and artery/venous–SMC interactions revealed that ECs mainly increased FN1 signaling to both pericyte and SMC populations (Fig. 6f), whereas capillaries and arteries reduced PDGFB–PDGFRB and JAG2/DLL4–NOTCH3 signaling, key mediators of recruitment and attachment to the endothelium57,58. Conversely, SMCs/pericytes increased NAMPT signaling to ECs during PAD (Fig. 6g) but reduced THBS4 (pericytes) and PTN, CCL2 and ANGPTL4 (SMCs) communication (Fig. 6g). Together, these changes suggest a reduced capacity of SMCs/pericytes to maintain vessel homeostasis and endothelial attachment in PAD.
EC–macrophage crosstalk alters signaling networks driving inflammation and immune modulation in LYVE hiMHCIIlow macrophages during PAD
Finally, we analyzed EC–MoMac reciprocal communication, including neutrophils due to their increased interaction strength with MoMacs during PAD (Fig. 5d). ECs upregulated FN1 interactions with all MoMacs while reducing MHCII signaling (Extended Data Fig. 7a). MoMacs increased NAMPT, linked to pro-inflammatory markers in patients with CAD59, and THBS1 (cMonocyte-specific) signaling, elevated in patients with PAD and with anti-angiogenic effects in ECs60. Conversely, they downregulated VEGFA and ANXA1 signaling (important for inflammatory resolution in muscle61) with ECs and neutrophils, respectively (Extended Data Fig. 7b). Neutrophils upregulated NAMPT and OSM, a cytokine promoting EC inflammation and neutrophil recruitment62,63, while downregulating MHCII genes and ANXA1, further suggesting impaired inflammatory resolution (Extended Data Fig. 7c).
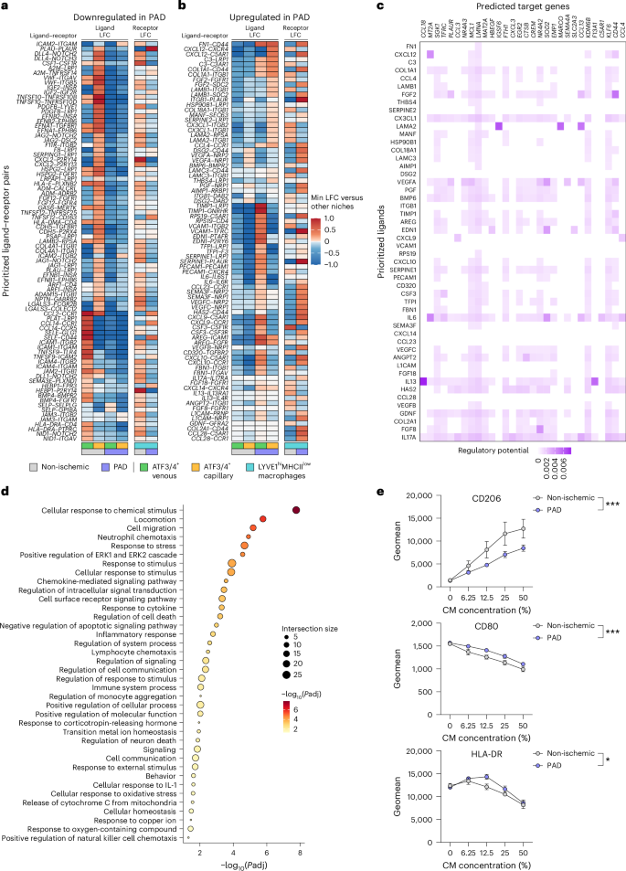
Next, we applied NicheNet64, which can additionally link ligand–receptor pairs to their downstream signaling networks, to further study EC–macrophage interactions in PAD. Because ATF3/ATF4+ ECs present an immunomodulatory profile, and ATF3/ATF4+ venous were the closest to LYVE1hiMHCIIlow macrophages in PAD (Fig. 4h), we focused on the communication between those populations. NicheNet identified different ligand–receptor pairs specifically downregulated (Fig. 7a) or upregulated (Fig. 7b) in PAD samples, indicating a profound rewiring of the communication network between ATF3/ATF4+ ECs and LYVE1hiMHCIIlow macrophages. Some of the top reduced signals during PAD were related to GAS6 and CSF1 signaling (Fig. 7a), whereas IL6 signaling was enriched (Fig. 7b). We also used NicheNet to detect which upregulated genes in LYVE1hiMHCIIlow macrophages during PAD could be downstream targets of ligands produced by ATF3/ATF4+ ECs (Fig. 7c). These target genes included CCL18, SGK1, PLAUR, CCL3, LMNA, HBEGF, IGFS6, FTH1 and CTSB (Fig. 7c) and are associated with migration, cytokine response, inflammatory response and immune-related processes (Fig. 7d).
a,b, Heatmaps showing downregulated (a) and upregulated (b) ligand–receptor pairs in PAD. In each panel, the left part indicates the ligand log fold change (LFC) in ATF3/ATF4+ ECs and the right part the receptor LFC in LYVE1hiMHCIIlow macrophages from each ligand–receptor pair. Color indicates the LFC. c, Heatmap showing the regulatory potential of ATF3/ATF4+ ECs ligands upregulated in PAD (left labels) over the downstream target genes upregulated in LYVE1hiMHCIIlow macrophages (top labels). Color indicates the regulatory potential. d, Dot plot showing ORA results from the predicted targets in c. Color and size of the dots indicate −log10(adjusted P value) and number of genes in each category (intersection size), respectively. e, Graphs showing the geomean expression ± s.e.m. of the markers CD206, CD80 and HLA-DR on human CD14+ cells cultured in vitro with increasing concentrations of EC-derived conditioned media (CM)—non-ischemic CM (gray, n = 3) and PAD CM (blue, n = 5). Fisher’s one-tailed test (as implemented in g:Profiler) was used in d. Two-way ANOVA (*P < 0.05, ***P < 0.001) was used in e. P = 0.0002 (e, CD206), P = 0.0001 (e, CD80), P = 0.0414 (e, HLA-DR). Min, minimum.
To explore the ability of ECs to influence in vitro monocyte-to-macrophage differentiation in PAD, we generated conditioned media from primary muscle ECs from non-ischemic patients (n = 3) and patients with PAD (n = 5) and exposed it to CD14+ blood cells from healthy donors (n = 6). Fluorescence-activated cell sorting (FACS) analysis showed that PAD-derived conditioned media reduced CD206 expression (M2/regenerative) while increasing CD80 and HLA-DR (M1/inflammatory) in CD14+ cells (Fig. 7e), indicating that PAD EC-derived factors skew CD14+ cells toward a pro-inflammatory profile. Although these experiments used blood CD14+ cells rather than specific subtypes from our scRNA-seq dataset, they provide supportive evidence that altered crosstalk in muscle ECs during PAD could influence immune cell behavior.
Discussion
We generated a comprehensive scRNA-seq dataset with over 100,000 cells from the muscle microenvironment of patients with PAD as well as non-ischemic comorbidity-matched controls (undergoing bypass surgery for an aneurysm). Pseudobulk analysis revealed increased TNF and IL-6 signaling, both associated with walking impairments in patients with PAD65,66. Other upregulated processes such as inflammation, unfolded protein response and metabolism were also reported in previously bulk RNA-seq studies of PAD muscle67,68. In contrast to our approach, those bulk studies are dominated by myonuclear transcripts, suggesting common pathway alterations across cell types. Our dataset provides a resource for cell-type-specific analysis of transcriptomics changes in PAD. Although here we focused on specific cell types, other cell (sub)populations may also critically contribute to PAD progression.
Besides identifying common EC subpopulations, we also found ATF3/ATF4+ venous and capillary ECs in human skeletal muscle, confirming earlier work in mice which showed that ATF3/ATF4+ ECs are functionally required for exercise-induced angiogenesis24. A venous population, transcriptionally equivalent to ATF3/ATF4+ venous, is specifically enriched in human skeletal muscle, adipose tissue and lymph nodes69. Also, glucosamine-driven stimulation of ATF4 signaling improves perfusion recovery in preclinical models of PAD39. Using this preclinical model, we showed that ATF4 deletion in ECs prevents ischemia recovery, further underscoring the critical contribution of ATF4 in ECs. Our scRNA-seq and spatial data revealed fewer ATF3/ATF4+ ECs in PAD while also reducing their angiogenic and immune regulatory pathways. ECs in PAD upregulated genes related to EndoMT and cellular responses to metal ions. Elevated levels of these ions have been described in patients with PAD and atherosclerotic lesions70,71,72,73 and have been linked to endothelial dysfunction74,75. These results suggest that ECs undergo maladaptive adaptations that impair their functions in PAD. Through in silico drug repurposing, we identified celastrol as a promising candidate to reprogram PAD ECs toward a healthier phenotype, which highlights the potential of our scRNA-seq data for therapeutic discovery.
Blood vessel formation and remodeling is heavily influenced by resident and recruited cells. In experimental models of PAD, monocyte-derived macrophages play a role in vascularization16,19,21,40,41,42 and muscle repair. After acute muscle ischemia or injury, macrophages adopt a pro-inflammatory/M1-like phenotype. Rapidly thereafter, M1 macrophages repolarize to an anti-inflammatory (regenerative)/M2-like phenotype76,77, which is required for optimal muscle regeneration77,78,79. M2-like macrophages also have an important pro-angiogenic role because they are a source of VEGF. Nonetheless, acute mouse models differ from chronic PAD, so the contribution of macrophages in PAD remains unclear. We measured an almost two-fold increase in CD68+ cells, predominantly LYVE1hi macrophages and not monocyte-derived LYVE1low macrophages. This observation is interesting because preclinical mouse models for muscle ischemia have unequivocally supported the requirement of monocyte-derived macrophages for muscle regeneration80,81. It is unclear whether the failed accumulation of these cells in patients with PAD is a result of the chronic nature of PAD or contribute to the impaired regenerative response.
LYVE1hiMHCIIlow macrophages were the dominant muscle macrophage population, even under a setting of chronic inflammation such as PAD. These cells were previously identified as embryonically derived, locally self-renewing tissue-resident macrophages44,82. They cloak microlesions to prevent widespread neutrophil recruitment83 or clear damage-induced apoptotic cells47, but their contribution to PAD muscle pathology is not known. Consistent with mouse literature, LYVE1hiMHCIIlow macrophages in our human muscle samples expressed tissue-resident markers including FOLR2 and other M2/regenerative marker genes such as CD163 and MRC1 (CD206). However, during PAD, LYVE1hiMHCIIlow macrophages also activated a pro-inflammatory gene program. The co-expression of genes that are typically associated with an M1-like as well as an M2-like state might explain the contrasting findings reported in literature. Recently, TIMD4 was proposed as a marker for resident mouse muscle macrophages, but we could not detect TIMD4 expression in human macrophages. Also, we found that LYVE1hiMHCIIlow macrophages preferentially localize close to ATF3/ATF4+ ECs in PAD and showed altered (more pro-inflammatory) crosstalk with ECs. Whether this altered EC–macrophage communication drives PAD muscle pathology or reflects a failed homeostatic response still needs further research.
Analysis of the transcriptomic changes in microvascular capillary ECs revealed partial EndoMT in PAD. EndoMT has been observed in patients with atherosclerosis84 and in patients with PAD5, and ischemia promotes the activation of EndoMT in several pathological settings85. Also, partial EndoMT is required for optimal angiogenesis in myocardial infarction32. It is possible that persistent hypoxia contributed to a partial and chronic EndoMT. Although we did observe activation of some, but not all, markers of EndoMT in PAD capillary ECs, ECM genes were significantly activated. Also, the endothelial marker CDH5 was reduced, but not lost, in PAD. Interestingly, this state of partial EndoMT might be reversible32.
We detected strong cellular crosstalk between different cell types that was significantly altered in PAD, with downregulated signaling networks related to muscle regeneration, angiogenesis and vessel junctions and upregulated pro-inflammatory pathways such as IL1B or IL6. IL-1B is a known regulator of EndoMT86, and IL-1B inhibitors improved maximum and pain-free walking distance in patients with symptomatic PAD87, although muscle pathology was not further investigated in this study. Analyzing SMC/pericyte–EC interactions revealed a reduction in PGDFRB and NOTCH3 signaling in PAD, which control mural cell recruitment and attachment to the endothelium. Also, mural cells increased NAMPT signaling, which is associated with pro-inflammatory markers in patients with coronary artery disease59. Both SMCs and pericytes upregulated contractility genes such as ACTA2, TAGLN, MYH11 and CNN1, in line with increased contraction of vessels by pericytes under ischemia88,89. This phenotype might contribute to reduced perfusion in pathologies such as PAD90. Finally, we found that LYVE1hiMHCIIlow macrophage activation could be EC dependent. During PAD, ECs reduced CSF1 and GAS6 signaling with LYVE1hiMHCIIlow macrophages. CSF1 is the primary growth factor responsible for macrophage differentiation and survival91, and endothelial CSF1 contributes to this92. Inhibition of GAS6 signaling in macrophages increases their inflammatory responses93, which would be consistent with the activated state of LYVE1hiMHCIIlow macrophages and their increased cytokine production (Extended Data Fig. 5g). The EC ligands upregulated in PAD furthermore seem to control downstream genes in LYVE1hiMHCIIlow macrophages related to inflammation, migration and cytokine response. We experimentally showed that secreted factors from ECs during PAD increased the expression of M1 markers while reducing M2 markers in human CD14+ immune cells, further supporting a more pro-inflammatory profile of ECs during PAD. Beyond having a perivascular localization, these data imply that ECs might control the fate of LYVE1hiMHCIIlow macrophages, an exciting hypothesis that requires further investigation.
Our study has limitations. We included a non-ischemic control group with similar demographic and clinical risk factors as patients with PAD to ensure that we detect PAD-specific differences rather than comorbidity-related effects. Patients with aneurysms have a similar clinical background of hypertension and hyperlipidemia and a similar treatment of statins, antiplatelet therapy and antihypertensive drugs (Table 1). The non-ischemic patients had a normal ABI and did not show claudication symptoms during the walking test, therefore excluding the clinical manifestation of PAD, and did not show occluded vessels as reported by GLASS stage. Additionally, patients with popliteal aneurysm underwent a similar surgical procedure, which allowed us to standardize sample harvesting. We are confident that this strategy dissected differences between both groups as evidenced by the enrichment of gene sets related to abnormal muscle physiology. This said, we cannot exclude that vascular aneurysms affected the composition and genetic fingerprint of the non-ischemic samples. Our patient cohort was relatively small and, therefore, may be subjected to some inadvertent selection bias. Our study included only male participants, so potential sex-based differences could not be assessed.
In conclusion, we used scRNA-seq to characterize the composition and transcriptional changes of the muscle microenvironment in ischemic PAD compared to non-ischemic comorbidity-matched patients. We identified profound transcriptomic alterations in ECs promoting EC dysfunction features (such as EndoMT) while acquiring a more pro-inflammatory phenotype. LYVE1hiMHCIIlow macrophages are the main macrophage population in ischemic PAD muscle and get activated during the disease, a phenotype that may be driven by ECs. We propose that unraveling the impaired cellular crosstalk in PAD muscle could potentially offer novel targets for therapeutic intervention.
Methods
Patients and study design
Non-ischemic patients and patients with PAD were recruited from the Department of Angiology, Cantonal Hospital Baden in Baden, Switzerland. The general inclusion criteria for both non-ischemic patients and patients with PAD were as follows: scheduled for surgery (bypass surgery in patients with PAD or lower limb aneurysm surgery in non-ischemic samples); age ≥45 years; ability to understand German; and signed informed consent to participate in the study. Patients received no compensation. Inclusion criteria specific for patients with PAD were as follows: diagnosis of PAD ranging from exercised limited claudication (Fontaine classification IIa or IIb) to CLI (Fontaine classification III–IV); ABI ≤ 0.90 at rest unless diagnosed with media sclerosis; and stable medicament regimen (that is, statin, antiplatelet or antihypertensive regimen). Inclusion criteria specific for non-ischemic patients were as follows: diagnosis of lower limb aneurysm and ABI > 1 at rest. The general exclusion criteria for both non-ischemic patients and patients with PAD were as follows: severe peripheral neuropathy (Total Neuropathy Score ≥ 3); unstable angina or severe (>70%) three coronary vessel disease; significant liver dysfunction (Model for End-Stage Liver Disease score) or known liver cirrhosis (Child–Turcotte–Pugh score > 6 points); treated for cancer in the last 2 years; and diagnosis of Parkinson’s disease. Exclusion criterion specific for patients with PAD: above/below-knee amputation. Exclusion criterion specific for non-ischemic patients: peripheral artery disease diagnosed as described before (inclusion criteria specific for patients with PAD). GLASS stage: preoperative angiographic imaging (iodine contrast computed tomography angiography or digital subtraction angiography) was performed. Then, for GLASS stage calculation, the target arterial path was identified, and the femoropopliteal GLASS grade (NA, I, II or III) and the infrapopliteal GLASS grade (NA, I, II or III) were determined. Femoropopliteal and infrapopliteal scores were combined to determine the final GLASS stage. The study was conducted according to the Declaration of Helsinki, the Human Research Act and the Human Research Ordinance, and the protocol was approved by the ethics committee of the Canton of Zurich (KEK number: 2020-01393). Remaining sample material is available upon formal request to the corresponding author (katrien-debock@ethz.ch).
Muscle samples from the peripheral region of the medial head of gastrocnemius muscle (one-third of the distance between the tibial plateau and the malleolus medialis) were collected during lower limb aneurysm surgery (non-ischemic samples) or bypass surgery (PAD samples) and immediately transferred to an ice-cold hypothermic preservation solution (HypoThermosol FRS Preservation Solution; Sigma-Aldrich, H4416) for optimal transport and conservation until further processing. From four PAD and four non-ischemic samples, samples were processed for scRNA-seq analysis, and part of the tissue was also used for histology. A set of samples (n = 11 for PAD and n = 8 for non-ischemic) was embedded in Optimal Cutting Temperature (OCT) medium, frozen in liquid N2-cooled isopentane and stored at −80 °C for histological analysis. Transversal 10-µm cryosections of the samples were prepared at −20 °C, air dried for approximately 30 minutes and stored at −80 °C until further processing. A subset of histology samples (n = 3 for PAD and n = 3 for non-ischemic) was used for CosMx single-cell spatial transcriptomics (see below). A set of eight independent samples (three non-ischemic and five PAD) was used for isolation and culture of primary muscle ECs (see below).
Isolation of cells from human skeletal muscle for scRNA-seq
For isolation of cells for scRNA-seq, and in less than 2 hours after collection and preservation in ice-cold hypothermic preservation solution (HypoThermosol FRS Preservation Solution; Sigma-Aldrich, H4416), samples were minced in a Petri dish on ice using scissors and a surgical blade. Minced samples were transferred into a digestion buffer (4 ml of digestion buffer per 100 mg of muscle) containing 2 mg ml−1 Dispase II (Sigma-Aldrich, D4693) and 2 mg ml−1 Collagenase IV (Thermo Fisher Scientific, 17104019) in HBSS buffer (Thermo Fisher Scientific, 14025100) at 37 °C for 25–30 minutes, with gentle shaking every 3–5 minutes. After digestion, the reaction was stopped by adding an equal volume of 20% heat-inactivated FBS (Thermo Fisher Scientific, 10500064) and 1 mM EDTA (VWR Life Science, E177) in HBSS (Thermo Fisher Scientific, 14025100), and the suspension was passed through a 100-µm cell strainer (Bioswisstec, 800100) and a 40-µm cell strainer (Falcon, 352340). Cell suspension was centrifuged at 500g for 5 minutes at 4 °C, and the supernatant was discarded. The pellet was resuspended in 1 ml of ACK Lysing Buffer (Thermo Fisher Scientific, A1049201) for red blood cell lysis for 2 minutes at room temperature. After incubation, the reaction was stopped with 4 ml of 10% heat-inactivated FBS (Thermo Fisher Scientific, 10500064) in HBSS buffer (Thermo Fisher Scientific, 14025100). Cell suspension was centrifuged at 500g for 5 minutes at 4 °C, and the pellet was resuspended in 0.5% BSA (PanReac AppliChem, A1391) in DPBS (Thermo Fisher Scientific, 14190250) containing 1 mM EDTA (VWR Life Science, E177) for FACS. Calcein Violet (Thermo Fisher Scientific, 65-0854-39) for metabolically active live cell selection was added directly to the cell suspension at 1:1,000 dilution 10 minutes before sorting.
Human scRNA-seq analysis
Metabolically active (Calcein+) human muscle mononuclear cells were FACS sorted and loaded into a 10x Chromium Next GEM Chip G, aiming for the recovery of approximately 10,000 cells per sample. scRNA-seq libraries were generated according to 10x Chromium Next Gem Single Cell 3′ Reagent Kits version 3.1 (CG000204 Rev D) and sequenced on an Illumina NovaSeq 6000 system. We sequenced a total of 13 samples from eight different patients (Table 1). Sequencing reads were aligned to the human genome using Cell Ranger versions 5.0.0–7.0.0 and the genome assembly GENCODE GRCh38.p13 Annotation Release 37. Intron reads were not included during the alignment. Each individual sample was independently processed for quality control and log normalization using the scran 1.24.1 and scater 1.24.0 packages in R (version 4.2.0). High-quality cells were selected based on library size, number of detected genes and percentage of reads mapped to mitochondrial genes, independently adjusting the thresholds for each sample. Raw unique molecular identifier (UMI) counts were log normalized based on library size factors. Doublets were detected and removed in every individual sample using the default parameters of the function runDoubletFinder from the singleCellTK 2.6.0 package. After individual quality control and log normalization, all samples were batch corrected and merged using the Harmony 0.1.1 package. Dimensionality reduction by t-distributed stochastic neighbor embedding (t-SNE) was performed based on the dimensions generated by Harmony integration. Clustering was performed by building a nearest neighbor graph (k = 20) and then applying the Louvain algorithm as implemented in the Seurat 4.1.1 package. For individual analysis and reclustering of the EC, MoMac and SMC/pericyte populations, cells were selected by tracing back the clustering of the complete dataset in every individual sample. Raw counts from selected cells—ECs, MoMacs and SMCs/pericytes—were log normalized in every individual sample and batch corrected and merged as described above for the complete dataset. All dot plots showing gene expression were generated using the plotDots() function as implemented in the scater 1.24.0 package. Cell type proportions in each condition were calculated by dividing the number of cells in each cluster by the total number of cells in that respective condition.
DEGs were detected by performing a Wilcoxon rank-sum test as implemented in the Seurat 4.1.1 package. DEGs were selected based on a minimum log2 fold change of 0.25 and an adjusted P < 0.05. For ORA, selected DEGs were ordered based on increasing adjusted P value and given as an input in the web-based implementation of g:Profiler26, selecting the option ‘Ordered query’ before running the analysis. ORA results were represented as the −log10 of the P values obtained for each process. ORA results were simplified by using the rrvgo 1.10.0 package. Redundant terms were grouped, and only the most significant term of each group was conserved. Schematic visualization of Kyoto Encyclopedia of Genes and Genomes (KEGG) pathways from ORA results was generated using the pathview 1.38.0 package.
For pseudobulk analysis, lowly expressed genes were removed if they were not detected in at least 10 cells. Raw UMI counts were aggregated per patient (total sum of counts for every gene from all cells in every patient). For differential expression analysis in the pseudobulk dataset, we applied the DESeq2 1.38.3 package and performed the comparison between non-ischemic patients and patients with PAD. All significant DEGs (adjusted P < 0.05) were reported in a heatmap (Fig. 1j) by using the normalized counts (by size factors) in each patient and scaled and centered based on gene expression per patient. For GSEA in the pseudobulk dataset, we applied the fgsea 1.24.0 package. From the differential expression analysis results performed with DESeq2, we selected the ‘stat’ value (Wald statistic: the log2 fold change divided by the standard error of the log fold change (lfcSE)) for each gene and performed GSEA analysis using the default settings of the fgsea() function from the fgsea 1.24.0 package. Significant pathways were selected based on an adjusted P < 0.05. Human hallmark pathways from the Molecular Signatures Database (MSigDB)94 were used for this analysis.
GSVA was performed using the GSVA 1.46.0 package. Log-normalized counts from the corresponding scRNA-seq dataset (either ECs or MoMacs) were given as an input for the gsva() function as implemented in the GSVA 1.46.0 package. The gene sets to perform GSVA were obtained from Fan et al.24 (ATF4-dependent genes as defined by genes with log fold change < −0.1 and adjusted P < 0.05 after comparing mouse muscle ECs in wild-type and EC-specific inducible ATF4 knockout mice) or Sanin et al.48 (macrophage activation processes). For GSVA of M1–M2 signatures, we obtained the gene sets from Varga et al.50, which reported a set of M1–M2 genes derived from in vitro stimulation and generated gene sets for pro-inflammatory (Ly6C+) and pro-regenerative (Ly6C−) macrophages at different timepoints after cardiotoxin-induced muscle injury.
Bulk RNA-seq data from muscle ECs in wild-type and EC-specific ATF4 knockout mice were obtained from Fan et al.24 and processed as described by the authors. Only wild-type and ATF4 knockout red muscle ECs were used in this study.
Transcription factor inference analysis was performed using the Python implementation of the SCENIC package (pySCENIC)30 and following the script provided by the authors in their GitHub repository (https://github.com/aertslab/pySCENIC). Cell communication analysis on the complete dataset (all cell types in non-ischemic and PAD samples) was performed using the CellChat 1.6.1 package53 following the script provided by the authors in their GitHub repository (‘Full tutorial for comparison analysis of multiple datasets’ section in https://github.com/sqjin/CellChat). Cell communication analysis between ATF3/ATF4+ ECs and LYVE1hiMHCIIlow macrophages was performed using the nichenetr 1.1.0 package64 following the script provided by the authors in their GitHub repository (‘Differential NicheNet analysis between conditions of interest’ section in https://github.com/saeyslab/nichenetr).
All raw and processed (10x Cell Ranger output files) sequencing data are available at GSE235143.
Isolation and culture of ECs from human skeletal muscle
We isolated muscle ECs from eight independent samples (three non-ischemic and five PAD) using an established protocol95, yielding high-purity (>95%) EC cultures (Extended Data Fig. 4g). As recommended in the original publication95, we performed several rounds of CD31+ magnetic beads sorting until we achieved the desired purity. Cells were cultured in EGM-2 MV Microvascular Endothelial Cell Growth Medium-2 BulletKit (Lonza, CC-3202). Subsequently, confluent EC cultures from three patients with PAD were treated for 24 hours with vehicle (DMSO; Carl Roth, A994.1) or celastrol (Sigma-Aldrich, C0869) (125 nM or 250 nM), doses that are consistent with literature and do not affect cell viability of human umbilical vein endothelial cells (HUVECs)38. Celastrol powder was dissolved in DMSO at 2 mg ml−1 (stock concentration) and later diluted to experimental doses (125 nM or 250 nM) directly into EGM-2 media right before use. Control samples (vehicle) were given the same volume of DMSO as used to dilute celastrol in the 250 nM condition. After 24-hour incubation, RNA was extracted for bulk RNA-seq using an RNeasy Plus Micro Kit (Qiagen, 74034) according to the manufacturer’s protocol. RNA integrity was assessed by using an Agilent High Sensitivity RNA ScreenTape system. Only samples with RNA integrity number ≥ 8.0 were further processed.
For conditioned media experiments, confluent ECs were cultured for 48 hours with fresh EGM-2 medium. Then, media were collected, filtered through a 0.2-µm filter (Sarstedt, 83.1826.001) and cryopreserved at −80 °C until further use. Cells were routinely cultured at 37 °C in 21% O2 and 5% CO2.
Macrophage polarization in vitro using conditioned media
In vitro macrophage polarization using conditioned media was performed with an adapted protocol from George et al.96. Peripheral blood mononuclear cells were obtained from buffy coats (Swiss Blood Donation Center of Lugano) by density gradient centrifugation using Ficoll-Paque PLUS (Cytiva, 17-1440-02). CD14+ cells were isolated using human CD14 MicroBeads (Miltenyi Biotec, 130-050-201) following the manufacturer’s recommendations. The purity of CD14+ cells was assessed by flow cytometry (>98%; except from one donor, >90%) (see antibodies below). In total, 5 × 105 CD14+ cells per well were seeded in a 48-well plate (TPP, TPP92148) in 250 µl of varying concentrations (0%, 6.25%, 12.5%, 25%, 50%) of conditioned media (three non-ischemic, five PAD). On day 3, the cells were harvested, stained for flow cytometry and acquired on a BD Fortessa. The following antibodies were used: Human TruStain FcX (used for Fc blocking; BioLegend, 422302), Zombie NI Fixable Viability Kit (dilution 1:500, used for live/dead staining; BioLegend, 423106), CD14 (APC-Cy7, dilution 1:200, used for purity assessment; BioLegend, 325620), CD19 (FITC, dilution 1:20, used for purity assessment; BD Biosciences, 555412), CD3 (BV650, dilution 1:200, used for purity assessment; BioLegend, 300468), CD56 (PC5, dilution 1:50, used for purity assessment; Beckman Coulter, A07789), HLA-DR (BV605, dilution 1:100, used for polarization assessment; BD Biosciences, 562845), CD80 (FITC, dilution 1:50, used for polarization assessment; BD Biosciences, 557226) and CD206 (PE, dilution 1:50, used for polarization assessment; BioLegend, 321106). The data were analyzed using FlowJo version 10 software. The experiment was performed twice with CD14+ cells from three buffy coats, respectively (total of six different donors).
Bulk RNA-seq of celastrol-treated ECs
Libraries were generated using a TruSeq Stranded mRNA Library Kit (Illumina) and sequenced on an Illumina NovaSeq X Plus. Sequencing reads were processed using Kallisto and the human genome assembly GENCODE GRCh38.p13 Annotation Release 42 to generate a count file matrix for each individual sample. Samples were pooled together into a single matrix and analyzed following the DESeq2 pipeline. Differential expression analysis was performed after correcting for patient and sequencing plate effect. Gene signatures for GSEA were obtained from Fan et al.24 (ATF4; see the ‘Human scRNA-seq analysis’ subsection) and Alhusban et al.39 (glucosamine, after analyzing bulk RNA-seq data from the original publication, HUVECs treated with glucosamine (5 mM) versus L-glucose (5 mM) for 6 hours under hypoxia and serum starvation conditions).
Raw and processed (Kallisto aligned) sequencing files are available at GSE287300.
CosMx single-cell spatial transcriptomics of muscle tissue
Transversal 10-µm cryosections of the samples were prepared at −20 °C, air dried for approximately 30 minutes and shipped to NanoString Technologies under optimal storage conditions using dry ice to ensure sample integrity. Samples were processed by NanoString for CosMx spatial molecular imaging through the Technology Access Program (project ID: SMI0364). For transcript detection, CosMx Human Universal Cell Characterization Panel (RNA, 1000 Plex; CMX-H-USCP-1KP-R) was used. Cell detection (cell segmentation) was performed using a combination of DAPI (nuclei) staining and laminin staining, which marks the basal lamina surrounding individual muscle fibers to provide additional structural context and facilitate accurate segmentation of mononuclear cells located between fibers. Data processing was performed using the Giotto package. Each sample was individually processed for quality control and log normalization and then integrated together using Harmony, following the instructions from Giotto developers (https://github.com/drieslab/Giotto). To integrate spatial samples with scRNA-seq data and transfer cluster labels, spatial samples were treated as scRNA-seq-like datasets (cell-by-gene expression matrices). These were integrated with scRNA-seq samples using the same Harmony pipeline described in the ‘Human scRNA-seq analysis’ subsection. After integration, all cells were projected into a shared dimensionality reduction space. We then used t-SNE coordinates to identify the 10 closest scRNA-seq cells for each spatial cell, using Euclidean distance: √((x2 − x1)2 + (y2 − y1)2). The most frequent cluster label among the 10 nearest scRNA-seq cells was assigned to the corresponding spatial cell. For proximity analysis between LYVE1hiMHCIIlow macrophages and EC subtypes, a similar approach was followed. In brief, after transferring cluster labels to the spatial dataset, we identified the nearest EC for each LYVE1hiMHCIIlow macrophage based on the shortest Euclidean distance in the spatial coordinates.
Mice
Inducible EC-specific Atf4 knockout (Pdgfb-CreERT2×Atf4ΔEC/ΔEC) mice were generated as described previously24. Recombination was induced in 8–10-week-old mice by daily intraperitoneal administration of 1 mg of tamoxifen (Sigma-Aldrich, T5648) dissolved in 1:10 ethanol:corn oil solution for five consecutive days. A washout period of at least 7 days was allowed before starting the experiments. Tamoxifen-treated Cre-negative littermates were used as control for all experiments. All mice were maintained on a C57BL/6N background. To label proliferating cells, an intraperitoneal injection of 5-ethynyl-2′-deoxyuridine (EdU) (Thermo Fisher Scientific, E10187) solution (5 mg ml−1 in saline) was performed 7 hours before euthanizing the mice.
Mice were randomly allocated to different treatment groups, and the investigator was blinded to the group allocation during the experiment as well as during the analysis. Mice were housed at standard housing conditions (22 °C, 12-hour light/dark cycle), with ad libitum access to chow diet (18% protein, 4.5% fiber, 4.5% fat, 6.3% ashes; Provimi Kliba SA) and water. Health status of all mice was regularly monitored according to Federation of European Laboratory Animal Science Associations guidelines. All animal experiments were approved by the local animal ethics committee (Kantonales Veterinärsamt Zürich, license ZH050/2021) and performed according to local guidelines (TschV, Zurich) and the Swiss animal protection law (TschG). All mice in this study were male.
HLI model
HLI experiments were performed as described previously42. Mice were anesthetized with isofluorane; the hindlimbs were shaved; and, after a small incision in the skin, both the proximal end of the femoral artery and the distal portion of the saphenous artery were ligated. The artery and all side-branches were dissected free; after this, the femoral artery and attached side-branches were excised. Immediately after surgery, perfusion was measured by laser Doppler imaging of plantar regions of interest (Moor Instruments, Ltd.) and calculated as ratio of left (ligated) versus right (unligated) values. Perfusion was measured again at different timepoints following the same procedure.
Tissue immunofluorescence and histology
Human muscles were harvested and embedded in OCT embedding matrix (Carl Roth, 6478.1) and frozen in liquid N2-cooled isopentane. Frozen sections (10 µm) were made using a cryostat (Leica, CM1950). The following antibodies were used: anti-LYVE1 (1:200 dilution; Abcam, ab33682), anti-CD68 (1:100 dilution; Abcam, ab955), anti-CD31 (1:200 dilution; Dako, M082329-2), anti-fibronectin (1:1,000 dilution; Abcam, ab23750), goat anti-rabbit IgG cross-adsorbed secondary antibody, Alexa Fluor 568 (1:200 dilution; Thermo Fisher Scientific, A-11001), goat anti-mouse IgG cross-adsorbed secondary antibody, Alexa Fluor 488 (1:200 dilution; Thermo Fisher Scientific, A-1101) and Alexa Fluor 647-conjugated wheat germ agglutinin (WGA, 1:50 dilution; Thermo Fisher Scientific, W32466). Muscle sections were fixed in 4% paraformaldehyde followed by epitope retrieval using sodium citrate (10 mM, pH 6.5) at 92 °C for 20 minutes. Endogenous peroxidase activity was blocked with 3% hydrogen peroxide in PBS followed by 10 minutes of permeabilization (PBS + 0.5% Triton X-100) and 60 minutes of blocking at room temperature in blocking buffer (PBS + 1% BSA). After blocking, sections were stained overnight at 4 °C with primary antibodies, followed by 1-hour incubation of secondary antibodies at room temperature. ECM was stained using WGA. Nuclei were detected using Hoechst diluted 1:5,000 in PBS and for 5 minutes at room temperature. Slides were then washed with PBS and mounted using Immu-Mount (Thermo Fisher Scientific, 9990412). Slides were imaged on an AxioObserver.Z1 fluorescence microscope using ×20 and ×40 objectives (Zeiss). For the LYVE1 and CD68 staining, 315 ± 106 (mean ± s.d.) fibers were counted per patient, and, for the CD31 staining, 409 ± 80 (mean ± s.d.) fibers were counted. Different regions over the whole tilescan muscle section were analyzed with ZEN software (ZEN 2011 imaging software; Zeiss) and Fiji. General tissue morphology was evaluated using hematoxylin and eosin (H&E) staining. H&E images were acquired with an Eclipse Ti2 inverted microscope (Nikon) using a ×20 objective.
Mouse muscles were harvested and embedded in OCT embedding matrix (Carl Roth, 6478.1) and frozen in liquid N2-cooled isopentane. Frozen sections (10 µm) were made using a cryostat (Leica, CM1950). For EdU detection combined with CD31, EdU was first visualized using the EdU Click-iT Cell Reaction Buffer Kit (Thermo Fisher Scientific, C10269) according to the manufacturer’s instructions and subsequently incubated for 1 hour in blocking buffer (PBS with 1% BSA) at room temperature. Thereafter, sections were incubated overnight at 4 °C with goat anti-mouse/rat CD31/PECAM-1 antibody (1:250; R&D Systems, 3628) diluted in blocking buffer with 0.1% Triton X-100.
Statistics
The histology images presented in this paper are representative of the data (quantification of images is approximately the group average) and the staining quality. All human imaging data are represented as violin plots, where the three horizontal lines represent the median and quartiles, and the width of the plot indicates the distribution of the data. GraphPad Prism software (version 9.2.0) was used for statistical analyses. The Shapiro–Wilk test was performed to analyze data distribution. Non-normally distributed data were analyzed by non-parametric Mann–Whitney U-test to compare two groups. Normally distributed data were analyzed using Student’s t-test in an unpaired two-tailed fashion to compare two groups. For experiments evaluating more than one variable, a two-way ANOVA with Tukey’s multiple comparison was used. For experiments evaluating more than one variable with a repeated-measures design, a two-way ANOVA with Sidakʼs multiple comparison test was used. Each figure legend indicates the statistical approach for each experiment displayed in the figure. P > 0.05 was considered non-significant. Asterisks in figures denote statistical significance. R and related packages were used for RNA-seq statistical analysis. Unless otherwise indicated, the default statistical test (for example, Wilcoxon rank-sum test for differential expression) from each package function was used. No animals or data points were excluded from the analysis.
Reporting summary
Further information on research design is available in the Nature Portfolio Reporting Summary linked to this article.
Data availability
The RNA-seq data underlying this article can be fully explored at https://shiny.debocklab.hest.ethz.ch/Turiel-et-al/. Additionally, raw data are available in the Gene Expression Omnibus at https://www.ncbi.nlm.nih.gov/geo/ and can be accessed with accession numbers GSE235143 (scRNA-seq) and GSE287300 (celastrol bulk RNA-seq). Processed data (scRNA-seq datasets after quality control, normalization, integration and clustering) can be accessed at figshare (https://doi.org/10.6084/m9.figshare.29493215.v1)97.
Code availability
The following codes were used: SCENIC (https://github.com/aertslab/pySCENIC), CellChat (https://github.com/sqjin/CellChat), NicheNet (https://github.com/saeyslab/nichenetr) and Giotto (https://github.com/drieslab/Giotto). Any additional code required to reproduce the results from this paper is available from the corresponding author upon reasonable request (katrien-debock@ethz.ch).
References
Fowkes, F. G. R. et al. Peripheral artery disease: epidemiology and global perspectives. Nat. Rev. Cardiol. 14, 156–170 (2017).
Rose, G. A. The diagnosis of ischaemic heart pain and intermittent claudication in field surveys. Bull. World Health Organ. 27, 645–658 (1962).
Bethel, M. & Annex, B. H. Peripheral arterial disease: a small and large vessel problem. Am. Heart J. Plus 28, 100291 (2023).
Annex, B. H. Therapeutic angiogenesis for critical limb ischaemia. Nat. Rev. Cardiol. 10, 387–396 (2013).
Chevalier, J. et al. Obstruction of small arterioles in patients with critical limb ischemia due to partial endothelial-to-mesenchymal transition. iScience 23, 101251 (2020).
Mietus, C. J. et al. Abnormal microvascular architecture, fibrosis, and pericyte characteristics in the calf muscle of peripheral artery disease patients with claudication and critical limb ischemia. J. Clin. Med. 9, 2575 (2020).
Coats, P. & Hillier, C. Differential responses in human subcutaneous and skeletal muscle vascular beds to critical limb ischaemia. Eur. J. Vasc. Endovasc. Surg. 19, 387–395 (2000).
Hammarsten, J., Bylund-Fellenius, A. C., Holm, J., Scherstén, T. & Krotkiewski, M. Capillary supply and muscle fibre types in patients with intermittent claudication: relationships between morphology and metabolism. Eur. J. Clin. Invest. 10, 301–305 (1980).
Ho, T. K. et al. Increased endogenous angiogenic response and hypoxia-inducible factor-1α in human critical limb ischemia. J. Vasc. Surg. 43, 125–133 (2006).
McGuigan, M. R. et al. Muscle fiber characteristics in patients with peripheral arterial disease. Med. Sci. Sports Exerc. 33, 2016–2021 (2001).
Tsui, J. C. S., Baker, D. M., Biecker, E., Shaw, S. & Dashwood, M. R. Potential role of endothelin 1 in ischaemia-induced angiogenesis in critical leg ischaemia. Br. J. Surg. 89, 741–747 (2002).
Clyne, C. A., Mears, H., Weller, R. O. & O’Donnell, T. F. Calf muscle adaptation to peripheral vascular disease. Cardiovasc. Res. 19, 507–512 (1985).
Robbins, J. L. et al. Relationship between leg muscle capillary density and peak hyperemic blood flow with endurance capacity in peripheral artery disease. J. Appl. Physiol. (1985) 111, 81–86 (2011).
Christov, C. et al. Muscle satellite cells and endothelial cells: close neighbors and privileged partners. Mol. Biol. Cell 18, 1397–1409 (2007).
Méndez-Barbero, N., Gutiérrez-Muñoz, C. & Blanco-Colio, L. Cellular crosstalk between endothelial and smooth muscle cells in vascular wall remodeling. Int. J. Mol. Sci. 22, 7284 (2021).
Krishnasamy, K. et al. Blood vessel control of macrophage maturation promotes arteriogenesis in ischemia. Nat. Commun. 8, 952 (2017).
Amersfoort, J., Eelen, G. & Carmeliet, P. Immunomodulation by endothelial cells—partnering up with the immune system? Nat. Rev. Immunol. 22, 576–588 (2022).
Dort, J., Fabre, P., Molina, T. & Dumont, N. A. Macrophages are key regulators of stem cells during skeletal muscle regeneration and diseases. Stem Cells Int. 2019, 4761427 (2019).
Ganta, V. C. et al. A microRNA93–interferon regulatory factor-9–immunoresponsive gene-1–itaconic acid pathway modulates M2-like macrophage polarization to revascularize ischemic muscle. Circulation 135, 2403–2425 (2017).
Casale, G. P. et al. Cytokine signature of inflammation mediated by autoreactive Th-cells, in calf muscle of claudicating patients with Fontaine stage II peripheral artery disease. Transl. Res. 228, 94–108 (2021).
Ganta, V. C., Choi, M., Farber, C. R. & Annex, B. H. Antiangiogenic VEGF165b regulates macrophage polarization via S100A8/S100A9 in peripheral artery disease. Circulation 139, 226–242 (2019).
Kosmac, K. et al. Correlations of calf muscle macrophage content with muscle properties and walking performance in peripheral artery disease. J. Am. Heart Assoc. 9, e015929 (2020).
Jones, R. C. et al. The Tabula Sapiens: a multiple-organ, single-cell transcriptomic atlas of humans. Science 376, eabl4896 (2022).
Fan, Z. et al. Exercise-induced angiogenesis is dependent on metabolically primed ATF3/4+ endothelial cells. Cell Metab. 33, 1793–1807 (2021).
Kalucka, J. et al. Single-cell transcriptome atlas of murine endothelial cells. Cell 180, 764–779 (2020).
Raudvere, U. et al. g:Profiler: a web server for functional enrichment analysis and conversions of gene lists (2019 update). Nucleic Acids Res. 47, W191–W198 (2019).
Wedgwood, J. F., Hatam, L. & Bonagura, V. R. Effect of interferon-γ and tumor necrosis factor on the expression of class I and class II major histocompatibility molecules by cultured human umbilical vein endothelial cells. Cell Immunol. 111, 1–9 (1988).
Mai, J. et al. Interleukin-17A promotes aortic endothelial cell activation via transcriptionally and post-translationally activating p38 mitogen-activated protein kinase (MAPK) pathway. J. Biol. Chem. 291, 4939–4954 (2016).
Alnaqbi, H. et al. Immunomodulation by endothelial cells: prospects for cancer therapy. Trends Cancer 10, 1072–1091 (2024).
Aibar, S. et al. SCENIC: single-cell regulatory network inference and clustering. Nat. Methods 14, 1083–1086 (2017).
Hänzelmann, S., Castelo, R. & Guinney, J. GSVA: gene set variation analysis for microarray and RNA-Seq data. BMC Bioinformatics 14, 7 (2013).
Tombor, L. S. et al. Single cell sequencing reveals endothelial plasticity with transient mesenchymal activation after myocardial infarction. Nat. Commun. 12, 681 (2021).
Hynes, R. O. & Naba, A. Overview of the matrisome—an inventory of extracellular matrix constituents and functions. Cold Spring Harb. Perspect. Biol. 4, a004903 (2012).
Duan, Q. et al. L1000CDS2: LINCS L1000 characteristic direction signatures search engine. NPJ Syst. Biol. Appl. 2, 16015 (2016).
Batumalaie, K., Amin, M. A., Murugan, D. D., Sattar, M. Z. A. & Abdullah, N. A. Withaferin A protects against palmitic acid-induced endothelial insulin resistance and dysfunction through suppression of oxidative stress and inflammation. Sci. Rep. 6, 27236 (2016).
Amadori, L. et al. Systems immunology-based drug repurposing framework to target inflammation in atherosclerosis. Nat. Cardiovasc. Res. 2, 550–571 (2023).
Tan, J.-L. et al. Celastrol: the new dawn in the treatment of vascular remodeling diseases. Biomed. Pharmacother. 158, 114177 (2023).
Li, G. et al. Targeting OPA1-mediated mitochondrial fusion contributed to celastrol’s anti-tumor angiogenesis effect. Pharmaceutics 15, 48 (2022).
Alhusban, S. et al. Glucosamine-mediated hexosamine biosynthesis pathway activation uses ATF4 to promote ‘exercise-like’ angiogenesis and perfusion recovery in PAD. Circulation 150, 1702–1719 (2024).
Simons, M. & Ware, J. A. Therapeutic angiogenesis in cardiovascular disease. Nat. Rev. Drug Discov. 2, 863–871 (2003).
Hamm, A. et al. PHD2 regulates arteriogenic macrophages through TIE2 signalling. EMBO Mol. Med. 5, 843–857 (2013).
Zhang, J. et al. Endothelial lactate controls muscle regeneration from ischemia by inducing M2-like macrophage polarization. Cell Metab. 31, 1136–1153 (2020).
Mulder, K. et al. Cross-tissue single-cell landscape of human monocytes and macrophages in health and disease. Immunity 54, 1883–1900 (2021).
Dick, S. A. et al. Three tissue resident macrophage subsets coexist across organs with conserved origins and life cycles. Sci. Immunol. 7, eabf7777 (2022).
Chakarov, S. et al. Two distinct interstitial macrophage populations coexist across tissues in specific subtissular niches. Science 363, eaau0964 (2019).
Moura Silva, H. et al. c-MAF–dependent perivascular macrophages regulate diet-induced metabolic syndrome. Sci. Immunol. 6, eabg7506 (2021).
Babaeijandaghi, F. et al. Metabolic reprogramming of skeletal muscle by resident macrophages points to CSF1R inhibitors as muscular dystrophy therapeutics. Sci. Transl. Med. 14, eabg7504 (2022).
Sanin, D. E. et al. A common framework of monocyte-derived macrophage activation. Sci. Immunol. 7, eabl7482 (2022).
Martinez, F. O. & Gordon, S. The M1 and M2 paradigm of macrophage activation: time for reassessment. F1000Prime Rep. 6, 13 (2014).
Varga, T. et al. Highly dynamic transcriptional signature of distinct macrophage subsets during sterile inflammation, resolution, and tissue repair. J. Immunol. 196, 4771–4782 (2016).
Brykczynska, U. et al. Distinct transcriptional responses across tissue-resident macrophages to short-term and long-term metabolic challenge. Cell Rep. 30, 1627–1643 (2020).
Dulin, E., García-Barreno, P. & Guisasola, M. C. Genetic variations of HSPA1A, the heat shock protein levels, and risk of atherosclerosis. Cell Stress Chaperones 17, 507–516 (2012).
Jin, S. et al. Inference and analysis of cell–cell communication using CellChat. Nat. Commun. 12, 1088 (2021).
Sugg, K. B., Korn, M. A., Sarver, D. C., Markworth, J. F. & Mendias, C. L. Inhibition of platelet‐derived growth factor signaling prevents muscle fiber growth during skeletal muscle hypertrophy. FEBS Lett. 591, 801–809 (2017).
Cartland, S. P. et al. The generation of stable microvessels in ischemia is mediated by endothelial cell derived TRAIL. Sci. Adv. 10, eadn8760 (2024).
van Splunder, H., Villacampa, P., Martínez-Romero, A. & Graupera, M. Pericytes in the disease spotlight. Trends Cell Biol. 34, 58–71 (2024).
Liu, H., Zhang, W., Kennard, S., Caldwell, R. B. & Lilly, B. Notch3 is critical for proper angiogenesis and mural cell investment. Circ. Res. 107, 860–870 (2010).
Gaengel, K., Genové, G., Armulik, A. & Betsholtz, C. Endothelial-mural cell signaling in vascular development and angiogenesis. Arterioscler. Thromb. Vasc. Biol. 29, 630–638 (2009).
Halvorsen, B. et al. Increased expression of NAMPT in PBMC from patients with acute coronary syndrome and in inflammatory M1 macrophages. Atherosclerosis 243, 204–210 (2015).
Smadja, D. M. et al. Thrombospondin-1 is a plasmatic marker of peripheral arterial disease that modulates endothelial progenitor cell angiogenic properties. Arterioscler. Thromb. Vasc. Biol. 31, 551–559 (2011).
McArthur, S. et al. Annexin A1 drives macrophage skewing to accelerate muscle regeneration through AMPK activation. J. Clin. Invest. 130, 1156–1167 (2020).
van Keulen, D. et al. Inflammatory cytokine oncostatin M induces endothelial activation in macro- and microvascular endothelial cells and in APOE*3Leiden.CETP mice. PLoS ONE 13, e0204911 (2018).
Kerfoot, S. M. et al. Exclusive neutrophil recruitment with oncostatin M in a human system. Am. J. Pathol. 159, 1531–1539 (2001).
Browaeys, R., Saelens, W. & Saeys, Y. NicheNet: modeling intercellular communication by linking ligands to target genes. Nat. Methods 17, 159–162 (2020).
Pande, R. L. et al. Association of monocyte tumor necrosis factor α expression and serum inflammatory biomarkers with walking impairment in peripheral artery disease. J. Vasc. Surg. 61, 155–161 (2015).
Signorelli, S. S. et al. High circulating levels of cytokines (IL-6 and TNFa), adhesion molecules (VCAM-1 and ICAM-1) and selectins in patients with peripheral arterial disease at rest and after a treadmill test. Vasc. Med. 8, 15–19 (2003).
Ferrucci, L. et al. Transcriptomic and proteomic of gastrocnemius muscle in peripheral artery disease. Circ. Res. 132, 1428–1443 (2023).
Ryan, T. E. et al. Extensive skeletal muscle cell mitochondriopathy distinguishes critical limb ischemia patients from claudicants. JCI Insight 3, 123235 (2018).
Barnett, S. N. et al. An organotypic atlas of human vascular cells. Nat. Med. 30, 3468–3481 (2024).
Tellez-Plaza, M. et al. Cadmium exposure and incident peripheral arterial disease. Circ. Cardiovasc. Qual. Outcomes 6, 626–633 (2013).
Stadler, N. et al. Accumulation of zinc in human atherosclerotic lesions correlates with calcium levels but does not protect against protein oxidation. Arterioscler. Thromb. Vasc. Biol. 28, 1024–1030 (2008).
Bagheri, B., Akbari, N., Tabiban, S., Habibi, V. & Mokhberi, V. Serum level of copper in patients with coronary artery disease. Niger Med. J. 56, 39–42 (2015).
Navas-Acien, A. et al. Metals in urine and peripheral arterial disease. Environ. Health Perspect. 113, 164–169 (2005).
Knoflach, M. et al. Non-toxic cadmium concentrations induce vascular inflammation and promote atherosclerosis. Circ. J. 75, 2491–2495 (2011).
Yeh, S.-C., Tsai, F.-Y., Chao, H.-R. & Tsou, T.-C. Zinc ions induce inflammatory responses in vascular endothelial cells. Bull. Environ. Contam. Toxicol. 87, 113–116 (2011).
Mosser, D. M. & Edwards, J. P. Exploring the full spectrum of macrophage activation. Nat. Rev. Immunol. 8, 958–969 (2008).
Arnold, L. et al. Inflammatory monocytes recruited after skeletal muscle injury switch into antiinflammatory macrophages to support myogenesis. J. Exp. Med. 204, 1057–1069 (2007).
Deng, B., Wehling-Henricks, M., Villalta, S. A., Wang, Y. & Tidball, J. G. IL-10 triggers changes in macrophage phenotype that promote muscle growth and regeneration. J. Immunol. 189, 3669–3680 (2012).
Tidball, J. G. & Wehling-Henricks, M. Macrophages promote muscle membrane repair and muscle fibre growth and regeneration during modified muscle loading in mice in vivo. J. Physiol. 578, 327–336 (2007).
Vågesjö, E. et al. Perivascular macrophages regulate blood flow following tissue damage. Circ. Res. 128, 1694–1707 (2021).
Lu, H. et al. Macrophages recruited via CCR2 produce insulin-like growth factor-1 to repair acute skeletal muscle injury. FASEB J. 25, 358–369 (2011).
Wang, X. et al. Heterogeneous origins and functions of mouse skeletal muscle-resident macrophages. Proc. Natl Acad. Sci. USA 117, 20729–20740 (2020).
Uderhardt, S., Martins, A. J., Tsang, J. S., Lämmermann, T. & Germain, R. N. Resident macrophages cloak tissue microlesions to prevent neutrophil-driven inflammatory damage. Cell 177, 541–555 (2019).
Chen, P.-Y. et al. Endothelial-to-mesenchymal transition drives atherosclerosis progression. J. Clin. Invest. 125, 4514–4528 (2015).
Manavski, Y. et al. Clonal expansion of endothelial cells contributes to ischemia-induced neovascularization. Circ. Res. 122, 670–677 (2018).
Maleszewska, M. et al. IL-1β and TGFβ2 synergistically induce endothelial to mesenchymal transition in an NFκB-dependent manner. Immunobiology 218, 443–454 (2013).
Russell, K. S. et al. A randomized, placebo-controlled trial of canakinumab in patients with peripheral artery disease. Vasc. Med. 24, 414–421 (2019).
Methner, C. et al. Pericyte constriction underlies capillary derecruitment during hyperemia in the setting of arterial stenosis. Am. J. Physiol. Heart Circ. Physiol. 317, H255–H263 (2019).
Alarcon-Martinez, L. et al. Retinal ischemia induces α-SMA-mediated capillary pericyte contraction coincident with perivascular glycogen depletion. Acta Neuropathol. Commun. 7, 134 (2019).
Kaul, S., Methner, C. & Mishra, A. The role of pericytes in hyperemia-induced capillary de-recruitment following stenosis. Curr. Tissue Microenviron. Rep. 1, 163–169 (2020).
Sehgal, A., Irvine, K. M. & Hume, D. A. Functions of macrophage colony-stimulating factor (CSF1) in development, homeostasis, and tissue repair. Semin. Immunol. 54, 101509 (2021).
Sinha, S. K. et al. Local M-CSF (macrophage colony-stimulating factor) expression regulates macrophage proliferation and apoptosis in atherosclerosis. Arterioscler. Thromb. Vasc. Biol. 41, 220–233 (2021).
Deng, T., Zhang, Y., Chen, Q., Yan, K. & Han, D. Toll-like receptor-mediated inhibition of Gas6 and ProS expression facilitates inflammatory cytokine production in mouse macrophages. Immunology 135, 40–50 (2012).
Liberzon, A. et al. The Molecular Signatures Database hallmark gene set collection. Cell Syst. 1, 417–425 (2015).
Wüst, R., Terrie, L., Müntefering, T., Ruck, T. & Thorrez, L. Efficient co-isolation of microvascular endothelial cells and satellite cell-derived myoblasts from human skeletal muscle. Front. Bioeng. Biotechnol. 10, 964705 (2022).
George, S., Georgouli, M. & Sanz-Moreno, V. Protocol to drive human monocyte-to-macrophage polarization in vitro using tumor conditioned media. STAR Protoc. 3, 101666 (2022).
Turiel, G. scRNAseq Seurat and SCE objects. figshare https://doi.org/10.6084/m9.figshare.29493215.v1 (2025).
Acknowledgements
We thank members of the digital trial intervention platform (dTIP) from ETH Zurich for their skilled assistance and the Functional Genomics Center Zürich (FGCZ) and the Scientific Center for Optical and Electron Microscopy (ScopeM) for excellent technical support. This work was supported by the Swiss National Science Foundation (grant number 310030_208041) and the Vontobel Foundation (grant number 0521/2023). K.D.B. is endowed by the Schulthess Foundation. D. Latorre is supported by the Helmut Horten Foundation, the Novartis Foundation for Medical-Biological Research and the GBS/CIDP Foundation International (ETH Zurich), and the Giovanni Armenise Harvard Foundation Career Development Award (Ospedale San Raffaele, Milan).
Funding
Open access funding provided by Swiss Federal Institute of Technology Zurich
Author information
Authors and Affiliations
Contributions
G.T. conceptualized the study, designed and performed the experiments and bioinformatic analyses, and wrote the paper. T.D. performed human sample processing and FACS for scRNA-seq. E.M. and D. Lussi performed and analyzed the histological experiments. Z.F. performed and analyzed the mouse experiments. C.M.C. and D. Latorre performed and supervised the conditioned media experiments. G.B. performed the GLASS scoring. R.A., K.S., M.B. and J.Z. contributed to data analysis, interpretation and the performance of experiments. S.F.F. provided human muscle samples. S.E. conceptualized the study, recruited the patients and performed the surgeries for human sample collection. K.D.B. conceptualized the study, supervised the experiments, acquired funding and wrote the paper. All authors approved the final version of the paper.
Corresponding author
Ethics declarations
Competing interests
The authors declare no competing interests.
Peer review
Peer review information
Nature Cardiovascular Research thanks the anonymous reviewer(s) for their contribution to the peer review of this work.
Additional information
Publisher’s note Springer Nature remains neutral with regard to jurisdictional claims in published maps and institutional affiliations.
Extended data
Extended Data Fig. 1 scRNAseq reveals cell heterogeneity in PAD.
a, Representative images of gastrocnemius muscle from non-ischemic (n = 8) and PAD (n = 11) stained for nuclei (Hoechst, blue) and WGA (white) (Scale bar: 50 µm) and quantification of percentage of centrally nucleated fibers over total fibers. b, Representative images of gastrocnemius muscle from non-ischemic (n = 8) and PAD (n = 11) stained for αSMA (magenta), CD31 (green), nuclei (Hoechst, blue) and WGA (white) (Scale bar: 50 µm) and quantification of number of arterioles per mm2. c, TSNE plot (Fig. 1g) separated by condition, color indicates the condition. d, Schematic representation of the pipeline used for generating the spatial transcriptomics dataset (see Methods). e, Schematic representation of the pipeline used for transferring cluster labels from scRNAseq to spatial data (see Methods). f, Stacked bar plots showing cluster percentage in each condition in the spatial dataset from non-ischemic (n = 3) and PAD (n = 3) patients, color-coded by cluster. Each stack represents mean - SEM. g, Bar plots showing Normalized Enrichment Score of significant (adjusted p-value < 0.05) “Abnormality of muscle physiology” pathways (Human Phenotype Ontology) from GSEA analysis on the pseudobulk dataset, color indicates the condition. Each dot represents a single patient in panels a and b. Student’s t test (two-tailed, unpaired, parametric, ns > 0.05) was used in a and b. Adaptive multi-level Monte-Carlo scheme (as implemented in fgsea package) was used in g. P = 0.0695 (a), P = 0.0019 (b).
Extended Data Fig. 2 A subpopulation of ECs shows an ATF3/ATF4 transcriptomic signature.
a, Dot plot of centered logcounts values from DEGs (adjusted p-value < 0.05 and log2FC > 1) upregulated in Venous 1 compared to Venous 2. b-c, Schematic view of TNF signaling (b) and lipid and atherosclerosis (c) pathways from KEGG (see Fig. 2d). Color indicates the log2FC of genes upregulated in Venous 1 compared to Venous 2. d, Dot plot of centered logcounts values from immunomodulatory ECs (IMECs) markers obtained from Alnaqbi et al. e, TSNE plots showing the SCENIC regulon activity score for REL and ATF4-dependent transcription factors. Color indicates the regulon activity score. f, Dot plot of centered logcounts values from mouse ATF3/ATF4+ Capillary marker genes obtained from Fan et al. g, Heatmap of centered normalized values of genes from panel a in the bulk RNAseq experiment of muscle ECs between WT and EC-specific ATF4 KO mice from Fan et al. Color indicates the centered normalized value. h, Images of non-ischemic and PAD muscle samples annotated in the spatial dataset after transferring cell labels from the scRNAseq dataset (see Extended Data Fig. 1e). Stained for laminin (green) and cell nuclei (blue, DAPI). Legend only shows visible cell types in the images. i, Stacked bar plots showing cluster percentage in each condition in the scRNAseq (top, non-ischemic n = 4, PAD n = 4) and spatial (bottom, non-ischemic n = 3, PAD n = 3) datasets, color-coded by cluster. Each stack represents mean - SEM. Wilcoxon Rank Sum test (as implemented in Seurat package) was used in a.
Extended Data Fig. 3 ATF4 is required in ECs for ischemia-induced revascularization in a preclinical model of PAD.
a, Representative images of haematoxylin and eosin (H&E)-stained sections of gastrocnemius muscle from Atf4WT (n = 5) and Atf4ECKO (n = 5) mice. b, Quantification of percentage of regenerative area from panel a measured as areas with mononuclear cells infiltration and fibers with centrally localized nuclei. c-d, Representative laser Doppler images (c) and quantification of hindlimb perfusion (d) in Atf4WT (n = 6) and Atf4ECKO (n = 6) mice. e, Representative images of gastrocnemius muscle from Atf4WT (n = 5) and Atf4ECKO (n = 5) mice stained for the EC marker (CD31, red) and EdU (white) (Scale bar: 20 µm). f-h, Quantification of vessel diameter (f), vessel density (g) and percentage of proliferative (EdU+) ECs (h) from panel e. Each dot represents a single mouse in panels b, f, g and h or mean ± SEM in panel d. Two-way ANOVA with Sidak’s multiple comparisons (*p < 0.05) was used in b, d, f and g. Student’s t test (two-tailed, unpaired, parametric, *p < 0.05) was used in h. P = 0.0007 (d, 7 days), P < 0.0001 (d, 10 days), P < 0.0001 (d, 14 days), P < 0.0001 (f, 7 days), P < 0.0001 (g, 7 days), P = 0.0019 (h).
Extended Data Fig. 4 ATF3/ATF4+ ECs undergo a profound transcriptomic rewiring in PAD.
a, Heatmap of centered logcounts of DEGs (adjusted p-value < 0.05) between ATF3/ATF4+ ECs in non-ischemic and PAD, color indicates the centered logcount value. b-c, Heatmap of centered values from ORA analysis over the DEGs in ATF3/ATF4+ Venous and Capillary Ecs between conditions, color indicates the centered values. Panel b displays all the enriched processes and panel c focuses on metabolic processes. d, Violin plots showing logcounts values of CDH5 expression between conditions, a negative log2FC indicates a downregulation in PAD (*p < 0.05), horizontal line indicates the average logcounts value. e, Representative images of gastrocnemius muscle from non-ischemic (n = 7) and PAD (n = 9) patients stained for Fibronectin (magenta), the EC marker (CD31, green) cell nuclei (Hoechst, blue) and WGA (white) (Scale bar: 50 µm). In each group, the top left panel has a lower magnification compared to the other 3 pictures. White rectangle indicates the zoomed area displayed in the remaining panels f, Quantification of Fibronectin mean fluorescence intensity (MFI) in CD31+ cells from panel e. g, Flow cytometric analysis of percentage of CD31+CD45− cells in primary cells isolated from human gastrocnemius muscle (related to Fig. 3, see Methods). Each dot represents a single patient in panel f. Wilcoxon Rank Sum test (as implemented in Seurat package) was used in a and d. Student’s t test (two-tailed, unpaired, parametric, *p < 0.05) was used in f. P = 1.04e-19 (d, ATF3/ATF4+ Capillary), P = 6.11e-39 (d, Capillary), P = 0.0454 (f).
Extended Data Fig. 5 LYVE1hiMHCIIlow macrophages get activated in PAD.
a, Dot plot of logcount values of markers from different myeloid populations in Monocytes/Macrophages subtypes. Color and size of the dots indicate the logcount value and the proportion of cells that express the gene, respectively. b, Dot plots of logcounts values of LYVE1, CX3CR1 and MHC-II class genes in LYVE1hiMHCIIlow and LYVE1lowMHCIIhi macrophages. Color and size of the dots indicate the logcount value and the proportion of cells that express the gene, respectively. c, Stacked bar plots showing cluster percentage in each condition in the spatial dataset from non-ischemic (n = 3) and PAD (n = 3) patients, color-coded by cluster. Each stack represents mean - SEM. d, Heatmap of centered values from ORA analysis over the DEGs in cMonocytes between conditions, color indicates the centered values. The left heatmap shows all identified enriched processes, while the right heatmap only shows terms related to leukocyte/myeloid cell/macrophage differentiation. e, Heatmap of logcounts values of DEGs (adjusted p-value < 0.05) between LYVE1hiMHCIIlow macrophages in non-ischemic and PAD, color indicates the logcount value. f-g, Heatmap of centered values from ORA analysis over the DEGs in LYVE1hiMHCIIlow macrophages between conditions, color indicates the centered values. Panel f displays all the enriched processes and panel g focuses on top enriched processes in each condition. Wilcoxon Rank Sum test (as implemented in Seurat package) was used in e.
Extended Data Fig. 6 Cellular communication in human skeletal muscle is disrupted in PAD.
a-j, Circle plots showing MHC-II (a), VEGF (b), NCAM (c), PDGF (d), TRAIL (e), JAM (f), ESAM (g), CDH5 (h), IL1 (i) and IL6 (j) communication in non-ischemic (left) and PAD (right). Color and width of the edges indicates the sender and weight of interactions, respectively.
Extended Data Fig. 7 Reciprocal communication between EC-MoMac-Neutrophil promotes pro-inflammatory and anti-angiogenic communication during PAD.
a-c, Circle plots showing upregulated (left panel) or downregulated (right panel) communication during PAD from ECs (a), MoMacs (b) and Neutrophils (c) to the other cell types. Color and width of the edges indicates the sender and weight of interactions, respectively.
Supplementary information
Supplementary Data 1
File containing additional data on corresponding figures.
Source data
Source Data Fig. 1
Statistical source data.
Source Data Fig. 2
Statistical source data.
Source Data Fig. 4
Statistical source data.
Source Data Fig. 7
Statistical source data.
Source Data Extended Data Fig./Table 1
Statistical source data.
Source Data Extended Data Fig./Table 2
Statistical source data.
Source Data Extended Data Fig./Table 3
Statistical source data.
Source Data Extended Data Fig./Table 4
Statistical source data.
Source Data Extended Data Fig./Table 5
Statistical source data.
Rights and permissions
Open Access This article is licensed under a Creative Commons Attribution 4.0 International License, which permits use, sharing, adaptation, distribution and reproduction in any medium or format, as long as you give appropriate credit to the original author(s) and the source, provide a link to the Creative Commons licence, and indicate if changes were made. The images or other third party material in this article are included in the article’s Creative Commons licence, unless indicated otherwise in a credit line to the material. If material is not included in the article’s Creative Commons licence and your intended use is not permitted by statutory regulation or exceeds the permitted use, you will need to obtain permission directly from the copyright holder. To view a copy of this licence, visit http://creativecommons.org/licenses/by/4.0/.
About this article
Cite this article
Turiel, G., Desgeorges, T., Masschelein, E. et al. Single-cell compendium of muscle microenvironment in peripheral artery disease reveals altered endothelial diversity and LYVE1+ macrophage activation. Nat Cardiovasc Res 4, 1221–1240 (2025). https://doi.org/10.1038/s44161-025-00709-y
Received:
Accepted:
Published:
Version of record:
Issue date:
DOI: https://doi.org/10.1038/s44161-025-00709-y









