Fig. 1: Hotspot variants G27D and D308N/V as potential drivers in RPL3L-linked DCM.
From: Pathogenetic mechanisms of muscle-specific ribosomes in dilated cardiomyopathy

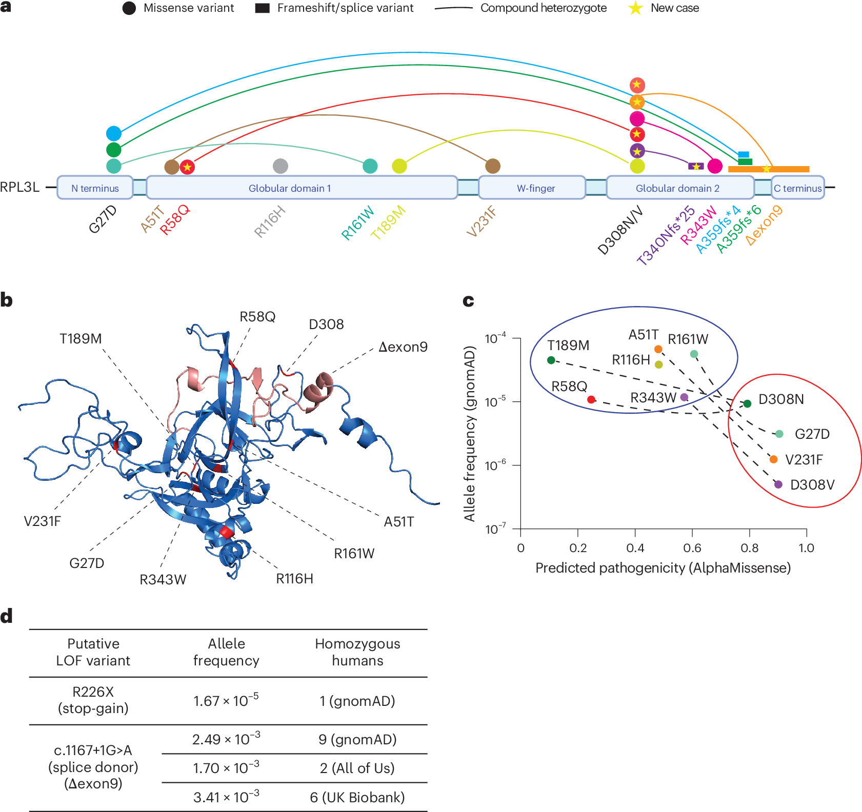
a, Schematic representation of neonatal DCM-associated variants across the RPL3L protein. Each circle denotes a missense variant, while rectangles represent frameshift variants or the splice variant (Δexon9). Variants are color-coded according to family, with lines connecting compound heterozygous variants identified in the same family. Variants identified in the four additional cases are highlighted with a star. The protein domains within RPL3L are labeled. The hotspot variants G27D and D308N/V are emphasized in bold. b, Mapping of the variants (in red) onto the AlphaFold-predicted three-dimensional structure of RPL3L (AF-Q92901-F1). The region encoded by exon 9, deleted in the splice variant (Δexon9) is highlighted in salmon. c, Clustering of RPL3L missense variants based on allele frequency (gnomAD) and predicted pathogenicity (AlphaMissense). Variants identified in the same family are connected by dashed lines. d, Putative human RPL3L knockout in the general population.