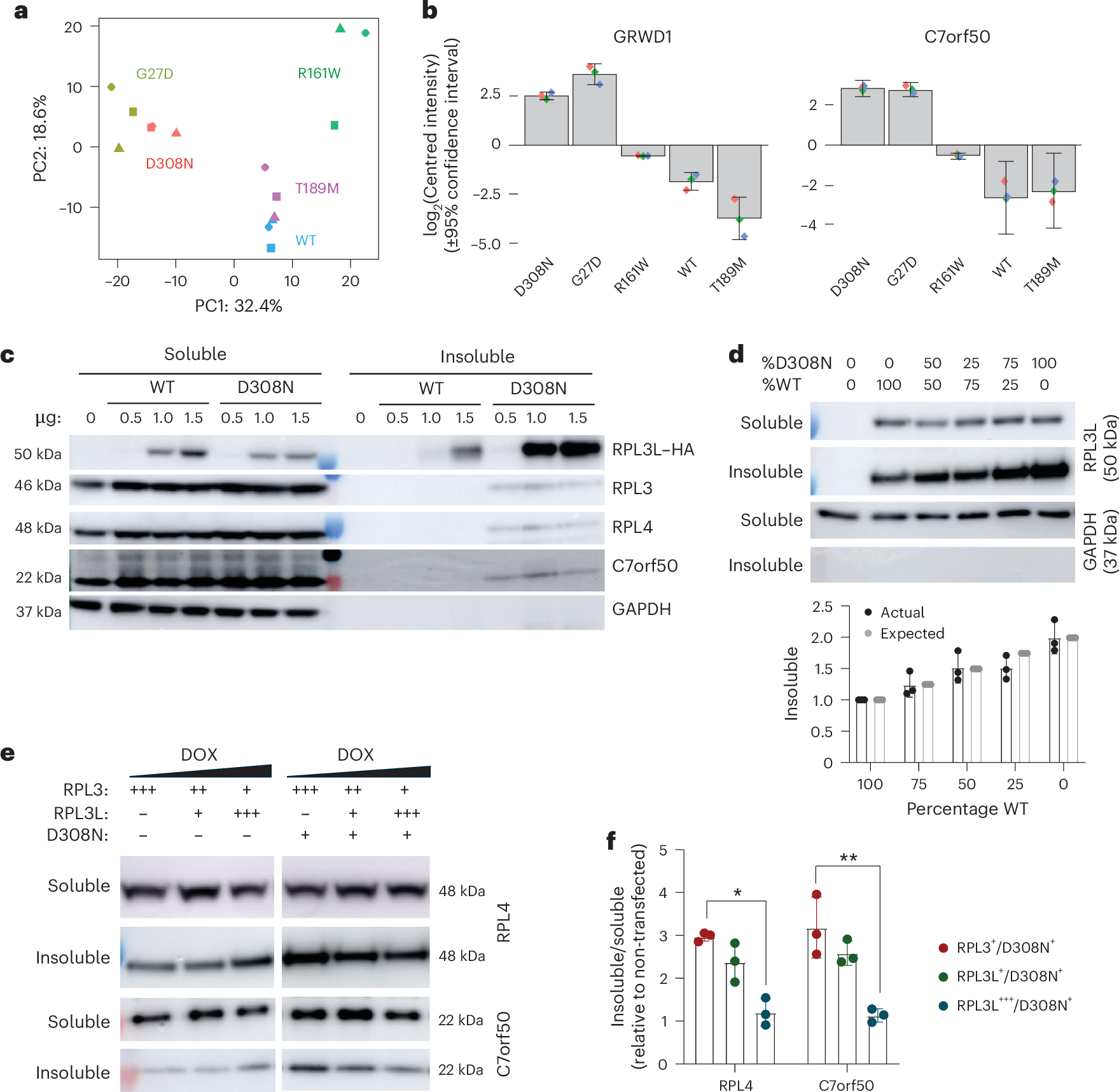
Fig. 5: Hotspot variants bind more strongly to many nucleolar proteins and promote protein aggregation.
From: Pathogenetic mechanisms of muscle-specific ribosomes in dilated cardiomyopathy

a, PCA based on the abundance of proteins coimmunoprecipitated with each RPL3L variant. n = 3. PC1 and PC2 represent the first and second principal components. b, Enrichment of GRWD1 and C7orf50 in proteins coimmunoprecipitated with the hotspot variants D308N and G27D compared to other variants. Peptide intensities were normalized by the median of all samples and then log2-transformed. The error bars represent the s.d. centered around mean values. n = 3 biological replicates of immunoprecipitated lysates. c, Immunoblotting from cells transfected with the indicated amount of wild-type RPL3L or D308N plasmids in AC16 cells for 24 h. Soluble and insoluble proteins were separated and probed for the indicated antibodies. n = 3 independently performed biological replicates for RPL3L, RPL3 and GAPDH; n = 1 for RPL4 and C7orf50. d, Transient transfection of wild-type RPL3L and the D308N variant at the indicated ratios (total 1.5 µg plasmid) followed by the detection of RPL3L aggregates. Top, representative immunoblots. Bottom, quantification of RPL3L aggregates normalized to transfection with 100% wild-type protein. The expected values assumed no interference between wild-type and D308N protein and were calculated by subtracting the signal intensity of RPL3L bands in wild-type at 100% from D308N, split into 25% segments. n = 3 biological replicates for RPL3L–HA. Data are expressed as the mean ± s.d. e, AC16 cells with 10 ng ml−1 (+) or 100 ng ml−1 (+++) DOX for 96 h were transfected with 1 µg D308N–HA for 24 h. Aggregation of the nucleolar proteins RPL4 and C7orf50 was analyzed by immunoblotting (representative of three replicates). f, Quantification of e. n = 3 biological replicates. Data are expressed as the mean ± s.d. Multiple two-sided t-tests were used to compare low RPL3L and high RPL3L, adjusted for multiple comparisons. RPL4 P = 0.001; C7orf50 P = 0.008. *P < 0.05, **P < 0.001.