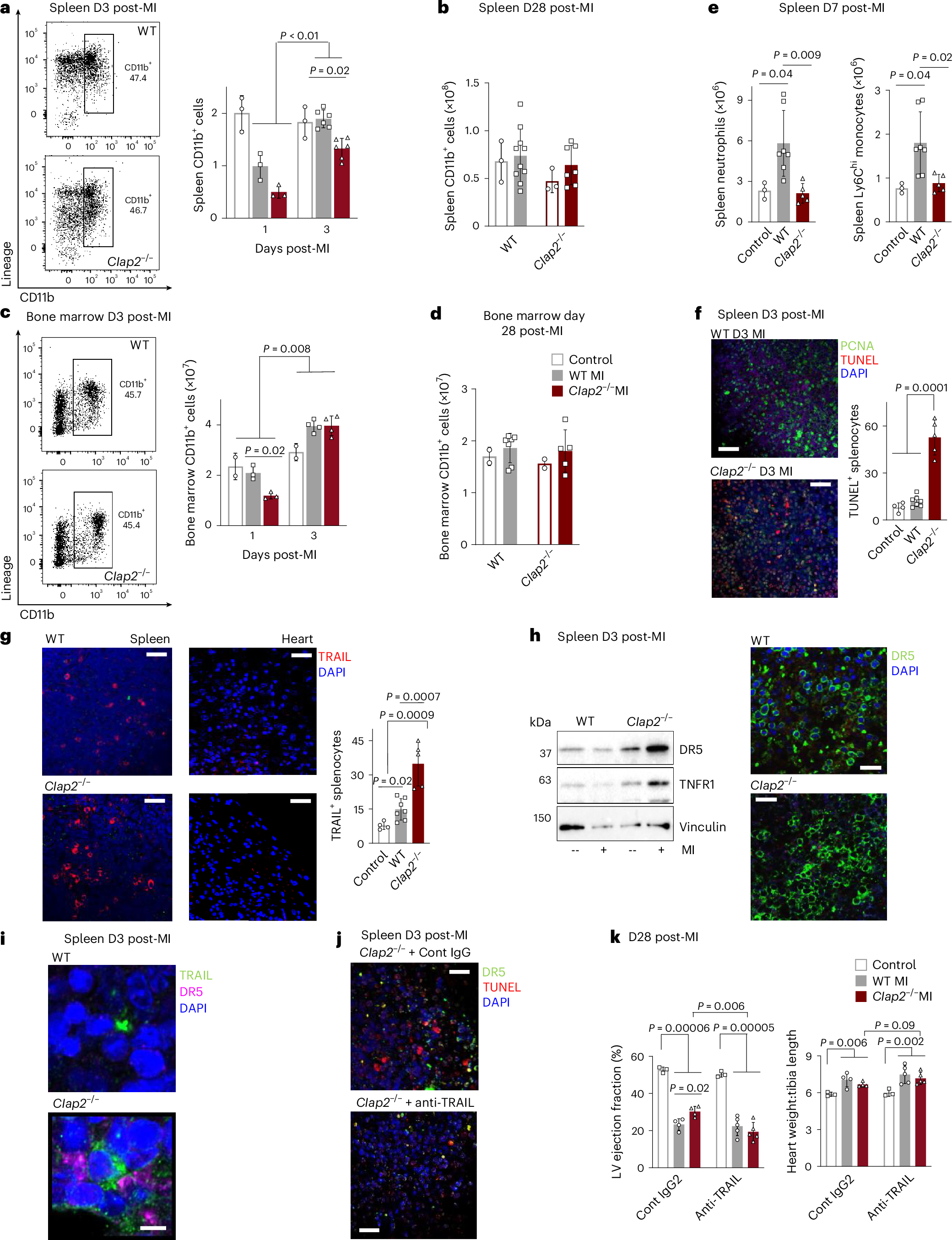
Fig. 3: Reduction of inflammatory cells in CIap2−/−MI-operated mice.
From: Hematopoietic expression of cIAP2 drives inflammation and heart failure after myocardial infarction

Increased TRAIL and DR5 expression in CIap2−/− splenocytes after MI. a, Left: flow cytometric quantitation of myeloid (CD11b+) cells at D3 post-MI spleen samples from WT and CIap2−/− mice. Right: dot plots correspond to representative D1 and D3 post-MI samples, representative of aggregate data from three experiments. b, Quantitation of splenic myeloid (CD11b+) cells D28 post-MI; (controls n = 3; MI, WT n = 10; CIap2−/− n = 7). c, Left: flow cytometry of myeloid (CD11b+) cells at D3. Right: dot plots correspond to representative D1 and D3 post-MI samples. d, Bone marrow myeloid cells measured D28 post-MI from WT and CIap2−/− mice. e, Flow cytometry of spleen neutrophil and Ly6Chi monocytes D7 post-MI of WT (C57Bl/6) or CIap2−/− mice; (controls n = 3; WT n = 7; CIap2−/− n = 5 mice per group. f, Spleen TUNEL+ staining D3 post-MI; (controls n = 4; WT MI n = 7; CIap2−/− MI n = 5. 400× magnification; scale bar, 50 μm. g, Increased TRAIL+ staining of splenocytes from CIap2−/− mice D3 post-MI. Low to undetectable TRAIL staining in matched heart samples. Scale bar, 50 μm; (control n = 4; WT n = 7; CIap2−/− n = 5). h, Left: immunoblotting of spleen DR5 (TRAIL-R2) and TNFR1 expression D3 post-MI. Image representative of two similar immunoblots. Right: immunofluorescence microscopy of splenic DR5 (TRAIL-R2) expression. Images representative of three mice per group. Scale bar, 25 μm. i, High resolution AiryScan images of splenocytes from WT (top) and CIap2−/− (bottom) mice D3 post-MI. Immunostaining for TRAIL (green) and DR5/TRAIL R2 (violet). DAPI (blue), nuclei. Scale bar, 5 μm. Imaging representative of three animals per treatment group. j, TUNEL+ splenocytes reduced D3 post-MI in CIap2−/− mice injected with anti-TRAIL neutralizing antibody. Image representative of three animals per treatment. Scale bar, 50 μm. k, LV ejection fraction and heart weight:tibia length of mice D28 post-MI following TRAIL neutralizing antibody injection. Error bars denote mean ± s.d.; P values were calculated by one-way ANOVA with Bonferroni’s correction (e,f,g), two-way ANOVA with Bonferroni’s correction (a,c,k).