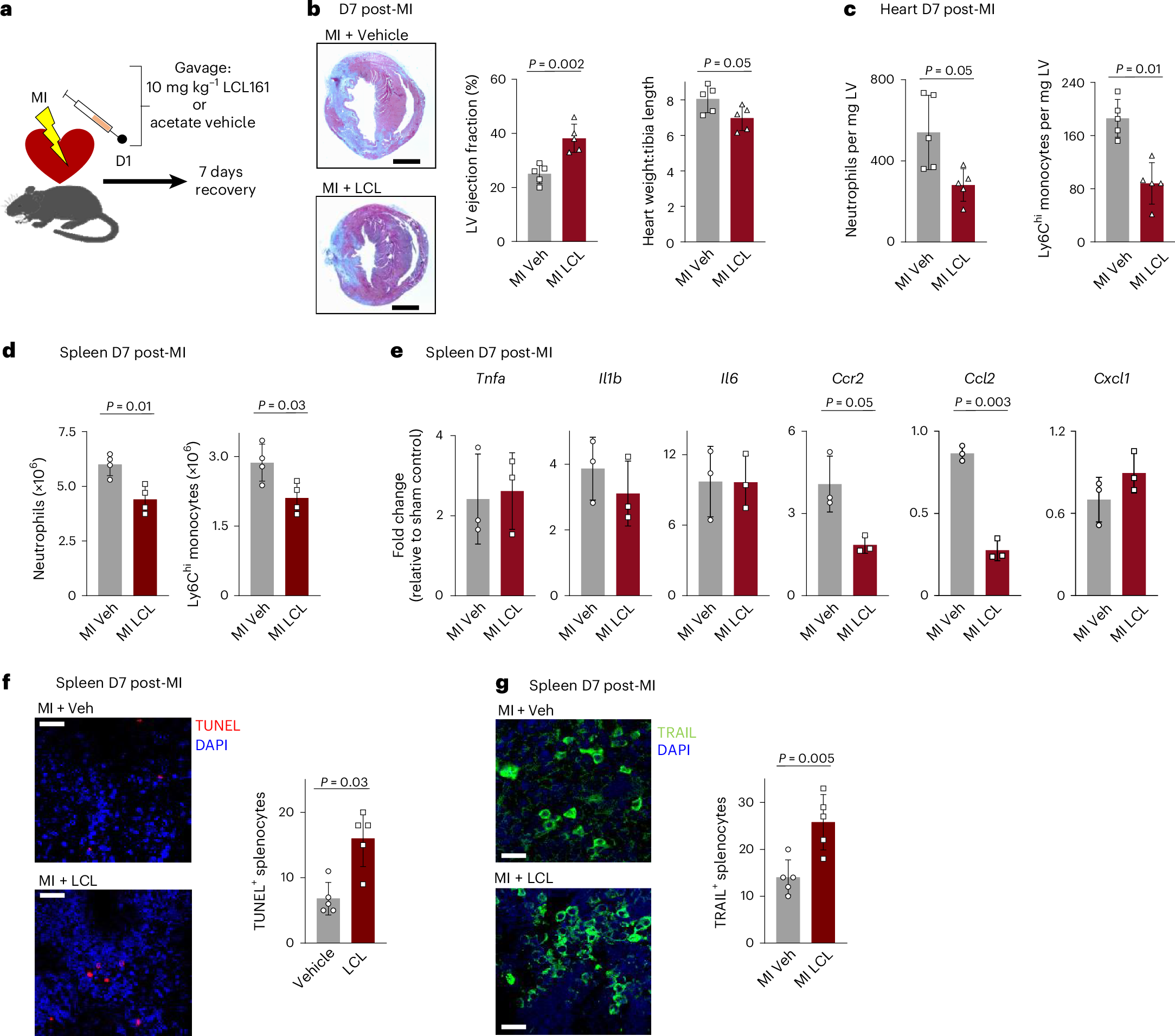
Fig. 5: LCL161 induces splenic cell death and TRAIL expression.
From: Hematopoietic expression of cIAP2 drives inflammation and heart failure after myocardial infarction

a, Single dose regimen for mice with LCL161. b, Masson’s trichrome staining of hearts showing reduced LV scar formation at D7 post-MI following single dose LCL administration of mice, with accompanying improvement in ejection fraction and reduction in heart weight normalized to tibia length. Scale bars, 1 mm; n = 3 per group. c, Reduction of immune infiltration at D7 post-MI following single dose LCL gavage. Controls, n = 3; MI-operated, n = 6 per group. Data are aggregate of two representative experiments. d, Flow cytometric measurement of spleen neutrophils and Ly6Chi monocytes D7 post-MI. n = 4 mice per group. e, Quantitative PCR measurement of representative inflammatory transcripts normalized to HPRT from spleens D7 post-MI. n = 3 mice per group. f, increased TUNEL+ splenocytes in LCL-treated mice D7 post-MI. Scale bars, = 50 μm. Vehicle treated, n = 6; LCL-treated, n = 5. g, Immunofluorescence microscopy showing TRAIL+ staining of splenocytes from mice 7 days post-MI. Scale bars, 25 μm; n = 5 mice per group. Error bars denote mean ± s.d.; P values were calculated using two-sided t-tests.