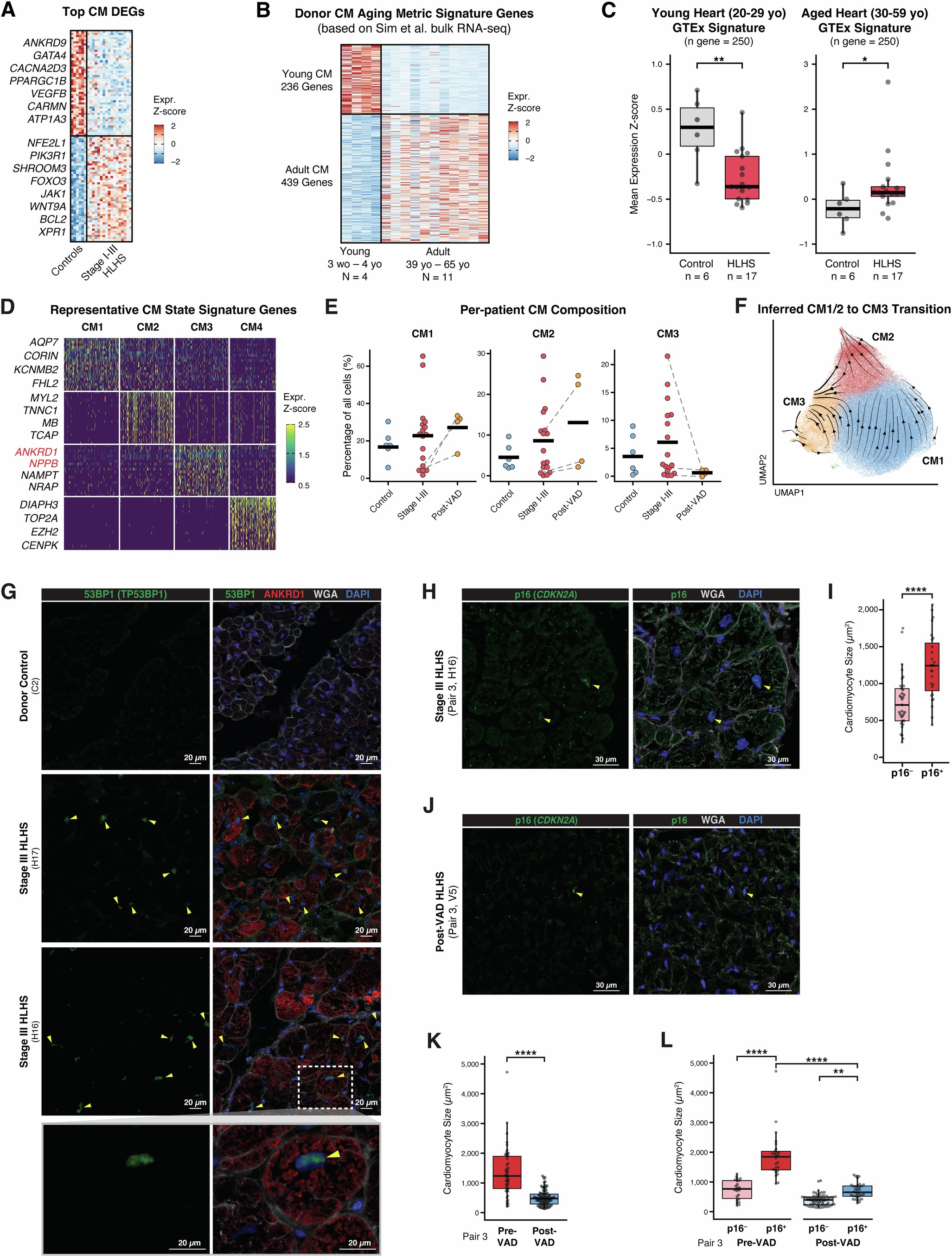
Extended Data Fig. 2: Cardiomyocyte aging signatures, cell states, and immunofluorescence-based characterization.
From: Ventricular assist device unloading reverses microvascular senescence in single ventricle disease

A, Differential expressed genes (DEG) in CMs in HLHS and controls. Each column represents a donor or HLHS patient. Representative genes are listed on the left. B, Cardiomyocyte aging metric signature genes derived from donor CMs from Sim et al, comparing young and adult samples. N denotes the number of donors. wo, weeks old; yo, years old. C, Z-scores of young heart signatures (left) and aged heart signatures (right) in CMs from controls and HLHS hearts. Signature genes are from the GTEx database. Statistical significance was assessed using two-tailed Wilcoxon rank-sum test. *: p < 0.05, **: p < 0.01. D, Expression of CM state signature genes in the integrated data. Representative genes are shown on the left. E, Dot plot showing per-patient quantification of relative CM cell state abundance based on snRNA-seq data across 6 donor controls, 17 stage I-III and 4 post-VAD HLHS patients. The midline indicates the mean abundance within each group, and dashed lines connect paired pre- and post-VAD samples from the same patients. F, Inferred transition from CM1 and CM2 to CM3 in HLHS based on RNA velocity. Arrows overlaid on UMAP embedding represent predicted transitional directions. G, Representative immunofluorescent image of 53BP1 staining (green) in right ventricular sections from a donor control and two HLHS patients, co-stained with DAPI and WGA. Arrowheads indicate representative 53BP1+ CMs. The boxed area in a HLHS heart is enlarged on the bottom panel. H, Representative immunofluorescent image of p16 staining (green) in a Stage III HLHS right ventricular section, co-stained with DAPI and WGA. Arrowheads indicate representative p16⁺ CM3. I, Quantification of cell size of 33 p16⁻ and 27 p16⁺ CMs in the HLHS heart shown in H. J, Representative immunofluorescent images of p16 staining in the paired HLHS heart at post-VAD timepoints, similar to H. K, Quantification of CM cell size in the paired pre- (48 cells) and post-VAD (101 cells) timepoints. L, CM size quantification stratified by p16 signal (26 positive and 22 negative cells in Pre-VAD sample and 34 positive and 67 negative cells in Post-VAD sample). Statistical significance was determined using a Tukey’s multiple comparison test for I, K and L. n.s.: not significant, *p < 0.05, **p < 0.005, ****p < 1×10−4 for all plots.