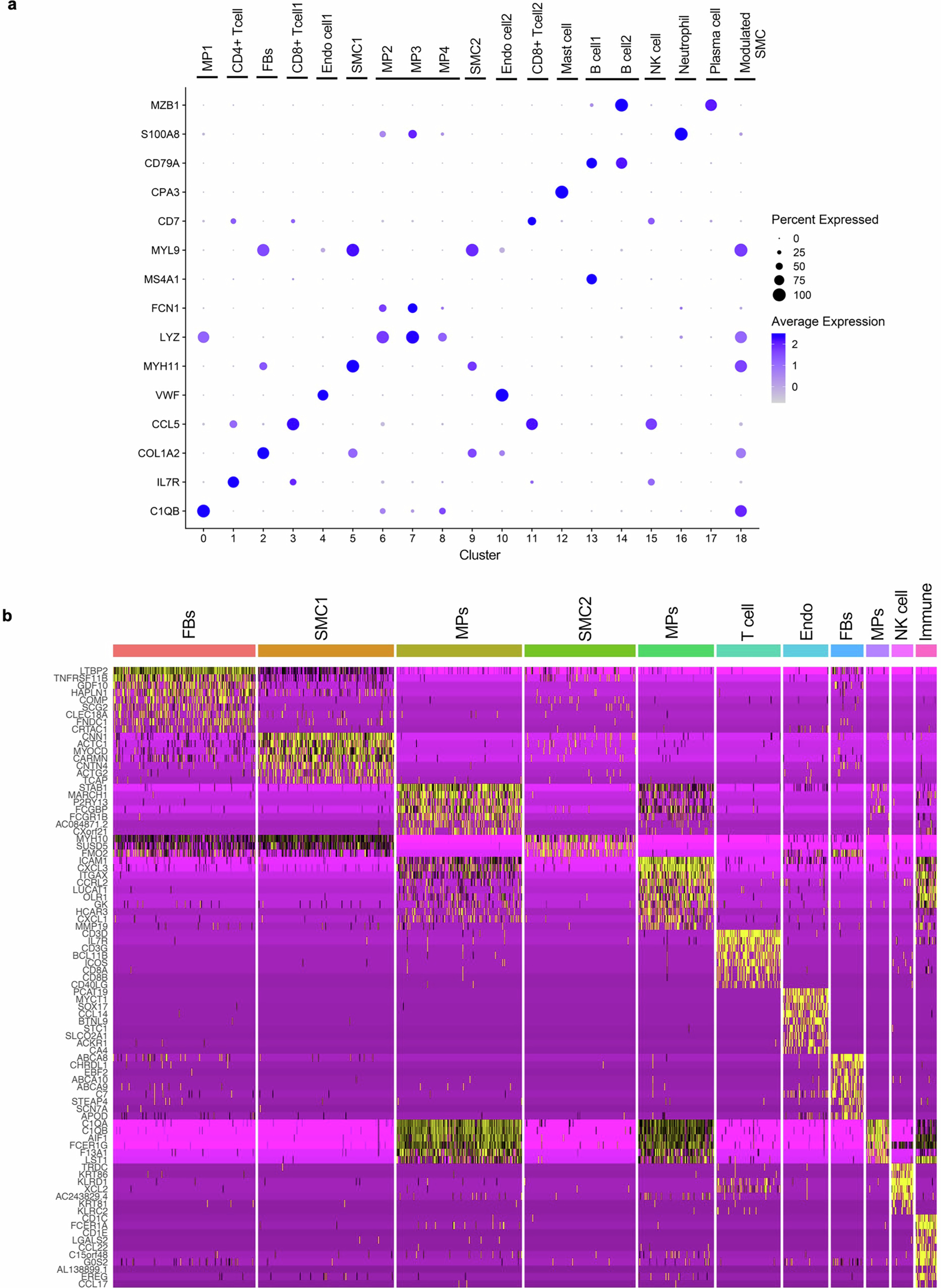
Extended Data Fig. 6: Cell-type markers in artery tissue.
From: Large-scale identification of protein biomarkers and therapeutic targets in heart and brain disease

a–b. Key cell-type biomarkers identified in single-cell RNA-sequencing data from carotid (a) and aorta (b) tissues, highlighting markers for fibroblasts (FBS), smooth muscle cells (SMCs), endothelial cells, and immune cells.