Abstract
Neurological complications frequently impact morbidity, mortality and quality of life in patients with cardiovascular disease, yet the biological mediators connecting cardiovascular and neurological disease are poorly understood. Here we leverage data from 53,014 individuals with plasma proteomic profiles and 50,228 with cardiac and brain magnetic resonance imaging from the UK Biobank to identify circulating proteins correlated with imaging-derived phenotypes (IDPs); 404 and 76 proteins were associated with cardiac or brain IDPs, and 37 with both. Expression analyses suggested these proteins largely originate from fibroblasts, smooth muscle cells, and macrophages in the arterial vasculature. Pathway analyses highlighted cytokine and vasculature-related processes for cardiac IDPs-associated proteins and extracellular matrix pathways in brain IDPs-associated proteins. Mendelian randomization and genetic colocalization supported causal roles for over 63% of these proteins in disease pathogenesis. Over 90% of the proposed candidates have not previously been established as clinical biomarkers or therapeutic targets and represent a catalog for further research.
This is a preview of subscription content, access via your institution
Access options
Subscribe to this journal
Receive 12 digital issues and online access to articles
$119.00 per year
only $9.92 per issue
Buy this article
- Purchase on SpringerLink
- Instant access to the full article PDF.
USD 39.95
Prices may be subject to local taxes which are calculated during checkout







Data availability
UKB data (demographics, imaging, proteomics) are accessible via application to the UKB (https://www.ukbiobank.ac.uk/). Raw MRI data and derived IDPs are also released to approved researchers. pQTL summary statistics can be assessed from the UKB-PPP study (https://metabolomips.org/ukbbpgwas/), the deCODE Health study (https://www.decode.com/summarydata/) and the Fenland study (https://www.omicscience.org/apps/pgwas). scRNA-seq data are available in the Gene Expression Omnibus under accession numbers GSE155468 and GSE253903. Disease and BMR GWAS summary statistics were obtained from OpenGWAS (https://opengwas.io/datasets/); the outcome identifiers are provided in Supplementary Tables 9 and 20. We developed an interactive web atlas for public access to our findings at https://proteomics-hbi.vercel.app.
Code availability
All data analyses and visualizations were implemented in R (v4.4.0) and Python (v3.12.0). Analyses relied on open-source software packages, including tidyverse (v2.0.0), dplyr (v1.1.4), biomaRt (v2.66.0), data.table (v1.17.8), TwoSampleMR (v0.6.30), ieugwasr (v1.1.0), PLINK (v1.9), survival (v3.8-3), coloc (v5.2.3), clusterProfiler (v4.18.3), futile.logger (v1.4.3), Seurat (v5), UpSetR (v1.4.0), pheatmap (v1.0.13), VennDiagram (v1.7.3), forestplot (v3.1.7), networkD3 (v0.4.1), circlize (v0.4.17), locuszoomr (v0.3.8), ensembldb (v2.34.0), EnsDb.Hsapiens.v75 (v2.99.0) and ggplot2 (v4.0.1) in R and pandas (v2.2.3), numpy (v2.1.3), scipy (v1.14.1), statsmodels (v0.14.5), omnipath (v1.0.12), Lifelines (v0.30.0), scikit-learn (v1.7.1) and matplotlib (v3.9.2) in Python. Custom scripts were developed for data processing, statistical analysis and figure generation. The scripts used to generate the results reported in this study are publicly available via Github at https://github.com/drchaowu/heart-brain-proteomics and via Zenodo at https://doi.org/10.5281/zenodo.18612353 (ref. 69).
References
Homsy, J. et al. De novo mutations in congenital heart disease with neurodevelopmental and other congenital anomalies. Science 350, 1262–1266 (2015).
Havakuk, O. et al. Heart failure-induced brain injury. J. Am. Coll. Cardiol. 69, 1609–1616 (2017).
Liori, S., Arfaras-Melainis, A., Bistola, V., Polyzogopoulou, E. & Parissis, J. Cognitive impairment in heart failure: clinical implications, tools of assessment, and therapeutic considerations. Heart Fail. Rev. 27, 993–999 (2022).
Amier R, P et al. Cardiac dysfunction in relation to vascular brain injury, cognitive impairment and depressive symptoms; The Heart-Brain Connection Study. Eur. Heart J. 43, https://doi.org/10.1093/eurheartj/ehac544.2004 (2022).
Roger, V. L. Epidemiology of heart failure. Circ. Res. 113, 646–659 (2013).
Holscher, C. Diabetes as a risk factor for Alzheimer’s disease: insulin signalling impairment in the brain as an alternative model of Alzheimer’s disease. Biochem. Soc. Trans. 39, 891–897 (2011).
Gianni, D. et al. Protein aggregates and novel presenilin gene variants in idiopathic dilated cardiomyopathy. Circulation. 121, 1216–1226 (2010).
Van Uden, E., Kang, D. E., Koo, E. H. & Masliah, E. LDL receptor-related protein (LRP) in Alzheimer’s disease: towards a unified theory of pathogenesis. Microsc. Res. Tech. 50, 268–272 (2000).
LeBlanc, M. et al. Identifying novel gene variants in coronary artery disease and shared genes with several cardiovascular risk factors. Circ. Res. 118, 83–94 (2016).
Scarmeas, N. et al. Physical activity, diet, and risk of Alzheimer disease. JAMA 302, 627–637 (2009).
Kitzman, D. W. et al. Physical rehabilitation for older patients hospitalized for heart failure. N. Engl. J. Med. 385, 203–216 (2021).
Hsueh, B. et al. Cardiogenic control of affective behavioural state. Nature 615, 292–299 (2023).
Mohanta, S. K. et al. Neuroimmune cardiovascular interfaces control atherosclerosis. Nature 605, 152–159 (2022).
Sposato, L. A. et al. Post-stroke cardiovascular complications and neurogenic cardiac injury: JACC state-of-the-art review. J. Am. Coll. Cardiol. 76, 2768–2785 (2020).
Ziaka, M. & Exadaktylos, A. The heart is at risk: understanding stroke-heart-brain interactions with focus on neurogenic stress cardiomyopathy-a review. J. Stroke 25, 39–54 (2023).
Simats, A. et al. Innate immune memory after brain injury drives inflammatory cardiac dysfunction. Cell https://doi.org/10.1016/j.cell.2024.06.028 (2024).
Templin, C. et al. Clinical features and outcomes of Takotsubo (stress) cardiomyopathy. N. Engl. J. Med. 373, 929–938 (2015).
Templin, C. et al. Altered limbic and autonomic processing supports brain-heart axis in Takotsubo syndrome. Eur. Heart J. https://doi.org/10.1093/eurheartj/ehz068 (2019).
Zhao, B. et al. Heart-brain connections: phenotypic and genetic insights from magnetic resonance images. Science 380, abn6598 (2023).
Sun, B. B. et al. Plasma proteomic associations with genetics and health in the UK Biobank. Nature 622, 329–338 (2023).
Smith, S. M. et al. An expanded set of genome-wide association studies of brain imaging phenotypes in UK Biobank. Nat. Neurosci. 24, 737–745 (2021).
McCracken, C. et al. Multi-organ imaging demonstrates the heart-brain-liver axis in UK Biobank participants. Nat. Commun. 13, 7839 (2022).
Azzolini, F. et al. Neuroinflammation Is Associated with GFAP and sTREM2 Levels in Multiple Sclerosis. Biomolecules https://doi.org/10.3390/biom12020222 (2022).
Kassubek, R. et al. GFAP in early multiple sclerosis: a biomarker for inflammation. Neurosci. Lett. 657, 166–170 (2017).
You, A. S. et al. Association of growth differentiation factor 15 with mortality in a prospective hemodialysis cohort. Cardiorenal. Med. 7, 158–168 (2017).
Jehn, U. et al. Prognostic value of growth differentiation factor 15 in kidney donors and recipients. J. Clin. Med. https://doi.org/10.3390/jcm9051333 (2020).
Meloux, A. et al. Proximal and distant expression of growth differentiation factor 15 (GDF15) correlate with neurological deficit following experimental ischemic stroke. PLoS ONE 19, e0307105 (2024).
Groarke, J. D. et al. Ponsegromab for the treatment of cancer cachexia. N. Engl. J. Med. 391, 2291–2303 (2024).
Elsworth, B. et al. The MRC IEU OpenGWAS data infrastructure. Preprint at bioRxiv https://doi.org/10.1101/2020.08.10.244293 (2020).
Hemani, G. et al. The MR-Base platform supports systematic causal inference across the human phenome. Elife https://doi.org/10.7554/eLife.34408 (2018).
Stranger, B. E. et al. Enhancing GTEx by bridging the gaps between genotype, gene expression, and disease. Nat. Genet. 49, 1664–1670 (2017).
Jiang, L. et al. A quantitative proteome map of the human body. Cell 183, 269–283 e219 (2020).
Li, Y. et al. Single-cell transcriptome analysis reveals dynamic cell populations and differential gene expression patterns in control and aneurysmal human aortic tissue. Circulation 142, 1374–1388 (2020).
Bashore, A. C. et al. High-dimensional single-cell multimodal landscape of human carotid atherosclerosis. Arterioscler. Thromb. Vasc. Biol. 44, 930–945 (2024).
Turei, D. et al. Integrated intra- and intercellular signaling knowledge for multicellular omics analysis. Mol. Syst. Biol. 17, e9923 (2021).
Turei, D., Korcsmaros, T. & Saez-Rodriguez, J. OmniPath: guidelines and gateway for literature-curated signaling pathway resources. Nat. Methods 13, 966–967 (2016).
Xu, S. et al. Using clusterProfiler to characterize multiomics data. Nat. Protoc. 19, 3292–3320 (2024).
Szklarczyk, D. et al. The STRING database in 2023: protein-protein association networks and functional enrichment analyses for any sequenced genome of interest. Nucleic Acids Res. 51, D638–D646 (2023).
GBD 2021 Nervous System Disorders Collaborators. Global, regional, and national burden of disorders affecting the nervous system, 1990-2021: a systematic analysis for the Global Burden of Disease Study 2021. Lancet Neurol. 23, 344–381 (2024).
Rojas, J. C. et al. CSF neurofilament light chain and phosphorylated tau 181 predict disease progression in PSP. Neurology 90, e273–e281 (2018).
Aamodt, W. W. et al. Neurofilament light chain as a biomarker for cognitive decline in Parkinson disease. Mov. Disord. 36, 2945–2950 (2021).
Heidenreich, P. A. et al. 2022 AHA/ACC/HFSA Guideline for the Management of Heart Failure: a report of the American College of Cardiology/American Heart Association Joint Committee on Clinical Practice Guidelines. Circulation 145, e895–e1032 (2022).
Deng, Y. T. et al. Atlas of the plasma proteome in health and disease in 53,026 adults. Cell 188, 253–271.e257 (2025).
Lind, L., Mazidi, M., Clarke, R., Bennett, D. A. & Zheng, R. Measured and genetically predicted protein levels and cardiovascular diseases in UK Biobank and China Kadoorie Biobank. Nat. Cardiovasc. Res. 3, 1189–1198 (2024).
Mendelsohn, M. E. & Karas, R. H. The protective effects of estrogen on the cardiovascular system. N. Engl. J. Med. 340, 1801–1811 (1999).
Wishart, D. S. et al. MarkerDB: an online database of molecular biomarkers. Nucleic Acids Res. 49, D1259–D1267 (2021).
Sollis, E. et al. The NHGRI-EBI GWAS Catalog: knowledgebase and deposition resource. Nucleic Acids Res. 51, D977–D985 (2023).
Kurki, M. I. et al. FinnGen provides genetic insights from a well-phenotyped isolated population. Nature 613, 508–518 (2023).
Knox, C. et al. DrugBank 6.0: the DrugBank Knowledgebase for 2024. Nucleic Acids Res. 52, D1265–D1275 (2024).
Ren, K., Jiang, T., Zheng, X. L. & Zhao, G. J. Proprotein convertase furin/PCSK3 and atherosclerosis: new insights and potential therapeutic targets. Atherosclerosis. 262, 163–170 (2017).
Wichaiyo, S., Koonyosying, P. & Morales, N. P. Functional roles of furin in cardio-cerebrovascular diseases. ACS Pharmacol. Transl. Sci. 7, 570–585 (2024).
Gehlken, C., Suthahar, N., Meijers, W. C. & de Boer, R. A. Galectin-3 in heart failure: an update of the last 3 years. Heart Fail. Clin. 14, 75–92 (2018).
Ferkingstad, E. et al. Large-scale integration of the plasma proteome with genetics and disease. Nat. Genet. 53, 1712–1721 (2021).
Pietzner, M. et al. Mapping the proteo-genomic convergence of human diseases. Science 374, eabj1541 (2021).
Simats, A. et al. Innate immune memory after brain injury drives inflammatory cardiac dysfunction. Cell 187, 4637–4655.e4626 (2024).
Bai, W. et al. A population-based phenome-wide association study of cardiac and aortic structure and function. Nat. Med. 26, 1654–1662 (2020).
Elliott, L. T. et al. Genome-wide association studies of brain imaging phenotypes in UK Biobank. Nature 562, 210–216 (2018).
Douaud, G. et al. SARS-CoV-2 is associated with changes in brain structure in UK Biobank. Nature 604, 697–707 (2022).
Alfaro-Almagro, F. et al. Image processing and quality control for the first 10,000 brain imaging datasets from UK Biobank. Neuroimage 166, 400–424 (2018).
Miller, K. L. et al. Multimodal population brain imaging in the UK Biobank prospective epidemiological study. Nat. Neurosci. 19, 1523–1536 (2016).
Alfaro-Almagro, F. et al. Confound modelling in UK Biobank brain imaging. Neuroimage 224, 117002 (2021).
Wang, C. et al. Phenotypic and genetic associations of quantitative magnetic susceptibility in UK Biobank brain imaging. Nat. Neurosci. 25, 818–831 (2022).
MacKinnon, D. P., Fairchild, A. J. & Fritz, M. S. Mediation analysis. Annu. Rev. Psychol. 58, 593–614 (2007).
Sanderson, E. et al. Mendelian randomization. Nat. Rev. Methods Primers 2, 6 (2022).
Hemani, G., Tilling, K. & Davey Smith, G. Orienting the causal relationship between imprecisely measured traits using GWAS summary data. PLoS Genet. 13, e1007081 (2017).
Chang, C. C. et al. Second-generation PLINK: rising to the challenge of larger and richer datasets. Gigascience 4, 7 (2015).
Auton, A. et al. A global reference for human genetic variation. Nature 526, 68–74 (2015).
Giambartolomei, C. et al. Bayesian test for colocalisation between pairs of genetic association studies using summary statistics. PLoS Genet. 10, e1004383 (2014).
Wu, C. Heart-brain proteomics analysis scripts. Zenodo https://doi.org/10.5281/zenodo.18612353 (2026).
Acknowledgements
This study used data from the UKB resource under application numbers 197947 and 88365. We sincerely thank the participants and staff of the UKB for their invaluable contributions. We also gratefully acknowledge the participants and investigators of the FinnGen study. This work was supported by grants from the US National Institutes of Health (R01 AG061034 and R35 HL155318 to A.R., K08 HL177169 to S.A.K.), the Burroughs Wellcome Fund (fund ID 1416136 to S.A.K.) and the American Heart Association (AHA) (23MERIT1038415 and 24SFRNPCN1284382 (URLs: 10.58275/ AHA.24SFRNPCN1284382.pc.gr.194135 and 10.58275/ AHA.24SFRNCCN1276092.pc.gr.194131) to A.R.).
Author information
Authors and Affiliations
Contributions
A.R. conceived the study, supervised the research and revised the manuscript. C.W. designed the study, collected the data, performed the analyses and drafted the manuscript. D.L. contributed to data analysis, project discussions and manuscript revisions. M.W. provided feedback on the study design and statistical methodology and revised the manuscript. H.L. provided access to datasets and offered guidance on statistical methods. C.L. performed ligand–receptor interaction mapping. Z.Y. and J.H. performed scRNA-seq and cell-type-specific analyses. J.R.B.G. supported pathway and biological process analyses. S.H. developed the interactive web portal for data visualization. Q.Z. and M.Q. assisted with manuscript editing and figure preparation. S.A.K. performed the animal experiments and revised the manuscript.
Corresponding authors
Ethics declarations
Competing interests
A.R. is a scientific founder of Thryv Therapeutics, unrelated to this current work. The other authors declare no competing interests.
Peer review
Peer review information
Nature Cardiovascular Research thanks Jacob Bergstedt, Peter Liu and Jan Scheitz for their contribution to the peer review of this work. Peer reviewer reports are available.
Additional information
Publisher’s note Springer Nature remains neutral with regard to jurisdictional claims in published maps and institutional affiliations.
Extended data
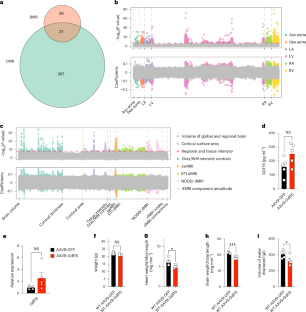
Extended Data Fig. 1 Univariate correlation between CMR and BMR traits.
a. Manhattan plot of two-sided Pearson correlations between 82 CMR and 2,222 BMR traits. The x-axis shows BMR trait categories, and the y-axis shows -log10(P) value and correlation coefficients. The red line denotes the Bonferroni-corrected threshold (P < 2.74×10−7). Gray points represent negative correlations. b. Significant correlations between CMR and BMR trait categories after Bonferroni correction. c. Counts of significant CMR-BMR correlations. WM, white matter; swMRI, susceptibility-weighted MRI; DTI, diffusion tensor imaging; NODDI, neurite orientation dispersion and density imaging; dMRI, diffusion-weighted MRI; rfMRI, resting-state functional MRI; LV, left ventricle; LA, left atrium; RV, right ventricle; RA, right atrium; Asc aorta, ascending aorta; Des aorta, descending aorta; CMR, cardiac MRI; BMR, brain MRI.
Extended Data Fig. 2 Univariate associations between cognitive assessments and brain MRI IDPs.
Manhattan plot of two-sided Pearson correlation results between three cognitive assessment domains and 2,222 brain MRI imaging-derived phenotypes (BMR IDPs). The x-axis indicates BMR IDP categories and the y-axis shows −log10(P). The horizontal blue line indicates the Bonferroni-corrected significance threshold (P < 2.81×10⁻⁶); Black outlines denote associations that remain significant after false discovery rate (FDR) correction.
Extended Data Fig. 3 Mediation analysis of proteins on CMR-BMR trait interactions.
a–b. Diagram of mediation models with (a) and without (b) the mediator. The total effect (path c) is the impact of the independent MRI trait on the dependent MRI trait; the direct effect (c’) remains after adjusting for the mediator; and the indirect effect (path a × path b) is mediated through the protein. c–d. Plasma proteins that significantly mediate interactions from CMR to BMR traits (c) or from BMR to CMR traits (d). ISOVF, isotropic volume fraction; FA, fractional anisotropy; MD, mean diffusivity.
Extended Data Fig. 4 Tissue enrichment of all Olink proteins and proteins associated with both CMR and BMR trait.
a. Distribution of tissue-enrichment types for all 2,922 Olink proteins. b–c. Tissue enrichment of tissue-enriched and tissue-specific proteins across 32 GTEx tissues (b) and consolidated into 15 tissue groups (c). d–f. Tissue enrichment for proteins associated with both CMR and BMR traits. d. Distribution of tissue-enrichment types. e. Tissue enrichment across 32 GTEx tissues. f. Quantitative ligand-receptor connections; the x-axis represents ligands, and the y-axis represents receptors.
Extended Data Fig. 5 MRI-associated circulating protein tissue enrichment.
a–b. Tissue enrichment for tissue-enriched and tissue-specific proteins associated with CMR traits (a) and BMR traits (b) across 32 GTEx tissues. c–d. Quantitative ligand-receptor mapping for CMR (c) and BMR (d) trait-associated proteins. The x-axis shows receptors, and the y-axis shows ligands.
Extended Data Fig. 6 Cell-type markers in artery tissue.
a–b. Key cell-type biomarkers identified in single-cell RNA-sequencing data from carotid (a) and aorta (b) tissues, highlighting markers for fibroblasts (FBS), smooth muscle cells (SMCs), endothelial cells, and immune cells.
Extended Data Fig. 7 Cell-type specificity of candidate proteins in artery tissue.
a–b. Single-cell clustering of aorta (a) and carotid (b) tissues. c–d. Counts of cell-specific genes corresponding to artery-enriched, CMR trait-associated proteins (c) or BMR trait-associated proteins (d) in the aorta. e–f. Counts of cell-specific genes corresponding to artery-enriched, CMR trait-associated proteins (e) or BMR trait-associated proteins (f) in the carotid. SMC, smooth muscle cell.
Extended Data Fig. 8 Cell-type specificity of artery-enriched receptors.
a–b. Counts of cell-specific genes corresponding to artery-enriched receptors for CMR trait-associated (a) or BMR trait-associated (b) ligands in the aorta. c–d. Counts of cell-specific genes corresponding to artery-enriched receptors for CMR trait-associated (c) or BMR trait-associated (d) ligands in the carotid.
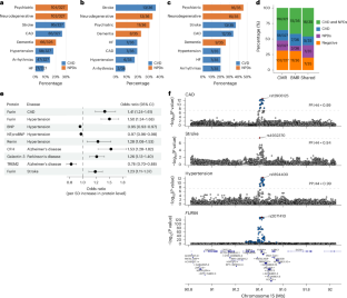
Extended Data Fig. 9 Associations between prevalent and incident disease and proteins associated with both CMR and BMR trait.
a. Proteins associated with incident and prevalent CVD and NeuD among proteins associated with both CMR and BMR trait. b. Overlap of proteins associated with incident/prevalent CVD and NeuD among proteins associated with both CMR and BMR trait. CVD, cardiovascular diseases; NeuD, neurological diseases.
Supplementary information
Supplementary Information (download PDF )
Supplementary text.
Supplementary Tables (download XLSX )
Supplementary Tables 1–26.
Source data
Source Data Fig. 2 (download XLSX )
Statistical source data.
Source Data Fig. 3 (download XLSX )
Statistical source data.
Source Data Fig. 4 (download XLSX )
Statistical source data.
Source Data Fig. 5 (download XLSX )
Statistical source data.
Source Data Fig. 6 (download XLSX )
Statistical source data.
Source Data Extended Data Fig. 1 (download XLSX )
Statistical source data.
Source Data Extended Data Fig. 2 (download XLSX )
Statistical source data.
Source Data Extended Data Fig. 3 (download XLSX )
Statistical source data.
Source Data Extended Data Fig. 4 (download XLSX )
Statistical source data.
Source Data Extended Data Fig. 5 (download XLSX )
Statistical source data.
Source Data Extended Data Fig. 7 (download XLSX )
Statistical source data.
Source Data Extended Data Fig. 8 (download XLSX )
Statistical source data.
Source Data Extended Data Fig. 9 (download XLSX )
Statistical source data.
Source Data Extended Data Table 1 (download XLSX )
Statistical source data.
Rights and permissions
Springer Nature or its licensor (e.g. a society or other partner) holds exclusive rights to this article under a publishing agreement with the author(s) or other rightsholder(s); author self-archiving of the accepted manuscript version of this article is solely governed by the terms of such publishing agreement and applicable law.
About this article
Cite this article
Wu, C., Li, D., Khetarpal, S.A. et al. Large-scale identification of protein biomarkers and therapeutic targets in heart and brain disease. Nat Cardiovasc Res (2026). https://doi.org/10.1038/s44161-026-00799-2
Received:
Accepted:
Published:
Version of record:
DOI: https://doi.org/10.1038/s44161-026-00799-2