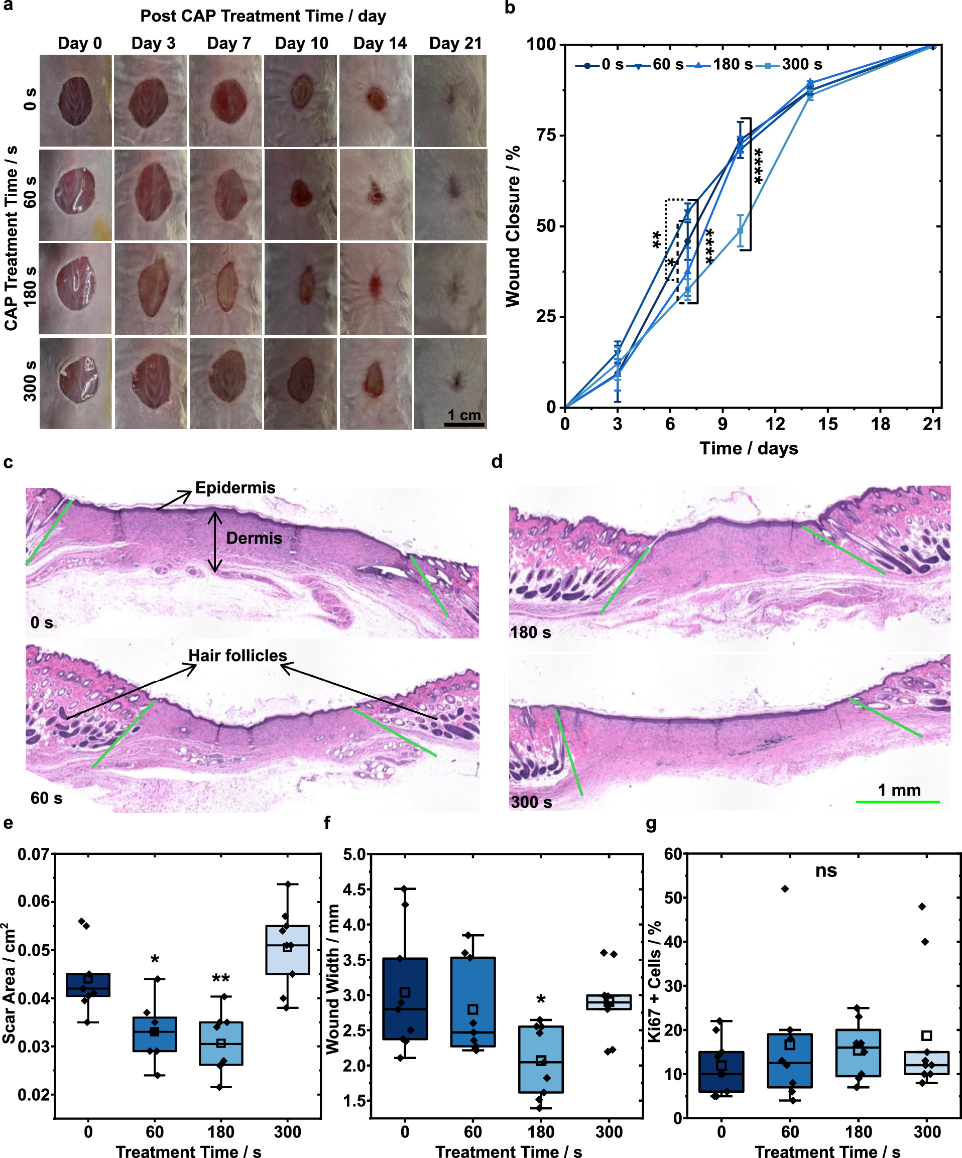
Fig. 6: Impact of different cold atmospheric plasma (CAP) doses on skin wound healing.

Defined doses of no CAP treatment (0 s), suboptimal (60 s), optimal (180 s), and excessive (300 s) were used to measure wound healing efficacy for in vivo murine wounds. a Representative images of skin wounds (10 mm) in different groups of mice over the period of 21 days. Scale bar = 1 cm. b Quantified wound images showing the fraction of wound closure as a function of time for CAP treatment durations of 0 s (circle), 60 s (pointed down triangle), 180 s (triangle), and 300 s (square). Plotted is the mean ± s.e.m., with error bars indicating the s.e.m. n = 9 for 0 s and 300 s, and n = 8 for 60 s and 180 s. Statistical significance was performed by two-way ANOVA, followed by post-hoc Tukey’s HSD test for results. Statistical difference between treatment groups was identified by: *p < 0.05; **p < 0.01; ****p < 0.0001. Exact p values can be found in Supplementary Data 1. All data points corresponding to the figure can be found as box and whisker plots in Supplementary Fig. 4a–d. c, d Representative histology of healed wound skin (H&E stain) showing epidermis, dermis (double arrow), hair follicles, and wound edges (two green lines) for each treatment time group. Scale bar = 1 mm. e–g The impacts of varied CAP dose on indicators of wound healing were assessed by quantification of scar area (n = 9 for 0 s and 300 s, n = 8 for 60 and 180 s), wound width (n = 9), and Ki67+ cells (n = 9 for 0 s and 300 s, n = 8 for 60 and 180 s) for each treatment group of mice at day 21. Wound width was based on histology images (Fig. 6c, d). Quantification of Ki67+ cells was performed to evaluate cell proliferation and regrowth. Data points are plotted (black, diamond) with the groups statistical mean (clear, squares), median (black, line in the center of box plot), interquartile ranges (box range: 25–75th percentile of data set), and outer legs (lower 5th percentile and upper 95th percentile of data set) being showcased. Outliers of the dataset are shown above or below the outer legs (black, diamond). Statistical differences between 0 s and treatment groups are identified by: ns not significant; *p < 0.05; **p < 0.01. Exact p values can be found in Supplementary Data 1.