Abstract
Offshore wind energy plays a vital role in addressing global energy challenges. Its true value emerges when integrated into holistic systems combining offshore wind farms with coastal power plants, energy storage, and marine ranches. Using East China as a case study, we develop and optimize such clusters to reduce construction and operation costs. Our results show that these clusters significantly enhance energy storage utilization, increase offshore wind absorption such that approximately 20% of wind farms achieve an annual generation absorption rate exceeding 95%, and improve frequency regulation of large power units, achieving an optimized storage configuration of 0.67 GWh. By employing fish cages as flexible loads, the regional absorption rate rises above 98%, generating economic benefits of 6.82 billion RMB annually. Marine ranches also provide 35 kilotons of high-quality protein, advancing food security. These findings highlight the transformative potential of integrating offshore wind into dynamic systems, redefining the interplay between renewable generation, storage, and ancillary services for the East China case. By unlocking the combined benefits of energy and marine resource synergies, this work lays the groundwork for sustainable energy innovation and sustainable development. Its applicability can extend to other regions, provided that local policies and biophysical conditions are met.
Similar content being viewed by others
Introduction
THERE is some consensus among scientists and engineers to develop renewable energy sources to replace fossil energy sources to mitigate the serious impacts of carbon emissions1,2, and the vast expanse of the oceans makes offshore wind power (OWP) an attractive option, while also introducing some unique challenges when compared with other renewable energy sources3,4. However, the randomness of OWP power output, caused by the variations in wind speed, leads to significant wind curtailment, resulting in resource waste and reducing the return on investment for wind farm operators5. Traditional large power units are normally used for regulating frequency issues caused by renewable fluctuations. However, due to the physical characteristics and mechanical inertia of traditional power plants, their frequency regulation operations are constrained by ramp rates, which exacerbates the risk of frequency fluctuations and increases the cost of reserve capacity, and absorption of large-scale OWP6,7.
Thus, traditional power grids typically incorporate energy storage as a regulatory reserve capacity for large-scale OWP, but it increases the construction investment cost8,9,10. Additionally, the reserve capacity of energy storage configured for OWP generation is not used 24/7/365, leading to issues such as capacity redundancy and low utilization hours11,12,13. This indicates that the relationship between large-scale OWP, energy storage systems, and traditional generation has not been well explored.
Existing studies focus on the performance of OWP combined with energy storage, where energy storage is mainly used for balancing and stabilizing wind power output. This includes assessing the impact of energy storage on the stability of wind power output14, developing more accurate storage system models15 and efficient energy management systems16, exploring novel system control17 and scheduling18, and economic benefit analysis19. However, these studies have paid less attention to integration with large power plants, ignoring the complementarity between OWP and traditional power in the energy supply chain, especially in coping with energy demand fluctuations and ensuring grid stability. Additionally, since 2018, China has established benchmarkable practices in the power market and dispatch sector: the frequency regulation auxiliary service market in the southern region, starting from Guangdong, has been operational and expanded, establishing a tradable and settleable compensation mechanism for frequency regulation/peak shaving20; regulatory authorities have clarified the grid connection and dispatch application pathways for “new energy storage”21; The 2025 guidelines for virtual power plants (VPPs) further confirm the rules for their participation in medium- and long-term, spot, and ancillary service markets22. However, the aforementioned practices primarily focus on system-level dispatch execution and market rules, and there remains a lack of quantitative research assessing their on-site consumption and parallel synergy effects at the regional level.
China is the world’s largest carbon emitter, and the development of renewable energy is its national strategy. As a result, OWP has been developing rapidly in China’s eastern coastal areas, and long-term plans for OWP have been established. Focusing on the power grid in the East China region by 2022, the cumulative installed capacities of OWP in Jiangsu, Shanghai, Zhejiang and Fujian have reached 12.046, 0.678, 3.422, and 3.432 GW, respectively23. On the other hand, China has the world’s largest fleet of traditional large power plants24. Coordinating the operation of existing coal-fired power groups with OWP and maximizing the integration of OWP to achieve carbon reduction is one of the major challenges facing China.
We therefore want to address the following critical issues: How can China plan and operate its power systems to absorb as much OWP as possible and promote sustainability? More specifically, how can China make use of its traditional large power systems, OWP, and energy storage in a coordinated and strategic way to better facilitate the absorption of OWP, and also generate auxiliary benefits?
Here, we propose a co-benefit scheme that integrates OWP, onshore energy storage, and coastal traditional power generation over short geographical distances to form an energy aggregator. Each aggregator can not only enhance the capability to absorb renewable energy but also benefit the overall stability and regulation capability of the grid. The surplus electricity generated by OWP can be used to charge energy storage, thereby increasing wind power penetration. When large power plants need to perform frequency regulation, energy storage can rapidly release energy to compensate for the power shortfall due to their ramp rate constraints. Another advantage of this method is that, compared with the current system of global coordination, using aggregators as the unit of coordination control makes it easier to achieve regional benefits. The control of multiple aggregators can be regarded as parallel coordination. At the same time, peak shaving, local consumption, and suppression of wind power curtailment can be achieved within the boundaries of the aggregator, thereby improving the efficiency of localized solutions. Additionally, the integration of OWP with marine ranches can generate synergistic effects beyond power generation. By using fish cages as flexible power loads, the wind energy produced can be locally consumed, further enhancing energy absorption while contributing to the sustainable development of local nutrition, making it a multi-benefit solution. From the above, we design optimal energy hub clusters based on multiple objectives: wind power absorption rate, economic benefits, and the synergistic operation capability of traditional power(see Supplementary Note 1 in the Supplementary Information).
Figure 1 illustrates the framework of the source-storage aggregator. The connecting lines between OWF, thermal power, and energy storage denote grid-mediated coordination via their respective points of common coupling (PCCs)—not dedicated physical feeders.
a Schematic of the geographic locations of offshore wind farms, energy storage, and traditional power plants. b Curtailment of OWP generation at a certain time, and the change of the power system frequency with the output of the traditional power plant when there is no storage and OWP, assuming that the power stays the same. c Synthesize the affiliation degree obtained after the three indicators of high wind power absorption rate, optimal economic efficiency and large power coordination, and select the combination with the largest combined score of affiliation degree for aggregation. d After aggregation, when the battery is not full, wind power can be charged to the storage battery to improve the wind power absorption rate; when the traditional power plant output increases, the storage battery can respond quickly to make up for the slow ramp rates of the power plant, to smooth out the frequency fluctuations. Energy exchange between OWF, thermal power, and energy storage is achieved through the power grid.
Here, we use the eastern coastal regions of China as a case study to explore the structure and value of energy clusters. First, we select offshore wind farms in Ningde, Fujian, and the Datang Ningde power plant to build the cluster. We then expand the scope to include offshore wind farms across the eastern coastal region of China, generating 23 aggregators. We combine aquaculture cages with offshore wind farms as flexible loads and study their impact on wind power absorption, economic benefits, and nutritional sustainability(see Supplementary Note 3-8 in the Supplementary Information). We gather data from multiple sources: (i) the geographical distribution and real-time wind speed data of 120 offshore wind farms in the eastern coastal regions of China25,26; (ii) the geographical distribution data of traditional power plants in the eastern region of China26; (iii) aquaculture data for cages (marine ranches), including farming areas, farming outcomes, and economic benefits27,28,29,30,31; and (iv) nutritional structure data of Chinese residents32.
Results
Aggregated effects in East China
The installed capacity and volatility indicators of Aggregator 1 are in the quartile range of 23 aggregators, making it highly representative. Using Aggregator 1 as a case study, we employ a primary frequency regulation model of a multi-machine system and a closed-loop frequency regulation block diagram of the regional grid to analyze frequency response characteristics (Fig. 2a, b). Further details are provided in Supplementary Note 2 in the Supplementary Information.
a Control block diagram of an aggregator P-f regulation characteristics, with the generator unit equivalent module on the left, and the load variation module and the energy storage equivalent module on the right, including the deadband and limiting components. b MATLAB simulation model of an aggregator. c Aggregator 1 operation power data, each subfigure represents the charging and discharging power variation on a typical day of a season, with red color being the wind power output, ivory color being the storage charging and discharging power, and purple color representing the frequency regulation command, and the folded line representing the load demand curve. d Aggregator 1 operation SOC data, each subfigure represents the storage charging and discharging power variation on a typical day of a season, and the variation of the SOC value, with blue color representing the SOC value, and red color representing the storage charge/discharge power. e Year-round operation of Aggregator 1: hourly state-of-charge (SOC) and charge/discharge power (8760 points). f Geographic distribution of aggregators along the East China coast, where the red circle, green circle, and blue circle represent coal power plants, energy storage, and offshore wind farms, respectively. These three connections represent one aggregator. Map source information: The base map in Fig. 2f was created by the authors using publicly available geographic data, partially adapted from Pu et al.54. g Improvement of the absorption rate of all wind farms within the 23 aggregators. sky blue represents the annual power generation and absorption of wind farms, and light red represents the amount of abandoned power. h Distribution of annual generation absorption rate of wind farms, different colors represent different distribution intervals, ~16% of wind farms have an absorption rate of 96% or more. i Optimized value of energy storage capacity of 23 aggregators. Green represents the optimized amount of energy storage capacity, blue represents the optimized value of energy storage capacity, and the sum is the generic principle allocated storage before aggregation. j Change in total frequency regulation range of the 23 aggregators. Green represents the original frequency regulation range of the coal power plant before aggregation, purple is the frequency regulation range after optimization of aggregation, and the size of the bubble represents the difference between the two. k Distribution of the economics of energy storage inputs for all aggregators, with different colors and numbers representing that the benefits become positive at the corresponding years, and the numbers represent the number of aggregators. l Carbon emission reduction of all aggregators. Four colors represent the carbon emission reduction of four regions in East China. The dark-colored part represents the carbon emission reduction resulting from the improved wind power consumption.
We assess typical daily operation across four seasons based on the aggregator 1 optimization model. As shown in Fig. 2c, when wind farm output fluctuates significantly, excess wind power can be utilized for charging energy storage, while the storage system compensates for power imbalances required for frequency regulation. For instance, during the 9th cycle (15 minutes) in the fall, the wind farm generates 216 MW, while load demand is 147 MW. Prior to aggregation, 69 MW of excess power must be curtailed to maintain grid stability. After aggregation, this surplus is allocated to energy storage charging (36 MW), with the remaining 32 MW fulfilling the frequency regulation command. The corresponding charging/discharging power and state of charge (SOC) variations are depicted in Fig. 2d. Figure 2e further illustrates the changes in the state of charge (SOC) and charge/discharge power throughout the year. The corresponding dataset is available in Supplementary Data 1.
Our results indicate that, before aggregation, the annual daily average power generation is 13.3 GWh, with total annual wind power generation reaching 2.82 TWh. The typical single-day power generation for the four seasons is 9.29, 20.6, 5.87, and 17.9 GWh, respectively, with corresponding wind power curtailment of 856, 1574, 11142, and 9468 MWh. After aggregation, curtailment decreases significantly to 199, 257, 417, and 214 MWh, respectively. Similarly, the annual typical single-day wind power absorption rate improves from 90.79%, 92.37%, 81.02%, and 94.71% to 97.86%, 98.75%, 92.89%, and 98.80% after aggregation.
Optimization results suggest that the ideal energy storage capacity is 120 MW/250 MWh, reducing energy storage demand by 26 MWh compared to pre-aggregation levels and yielding an economic benefit of 3.941 million RMB (This is CAPEX saving, not annual revenue, and is not based on estimated electricity sales.). In terms of frequency regulation, assuming 1000 single-day regulation events, the original frequency regulation range for a typical day in each season is 18.3, 20.6, 17.5, and 20.7 GW. Post-aggregation, these values increase to 28.0, 26.2, 26.6, and 30.4 GW, respectively.
Based on the 2024 data, we construct aggregators consisting of wind farms, traditional power plants, and energy storage systems in the coastal regions of East China, resulting in a total of 23 aggregators (see Supplementary Tables 6–9 in the Supplementary Information). The optimized performance of each aggregator is evaluated against four key factors: wind power absorption rate, frequency regulation range, energy storage optimization, and storage investment economics. Figure 2f illustrates the geographic distribution of the 23 aggregators, while Fig. 2g, h present wind power absorption data for the 120 wind farms within these aggregators.
Our findings indicate that the annual power generation of individual wind farms ranges from 32.7 GWh to 4613 GWh, while annual power absorption varies from 31.2 GWh to 4132 GWh. The overall annual wind power absorption rate ranges from 88.69% to 97.52%, with an average of ~93%. Notably, about 20% of wind farms achieve an absorption rate exceeding 95%, while most fall within the 90%–95% range. These results demonstrate the effectiveness of aggregators in enhancing wind power utilization by facilitating coordinated optimization and control.
Figure 2h and Table 1 present the optimized energy storage capacity configurations for the 23 aggregators. The total energy storage capacity is reduced across all aggregators, with reductions ranging from 5.23 MWh to 125.7 MWh (2.33%–13.83%). Aggregator 14 achieves the largest absolute reduction (125.7 MWh) with an optimization percentage of 9.11%, demonstrating that optimization can decrease storage capacity while maintaining operational reliability. Most aggregators achieve storage capacity reductions within the 5%–10% range, indicating that a well-designed optimization strategy can significantly enhance both system economy and operational efficiency.
The impact of aggregation on frequency regulation is shown in Fig. 2i. Compared to uncoordinated operation, all 23 aggregators exhibit significant improvements in frequency regulation range. The original range spans from 63.7 GW to 2314 GW, while the optimized range extends from 75.9 GW to 2934 GW, representing an average increase of 15%–60% per aggregator. Aggregator 12 exhibits the largest improvement, with its frequency regulation range increasing from 852 GW to 1355 GW (a 59.14% enhancement), indicating a substantial improvement in the plant’s frequency regulation capability. Figure 2j further evaluates the economic viability of energy storage investments. Aggregators 16, 18, and 22 achieve positive returns within three years, highlighting their high economic efficiency and rapid payback periods. Aggregators 3, 5, 6, 7, 8, 13, and 19 attain positive returns within four to five years, demonstrating their viability as medium-term investments. The remaining aggregators are more suitable for long-term investment strategies.
We calculate the carbon emission reductions of the 23 aggregators, as shown in Fig. 2k. The carbon reduction across the aggregators ranges from 235 to 13,818 kilotons each year, with a total reduction of ~77 million tons. As observed in the figure, the aggregation process resulted in an additional carbon reduction of around 6.5 million tons, indicating a significant contribution of aggregation operations to carbon mitigation. The data used to generate Fig. 2c–d, f–l are available in Supplementary Data 2.
While aggregation significantly enhances wind power utilization, further consumption is constrained by the absence of local loads within the aggregators, which primarily integrate multiple power sources and storage systems. To further optimize energy utilization, large-scale source-storage aggregators must incorporate local loads to facilitate increased local consumption.
Constructing fish cages to improve OWP absorption
To further improve the wind power absorption rate of the 23 aggregators along the East China coast, we propose integrating fish cages to establish marine ranches. These cages function as flexible loads, locally consuming excess wind power while generating additional economic benefits through fish farming. This system offers a cost-effective alternative to diesel power. Since fish cages help absorb surplus wind power, producers are incentivized to offer electricity at lower prices, enabling ranchers to shift their power demand to cheaper wind energy while reducing reliance on high-cost diesel generation. This approach not only cuts emissions but also delivers substantial economic and environmental benefits.
Figure 3a illustrates the optimized distribution of fish cages and aquaculture production within each aggregator (see Supplementary Note 7 in the Supplementary Information). In Fujian Province, eight aggregators support 158 fish cages, primarily used for cultivating golden pomfret and spotted seabass, with golden pomfret being dominant due to the region’s favourable environmental conditions33. Jiangsu Province hosts 363 cages across five aggregators, accommodating a diverse range of species, including large yellow croaker, seabass, halibut, black sea bream, red seabream, and red drum. This diversity reflects both economic considerations and Jiangsu’s optimal marine conditions, advanced aquaculture technology, and strong market demand34. Shanghai’s 2 aggregators contain 216 cages, cultivating high-value species such as large yellow croaker, seabass, halibut, black seabream, and red seabream. Shanghai’s strong market demand for premium seawater fish fosters the cultivation of species with high economic value. Zhejiang Province’s 8 aggregators include 163 cages dedicated to species such as grouper, redfin tetraodon, and spotted seabass. With abundant offshore resources, Zhejiang supports a highly diversified aquaculture industry35. Aggregators 10 and 14 demonstrate the highest annual production levels of large yellow croaker and seabass, reaching 18.8 kilotons and 47.8 kilotons, respectively.
a Distribution of cages, cultured species and their production in each aggregator. The vertical axis on the left side of the graph is the 1-23 aggregators, the horizontal axis is the cultured species, and the size of the heat map value represents the number of cages. The right side of the graph represents the cage production of 1-23 aggregators. b Economic benefits of the 23 aggregators and the distribution of the economic benefits of farming for each fish. The horizontal axis is the 23 aggregators, the vertical axis represents the total economic benefit value, and the pie charts represent the percentage of the total benefit value provided by each fish in terms of the economic benefits of farming. c Improvement in wind power absorption rate of aggregators after installation of cages. The bottom of each bar represents the wind power absorption rate before installation, the top represents the wind power absorption rate after installation, and the height of the bar represents the wind power absorption improvement. d Economic comparison and carbon emissions analysis of marine ranchers using diesel power versus wind power to power fish cages. The bar chart represents the total cost of using diesel power for each aggregator ocean ranch, where the brown portion represents the low cost of purchasing wind power, and the pink portion represents the savings through wind power. The yellow dotted line graph on the right side shows the carbon emissions when using diesel power. e Species portfolio with Atlantic cod and blue mussel under co-location. Model 1 (light yellow columns) and Model 2 (light blue columns) represent the production output of a single farming cycle for sole cod farming and sole blue mussel farming under the same land area conditions, respectively; Model 3 represents a co-farming scenario: the light blue columns still represent blue mussel production, the dark blue columns represent cod production after co-farming, and the sum of the two columns represents the total production after co-farming. In the illustration, the lower triangle corresponds to the cod production of Model 1, the upper dot corresponds to the cod production of Model 3, and the line indicates the increase in cod production.
The economic benefits of aquaculture within each aggregator, shown in Fig. 3b, indicate that aggregators 14 and 10 generate substantial annual revenues of ~1.2 billion RMB and 1.1 billion RMB, respectively. Notably, high-value species such as golden pomfret, seabass, halibut, and black seabream yield significant economic returns, underscoring their strong potential for profitable aquaculture within the aggregator system.
Figure 3c presents the change in wind power absorption rate for the 23 aggregators before and after the installation of fish cages as part of the marine ranching initiative. Prior to cage installation, the absorption rate ranged from 89.63% to 97.34%, while after installation, the rate improved to between 98.13% and 99.25%, with an average improvement of approximately 6.18%. This significant increase in wind power absorption demonstrates the positive impact of the fish cages, as they function as flexible loads that can adjust to fluctuations in power demand and wind power output, thus enhancing the overall wind power absorption capacity. The fairly consistent increase across regions suggests that the wind power absorption rate benefits similarly across different aggregators and cage farming types. The greatest improvements are observed for Aggregators 13 and 23, where the absorption rates increase from 89.63% and 90.73% to 98.58% and 98.98%, respectively—an increase of 8.49% and 8.25%.
With the introduction of flexible load-deep-sea cages, this has become an important means of improving wind power utilization rates. However, if the cages use diesel generators, the high fuel costs and carbon emissions will have an adverse impact on system economics and environmental benefits. In contrast, purchasing discarded wind power from third parties at low prices can reduce operating costs and significantly reduce greenhouse gas emissions, thereby improving the offshore environment and minimizing the risk of leakage/spills during fuel loading, storage, and maritime transportation. Figure 3d compares the economic differences and carbon emissions associated with using diesel power versus wind power for the fish cages in each aggregator. The bar graphs depict the cost disparity between utilizing diesel power and wind power for the fish cage operations, with an operational efficiency factor (αF) of 0.5 (see Supplementary Note 7). The darker bars represent the lower costs associated with purchasing wind power. All ocean ranches exhibit a significant economic gap between the two energy sources, with Aggregators 10 and 14 showing the largest cost differences—902 million CNY and 932 million CNY, respectively. This highlights the considerable cost advantage of purchasing wind power. The dotted line graph on the right shows the carbon emissions (in kilotons) resulting from diesel power generation. Notably, Aggregators 10 and 14, which demonstrate the largest economic disparities, are also the highest carbon emitters, producing 708 kilotons and 732 kilotons of carbon emissions, respectively. These findings underscore the environmental benefits of utilizing wind power. For ocean ranch owners, the combination of low-cost and clean energy offered by wind power makes the construction of marine ranches in these aggregator regions highly attractive.
Given that carnivorous finfish remain dependent on marine-based feed, while shellfish (such as mussels, oysters, and clams) and large seaweed/kelp are widely considered more sustainable due to their low feed requirements and potential to provide ecosystem services36. This paper introduces the perspective of species portfolio under the aggregator framework: without changing the unified modeling and calibration of the power system, blue mussels and Atlantic cod are used as parallel co-located alternative species (see Fig. 3e). Following the parallel layout and yield estimation methods and parameter settings described in Supplementary Note 6 in the Supplementary Information, under fixed cage volume conditions, the yield of a single cod farming cycle is 176 t (Model 1); After introducing blue mussels for co-cultivation, the blue mussel yield is ~205 t, while the cod yield in the next cultivation cycle increases to ~185 t, an increase of 8800 t (~+5.0%) compared to the baseline (Model 3). This illustrative result shows that, under the given assumptions, the introduction of species with low feed requirements can increase the combined output and environmental robustness, and moderately increase the potential for individual weight gain of cod, thereby further enhancing the sustainability of the aggregator scheme.
Nutritional composition of farmed fish
Figure 4 analyses the nutritional composition of fish farmed in the marine ranches of the aggregators. The protein content per 100 g of fish meat for the 10 species planned for farming ranges from 15.9 g to 20.8 g. Halibut has the highest protein content (20.8 g), while spotted seabass has the lowest (15.9 g), indicating that all 10 species are high-protein foods37,38,39,40,41,42. In terms of retinol equivalents (RE), levels vary significantly, ranging from 0.10 μg in sea bass and black seabream to 56.2 μg in spotted seabass. Vitamin B1 content ranges from 0 mg to 0.11 mg, with halibut, red seabream, red drum, and redfin tetraodon having the highest levels (0.11 mg). Vitamin B2 content ranges from 0 to 0.17 mg, with sea bass having the highest content (0.17 mg). Vitamin E content ranges from 0 to 1.26 mg, with golden pomfret exhibiting the highest content (1.26 mg), while red seabream, red drum, and redfin tetraodon have the lowest (0.001 mg)43,44,45,46,47,48. The data used to generate Fig. 4 are available in Supplementary Data 4.
a Multiple nutrients per 100 g of 10 fish species are shown, including protein, retinol equivalents (RE), vitamin B1, vitamin B2, vitamin E, K, Na, Ca, Fe, Zn and Se. Each circle graph corresponds to one nutrient, with different colors representing different fish species. b Showing the comparison of 10 fish species in terms of total increments of different nutrients. Each bar graph shows a nutrient separately, with each color representing a different fish species, demonstrating the differences in total increments of various nutrients for different fish species.
The results for the 23 aggregators involved in the construction of marine ranches reveal the nutrient composition of the annual fish production from these ranches. The total annual protein output is estimated to reach ~35,000 tons. Additionally, the ranches produce significant quantities of vitamins, including ~34.8 kg of RE, 102 kg of Vitamin B1, 129 kg of Vitamin B2, and 1480 kg of Vitamin E. Regarding mineral content, the fish produced are rich in essential minerals, including potassium (≈540,000 kg), sodium (≈67,900 kg), calcium (≈137,000 kg), iron (≈2500 kg), zinc (≈2280 kg), and selenium (≈55,300 kg).
Among the fish species farmed, golden pomfret stands out as particularly nutrient-dense, offering high concentrations of protein, Vitamin E, potassium, calcium, iron, zinc, and selenium. This makes it one of the most nutrient-rich species. Halibut and black seabream also show strong nutritional profiles across a range of nutrients. Conversely, redfin tetraodon and red seabream show relatively lower levels of certain nutrients, though they still contribute significantly to the overall nutrient profile. These fish species can enhance the nutritional variety available in the Chinese diet, providing valuable support for public health and dietary quality.
Discussion and conclusions
This study presents an exploratory analysis that integrates three pivotal energy systems: OWP, coastal traditional power generation, and onshore energy storage, while modeling marine aquaculture as an electric load and production enhancement. By constructing source-storage aggregators in the coastal regions of East China, our approach significantly enhances the regional penetration of OWP, expands the frequency regulation range, and optimizes energy storage capacity. Furthermore, the incorporation of farmed fish cages as flexible electricity loads within aggregators not only supports the integration of OWP but also provides additional economic and nutritional benefits.
A comprehensive evaluation of aggregator performance was conducted, revealing that ~20% of wind farms achieve an annual generation absorption rate exceeding 95%, with the remaining farms maintaining rates between 90% and 95%. Through energy storage-assisted aggregation, the cumulative frequency regulation mileage of thermal power units increased by >30% on average compared to the unaggregated baseline value, as the battery energy storage system provided a rapid response component and alleviated the limitations of power change rates. Additionally, the formation of aggregators reduced energy storage capacity requirements, resulting in both improved economic feasibility and operational efficiency. The efficient integration of OWP and energy storage also plays a crucial role in reducing carbon emissions, thus contributing to both national and global climate goals.
In addition, aggregators may provide further system-level benefits, including wind turbines’ fast frequency response (FFR) and ancillary services such as system restoration via offshore wind (OSW) grid-forming (GFM) controls; due to space constraints, detailed analysis is beyond the scope of this paper.
Further analysis explored the diverse benefits of combining aggregators with aquaculture systems, such as farmed fish cages. These cages function as flexible loads, effectively managing grid demands and further reducing all wind farms’ power curtailment to <2%. In addition, the aquaculture systems offer considerable economic advantages, with high-value fish generating substantial revenue. The fish production also enhances the nutritional diversity of the food supply for the Chinese population.
Our findings highlight the potential for the global expansion of this aggregator model, particularly in regions where traditional large-scale power plants remain predominant. Over the long term, aggregators can facilitate greater integration of renewable energy, such as OWP, and assist in transitioning power systems towards renewable energy dominance. This approach mitigates the risks associated with the abrupt decommissioning of conventional power plants, preventing resource wastage.
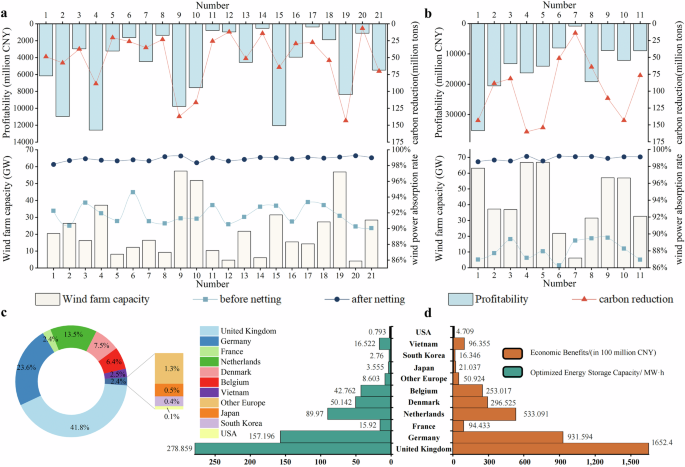
According to the Technology Outlook on Wind and Solar Power toward China’s Carbon Neutrality Goal49, this study utilizes the planned data for wind farms and coastal thermal power units50,51,52 in the East China region by 2060 to conduct an evaluation of the offshore wind–thermal–storage aggregators integrated with marine ranching systems (see Supplementary Note 9 in the Supplementary Information). Figure 5a shows that under the conservative thermal power retirement strategy, the wind power consumption rate of each aggregator remains above 98%, and the total economic benefit reaches approximately CNY 100 billion each year. In contrast, under a thermal power retirement scenario driven by carbon neutrality targets, large-scale decommissioning of thermal units leads to a reduction in wind power consumption rates across aggregators. For example, in Aggregator 1, the consumption rate prior to the integration of net cages is only 86.97%. However, with the large-scale deployment of deep-sea net cages, their stable power demand effectively mitigates the fluctuations in wind power output. As a result, the optimized wind power consumption rate for the aggregator significantly increases to 98.55%, and the total economic benefit across all aggregators rises to approximately CNY 158 billion each year. In both scenarios, wind power is nearly fully consumed, resulting in a total carbon reduction of approximately 1 billion tonnes, which accounts for 48.87% of the annual carbon emissions in the East China region. (based on the region’s 2021 carbon emissions data47). These results clearly demonstrate that, in the context of proactive thermal power retirement policies and accelerated renewable energy development, the integration of flexible loads such as deep-sea net cages becomes increasingly important. This approach not only significantly enhances wind power consumption but also improves the economic and environmental performance of aggregators, providing robust quantitative support for the global green and low-carbon transition of renewable energy systems.
a Expected outcomes of aggregators in the coastal region of eastern China under a conservative coal power decommissioning strategy by 2060. The white bars represent the wind farm capacity, the square-dotted line denotes the wind power consumption rate before the integration of marine ranching cages, and the circular-dotted line represents the wind power consumption rate after the integration. The blue bars indicate the economic benefits of the aggregator-marine ranching system, while the red triangles represent the carbon reduction achieved by the aggregators. b Expected outcomes of aggregators in the coastal region of eastern China under a carbon target-driven coal power decommissioning strategy by 2060. The legend in this subfigure is consistent with that of subfigure (a). c Showing the distribution of installed capacity of wind farms around the world, with the largest wind farms in Europe. d Showing the estimated optimized value of storage capacity and economic returns after applying the aggregator model in each region, with cyan on the left side representing the optimized capacity of storage and orange on the right side representing the economic returns.
Using data from the Global Wind Energy Report 202453, we extended our analysis to a global scale. Figure 5c highlights that wind farms in Europe are well-positioned for large-scale adoption of the aggregator model. Figure 5d illustrates the dual benefits of this approach: the left panel demonstrates reductions in energy storage capacity requirements under the aggregator model, while the right panel showcases significant economic gains. The data used to generate Fig. 5 are available in Supplementary Data 5. However, actual deployment depends on several prerequisites, including local climate and sea conditions, as well as permits and co-location policies that allow aquaculture within the safety zone of wind farms. To illustrate how species selection can be integrated into the framework without altering the electrical modeling, we used a lightweight co-location species scenario for Atlantic cod in Fig. 3e as an example. The data used to generate Fig. 3a–e are available in Supplementary Data 3. Future research will combine region-specific regulations and species combinations with deep coupling to a dual-layer optimization model in order to propose regionalized benefit propositions. In areas where the above conditions are met, the aggregator model is expected to bring broad and practical benefits.
Methods
Aggregator generation
We construct 3 sets of aggregates for wind farms, coal power plants, and energy storage, and all permutations of wind farms, coal power plants, and energy storage are their subsets, respectively. Then all possible combinations of aggregators are initially obtained by permutations of these subsets. The specific process is as follows.
All possible combinations of aggregators are first formed by taking one element from each of the wind farm set Φ, the coal power plant set П, and the energy storage system set Ω, using the Cartesian product. The initial aggregator set is obtained.
Each possible aggregator à can be represented as a ternary group (wi, tj, ek). Where wi is a specific wind farm, tj is a specific coal power plant, ek is a specific energy storage. Thus, à = (wi, tj, ek), wi∈Φ, tj∈П, ek∈Ω.
In order to improve the computational efficiency, certain conditions can be considered to filter out the ill-conditioned combinations, which are formulated based on the actual engineering requirements, economic considerations and strategy objectives. Then the set of aggregators filtered by the above constraints is used in a subsequent optimization and selection process to find the aggregator configuration that best fits the objective function.
We then use affiliation analysis to assign each possible configuration in the aggregator a score that reflects how well it matches the desirable characteristics of the aggregator. We will conduct an affiliation analysis in terms of high wind power absorption rate μwi,a, optimal economic efficiency μeco, and coal-power coordination μtj,s to quantitatively assess how well the aggregator configuration matches the desired characteristics. Afterwards, A is set to be a collection of aggregators, then each aggregator ai∈A. And each evaluation criterion has a corresponding weight ωi and all weights sum to 1, i.e., Σωi = 1. Then the combined affiliation score S(ai) of aggregator ai can be expressed as:
After determining the weights and the affiliation function, we can use this formula to calculate a composite score for each aggregator configuration. This score will be used to rank the strengths and weaknesses of the aggregators and ultimately construct the appropriate aggregator. To provide a more intuitive framework, we construct the aggregation matrix. Each element aij represents the affiliation score of the ith aggregator configuration on the jth evaluation metric, reflecting the performance of the corresponding metric for that configuration. Let S be the set of all possible aggregator configurations, and I be the set of evaluation metrics, and \(S=\{{s}_{1},{s}_{2},\ldots ,{s}_{m}\}\) represent high wind power absorption, optimal economics, and coal plant coordination, respectively. Define the aggregation matrix A as a 3×m matrix, where Ak,j is the affiliation score of the configuration sk under the evaluation index ij. The calculations are as follows.
For the calculation of the affiliation composite score, e.g., ωj is the weight of indicator ij, the composite score Dk for configuration sk can be expressed:
Wind-fire-storage system multi-layer optimization model
The issue of optimizing storage system capacity is addressed using a multi-layer planning model9-11. Both short-term and long-term planning problems are integrated into the optimization process, taking into account multiple influencing factors.
The specific expression of the inner-layer optimization model is as follows:
Where: Ij(n) represents the annual revenue generated by the energy storage system in the n-th year, Ck(n) represents the k-th cost incurred by the energy storage system in the n-th year.
The specific expression of outer-layer optimization model is as follows:
Where: ROI represents the return on investment for the storage system, reflecting the ratio of the average annual revenue after deducting costs to the initial investment over the system’s operational lifespan, i0 represents the discount rate, N represents the number of years the storage equipment is planned to operate.
The multi-objective model constraints of the aggregation system include power balance constraints, energy storage device charge/discharge power constraints, storage device capacity constraints, SOC constraints, and grid frequency fluctuation constraints. The specific expressions are as follows:
An aggregator optimization model
In our proposed model, the actual wind power output and coal power output are known quantities, and the decision variables to be optimized are the energy storage capacity EES(t) and the energy storage output PES(t) at each moment. We use the particle swarm optimization (PSO) algorithm to solve the model.
The inner layer optimization model contains two types of decision variables: 0-1 variables and integer variables, so the solved model is a mixed integer planning model. The optimization model is built in MATLAB with the help of YALMIP toolbox, and the CPLEX solver is also called for a fast solution; the outer layer is constructed in MATLAB to solve the model.
The inner optimization variable of our model is the energy storage charging and discharging power at each moment, and the outer optimization variable is the storage allocation capacity; the constraints contain many inequality constraints. We use the PSO algorithm in the inner layer model to iteratively search for the optimization of the energy storage charging and discharging power at each moment, in which the linear programming problem is partially solved by calling the CPLEX solver; the outer layer model is a linear programming problem for the objective function, and CPLEX is directly called to obtain the optimal capacity of the energy storage system. The flow chart of the algorithm is shown in Supplementary Fig. 8 in the Supplementary Information, in which the red box is the inner layer planning, through the inner layer to maximize the net gain as the goal to get the optimized energy storage operation curve and the charge state curve, through the outer layer to calculate the health state of the energy storage battery and the attenuation capacity, and continuously carry on the cycle to get the optimal energy storage configuration capacity. The specific calculation steps are as follows.
-
(1)
Obtain historical OWP output data, load power and installed offshore wind capacity in the target area, and use GAN to unsupervisedly learn the features of historical data samples and generate new sample data under the full life cycle.
-
(2)
According to the current policy, to give the initial capacity of energy storage configuration, new energy projects' energy storage capacity, in principle, needs to be greater than or equal to 10% of the installed capacity, and continuous charging and discharging for more than 2hours. First of all, according to the OWP - coal power plant - energy storage system in the wind power capacity, set the initial capacity of the energy storage configuration.
-
(3)
Make n = 1 and enter the inner loop. Calculate the net gain of the first year of energy storage input, take the maximum net gain as the goal, use the optimized PSO algorithm to find the optimum, and get the optimized charging and discharging curves of energy storage.
-
(4)
Transmit the optimized charge/discharge curve and charge state curve to the outer layer, and the outer layer carries out the evaluation of the health state of the energy storage battery based on the rainfall counting method according to the charge state curve.
-
(5)
The condition for the end of use of the energy storage battery is that the health state is SoH < 0.2. When the health state of the energy storage battery does not reach 0.2, the decay of the energy storage battery after one year is calculated, and the decayed capacity is substituted into the inner layer to continue the cycle, and the operation is calculated for n = 2,3,4… each year.
-
(6)
When the health status of the energy storage battery reaches 0.2, it represents that the energy storage equipment has run the full life cycle. At this time, the whole life cycle is under the maximum return on investment as the goal, to find the optimal energy storage capacity.
Data availability
The data that support the findings of this study are available within the paper and its Supplementary Data files. Additional data are available from the corresponding author upon reasonable request.
Code availability
The code that supports the findings of this study is available from the corresponding author upon reasonable request.
References
Wang, Y. et al. Accelerating the energy transition towards photovoltaic and wind in China. Nature 619, 761–767 (2023).
Lu, T. et al. India’s potential for integrating solar and on- and offshore wind power into its energy system. Nat. Commun. 11, 4750 (2020).
Beiter, P., Mai, T., Mowers, M. & Bistline, J. Expanded modelling scenarios to understand the role of offshore wind in decarbonizing the United States. Nat. Energy 8, 1240–1249 (2023).
Sherman, P., Chen, X. & McElroy, M. Offshore wind: An opportunity for cost-competitive decarbonization of China’s energy economy. Sci. Adv. 6, eaax9571 (2020).
Papadopoulos, P., Fallahi, F., Yildirim, M. & Ezzat, A. A. Joint optimization of production and maintenance in offshore wind farms: balancing the short- and long-term needs of wind energy operation. IEEE Trans. Sustain. Energy 15, 835–846 (2024).
Yang, L. et al. An accurate ladder-type ramp rate constraint derived from field test data for thermal power unit with deep peak regulation. IEEE Trans. Power Syst. 39, 1408–1420 (2024).
Wang, Y., Lou, S., Wu, Y. & Wang, S. Flexible operation of retrofitted coal-fired power plants to reduce wind curtailment considering thermal energy storage. IEEE Trans. Power Syst. 35, 1178–1187 (2020).
Guo, X. et al. Grid integration feasibility and investment planning of offshore wind power under carbon-neutral transition in China. Nat. Commun. 14, 2447 (2023).
He, G. et al. Rapid cost decrease of renewables and storage accelerates the decarbonization of China’s power system. Nat. Commun. 11, 2486 (2020).
Zhuo, Z. et al. Cost increase in the electricity supply to achieve carbon neutrality in China. Nat. Commun. 13, 3172 (2022).
Paul, S., Nath, A. P. & Rather, Z. H. A multi-objective planning framework for coordinated generation from offshore wind farm and battery energy storage system. IEEE Trans. Sustain. Energy 11, 2087–2097 (2019).
Guo, Z., Wei, W., Shahidehpour, M., Chen, L. & Mei, S. Two-timescale dynamic energy and reserve dispatch with wind power and energy storage. IEEE Trans. Sustain. Energy 14, 490–503 (2023).
Jansen, M. et al. Offshore wind competitiveness in mature markets without subsidy. Nat. Energy 5, 614–622 (2020).
Xiong, L. et al. Optimal allocation of energy storage system in DFIG wind farms for frequency support considering wake effect. IEEE Trans. Power Syst. 37, 2097–2112 (2022).
Zhao, F. et al. Control interaction modeling and analysis of grid-forming battery energy storage system for offshore wind power plant. IEEE Trans. Power Syst. 37, 497–507 (2022).
Kazari, H., Oraee, H. & Pal, B. C. Assessing the effect of wind farm layout on energy storage requirement for power fluctuation mitigation. IEEE Trans. Sustain. Energy 10, 558–568 (2019).
Peng, L., Mauzerall, D. L., Zhong, Y. D. & He, G. Heterogeneous effects of battery storage deployment strategies on decarbonization of provincial power systems in China. Nat. Commun. 14, 4858 (2023).
Yang, Z., Xia, L. & Guan, X. Fluctuation reduction of wind power and sizing of battery energy storage systems in microgrids. IEEE Trans. Autom. Sci. Eng. 17, 1195–1207 (2020).
Sepulveda, N. A., Jenkins, J. D., Edington, A., Mallapragada, D. S. & Lester, R. K. The design space for long-duration energy storage in decarbonized power systems. Nat. Energy 6, 506–516 (2021).
China Energy Storage Alliance. Southern China regional ancillary service market (frequency regulation) goes live; pilot expanded from Guangdong (2018) to four provinces. https://en.cnesa.org/ (2021).
OECD. Building a Unified National Power Market System in China. Paris: OECD Publishing, (2025).
3. National Development and Reform Commission & National Energy Administration. Guiding Opinions on Accelerating the Development of Virtual Power Plants. https://www.ndrc.gov.cn/xxgk/zcfb/tz/202504/t20250411_1397162.html (2025).
Global Energy Monitor. China wind farm capacity by installation type and Province. https://docs.google.com/spreadsheets/d/1zTnUWPgc3SPsZSnTb2dUHiB4GFgKJPq7cmjiWSRYl5U/edit?gid=2064875828#gid=2064875828 (2024).
Statista. Distribution of coal production worldwide in 2023, by major countries. https://www.statista.com/statistics/265638/distribution-of-coal-production-worldwide/#:~:text=Globally%2C%20China%20is%20the%20greatest,share%20of%20over%20nine%20percent (2023).
Global Energy Monitor. Global Wind Power Tracker. https://globalenergymonitor.org/zh-CN/projects/global-wind-power-tracker/tracker-map/ (2024).
Cameron Beccario. Global Forecast System. https://earth.nullschool.net/zh-cn/about.html (2024).
Ministry of Agriculture and Rural Affairs of the People’s Republic of China. China Fisheries Statistics Yearbook 2023. (2024).
Food and Agriculture Organization of the United Nations. The state of the world's fisheries and aquaculture 2024. (2024).
Chinese Academy Of Sciences. China Animal Scientific Database. http://zoology.especies.cn/ (2024).
Seafish. Aquaculture data and insight. https://www.seafish.org/insight-and-research/aquaculture-data-and-insight/ (2024).
National Oceanic and Atmospheric Administration. Science Data. https://www.fisheries.noaa.gov/science-and-data (2024).
National Bureau of Statistics. China Statistical Yearbook. (2024).
Sina Finance. Development status and market size analysis of aquaculture industry in Fujian Province, 2022. https://finance.sina.com.cn/roll/2021-11-23/doc-iktzqtyu9027990.shtml (2021).
Academy Of Ocean Of China. Survey on the development of marine fishery industry in jiangsu coastal areas. https://aoc.ouc.edu.cn/2021/1115/c15171a356628/page.htm (2021).
Department of agriculture and rural development of Zhejiang Province. Zhejiang Province fishery high-quality development “14th Five-Year Plan”. https://zjjcmspublic.oss-cn-hangzhou-zwynet-d01-a.internet.cloud.zj.gov.cn/jcms_files/jcms1/web2801/site/attach/0/cb697caf54d047a6ae65b8449aff0fe2.pdf (2021).
Naylor, R. L. et al. A 20-year retrospective review of global aquaculture. Nature 591, 551–563 (2021).
Willer, D. F. et al. Wild fish consumption can balance nutrient retention in farmed fish. Nat. Food 5, 221–229 (2024).
National Institute for Nutrition and Health. China Health and Nutrition Survey. https://www.cpc.unc.edu/projects/china (2024).
Shepon, A. et al. Reorientation of aquaculture production systems can reduce environmental impacts and improve nutrition security in Bangladesh. Nat. Food 1, 640–647 (2020).
Heilpern, S. A. et al. Substitution of inland fisheries with aquaculture and chicken undermines human nutrition in the Peruvian Amazon. Nat. Food 2, 192–197 (2021).
He, P., Baiocchi, G., Hubacek, K., Feng, K. & Yu, Y. The environmental impacts of rapidly changing diets and their nutritional quality in China. Nat. Sustain. 1, 122–127 (2018).
Kjellevold, M. et al. Small-scale fisheries contribution to food and nutrition security—a case study from Norway. npj Ocean Sustain. 1, 5 (2022).
Ignowski, L., Belton, B., Ali, H. & Thilsted, S. H. Integrated aquatic and terrestrial food production enhances micronutrient and economic productivity for nutrition-sensitive food systems. Nat. Food 4, 866–873 (2023).
Golden, C. D. et al. Nutrition: fall in fish catch threatens human health. Nature 534, 317–320 (2016).
Reid, I. R. Nutrition and bone health: the case of selenium. Lancet Healthy Longev. 2, e185–e186 (2021).
Longo, V. D. & Anderson, R. M. Nutrition, longevity and disease: from molecular mechanisms to interventions. Cell 185, 1455–1470 (2022).
Escher, N. A., Andrade, G. C., Ghosh-Jerath, S., Millett, C. & Seferidi, P. The effect of nutrition-specific and nutrition-sensitive interventions on the double burden of malnutrition in low-income and middle-income countries: a systematic review. Lancet Glob. Health 12, e419–e432 (2024).
Great Whale. Food nutrition facts check. https://www.foodwake.com/category/food-class/0 (2024).
Institute for Carbon Neutrality. Technology outlook on wind and solar power toward China’s carbon neutrality goal (2024).
Bloomberg philanthropies. Bloomberg coal countdown. https://bloombergcoalcountdown.com/ (2025).
Ember. Ember’s electricity explorer. https://ember-energy.org/data/electricity-data-explorer/ (2025).
Institute of Public and Environmental Affairs(IPE). China’s provincial carbon emission data. https://www.ipe.org.cn/MapLowCarbon/DualCarbonIndex.aspx?q=5 (2021).
Global Wind Energy Council. Global Wind Report 2024. (2024).
Pu, L., Tie, K. & Su, Y. Research on the quality evaluation of regional economic development in Jiangsu, Zhejiang and Shanghai based on machine learning. In 2021 International Conference on Computer, Blockchain and Financial Development (CBFD), 78–83, https://doi.org/10.1109/CBFD52659.2021.00023 (2021).
Acknowledgements
The authors acknowledge the Center for High-Performance Computing at Shanghai Jiao Tong University for computing resources. Some of the component designs in the images are from images on Flaticon.com. We gratefully acknowledge the use of Origin software, which was essential for data analysis and visualization in this study. This research is supported by the Science and Technology Projects of the State Grid Corporation of China. (Project number: 4000-202317096A-1-1-ZN. Project name: Research and Demonstration of Key Technologies for Optimal Configuration and Co-ordinated Operation of OWP-Thermal Power-Energy Storage System).
Author information
Authors and Affiliations
Contributions
D.X. conceived and designed the study, analyzed the data, contributed analysis tools, and led the writing of the manuscript. Z.T., C.G. (Chenghong Gu), S.L. (Shuangqi Li), and A.Z. (Alexis Pengfei Zhao) performed the experiments, analyzed the data, contributed analytical tools, and participated in writing. Y.W. (Yuchuan Wang) and J.L. contributed to data analysis. Y.W. (Yanjia Wang), J.Y. (Jinyue Yan), and F.G. provided analytical tools and technical input. X.L. (Xiangjun Li) contributed to data analysis. S.L. (Shunfu Lin), X.W. (Xitian Wang), Y.Z. (Yanchi Zhang), and Y.Z. contributed additional materials and contextual insights. All authors discussed the results and contributed to the final manuscript.
Corresponding author
Ethics declarations
Competing interests
The authors declare no competing interests.
Peer review
Peer review information
Communications Engineering thanks the anonymous reviewers for their contribution to the peer review of this work. Primary Handling Editors: [Wenjie Wang, Rosamund Daw].
Additional information
Publisher’s note Springer Nature remains neutral with regard to jurisdictional claims in published maps and institutional affiliations.
Supplementary information
44172_2025_563_MOESM1_ESM.pdf
Transforming Offshore Wind Farms into Synergistic Aggregators to Enhance Renewable Integration and Grid Flexibility—An Eastern China Example —Supplementary Materials
Rights and permissions
Open Access This article is licensed under a Creative Commons Attribution-NonCommercial-NoDerivatives 4.0 International License, which permits any non-commercial use, sharing, distribution and reproduction in any medium or format, as long as you give appropriate credit to the original author(s) and the source, provide a link to the Creative Commons licence, and indicate if you modified the licensed material. You do not have permission under this licence to share adapted material derived from this article or parts of it. The images or other third party material in this article are included in the article’s Creative Commons licence, unless indicated otherwise in a credit line to the material. If material is not included in the article’s Creative Commons licence and your intended use is not permitted by statutory regulation or exceeds the permitted use, you will need to obtain permission directly from the copyright holder. To view a copy of this licence, visit http://creativecommons.org/licenses/by-nc-nd/4.0/.
About this article
Cite this article
Xie, D., Tian, Z., Gu, C. et al. Transforming offshore wind farms into synergistic aggregators to enhance renewable integration and grid flexibility—an Eastern China example. Commun Eng 5, 8 (2026). https://doi.org/10.1038/s44172-025-00563-7
Received:
Accepted:
Published:
Version of record:
DOI: https://doi.org/10.1038/s44172-025-00563-7







