Abstract
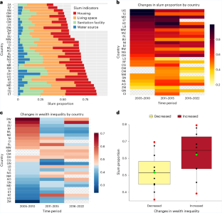
Slums house nearly one-quarter of the global urban population, yet their spatial and socioeconomic dynamics remain poorly understood, hindering progress toward the United Nations’ commitment to ‘leave no one behind’. Here, focusing on sub-Saharan Africa, we integrate geospatial data with household surveys to map slum prevalence and asset-based wealth inequalities across 32 countries. We identify that 54.6% of the urban population in these countries live in slums, with lower wealth levels compared with non-slum areas. Despite a reduction in the proportion of slum populations over the past two decades, wealth inequalities have risen, especially in countries with substantial slum populations. This study highlights profound inequalities in urban essential services, living conditions and household wealth in sub-Saharan African countries, emphasizing the importance of fine-scale analysis of slum distributions and associated wealth inequalities to inform inclusive programs.
This is a preview of subscription content, access via your institution
Access options
Subscribe to this journal
Receive 12 digital issues and online access to articles
$119.00 per year
only $9.92 per issue
Buy this article
- Purchase on SpringerLink
- Instant access to the full article PDF.
USD 39.95
Prices may be subject to local taxes which are calculated during checkout






Similar content being viewed by others
Data availability
All data are publicly available via Zenodo at https://zenodo.org/records/14998570 (ref. 72). The repository includes Google Earth Engine code with 79 geospatial datasets for mapping slums and the wealth index as well as estimating the slum population. The geospatial dataset includes a slum sampling dataset, environmental input data, a socioeconomic dataset and other output data, including datasets on ‘Living Space Slum’ and ‘Greenspace’ as well as processed satellite data. The satellite images of Sentinel-1 and Sentinel-2, land cover data from European Space Agency WorldCover, land surface temperature data from MODIS LST (MYD11A2 V6.1) and a topography dataset of SRTM, as well as a population dataset, road networks accessed through Google Earth Engine and the awesome-gee-community-dataset. Data on the health sites are available at https://healthsites.io/, and the dataset on waterways is available at https://www.hydrosheds.org/products. The repository also includes CSV datasets and R code to facilitate further analysis, such as assessing accuracy, comparing the slum population in this study with UN estimates, and estimating changes in slum populations and wealth inequality by analyzing the DHS dataset. The DHS survey is available at https://www.dhsprogram.com/.
Code availability
All code is publicly available via Zenodo at https://zenodo.org/records/14998570 (ref. 72).
Change history
11 December 2025
A Correction to this paper has been published: https://doi.org/10.1038/s44284-025-00374-z
References
United Nations. World population prospects: the 2015 revision. U. N. Econ. Soc. Aff. 33, 1–66 (2015).
Ravallion, M., Chen, S. & Sangraula, P. New evidence on the urbanization of global poverty. Popul. Dev. Rev. 33, 667–701 (2007).
World Cities Report 2022: Envisaging the Future of Cities 41–44 (UN-Habitat, 2022).
Gilbert, A. The return of the slum: does language matter? Int. J. Urban Reg. Res. 31, 697–713 (2007).
SDG indicator 11.1. 1 Training Module: Adequate Housing and Slum Upgrading. (UN-Habitat, 2018)
UN-Habitat. Addressing the Most Vulnerable First: Pro-Poor Climate Action in Informal Settlements. (United Nations Human Settlements Programme Nairobi, Kenya, 2018).
Abascal, A. et al. “Domains of deprivation framework” for mapping slums, informal settlements, and other deprived areas in LMICs to improve urban planning and policy: a scoping review. Comput. Environ. Urban Syst. 93, 101770 (2022).
Thomson, D. R. et al. Need for an integrated deprived area “slum” mapping system (IDEAMAPS) in low- and middle-income countries (LMICs). Soc. Sci. 9, 80 (2020).
Nuissl, H. & Heinrichs, D. Slums: perspectives on the definition, the appraisal and the management of an urban phenomenon. ERDE J. Geogr. Soc. Berl. 144, 105–116 (2013).
Baker, J. L. Climate Change, Disaster Risk, and the Urban Poor: Cities Building Resilience for a Changing World (World Bank Publications, 2012).
Roy, D., Lees, M. H., Pfeffer, K. & Sloot, P. M. Spatial segregation, inequality, and opportunity bias in the slums of Bengaluru. Cities 74, 269–276 (2018).
Butcher, S., Acuto, M. & Trundle, A. Leaving no urban citizens behind: an urban equality framework for deploying the sustainable development goals. One Earth 4, 1548–1556 (2021).
Monitoring SDG Indicator 11.1. 1 Global Monitoring of Slums Remains a Key Concern for Achieving the Right to Adequate Housing (UN-Habitat, 2019).
Informal Settlements’ Vulnerability Mapping in Kenya—The Case of Kawangware Settlements (UN-Habitat, 2020).
Patel, S., Burra, S. & D’Cruz, C. Slum/Shack Dwellers International (SDI)—foundations to treetops. Environ. Urban. 13, 45–59 (2001).
Kuffer, M., Pfeffer, K. & Sliuzas, R. Slums from space—15 years of slum mapping using remote sensing. Remote Sens. 8, 455 (2016).
Soman, S., Beukes, A., Nederhood, C., Marchio, N. & Bettencourt, L. M. A. Worldwide detection of informal settlements via topological analysis of crowdsourced digital maps. ISPRS Int. J. Geo-Inf. 9, 685 (2020).
Wurm, M. & Taubenböck, H. Detecting social groups from space—assessment of remote sensing-based mapped morphological slums using income data. Remote Sens. Lett. 9, 41–50 (2018).
Vollmer, F. & Alkire, S. Consolidating and improving the assets indicator in the global Multidimensional Poverty Index. World Dev. 158, 105997 (2022).
Deshpande, A. et al. Mapping geographical inequalities in access to drinking water and sanitation facilities in low-income and middle-income countries, 2000–17. Lancet Glob. Health 8, e1162–e1185 (2020).
Li, C. et al. Slum and urban deprivation in compacted and peri-urban neighborhoods in sub-Saharan Africa. Sustain. Cities Soc. 99, 104863 (2023).
McCallum, I. et al. Estimating global economic well-being with unlit settlements. Nat. Commun. 13, 2459 (2022).
Lee, K. & Braithwaite, J. High-resolution poverty maps in sub-Saharan Africa. World Dev. 159, 106028 (2022).
Taubenböck, H., Kraff, N. J. & Wurm, M. The morphology of the Arrival City—global categorization based on literature surveys and remotely sensed data. Appl. Geogr. 92, 150–167 (2018).
Sirko, W. et al. Continental-scale building detection from high resolution satellite imagery. Preprint at https://arxiv.org/abs/2107.12283 (2021).
Kuffer, M. et al. The scope of Earth-observation to improve the consistency of the SDG slum indicator. ISPRS Int. J. Geo-Inf. 7, 428 (2018).
Global Urban Indicators Database (UN-Habitat, accessed 16 March 2023); https://data.unhabitat.org/pages/housing-slums-and-informal-settlements
Boanada-Fuchs, A., Kuffer, M. & Samper, J. A global estimate of the size and location of informal settlements. Urban Sci. 8, 18 (2024).
Sulemana, I., Nketiah-Amponsah, E., Codjoe, E. A. & Andoh, J. A. N. Urbanization and income inequality in sub-Saharan Africa. Sustain. Cities Soc. 48, 101544 (2019).
Fox, S. The political economy of slums: theory and evidence from sub-Saharan Africa. World Dev. 54, 191–203 (2014).
Mahendra, A. et al. Towards a More Equal City: Seven Transformations for More Equitable and Sustainable Cities (World Resources Institute, 2021); https://doi.org/10.46830/wrirpt.19.00124
Satterthwaite, D., Beard, V. A., Mitlin, D. & Du, J. Untreated and Unsafe: Solving the Urban Sanitation Crisis in the Global South (World Resources Institute, 2019).
Beard, V. A. & Mitlin, D. Water access in Global South cities: the challenges of intermittency and affordability. World Dev. 147, 105625 (2021).
Foster, V., Gorgulu, N., Straub, S. & Vagliasindi, M. The Impact of Infrastructure on Development Outcomes: A Qualitative Review of Four Decades of Literature (The World Bank, 2023); https://doi.org/10.1596/1813-9450-10343
Khan, S. S., Te Lintelo, D. & Macgregor, H. Framing ‘slums’: global policy discourses and urban inequalities. Environ. Urban. 35, 74–90 (2023).
Rambotti, S. Recalibrating the spirit level: an analysis of the interaction of income inequality and poverty and its effect on health. Soc. Sci. Med. 139, 123–131 (2015).
Burgert-Brucker, C. R., Dontamsetti, T. & Gething, P. W. The DHS program’s modeled surfaces spatial datasets. Stud. Fam. Plann. 49, 87–92 (2018).
Uwizera, D. K., Ruranga, C. & McSharry, P. Deep learning inter-city road conditions in east africa focusing on Rwanda for infrastructure prioritization using satellite imagery and mobile data. SAIEE Afr. Res. J. 114, 14–24 (2023).
Yu, D. & Fang, C. Urban remote sensing with spatial big data: a review and renewed perspective of urban studies in recent decades. Remote Sens. 15, 1307 (2023).
Linard, C., Gilbert, M., Snow, R. W., Noor, A. M. & Tatem, A. J. Population distribution, settlement patterns and accessibility across Africa in 2010. PLoS ONE 7, e31743 (2012).
Breuer, J. H. P., Friesen, J., Taubenböck, H., Wurm, M. & Pelz, P. F. The unseen population: do we underestimate slum dwellers in cities of the Global South? Habitat Int. 148, 103056 (2024).
Thomson, D. R. et al. Evaluating the accuracy of gridded population estimates in slums: a case study in Nigeria and Kenya. Urban Sci. 5, 48 (2021).
Aondoakaa, S. C. & Jewitt, S. Effects of seasonality on access to improved water in Benue State, Nigeria. Environ. Monit. Assess. 194, 40 (2021).
Rutstein, S. O. & Johnson, K. The DHS Wealth Index (DHS, 2004); http://dhsprogram.com/pubs/pdf/CR6/CR6.pdf
Perez-Heydrich, C., Warren, J. L., Burgert, C. R. & Emch, M. E. Influence of demographic and health survey point displacements on raster-based analyses. Spat. Demogr. 4, 135–153 (2016).
Morlighem, C. et al. Spatial optimization methods for malaria risk mapping in sub-Saharan African cities using demographic and health surveys. GeoHealth 7, e2023GH000787 (2023).
Lines, K. & Makau, J. Taking the long view: 20 years of Muungano wa Wanavijiji, the Kenyan federation of slum dwellers. Environ. Urban. 30, 407–424 (2018).
Rutstein, S. O. The DHS Wealth Index: Approaches for Rural and Urban Areas DHS Working Papers No. 60 (Macro International, 2008).
Rutstein, S. O. & Johnson, K. The DHS Wealth Index DHS Comparative Reports No. 6 (ORC Macro, 2004).
Burgert, C. R., Colston, J., Roy, T. & Zachary, B. Geographic Displacement Procedure and Georeferenced Data Release Policy for the Demographic and Health Surveys DHS Spatial Analysis Reports No. 7 (ICF International, 2013).
Stark, T., Wurm, M., Zhu, X. X. & Taubenböck, H. Satellite-based mapping of urban poverty with transfer-learned slum morphologies. IEEE J. Sel. Top. Appl. Earth Obs. Remote Sens. 13, 5251–5263 (2020).
World Cities Report 2016: Urbanization and Development—Emerging Futures (UN-Habitat, 2016).
Chen, B. et al. Contrasting inequality in human exposure to greenspace between cities of Global North and Global South. Nat. Commun. 13, 4636 (2022).
Ramsay, E. E. et al. Chronic heat stress in tropical urban informal settlements. iScience 24, 103248 (2021).
Gorelick, N. et al. Google Earth Engine: planetary-scale geospatial analysis for everyone. Remote Sens. Environ. 202, 18–27 (2017).
Roy, S., & Swetnam, T. samapriya/awesome-gee-community-datasets: Community Catalog (2.6.0). Zenodo https://doi.org/10.5281/zenodo.11118613 (2024).
Main-Knorn, M. et al. Sen2Cor for sentinel-2. In Proc. SPIE 10427, Image and Signal Processing for Remote Sensing XXIII 1042704 (SPIE, 2017).
Arribas-Bel, D., Patino, J. E. & Duque, J. C. Remote sensing-based measurement of living environment deprivation: improving classical approaches with machine learning. PLoS ONE 12, e0176684 (2017).
Malenovský, Z. et al. Sentinels for science: potential of Sentinel-1, -2, and -3 missions for scientific observations of ocean, cryosphere, and land. Remote Sens. Environ. 120, 91–101 (2012).
Wei, C. et al. Synergies between urban heat island and urban heat wave effects in 9 global mega-regions from 2003 to 2020. Remote Sens. 14, 70 (2022).
Farr, T. G. et al. The shuttle radar topography mission. Rev. Geophys. https://doi.org/10.1029/2005RG000183 (2007).
Meijer, J. R., Huijbregts, M. A. J., Schotten, K. C. G. J. & Schipper, A. M. Global patterns of current and future road infrastructure. Environ. Res. Lett. 13, 064006 (2018).
Informal Settlements’ Vulnerability Mapping in Kenya-The Case of Kibera Settlements (UN-Habitat, 2020).
Smith, A. C., Koper, N., Francis, C. M. & Fahrig, L. Confronting collinearity: comparing methods for disentangling the effects of habitat loss and fragmentation. Landsc. Ecol. 24, 1271–1285 (2009).
Behrens, T., Zhu, A.-X., Schmidt, K. & Scholten, T. Multi-scale digital terrain analysis and feature selection for digital soil mapping. Geoderma 155, 175–185 (2010).
Yeh, C. et al. Using publicly available satellite imagery and deep learning to understand economic well-being in Africa. Nat. Commun. 11, 2583 (2020).
Integrated Development Environment for R (RStudio, 2020).
Patel, A., Koizumi, N. & Crooks, A. Measuring slum severity in Mumbai and Kolkata: a household-based approach. Habitat Int. 41, 300–306 (2014).
Pesaresi, M. et al. (2024). Advances on the global human settlement layer by joint assessment of Earth observation and population survey data. Int. J. Digit. Earth https://doi.org/10.1080/17538947.2024.2390454 (2024).
Facebook Connectivity Lab and Center for International Earth Science Information Network - CIESIN. High Resolution Settlement Layer (HRSL) (Columbia Univ., accssed 21 June 2022); https://ciesin.columbia.edu/data/hrsl/
Charles, V., Gherman, T. & Paliza, J. C. in Modern Indices for International Economic Diplomacy (eds Charles, V. & Emrouznejad, A.) 55–84 (Springer, 2022); https://doi.org/10.1007/978-3-030-84535-3_3
Li, C. et al. Data and code from paper: mapping urban slums and their inequality in sub-Saharan Africa. Zenodo https://doi.org/10.5281/zenodo.14998569 (2025).
Acknowledgements
This work was supported by the National Key R&D Program of China (grant no. 2022YFE0209400, L.Y.), the Tsinghua University Initiative Scientific Research Program (grant no. 20223080017, L.Y.), the China Postdoctoral Science Foundation (grant no. 2022M721770, C.L.), the Shuimu Tsinghua Scholar Program (C.L.) and the Research Project (General Project) of the Ministry of Education of the People’s Republic of China (grant no. 24YJAZH001, A.J.B.).
Author information
Authors and Affiliations
Contributions
C.L., L.Y. and J.W. conceptualized the study. C.L. led the data analysis and drafted the paper. A.J.B., X.Z. and J.W. contributed to the methodological design and paper revisions. F.O. and E.G.C. supported data interpretation and provided critical local context. L.Y. supervised the overall project. All authors contributed to discussions, provided critical feedback and approved the final version of the paper.
Corresponding author
Ethics declarations
Competing interests
The authors declare no competing interests.
Peer review
Peer review information
Nature Cities thanks John Friesen, Karin Pfeffer and Tanzil Shafique for their contribution to the peer review of this work.
Additional information
Publisher’s note Springer Nature remains neutral with regard to jurisdictional claims in published maps and institutional affiliations.
Supplementary information
Supplementary Information (download PDF )
Supplementary Figs. 1–19, Discussion and Tables 1–6.
Rights and permissions
Springer Nature or its licensor (e.g. a society or other partner) holds exclusive rights to this article under a publishing agreement with the author(s) or other rightsholder(s); author self-archiving of the accepted manuscript version of this article is solely governed by the terms of such publishing agreement and applicable law.
About this article
Cite this article
Li, C., Yu, L., Ndugwa, R. et al. Mapping urban slums and their inequality in sub-Saharan Africa. Nat Cities 2, 1037–1048 (2025). https://doi.org/10.1038/s44284-025-00276-0
Received:
Accepted:
Published:
Version of record:
Issue date:
DOI: https://doi.org/10.1038/s44284-025-00276-0
This article is cited by
-
From remote monitoring to local action
Nature Cities (2025)


