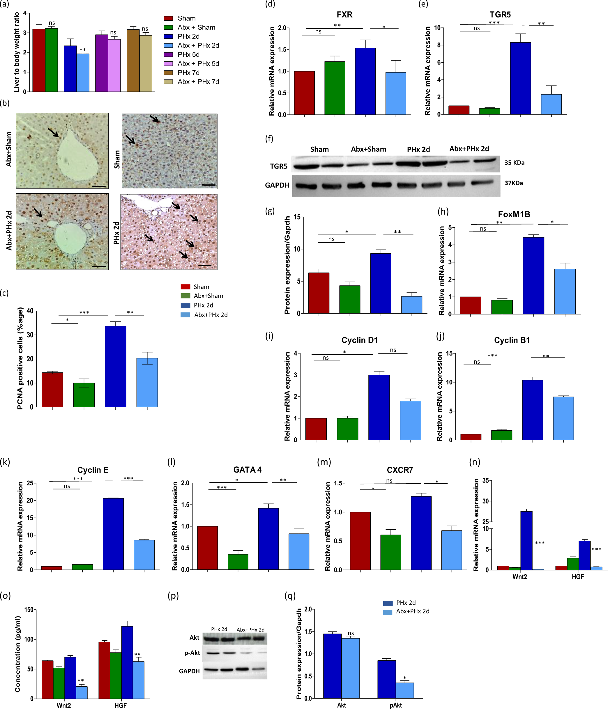
Fig. 4: Antibiotic-treated PHx models show reduced hepatic BA receptor expression and impaired hepatocyte proliferation.

a Graphical representation of liver-to-body weight ratio in Abx treated PHx models. b Representative images of the immunohistochemical detection of PCNA in the liver tissues of Abx treated Sham and PHx models at day 2 and c graphical representation of the density of PCNA-positive cells. Relative mRNA expression of BA receptors in liver tissues (d) FXR (e) TGR5. f, g Representative western blot and graphical representation for protein expression of TGR5. Effect of Abx on proliferation of hepatocytes: Relative mRNA expression levels of (h) FoxM1B (i) Cyclin D1 (j) Cyclin B1 (k) Cyclin E as quantified by qRT-PCR of the hepatocytes obtained from PHx alone and with Abx. Relative mRNA expression levels of (l) GATA4 (m) CXCR7 (n) Wnt2 & HGF as quantified by qRT-PCR. The data are normalized to Gapdh mRNA. Concentration of angiocrine factors. o Wnt2 & HGF in CM of LSECs obtained from Abx-treated models as determined by ELISA. p, q Representative western blot image and graphical representation of protein expression of pAkt in Abx-treated and untreated PHx models. Results are expressed as mean ± SD. (n = 3 each *p < 0.05, **p < 0.001, ***p < 0.0001).