Abstract
Bile acids (BA) interact with hepatocytes and facilitate liver regeneration, however, their interaction with liver sinusoidal endothelial cells (LSECs) during regeneration remains elusive. We investigated BA composition in two-thirds partial hepatectomy (PHx) rat models and human donors undergoing hepatectomy by mass spectrometry. We studied effects of differentially expressed BA on LSECs, in several in vitro and in vivo experiments. Results revealed that secondary BA were significantly increased in peripheral serum of both PHx models and human donors at day 2 post-PHx compared to controls. In vitro, lithocholic acid (LCA) enhanced expression of endothelial cell specific transcription factor, Id1 along with angiocrine factors, HGF and Wnt2 in LSECs. LSECs treated with TGR5-siRNA in vitro and from in vivo antibiotic-treated PHx animals showed decreased expression of Id1 and angiocrine factors. The study unveils that LCA drives Id1-TGR5 angiocrine pathway and activates release of Wnt2 and HGF in LSECs facilitating early liver regeneration.
Similar content being viewed by others
Introduction
Liver has a unique capacity to regenerate and restore its mass and function in response to injury or partial hepatectomy (PHx). Liver regeneration is a physiological process and is accomplished by complex network of cellular and molecular mechanisms both inside and outside the liver1. Although hepatocytes are major cells that enter into cell division after two-thirds PHx, liver non-parenchymal cells have gained increasing attention for their potential role in liver regeneration2. Among non-parenchymal liver cells, liver sinusoidal endothelial cells (LSECs), participate in liver regeneration by mediating the release of angiocrine signals consisting of cytokines and growth factors to support hepatocyte regeneration, as they lie in close cellular proximity to hepatocytes3. It has been demonstrated that post-PHx, LSECs secrete angiocrine signals such as HGF, R-spondin3 (Rspo3), Wnt2 and Wnt9b that stimulate hepatocyte and biliary epithelial proliferation in first two days via inductive angiogenesis4. LSECs also contribute to new vasculature after five days via proliferative angiogenesis thus reconstituting the hepatovascular mass5.
Recently, in addition to growth factors and cytokines, metabolic signals like bile acids (BA) are reported to contribute to liver regeneration post-PHx and also after CCl4-induced liver injury6,7. Physiologically, BA function as amphipathic surfactants and systemic endocrine hormones that are synthesized as cholesterol derivatives by hepatocytes in liver and are stored in gall bladder. When released into the gut, BA are modified by gut microbiota that deconjugates, dehydroxylates and reconjugates them forming secondary BA. After a meal, they are released into the intestine but a significant proportion (approximately, 95%) is reabsorbed and transported back to liver through portal vein8,9. BA promote liver regeneration by modulating and activating their receptors: Farnesoid-X- Receptor (FXR) and G-protein-coupled BA receptor 1 (GPBAR1 or TGR5), the canonical BA receptors10,11,12. Forkhead Box M1B (FoxM1B) in hepatocytes is identified as FXR direct target gene during liver regeneration and a key cell cycle regulator essential for G1/S and G2/M progression13. TGR5 protects liver against BA, by regulating bile hydrophobicity and cytokine secretion. In the absence of TGR5, there is increased accumulation of hydrophobic bile and excessive inflammation in liver, along with deficient urinary BA efflux causing BA overload-induced liver injury and delayed regeneration11. Although FXR and TGR5 are expressed in most parenchymal and nonparenchymal liver cells, their role is mainly explored in hepatocytes during liver regeneration12,14. How BA and these receptors affect other nonparenchymal liver cells during liver regeneration and injury remains less studied. In this study, we aimed to test our hypothesis that BA serve as important endogenous messengers affecting angiocrine functions of LSECs during liver regeneration.
Results
Differential Bile acid profiles of portal and peripheral serum in PHx rats
H&E staining of livers from PHx models revealed that the lobular and microcirculatory structure was intact at both time-points with no sign of necrosis (Supplementary Fig. 1a). Significant reduction in liver-to-body weight ratio at day 2 (0.8-fold, p < 0.05) post-PHx was observed which increased at day 5 compared to sham (Supplementary Fig. 1b). Proliferating nuclear cell antigen (PCNA)-positive nuclei in liver tissue sections were detectable at both day 2 and day 5 with a higher expression at day 2 revealing significant proliferation at day 2 post-PHx (p < 0.001) and at day 5 (p < 0.01) compared to sham (Supplementary Fig. 1c). We further employed flow cytometry to quantify the percentage of PCNA+ hepatocytes and LSECs at PHx day 2. For LSECs, we first ensured minimum contamination of Kupffer cells (KCs), for which they were separated by seeding on the non-coated plate for 10-15 min and the LSECs remained in the supernatant. Bright field images of KCs displayed characteristic rounded morphology and LSECs exhibited typical cobblestone-like pattern (Supplementary Fig. 1d). Immunofluorescence based VEGFR2 staining further confirmed LSEC identity (Supplementary Fig. 1e). For primary hepatocytes, we used 50 g fraction after isolating the cells from the whole liver lysates. Results clearly showed significant proliferation of hepatocytes with 25.6 ± 1% PCNA+ cells at PHx day 2 compared to sham (10.3 ± 0.86% p < 0.001, Supplementary Fig. 1f–i). For LSECs, we quantified LYVE-1 + PCNA + cells in the NPC fraction, which also showed a slight increase at day 2 post-PHx (11.1 ± 1.15%) as compared to that observed in sham (5.06 ± 0.39%, Supplementary Fig. 1f–i). To explicate total BA flux within enterohepatic circulation following PHx, we collected systemic/peripheral serum at different time-points over 5 days and observed a rapid increase in total serum BA at 5 min that gradually decreased at 3 h with a further increase and reaching a peak after 24 h to 48 h/2 d, returning to basal values at day 5 (Supplementary Fig. 1j). Total BA at day 2 and day 5 in both portal and peripheral serum revealed significant increase at day 2 compared to sham (Supplementary Fig. 1k, l).
We next studied BA profile in both portal and peripheral serum in our study groups. A total of 23 BA were identified in both portal and peripheral serum of all groups studied. Two-dimensional score plots, partial least square discriminant analysis (PLS-DA) of portal serum revealed clear separation between different groups; Sham, PHx 2d and PHx 5d confirming significant distinctions in component 1 and component 2. For component 1, it explained 61.4% variability between groups and component 2 accounted for 15.5% (Fig. 1a). Similarly in case of peripheral serum, PLS-DA demonstrated distinct separation of samples in three different groups, and confirmed significant differences in both components (Fig. 1b). Component 1 explained 44.5% difference between groups and component 2 comprised 16.6% variability. Heatmaps illustrated hierarchical clustering of different BA species in portal and peripheral serum among different groups (Fig. 1c, d). With respect to primary/secondary BA ratio, a significant reduction was observed both in portal and peripheral serum at day 2 post-PHx (p < 0.001) compared to sham and PHx 5d, but decreased only in peripheral serum at day 5 compared to sham (p < 0.001) (Fig. 1e, f). Having checked the primary to secondary BA ratios, we next identified the variation in relative abundance of individual BA in portal and peripheral serum.
BA profiling post-PHx (a, b) PLS-DA plot showing clear segregation of BA profiles in portal and peripheral serum. Heatmap and hierarchical cluster analysis (c) portal serum (d) peripheral serum. Graphical representation of primary to secondary BA ratio in (e) portal serum (f) peripheral serum. Relative abundance (log normalized) of individual BA showing significant differences in portal serum (g) LCA (h) 6-oxoalbLCA (i) DCA (j) GHDCA (k) TLCA (l) THDCA (m) TbMCA. Data are expressed as mean ± SD (n = 3 each *p < 0.05, **p < 0.001, ***p < 0.0001).
In portal serum, we noted that relative abundance of some of the secondary BA including LCA, 6-oxoalbLCA, DCA, GHDCA (Glycohyodeoxycholic acid), TLCA (Taurolithocholic acid) were significantly increased at PHx 2d compared to sham but decreased at PHx 5d compared to both sham and PHx 2d (Fig. 1g–k). BA such as GCDCA (Glycochenodeoxycholic acid), GDCA (Glycodeoxycholic acid), showed significant increase at PHx 5d but were not different in PHx 2d compared to sham, however, both these BA were significantly increased at day 5 compared to day 2 post-PHx (Supplementary Fig. 2a, b). A significant reduction in relative abundance of Tauroconjugated BA such as THDCA (Taurohyodeoxycholic acid) and TbMCA (Taurobetamuricholic acid) was observed at both PHx 2d and PHx 5d compared to sham (Fig. 1l, m). Interestingly, we also observed significantly elevated levels of secondary BA such as LCA and DCA in peripheral circulation, at day 2 post-PHx that decreased at day 5 compared to sham, along with other BA such as TbMCA and GUDCA (Glycoursodeoxycholic acid) (Supplementary Fig. 2c–f). Compared to day 2, significant reduction was observed in relative abundance of LCA at day 5 (Supplementary Fig. 2d).
TGR5 is maximally expressed in Liver Sinusoidal Endothelial Cells at Day 2 Post-PHx
We next analyzed the expression of BA receptors in liver tissue and primary cells. The hepatic expression of BA receptors, FXR increased at day 2 by 6.0-fold (p < 0.0001) and TGR5 increased by 3.2-fold (p < 0.001) compared to sham. At day 5, expression of both FXR and TGR5 in liver tissues was similar to sham. However, FXR expression significantly reduced to 3-fold (p < 0.05) and TGR5 reduced upto 1.5-fold (p < 0.05) at PHx day 5 compared to day 2 (Fig. 2a). Western blot analysis further confirmed increased expression of FXR (p < 0.05) and TGR5 (p < 0.001) at day 2 post-PHx compared to sham, but expression of FXR (p < 0.001) significantly reduced at day 5 in comparison to PHx day 2 (Fig. 2d). In individual liver cells, FXR expression significantly increased by 4.4-fold (p < 0.001) in hepatocytes at day 2 that further increased by 11-fold (p < 0.0001) at day 5 post-PHx compared to sham. A 3-fold (p < 0.001) increase in FXR expression was observed in LSECs at day 2 which increased by 3.5-fold (p < 0.0001) in LSECs at day 5 post-PHx compared to sham. HSC (hepatic stellate cell)-specific FXR expression was not different in sham and PHx animals at day 2 but was 8-fold (p < 0.0001) increased at day 5 post-PHx compared to sham (Fig. 2e, f). Expression of TGR5 was not different in hepatocytes at day 2 and day 5 post-PHx compared to sham. A 5-fold (p < 0.0001) increase was observed in LSECs at day 2 which increased to 5.7-fold (p < 0.0001) at day 5 post-PHx compared to sham. An increase of 2.5-fold (p < 0.0001) was observed in HSCs at day 2 that increased by 6-fold (p < 0.0001) at day 5 compared to sham (Fig. 2g, h). Hence, while FXR was maximally expressed in hepatocytes, expression of TGR5 was highest in LSECs at day 2 and day 5 post-PHx.
Expression of BA receptors in liver tissues after PHx (a) FXR & TGR5 quantified by qRT-PCR. Levels are expressed relative to mean expression in sham rats. The data are normalized to Gapdh mRNA. Results are expressed as mean ± SD. b–d Representative western blot and graphical representation for protein expression of FXR and TGR5. Expression of BA receptors in primary hepatic cells post-PHx. Hepatocytes, LSECs, and HSCs were isolated from rat at day 2 and day 5 post-PHx. e, f FXR (g, h) TGR5. The data are normalized to Gapdh mRNA. Results are expressed as mean ± SD (n = 6 per group), (*p < 0.05, **p < 0.001, ***p < 0.0001).
LCA increases the expression of angiocrine factors in LSECs and LCA-treated LSECs induce hepatocyte proliferation
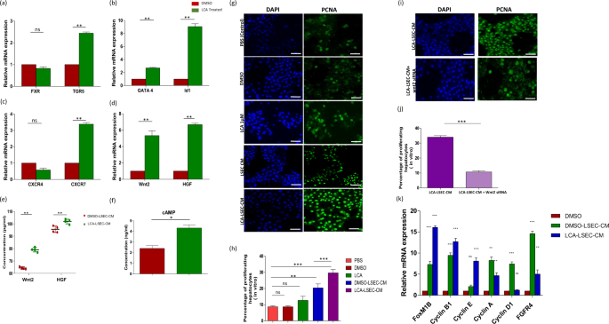
In view of the fact that secondary BA were increased mainly at day 2 post-PHx with an associated upregulation of TGR5 in LSECs, we hypothesized that secondary BA, LCA might affect the release of angiocrine factors from LSECs at day 2 post-PHx. For this, we tested effects of one of the secondary BA on LSECs, HSCs, and hepatocytes. We chose secondary BA, LCA for further studies as this was one of the most abundant secondary BA in PHx animals at day 2 in both portal and peripheral serum. Also, LCA is one of the most potent endogenous activator of TGR512,15,16. The cytotoxic effects of LCA (Concentration range: 0.1–5 µM) were tested on HUVECs, hepatocytes, and HSCs, and results clearly showed that this concentration range was non-toxic to all the three cell-types (Supplementary Fig. 3a–c). Next, to study genes associated with angiocrine factor release during regeneration in LSECs after treatment with LCA (1 µM), we isolated and analysed LSECs from control rats and treated them with 1 µM LCA for 24 h, given the fact that maximum TGR5 activation takes at 0.5-1 µM of LCA (Supplementary Fig. 3d)15,16. Treatment with LCA did not alter FXR and CXCR4 expression but substantially increased gene expression of TGR5 (2.4-fold, p < 0.001), GATA4 (2.2-fold, p < 0.001), Id1 (8-fold, p < 0.001), and CXCR7 (3.1-fold, p < 0.0001) in LSECs compared to cells treated with DMSO alone (Fig. 3a–c). Further, comparison of gene expression profiles of treated LSECs showed that hepatocyte mitogens, Wnt2 (5.3-fold, p < 0.001), and HGF (6.5-fold, p < 0.001) were upregulated compared to DMSO (Fig. 3d). Wnt2 levels in CM from cells cultured in growth media was 64 pg/ml after 24 h of culture but was significantly increased by 1.2-fold (p < 0.001) in LSECs cultured with LCA. HGF levels in CM from cells cultured in growth media was 95.6 pg/ml, after 24 h of culture. Significantly increased HGF levels by 1.3-fold (p < 0.001) with a concentration of 101.1 pg/ml were detected in LSECs cultured with LCA (Fig. 3e). As TGR5 facilitates intracellular cAMP release, we next investigated ELISA based cAMP levels in the LCA treated LSECs which were approximately 2.5 ng/ml in LSECs cultured with growth media and significantly enhanced to 4.3 ng/ml in LSECs cultured in presence of LCA (p < 0.05, Fig. 3f).
Relative mRNA expression levels of (a) FXR & TGR5 (b) GATA4 & Id1 (c) CXCR4 & CXCR7 (d) Wnt2 & HGF as quantified by qRT-PCR. e Concentration of angiocrine factors Wnt2 & HGF in LCA-LSEC-CM using ELISA. f ELISA based concentration of cAMP in LCA-treated LSECs. g Representative immunofluorescence images of hepatocytes cultured for 16 h with PBS, DMSO, LCA 1 µM, LSEC-CM, LCA-LSEC-CM. The expression of PCNA (green) is shown and DAPI was used for nuclear staining (blue). Magnification ×40. h Graphical representation of PCNA+ cells cultured under different conditions. Scale bar 50 µm. i Representative immunofluorescence images of hepatocytes cultured for 16 h with LCA-LSEC-CM, before and after siRNA mediated silencing of Wnt2 in LSECs. j Graphical representation of PCNA+ hepatocytes before and after siRNA mediated silencing of Wnt2 in LSECs. k Relative mRNA expression levels of FoxM1B, Cyclin B1, Cyclin E, Cyclin A, Cyclin D1, FGFR4 as quantified by qRT-PCR of hepatocytes cultured with DMSO (hepatocyte specific media), DMSO-LSEC-CM, LCA-LSEC-CM. The data are normalized to Gapdh mRNA. Results are expressed as mean ± SD. (n = 5 each *p < 0.05 **p < 0.001, ***p < 0.0001).
Since HSCs also showed an upregulation of TGR5 in PHx rats, we investigated effects of LCA treatment on HSCs. Results showed that treatment with LCA substantially increased expression of both FXR and TGR5 in HSCs. Gene expression of FXR increased by 4-fold (p < 0.0001) and that of TGR5 enhanced by about 2.5-fold (p < 0.0001) compared to DMSO alone (Supplementary Fig. 4a). We next checked gene expression of HGF post-LCA treatment in HSCs and observed that expression of HGF was significantly enhanced by about 4.5-fold (p < 0.0001) in LCA treated HSCs compared to DMSO alone, thus indicating that LCA also enhances HGF secretion by HSCs (Supplementary Fig. 4b).
Next, we determined effects of LCA-treated LSECs on hepatocyte proliferation. Compared to PBS treatment, CM from DMSO-treated LSECs increased percentage of PCNA+ hepatocytes (approximately 2-fold, p < 0.001). There was an additional stimulating effect of CM collected from LSECs after LCA incubation on hepatocyte proliferation and was approximately 3-fold higher (p < 0.0001), compared to PBS. However, 1 µM of LCA alone on hepatocytes was insufficient to stimulate primary hepatocyte proliferation in vitro (Fig. 3g, h).
We next investigated the effects CM obtained from 1 µM LCA and 20 µM Wnt2 siRNA treated LSECs on proliferation of hepatocytes and the results clearly demonstrated that no. of PCNA+ hepatocytes were significantly reduced (p < 0.0001) after administration of CM from LSECs pretreated with Wnt2 siRNA and LCA compared to those treated with only LCA (Fig. 3i, j). We also examined expression of few genes associated with proliferation including, FGFR4 and FoxM1B and different cyclins in LCA-LSEC-CM treated hepatocytes in comparison to DMSO and DMSO-LSEC-CM. The expression of FoxM1B in hepatocytes was upregulated by 16-fold (p < 0.0001) post-treatment with CM from LCA-LSEC compared to hepatocytes given DMSO treatment alone and by 7-fold (p < 0.0001) compared to cells treated with CM from DMSO-LSEC. Expression of cell cycle genes, cyclin B1 and cyclin E showed a marked increase in cells treated with CM from LCA-LSECs in comparison to CM of DMSO-LSECs (p < 0.0001). However, cyclin A and cyclin D1 were significantly decreased in cells treated with CM from LCA-LSECs compared to CM of DMSO-LSECs. The expression of FGFR4, mediator of mitogenic effects of FGF 15/19 in hepatocytes also increased by 15-fold (p < 0.0001) after incubation with CM from DMSO-LSECs compared to DMSO alone. Treatment with CM from LCA-LSECs however had no further change in expression of FGFR4 in hepatocytes compared to cells treated with DMSO alone (Fig. 3k). Our results clearly demonstrated that LCA at physiological levels upregulates the expression of angiocrine factor regulator, Id1 and angiocrine factors, Wnt2 and HGF in LSECs.
Treatment with specific antibiotics led to decreased hepatocyte proliferation and angiocrine profile of LSECs after PHx
To validate effects of secondary BA on liver regeneration, we analysed if a 3-wk antibiotic (Abx) treatment and subsequent gut microbiota modulation of endogenous secondary BA affects hepatocyte proliferation and LSEC angiocrine responses (Supplementary Fig. 5a). H&E based microscopic examination of liver tissues obtained from Abx-treated animals revealed intact lobular architecture of liver post-PHx at all selected time-points (Supplementary Fig. 5b). Analysis of isolated DNA from fecal samples showed a decrease in intestinal bacteria after Abx treatment as confirmed by PCR assays of bacterial phyla Firmicutes, Actinobacteria, and Bacteroidetes in fecal samples obtained from both PHx models and sham at day 2 (Supplementary Fig. 5c–e).
PLS-DA plot of portal serum after Abx treatment revealed clear separation among different groups, Sham, Abx+Sham, PHx 2d, Abx+PHx 2d and confirmed distinct separation in component 1 and 2. Component 1 explained 44.9% separation between groups and component 2 accounted for 42.2% within the group (Supplementary Fig. 6a). Heatmaps illustrated hierarchical clustering of different BA species in portal serum among different groups (Supplementary Fig. 6b). A significant reduction in relative abundance of secondary BA such as 6-oxoalbLCA, LCA, TLCA, DCA, GHDCA (Glycohyodeoxycholic acid), aMCA (alphaMuricholic acid), bMCA (betaMuricholic acid) was observed after Abx treatment in portal serum compared to PHx alone at day 2 (Supplementary Fig. 6c–i). However, certain BA such as TCDCA, GUDCA and THDCA were significantly increased in portal serum compared to PHx alone at day 2 (Supplementary Fig. 6j–l). Relative abundance of secondary BA such as 6-oxoalbLCA, DCA, MDCA and LCA were also decreased in peripheral serum after Abx treatment at day 2 post-PHx (Supplementary Fig. 6m−p).
We observed a reduced liver-to-body weight ratio in PHx animals at day 2 compared to sham, with a further reduction in Abx-treated PHx compared to PHx alone. However, Abx treatment did not result in any change in this ratio at later time-points, PHx 5 d and PHx 7 d Abx-treated animals (Fig. 4a). A significant reduction of PCNA+ cells was observed in Abx-treated PHx models compared to PHx alone at day 2 (p < 0.0001, Fig. 4b, c). At later time-points, day 5 and day 7 post-PHx, we observed a slight reduction in number of PCNA+ cells in Abx-treated rats compared to PHx. However, this reduction was not significant (Supplementary Fig. 7a).
a Graphical representation of liver-to-body weight ratio in Abx treated PHx models. b Representative images of the immunohistochemical detection of PCNA in the liver tissues of Abx treated Sham and PHx models at day 2 and c graphical representation of the density of PCNA-positive cells. Relative mRNA expression of BA receptors in liver tissues (d) FXR (e) TGR5. f, g Representative western blot and graphical representation for protein expression of TGR5. Effect of Abx on proliferation of hepatocytes: Relative mRNA expression levels of (h) FoxM1B (i) Cyclin D1 (j) Cyclin B1 (k) Cyclin E as quantified by qRT-PCR of the hepatocytes obtained from PHx alone and with Abx. Relative mRNA expression levels of (l) GATA4 (m) CXCR7 (n) Wnt2 & HGF as quantified by qRT-PCR. The data are normalized to Gapdh mRNA. Concentration of angiocrine factors. o Wnt2 & HGF in CM of LSECs obtained from Abx-treated models as determined by ELISA. p, q Representative western blot image and graphical representation of protein expression of pAkt in Abx-treated and untreated PHx models. Results are expressed as mean ± SD. (n = 3 each *p < 0.05, **p < 0.001, ***p < 0.0001).
A marked reduction in hepatic mRNA expression of FXR (p < 0.001) and TGR5 (p < 0.0001) was observed in Abx-treated PHx models at day 2 compared to PHx alone (Fig. 4d, e). Western blot analysis further confirmed decreased expression of TGR5 post-Abx treatment both in sham (p < 0.05) and day 2 post-PHx (p < 0.001) compared to sham and PHx day 2 alone (Fig. 4f, g). At later time-points, day 5 and day 7 post-PHx, we did not observe any change in relative mRNA expression of both BA receptors with and without Abx (Supplementary Fig. 7b, c).
In Abx-treated PHx models, among the proliferation-associated genes, expression of FoxM1B, cyclin D1, cyclin B1, cyclin E, in hepatocytes showed significant decline in hepatocytes of Abx-treated PHx models compared to PHx (p < 0.0001 each, Fig. 4h–k). We observed no difference in these genes in Abx-treated sham models compared to sham alone. At day 5 and day 7 post-PHx, there were no significant differences in expression of cyclin genes in PHx models with and without Abx treatment (Supplementary Fig. 7d, e).
Expression of LYVE-1+ LSECs was not different in sham and PHx after Abx treatment indicating no deterioration of these cells as such among them post treatment (Supplementary Fig. 7f). In LSECs, compared to sham, PHx rats displayed an increased expression of angiocrine genes, GATA4, CXCR7, Wnt2 and HGF that reduced after Abx treatment (Fig. 4l–n). ELISA tests revealed that Wnt2 levels in CM from LSECs of PHx was 70.1 pg/ml after 24 h of culture which reduced to 20.8 pg/ml in CM from LSECs of Abx-treated PHx models (p < 0.001). Also, HGF levels in CM obtained from LSECs of PHx rats was 125 pg/ml after 24 h of culture that significantly reduced to 77.8 pg/ml p < 0.001 in CM of LSECs obtained from Abx-treated PHx rats (Fig. 4o).
Given the fact that TGR5 activation leads to Akt activation, which is an important regulator of angiocrine factor release from LSECs17, we next studied protein expression of Akt and pAkt in LSECs obtained from both Abx treated and untreated PHx models. Abx treatment in PHx models significantly reduced the expression of pAkt in LSECs compared to PHx, indicating that TGR5 might be facilitating the release of HGF and Wnt2 via PI3-Akt pathway in LSECs (Fig. 4p, q).
TGR5 deficiency attenuates gene expression of angiocrine factors in LSECs in vitro
We next examined secretion of angiocrine genes (Id1, HGF, Wnt2) in in vitro studies where LSECs were treated with control or TGR5 siRNA. 50 µM of siRNA was selected to treat LSECs as it showed maximum reduction in expression of TGR5 with HUVECs with no cell-toxicity (Supplementary Fig. 8a, b). siRNA-mediated knockdown of TGR5 significantly reduced expression of angiocrine genes, Id1, HGF and Wnt2 (p < 0.0001, for each) in LSECs both in presence and absence of LCA (Fig. 5a–c). The results clearly showed that inhibition of LCA-activated TGR5 markedly reduced the expression of pAkt in LSECs compared to control siRNA treated cells, indicating that TGR5 stimulation by LCA triggers the PI3-Akt pathway and release of HGF and Wnt2 by LSECs (Fig. 5d, e).
Effect of gene silencing of TGR5 on relative mRNA expression levels of angiocrine genes in vitro (a) Id1 (b) HGF (c) Wnt2. d Representative western blot image of Akt protein expression. e Graphical representation of the quantification of the Akt protein. Data are normalized to Gapdh mRNA. Results are expressed as mean ± SD. (n = 3 each **p < 0.001, ***p < 0.0001).
Increased serum secondary BA associate with high levels of angiocrine factors in human subjects
To understand the relevance of serum BA and angiocrine factors during human liver regeneration, we studied 6 LDLT donors undergoing hepatectomy with remnant liver volume to total liver volume between 35 and 40%. BA analysis by untargeted metabolomic evaluation was performed in three donors at 3 different time-points, baseline, post-operative day 2 (Day 2) and post-operative day 5 (Day 5). The clinical parameters for these donors have been illustrated in Supplementary Table 2.
PLS-DA score plots showed completely distinct clusters at baseline, day 2 and day 5, indicating discrete trends in different groups (Fig. 6a). A total of 16 BA were identified and heatmaps illustrated hierarchical clustering of different BA in peripheral serum at different time-points (Fig. 6b). Out of the total 16 BA identified, relative abundance of secondary BA, LCA, TDCA and TUDCA were significantly increased at day 2 post-hepatectomy (Fig. 6c–e). Level of primary BA, TCA was significantly reduced at day 2 and day 5 post-resection compared to baseline (p < 0.05, Fig. 6f). To further demonstrate whether these discrepant BA were also associated with angiocrine release from LSECs in donors of LDLT, we performed ELISA for angiocrine factors Wnt2 and HGF in serum of all donors. Levels of both these angiocrine factors were significantly increased at day 2 (p < 0.001 each, Fig. 6g, h), but were significantly reduced at day 5 in comparison to day 2 post resection (Wnt2, p < 0.001 and HGF, p < 0.05) indicating a positive association between increased secondary BA and angiocrine factors at day 2 post-resection in human donors after hepatectomy.
BA analysis in human donors of LDLT (a, b). PLSDA and heatmap displaying clear segregation of BA profile at different time-points. Relative abundance (log normalized) for BA showing significant differences at different time-points. c LCA (d) TDCA (e) TUDCA (f) TCA. Concentration of angiocrine factors as determined by ELISA. g Wnt2 (h) HGF in LSEC-CM was checked using ELISA. Data are expressed as mean ± SD (n = 3 each for BA profiling, for ELISA n = 6, **p < 0.001, ***p < 0.0001).
Discussion
BA flux in liver plays a crucial role in hepatocyte proliferation during liver regeneration18,19. Our findings demonstrate that there is an increase in secondary BA including LCA, DCA in serum after 70% liver resection. LCA causes a significant increase in expression of genes regulating the angiocrine program in LSECs such as Id1 and subsequently promotes the release of angiocrine factors including HGF and Wnt2 from LSECs. Increased levels of secondary BA and angiocrine factors at day 2 post-hepatectomy were also seen in serum of human donors undergoing hepatectomy and with 30-40% remnant liver lobes. Although, increased serum levels of HGF and Wnt2 does not necessarily imply that these factors are released only from LSECs as other liver cells such as HSCs also release HGF20, yet a positive association between secondary BA levels and angiocrine factors during early human liver regeneration is established.
It is well known that after hepatic resection, there is a surge in the levels of unconjugated and glycine-conjugated BA in serum, at 24 h and 48 h in mice that triggers several bile detoxification mechanisms21. Exhaustion of BA by a BA sequestering resin (cholestyramine) leads to suppression of liver regeneration10. In human subjects after a major hepatectomy, patients without external biliary drainage have comparatively better regeneration of the liver than the ones with external biliary drainage, indicating the relevance of BA surge in human liver regeneration. However, as liver regeneration progresses, their levels gradually decrease22. Our findings along with many previous studies clearly showed that BA overload is crucial for early liver regeneration10. Next, we focussed on type of BA in enterohepatic circulation or portal blood along with peripheral blood which determines type of BA pool entering into liver from gut. In both portal and peripheral serum, compared to sham, the primary to secondary BA ratios decreased with an increase in secondary BA at day 2 post-PHx. Increased levels of unconjugated secondary BA, LCA and DCA and some of their conjugated derivatives like GHDCA, TLCA and TDCA were observed in both portal and peripheral serum obtained from rats post-PHx at day 2. At day 5 post-PHx, increased levels of BA like LCA, DCA and TLCA were reduced in portal serum, indicating that their levels were restored to pre-PHx status. Similar observations of increased secondary BA like LCA, TDCA and TUDCA were made in serum obtained from human donors post-hepatectomy with remnant liver volume 34–40%.
Given the fact that secondary BA are derived from the gut microbial species, in the next step, we manipulated the gut microbiota by Abx treatment before 70% PHx and studied liver regeneration. After Abx treatment, we observed significant decrease in Firmicutes and Bacteroidetes in the feces obtained after Abx treatment in PHx models and also in secondary BA in both portal and peripheral circulation. Liver regeneration in terms of liver-to-body weight-ratio and hepatocyte proliferation at day 2 post-PHx were substantially reduced in Abx-treated models, indicating relevance of gut-derived secondary BA during early hepatocyte proliferation. This was however normalized at later time points i.e., day 5 and 7 in PHx rats pre-treated with Abx. Abx-treated models with an altered BA pool subjected to PHx were not able to mount an efficient regenerative response in the early phase post liver resection. Our findings clearly show that this is attributed to a diminished angiocrine gene expression in LSECs and subsequent decrease in expression of cyclins in hepatocytes at day 2 post-PHx. Our results corroborate a recent study that also showed that in mice pre-treated with Abx, there is a delayed liver regeneration during 12–48 h after PHx23. This study suggested that an impaired liver regeneration during early phases is associated with gut dysbiosis and impaired lipogenesis in liver. These studies including ours suggest that healthy gut microbiota and their metabolic signals such as secondary BA are a pre-requisite for early liver regeneration post-PHx. It is to be noted that our broad-spectrum antibiotic treatment induced a broad downregulation of bacterial phyla including Firmicutes, Actinobacteria and Bacteriodetes that would have resulted in changes in many other bacterial metabolites other than secondary BA.
In our study, we tested the secondary BA, LCA extensively in the in vitro studies as LCA was one of the most abundant secondary BA in PHx animals at day 2 in both portal and peripheral serum. Earlier studies have demonstrated that conjugated CA and CDCA enhanced proliferative activity in rat hepatocytes that were cultured in the absence of mitogens, while conjugated DCA and UDCA did not show any significant effect24. In our previous study, we have reported an increase in hepatocyte proliferation after DCA treatment in both 2D and 3D conditions25. LCA has also been recently reported to activate the AMP-activated protein kinase and promote muscle regeneration in calorie restricted mice26. It is also known to play a role in enhancing intestinal regeneration after injury27. These studies clearly indicate the role of LCA in promoting cellular regenerative pathways at physiological concentrations. We observed that in vitro LCA treatment in LSECs led to a significant increase in regulatory angiocrine genes involved in liver regeneration such as Id1, GATA4, and also effector genes including HGF and Wnt2. Levels of HGF and Wnt2 were also enhanced in supernatants of LCA-treated LSECs and treatment of hepatocytes with soups from LSECs also induced their proliferation. Hepatocyte proliferation was clearly decreased when Wnt2 expression was knocked down using Wnt2 siRNA even in presence of supernatants from LCA-treated LSECs, indicating Wnt2 pathway as an important downstream effector of hepatocyte proliferation. Importantly, treatment of LSECs with LCA did not alter FXR expression but substantially increased gene expression of TGR5 and cAMP levels in the LSECs. TGR5 expression has been earlier shown to be present on LSECs and secondary BA such as TLCA are known to bind TGR5 and induce production of nitric oxide via Akt activation and intracellular Ca2+ increase in vascular endothelial cells, and this function has been shown to inhibit monocyte adhesion in response to inflammatory stimuli28. eNOS-derived nitric oxide in LSECs plays a crucial role in maintaining its phenotype and normal blood flow in the liver. Studies have also reported that EGFR-PI3K/Akt-eNOS signaling in hepatocytes is a critical mediator of epidermal growth factor-induced hepatocyte proliferation29. Hence, it is plausible that TGR5 activation by LCA affects eNOS expression and nitric oxide production in LSECs as well. Although the expression of pAkt was significantly reduced in LSECs after TGR5-siRNA and LCA treatment, yet a limitation of the study is that we did not analyse if this also affects eNOS expression and activation, and if TGR5-eNOS signaling pathway affects the angiocrine functions of LSECs during liver regeneration as reported previously in liver fibrosis models30. This needs to be thoroughly investigated in further studies.
TGR5 is also a known activator of BA-induced cholangiocyte proliferation in animal models and in isolated biliary epithelial cells31. In presence of TGR5 siRNA, the expression of angiocrine factor genes, Id1, Wnt2 and HGF were reduced in LSECs both in presence and absence of LCA with a more substantial decrease in presence of LCA. LSECs from Abx-PHx models and also those inhibited with TGR5-siRNA also showed a decrease in pAkt expression indicating an activation of Akt-pAkt pathway by LCA-TGR5 in LSECs. Earlier studies have demonstrated the role of Akt-pAkt in the activation of Id1 angiocrine pathway in LSECs32. It would be worthwhile to study downstream effects of TGR5 inhibition on the angiocrine functions of LSECs in TGR5 KO mice. Studies have demonstrated a delayed early liver regeneration in TGR5-KO mice11. An analysis of Id1-dependent release of angiocrine factors in LSECs after PHx in TGR5-KO mice would provide a direct evidence of TGR5 in promoting liver regeneration via promoting the expression of angiocrine factors in LSECs. We also observed an increase in TGR5 expression and HGF production in HSCs after LCA treatment, indicating that secondary BA might also be affecting growth factor production by HSCs during liver regeneration. The study thus reports that surgical removal of about two-thirds of liver causes a surge in gut microbiota-derived secondary BA in both enterohepatic and systemic circulation. They interact with TGR5 in LSECs, affecting release of angiocrine factors such as Wnt2 and HGF through Id1 pathway and hence enhance hepatocyte proliferation during early phases of PHx. Our findings report a novel role of LCA-TGR5 as one of the key metabolic signals that activates the angiocrine program in LSECs during liver regeneration.
Methods
Animal studies
Animal studies were approved by Institutional animal ethics committee under protocol no. IAEC/ILBS/19/13 and were performed in accordance with the ARRIVE guidelines. Eight-week-old Sprague Dawley rats weighing about 200–250 g were used. Animals were acclimatised for 2 weeks in vivarium facility and were maintained under controlled temperature of 25 °C and 12 h light-dark cycle. Rats were fed standard laboratory chow diet and water until the time of experiment. Animals were randomly allocated to each experimental group and in order to minimise the subjective biasedness’, the experimental groups were blinded. Anesthesia was induced using a mixture of 1.5 L O2/min and isoflurane at 3% and maintained at 1.5%. Body temperature was maintained 37.0 ± 0.2°C using heating lamp and heating pads. Part of the study consisted of 3 experimental groups: Sham, PHx 2 d and PHx 5 d. In another study, we used a 3-week antibiotic (Abx) treatment before sham or PHx. For Abx treatment group, a combination of vancomycin and imipenem were administered in drinking water for 3 weeks before surgical procedure, and animals were sacrificed at 3 time-points, 2, 5, and 7 days post-PHx/sham. Abx-treated animals with midline incision and liver displacement served as Abx+Sham. Blood samples were collected, post-euthanasia in vacutainers containing heparin anticoagulant. Liver was excised, weighed and either fixed in formalin solution or snap-frozen in liquid nitrogen. Liver regrowth was calculated from the regenerated liver mass and expressed as percentage of total liver mass prior to PHx. Power analysis software program (G*Power 3 software, Germany) was used to calculate the number of animals used in the study.
Human studies
We accessed six human serum samples from the National Liver Disease Biobank, ILBS who participated as donors of Living Donor Liver Transplantation (LDLT), from October 23 to December 23. The study was approved by the Institutional Human Ethics Committee of ILBS (Protocol No: IEC/2022/95/MA05) and was performed in accordance with declaration of Helsinki. Since the study used de-identified leftover serum samples collected from the biobank, the committee waived off informed patient consent. Serum samples were collected at three different time-points, day 0, day 2, and day 5 from six donors post-surgery and maintained at biobank. Three donors (Supplementary Table 2) were randomly selected to study BA profiling at three time-points, day 0, day 2, and day 5 post-surgery. Serum samples from six donors were used to study levels of Wnt2 and HGF by ELISAs at day 2 and 5 post liver resection.
Development of experimental 70% partial hepatectomy rat models
The surgical procedure was carried out under sterile environment as previously described by Higgins and Anderson in 193133. To perform 70% PHx in rats, the animals were first anesthetized with a mixture of isoflurane and oxygen at a concentration of 4% and 2% respectively, which was later reduced to 2% during surgery. The animal was placed over a heated pad in the supine position followed by a mid-line incision in abdomen and the liver, exposed. Median and left lateral lobes were identified and ligated one after the other with a 3- 0 silk thread, resulting in approximately 70% liver resection. For sham group, after the midline incision, liver was displaced and no tissue was removed. The abdomen was then closed with a 5–0 (for abdominal wall) and 3–0 silk sutures (for the skin). The animals received post-operative care as per the institutional guidelines. After PHx, rats were sacrificed at two time points, day 2 and day 5 for most of the investigations.
Isolation of hepatic cells
The main cell types of liver, hepatocytes, LSECs, and hepatic stellate cells (HSCs) were isolated from male wild-type control rats (Sprague Dawley, 8 weeks, n = 6) by collagenase perfusion through portal vein as described in previous studies from our lab34. Briefly, after anesthetizing the animal, mid line incision was made and liver was exposed. The portal vein was identified, cannulated with a 20 G catheter and buffers containing anticoagulants were allowed to pass. Further, non-recirculating collagenase perfusion was done to digest the extracellular matrix. After which the liver was excised, minced and filtered through a 100 microns cell strainer. The dispersed cells were collected by centrifugation at a low speed, 50 g for 5 min for hepatocyte separation. The supernatant was collected and centrifuged at a high speed, 800 g for 10 min. Now, these cells in the pellet were subjected to density gradient using percoll at two different concentrations, (50% and 25%) and LSECs with Kupffer cells (KCs) were separated at the interface (50%/25%) of this gradient. To ensure minimum contamination of KCs, they were separated by seeding on the non-coated plate for 10–15 min and the LSECs remained in the supernatant. These LSECs were then seeded onto the rat tail collagen coated plate and used for our studies. The cells so obtained were checked for viability through trypan blue exclusion that showed viability of more than 80%.
Bile acid profiling in portal and peripheral serum
Reference chemicals
Standard bile acids, Cholic acid (CA), Lithocholic acid (CA), Deoxycholic acid (DCA), Taurocholic acid (TCA), betaMuricholic acid (bMCA) and internal standard Berberin, were purchased from Sigma. The salts for buffer preparation and methanol were of HPLC grade. Methanol, acetonitrile (spectrum, USA), ammonium acetate, formic acid and rest of the chemicals and solvents used were of analytical grade. Ultrapure water was purified using a Milli-Q system.
HPLC–MS/MS method development
All LC/MS experiments were performed using Dionex UltiMate 3000 UHPLC (Thermo Scientific, MA) system having binary solvent delivery manager and a sample manager, coupled with a Thermo Q-EXACTIVE PLUS operating in positive (ESI + ) and negative (ESI − ) electrospray ionization mode (Thermo Fisher Scientific, Sunnyvale, CA, USA). Liquid chromatography was a Thermo Hypersil Gold C18 column (100 mm × 2.1 mm, 3 μm particle size). Separation was attained with solvent A (Water + 0.1% (v/v) formic acid) and solvent B (acetonitrile+0.1% (v/v) formic acid) with the gradient at a flow rate of 0.5 ml/min: 0 min (5% B), 0–8 min (5–95% B), 8–11 min (95% B), 11–12 min (95–5% B) and 12–15 min (5% B). The injection volume was kept 10 μl and analysis time was 15 min. Later, the mass spectrometric data was collected using a Thermo Q-EXACTIVE PLUS mass spectrometer.
We investigated individual BA species in both portal and peripheral serum to study which specific BA might affect liver regeneration in PHx animals. A sum total of 18 serum samples of both portal and peripheral blood were analyzed by LC-MS/MS in positive and negative ion modes. Based on molecular weight, retention time and area, 23 BA were identified.
Sample processing for BA profiling
Approximately, 100 µl of serum samples from portal and peripheral blood of PHx models were collected and stored at –80 °C until use. Samples were mixed with methanol, vortexed and incubated at –20 °C for 2 h. It was then centrifuged at 1430 rpm at 4 °C for 5 min. After vacuum drying, samples were reconstituted with 95% water, 5% acetonitrile and were mixed with internal standard at known concentrations, and then they were injected into C18 LC/MS column (Thermo Scientific 25003102130: 3 μm, 2.1 mm,100 mm). Samples were randomly analyzed in positive and negative electrospray ionization (ESI) modes. After every 15 samples, a quality control sample consisting of a pool of serum samples analyzed to check for performance of the analytical system in terms of signal intensities, retention times and accurate mass measurements. The samples were then subjected to reversed-phase-chromatography on an ultra-high performance liquid chromatographic system coupled to high- resolution mass spectrometry.
Data processing
Compound discoverer 3.0 software was used to extract metabolite features followed by performing annotation of BA using molecular weight, retention time and area. Identified BA were statistically analyzed using log normalization and pareto-scaling provided on metaboanalyst 6.0 (http://metaboanalyst.ca.) server.
Gene expression analysis by Real Time PCR
Total RNA, from liver tissues collected and crushed with liquid nitrogen, was isolated using Trizol reagent (Thermofisher, India). RNA was then quantified at 260/280 nm with Thermo Scientific Nanodrop 2000 Spectrophotometer. The first strand cDNA was synthesized using 1 μg of total RNA obtained with reverse transcriptase (Thermo Revertaid cDNA synthesis kit) according to manufacturer’s instructions. Quantitative real-time PCR was performed with SYBR green PCR master mix (Fermentas Life Sciences) on the ViiA7 PCR system (Applied Biosystems, United States). The cycling parameters used were as follows: start at 95 °C for a period of 5 min, denaturing at 95 °C for 30 s, annealing at 60 °C for 30 s, elongation at 72 °C for 30 s, and a final 5 min extra extension at the end of reaction ensuring all amplicons are completely extended and repeated for 40 amplification cycles. Relative quantification for expression of relevant genes was done using the ΔΔCt method after normalization to the expression of the housekeeping gene, GAPDH. The genes and primer pairs are mentioned in the Supplementary Table S1.
Immunofluorescence assays
To characterize the LSECs obtained from the liver, and to identify proliferating hepatocytes cultured under various conditions, immunofluorescence staining was performed by fixing cells with 4% paraformaldehyde for 10 min at room temperature. The cells were washed with PBS and permeabilized using 0.1% Triton X-100 (Sigma). Thereafter, blocking was performed using 3% BSA for an hour at room temperature. The cells were then incubated with primary antibodies overnight at 4 °C, washed three times with PBS, and then incubated with appropriate fluorescence-conjugated secondary antibodies for 1 h at room temperature in the dark moist chamber. Nuclear staining was performed with DAPI. The stained cells were observed under the confocal laser scanning microscope (Leica SP 8). Primary antibody used for immunofluorescence assay was mouse anti-VEGFR2 (Santa Cruz) and mouse anti-PCNA (life technologies).
Treatment of hepatocytes with conditioned media
Hepatocytes were seeded on a 6-well plate coated with rat tail collagen (Gibco) at a density of 350,000 cells per well. After 4 h unattached cells were removed and cell monolayer was washed with PBS. Conditioned medium (CM) obtained from LSECs treated with 1 µM LCA for 24 h was then administered to hepatocytes for 16 h.
Preparation of antibiotic-treated models
Abx-treated animal models were prepared by administering a combination of Abx in drinking water, vancomycin, and imipenem (Sigma) at a dose of 0.5 mg/kg body weight for three weeks. The dosages were selected as per previous reports35,36,37. Water containers were renewed every single day to supply fresh Abx. Though it is hard to know the exact amount of water ingested by the animals, studies have shown that maximum ingestion of water occurs during night38. So, for two animals per cage, level of water in bottles left during the day can be used to estimate amount of water drank by the animals. During the entire treatment, the body weight was monitored for each animal every week. The fecal pellets from individual rats were collected at baseline and after three weeks. The liver tissue samples were either fixed in 4% formalin or snap frozen and stored at −80 °C until processing and serum samples from portal and peripheral blood were collected and stored at −80 °C until processing.
DNA extraction from fecal samples and Calculation of bacterial load by quantitative real-time PCR
Microbial genomic DNA from 120 mg of the fecal samples was extracted using the ZR Fecal DNA MiniPrep™ Kit (ZR; Zymo Research, USA) as per the manufacturer’s instructions. Briefly, total DNA extracted was eluted in nuclease-free water and stored at -20°C till further use. In order to determine the bacterial load with and without Abx treatment, qPCR assay was performed for the phyla-specific primers, namely Firmicutes, Bacteriodetes, and Actinobacteria. All PCR reactions contained 12.5 μl of Power up SYBR green (Thermo Scientific), 10 μl of primers (final concentration 0.3 μM), and 2.5 μl of the DNA template (equilibrated to 5 ng). Primer specificity was inferred from the shift of the threshold cycle (Ct), obtained by amplifying the target compared to non-target sequences.
ELISA
LSECs were cultured with complete media for 18–24 h. The supernatant was collected and centrifuged at 12,000 × g for 5 min and ELISA for HGF and Wnt2 was performed using ELISA kits (Elabscience and My Bioresource) as per manufacturer’s protocol. The optical density values were measured at 450 nm wavelength in fluorescence microplate reader (Synergy /H1). Standard curve was plotted to obtain the exact concentrations of the growth factors (HGF, Wnt2) in the culture supernatants and cAMP in the lysed LSECs.
Immunohistochemistry
The liver tissue sections were fixed in 10% buffered formalin solution for 24 h, embedded in paraffin, and thin sections of 4 μm thickness were prepared. The sections were deparaffinized using xylene followed by gradual hydration with series of alcohol. They were rinsed thoroughly with running tap water. Antigen retrieval was performed using Tris EDTA having pH 9. Blocking of endogenous peroxidase was performed in 3% hydrogen peroxide (H2O2) containing buffered solution of casein and sodium azide (pH 7.6) for 10 min at 25 °C to avoid non-specific binding of secondary antibodies. Intrinsic peroxidase was inactivated for 10 min with 3% H2O2 and rinsed with tris-buffered substrate (TBS, 1/15 mol/l, pH 7.6). The sections were incubated overnight at 4°C with PCNA (1:200), and LYVE-1 (1:200) as primary antibody which was followed by a reaction for 30 min at 20°C using HRP conjugated secondary antibody (Path n situ IHC kit, pH 9, Ready to use). After washing, tertiary antibody was used for 20 min. Sections were rinsed first with TBS and then under running tap water. Then, mixed solution of 3, 3-diaminobenzidine tetra hydrochloride (DAB) substrate (in the dark) was used for developing the color of reaction product for visualization. Sections were further counterstained with hematoxylin for 1 min, dehydrated and mounted with DPX and observed under the microscope. Positive cells were counted per field and an average was recorded by counting cells in 6 random fields.
Western blotting
Liver tissues were crushed in liquid nitrogen and about 100 mg of the crushed tissue powder was mixed with to 200 µL of RIPA lysis buffer (Merck,sigma 20-188). The mixture was homogenized on ice until it became clear. Centrifugation was performed at 12,000 rpm for 20 min, the supernatant was collected and incubated on ice for 30 min. The amount of protein in tissue lysate was measured using BCA kit (Thermo Fisher Scientific, Waltham, MA, USA). The protein samples were denatured in Laemmli buffer at 95 °C for 5’.
In total, 60 µg of protein was loaded in each well of a 10% SDS-PAGE. The gel was allowed to run at 80 V for about 2 h. Proteins were transferred from gel to an activated PVDF membrane at 60 V for 2 h at 4 °C. Blocking of the membrane was performed using 5% BSA in Tris-buffered saline having 0.05% Tween for 2 h. The membrane was then incubated with primary antibodies, TGR5, FXR, Akt, pAkt, and GAPDH, overnight at 4 °C and subsequent incubation with appropriate HRP-conjugated anti-rabbit and anti-mouse secondary antibodies for 2 h. The membrane was treated with the chemiluminescent ECL reagent and then visualised using gel doc (Invitrogen), iBrightCL1500. Finally, densitometry was performed using NIH software (ImageJ).
Cell culture and siRNA mediated gene silencing of LSECs
Small interfering RNA (siRNA) duplexes were constructed against rat TGR5 and Wnt2 designed by Eurogentec, Belgium (GPBAR1 (TGR5)/ NM_177936.1: ACUCUGUUAUCUCUCAUCUdTdT), Wnt2 siRNA/ NM 053695.1 UUUCGUUGGCUUCUUAAACCUdTdT. Cells were then transfected with siRNA against rat TGR5 using Jet Prime transfection reagent (Polyplus), as per manufacturer’s instructions. Approximately 1.5 × 10*6, primary rat LSECs per well were maintained in complete growth medium in separate dishes overnight. The cells were divided into four groups: (a) Control-LCA, (b) Control+LCA (c) TGR5-siRNA(-LCA) (d) TGR5-siRNA(+LCA) and transfected with 50 µM of TGR5 siRNA. For Wnt2 inhibition, LSECs were treated with 1 µM LCA and 20 µM of Wnt2 siRNA. The conditioned media (CM) was then collected after 24 h of culture and used to treat hepatocytes. After 16 h, total RNA from all the dishes with hepatocytes and from LSECs (after 24 h) was extracted using RNA isolation kit (Qiagen), following manufacturer’s instructions. RT-PCR was performed to assess the effect of siRNA mediated silencing of TGR5 receptor on the angiocrine genes of LSECs. In case of hepatocytes, treated with LCA-LSEC-CM with and without Wnt2 siRNA from LSECs, we performed PCNA based immunofluorescence assay on hepatocytes.
Statistical analysis
We employed commercially available software package SPSS V 28 for statistical analysis of the data so obtained. Data has been represented by mean ± SD. However since ‘n’ is small in our experiments, analysis has been done by using non-parametric Mann–Whitney test for comparing two groups. Statistical significance is accepted as p ≤ 0.05.
Data availability
Data that supports the findings of the study are available from the corresponding author on request.
References
Blanca Delgado-Coello Liver regeneration observed across the different classes of vertebrates from an evolutionary perspective. Heliyon 7, e06449 (2021).
Malik, R., Selden, C. & Hodgson, H. The role of non-parenchymal cells in liver growth. Semin. Cell Dev Biol. 13, 425–431 (2002).
Ding, B. S. et al. Divergent angiocrine signals from vascular niche balance liver regeneration and fibrosis. Nature 505, 97–102 (2014).
Cooper, S. A., Kostallari, E. & Shah, V. H. Angiocrine Signaling in Sinusoidal Health and Disease. Semin Liver Dis. 43, 245–257 (2023).
Ding, B. S. et al. Inductive angiocrine signals from sinusoidal endothelium are required for liver regeneration. Nature 468, 310–315 (2010).
Chen, W. D. et al. Nuclear bile acid receptor FXR in the hepatic regeneration. Biochim Biophys. Acta 1812, 888–892 (2011).
Meng, Z. et al. FXR regulates liver repair after CCl4-induced toxic injury. Mo. Endocrino. 24, 886–897 (2010).
Ferrebee, C. B. & Dawson, P. A. Metabolic effects of intestinal absorption and enterohepatic cycling of bile acids. Acta Pharm. Sin. B 5, 129–34 (2015).
Mertens, K. L., Kalsbeek, A., Soeters, M. R. & Eggink, H. M. Bile acid signaling pathways from the enterohepatic circulation to the central nervous system. Front Neurosci. 11, 617 (2017).
Huang, W. et al. Nuclear receptor-dependent bile acid signaling is required for normal liver regeneration. Science 312, 233–236 (2006).
Pean, N. et al. The receptor TGR5 protects the liver from bile acid overload during liver regeneration in mice. Hepatology 58, 1451–1460 (2013).
Kaur, I. et al. Bile acids as metabolic inducers of hepatocyte proliferation and liver regeneration. Regen. Eng. Transl. Med. 8, 200–209 (2022).
Chen, W. D. et al. Farnesoid X receptor alleviates age-related proliferation defects in regenerating mouse livers by activating forkhead box m1b transcription. Hepatology 51, 953–962 (2010).
Keitel, V. et al. The G-protein coupled bile salt receptor TGR5 is expressed in liver sinusoidal endothelial cells. Hepatology 45, 695–704 (2007).
Maruyama, T. et al. Identification of membrane-type receptor for bile acids (M-BAR). Biochem Biophys. Res Commun. 298, 714–719 (2002).
Kawamata, Y. et al. A G protein-coupled receptor responsive to bile acids. J. Biol. Chem. 278, 9435–9440 (2003).
Angiocrine factors from Akt-activated endothelial cells balance self-renewal and differentiation of haematopoietic stem cells. Nat Cell Biol. 2010;12:1046-56.
Naugler, W. E. Bile acid flux is necessary for normal liver regeneration. PLoS One 9, e97426 (2014).
Doignon, I. et al. Immediate neuroendocrine signaling after partial hepatectomy through acute portal hyperpressure and cholestasis. J. Hepatol. 54, 481–488 (2011).
Kitto, L. J. & Henderson, N. C. Hepatic Stellate Cell Regulation of Liver Regeneration and Repair. Hepatol. Commun. 5, 358 (2020).
Csanaky, I. L. et al. Role of hepatic transporters in prevention of bile acid toxicity after partial hepatectomy in mice. Am. J. Physiol. -Gastr L 297, G419–G433 (2009).
Otao, R. et al. External biliary drainage and liver regeneration after major hepatectomy. Br. J. Surg. 99, 1569–74 (2012).
Yin, Y. et al. Gut microbiota promote liver regeneration through hepatic membrane phospholipid biosynthesis. J. Hepatol. 78, 820–835 (2023). Apr.
Barone, M. et al. Modulation of rat hepatocyte proliferation by bile salts: in vitro and in vivo studies. Hepatology 23, 1159–66 (1996).
Kaur, I. et al. Secondary bile acids in portal blood contribute to liver regeneration in a rat model of partial hepatectomy. Am. J. Physiol. Gastrointest Liver Physiol. 327, G586–G597 (2024).
Qu, Q. et al. Lithocholic acid phenocopies anti-ageing effects of calorie restriction in mice. Nature 643, 192–200 (2025).
Li, T. et al. A gut microbiota-bile acid axis promotes intestinal homeostasis upon aspirin-mediated damage. Cell Host Microbe 32, 191–208.e9 (2024).
Kida, T., Tsubosaka, Y., Hori, M., Ozaki, H. & Murata, T. Bile acid receptor TGR5 agonism induces NO production and reduces monocyte adhesion in vascular endothelial cells. Arterioscler Thromb. Vasc. Biol. 33, 1663–9 (2013).
Mei, Y. & Thevananther, S. Endothelial nitric oxide synthase is a key mediator of hepatocyte proliferation in response to partial hepatectomy in mice. Hepatology 54, 1777–89 (2011).
Duan, L. et al. Endothelial Notch activation reshapes the angiocrine of sinusoidal endothelia to aggravate liver fibrosis and blunt regeneration in mice. Hepatol. (Baltim., Md.) 68, 677 (2018).
Reich, M. et al. TGR5 is essential for bile acid-dependent cholangiocyte proliferation in vivo and in vitro. Gut 65, 487–501 (2016).
Shido, K. et al. Platelets prime hematopoietic–vascular niche to drive angiocrine-mediated liver regeneration. Signal Transduct. Target. Ther. 2, 1–9 (2017).
Higgins, G. M. & Anderson, R. M. Experimental pathology of the liver Restoration of the liver of the white rat following partial surgical removal. Arch. Pathol. 12, 186–202 (1931).
Tripathi, D. M. et al. Immunonano-lipocarrier-mediated liver sinusoidal endothelial cell-specific RUNX1 inhibition impedes immune cell infiltration and hepatic inflammation in murine model of NASH. Int. J. Mol. Sci. 22, 8489 (2021).
Oh, J. Z. et al. TLR5-mediated sensing of gut microbiota is necessary for antibody responses to seasonal influenza vaccination. Immunity 41, 478–492 (2014).
Iida, N. et al. Commensal bacteria control cancer response to therapy by modulating the tumor microenvironment. Science 342, 967–970 (2013).
Ma, C. et al. Gut microbiome-mediated bile acid metabolism regulates liver cancer via NKT cells. Science 360, eaan5931 (2018).
Dole, V. P., Ho, A. & Gentry, R. T. An improved technique for monitoring the drinking behavior of mice. Physiol. Behav. 30, 971–974 (1983).
Acknowledgements
We acknowledge Department of Science and Technology (DST) (International Cooperation Division) DST/INT/BMWF/Austria/P-04/2020 and the ICMR-45/5/2020-PHY/BMS for providing funds for this study. We are also thankful to Science and Engineering Research Board (SERB), Department of Science and Technology, Government of India SRG/2019/002128 for financial support provided to this study. We thank Dr Jaswinder Singh and Ms Prabhjyoti for support in analysis of metabolomics data. The study was recognised for the Young Investigator Award at the AASLD (2021).
Author information
Authors and Affiliations
Contributions
S.K.: Conceptualization; I.K., R.T., A.V.: Data Curation, Software, Validation; I.K., P.J., A.KM., H.H., M.V., C.F., A.S.: Formal analysis, Visualization and Investigation; S.K., D.M.T.: Funding acquisition; S.K., D.M.T., I.K.: Methodology; S.K., D.M.T., M.T., V.P.: Resources, Project administration; S.K.S., S.K., D.M.T.: Supervision; I.K.: Writing—original draft preparation, S.K., D.M.T., S.K.S., M.T.: Review & editing.
Corresponding authors
Ethics declarations
Competing interests
The authors declare no competing interests.
Additional information
Publisher’s note Springer Nature remains neutral with regard to jurisdictional claims in published maps and institutional affiliations.
Supplementary information
Rights and permissions
Open Access This article is licensed under a Creative Commons Attribution-NonCommercial-NoDerivatives 4.0 International License, which permits any non-commercial use, sharing, distribution and reproduction in any medium or format, as long as you give appropriate credit to the original author(s) and the source, provide a link to the Creative Commons licence, and indicate if you modified the licensed material. You do not have permission under this licence to share adapted material derived from this article or parts of it. The images or other third party material in this article are included in the article’s Creative Commons licence, unless indicated otherwise in a credit line to the material. If material is not included in the article’s Creative Commons licence and your intended use is not permitted by statutory regulation or exceeds the permitted use, you will need to obtain permission directly from the copyright holder. To view a copy of this licence, visit http://creativecommons.org/licenses/by-nc-nd/4.0/.
About this article
Cite this article
Kaur, I., Sharma, A., Juneja, P. et al. Lithocholic acid facilitates release of angiocrine factors by liver sinusoidal endothelial cells during liver regeneration. npj Gut Liver 2, 22 (2025). https://doi.org/10.1038/s44355-025-00034-y
Received:
Accepted:
Published:
Version of record:
DOI: https://doi.org/10.1038/s44355-025-00034-y








