Abstract
Therapeutics against pathologic new blood vessel growth, particularly those targeting vascular endothelial growth factor (VEGF) are of enormous clinical interest. In the eye, where anti-VEGF agents are in widespread clinical use for treating retinal and corneal blindness, only partial or transient efficacy and resistance to anti-VEGF agents are among the major drawbacks. Conversely, corticosteroids have long been used in ophthalmology for their potency in suppressing inflammation and angiogenesis, but their broad biological activity can give rise to side effects such as glaucoma and cataract. To aid in the search for more targeted and effective anti-angiogenic therapies in the eye, we present here a dataset comparing gene expression changes in dexamethasone versus anti-Vegfa treatment of inflammation leading to angiogenesis in the rat cornea. Global gene expression analysis with GeneChip Rat 230 2.0 microarrays was conducted and the metadata submitted to Expression Omnibus repository. Here, we present a high-quality validated dataset enabling genome-wide comparison of genes differentially targeted by dexamethasone and anti-Vegf treatments, to identify potential alternative therapeutic targets for evaluation.
Design Type(s) | parallel group design • compound treatment design |
Measurement Type(s) | transcription profiling assay |
Technology Type(s) | microarray |
Factor Type(s) | compound based treatment |
Sample Characteristic(s) | Rattus norvegicus • cornea |
Machine-accessible metadata file describing the reported data (ISA-Tab format)
Similar content being viewed by others
Background & Summary
Pathological angiogenesis is a hallmark of many blinding diseases such as age-related macular degeneration, diabetic retinopathy, and corneal graft failure. In the eye, angiogenesis (or neovascularisation) is favoured by stimuli such as inflammation1, immunologic rejection, limbal stem cell deficiency, and hypoxia2. The choice of treatment for neovascularisation in the eye can be influenced by the stage of the neovascularisation process. While newly formed sprouts are usually leaky and susceptible to anti-VEGF treatment3, mature vessels require fewer angiogenic mediators4 necessitating other angioregressive therapies5. In the cornea in particular, therapeutics are used off-label to manage corneal angiogenesis, given the current lack of approved treatments specific for the cornea. Corticosteroids and/or nonsteroidal anti-inflammatory drugs (NSAIDs) are used to target neovascularisation6,7, however, steroids may promote infection8,9, glaucoma10, cataract11, and herpes simplex recurrence12,13 while NSAIDs are reported to cause corneal ulceration and melting14.
To date, targeting the VEGF family of pro-angiogenic factors is the most promising therapeutic approach as an alternative to steroid or NSAID use. Bevacizumab, a full-length recombinant humanized monoclonal antibody against VEGFA has been reported to treat corneal neovascularisation with some success15,16. Ranibizumab, a monoclonal antibody fragment also targeting VEGFA has similarly been shown to treat corneal neovascularisation17 and corneal graft rejection18. Compared to bevacizumab and ranibizumab, pegaptanib (a 28-base ribonucleic aptamer) is of limited efficacy, since it is specific to the VEGF-165 isoform19. The VEGF trap (aflibercept), a decoy receptor for all VEGFA isoforms, is the latest therapeutic approach being tested for use in the cornea20. In spite of the benefits of these anti-VEGF targeted therapies, some side effects of VEGF targeting have been documented, for example impaired corneal epithelialization and wound healing, a pathology attributed to the possible adverse effects of VEGF deficiency on nerve growth and regeneration21,22. In addition, anti-VEGF therapies are reported to be only partially effective23,24. Likewise, an antisense oligonucleotide against the insulin receptor substrate-1, aganirsen, was recently reported to reduce corneal neovascularisation only partially (by 26%) in patients with keratitis in a phase III study19. In a previous study we reported that topical administration of anti-Vegf led to a 14% reduction in neovessels compared to a 90% reduction with dexamethasone treatment in a rat corneal model of angiogenesis25.
In summary, there is need for new targeted therapies that mimic the potent effects of corticosteroids, but without the side effects attributed to their broad activity. A better understanding of specific factors suppressed by steroids but not by VEGF-A blockade is of potential importance for the development of more effective therapies. Here, we provide a detailed comparative dataset describing whole-genome differences in the activity of the corticosteroid dexamethasone, versus anti-VEGF treatment in a rat model of inflammatory corneal angiogenesis. GeneChip Rat 230 2.0 microarrays were used to monitor the global gene expression changes, and all microarray files including associated controls are described here, along with detailed information on the conditions of their generation and instructions for their re-use.
The dataset described here (Data Citation 1) can be a valuable resource for investigating genes and pathways to identify novel factors to target in order to improve the management of inflammation-associated neovascularisation in the cornea. The dataset described here has been thoroughly analysed in our related manuscript26, where it was shown that dexamethasone treatment led to a suppression of inflammatory chemokines and other genes within known signaling pathways like PI3K-Akt and focal adhesion, while notably anti-Vegf treatment did not have this suppressive activity. Furthermore, dexamethasone treatment led to an unexpected activation of the classical complement pathway26.
Methods
The methods described here are an expansion of those described in our related work26.
Suture model of inflammatory corneal angiogenesis
The model of suture induced cornea neovascularisation was used as previously described1,25,27. In summary, two nylon sutures were placed temporally to induce an inflammatory response that leads to new sprouting from limbal vessels after 2–3 days27. As a follow up of our previous findings25, here eye drops were administered topically immediately after suture placement i.e., during the pre-sprouting phase, but with high inflammation present in the cornea. At 48 h, in vivo confocal microscopy (IVCM) and slit lamp data was collected and corneal tissue was harvested for RNA processing. Global gene expression changes were assayed using microarrays. An illustration of the experimental design is shown in Fig. 1.
(1) sutures were placed intrastromally into the temporal cornea, and immediately followed by topical application of eye drops (IgG, anti-Vegf or dexamethasone). Eye drops were applied until the 48 h time point. At t=48 h, IVCM and slit lamp data was collected and used for phenotypic characterisation. (2) cornea tissue was harvested and used for RNA extraction, and RNA quality verified. (3) high quality RNA was used for target preparation for microarray hybridisation on to GeneChip Rat 230 2.0 microarray chips. The microarray chips were scanned and image files acquired. (4) CEL files were normalised using expression console software. The generated CHP together with the CEL files were submitted to Gene Expression Omnibus repository.
Treatment regime
Three groups of six rats each were treated with one of three topical treatments: IgG (Cat. No. 108-C, R&D Systems) at 20 μgml−1, anti-Vegf (Cat. No AF 564, a neutralizing rat-specific goat polyclonal pan-VEGFA antibody, R&D Systems, Minneaplois MN, USA) at 20 μgml−1 or dexamethasone (Opnol, Clean Chemical, Sweden AB, Borlänge, Sweden) at 1 mgml−1. The treatments were administered topically, 4 times daily, starting immediately following suture placement, and continuing up to 48 h (Fig. 1). Additionally, a group of four non-sutured and non-treated corneas was harvested to serve as the control.
Sample collection and RNA extraction
After 48 h of topical treatment, animals were euthanized and a standardized region of tissue between the sutures and limbus which indicated a strong inflammatory response by in vivo confocal microscopy26 was carefully dissected out. The tissue was harvested from all groups (i.e., IgG, anti-Vegf, dexamethasone and non-sutured/non-treated control), six animals per treatment group and then immediately immersed in RNA later (Qiagen) and temporarily stored at 4 °C. Total RNA was then extracted from all the six samples using Qiagen mini RNA preparation kit (Qiagen). RNA concentration was then determined using a NanoDrop spectrophotometer (Thermo Scientific), and RNA quality was determined using the Agilent bioanalyzer 2100 (Agilent Technologies). RNA integrity number (RIN)≥7 was set as the cut-off for sample inclusion for downstream processing for microarray analysis. Of the six RNA samples extracted per treatment group, four RNA samples per treatment group (with highest RIN) were selected for downstream processing.
Microarray target preparation
GeneChip Rat 230 2.0 microarrays were used for global gene expression analysis. Four microarray chips were used per experimental group, including non-sutured and non-treated control corneas. Each microarray chip represented a single corneal sample (16 microarrays in total) i.e., no pooling of cornea tissue was performed. As per the protocol (Manual Target Preparation for GeneChip 3′ Expression Arrays-Affymetrix), a total of 100 ng of high quality RNA per sample was mixed with poly-A spike-in Controls, and the mixture was used for first-strand synthesis to yield single-stranded cDNA with the T7 promoter sequence at the 5′ end. Next, using a DNA polymerase and RNase H, the single-stranded cDNA was converted to double-stranded cDNA to serve as a template for in vitro transcription using T7 RNA polymerase. This resulted in the synthesis of labelled complementary RNA (cRNA). The labelled cRNA was then purified, and then both the yield and size distribution was verified using a NanoDrop spectrophotometer. The labelled cRNA was then fragmented and used for the preparation of the array hybridisation master mix. Samples were hybridised to the microarray chips at 60 rpm for 16 h, at 45 °C in GeneChip Hybridization Oven 645 (Affymetrix.inc). The microarray chips were washed and stained in a GeneChip Fluidics Station 450 (Affymetrix.inc.) and then scanned in a GeneChip Scanner 3000 7 G (Affymetrix.inc.).
Data Records
Following data acquisition, the CEL files were normalised, and CHP files were generated using Expression Console Software (Affymetrix. Inc). The CEL and CHP files were submitted to Gene Expression Omnibus repository (Data Citation 1). The samples used in the study are summarised in Table 1.
Technical Validation
Following suture placement, randomisation was performed in assigning the rats to different treatment groups. For the purpose of statistical inference, a total of four rats was used per treatment to correspond to four microarray chips per treatment group. ANOVA was used to compare effects of the given treatments across treatment groups, with Tukey multiple comparison test used to isolate pairwise differences.
Efficacy of the anti-Vegf treatment was verified by Western blot analysis prior to the beginning of the study to confirm the expected effect on the gene target26. Suture placement was performed by the same experienced surgeon for all treatment groups, to reduce the chances of technical variation. In addition, a similar phenotypic appearance within each group was confirmed by slit lamp biomicroscopy and in vivo confocal microscopy26.
RNA quality check
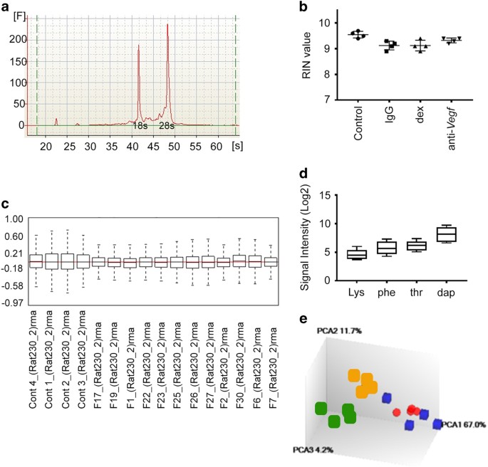
The quality of the RNA was checked prior to downstream analysis, using the Agilent Bioanalyser 2100 (Agilent Technologies), using the 2100 expert_Eukaryote Total RNA Nano settings. The analysis showed clear, defined 28 and 18 s rRNA peaks, an indication of high quality RNA. Moreover, low noise between the peaks, and minimal low molecular weight noise was detected. In Fig. 2a an elctrophoregram is presented illustrating the peaks for the 18 and 28 s rRNA, and in Fig. 2b the sample RIN values are given.
Following Bioanalyser RNA quality check, (a) is an electrophoregram showing RNA sample quality. The distinct peaks in (a) represent the 18 and 28 s rRNA. (b) are the obtained RIN values across treatments. (c) is a display of the Relative Log Expression Signal-RMA, while (d) are Boxplot of four of Affymetrix Spike-In controls, lys-M, phe-M, thr-M and dap-M illustrating the range of signal (log2) over the experiment as well as quality control of the arrays technical run. (e) is the PCA-Probe Cell Intensity Data.
Quality control of microarray data
The raw CEL files were converted into expression measures, background-corrected, and data-normalized using the RMA method28, with the help of Expression Console Software (Affymetrix. Inc). In Fig. 2c the relative log expression Signal-RMA is given. In Fig. 2d are boxplots representing four of the Affymetrix Spike-In controls, lys-M, phe-M, thr-M and dap-M illustrating the range of signal (log2) over the experiment. In Fig. 2e is the PCA-Probe Cell Intensity Data. The PCA1 (67.0%) represents anti-Vegf and IgG treated groups in blue and red colours, respectively. PCA2 (11.7%) represents dexamethasone treated group in the orange colour, while PCA3 (4.2%) displays the control samples in green colour. Note the partial overlap of anti-Vegf and IgG groups and clear separation from the dexamethasone treated corneas.
The CHP files were used for gene expression analysis using Transcriptome Analysis Console (TAC) Software (Affymetrix, Inc.). Using the obtained linearized signal intensity values from the TAC analysis, a correlation analysis between samples within the same treatment groups was performed. The resulting scatter plots with their corresponding correlation coefficient (R2) are presented in Fig. 3a–d. There was strong correlation within samples of the same treatment group. The linearized values can then be log transformed and used for functional annotation analysis. As an example, STRING29 pathway enrichment analysis was performed using the differentially expressed genes in the dexamethasone treated group. Selected pathways from this analysis are presented in Fig. 3e, and the genes involved in one of the pathways (PI3K-Akt signalling pathway) are represented as an example in Fig. 3f.
Gene fold change by qPCR
To validate microarray30 gene fold change (Fig. 4a), here we used a separate set of rats (3 per treatment group) for qPCR analysis. Rats were sutured and treated identically as for microarray samples. At the 48 h time point, animals were sacrificed and cornea tissue was harvested and used for RNA extraction, without pooling. Following RNA extraction, cDNA was synthesised using superscript cDNA synthesis kit (Invitrogen), and used for qPCR analysis using TaqMan primers. Genes Fgf7 and Serpinb2 were assayed as exemplary genes, with results shown in Fig. 4b.
(a) is the gene fold change by microarray. (b) is the gene fold change by qPCR. n=4 and 3 corneas for (a,b), respectively. ANOVA followed by Tukey’s multiple comparisons test was used to isolate pairwise differences, with alpha <0.05. In both (a,b), asterisks represent adjusted P<0.05 and the error bars represent standard deviation. ns, not significant. The data in (a,b) was analysed using GraphPad Prism 5 (GraphPad Software, Inc. CA 92037 USA). (c) is the localisation of the corresponding protein expression in cornea cross sections stained by immunohistochemistry. White scale bars represent 20 μm.
Localisation of translated genes
Cornea samples from the respective treatment groups were harvested and fixed in paraformaldehyde for 24 h, and then stabilised in paraffin blocks. Then 5 μm cross-sections of the tissue were made. Prior to staining, the sections were deparaffinised and rehydrated. The sections were probed with primary antibody for Fgf7 and Serpinb2, and detected with fluorescently (Alexa 488) labelled secondary antibody Fig. 4c. Images were acquired using a laser scanning confocal fluorescent microscope (Zeiss LSM700).
Usage Notes
The raw CEL files can be normalised using Expression console, and gene fold change can be obtained using Transcriptome Analysis Console. Both software packages can be freely accessed from Affymetrix (Affymetrix Inc).
Transcriptome Analysis Console (Affymetrix Inc) can be used for pathway enrichment analysis, where both pathway P-value and significance can be obtained. The genes involved in a given pathway can also be mapped within a pathway of interest.
Also using other publicly available software for bioinformatics analysis such as STRING29, Venny31, DAVID32, PANTHER33, etc., and those commercially available like Ingenuity pathway analysis (IPA-Qiagen) (http://www.ingenuity.com/), the differentially expressed genes can be used to deduce pathway and biological processes of interest, and to further isolate the genes involved in them.
In combination with our recently published Data Descriptor34, genes important for endogenous restoration of corneal avascularity during either an angiogenic sprouting or regression phase can be compared to their behaviour observed with either dexamethasone or anti-Vegf treatment in the current dataset, to gain an understating of how these treatments modulate these factors.
Additional Information
How to cite this article: Mukwaya, A. et al. Genome-wide expression datasets of anti-VEGF and dexamethasone treatment of angiogenesis in the rat cornea. Sci. Data 4:170111 doi: 10.1038/sdata.2017.111 (2017).
Publisher’s note: Springer Nature remains neutral with regard to jurisdictional claims in published maps and institutional affiliations.
References
References
Mukwaya, A. et al. Factors regulating capillary remodeling in a reversible model of inflammatory corneal angiogenesis. Scientific reports 6, 32137 (2016).
Hsueh, Y.-J., Chen, H.-C., Lai, J.-Y., Chen, J.-K. & Ma, D. H.-K. Corneal Neovascularization as a Target for Nucleotide-Based Therapies. Journal of Clinical & Experimental Ophthalmology 6, 409 (2015).
Korn, C. & Augustin, H. G. Mechanisms of vessel pruning and regression. Developmental cell 34, 5–17 (2015).
Lin, C.-T. et al. The different effects of early and late bevacizumab (Avastin) injection on inhibiting corneal neovascularization and conjunctivalization in rabbit limbal insufficiency. Investigative ophthalmology & visual science 51, 6277–6285 (2010).
Cursiefen, C., Hofmann-Rummelt, C., Küchle, M. & Schlötzer-Schrehardt, U. Pericyte recruitment in human corneal angiogenesis: an ultrastructural study with clinicopathological correlation. British journal of ophthalmology 87, 101–106 (2003).
Giannini, E. H. et al. Methotrexate in resistant juvenile rheumatoid arthritis: results of the USA-USSR double-blind, placebo-controlled trial. New England Journal of Medicine 326, 1043–1049 (1992).
Cursiefen, C. et al. Impact of short-term versus long-term topical steroids on corneal neovascularization after non-high-risk keratoplasty. Graefe's archive for clinical and experimental ophthalmology 239, 514–521 (2001).
Klotz, S. A., Penn, C. C., Negvesky, G. J. & Butrus, S. I. Fungal and parasitic infections of the eye. Clinical microbiology reviews 13, 662–685 (2000).
Peponis, V., Herz, J. & Kaufman, H. The role of corticosteroids in fungal keratitis: a different view. British journal of ophthalmology 88, 1227–1227 (2004).
Kersey, J. & Broadway, D. Corticosteroid-induced glaucoma: a review of the literature. Eye 20, 407–416 (2006).
Jobling, A. I. & Augusteyn, R. C. What causes steroid cataracts? A review of steroid-induced posterior subcapsular cataracts. Clinical and experimental optometry 85, 61–75 (2002).
Smith, E. B. & Powell, R. F. Corticosteroids in herpes simplex and zoster. International journal of dermatology 14, 341–345 (1975).
Lizarraga, K. J., Alexandre, L. C., Ramos-Estebanez, C. & Merenda, A. Are steroids a beneficial adjunctive therapy in the immunosuppressed patient with herpes simplex virus encephalitis? Case reports in neurology 5, 52–55 (2013).
Flach, A. J. Corneal melts associated with topically applied nonsteroidal anti-inflammatory drugs. Transactions of the American Ophthalmological Society 99, 205 (2001).
Manzano, R. P. et al. Inhibition of experimental corneal neovascularisation by bevacizumab (Avastin). British journal of ophthalmology 91, 804–807 (2007).
Krizova, D., Vokrojova, M., Liehneova, K. & Studeny, P. Treatment of corneal neovascularization using anti-VEGF Bevacizumab. Journal of ophthalmology 4, 178132 (2014).
Hurmeric, V. et al. Single and multiple injections of subconjunctival ranibizumab for early, recurrent pterygium. Clinical ophthalmology (Auckland, NZ) 7, 467 (2013).
Cho, K. J., Choi, J.-S., Choi, M. Y. & Joo, C.-K. Effects of subconjunctival ranibizumab in a presensitized rat model of corneal graft. Experimental eye research 107, 74–79 (2013).
Ng, E. W. et al. Pegaptanib, a targeted anti-VEGF aptamer for ocular vascular disease. Nature reviews drug discovery 5, 123–132 (2006).
Dohlman, T. H. et al. VEGF-trap aflibercept significantly improves long-term graft survival in high-risk corneal transplantation. Transplantation 99, 678–686 (2015).
Charles, Q. Y., Zhang, M., Matis, K. I., Kim, C. & Rosenblatt, M. I. Vascular endothelial growth factor mediates corneal nerve repair. Investigative ophthalmology & visual science 49, 3870–3878 (2008).
Bock, F. et al. Safety profile of topical VEGF neutralization at the cornea. Investigative ophthalmology & visual science 50, 2095–2102 (2009).
Lu, K. V. & Bergers, G. Mechanisms of evasive resistance to anti-VEGF therapy in glioblastoma. CNS Oncol 2, 49–65 (2012).
Loges, S., Schmidt, T. & Carmeliet, P. Mechanisms of resistance to anti-angiogenic therapy and development of third-generation anti-angiogenic drug candidates. Genes & cancer 1, 12–25 (2010).
Mirabelli, P., Peebo, B. B., Xeroudaki, M., Koulikovska, M. & Lagali, N. Early effects of dexamethasone and anti-VEGF therapy in an inflammatory corneal neovascularization model. Experimental eye research 125, 118–127 (2014).
Mirabelli, P. et al. Genome-wide expression differences in anti-Vegf and dexamethasone treatment of inflammatory angiogenesis in the rat cornea. Scientific Reports 7 doi: https://doi.org/10.1038/s41598-017-07129-4, 16–44635 (2017).
Peebo, B. B., Fagerholm, P., Traneus-Röckert, C. & Lagali, N. Cellular level characterization of capillary regression in inflammatory angiogenesis using an in vivo corneal model. Angiogenesis 14, 393–405 (2011).
Irizarry, R. A. et al. Exploration, normalization, and summaries of high density oligonucleotide array probe level data. Biostatistics 4, 249–264 (2003).
Szklarczyk, D. et al. STRING v10: protein-protein interaction networks, integrated over the tree of life. Nucleic acids research 43, D447–D452 (2015).
Morey, J. S., Ryan, J. C. & Van Dolah, F. M. Microarray validation: factors influencing correlation between oligonucleotide microarrays and real-time PCR. Biol Proced Online 8, 175–193 (2006).
Oliveros, J. C. An interactive tool for comparing lists with Venn Diagrams. VENNYhttp://bioinfogp.cnb.csic.es/tools/venny/index.html (2007-2015).
Huang, D. W., Sherman, B. T. & Lempicki, R. A. Systematic and integrative analysis of large gene lists using DAVID bioinformatics resources. Nature protocols 4, 44–57 (2009).
Mi, H., Poudel, S., Muruganujan, A., Casagrande, J. T. & Thomas, P. D. PANTHER version 10: expanded protein families and functions, and analysis tools. Nucleic acids research 44, D336–D342 (2016).
Mukwaya, A. et al. A microarray whole-genome gene expression dataset in a rat model of inflammatory corneal angiogenesis. Sci Data 3, 160103 (2016).
Data Citations
Mukwaya, A. Gene Expression Omnibus GSE87330 (2017) et al.
Acknowledgements
The authors wish to acknowledge the technical support offered by Åsa Schippert and Annette Molbaek at the Linköping University core facility laboratory during the wet lab procedures. This study was supported in part by funding from the Swedish Research Council (Grant No. 2012- 2472). This work was also supported in part by a Research grant from the Swedish Ophthalmological Society Stiftelsen Synfrämjandets Forskningsfond/Ögonfonden. The authors also acknowledge the kind contribution of bioinformatics expertise and training by Jessica Lindvall, in the framework of the BILS (Bioinformatics Infrastructure for Life Sciences) program in Sweden.
Author information
Authors and Affiliations
Contributions
A.M., F.M., B.P. and N.L. developed the concept of the study. F.M., B.P., M.X. and N.L. designed the experiments. F.M., A.M., M.X., B.P., A.L., M.S. and N.L. performed in vivo experiments. A.M. processed the microarrays and performed data quality control and data normalisation. A.M. and N.L. wrote the manuscript and all authors reviewed and approved the final manuscript.
Corresponding author
Ethics declarations
Competing interests
The authors declare no competing financial interests.
ISA-Tab metadata
Rights and permissions
Open Access This article is licensed under a Creative Commons Attribution 4.0 International License, which permits use, sharing, adaptation, distribution and reproduction in any medium or format, as long as you give appropriate credit to the original author(s) and the source, provide a link to the Creative Commons license, and indicate if changes were made. The images or other third party material in this article are included in the article’s Creative Commons license, unless indicated otherwise in a credit line to the material. If material is not included in the article’s Creative Commons license and your intended use is not permitted by statutory regulation or exceeds the permitted use, you will need to obtain permission directly from the copyright holder. To view a copy of this license, visit http://creativecommons.org/licenses/by/4.0/ The Creative Commons Public Domain Dedication waiver http://creativecommons.org/publicdomain/zero/1.0/ applies to the metadata files made available in this article.
About this article
Cite this article
Mukwaya, A., Mirabelli, P., Lennikov, A. et al. Genome-wide expression datasets of anti-VEGF and dexamethasone treatment of angiogenesis in the rat cornea. Sci Data 4, 170111 (2017). https://doi.org/10.1038/sdata.2017.111
Received:
Accepted:
Published:
DOI: https://doi.org/10.1038/sdata.2017.111
This article is cited by
-
MMP12 Inhibits Corneal Neovascularization and Inflammation through Regulation of CCL2
Scientific Reports (2019)






