Abstract
Regulation of connexin43 (Cx43) expression affects cell proliferation, differentiation and apoptosis in a gap junctional intercellular communication (GJIC)-independent manner. However, the underlying mechanisms of Cx43-mediated cell cycle suppression are still poorly understood. To elucidate the molecular mechanism of Cx43-mediated cell cycle suppression, we searched for Cx43 interacting proteins by using a proteomics approach. Here, we have identified a Cx43-interacting protein, heat shock cognate protein 70 (Hsc70). We confirmed that Hsc70 directly binds to the C-terminus of Cx43, whereas Hsc54, a splice variant of Hsc70, does not, that Cx43 competes with cyclin D1 for binding to Hsc70 and that the nuclear accumulation of cyclin D1 is reduced by overexpression of Cx43 in a GJIC-independent manner, which is restored by co-overexpression with Hsc70. As a result, the cell proliferation is regulated by Cx43. Our results suggest that Cx43-Hsc70 interaction probably plays a critical role during G1/S progression.
Similar content being viewed by others
Introduction
Connexins are integral membrane proteins that act as gap junction channel-forming proteins1,2. Gap junctions are specialized cell-cell junctions that directly link the plasma membrane between contacting cells. Low-molecular-weight (<1000 Da) metabolites and ions, including second messengers such as cyclic AMP, inositol triphosphate and Ca2+ can be selectively exchanged between adjacent cells through the gap junction. Gap junctional intercellular communication (GJIC) has fundamental roles, in regulating cell growth and differentiation and in coordination of development, tissue function and cell homeostasis1,2.
Connexin43 (Cx43) is the most abundant gap junction protein in various tissues and has long been viewed as a cell growth suppressor. Cx43 is ubiquitously expressed in human tissues and regulates cell growth and differentiation via multiple mechanisms. Cx43 plays various roles through not only its gap junction intercellular communication (GJIC)-dependent function, but also its GJIC-independent functions, such as hemichannels3,4,5 and protein-protein interaction6,7,8,9,10,11,12. It has been found that expression of Cx43 is inversely related to glioma cell proliferation and tumor grade13,14,15. The growth regulation of glioma cells is proposed to be more dependent on the behavior of connexins than the activity of GJIC16. The ability of Cx43 to provide cell-cell communication via gap junctions was originally considered to be the only mechanism by which Cx43 regulates cell growth17,18,19. However, more recent studies have shown that Cx43 also controls cell growth independently of its ability to form gap junction channels between adjacent cells20,21,22,23,24,25,26. In HeLa cells transfected with mutated Cx43, which have point mutations in the second extracellular loop and do not display GJIC because of aberrant cytosolic localization of Cx43, the cell growth is still suppressed27. Moreover, the carboxy-tail of Cx43 localizes to the nucleus and inhibits cell growth in cardiomyocytes and HeLa cells28.
Therefore, it is possible that Cx43 may affect cell growth independently of gap junction formation. However, the exact mechanisms underlying GJIC-independent actions of Cx43-mediated cell cycle suppression and cell growth are still largely unknown. We hypothesized that Cx43 is involved in cell cycle suppression through a novel interacting protein, which regulates the cell cycle. We identified heat shock cognate protein 70 (Hsc70) as a novel interacting partner of Cx43 by co-immunoprecipitation. We confirmed that Cx43 directly interacts with Hsc70 via its C-terminus and that this interaction plays a critical role in G1/S cell cycle progression through regulating nuclear accumulation of cyclin D1. Our findings are the first to suggest that the cell growth-suppressive properties of Cx43 probably are achieved by the interaction with Hsc70.
Results
Cx43 interacts with heat shock cognate protein 70
To identify a novel interacting protein of Cx43, we performed co-immunoprecipitation assays using anti-Cx43 antibodies to screen Cx43-interacting partners from HuH-7 cells, which abundantly express Cx43. As shown in Figure 1a, co-immunoprecipitation assays recovered several bands that were resolved by SDS-PAGE gels and visualized with Coomassie blue staining. MALDI/Q-TOF (matrix-assisted laser desorption ionization/quadrupole time of flight) mass spectrometry analysis of tryptic peptides identified a number of these proteins. One of them, heat shock cognate protein 70 (Hsc70), was reproducibly recovered in co-immunoprecipitation from the whole cell lysates of HuH-7 cells (Supplementary Fig. S1a). Another band obtained in the co-immunoprecipitation assay was identified by MALDI/Q-TOF analysis as β-tubulin (Fig. 1a), which has already been described as an interaction protein for Cx438.
Hsc70 Interacts with Cx43 and Co-localizes with Cx43 in the Cytoplasm.
(a) In vivo evidence for Hsc70-Cx43 interaction. SDS-PAGE and Coomassie staining of proteins obtained in co-immunoprecipitation assay with anti-Cx43 antibodies using lysates prepared from HuH-7 cells. Arrows indicate the positions of Hsc70 and β-tubulin. Both proteins were identified by MALDI/Q-TOF mass spectrometry analysis. (b) Binding of Hsc70 to GST-Cx43CT. Proteins extracted from HuH-7 cells were mixed either with GST or with GST-Cx43CT residues 228-382 resin. After washing, the bound proteins were released and analyzed on 12% SDS-PAGE followed by western blotting (WB) with anti-Hsc70 antibody. Full-length blots are presented in Supplementary Figure S1b. (c and d) Co-immunoprecipitation of Hsc70 with Cx43. Lysates were prepared from HuH-7 cells co-transfected with wild-type Cx43 and T7-tagged Hsc70 expression plasmids. Lysates were immunoprecipitated (IP) either by anti-Cx43 antibodies and control IgG (c) or by anti-T7 antibody and the IgG (d). The immunocomplexes were analyzed by western blotting (WB) using anti-T7 antibody (c) or anti-Cx43 antibodies (d). Full-length blots are presented in Supplementary Figure S1c and S1d. (e) Co-localization of endogenous Hsc70 and Cx43. HuH-7 cells were fixed and stained with anti-Cx43 antibodies and anti-Hsc70 antibody. The nuclei were stained with TO-PRO3. Co-localization of both proteins was observed in the cytoplasm.
To confirm the interaction of Cx43 with Hsc70, lysates of HuH-7 cells were subjected to GST pulldown assays using the C-terminal tail of Cx43 as an affinity matrix (GST-Cx43CT228-382; see Supplementary Fig. S1b). The results showed that Hsc70 interacts with GST-Cx43CT228-382 but not with GST alone (Fig. 1b and Supplementary Fig. S1c). We also co-transfected Hsc70 with Cx43 to HuH-7 cells; a possible in vivo interaction between Hsc70 and Cx43 was investigated by co-immunoprecipitation (Fig. 1c, d and Supplementary Fig. S1d, e). Next, to confirm a subcellular interaction between Cx43 and Hsc70, we analyzed the distribution of endogenous Cx43 and Hsc70 by immunofluorescence with the corresponding antibodies. In HuH-7 cells, partial co-localization of both proteins was observed in cytoplasm (Fig. 1e).
To further verify the interaction between Cx43 and Hsc70, HeLa cells were also transfected with the expression vector of Cx43. In transfected HeLa cells, partial co-localization in the both proteins was observed in the cytoplasm (see Supplementary Fig. S2).
These results demonstrated that Hsc70 associates with Cx43 in the cytoplasm and suggest that Hsc70 functions as a novel interaction partner of Cx43.
Identification of the Hsc70-binding domain in Cx43
To determine which domain of Cx43 is required for binding to Hsc70, three types of deletion GST fused Cx43-CT mutants were prepared (Fig. 2a and Supplementary Fig. S1b). GST pulldown assays were carried out using the whole cell lysates extracted from HuH-7 cells. As shown in Figure 2b, one deletion mutant, GST-Cx43CTΔJM228-263, bound Hsc70 to the same extent as did GST-Cx43CT228-382, while another deletion mutant, GST-Cx43JM228-263 protein, failed to interact with Hsc70, as did GST protein alone. Thus, the 263-382 region of Cx43 is required for binding to Hsc70.
Interaction Domains between Cx43 and Hsc70.
(a) A schematic representation of GST-Cx43CT fusion proteins used as a ligand. Consensus protein domains and regions with putative signaling functions are indicated. Abbreviations in Cx43: TM1-4, transmembrane domains 1–4; JM, juxtamembrane domain that binds microtubules; Y265, Src phosphorylation site; PP, proline-rich sequence that binds the SH3 domain of v-Src; DLEI, carboxy-terminal sequence involved in ZO-1 binding. (b) Identification of Hsc70-binding domain in Cx43. Whole cell lysates of HuH-7 cells and various forms of the GST-Cx43CT fusion proteins were used for GST pulldown assays. Binding experiments and western blotting (WB) were carried out as described in Figure 1b. (c) A schematic representation of Hsc70 and its deletion mutants used for overexpression. (d) Identification of Cx43 binding domain in Hsc70. Expression vectors encoding various Hsc70s were transfected into HuH-7 cells and binding experiments were carried out as described in Figure 1B. The immunocomplexes were analyzed by western blotting (WB) using anti-T7 antibody.
Identification of the Cx43-binding domain in Hsc70
To determine the Cx43-binding domain in Hsc70, a series of T7-tagged Hsc70 expression vectors encoding various portions of Hsc70 molecular29 were transfected into HuH-7 cells (Fig. 2c and d, left panel). GST pulldown assays were carried out using the cell lysates and GST-Cx43CT228-382. As expected, GST-Cx43CT228-382 bound to wild-type Hsc70 but not to Δ385–543 mutant, which lacked the protein-binding domain in Hsc70 (Fig. 2d, right panel). Moreover, Δ1-385 and Δ543-646 mutant Hsc70 did not affect binding to GST-Cx43CT228-382. Taken together, these results demonstrated that the 385–543 region of Hsc70 is essential for binding with Cx43.
Cx43 competes with cyclin D1 for interaction with Hsc70
In previous studies, the interaction of cyclin D1 and Hsc70 has been reported30,31. To confirm whether Hsc70 interacts with cyclin D1 or Cx43 in vivo, co-immunoprecipitation assays were performed. Hsc70 was co-immunoprecipitated with cyclin D1 or Cx43 (Fig. 3a); however, no interaction between cyclin D1 and Cx43 was detected (Fig. 3b). We then reasoned that Cx43 could compete with cyclin D1 for interaction with Hsc70. To test this hypothesis, we performed in vivo competition assays. HuH-7 cells were transfected with equivalent plasmids of Hsc70, cyclin D1 and increasing amount of Cx43 expression plasmids for competitive binding to Hsc70. Cx43 interfered with the binding of cyclin D1 to Hsc70 in a dose-dependent manner (Fig. 3c). Taken together, these results suggest that there are interactions between cyclin D1 and Cx43 for competitive binding at Hsc70.
Association among Cx43, Cyclin D1 and Hsc70.
(a) Hsc70 interacts with cyclin D1 or Cx43. Co-immunoprecipitation of Hsc70 with cyclin D1 or Cx43. Lysates were prepared from HuH-7 cells co-transfected with T7-tagged Hsc70 and cMyc-tagged cyclin D1 or wild-type Cx43 expression plasmids. Lysates were immunoprecipitated (IP) either by anti-cMyc antibody and control IgG (left) or by anti-Cx43 antibodies and the IgG (right). The immunocomplexes were analyzed by western blotting (WB) using anti-T7 antibody. (b) Absence of interaction between cyclin D1 and Cx43. Co-immunoprecipitation of Cx43 with cyclin D1. Lysates were prepared from HuH-7 cells co-transfected with wild-type Cx43 and cMyc-tagged cyclin D1 expression plasmids. Lysates were immunoprecipitated (IP) either by anti-cMyc antibody and control IgG (left) or by anti-Cx43 antibodies and the IgG (right). The immunocomplexes were analyzed by western blotting (WB) using anti-Cx43 antibodies (left) or anti-cMyc antibody (right). (c) Competition assay of Cx43 and cyclin D1 for binding with Hsc70. HuH-7 cells were transfected with equivalent plasmids of both T7-tagged Hsc70 and cMyc-tagged cyclin D1 and with increasing amounts of Cx43. Lysates were immunoprecipitated (IP) by anti-T7 antibody. The immunocomplexes were analyzed by western blotting (WB) using anti-T7-tag, anti-Cx43 and anti-cMyc-tag antibodies.
Interaction of Cx43 with Hsc70 plays an important role during G1 to S phase transition
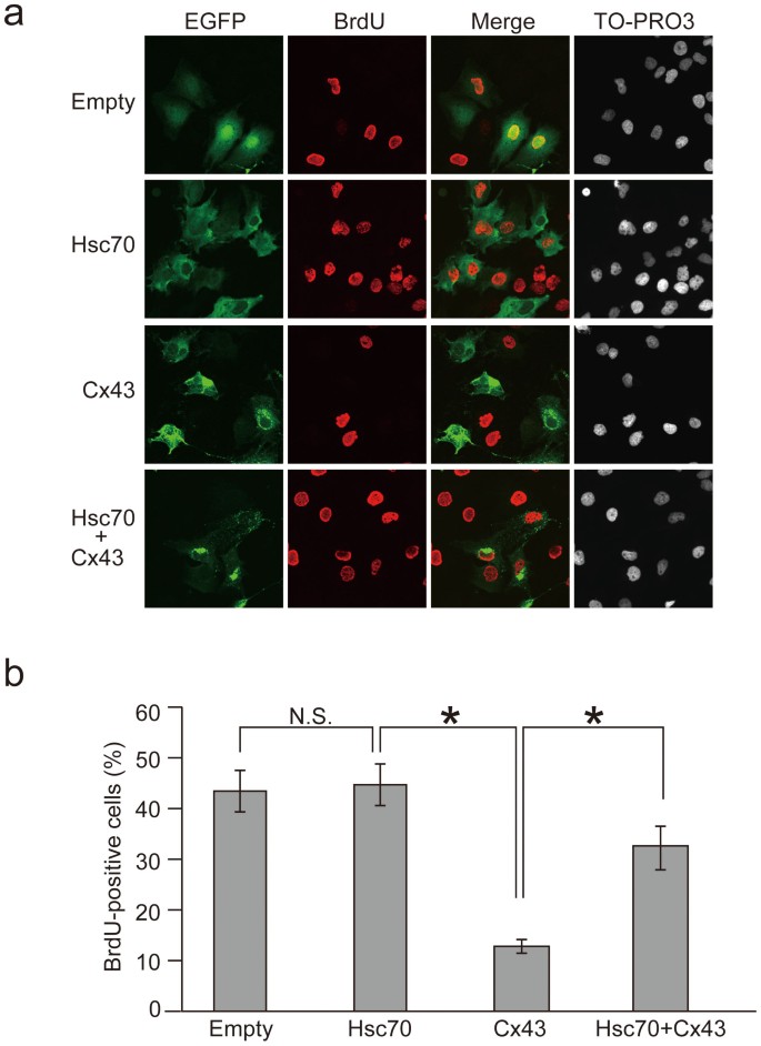
Hsc70 is involved in the progression of cell cycle during G1/S transition29,30,31,32. To assess whether Cx43 exerts the cell growth-suppressive functions through interacting with Hsc70, resulting in an effect on cell proliferation, bromodeoxyuridine (BrdU) incorporation assays were performed. HuH-7 cells were transiently transfected with vectors encoding either EGFP, Cx43-EGFP, or Hsc70-EGFP and or both Cx43- and Hsc70-EGFP. Forty-eight hours after transfection, the cells were labeled with BrdU for 2 hr and subsequently fixed and stained with anti-BrdU antibody (Fig. 4a and Supplementary Fig. S3a). The fraction of BrdU-positive cells over total number of transfected cells was determined. Approximately 40% BrdU-positive cells were observed in both control and Hsc70-transfected cells. Overexpression of Cx43 significantly decreased the BrdU incorporation, from 40% to 13%. Interestingly, co-transfection of Cx43 with Hsc70 was sufficient to restore the BrdU incorporation, from 13% to 33% (Fig. 4b and Supplementary Fig. S3b).
Interaction of Cx43 with Hsc70 Affects G1/S Transition.
(a) BrdU incorporation assays were examined in HuH-7 cells. HuH-7 cells were transiently transfected with vectors encoding empty vector EGFP, Hsc70-EGFP, Cx43-EGFP alone, or both Hsc70- and Cx43-EGFP, respectively. Forty-eight hours after transfection, the cells were labeled with bromodeoxyuridine (BrdU) for 2 hr and subsequently fixed and stained with anti-BrdU antibody. Green indicates transfectants and red indicates BrdU-incorporated cells. (b) The fraction of BrdU-positive cells over total number of transfected cells was determined. The data shown in (b) are means and SDs (error bars) of a representative experiment performed in triplicate at least. *p < 0.01. N.S.; not significant.
To further investigate whether or not Cx43-mediated cell cycle suppression is independent of GJIC, BrdU incorporation assay in HuH-7 cells was performed by using dominant negative form of Cx43 (DNCx43), which is mutant Cx43 with a deletion of amino acids 130–137 and does not form gap junction33,34 (see Supplementary Fig. S4a). Overexpression of DNCx43 significantly decreased the BrdU incorporation, from 39% to 11%. As expected, co-transfection of DNCx43 with Hsc70 was sufficient to restore the BrdU incorporation, from 11% to 30% (see Supplementary Fig. S4b and c).
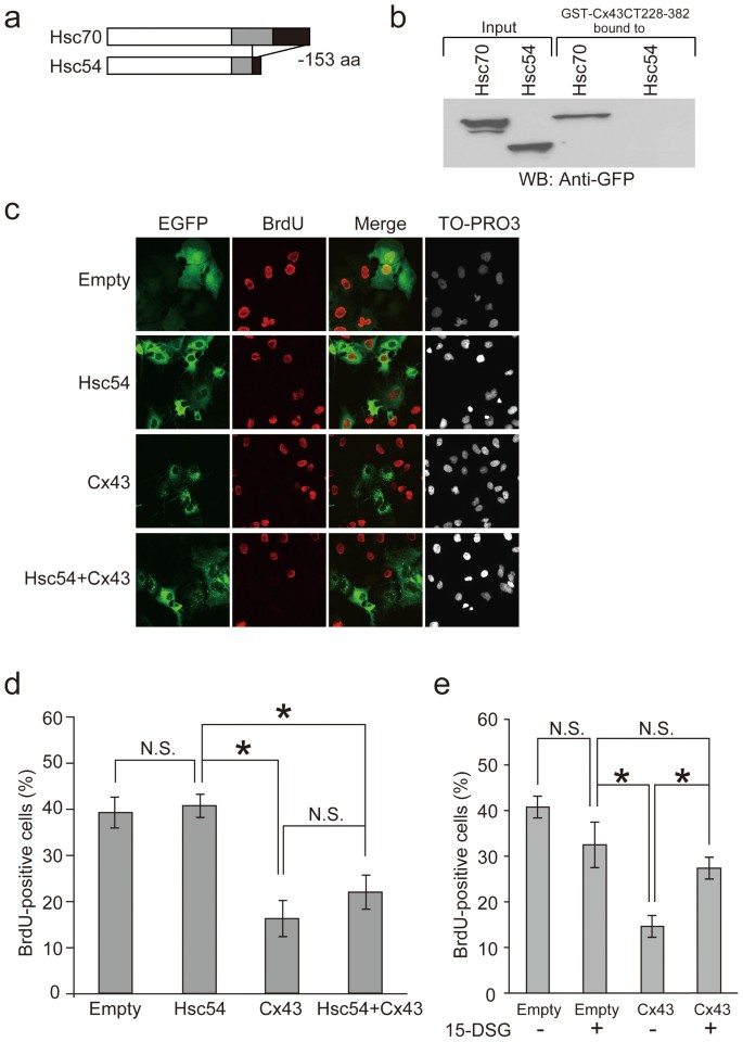
Hsc54, a splice variant of Hsc70, encodes the protein lacking 153 amino acid residues of Hsc70 in a part of the protein-binding and variable domains (Fig. 5a)35,36. To test further whether Cx43 specifically interacts with Hsc70 via protein-binding domain, we performed pulldown assay using GST-Cx43CT228-382 to bind Hsc70- or Hsc54-overexpressed cell lysates. Predictably, Cx43 bound to Hsc70 but not to Hsc54 (Fig. 5b). In addition, we performed BrdU incorporation assay using Hsc54. Compared with Cx43-transfected groups, co-transfected Cx43 with Hsc54 recovered somewhat the level of BrdU incorporation; however, no significant difference was observed between these two groups (Fig. 5c and d). Similar results were also obtained in both HeLa (see Supplementary Fig. S5) and Caco-2 cells (data not shown).
Cx43 Binding Domain in Hsc70 Is Required for Cx43-Mediated Cell Cycle Suppression.
(a) A schematic representation of Hsc70 and its splice variant, Hsc54, used for overexpression. (b) Pulldown assays with GST-Cx43CT fusion protein were performed using lysates prepared from Hsc70- or Hsc54-transfected HuH-7 cells. Expression vectors encoding Hsc70-EGFP and Hsc54-EGFP were transfected into HuH-7 cells and binding experiments were carried out as described in Figure 1B. The bound proteins were analyzed by western blotting (WB) using anti-GFP antibody. (c) BrdU incorporation assays in HuH-7 cells. HuH-7 cells were transiently transfected with vectors encoding empty vector EGFP, Hsc54-EGFP, Cx43-EGFP alone, or both Hsc54- and Cx43-EGFP, respectively. BrdU incorporation and immunofluorescence staining were carried out as described in Figure 4a. (d) The fraction of BrdU-positive cells over total number of transfected cells. (e) Inhibition assay of protein-protein interaction. To inhibit the binding of proteins to Hsc70, HuH-7 cells were cultured with 10 μg/ml of 15-DSG for 24 hr. The fraction of BrdU-positive cells over total cells was determined. The data shown in (d) and (e) are means and SDs (error bars) of a representative experiment performed in triplicate at least. *p < 0.01. N.S.; not significant.
Moreover, we examined whether the specific protein-protein interaction between Cx43 and Hsc70 is necessary for Cx43 to regulate G1/S transition. BrdU incorporation assays were carried out under treatment with 15-DSG, which has a peptidomimetic structure and is an immunosuppressive agent, binds specifically to Hsc70 and is also thought to preclude peptide binding to Hsc7029,30. We treated HuH-7 cells with 10 μg/ml 15-DSG. Compared with non-15-DSG-treated groups, in 15-DSG-treated groups, no significant differences in BrdU incorporation between control and Cx43-overexpressed cells were observed (Fig. 5e). Based on these results, it seems that the Cx43-mediated cell cycle suppression is probably achieved by the association with Hsc70.
Collectively, our data demonstrated that overexpression of Cx43 significantly suppresses G1/S cell cycle transition in a GJIC-independent manner and that this suppression can be restored by co-overexpression with Hsc70 or treatment with 15-DSG, but not by co-overexpression with Hsc54. These results suggest that the interaction of Cx43-Hsc70 may play a critical role in Cx43-mediated cell cycle suppression during G1/S transition.
Cx43-Hsc70 interaction results in preventing the nuclear translocation of Hsc70
Dramatic subcellular localization of Hsc70 from cytoplasm to nucleus occurs when cells are stimulated by heat shock37. To investigate whether Cx43-Hsc70 interaction clearly results in preventing the nuclear translocation of Hsc70 under heat-shock condition, HuH-7 cells were cultured under heat shock at 42°C for 2 hr. As previously reported37, Hsc70 predominantly translocated from the cytoplasm into the nucleus under heat-shock conditions (Fig. 6a). In the cells transfected with either empty vector EGFP or Cx43-EGFP, the localization of Cx43 was not altered by heat-shock treatment (Fig. 6b). Whereas, compared with EGFP-transfected cells (control), the nuclear translocation of Hsc70 under heat shock was significantly blocked and as a result, Cx43 and Hsc70 co-localized abundantly in the cytoplasm (Fig. 6b). The quantitative analysis showed that Cx43-Hsc70 interaction significantly decreased the nuclear ratio of Hsc70 under heat-shock condition (Fig. 6c). Similar results were also obtained in both HeLa and Caco-2 cells (see Supplementary Figs. S6 and S7). This evidence demonstrated that Cx43 prevents the nuclear translocation of Hsc70.
Cx43 Prevents the Nuclear Translocation of Hsc70.
(a) Hsc70 translocated into the nucleus under heat shock. HuH-7 cells were heat shocked at 42°C for 2 hr and stained with anti-Hsc70 antibodies. (b) Overexpression of Cx43 prevented the nuclear translocation of Hsc70 under heat shock. HuH-7 cells were transfected with control vector EGFP or Cx43-EGFP. Forty-eight hours after transfection followed by heat shocked at 42°C for 2 hr, cells were stained with anti-Hsc70 antibodies. (c) Ratio of nuclear/cytoplasmic (N/C) fluorescence intensities in Hsc70. After heat shock, at least 30 transfected HuH-7 cells of control EGFP or Cx43-EGFP were examined and quantified by confocal scanning microscopy. The data shown in (b) were plotted. The horizontal lines represent mean values. *p < 0.01.
Cx43-Hsc70 interaction prevents nuclear translocation of cyclin D1 during G1/S transition
The nuclear translocation of Hsc70 results in the nuclear accumulation of cyclin D1 during G1/S transition30,31,38. In Figure 3, we demonstrated that Cx43 competes with cyclin D1 for interaction with Hsc70. Therefore, to investigate whether Cx43 negatively regulates the nuclear accumulation of cyclin D1 through preventing the nuclear translocation of Hsc70, HuH-7 cells were transfected with either empty vector mRFP, Cx43-mRFP alone, or with both Cx43-mRFP and Hsc70-DsRed2, respectively. After 48 hr of transfection, cells were fixed and stained. In Cx43-transfected cells, a decreased nuclear accumulation of cyclin D1 was observed and this effect was restored in Hsc70 co-transfected cells (Fig. 7a). Moreover, the quantitative analysis demonstrated that a significantly decreased nuclear ratio of cyclin D1 was obtained in Cx43-transfected groups and abolished in groups co-transfected with Hsc70 (Fig. 7b). Similar results were also obtained in both HeLa and Caco-2 cells (data not shown). Taken together, these findings suggested that suppression of Cx43 on cell cycle progression accordingly may occur via preventing the nuclear translocation of cyclin D1 carried by Hsc70.
Interaction of Cx43 and Hsc70 Decreases Nuclear Accumulation of Cyclin D1.
(a) Effect of Cx43 on nuclear accumulation of cyclin D1. HuH-7 cells were transfected with control plasmid mRFP or Cx43-mRFP, or both Cx43-mRFP and Hsc70-DsRed2. Immunofluorescence staining with anti-cyclin D1 antibodies was carried out. Nuclear accumulation of cyclin D1 was examined and quantified by confocal laser scanning microscopy. (b) Ratio of nuclear/cytoplasmic fluorescence intensities in cyclin D1. At least 30 transfected HuH-7 cells of control mRFP or Cx43-mRFP, or both Cx43-mRFP and Hsc70-DsRed2 were examined and quantified. The data shown in (a) were plotted. The horizontal lines represent mean values. *p < 0.01.
Cx43-mediated cell cycle suppression may not occur via Skp2-regulated p27 degradation pathway
In U2OS cells, Cx43 increases the expression level of p27 via negative regulation of S-phase kinase-associated protein (Skp2), which regulates p27 degradation26. To examine whether Cx43 mediates cell cycle suppression through regulating Skp2-regulated p27 degradation in the cell lines we used, we did knockdown on Skp2 expression by introducing a siRNA of Skp2 into HuH-7 cells (Supplementary Fig. S8a and b). As noted in previous reports39,40,41, the nuclear accumulation of p27 was increased in Skp2-knockdown cells (Supplementary Fig. S8c). However, unexpectedly, in Cx43-overexpressed cells, a uniform subcellular distribution of p27 expression was observed (Supplementary Fig. S8d) and compared with the control, the nuclear ratio of p27 was reduced significantly (Supplementary Fig. S8d and e). In HeLa and Caco-2 cells, there were no significant differences in the nuclear ratio of p27 between control and Cx43-overexpressed cells. However, Cx43-overexpressed cells tended to show reduced nuclear accumulation of p27 (data not shown). These results suggest that Cx43-mediated cell cycle suppression seems not to involve Skp2-regulated p27 degradation pathway in our experimental cell lines, HuH-7, HeLa and Caco-2.
Discussion
Cx43 has been reported to act as a tumor suppressor in various cell lines, the Cx43-mediated tumor suppressive functions are GJIC-independent in several cell lines and the evidence has suggested a possible involvement of binding to proteins that regulate carcinogenesis21,23,24,25. These Cx43-binding partners seem to be related to its tumor suppressive function, especially cell cycle suppression. However, to date no evidence on Cx43-interacting partners involved in cell cycle progression has been reported. In this study, our results first identified that Cx43 co-immunoprecipitates and colocalizes with Hsc70, which is involved in the cell cycle progression. Interestingly, we found that the interaction of Cx43 with Hsc70 prevents Hsc70 from transporting cyclin D1 into the nucleus and has a crucial role during G1 to S phase cell cycle transition.
By using the Cx43-positive cell lines HuH-7 and Caco-2 and the Cx43-negative cell line HeLa, we demonstrated that Cx43 directly binds to Hsc70 via their C-terminal regions in vivo and in vitro. We found that overexpression of Cx43 significantly suppressed the G1/S cell cycle transition and that this effect was restored by co-overexpression together with Hsc70, but not with Hsc54, in HuH-7, HeLa and Caco-2 cells.
Under heat-shock condition, Hsc70 translocated from cytoplasm to nucleus dramatically37. We confirmed that under heat-shock condition, overexpression of Cx43 clearly prevents the nuclear translocation of Hsc70 and suppresses the nuclear accumulation of cyclin D1 and that these Cx43-mediated effects were abolished by co-overexpression with Hsc70. Competition assays demonstrated that Cx43 competes with cyclin D1 for the interaction with Hsc70. Our data suggest that the interaction of between Cx43 and Hsc70 may function as an important factor in the cell cycle transition via regulating nuclear accumulation of cyclin D1.
Pulldown assays and immunofluorescence studies showed that Cx43CT228-382, especially 263–382, directly binds with Hsc70 and that Cx43 interacts with Hsc70 in the cytoplasm. The C-terminus of Cx43 is thought to be important in its interaction with key regulatory binding partners6,7,8,9,42,43,44. Indeed, we showed that the recombinant C-terminal domain of Cx43 interacts directly with Hsc70 and that the deletion mutant Cx43JM228-263 does not. Moreover, we showed that Hsc54, a splice variant of Hsc70, is not able to bind to Cx43CT228-382. We extended these studies to show that overexpression of Cx43 in HuH-7, HeLa and Caco-2 cells significantly suppressed the G1/S cell cycle transition and that this effect was restored by co-overexpression with Hsc70 but not Hsc54. Considering the data together, we conclude that the C-terminus of Cx43 and the peptide binding domain of Hsc70 are important for their interaction with each other in regulating the cell cycle transition.
Several pieces of evidence have been accumulated supporting a role for Hsc70 as a positive regulator of cell cycle transition and carcinogenesis29,30,31,32,38,45,46,47,48,49. Reports suggest that Hsc70 translocates from the cytoplasm into the nucleus with cyclin D1 during G1 to S phase transition30,31. In our experiments, Hsc70 translocated into the nucleus dramatically after heat shock; however, overexpression of Cx43 clearly prevented the nuclear translocation of Hsc70. These results suggest that Cx43 prevents Hsc70 from translocating into the nucleus through withholding Hsc70 in the cytoplasm. Interestingly, some proteins are known to bind to Hsc70. For example, previous reports showed that Hsc70 regulates the nuclear accumulation of cyclin D1, which is a key player in G1 to S phase cell cycle transition30,31. This evidence raises an interesting possibility that Cx43 may through directly binding to Hsc70 compete with Hsc70-associated proteins, such as cyclin D1 in the cytoplasm and as a result, the accumulation of cyclin D1 in the nucleus is prevented. In fact, in our experiments, overexpression of Cx43 resulted in decreased nuclear accumulation of cyclin D1 and this effect was abolished by co-overexpression with Hsc70. Moreover, Cx43 probably could not directly interact with cyclin D1, but competes with cyclin D1 for interaction with Hsc70. As suggested above, Cx43-regulated nuclear accumulation of cyclin D1 could occur through competitive cyclin D1 binding to common partner Hsc70.
Previous reports showed that Hsc70 directly interacts with p27 during G1/S transition29,32 and that Cx43 increases the expression level of p27 via negative regulation of Skp2, which regulates p27 degradation26. In our experiments, we found that knockdown of Skp2 also increases the expression level of nuclear p27 and results in the cell cycle suppression, whereas overexpression of Cx43 does not increase the expression of p27, but conversely decreases it. Our results suggest that the Cx43-mediated cell cycle suppression seems not to be dependent on Skp2-regulated p27 degradation pathway.
In summary, we showed that Cx43 possesses cell cycle suppressive functions in HuH-7, HeLa and Caco-2 cells through a GJIC-independent mechanism that involves its COOH-terminal domain. Our data provide the first evidence that the interaction of Cx43 with Hsc70 probably plays a critical role during G1 to S phase cell cycle transition in both Cx43-positive and -negative cell lines and that Cx43 prevents nuclear translocation of Hsc70 resulting in the decreased nuclear accumulation of cyclin D1. Collectively, our current findings suggest that Cx43 is involved in the cell cycle progression of G1/S transition through a novel interacting protein, Hsc70, which regulates nuclear accumulation of cyclin D1.
Methods
Plasmid constructions
The pEGFP.Hsc70 and pEGFP.Hsc54 were constructed as previously described36. The pDsRed2.hHSC70 and various forms of pCAT7.hHSC7029 were provided by Y. Imamura (Matsumoto Dental University). Various forms of GST-Cx43CT8 were provided by B. N. Giepmans (University of California San Diego [UCSD]). The pEGFP.Cx43, pmRFP.Cx43, pcDNA3.1.Cx43 and pEGFP.DNCx43 were constructed as described10,33,50. The pEF.cyclin D1.myc was provided by P. Zou (Keio University)30.
Cell lines, cell culture and transfection
HuH-7 and HeLa cells were cultured in Dulbecco's Modified Eagle's Medium (DMEM) supplemented with 10% (vol/vol) fetal bovine serum (FBS), glutamine (2 mM/l), penicillin (100 U/ml) and streptomycin (100 U/ml). Caco-2 cells were grown in Minimum Essential Medium (MEM) containing 20% serum, 2 mM/l glutamine, 100 U/ml penicillin and 100 U/ml streptomycin. For overexpression of targets, transient transfection of HuH-7, HeLa or Caco-2 cells was carried out using Lipofectamine 2000 reagent (Invitrogen, Carlsbad, CA) according to the manufacturer's instruction. After 48 hr of transfection, cells were used for assays.
RNA interference
All siRNAs against human Skp2 and Silencer negative control number 1 siRNA (NC) were purchased from Santa Cruz Biotechnology (Santa Cruz, CA).
Lipofectamine 2000 (Invitrogen) was used to transfect siRNAs into the cells (final concentration, 10 nmol/L) according to the manual. After 48 hr of transfection, immunofluorescence analysis was carried out.
Co-immunoprecipitation, GST pulldown assay and western blotting
The following antibodies were used. Anti-Cx43 (Sigma, St. Louis, MO), anti-T7-tag (Novagen, Madison, WI, USA) and anti-cMyc-tag (Wako Pure Chemical, Osaka, Japan) were used in co-immunoprecipitation. Anti-Hsc70 (B-6), anti-GFP (B-2), anti-cyclin D1 (M-20), anti-Skp2 (H-435), anti-p27 (C-19) and anti-GAPDH (0411) were from Santa Cruz Biotechnology (Santa Cruz). Co-immunoprecipitation, GST pulldown and western blotting analyses were performed as previously described10,51. Co-immunoprecipitated proteins were separated on 12% SDS-PAGE gels and visualized by Coomassie brilliant blue. We used a service provider (GENOMINE, Inc., Korea) to analyze Cx43-co-immunoprecipitated proteins. Briefly, the protein bands were extracted and subjected to MALDI-TOF mass spectrometry analysis.
Competition assay
HuH-7 cells were transfected with 1 μg of both pCAT7.hHSC70 and pEF.cyclin D1.myc and with increasing amounts of pcDNA3.1.Cx43 (0, 1, 2 and 4 μg, respectively). The cell lysates were co-immunoprecipitated with anti-T7-tag antibody. The immunoprecipitated proteins were immunoblotted with anti-T7-tag, anti-Cx43 and anti-cMyc antibody. The signals were measured by Image Quant LAS500 (GE Healthcare UK Ltd., Buckinghamshire, England).
BrdU incorporation assay
For BrdU incorporation assay, cells were plated onto 35-mm glass covered dishes. After 20 hr, the cells were transfected with various plasmids of interest. After 48 hr of transfection, cells were labeled with 10 μM BrdU for an additional 2 hr. Then, the cells were fixed and detected by using 5-Bromo-2′-deoxyuridine Labeling and Detection Kit (Roche, Basel, Switzerland). For protein interaction inhibition, cells were cultured with 10 μg/ml of 15-deoxyspergualin (15-DSG) (Spanidin® injection, Nippon Kayaku, Tokyo, Japan) for 24 hr before BrdU incorporation. At least 100 transfected cells were counted in 40 fields for each sample and each experiment was performed three times. The Student's t test was performed for statistical evaluation of a difference; P < 0.01 was considered to be statistically significant.
Immunofluorescence staining
The cells were seeded on 35-mm glass-covered dishes for 20 hr prior to transfection with plasmids of interest. In heat-shock condition, transfected cells were heat-shocked at 42°C for 2 hr36. After 48 hr of transfection, the cells were rinsed twice with PBS and fixed with 2% PFA for 1 hr at room temperature. The cells were permeabilized with 0.3% Triton in PBS for 10 min and blocked with 3% skim milk in PBS for 1 hr. The cells were then incubated with the following primary antibodies at room temperature for 2 hr: rabbit anti-Cx43 antibody (Sigma, 1:500); mouse anti-Hsc70 antibody (Santa Cruz, 1:200) or rabbit anti-Hsc70 antibody (StressMarq, Victoria, Canada, 1:250); rabbit anti-cyclin D1 antibody (Santa Cruz, 1:200); rabbit anti-p27 antibody (Santa Cruz, 1:200) and rabbit anti-Skp2 antibody (Santa Cruz, 1:200). After washing five times with PBS, cells were incubated with secondary antibodies: Alexa Fluor 488 (594) goat anti-rabbit IgG (1:1000, Invitrogen-Molecular Probes); and Alexa Fluor 488 (594) goat anti-mouse IgG (1:1000, Invitrogen-Molecular Probes) for 1 hr at room temperature. Nuclei were detected by TO-PRO3 (1:1000, Invitrogen-Molecular Probes) staining. Images were analyzed by using confocal laser scanning microscopy (FV1000, Olympus, Tokyo, Japan).
Nucleocytoplasmic localization analysis
Nucleocytoplasmic localization of proteins was examined by confocal laser scanning microscopy (FV1000, Olympus). For evaluation of nucleocytoplasmic localization, the ratio of nuclear/cytoplasmic fluorescence intensities was determined and quantified in at least 30 cells per condition. The images were analyzed using Image J software (National Institutes of Health, Bethesda, MD, USA).
Statistical analysis
The data shown were evaluated for statistical significance with Student's t test. P < 0.01 was considered to be statistically significant.
References
Goodenough, D. A., Goliger, J. A. & Paul, D. L. Connexins, connexons and intercellular communication. Annu Rev Biochem 65, 475–502 (1996).
Kumar, N. M. & Gilula, N. B. The gap junction communication channel. Cell 84, 381–8 (1996).
Goodenough, D. A. & Paul, D. L. Beyond the gap: functions of unpaired connexon channels. Nat Rev Mol Cell Biol 4, 285–94 (2003).
Contreras, J. E. et al. Role of connexin-based gap junction channels and hemichannels in ischemia-induced cell death in nervous tissue. Brain Res Brain Res Rev 47, 290–303 (2004).
Krysko, D. V., Leybaert, L., Vandenabeele, P. & D'Herde, K. Gap junctions and the propagation of cell survival and cell death signals. Apoptosis 10, 459–69 (2005).
Giepmans, B. N., Hengeveld, T., Postma, F. R. & Moolenaar, W. H. Interaction of c-Src with gap junction protein connexin-43. Role in the regulation of cell-cell communication. J Biol Chem 276, 8544–9 (2001).
Giepmans, B. N. & Moolenaar, W. H. The gap junction protein connexin43 interacts with the second PDZ domain of the zona occludens-1 protein. Curr Biol 8, 931–4 (1998).
Giepmans, B. N. et al. Gap junction protein connexin-43 interacts directly with microtubules. Curr Biol 11, 1364–8 (2001).
Butkevich, E. et al. Drebrin is a novel connexin-43 binding partner that links gap junctions to the submembrane cytoskeleton. Curr Biol 14, 650–8 (2004).
Dai, P., Nakagami, T., Tanaka, H., Hitomi, T. & Takamatsu, T. Cx43 mediates TGF-beta signaling through competitive Smads binding to microtubules. Mol Biol Cell 18, 2264–73 (2007).
Schubert, A. L., Schubert, W., Spray, D. C. & Lisanti, M. P. Connexin family members target to lipid raft domains and interact with caveolin-1. Biochemistry 41, 5754–64 (2002).
Kanemitsu, M. Y., Loo, L. W., Simon, S., Lau, A. F. & Eckhart, W. Tyrosine phosphorylation of connexin 43 by v-Src is mediated by SH2 and SH3 domain interactions. J Biol Chem 272, 22824–31 (1997).
Soroceanu, L., Manning, T. J. Jr. & Sontheimer, H. Reduced expression of connexin-43 and functional gap junction coupling in human gliomas. Glia 33, 107–17 (2001).
Huang, R. P., Hossain, M. Z., Sehgal, A. & Boynton, A. L. Reduced connexin43 expression in high-grade human brain glioma cells. J Surg Oncol 70, 21–4 (1999).
Pu, P., Xia, Z., Yu, S. & Huang, Q. Altered expression of Cx43 in astrocytic tumors. Clin Neurol Neurosurg 107, 49–54 (2004).
Mennecier, G., Derangeon, M., Coronas, V., Herve, J. C. & Mesnil, M. Aberrant expression and localization of connexin43 and connexin30 in a rat glioma cell line. Mol Carcinog 47, 391–401 (2008).
Mehta, P. P. et al. Suppression of human prostate cancer cell growth by forced expression of connexin genes. Dev Genet 24, 91–110 (1999).
Mehta, P. P., Bertram, J. S. & Loewenstein, W. R. Growth inhibition of transformed cells correlates with their junctional communication with normal cells. Cell 44, 187–96 (1986).
Rose, B., Mehta, P. P. & Loewenstein, W. R. Gap-junction protein gene suppresses tumorigenicity. Carcinogenesis 14, 1073–5 (1993).
Huang, R. P. et al. Reversion of the neoplastic phenotype of human glioblastoma cells by connexin 43 (cx43). Cancer Res 58, 5089–96 (1998).
Langlois, S., Cowan, K. N., Shao, Q., Cowan, B. J. & Laird, D. W. The tumor-suppressive function of Connexin43 in keratinocytes is mediated in part via interaction with caveolin-1. Cancer Res 70, 4222–32 (2010).
McLachlan, E., Shao, Q., Wang, H. L., Langlois, S. & Laird, D. W. Connexins act as tumor suppressors in three-dimensional mammary cell organoids by regulating differentiation and angiogenesis. Cancer Res 66, 9886–94 (2006).
Moorby, C. & Patel, M. Dual functions for connexins: Cx43 regulates growth independently of gap junction formation. Exp Cell Res 271, 238–48 (2001).
Qin, H. et al. Retroviral delivery of connexin genes to human breast tumor cells inhibits in vivo tumor growth by a mechanism that is independent of significant gap junctional intercellular communication. J Biol Chem 277, 29132–8 (2002).
Zhang, Y. W., Kaneda, M. & Morita, I. The gap junction-independent tumor-suppressing effect of connexin 43. J Biol Chem 278, 44852–6 (2003).
Zhang, Y. W., Nakayama, K., Nakayama, K. & Morita, I. A novel route for connexin 43 to inhibit cell proliferation: negative regulation of S-phase kinase-associated protein (Skp 2). Cancer Res 63, 1623–30 (2003).
Olbina, G. & Eckhart, W. Mutations in the second extracellular region of connexin 43 prevent localization to the plasma membrane, but do not affect its ability to suppress cell growth. Mol Cancer Res 1, 690–700 (2003).
Dang, X., Doble, B. W. & Kardami, E. The carboxy-tail of connexin-43 localizes to the nucleus and inhibits cell growth. Mol Cell Biochem 242, 35–8 (2003).
Imamura, Y., Fujigaki, Y., Oomori, Y., Usui, S. & Wang, P. L. Cooperation of salivary protein histatin 3 with heat shock cognate protein 70 relative to the G1/S transition in human gingival fibroblasts. J Biol Chem 284, 14316–25 (2009).
Zou, P. et al. p57(Kip2) and p27(Kip1) cooperate to maintain hematopoietic stem cell quiescence through interactions with Hsc70. Cell Stem Cell 9, 247–61 (2011).
Diehl, J. A., Yang, W., Rimerman, R. A., Xiao, H. & Emili, A. Hsc70 regulates accumulation of cyclin D1 and cyclin D1-dependent protein kinase. Mol Cell Biol 23, 1764–74 (2003).
Nakamura, S. et al. 73-kDa heat shock cognate protein interacts directly with P27Kip1, a cyclin-dependent kinase inhibitor, during G1/S transition. Biochem Biophys Res Commun 257, 340–3 (1999).
Nakagami, T. et al. Generation of reentrant arrhythmias by dominant-negative inhibition of connexin43 in rat cultured myocyte monolayers. Cardiovasc Res 79, 70–9 (2008).
Oyamada, Y., Zhou, W., Oyamada, H., Takamatsu, T. & Oyamada, M. Dominant-negative connexin43-EGFP inhibits calcium-transient synchronization of primary neonatal rat cardiomyocytes. Exp Cell Res 273, 85–94 (2002).
Tsukahara, F., Yoshioka, T. & Muraki, T. Molecular and functional characterization of HSC54, a novel variant of human heat-shock cognate protein 70. Mol Pharmacol 58, 1257–63 (2000).
Tsukahara, F. & Maru, Y. Identification of novel nuclear export and nuclear localization-related signals in human heat shock cognate protein 70. J Biol Chem 279, 8867–72 (2004).
Welch, W. J. & Mizzen, L. A. Characterization of the thermotolerant cell. II. Effects on the intracellular distribution of heat-shock protein 70, intermediate filaments and small nuclear ribonucleoprotein complexes. J Cell Biol 106, 1117–30 (1988).
Zeise, E., Kuhl, N., Kunz, J. & Rensing, L. Nuclear translocation of stress protein Hsc70 during S phase in rat C6 glioma cells. Cell Stress Chaperones 3, 94–9 (1998).
Carrano, A. C., Eytan, E., Hershko, A. & Pagano, M. SKP2 is required for ubiquitin-mediated degradation of the CDK inhibitor p27. Nat Cell Biol 1, 193–9 (1999).
Sutterluty, H. et al. p45SKP2 promotes p27Kip1 degradation and induces S phase in quiescent cells. Nat Cell Biol 1, 207–14 (1999).
Tsvetkov, L. M., Yeh, K. H., Lee, S. J., Sun, H. & Zhang, H. p27(Kip1) ubiquitination and degradation is regulated by the SCF(Skp2) complex through phosphorylated Thr187 in p27. Curr Biol 9, 661–4 (1999).
Shin, J. L., Solan, J. L. & Lampe, P. D. The regulatory role of the C-terminal domain of connexin43. Cell Commun Adhes 8, 271–5 (2001).
Langlois, S., Cowan, K. N., Shao, Q., Cowan, B. J. & Laird, D. W. Caveolin-1 and -2 interact with connexin43 and regulate gap junctional intercellular communication in keratinocytes. Mol Biol Cell 19, 912–28 (2008).
Toyofuku, T. et al. Direct association of the gap junction protein connexin-43 with ZO-1 in cardiac myocytes. J Biol Chem 273, 12725–31 (1998).
Kubota, H. et al. Increased expression of co-chaperone HOP with HSP90 and HSC70 and complex formation in human colonic carcinoma. Cell Stress Chaperones 15, 1003–11 (2010).
Maeda, A. et al. Aberrant expression of photoreceptor-specific calcium-binding protein (recoverin) in cancer cell lines. Cancer Res 60, 1914–20 (2000).
Liu, T., Daniels, C. K. & Cao, S. Comprehensive review on the HSC70 functions, interactions with related molecules and involvement in clinical diseases and therapeutic potential. Pharmacol Ther (2012).
Helmbrecht, K. & Rensing, L. Different constitutive heat shock protein 70 expression during proliferation and differentiation of rat C6 glioma cells. Neurochem Res 24, 1293–9 (1999).
Vila-Carriles, W. H. et al. Participation of the chaperone Hsc70 in the trafficking and functional expression of ASIC2 in glioma cells. J Biol Chem 282, 34381–91 (2007).
Tanabe, T. et al. Multiphoton excitation-evoked chromophore-assisted laser inactivation using green fluorescent protein. Nat Methods 2, 503–5 (2005).
Dai, P. et al. CBP as a transcriptional coactivator of c-Myb. Genes Dev 10, 528–40 (1996).
Acknowledgements
We thank Y. Imamura and P. L. Wang (Matsumoto Dental University, Japan) for plasmids of pDsRed2.hHsc70 and various forms of pCAT7.hHsc70, B. N. Giepmans for plasmids of various forms of GST-Cx43 and P. Zou (Keio University, Japan) for plasmid for pEF.cyclin D1.myc.
Author information
Authors and Affiliations
Contributions
P.D. and T.T. designed the experiments; T.H. conducted most of the experiments in this study; P.D. performed partial experiments; F.T. and Y.M. provided series plasmids of pEGFP.Hsc70 and pEGFP.Hsc54; H.H., Y.H. and E.O. gave technical support and conceptual advice; T.H., P.D. and T.T. wrote the manuscript.
Ethics declarations
Competing interests
The authors declare no competing financial interests.
Electronic supplementary material
Supplementary Information
Supplemental Info
Rights and permissions
This work is licensed under a Creative Commons Attribution-NonCommercial-NoDerivs 3.0 Unported License. To view a copy of this license, visit http://creativecommons.org/licenses/by-nc-nd/3.0/
About this article
Cite this article
Hatakeyama, T., Dai, P., Harada, Y. et al. Connexin43 Functions as a Novel Interacting Partner of Heat Shock Cognate Protein 70. Sci Rep 3, 2719 (2013). https://doi.org/10.1038/srep02719
Received:
Accepted:
Published:
DOI: https://doi.org/10.1038/srep02719
This article is cited by
-
Extracellular vesicles enriched in connexin 43 promote a senescent phenotype in bone and synovial cells contributing to osteoarthritis progression
Cell Death & Disease (2022)
-
β2-Adrenergic Receptor Stimulation Upregulates Cx43 Expression on Glioblastoma Multiforme and Olfactory Ensheathing Cells
Journal of Molecular Neuroscience (2020)
-
Acetylation of C-terminal lysines modulates protein turnover and stability of Connexin-32
BMC Cell Biology (2018)
-
Blocking nuclear export of HSPA8 after heat shock stress severely alters cell survival
Scientific Reports (2018)
-
Two-Dimensional Gel Electrophoresis-Based Proteomic Analysis Reveals N-terminal Truncation of the Hsc70 Protein in Cotton Fibers In Vivo
Scientific Reports (2016)









