Abstract
Aldehyde-oxidase-4 (AOX4) is one of the mouse aldehyde oxidase isoenzymes and its physiological function is unknown. The major source of AOX4 is the Harderian-gland, where the enzyme is characterized by daily rhythmic fluctuations. Deletion of the Aox4 gene causes perturbations in the expression of the circadian-rhythms gene pathway, as indicated by transcriptomic analysis. AOX4 inactivation alters the diurnal oscillations in the expression of master clock-genes. Similar effects are observed in other organs devoid of AOX4, such as white adipose tissue, liver and hypothalamus indicating a systemic action. While perturbations of clock-genes is sex-independent in the Harderian-gland and hypothalamus, sex influences this trait in liver and white-adipose-tissue which are characterized by the presence of AOX isoforms other than AOX4. In knock-out animals, perturbations in clock-gene expression are accompanied by reduced locomotor activity, resistance to diet induced obesity and to hepatic steatosis. All these effects are observed in female and male animals. Resistance to obesity is due to diminished fat accumulation resulting from increased energy dissipation, as white-adipocytes undergo trans-differentiation towards brown-adipocytes. Metabolomics and enzymatic data indicate that 5-hydroxyindolacetic acid and tryptophan are novel endogenous AOX4 substrates, potentially involved in AOX4 systemic actions.
Similar content being viewed by others
Introduction
Aldehyde oxidases (EC 1.2.3.1, AOXs) are molybdo-flavoenzymes characterized by broad substrate specificity1,2,3. AOXs oxidize aldehydes into carboxylic acids and hydroxylate aromatic heterocycles. The active form of AOXs is a 300 kDa homodimer4,5,6. The number of mammalian AOX isoenzymes varies according to the species considered7. Humans are characterized by a single enzyme, AOX1, while rodents synthesize four isoenzymes, AOX1, AOX2 (previously AOX3L1), AOX3 and AOX4. In mice, AOXs are encoded by distinct genes, clustering on chromosome 17. In humans, the vestiges of the mouse Aox gene-cluster are identifiable on chromosome 2, where AOX1 lays next to the mouse Aox3 and Aox2 orthologs that underwent a process of pseudogenization7.
The physiological function and substrates of mammalian AOXs are obscure, although human and mouse liver AOX isoenzymes play a role in phase I metabolism of xenobiotics8,9,10. In vitro studies suggest that mouse AOX isoenzymes have overlapping substrate specificities11,12. Among the substrates of potential physiological relevance, all-trans retinaldehyde (RAL), the metabolic intermediate of vitamin A, is oxidized by mouse AOXs into all-trans retinoic acid (ATRA)13,14,15. The four mouse AOXs are proposed to exert distinct functions given their tissue-specific pattern of expression. AOX1 is relatively ubiquitous, although high levels of the corresponding mRNA and protein are found in liver and lung5,12,16. The expression profiles of AOX3 and AOX1 mRNAs as well as proteins are largely overlapping5. High levels of AOX2 are observed only in the Bowman’s glands of the nasal cavity13. AOX4 is expressed in the tongue, oesophagus and epidermis12,14. Nevertheless, the Harderian-gland (HG) is by far the richest source of AOX414 where the enzyme represents 2% of all cytosolic proteins. HG is a large exocrine gland of the intra-orbital cavity17 and it is conserved in most vertebrates with the exception of primates. HG physiological function is incompletely defined, although it is involved in the control of the diurnal cycle, as it synthesizes large amounts of the photodynamic compounds, protoporphyrin IX18 and melatonin19. HG is also involved in eye and fur coat lubrication via production of a lipid-rich secretion17. Specific physiological processes in the rodent HG, such as lipid and protein metabolism, show rhythmic fluctuations20,21,22.
The present work provides novel insights into the physiological function of AOX4 which result from an integration of the phenotypic, transcriptomic and metabolomic data obtained in Aox4 knock-out (Aox4−/−) mice14.
Results
Perturbations of periodical clock-gene expression in HG of Aox4−/− mice
The gene-expression profiles of HG in female AOX4 knock-out (Aox4−/−)14 and wild-type (WT) mice were compared. Aox4-deletion is associated with differential expression of 759 probes (log2 fold-change ± 0.5; p-value < 0.005), most of which are down-regulated (658 probes), as indicated in Suppl. Table 1. Pathway analysis (Suppl. Table 1) indicates enrichment of gene networks controlling the immune response such as “Immune response_CD16 signalling in NK cells” (FDR = 2.3 e−4). Other enriched gene-sets, such as “Regulation of lipid metabolism” (FDR = 6.0 e−4), “Insulin, IGF-1 and TNF-alpha in brown adipocyte differentiation” (FDR = 1.4 e−2) control lipid homeostasis. One of the top gene signatures significantly enriched in Aox4−/− mice is relevant for the purported role of HG in the light/dark cycle22 (Fig. 1a and Suppl. Fig. S1a). This METACORE signature (“Circadian-rhythm”) ranks 3rd among the top perturbed ones (FDR = 2.9 e−4). AOX4 deletion alters the expression of circadian rhythm genes, like Arntl (also known as Bmal1) Per1, Per2, Clock or Cry1, and other clock-genes, like Dbp, which are not present in the METACORE “Circadian-rhythm” pathway (Suppl. Table 1). The expression profiles of three major clock-genes, Per2, Dbp and Arntl, were validated by PCR (Suppl. Fig. S1b). It must be noticed that the microarray data were obtained at a single time point during the diurnal cycle, between zeitgebers (ZT) 1–4 (ZT0 = 7 a.m., lights-on; ZT12 = 7 p.m., lights-off), as the observed perturbations on clock genes were unexpected.
(a) The heat maps indicate the expression levels of the mRNAs belonging to the METACORE “Circadian-rhythms” pathway in HG. Data are shown as the log2 of the median centred expression values (MCEV). (b) The linear graphs show the levels of the indicated clock mRNAs measured by PCR at the indicated zeitgebers (ZT). Values are the mean ± SE of 4 mice. (c) The two graphs show the diurnal oscillations of AOX4 enzymatic activity in HG cytosolic extracts of female and male Aox4−/− and WT mice using phthalazine as substrate. All the enzymatic assays were performed in the absence of NAD as a cofactor. In Aox4−/− mice, the levels of phthalazine oxidizing activity are below detection. The first points (ZT = 4) are repeated at the end of the graph to better represent the diurnal oscillations. Values are the mean ± SE of 4 mice. White boxes = light-phase; Black boxes = dark-phase. Significantly different relative to the Aox4−/− corresponding value; *(Student’s t-test, p < 0.05); **(Student’s t-test, p < 0.01) WT vs Aox4−/− mice.
Clock-genes are characterized by diurnal and cyclic variations in their expression. To get insights into the dynamic effects exerted by Aox4-deletion on selected clock-genes, we evaluated the expression levels of Per2, Dbp, Arntl, Clock, RORα and Rev-erbβ every six hours up to 24 hours in an independent set of experiments (Fig. 1b and Suppl. Fig. S2). As expected, these mRNAs show cyclic profiles of expression with peaks at different ZTs (Per2 = 10/16; Dbp = 10; Arntl = 22; Clock = 22; RORα = 4/10; Rev-erbβ = 10) in female WT mice. Aox4-deletion causes an overall reduction in the oscillation amplitude of Per2, Dbp, Arntl, Clock and RORα mRNAs, with minor shifts in the oscillation phase (Fig. 1b). As for the oscillatory pattern of the clock gene Rev-erbβ (Nr1d2), whose expression was not altered on the basis of microarray data, it is virtually identical in Aox4−/− and WT mice (Suppl. Fig. S2).
Although Aox4 expression in HG is similar in male and female animals, there is a restricted time window in which the enzyme shows sexual dimorphism14. As all the above studies were conducted in females, we looked for potential sex differences in Aox4−/− perturbations of clock-genes (Fig. 1b and Suppl. Fig. S2). The diurnal expression profiles of each clock mRNA can vary in WT female and male animals. However, relative to WT, Aox4−/−HG of both female and male mice present with reductions in the amplitude of Per2, Dbp, Arntl, Clock and RORα diurnal oscillations, indicating that regulation of these genes by AOX4 is not influenced by sex. Interestingly, the diurnal oscillatory patterns of Arntl and Clock in Aox4−/−and WT mice of both sexes is remarkably similar, consistent with the observation that the two transcription factors act as heterodimers23.
AOX4 may control clock-gene periodical expression via a substrate/product of the enzyme. Thus, we evaluated whether HG AOX4 enzymatic activity is also characterized by a daily oscillatory pattern and whether this is not influenced by sex. We measured AOX4-dependent oxidizing activity of phthalazine, a specific substrate, in female and male WT animals at the same ZTs considered for clock genes. Indeed, HG AOX4 enzyme activity varies with the diurnal cycle, being low during the light-phase and high at the end of the dark-phase (Fig. 1C). The overall levels and the light/dark profiles of AOX4-dependent phthalazine-oxidizing activity are very similar in male and female WT mice. These data support the idea that disruption of the diurnal variations in the local levels of one or more molecules directly or indirectly controlled by AOX4 is at the basis of the perturbations in clock-gene expression observed in Aox4−/−HG.
Potential novel AOX4 substrates relevant for the control of circadian-rhythm genes in HG
To identify potential mediators of the AOX4-dependent effects on clock gene expression, we initially focused on two photo-sensors, protoporphyrin-IX and melatonin, which are abundant in HGs18. Protoporphyrin IX levels were evaluated in female WT and Aox4−/− animals at four ZTs (Suppl. Fig. S3a). The porphyrin content is higher in knock-out mice at three of the four ZTs, suggesting that AOX4 modulates the levels of protoporphyrin IX in HG. Aox4−/− mice are stabilized on a C57BL/6J background, which has a melatonin deficit due to the absence of hydroxyindole O-methyltransferase (HIOMT; EC 2.1.1.4)24. Consistent with this, both WT and Aox4−/−animals are characterized by serum melatonin levels which are below the detection limit of the mass-spectrometry method used to determine the hormone in HIOMT-proficient C3H/HeJ mice (Suppl. Fig. S3b). Thus, while protoporphyrin IX may be involved in AOX4-dependent control of clock-genes, melatonin is unlikely to mediate the effects on clock-gene expression observed in Aox4−/−mice.
To identify other endogenous mediators, we performed untargeted differential metabolomic studies in the HG of female mice (Suppl. Fig. S4). We identified 25 metabolites distinguishing Aox4−/− from WT animals (Suppl. Table S2). Among them, tryptophan and 5-hydroxy-indolacetic acid (5HIAA) drew our attention, as they are part of the serotonin/melatonin biosynthetic pathway (Suppl. Fig. S5), which controls circadian-rhythms. Tryptophan is more abundant in Aox4−/− than WT mice, while 5HIAA is measurable only in Aox4−/− mice. The chemical structures of 5HIAA and tryptophan suggest that they are potential AOX substrates. To support this hypothesis, purified HG AOX4 was incubated with tryptophan, 5-HIAA and serotonin (Suppl. Fig. S6a). AOX4 recognizes tryptophan and 5-HIAA as substrates, while the enzyme does not metabolize the structural analogue, serotonin. 5HIAA and tryptophan are metabolized also by purified liver AOX3. Mass-spectrometric analysis of the reaction mixtures indicate that AOX4 and AOX3 oxidize 5HIAA and tryptophan to mono-hydroxylated products (Suppl. Fig. S6b,c). As for tryptophan, incubation of the compound with both AOX4 and AOX3 results in the same three mono-hydroxylated products. The mass fragmentation profiles of the 3 peaks are distinct from that of 5-OH-tryptophan, the product of tryptophan-hydroxylases. These data suggest that 5HIAA and tryptophan or derived metabolites represent direct mediators of the AOX4-dependent effects on clock-genes.
Sex influence on clock-gene perturbations in tissues other than HG
The action of AOX4 on clock-genes may be part of systemic effects involving tissues other than HG. Thus, we compared the gene-expression profiles of visceral white-adipose-tissue (WADT) and liver of female Aox4−/−and WT mice. WADT and liver do not express AOX4, although they contain significant amounts of other AOXs, i.e AOX1 in WADT and AOX3 plus very low levels of AOX1 in liver15. In addition WADT and liver are representative of tissues having a major role in energy metabolism and lipid homeostasis, two processes potentially influenced by circadian rhythms25,26,27,28.
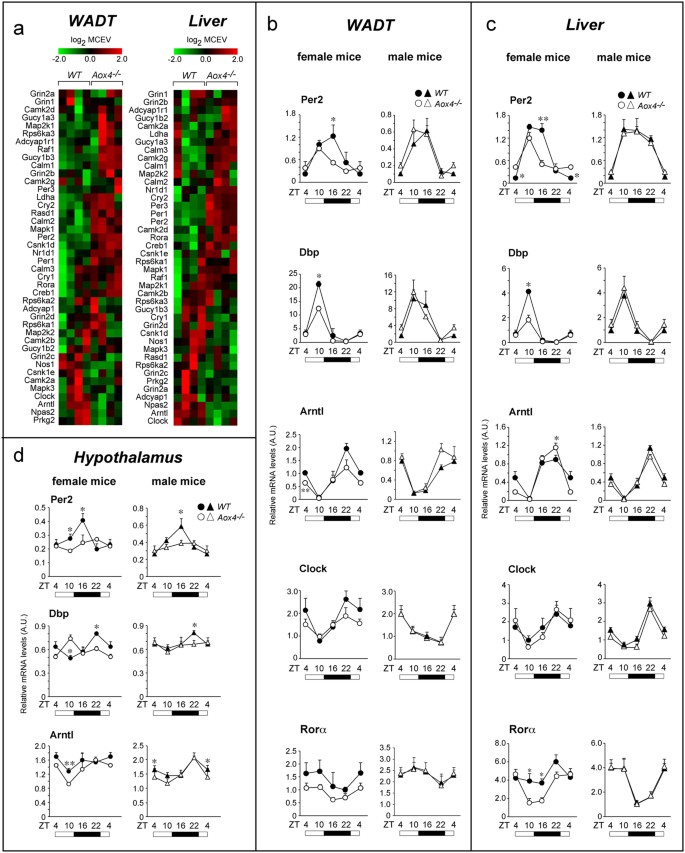
A large number of genes is modulated in Aox4−/−WADT and liver selectively (Suppl. Table S1). The number of differentially regulated genes (log2 fold-change ±0.5; p-value < 0.005) is 601 in WADT and 962 in liver. In WADT and liver, pathway enrichment analysis indicates that the genes are organized in 48 and 20 overlapping networks (FDR < 0.05), respectively. Similar to what is observed in HG, “Circadian-rhythm” is ranking among the top enriched pathways in WADT and liver of Aox4−/−animals (Suppl. Table S1). The differential expression profiles of the individual genes belonging to the “Circadian-rhythm” pathway in WADT and liver of female Aox4−/−mice are shown in Fig. 2a. In WADT and liver of female Aox4−/−mice, the expression patterns of Per2, Dbp and Arntl clock-genes are similar to those observed in HG (Fig. 2a and Suppl. Fig. S1a). The microarray results obtained in WADT and liver were validated by real-time PCR (Suppl. Fig. S1c,d).
(a) The heat maps indicate the expression levels of the mRNAs belonging to the METACORE “Circadian-rhythms” pathway in WADT and liver, as indicated. Data are shown as the log2 of the median centered expression values (MCEV). (b–d) The linear graphs show the levels of the indicated clock mRNAs measured by PCR at the indicated zeitgebers (ZT) in WADT, liver and hypothalamus. The first points (ZT = 4) are repeated at the end of the graph to better represent the diurnal oscillations. White boxes = light-phase; Black boxes = dark-phase. Values are the mean ± SE of 4 mice. *(Student’s t-test, p < 0.05); **(Student’s t-test, p < 0.01) WT vs Aox4−/− mice.
Evaluation of the daily oscillatory patterns of Per2, Dbp and Arntl in female WADT and liver confirms what was observed in HG, as Aox4-deletion reduces the amplitude of the diurnal oscillations of these genes (Fig. 2b,c). A similar trend is observed for Clock and Rorα, although the results reach statistical significance only for Rorα in liver. No difference in the diurnal oscillations of Rev-erbβ is observed between Aox4−/−and WT animals in the two tissues (Suppl. Fig. S2). Interestingly, male Aox4−/−mice do not show the reduction in the oscillation amplitudes of Per2, Dbp, Arntl, Clock and Rorα observed in the female WADT and liver (Fig. 2b,c). We also explored whether AOX4 modulates Per2, Dbp and Arntl expression in the hypothalamus, which is devoid of any AOX isoenzyme and contains the supra-chiasmatic nucleus, i.e. the central controller of circadian-rhythms (Fig. 2d). As observed in HG, WADT and liver, both female and male Aox4−/− mice show a reduction in the daily oscillation amplitude of these mRNAs in the hypothalamus too. These data indicate that sex exerts a tissue-specific influence on the perturbations in the expression of specific clock genes afforded by Aox4 deletion.
Contribution of AOX3 to sex-dependent clock-gene regulation in liver
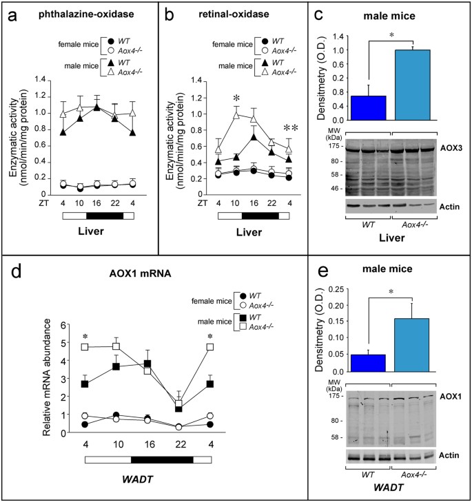
AOX3, AOX1 and AOX4, act on largely overlapping sets of substrates14,15. In addition, hepatic AOX3 is sex and testosterone dependent, with males expressing much larger amounts of the protein than females16. Thus, we evaluated whether the sex-dependent differences in the clock-gene perturbations observed in liver and WADT of Aox4−/− mice may be associated with altered amounts of hepatic AOX3 and adipocyte AOX115. In liver, low and similar levels of phthalazine-oxidase activity are detectable in WT and Aox4−/−females throughout the diurnal cycle (Fig. 3a). WT males show at least ten-fold higher levels of phthalazine-oxidase activity than females. Surprisingly, the amounts of this enzymatic activity are even larger in male Aox4−/− mice. This male-specific difference in Aox4−/− animals is more evident if the production of ATRA from RAL is measured (Fig. 3b). Hence, male Aox4−/−mice seem to activate a compensatory response to HG AOX4 deficiency by increasing hepatic AOX3 protein in liver, as indicated by the Western blot data (Fig. 3c). A similar compensatory increase of AOX enzymatic activity is likely to occur in male Aox4−/−WADT due to AOX1 mRNA and protein up-regulation (Fig. 3d,e). Induction of liver AOX3 and WADT AOX1 are likely to influence the local production of substrate(s)/metabolite(s) common to AOX3, AOX1 and AOX4. This may explain the lack of effects on Per2, Dbp, Arntl Clock and Rorα diurnal oscillations observed in the two tissues of male animals.
(a,b) The two graphs show the diurnal oscillations of AOX4 enzymatic activity in liver cytosolic extracts (a, substrate = phthalazine; b, substrate = retinal). All the enzymatic assays were performed in the absence of NAD as a cofactor. Values are the mean ± SE of 4 mice. White boxes = light-phase; Black boxes = dark-phase. Significantly different relative to the Aox4−/− corresponding value; *(Student’s t-test, p < 0.05); **(Student’s t-test, p < 0.01). (c) Western-blot analysis of the liver AOX3 protein (ZT = 4) in Aox4−/− and WT animals is shown. The densitometric quantitation of the Western blot results is illustrated by the bar graphs following normalization for the actin signal. Each lane represents a single animal. The results are expressed as the mean ± S.E. *Significantly different (Student’s t-test, p < 0.05). (d) The line graph illustrates the expression levels of the AOX1 mRNA in the WADT of the indicated animals at different zeitgebers, as assessed with a specific PCR assay. White boxes = light-phase; Black boxes = dark-phase. Values are the mean + S.E. of 4 animals. The first points (ZT = 4) are repeated at the end of the graph to better represent the diurnal oscillations. (e) Western-blot analysis of the WADT AOX1 protein (ZT = 4) in Aox4−/− and WT animals is shown. The densitometric quantitation of the Western blot results is illustrated by the bar graphs following normalization for the actin signal. Each lane represents a single animal. The results are expressed as the mean ± S.E. *Significantly different (Student’s t-test, p < 0.05).
Female and male Aox4−/− animals present with reduced locomotor activity
Clock-gene modifications may affect animal behavior, which led us to compare locomotor activity in female Aox4−/−and WT mice across the circadian cycle. During the dark-phase, two activity peaks are evident in WT mice (ZT = 13–17,20). The height of the two peaks is reduced in Aox4−/− animals (Fig. 4a). During the light-phase, three small peaks, disappearing in Aox4−/− animals, are evident in WT mice (ZT = 1,6,10). Regardless of the light/dark phase, female Aox4−/−mice show an overall decrease in locomotor activity relative to WT animals. Although minor sex-dependent differences in the daily motile pattern of WT and Aox4−/−mice are observed, the overall reduction in locomotor activity is confirmed in Aox4−/−males (Fig. 4b). In the case of male Aox4−/− and WT mice, only cumulative data are presented, although a significant reduction in locomotor activity is observed both during the light- and dark-phase. The motile behaviour of Aox4−/−and WT animals was also compared in male mice adapted to constant darkness for two different periods of time (6 days and 6 weeks). In these conditions, the reduction in locomotor activity of Aox4−/−mice is maintained and become more significant with time (Fig. 4b). This indicates that AOX4 controls locomotor activity via mechanisms independent of light and sex.
(a,b) Left: The locomotor activity of female (a) and male (b) Aox4−/− and WT mice was measured in infrared-sensor monitored cages throughout 24 hours for 15 days (mean ± SD of 6 mice). ZT = zeitgeber. White boxes = light-phase; Black boxes = dark-phase. Middle and Right: The box plots illustrate the overall locomotor activity observed during day and night time as indicated. Values are the median ± SD of 6 mice. (c) Female and male animals of the indicated ages were subjected to the hanging wire test. In the case of males, 9 WT and an equivalent number of Aox4−/− mice were used. As for females, 8 WT and 9 Aox4−/− mice were used. The Average Score was calculated as described in Materials and Methods. The higher is the Average Score, the lower is the number of times the animals fall from the hanging wire. (d) Female mice were subjected to indirect calorimetry experiments. Values are the mean ± SD of 20 mice. ACQ = acquisition. Significantly different relative to the Aox4−/− corresponding value; *(Student’s t-test, p < 0.05); **(Student’s t-test, p < 0.01).
Muscle strength deficits may contribute to decreased locomotor activity of Aox4−/−mice. Hence, we subjected animals to hanging wire tests, which measure muscle strength (Fig. 4c). Mature (14–15 weeks) Aox4−/−females show equivalent hanging times as WT animals, while a mild deficit is present in young (7 weeks) Aox4−/−males. This deficit becomes more evident in mature (14 weeks old) animals, and it is not accompanied by weight loss of the gastrocnemius, soleus and tibial muscles. It is interesting that the diameter of the tibial muscle fibers (see Materials and Methods) in Aox4−/−male mice is lower than in WT animals (Mean ± SE: Aox4−/− = 37.5 ± 0.3, WT = 43.7 ± 0.3; Student’s t-test p = 6.2 E−35). A similar difference in fiber size is not evident in the female counterparts (Mean ± SE: Aox4−/− = 38.4 ± 0.3, WT = 38.8 ± 0.1; Student’s t-test p = 0.38). These last results may partially explain why muscle weakness is specifically observed in male animals. In conclusion, the deficit in locomotor activity observed in both female and male Aox4−/− animals is unlikely to be due to muscular atrophy.
Decreased Aox4−/−locomotor activity may cause alterations in energy homeostasis. Consequently, we subjected female animals to indirect calorimetry. In WT and Aox4−/− animals, the daily profiles of locomotor activity and energy expenditure, calculated from oxygen consumption and carbonic anhydride production, are similar (Fig. 4d). Overall, energy expenditure is also similar in WT and Aox4−/− mice, except for a small, but significant increase of this parameter in Aox4−/− mice at ZT9.
Aox4−/− mice have a lean phenotype due to low feed efficiency
Circadian clocks regulate body weight via control of fat deposition29,30. Moreover, HG metobolomics suggest a role for AOX4 in lipid homeostasis (Suppl. Table S2). In fact, many metabolites differentially regulated in Aox4−/−HG are lipids, including cholesterol, phospholipids (lysophosphatidylcholines; phosphatidylethanolamines; lysophosphatidylethanolamine), linoleic acid and dihomo-γ-linolenoyl-ethanolamide. Alterations in HG lipid metabolism may be consequent to more general effects on cell energy balance, as suggested by the observation that panthotenate is measurable only in Aox4−/− mice. The increase in N(6)-(1,2 dicarboxyethyl) AMP, a fumarate precursor, may reflect stimulation of the citrate cycle. High panthotenate levels in Aox4−/− animals may be due to augmented energy wasting via enhanced mitochondrial activity. In Aox4−/− mice, isobutyryl-L-carnitine depletion may also be consistent with increased mitochondrial oxidative activity, as the compound is the product of acyl-CoA dehydrogenases, which are mitochondrial enzymes involved in fatty acid oxidation. Indeed, crude mitochondrial fractions of HG from female Aox4−/− mice contain significantly larger amounts of citrate synthase and ATP synthase (complex-V) than the WT counterparts and a trend towards higher levels of complex-I to complex-IV (Suppl. Fig. S7), supporting an increase in the number and activity of these organelles. Finally, process analysis of the HG microarray data (Suppl. Table S1) indicates the AOX4-deficiency affects lipid metabolism.
Given this background, we evaluated whether Aox4-deletion affects body weight in female mice fed standard (ND) or high-fat (HFD) diets (Fig. 5a). ND fed Aox4−/− mice show similar body weight-gain as WT mice. HFD causes a much lower increase in the weight of Aox4−/− than WT mice. The lean phenotype of Aox4−/− animals is further supported by the weight-gain values after normalization for the initial body weight. These effects are confirmed in male animals (Fig. 5b). Hence, both female and male Aox4−/− mice show equal resistance to diet-induced increase in body weight, as also indicated by the total body weight curves (Suppl. Fig. S8).
Female or male WT and Aox4−/− mice were subjected to normal (ND) and high fat (HFD) diet for 110 or 60 days. (a,b) Upper: The panels show the weight gain curves of female and male WT and Aox4−/− mice. Values are the mean ± SD of 10 mice. **Significantly different (Student’s t-test, p < 0.01). Lower: The graphs indicate the daily weight gain normalized for the initial weight of WT and Aox4−/− mice which was obtained from the growth curves. (c) The box plots show food intake, energy intake and feed efficiency (Median ± SD of 10 mice). *(Student’s t-test, p < 0.05) and **(Student’s t-test, p < 0.01), significantly different relative to the Aox4−/− corresponding value. (d) Female animals fed HFD for 1 month were subjected to indirect calorimetry experiments. Each panel illustrates the daily profile measured for the indicated parameter. Each value is the mean ± SD of 16 distinct animals. acq = acquisition. ZT = zeitgeber. White boxes = light-phase; Black boxes = dark-phase.
To identify the mechanisms underlying the deficits in weight-gain observed in knock-out mice, we determined food-intake and we calculated energy-intake (food-intake x food-caloric-content) as well as feed-efficiency (daily weight gain/energy intake) in female Aox4−/− and WT animals fed ND and HFD (Fig. 5c). After normalization for individual body weight, Aox4−/− and WT mice kept on ND show no difference in food/energy-intake. These indexes are slightly although significantly higher in Aox4−/− animals fed HFD. Given the reduced weight-gain, Aox4−/− mice exposed to HFD show a lower feed-efficiency than WT animals. This is not explained by an overall increase in whole-body energy-expenditure, as indirect calorimetric analysis indicates no difference between Aox4−/− and WT mice fed HFD (Fig. 5d), replicating the data observed in basal conditions (Fig. 4d). In addition, we evaluated whether intestinal nutrient absorption or urine production is affected in Aox4−/− animals kept under standard conditions. No difference in the daily amount of faeces or urine volume is observed in Aox4−/− and WT mice (Suppl. Fig. S9a,b). Furthermore, the content of total lipids in the faeces show no significant difference in ND-fed Aox4−/− and WT animals (Suppl. Fig. S9c, left). Upon HFD-feeding, an approximate 25% decrease in the faecal lipid content is observed in knock-out relative to WT animals, although the results do not reach statistical significance. Finally, qualitative determination of the lipid species present in the faeces by thin layer chromatography indicate that the lipid composition is substantially identical in Aox4−/− and WT mice fed ND or HFD (Suppl. Fig. S9c, right). Overall, these last data indicate that there is no evidence of deficits in intestinal fat absorption, which may contribute to the lean phenotype of Aox4−/− animals.
Aox4−/− mice show constitutive deficits in fat deposition
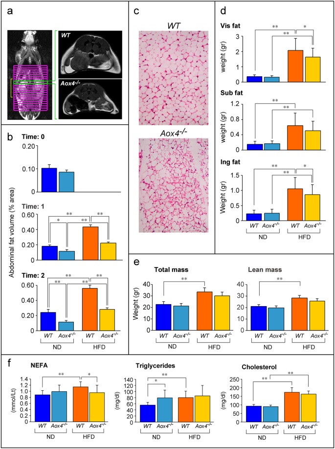
We evaluated whether perturbations of lipid homeostasis extend to WADT, as altered lipid homeostasis and fat deposition may explain the weight-gain deficits observed in Aox4−/− mice. The volume of abdominal WADT was assessed by Magnetic-Resonance-Imaging (MRI) (Fig. 6a). Two groups of female Aox4−/−and WT animals were kept on ND and HFD (Fig. 6b). Upon ND for one month, fat volume is lower in Aox4−/−relative to WT mice and the difference becomes more evident after two months. These phenomena are amplified upon HFD. The deficit in abdominal fat deposition is supported by WADT microscopic analysis in ND-fed mice which shows that adipocytes are larger in WT than Aox4−/−animals because of a higher lipid content (Fig. 6c). Relative to ND-fed mice, the weight of visceral, subcutaneous and inguinal WADT is increased in all HFD-fed animals. However, the weight increment is lower in Aox4−/− than WT visceral/inguinal fat (Fig. 6d). Similarly, the increase in total and lean body mass of Aox4−/−mice on HFD is less pronounced than in WT mice (Fig. 6e). These differential effects on lean mass in Aox4−/−and WT animals are expected, as obese mice show ectopic fat deposition outside WADT31.
(a) The panel on the left illustrates a representative whole-body MRI performed on a WT mouse. The grid indicates the image sections (yellow square parenthesis) used for the determination of abdominal WADT volume. The two right figures show representative images of visceral adipose tissue sections of animals fed ND. (b) The graphs show the total abdominal fat volume measured by MRI in Aox4−/− and WT animals fed ND or HFD for 1 month (Time:1) or 2 months (Time:2). Values are the mean ± SD of 6 animals. (c) The images show typical microscopic fields (magnification x100) of inguinal WADT in mice fed HFD for 2 months. (d) The graphs illustrate the weight of visceral (Vis), subcutaneous (Sub) and inguinal (Ing) WADT in mice subjected to ND or HFD for 5 weeks. Values are the mean ± SD of 9 mice under ND and 16 mice under HFD. (e) The graphs show the total and lean mass of mice subjected to ND or HFD for 5 weeks. Values are the mean ± SD of the same number of mice as in (d). (f) The graphs show the serum levels of NEFA (non-esterified fatty acids), triglycerides and cholesterol measured in Aox4−/− and WT animals subjected to ND and HFD for 2 months. Each value is the mean ± SD of 10 distinct mice. Significantly different: *(Student’s t-test, p < 0.05), **(Student’s t-test, p < 0.01).
The fat deposition deficit of Aox4−/−mice is accompanied by perturbations in circulating triglycerides and non-esterified fatty-acids (NEFA) (Fig. 6f). Under ND, triglyceride serum levels are higher in Aox4−/−than WT animals, while HFD increases triglyceride circulating levels only in WT mice. Similarly, NEFA levels are increased solely in WT controls exposed to HFD. Aox4-deletion has no effect on serum cholesterol regardless of diet.
WADT of Aox4−/− mice exposed to HFD shows increased energy dissipation
We performed gene-expression microarray studies in visceral WADT of female ND and HFD fed mice. Principal component analysis (PCA) indicates stronger effects of diet than Aox4-deletion (Fig. 7a). While 601 probes are differentially expressed (log2 fold-change ±0.5, p < 0.005) in Aox4−/−relative to WT mice exposed to ND (Suppl. Table S1), the number is reduced to 29 (up-regulated = 25; down-regulated = 4) upon HFD (Suppl. Table S3). Noticeably, five (Dbp, Hlf, Srlc5a6, Tef and Arntl) of the 29 genes are clock related genes.
(a,f) Principal component analysis (PC) of the gene expression profiles in WADT (a) and HG (f) of female WT and Aox4−/− mice subjected to ND and HFD for 110 days. (b,g) The heat maps of the indicated genes (METACORE “PPAR regulation of lipid metabolism” pathway) expressed in WADT (b) and HG (g) from mice fed HFD are shown. Each lane represents a separate animal. Data are shown as the log2 of the median centered expression values (MCEV). Genes marked in red are relevant for brown adipocyte homeostasis. (c) The graphs illustrate the expression of the Ucp1 mRNA in the WADT (upper graph) and intra-scapular BADT of Aox4−/− and WT animals exposed to ND and HFD for 1 month, as determined by a specific Taqman assay. Values are the mean ± SE of 4 mice. (d) The panels show Western-blot analyses of the WADT UCP1 protein (ZT = 4) in Aox4−/− and WT animals. For ND samples, 40 μg of mitochondrial extracts were used, while 20 μg were used in the case of HFD samples. A densitometric quantitation of the Western blot results is illustrated by the lower bar graph following normalization for the tubulin signal. Each lane represents a single animal. The results are expressed as the mean ± S.E. (e) The pictures show representative fluorescence micrographs (magnification x200) of WADT adipocytes obtained from mice fed HFD, after staining for perilipin and UCP1 as indicated. *Significantly different (Student’s t-test, p < 0.05). **Significantly different (Student’s t-test, p < 0.01).
Analysis of the genes selectively modulated in HFD fed Aox4−/−mice demonstrates enrichment of 10 pathways (Suppl. Table S3). Four of them (“BMP7 in brown adipocyte differentiation”, “Beta adrenergic receptors in brown adipocyte differentiation”, “Insulin, IGF-1 and TNF-alpha in brown adipocyte differentiation” and “PPAR regulation of lipid metabolism”) are overlapping and contain genes, like Ucp1, Ucp2, Ppargc1a and Pparα (Fig. 7b). These genes are typically expressed in brown-adipose-tissue (BADT), which controls thermogenesis via uncoupling of mitochondrial oxidative phosphorylation32. All these genes are also markers of WADT trans-differentiation into recruitable-BADT (rBADT)33 and they tend to be up-regulated in Aox4−/−WADT (Fig. 7b). Equally up-regulated are various genes of relevance for BADT homeostasis34 like Cidea, Otop1, Cox8b, Elovl3 Cox7a1 and Ucp1 mRNAs (Suppl. Fig. S10). We focussed our attention on UCP1, as it is a key functional enzyme in rBADT uncoupling mitochondrial oxidative phosphorylation and increasing thermogenesis at the expense of fat deposition. We measured the levels of the Ucp1 mRNA by RT-PCR confirming and extending the microarray results (Fig. 7c). Ucp1 mRNA levels tend to be higher in Aox4−/− than WT animals upon ND feeding. The phenomenon becomes evident in Aox4−/− mice exposed to HFD. In ND fed animals, a similar trend is observed also in the case of the UCP1 protein (Fig. 7d). As expected on the basis of the mRNA data, the increase in UCP1 protein levels is evident only in WADT of Aox4−/− animals fed with HFD (Fig. 7d). Induction of UCP1 in Aox4−/− mice seems to be specific for WADT. In fact, the levels of Ucp1 mRNA determined in intra-scapular BADT are similar in ND-fed Aox4−/− and WT mice. In addition, the mRNA is equally induced in the two types of animals exposed to HFD (Fig. 7c). The presence of rBADT cells in Aox4−/− WADT is supported by perilipin (lipid vesicle marker) immune-fluorescence data (Fig. 7e). The morphology of Aox4−/− adipocytes is consistent with a multi-locular arrangement of lipid vesicles which is typical of rBADT. Immunocytochemistry data indicate that UCP1 localizes in multi-vescicular and perilipin-positive adipocytes (Fig. 7e). Taken together, the data support browning of Aox4−/− WADT following exposure to HFD and accumulation of UCP1-positive rBADT adipocytes which are likely to cause increased local energy-dissipation at the expense of fat accumulation35.
The mitochondrial respiratory chain enzymatic activities measured in WADT of animals exposed to ND and HFD are consistent with the browning effect observed in Aox4−/− mice (Suppl. Fig. S11). HFD causes a substantial elevation of citrate synthase activity in Aox4−/− animals. This supports an increase in the abundance of mitochondria36,37, which are known to be more numerous and active in BADT than WADT. A similar increase is not evident in WT animals whose citrate synthase levels are similar to ND fed Aox4−/− mice. In addition, the data on complex-I to -V in mitochondria are in line with the UCP1 induction observed in HFD fed Aox4−/− mice. Indeed, ND fed WT and Aox4−/− animals are characterized by similar levels of complex-I/-IV specific activities. These enzymatic activities are induced in both HFD fed WT and Aox4−/− animals as a consequence of the expected increase in fatty acid oxidation. Significantly, the mitochondrial fractions of HFD fed Aox4−/− mice do not show the induction of complex-V observed in WT animals, confirming uncoupling of oxidative phosphorylation consequent to UCP1 induction in WADT of Aox4−/− mice.
HG gene-expression in HFD fed Aox4−/− mice confirm AOX4 control of lipid metabolism and energy balance
We performed gene-expression studies in HG of HFD-fed Aox4−/− and WT mice. PCA demonstrates that diet and Aox4-deletion cause large effects on gene-expression (Fig. 7f). While 759 probes are differentially expressed (log2 fold-change ±0.5; p < 0.005) in Aox4−/− relative to WT mice fed ND (Suppl. Table S1), the number is increased to 2,205 (up-regulated = 674; down-regulated = 1531) upon HFD (Suppl. Table S3). Relative to WT mice, 8 of the 42 genes in the “Circadian-rhythms” pathway are up- (Camk2d; Rora) or down-regulated (Arntl; Calm1; Raf1; Calm2; Mapk1; Map2k1) in Aox4−/− HG.
In HG of Aox4−/− mice fed HFD, 195 pathways controlling different cell processes are enriched (Suppl. Table S3). “Regulation of lipid metabolism_Insulin signaling:generic cascades” stands out, as it supports the role of AOX4 in the control of lipid homeostasis. Enrichment of the “Insulin, IGF-1 and TNF-alpha in brown adipocyte differentiation” is consistent with activation of a rBADT phenotype and stimulation of lipid oxidation via the mitochondrial pathway in Aox4−/− mice (Fig. 7g).
Aox4−/− animals subjected to HFD show resistance to liver steatosis
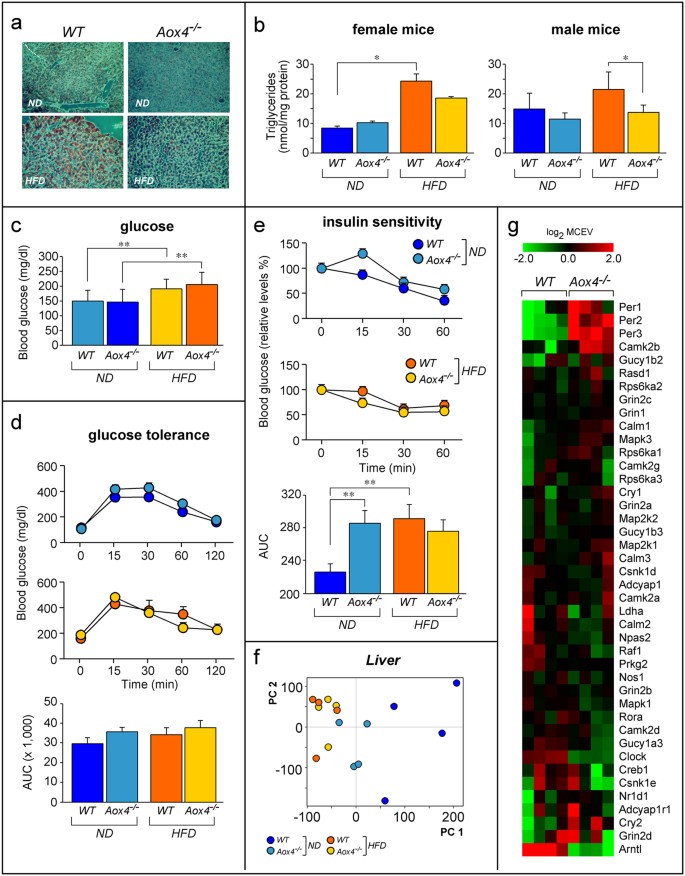
The obesity-associated metabolic syndrome includes hepatic steatosis and altered glucose or insulin sensitivity38. Histochemical analysis of female liver slices demonstrates that neither WT nor Aox4−/− mice fed ND show signs of steatosis. Upon HFD, a consistent increase in oil-red-positive hepatocytes is observed in WT mice (Fig. 8a). The steatotic response is strongly reduced in Aox4−/− mice. In line with this, HFD causes triglyceride accumulation in female WT animals (Fig. 8b). An increase in triglycerides is observed also in Aox4−/− liver, although it never reaches statistical significance. These last differential effects on triglyceride accumulation are much more evident in male Aox4−/− mice.
Female Aox4−/− and WT animals were fed ND or HFD for 2 months. (a) The panels show representative microscopic fields (magnification x100) of hepatic tissue after staining with oil red and hematoxylin/eosin. (b) The bar graphs show the levels of liver triglycerides in female and male animals. Values are the mean ± SE of 5 mice (c) The graph illustrates serum glucose levels. Values are the mean ± SE of 10 male mice. (d) The line graphs show glucose tolerance curves. The column graphs indicate the values obtained after calculation of the Area Under the Curve (AUC) of the glucose tolerance curves. Values are the mean ± SE of 8 mice. (e) The line graphs represent insulin sensitivity curves. The results are expressed in % of the glucose levels determined in Aox4−/− and WT animals at time 0. The column graphs indicate the values obtained after calculation of the Area Under the Curve (AUC) of the insulin sensitivity curves determined for each mouse. Values are the mean ± SE of 10 female mice under ND and 6 female mice under HFD. (f) The panel shows principal component analysis (PC) of liver gene expression profiles in mice fed ND and HFD. (g) The panel shows the heat map for the expression of the METACORE “Circadian Rhythm” genes from female mice fed HFD. Each lane represents a separate animal. Data are shown as the log2 of the median centered expression values (MCEV). Significantly different; *(Student’s t-test, p < 0.05); **(Student’s t-test, p < 0.01).
In ND-fed WT and Aox4−/− mice, blood glucose basal levels are similar (Fig. 8c). Exposure to HFD increases glucose in both types of mice. Nevertheless, the glucose-tolerance curves calculated for Aox4−/− and WT mice are similar regardless of diet and the relative AUC (Area Under the Curve) values are also similar (Fig. 8d). The results of the insulin tolerance tests suggest that ND-fed Aox4−/− animals show a mild and short-lived increase in insulin resistance relative to WT mice, which translates into higher AUC values (Fig. 8e). As a consequence, the increase in the AUC values caused by HFD (ΔAUC, HFD-ND) in WT mice (Mean of WT/ΔAUC = ±66, SE = 4, p-value = 0.007) is no more observed in the Aox4−/− counterparts (Mean of Aox4−/− /ΔAUC = −10, SE = 1, p-value = 0.623). We defined whether the mild insulin resistance observed in ND-fed Aox4−/− mice is accompanied by alterations in the phosphorylation of the insulin receptor (IR) in WADT and the downstream intracellular effector AKT in liver and muscles following challenge with insulin39. In WADT, insulin treatment causes a rapid increase in the phosphorylation levels of IR, while insulin-dependent phosphorylation of AKT is observed in liver and muscles (Suppl. Fig. S12). However, AOX4 deletion does not have a significant effect on the insulin-dependent phosphorylation of the two proteins. The data indicate that the mild insulin resistance observed in ND-fed knock-out mice cannot be explained by alterations in the phosphorylation/activation of IR and AKT in three major insulin-responsive tissues.
Gene-expression studies were performed in liver of HFD fed Aox4−/− and WT mice. PCA demonstrates that HFD exerts selective effects in Aox4−/− mice (Fig. 8f). While 962 probes are differentially expressed (log2 fold-change ±0.5; p < 0.005) in Aox4−/− relative to WT mice exposed to ND (Suppl. Table S1), they are decreased to 325 (up-regulated = 248; down-regulated = 77) in HFD fed Aox4−/− mice (Suppl. Table S3). HFD up-regulates Per2 and Per3 and down-regulates Arntl and Clock in Aox4−/− liver. This results in enrichment of the “Circadian-rhythm” pathway (Fig. 8g and Suppl. Table S3). Given the small number of genes selectively modulated by HFD in Aox4−/− liver, only six gene pathways are enriched and five of them control cell-cycle and proliferation. These cell pathways have no obvious links with steatosis. However, it is possible that resistance to steatosis is consequent to the basal or constitutive alterations in gene-expression already observed in the liver of Aox4−/− animals fed ND. In fact, the top (Insulin signaling:generic cascades) and the 6th (Role of Adiponectin in regulation of metabolism) enriched pathways in Aox4−/− liver are involved in the control of lipid metabolism (Suppl. Table S1).
Discussion
Aox4−/− mice are characterized by major alterations in the global gene-expression profile of HG, affecting numerous cellular processes. One of the gene-sets which is mostly affected by Aox4-deletion controls circadian-rhythms. In HG, Aox4-deletion modifies the amplitude of the diurnal oscillations of various clock-genes. Given the daily fluctuations of HG AOX4 itself, physiological substrate(s)/product(s) of the enzyme may be part of a circuit controlling diurnal rhythms. In HG, ATRA may be one such AOX4 product3, as the retinoid levels are reduced in the gland of Aox4−/− mice14. In addition, ATRA is a potential regulator of circadian-rhythms40 and transcription of Arntl and Per1 clock-genes is controlled by the retinoid via nuclear retinoic acid receptors and Rorα (retinoic-acid-receptor-Related-Orphan-Receptor-α)40,41.
The absence of AOX4 in HG has systemic consequences, since it influences clock-gene expression also in WADT and liver, two tissues devoid of the enzyme. Aox4−/− mice are characterized by two major systemic changes associated with and potentially determined by clock-genes perturbations, i.e. resistance to obesity42 and reduction of locomotor activity43. Resistance to obesity is due to effects on adipose tissue homeostasis, as Aox4−/− mice present with lower volumes of WADT than WT animals. If Aox4−/− mice are fed HFD, the effect is magnified and accompanied by protection from liver steatosis. Resistance to obesity and steatosis is due to decreased feed efficiency and it is not directly related to alterations in locomotor activity, appetite or food intake. It is well known that circadian rhythms, locomotor activity and obesity are tightly related physiological processes27,28. Indeed, Clock knock-out mice are characterized by an altered locomotor activity pattern which is similar to the one observed in our Aox4−/− mice44. However, Clock knock-out mice are hyperphagic and obese, which is the opposite of what we observe in our animals. Thus, alterations in Clock expression may be at the basis of the decrease in locomotor activity of Aox4−/− animals, while the gene is unlikely to play a role in resistance to obesity. Rorα is another clock gene that may play a role in fat deposition, since it has been linked to reduced adiposity, resistance to diet-induced obesity, protection against hepatic steatosis and improved glucose homeostasis40,45,46,47. The intensity of Rorα diurnal oscillations is reduced in HG of both female and male animals, while a similar trend is observed only in female WADT and liver (Figs 1 and 2). These data suggest a possible involvement in the systemic effects of AOX4 on fat deposition. However, our results do not support this hypothesis, as we found no enrichment (Suppl. Table S4) of the genes regulated in Aox4−/− mice among Rorα direct targets48.
Sex has been shown to influence circadian-rhythms, fat deposition49, locomotor activity as well as Aox4, Aox3 and Aox1 expression15. Aox4−/− animals show resistance to diet induced obesity regardless of sex. By the same token, the overall decrease in locomotor activity shows no sex-specificity. Reduction in the oscillatory amplitude of clock-genes is the only trait of Aox4−/− animals which is influenced by sex, albeit in a tissue-specific fashion. In fact, this parameter is significantly altered in the HG and hypothalamus of both female and male Aox4−/− mice. In contrast, only female Aox4−/− WADT and liver show a diminished diurnal oscillatory amplitude of Per2, Dbp and Arntl expression. A similar phenomenon is observed in the case of hepatic Rorα. Given up-regulation of AOX3 and AOX1 proteins in liver and WADT of male Aox4−/− mice, we propose that the oscillatory behaviour of clock-genes in different tissues is controlled by common substrate(s)/product(s) of AOX4, AOX3 and AOX1 isoenzymes.
In WADT, HG AOX4 controls fat deposition by modulation of the balance between lipid synthesis and oxidation. One of the factors controlling this balance is represented by the relative proportion of cells presenting with the characteristics of WADT and rBADT adipocytes50, which are responsible for non-shivering thermogenesis. rBADT adipocytes contain many mitochondria and high levels of UCP1, which uncouples oxidative phosphorylation. In Aox4−/− WADT, HFD up-regulates Ucp1 and other rBADT markers as well as genes controlling mitochondrial activity. Thus, AOX4 absence in HG determines a functional switch of white into brown adipocytes which increases burning and reduces deposition of fat. The increased number of rBADT adypocytes in Aox4−/− WADT does not affect whole-body energy-consumption, as assessed by indirect calorimetric analysis, although changes may go unnoticed for at least two reasons. First, we calculated that an approximately 3% energy imbalance would be sufficient to produce the differences in weight gain between Aox4−/− and WT mice51. Second, Aox4−/− mice show increased energy expenditure relative to WT controls, if decreased locomotor activity is taken into account. Lack of systemic alterations in energy balance are accompanied by a lack of effects on body temperature, which is not different in Aox4−/− and WT animals at any of the zeitgebers considered (Suppl. Fig. S13).
In a previous study we reported that Aox4−/− mice are characterized by alterations in the thickness and structure of the skin14. In addition, HG secretions are purported to play a role in thermal insulation of the skin17. This may suggest that WADT browning of Aox4−/− animals may be stimulated to compensate heat loss due to improper skin insulation. However our data are against this hypothesis, as indicated by the results obtained in female animals maintained under thermoneutral conditions (30 °C) for 30 days (Suppl. Fig. S14). In these conditions, we determined the abdominal fat volume (MRI analysis) in animals kept under ND. As an internal control of our experiment, we compared Ucp1 mRNA in BADT of animals maintained at 22 °C and at 30 °C. As expected, BADT Ucp1 mRNA levels are lower in WT animals maintained at 30 °C relative to what is observed at 22 °C (Suppl. Fig. S14a). This is in line with the decrease in thermogenic activity expected for mice under thermoneutral conditions. Significantly, a similar decrease is observed also in Aox4−/− mice, which is against the hypothesis that improper skin insulation may be at the basis of the observed effects on fat deposition. More importantly, the lower volume of abdominal fat in Aox4−/− mice relative to the WT counterparts that was already observed at 22 °C (see Fig. 6b, time 1 and 2) is unaffected by the switch to 30 °C (Suppl. Fig. S14b). During the observation period no significant difference in body weight between WT and Aox4−/− mice maintained at 30 °C was observed (Suppl. Fig. 14c). Taken together, these data further support the idea that browning of WAT and UCP1-dependent thermogenesis are not stimulated to compensate heat loss due to improper skin insulation in Aox4−/− mice.
As for the molecular mechanisms underlying WADT browning in Aox4−/− mice, circulating factors produced in HG, such as Irisin, which drives BADT development52 may contribute to the process. In fact, Fndc5 (coding for the Irisin precursor) expression is higher in Aox4−/− than WT HGs, regardless of diet (Suppl. Tables S1–3). Alterations in the circulating or local levels of substrates or products of AOX4 enzymatic activity in HG may also participate in the process of WADT browning. Retinaldehyde (RAL), a known AOX substrate, and ATRA, its oxidation product, may be candidates10. In fact, ATRA and RAL control trans-differentiation of WADT into rBADT53. However, indirect data are against an involvement of circulating ATRA deriving from HG AOX4 activity in the process (Suppl. Fig. S15). In fact, no significant difference in serum ATRA is observed between female Aox4−/− and WT mice at any of the ZT considered. In addition, male knock-out mice present with significantly higher levels of blood ATRA than the WT counterparts at ZT4. Collectively, these data indicate that other enzymes, i.e retinaldehyde dehydrogenases54,55, play a more important role in the control of serum ATRA levels than HG AOX4, liver AOX3 or WADT AOX1. As for the local production of ATRA by AOX3 and AOX1, it is equally unlikely that they are involved in the fat accumulation deficits observed in liver and WADT of Aox4−/− animals. In fact, sex controls the levels of liver AOX3 and WADT AOX1 in knock-out mice, whereas it does not affect resistance to obesity. In Aox4−/− liver, the mechanisms underlying resistance to steatosis are unknown, although the gene-expression and metabolomic data are in line with decreased HFD-induced lipid synthesis/accumulation. Protection from HFD-induced steatosis may involve immune responses, as indicated by pathway enrichment analysis (Suppl. Table S3). This may reflect modulation of the chronic metabolic-related inflammation (meta-inflammation) associated with obesity56 which may influence the secretion of soluble factors controlling liver steatosis57.
Resistance to diet-induced obesity and liver statosis are often accompanied by increased glucose tolerance and insulin sensitivity58. Our insulin tolerance tests suggest that Aox4−/− animals show signs of mild insulin resistance. However, the insulin-dependent phosphorylation of IR or AKT at the level of the three major insulin-responsive organs, liver, WADT and muscles do not explain these results. Hence, we looked for other underlying mechanisms, performing a detailed METACORE analysis on our microarray data using the broadest version of this pathway (“Development Regulation_Insulin pathway). We compared the genes of this pathway differentially expressed in the HD, liver and WADT of Aox4−/− and WT animals fed ND and HFD (Suppl. Fig. S16). This analysis demonstrates the already mentioned up-regulation of UCP1 in WADT of Aox4−/− animals fed HFD. Finally, it indicates that the hormone-sensitive-lipase, LIPS or LIPE, which is involved in the activation of BADT genes, is up-regulated in liver of HFD fed Aox4−/− mice. Overall the data support the idea that Aox4 deletion exerts significant influences only on the expression of components of the insulin pathway playing a role in BADT homeostasis and are predominantly observed in the WADT of HFD animals.
Given the relevance of the tryptophan/serotonin pathway for circadian-rhythms59,60 and fat deposition, the finding that tryptophan and 5HIAA are two novel physiological substrates of HG AOX4 and liver AOX3, is of biological significance. In fact, it is possible that variations in HG/blood levels of serotonin, tryptophan, 5HIAA or AOX-derived metabolites contribute to the systemic effects of Aox4-deletion on clock-genes. Interestingly, a very recent study demonstrates that knock-out mice for peripheral tryptophan-hydroxylase-1 (TPH1) are characterized by resistance to obesity which is explained by an increase in brown adipose tissue thermogenesis61. In addition, mice deficient in neuronal TPH2 show altered thermogenesis and behavior59. With respect to this, it should be noticed that the levels of HG serotonin are significantly lower in Aox4−/− than WT mice (Aox4−/−: mean ± SE = 459 ± 38 fmol/mg tissue, N = 6; WT: mean ± SE = 574 ± 39 fmol/mg tissue, N = 6, t-test = p < 0.05). In serum, a similar trend is observed (Aox4−/−: mean ± SE = 4.3 ± 0.9 nmol/ml, N = 6; WT: mean ± SE = 6.1 ± 0.3 nmol/ml, N = 6), although the results do not reach statistical significance. These data suggest a possible involvement of HG serotonin in the modifications of circadian rhythms and resistance to obesity observed in our experimental model.
In conclusion, the study provides insights into the physiological function of AOX4 demonstrating that the enzyme plays a role in the control of diurnal rhythms, adipogenesis and locomotor activity, supporting the link between these three processes. Since the Aox4−/− model was generated on a background strain that lacks melatonin, our data imply that one or more AOX4 products or substrates other than melatonin mediate alterations in the biological clocks. The reported effects on diurnal rhythms, fat deposition and locomotor activity do not impact life expectancy, as Aox4−/− and WT mice show the same survival curves (Suppl. Fig. S17). The involvement of AOX4 in the process of fat deposition may also be of relevance for the human situation, as human AOX1 may play a similar role as mouse AOX4 in adipogenesis62.
Methods
Animals and housing
All the procedures involving animals and their care were conducted in conformity with the institutional guidelines in compliance with the national (Legislative Decree n. 26, March 4, 2014; Authorization n.19/2008-A issued March 6, 2008, by the Italian Ministry of Health) and international law and policies; EU directives and guidelines (EEC Council Directive 2010/63/EU); the NIH Guide for the care and use of laboratory animals (2011 edition). All the animal experiments performed in this study were validated by the Institutional Ethical Review Committee for the Animal Care and Use (ACU) and approved by the Italian “Istituto Superiore di Sanità” under the Project “Regolazione in vivo dell’espressione di geni. Importanza e ruolo delle aldeidi ossidasi nella regolazione dell’adipogenesi, del metabolismo, dei ritmi circadiani e dell’attività motoria in topi knock-out per geni codificanti la famiglia delle molibdo-flavoproteine” (RS S04_02, April 2010).
Aox4−/− mice were created on a C57BL/6N × sv129 genetic background14 and were backcrossed for 10 generations with the C57BL/6N lineage. The mice used in the present study were homozygous male and female AOX4−/− and their wild-type (WT) littermates. For experimental design settings, to avoid genetic drift, male and female mice were selected by interbreeding heterozygous (Aox4+/−) to generate Aox4−/− and WT littermates. Animals were maintained in a pathogen-free animal facility at 22 °C under a 12-h light/12-h dark cycle with light on at 7:00 a.m. Animals had free access to water and standard chow (ND, 2918; Harlan Teklad Global Diet, Madison, WI) or a high-fat diet (HFD, 42% kcal in fat, TD88137). All the experiments were carried out in 10–22 weeks-old female and male mice, unless otherwise specified. All treatment groups were weight matched and randomized to treatment at the initiation of the experiments.
Wire hanging test
Fourteen-week-old Aox4−/− (n = 9) and WT (n = 8) female mice were used for the experiment. A similar experiment was conducted on male animals. In this case, 9 Aox4−/− and 9 WT mice were used and the data recorded at seven and fourteen weeks of age. Animals were suspended by their forelimbs to a 1.5 mm thick, 60 cm long metallic wire suspended 45 cm above soft ground, and the chronograph was started. The chronograph was stopped anytime the animal fell and restarted when it was placed again on the wire; the test was stopped after 180 seconds of suspension. The number of falls from the wire was recorded; after 10 falls, the test was discontinued. At the beginning of the test, each animal was given a score of 10 that was reduced by 1 after each fall. Results were expressed as the ‘average score’. The average score was calculated at any time point of the test as (10n–x)/n where n was the number of animals of the tested strain and x the cumulated number of falls.
Determination of muscle fibres diameter
Tibial muscles of age matched female and male Aox4−/− or WT animals (3 individual mice/experimental group) were isolated and frozen. Following staining with eosin, minimal Feret’s diameter was measured according to the protocol available in Treat-NMD Neuromuscular Network [SOP (ID) number: MDC1A_M.1.2.002] WEBsite (http://www.treat-nmd.eu/research/overview). At least 500 fibers were examined for each specimen.
Indirect calorimetry
Oxygen consumption and carbon dioxide production were measured by indirect calorimetry using an open-circuit system. The system is made of 2 cage/respiratory chambers and of a blank cage used as a reference line. The differential measurements of O2 and CO2 compared with the reference line were performed every 7 min for each respiratory chamber with the use of 2 paramagnetic O2 analyzer and of 2 infrared CO2 analyzer. The air flow to the chambers was 1.5 liters/min. Energy expenditure was calculated from the daily total volumes of oxygen uptake and of carbon dioxide produced63,64, using the following equation: (16.07*VO2) + (4.69*VCO2). Respiratory Quotient (RQ) was calculated as CO2 production/O2 consumption.
Two different indirect calorimetry experiments were performed on twenty-week-old Aox4−/− (n = 20) and WT (n = 20) female animals, housed in groups of 4 mice per cage/respiratory chamber (5 cages per experimental group). In the first experiment, respiratory exchanges were measured on animals fed ND, while the experiment was performed after two weeks of adaptation to HFD. During the whole experimental period, mice were housed at a temperature of 22.0 ± 1.0 °C under a 12 h light-dark cycle (07:00–19:00 h). Food and water were available ad libitum. Animals were adapted to the respiratory chambers by placing them in the cage systems for 48 h before starting data collection. Body weights of animals were determined at the beginning and at the end of the respiratory exchanges trials. In both experiments, each group of animals was subjected twice to respiratory exchanges trial (2 consecutive cycles of 24 h), with 1 month in between, carried out using the one or the other respiratory chamber (4 cycles of 24 h for each cage/respiratory chamber). Oxygen consumption, carbon dioxide production, RQ end energy expenditure were expressed for the light phase (day, 07:00–19:00 h), dark phase (night, 19:00–07:00 h) and the entire 24 h period. At the end of the experiment blood samples, HG, liver, visceral, subcutaneous and inguinal adipose tissues were removed and analysed.
Locomotor activity
Seven- and ten-week-old male as well as female mice fed ND were placed individually in standard mouse cages equipped with infrared sensors to detect locomotor activity. In the case of males, 6 Aox4−/− and 6 WT mice were maintained on a 12:12 LD cycle for one week, then the light was switched off and constant darkness (12:12 DD) maintained for 6 weeks. The locomotor activity of male animals was monitored every 6 minutes. In the case of female mice, the experiment locomotor activity was monitored every 15 min for 2 weeks. Body weight, temperature and food intake were measured twice a week.
High fat diet
Eight-ten-weeks old male and female mice were used. 20 Aox4−/− and 20 WT were randomized and divided in two groups. 10 Aox4−/− and 10 WT mice were fed standard chow (ND) while 10 Aox4−/− and 10 WT animals were fed with a high fat diet (HFD, Teklad TD.88137). Food intake and body weight were measured twice a week. At the end of experiments, animals were sacrificed and blood, HG, adipose tissues as well as liver were isolated. Serum glucose, NEFA (non-esterified fatty acids), triglycerides and cholesterol were measured according to standard methods routinely used for human clinical samples. Total triglyceride content in tissues was measured using Adipogenesis Kit (Sigma-Aldrich).
Glucose and Insulin Tolerance Tests
Female mice approximately (16 weeks of age) were treated as indicated65. For glucose tolerance tests, mice were injected intra-peritoneally with glucose (2.0 g/kg body weight) or insulin (750 milliunits/Kg body weight). Tail blood glucose was measured at various time points using a glucometer (Bayer).
Serotonin measurement
The levels of serotonin in HG and serum were determined on 6 separate Aox4−/− and WT animals with an HPLC-based assay according to Invernizzi et al.66.
In vivo MRI
Twelve-week-old female WT mice (n = 6) and the same number of age-matched Aox4−/− animals were randomly recruited to determine the fat accumulation by MRI analysis. MRI experiment were carried out one day before the onset of the experiment (T0), one month (T1) and two months (T2) after the starting HFD. Before MRI experiments, mice were anaesthetized by inhalation of a mixture of O2 (30%) and NO2 (70%) containing 3% isoflurane. Mice were laid prone to a small glass column “Animal Bed- Brucker BioSpec Systems” Brucker connected to an anaesthetic system. During the whole duration of experiments the percentage of isoflurane was maintained from 0.8 to 1.2. Respiratory frequency was monitored by a mechano-sensor placed on the chest. All analyses were carried in a range of respiratory activity from 50 to 90 breaths/min.
All MRI experiments were carried out using a Brucker Biospec 70/30, equipped with a Brucker BGA12 gradients insert. A 72-mm transmitter/receiver birdcage coil was used. After a coronal scout SE image, 20 coronal multislice T1-weighted (T1W) images were acquired to localize the area of interest. All images were acquired with the following parameters: TR = 782.5 ms, TE = 14.3 ms, FOV = 30 × 30 cm 2, matrix size = 512 × 256, slice thickness = 2 mm, NEX = 1. All experiment were done by removing the sat-faturation process. To reduce image artefacts, a respiration trigger system was adopted. The body weight was recorded just before MRI analysis.
All images were exported as DICOM (Digital Imaging and COmmunications in Medicine) files. This version is required to maintain the original size of MRI acquisition. A public Java-based image processing program (Image J) was utilized for morphometric analysis. Total fat volume measurements were carried out by selecting five serial slices starting from the first section (1 cm of thickness) below the diaphragm to the hypogastric region. For each single section the total area was first determined. Fat accumulation (light signal) was investigated by measuring extraperitoneal (subcutaneous) and intraperitoneal (visceral). The volume was determined by multiplying the area of interest (mm2) by the thickness of sections (2 mm). The ratio between the fat volume and the whole volume of each single corresponding section was also calculated.
RT-PCR, Immunocytochemistry and Western blot analysis
Total RNA was isolated from indicated tissues or cells with TRIzol reagent (Invitrogen), and the cDNA was synthesized using Reverse Transcription System (Promega). For the histological and immune-cytochemistry studies, tissues were fixed with Z-Fix (Anatech Ltd.), embedded in paraffin, sectioned at a thickness of 6–8 μm, and stained with hematoxylin and eosin. Immunostaining experiments in the adipose tissue were conducted with an anti-perilipin antibody (D418, Cell Signaling) and anti-UCP1 (ab10983, Abcam). Western blots were performed using specific anti-UCP1 (ab23841, Abcam), anti-α-tubulin (T-5168, Sigma), anti-AOX1, -AOX2, -AOX3 and -AOX4 antibodies15. Real-time PCR was performed with Taqman assays according to standard protocols. The list of Taqman assays is present in Supplementary Methods. In all cases normalization of the results was performed with Mrsp33, whose levels are not influenced by circadian rhythms and Aox4 deletion in any of the tissues considered.
Gene-expression and metabolomics
Total RNA from mouse tissues was extracted in the morning (ZT = 1–4) with the miRNeasy Mini kit (QIAGEN), labelled with the Lowinput Quick Amp labelling Kit (Cy3 mono color, Agilent) and hybridized to gene-expression microarrays (Agilent). Fluorescent signals were quantified with an Agilent microarray laser scanner. The microarray data and protocols were deposited in the Arrayexpress database (accession No. E-MTAB-3820). We performed gene enrichment analysis on METACORE-annotated process networks (http://thomsonreuters.com/metacore), using the hypergeometric test after correction for multiple testing and calculation of the false discovery rate (FDR). Differential metabolomics were performed as detailed in Supplementary Methods.
Additional Information
How to cite this article: Terao, M. et al. Mouse aldehyde-oxidase-4 controls diurnal rhythms, fat deposition and locomotor activity. Sci. Rep. 6, 30343; doi: 10.1038/srep30343 (2016).
References
Garattini, E., Fratelli, M. & Terao, M. Mammalian aldehyde oxidases: genetics, evolution and biochemistry. Cell Mol Life Sci 65, 1019–1048, doi: 10.1007/s00018-007-7398-y (2008).
Garattini, E., Mendel, R., Romao, M. J., Wright, R. & Terao, M. Mammalian molybdo-flavoenzymes, an expanding family of proteins: structure, genetics, regulation, function and pathophysiology. Biochem J 372, 15–32, doi: 10.1042/BJ20030121 (2003).
Garattini, E., Fratelli, M. & Terao, M. The mammalian aldehyde oxidase gene family. Hum Genomics 4, 119–130, doi: U28VG827NM230J62 (2009).
Calzi, M. L. et al. Purification, cDNA cloning, and tissue distribution of bovine liver aldehyde oxidase. J Biol Chem 270, 31037–31045 (1995).
Terao, M. et al. Purification of the aldehyde oxidase homolog 1 (AOH1) protein and cloning of the AOH1 and aldehyde oxidase homolog 2 (AOH2) genes. Identification of a novel molybdo-flavoprotein gene cluster on mouse chromosome 1. J Biol Chem 276, 46347–46363, doi: 10.1074/jbc.M105744200 (2001).
Cazzaniga, G. et al. Chromosomal mapping, isolation, and characterization of the mouse xanthine dehydrogenase gene. Genomics 23, 390–402, doi: 10.1006/geno.1994.1515 (1994).
Kurosaki, M. et al. Structure and evolution of vertebrate aldehyde oxidases: from gene duplication to gene suppression. Cell Mol Life Sci 70, 1807–1830, doi: 10.1007/s00018-012-1229-5 (2013).
Garattini, E. & Terao, M. Increasing recognition of the importance of aldehyde oxidase in drug development and discovery. Drug Metab Rev 43, 374–386, doi: 10.3109/03602532.2011.560606 (2011).
Garattini, E. & Terao, M. The role of aldehyde oxidase in drug metabolism. Expert Opin Drug Metab Toxicol 8, 487–503, doi: 10.1517/17425255.2012.663352 (2012).
Garattini, E. & Terao, M. Aldehyde oxidase and its importance in novel drug discovery: present and future challenges. Expert Opin Drug Discov 8, 641–654, doi: 10.1517/17460441.2013.788497 (2013).
Coelho, C. et al. The first mammalian aldehyde oxidase crystal structure: insights into substrate specificity. J Biol Chem 287, 40690–40702, doi: 10.1074/jbc.M112.390419 (2012).
Terao, M. et al. Cloning of the cDNAs coding for two novel molybdo-flavoproteins showing high similarity with aldehyde oxidase and xanthine oxidoreductase. J Biol Chem 275, 30690–30700, doi: 10.1074/jbc.M005355200 (2000).
Kurosaki, M. et al. The aldehyde oxidase gene cluster in mice and rats. Aldehyde oxidase homologue 3, a novel member of the molybdo-flavoenzyme family with selective expression in the olfactory mucosa. J Biol Chem 279, 50482–50498, doi: 10.1074/jbc.M408734200 (2004).
Terao, M. et al. Role of the molybdoflavoenzyme aldehyde oxidase homolog 2 in the biosynthesis of retinoic acid: generation and characterization of a knockout mouse. Mol Cell Biol 29, 357–377, doi: MCB.01385-08 (2009).
Vila, R. et al. Regulation and biochemistry of mouse molybdo-flavoenzymes. The DBA/2 mouse is selectively deficient in the expression of aldehyde oxidase homologues 1 and 2 and represents a unique source for the purification and characterization of aldehyde oxidase. J Biol Chem 279, 8668–8683, doi: 10.1074/jbc.M308137200 (2004).
Kurosaki, M., Demontis, S., Barzago, M. M., Garattini, E. & Terao, M. Molecular cloning of the cDNA coding for mouse aldehyde oxidase: tissue distribution and regulation in vivo by testosterone. Biochem J 341 (Pt 1), 71–80 (1999).
Buzzell, G. R. The Harderian gland: perspectives. Microsc Res Tech 34, 2–5, doi: 10.1002/(SICI)1097-0029(19960501)34:1<2::AID-JEMT2>3.0.CO;2-W (1996).
Cui, Z. J., Zhou, Y. D., Satoh, Y. & Habara, Y. A physiological role for protoporphyrin IX photodynamic action in the rat Harderian gland? Acta Physiol Scand 179, 149–154, doi: 10.1046/j.1365-201X.2003.01177.x (2003).
Acuna-Castroviejo, D. et al. Extrapineal melatonin: sources, regulation, and potential functions. Cell Mol Life Sci, doi: 10.1007/s00018-014-1579-2 (2014).
Coto-Montes, A. et al. Porphyric enzymes in hamster Harderian gland, a model of damage by porphyrins and their precursors. A chronobiological study on the role of sex differences. Chem Biol Interact 134, 135–149, doi: S0009-2797(00)00320-3 (2001).
Coto-Montes, A. et al. Effects of the circadian mutation ‘tau’ on the Harderian glands of Syrian hamsters. J Cell Biochem 83, 426–434, doi: 10.1002/jcb.1240 (2001).
Hardeland, R., Coto-Montes, A. & Poeggeler, B. Circadian rhythms, oxidative stress, and antioxidative defense mechanisms. Chronobiol Int 20, 921–962 (2003).
Huang, N. et al. Crystal structure of the heterodimeric CLOCK:BMAL1 transcriptional activator complex. Science 337, 189–194, doi: 10.1126/science.1222804 (2012).
Kasahara, T., Abe, K., Mekada, K., Yoshiki, A. & Kato, T. Genetic variation of melatonin productivity in laboratory mice under domestication. Proc Natl Acad Sci USA 107, 6412–6417, doi: 10.1073/pnas.0914399107 (2010).
Bell-Pedersen, D. et al. Circadian rhythms from multiple oscillators: lessons from diverse organisms. Nat Rev Genet 6, 544–556, doi: 10.1038/nrg1633 (2005).
Froy, O. Metabolism and circadian rhythms–implications for obesity. Endocr Rev 31, 1–24, doi: 10.1210/er.2009-0014 (2010).
Kohsaka, A. et al. High-fat diet disrupts behavioral and molecular circadian rhythms in mice. Cell Metab 6, 414–421, doi: 10.1016/j.cmet.2007.09.006 (2007).
Froy, O. Circadian rhythms and obesity in mammals. ISRN Obes 2012, 437198, doi: 10.5402/2012/437198 (2012).
Zanquetta, M. M., Correa-Giannella, M. L., Monteiro, M. B. & Villares, S. M. Body weight, metabolism and clock genes. Diabetol Metab Syndr 2, 53, doi: 10.1186/1758-5996-2-53 (2010).
Buhr, E. D., Yoo, S. H. & Takahashi, J. S. Temperature as a universal resetting cue for mammalian circadian oscillators. Science 330, 379–385, doi: 10.1126/science.1195262 (2010).
Kraus, D. et al. Nicotinamide N-methyltransferase knockdown protects against diet-induced obesity. Nature 508, 258–262, doi: 10.1038/nature13198 (2014).
Kajimura, S. et al. Initiation of myoblast to brown fat switch by a PRDM16-C/EBP-beta transcriptional complex. Nature 460, 1154–1158, doi: 10.1038/nature08262 (2009).
Harms, M. & Seale, P. Brown and beige fat: development, function and therapeutic potential. Nat Med 19, 1252–1263, doi: 10.1038/nm.3361 (2013).
Liu, J. et al. Essential roles of 11beta-HSD1 in regulating brown adipocyte function. J Mol Endocrinol 50, 103–113, doi: 10.1530/JME-12-0099 (2013).
Timmons, J. A. et al. Myogenic gene expression signature establishes that brown and white adipocytes originate from distinct cell lineages. Proc Natl Acad Sci USA 104, 4401–4406, doi: 10.1073/pnas.0610615104 (2007).
Spinazzi, M., Casarin, A., Pertegato, V., Salviati, L. & Angelini, C. Assessment of mitochondrial respiratory chain enzymatic activities on tissues and cultured cells. Nat Protoc 7, 1235–1246, doi: 10.1038/nprot.2012.058 (2012).
Frezza, C., Cipolat, S. & Scorrano, L. Organelle isolation: functional mitochondria from mouse liver, muscle and cultured fibroblasts. Nat Protoc 2, 287–295, doi: 10.1038/nprot.2006.478 (2007).
Chattopadhyay, M., Selinger, E. S., Ballou, L. M. & Lin, R. Z. Ablation of PI3K p110-alpha prevents high-fat diet-induced liver steatosis. Diabetes 60, 1483–1492, doi: 10.2337/db10-0869 (2011).
Agouni, A., Owen, C., Czopek, A., Mody, N. & Delibegovic, M. In vivo differential effects of fasting, re-feeding, insulin and insulin stimulation time course on insulin signaling pathway components in peripheral tissues. Biochem Biophys Res Commun 401, 104–111, doi: S0006-291X(10)01693-1 (2010).
Kojetin, D. J. & Burris, T. P. REV-ERB and ROR nuclear receptors as drug targets. Nat Rev Drug Discov 13, 197–216, doi: 10.1038/nrd4100 (2014).
Navigatore-Fonzo, L. S. et al. Retinoic acid receptors move in time with the clock in the hippocampus. Effect of a vitamin-A-deficient diet. J Nutr Biochem 24, 859–867, doi: 10.1016/j.jnutbio.2012.05.006 (2013).
Paschos, G. K. et al. Obesity in mice with adipocyte-specific deletion of clock component Arntl. Nat Med 18, 1768–1777, doi: 10.1038/nm.2979 (2012).
Dudek, M. & Meng, Q. J. Running on time: the role of circadian clocks in the musculoskeletal system. Biochem J 463, 1–8, doi: 10.1042/BJ20140700 (2014).
Turek, F. W. et al. Obesity and metabolic syndrome in circadian Clock mutant mice. Science 308, 1043–1045, doi: 10.1126/science.1108750 (2005).
Jetten, A. M., Kang, H. S. & Takeda, Y. Retinoic acid-related orphan receptors alpha and gamma: key regulators of lipid/glucose metabolism, inflammation, and insulin sensitivity. Front Endocrinol (Lausanne) 4, 1, doi: 10.3389/fendo.2013.00001 (2013).
Kadiri, S. et al. The nuclear retinoid-related orphan receptor-alpha regulates adipose tissue glyceroneogenesis in addition to hepatic gluconeogenesis. Am J Physiol Endocrinol Metab 309, E105–E114, doi: 10.1152/ajpendo.00518.2014 (2015).
Han, Y. H. et al. RORalpha decreases oxidative stress through the induction of SOD2 and GPx1 expression and thereby protects against nonalcoholic steatohepatitis in mice. Antioxid Redox Signal 21, 2083–2094, doi: 10.1089/ars.2013.5655 (2014).
Sarachana, T. & Hu, V. W. Genome-wide identification of transcriptional targets of RORA reveals direct regulation of multiple genes associated with autism spectrum disorder. Mol Autism 4, 14, doi: 10.1186/2040-2392-4-14 (2013).
Bonthuis, P. J. & Rissman, E. F. Neural growth hormone implicated in body weight sex differences. Endocrinology 154, 3826–3835, doi: 10.1210/en.2013-1234 (2013).
Wu, J. et al. Beige adipocytes are a distinct type of thermogenic fat cell in mouse and human. Cell 150, 366–376, doi: 10.1016/j.cell.2012.05.016 (2012).
Liu, S. et al. SRA gene knockout protects against diet-induced obesity and improves glucose tolerance. J Biol Chem, doi: 10.1074/jbc.M114.564658 (2014).
Bostrom, P. et al. A PGC1-alpha-dependent myokine that drives brown-fat-like development of white fat and thermogenesis. Nature 481, 463–468, doi: 10.1038/nature10777 (2012).
Kiefer, F. W. et al. Retinaldehyde dehydrogenase 1 regulates a thermogenic program in white adipose tissue. Nat Med 18, 918–925, doi: 10.1038/nm.2757 (2012).
Lassen, N. et al. Multiple and additive functions of ALDH3A1 and ALDH1A1: cataract phenotype and ocular oxidative damage in Aldh3a1(−/−)/Aldh1a1(−/−) knock-out mice. J Biol Chem 282, 25668–25676, doi: 10.1074/jbc.M702076200 (2007).
Wang, C., Kane, M. A. & Napoli, J. L. Multiple retinol and retinal dehydrogenases catalyze all-trans-retinoic acid biosynthesis in astrocytes. J Biol Chem 286, 6542–6553, doi: 10.1074/jbc.M110.198382 (2011).
Feuerer, M. et al. Lean, but not obese, fat is enriched for a unique population of regulatory T cells that affect metabolic parameters. Nat Med 15, 930–939, doi: 10.1038/nm.2002 (2009).
Bhargava, P. et al. Immunomodulatory glycan LNFPIII alleviates hepatosteatosis and insulin resistance through direct and indirect control of metabolic pathways. Nat Med 18, 1665–1672, doi: 10.1038/nm.2962 (2012).
Qatanani, M. & Lazar, M. A. Mechanisms of obesity-associated insulin resistance: many choices on the menu. Genes Dev 21, 1443–1455, doi: 10.1101/gad.1550907 (2007).
Alenina, N. et al. Growth retardation and altered autonomic control in mice lacking brain serotonin. Proc Natl Acad Sci USA 106, 10332–10337, doi: 10.1073/pnas.0810793106 (2009).
Richard, D. M. et al. L-Tryptophan: Basic Metabolic Functions, Behavioral Research and Therapeutic Indications. Int J Tryptophan Res 2, 45–60 (2009).
Crane, J. D. et al. Inhibiting peripheral serotonin synthesis reduces obesity and metabolic dysfunction by promoting brown adipose tissue thermogenesis. Nat Med 21, 166–172, doi: 10.1038/nm.3766 (2015).
Weigert, J. et al. Small-interference RNA-mediated knock-down of aldehyde oxidase 1 in 3T3-L1 cells impairs adipogenesis and adiponectin release. FEBS Lett 582, 2965–2972, doi: 10.1016/j.febslet.2008.07.034 (2008).
Brouwer, E. On simple formulae for calculating the heat expenditure and the quantities of carbohydrate and fat oxidized in metabolism of men and animals, from gaseous exchange (Oxygen intake and carbonic acid output) and urine-N. Acta Physiol Pharmacol Neerl 6, 795–802 (1957).
Even, P. C. & Nadkarni, N. A. Indirect calorimetry in laboratory mice and rats: principles, practical considerations, interpretation and perspectives. Am J Physiol Regul Integr Comp Physiol 303, R459–R476, doi: 10.1152/ajpregu.00137.2012 (2012).
Zhang, Y. et al. Targeted deletion of thioesterase superfamily member 1 promotes energy expenditure and protects against obesity and insulin resistance. Proc Natl Acad Sci USA 109, 5417–5422, doi: 10.1073/pnas.1116011109 (2012).
Invernizzi, R., Belli, S. & Samanin, R. Citalopram’s ability to increase the extracellular concentrations of serotonin in the dorsal raphe prevents the drug’s effect in the frontal cortex. Brain Res 584, 322–324, doi: 0006-8993(92)90914-U (1992).
Acknowledgements
Grants the Fondazione Italo Monzino and from the Associazione Italiana per la Ricerca contro il Cancro (AIRC) to Enrico Garattini were fundamental for the completion of this work. Laura Brunelli is the recipient of a fellowship from Fondazione Umberto Veronesi (FUV). We would also like to acknowledge the help of Mr. Felice Deceglie and Mr. Alessandro Soave for the artwork.
Author information
Authors and Affiliations
Contributions
M.T. and E.G. conceived/supervised the study and wrote the manuscript. M.M.B. and M.K. conducted most of the in vivo experiments. M.F. and M.B. performed all the biostatisical analyses. A.B. and S.S. conducted the biochemical studies. P.B. and E.M. carried out the MRI studies. M.C. performed the hanging wire tests and R.W.I. performed the experiments involving serotonin. R.B., A.P., R.P. and L.B. performed all the studies involving mass-spectrometry. I.T. and V.C. performed the indirect calorimetry experiments.
Corresponding author
Ethics declarations
Competing interests
The authors declare no competing financial interests.
Rights and permissions
This work is licensed under a Creative Commons Attribution 4.0 International License. The images or other third party material in this article are included in the article’s Creative Commons license, unless indicated otherwise in the credit line; if the material is not included under the Creative Commons license, users will need to obtain permission from the license holder to reproduce the material. To view a copy of this license, visit http://creativecommons.org/licenses/by/4.0/
About this article
Cite this article
Terao, M., Barzago, M., Kurosaki, M. et al. Mouse aldehyde-oxidase-4 controls diurnal rhythms, fat deposition and locomotor activity. Sci Rep 6, 30343 (2016). https://doi.org/10.1038/srep30343
Received:
Accepted:
Published:
DOI: https://doi.org/10.1038/srep30343
This article is cited by
-
Role of mitochondria and cardiolipins in growth inhibition of breast cancer cells by retinoic acid
Journal of Experimental & Clinical Cancer Research (2019)
-
Generation of a new mouse model of glaucoma characterized by reduced expression of the AP-2β and AP-2δ proteins
Scientific Reports (2017)










