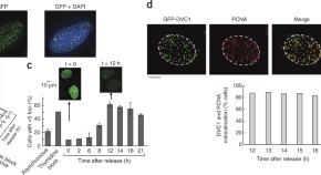
The AAA ATPase p97 (VCP) is thought to remove specific proteins from chromatin at sites of DNA damage, to allow proper repair or processing, but how p97 targets those sites was unclear. The protein DVC1 is now shown to localize to sites of replication stress and UV-light damage, and to be required for p97 recruitment. DVC1's localization to DNA damage sites requires its UBZ domain and PCNA-interacting motif but not PCNA ubiquitination. DVC1 deficiency caused retention of error-prone translesion polymerase η at foci after UV-light damage and increased mutagenesis levels.
- Emily J Davis
- Christophe Lachaud
- John Rouse