Abstract
The root of Raphanus sativus (radish) is recognized for its bioactive compounds with anti-inflammatory, anti-tumor, and muscle spasm-inhibiting properties. This study explores the effects of different radish extracts on the overexpression of the MUC5AC gene, induced by phorbol 12-myristate 13-acetate (PMA), in human airway epithelial cells (NCI-H292). Our results showed that both methanol and ethyl acetate extracts significantly reduced PMA-induced mucus secretion, as confirmed by PAS staining. qPCR analysis revealed that the ethyl acetate extracts from dried and aged radish were more effective in regulating MUC5AC mucin gene expression. From the ethyl acetate extract of dried radish, four compounds were isolated: 2,3-dihydro-3,5-dihydroxy-6-methyl-4H-pyran-4-one (compound 1), 5-(Hydroxymethyl) furfural (5-HMF, compound 2), 2-(2-formyl-5-(hydroxymethyl)-1H-pyrrol-1-yl) propanoic acid (compound 3), and 4-[formyl-5-(methoxymethyl)-1H-pyrrol-1-yl] butanoic acid (compound 4). This study marks the first isolation of these compounds from R. sativus root. Among these, 4-[formyl-5-(methoxymethyl)-1H-pyrrol-1-yl] butanoic acid exhibited the strongest regulatory activity on MUC5AC gene expression, highlighting its potential as a drug or mucus-related conditions.
Similar content being viewed by others
Introduction
Cough is a reflexive behavior that can be categorized into dry, paroxysmal, and wet coughs, with wet cough requiring particular attention1. While a wet cough caused by a common cold is generally benign and typically resolves within 7–10 days, a persistent wet cough lasting several weeks may necessitate closer monitoring and further medical evaluation2. Wet cough occurs when mucus in the bronchial tubes activates vagal sensory receptors, sending action potentials to the brainstem. The brainstem then triggers the cough reflex by sending signals to the respiratory muscles and larynx. Prolonged wet cough can lead to mucus buildup in the airways, causing ongoing irritation and excessive mucus secretion. This can escalate to acute bronchitis, chronic bronchitis, or even chronic obstructive pulmonary disease (COPD)1,3,4. Therefore, managing excessive mucus secretion is crucial for preventing and treating respiratory diseases.
The respiratory tract is lined with a specialized epithelial tissue known as the airway epithelium, which comprises various cell types, including basal cells, goblet cells, ciliated cells, and Clara cells5. Among these, goblet cells play a crucial role in secreting mucus to protect the respiratory tract. Mucus consists of two layers: a water layer and a gel layer, with mucin being a key component of the gel layer6. In the context of respiratory diseases and wet cough, MUC5AC and MUC5B have been identified as the primary mucin proteins in airway mucus5,7. These mucins, rich in cysteine, form disulfide bonds, leading to their aggregation and accumulation in the respiratory tract, which contributes to the viscoelastic properties of respiratory mucus8,9. Recent studies have demonstrated that MUC5B and MUC5AC, the two principal gel-forming mucins in the human airway, play distinct yet complementary roles in maintaining respiratory homeostasis and contributing to disease pathogenesis. MUC5B is constitutively expressed and is essential for baseline mucociliary clearance, making it a critical component of the innate airway defense system. A deficiency in MUC5B impairs mucus transport in both the upper and lower airways, leading to bacterial colonization—such as by Staphylococcus aureus—and unresolved inflammation10. Thus, MUC5B is widely regarded as protective under physiological conditions10,11. However, emerging evidence suggests that dysregulation of MUC5B—particularly its overexpression—is closely associated with the development of idiopathic pulmonary fibrosis (IPF). A common promoter variant in the MUC5B gene has been identified as one of the strongest genetic risk factors for IPF. In animal models, Muc5b overexpression results in mucociliary dysfunction and accelerates fibrotic progression in the lung, indicating that both insufficient and excessive MUC5B expression can lead to pathological outcomes12,13.
In contrast, MUC5AC is an inducible mucin predominantly secreted by goblet cells in response to inflammatory or allergic stimuli. Under normal physiological conditions, its expression is minimal; however, upon exposure to triggers such as allergens, pollutants, or pathogens—as seen in asthma, chronic obstructive pulmonary disease (COPD), or chronic rhinosinusitis—MUC5AC expression becomes markedly upregulated. Goblet cell hyperplasia and excessive MUC5AC secretion contribute to mucus hypersecretion and airway obstruction8,14,15,16,17,18. MUC5AC is now recognized as a central effector mucin in pathological mucus accumulation, particularly in inflammatory airway diseases such as asthma and COPD1,3. Notably, MUC5AC -deficient mice exhibit reduced airway hyperresponsiveness and mucus plugging in asthma models, despite persistent inflammation19. Similarly, deletion of MUC5AC in acute lung injury models alleviates pulmonary edema and inflammation, further emphasizing its role in disease pathogenesis20.
Clinically, MUC5AC is significantly overexpressed in airway diseases. For example, a recent systematic review and meta-analysis confirmed elevated MUC5AC levels in patients with chronic rhinosinusitis21, supporting its role as a molecular marker for mucus-related pathology. In COPD, MUC5AC upregulation is often accompanied by decreased MUC5B expression, and this imbalance is correlated with mucus retention and chronic productive cough22. Given these distinct roles, we selected MUC5AC as the primary marker to evaluate the mucus-regulating effects of our tested compounds. While MUC5B is essential for maintaining airway homeostasis and its dysregulation is implicated in IPF, MUC5AC is the predominant driver of pathological mucus overproduction in inflammatory airway diseases, making it a more relevant and practical target for therapeutic modulation in this study.
Many traditional herbs are currently used to prevent or treat respiratory diseases, with radish (Raphanus sativus) being a notable example. According to the Compendium of Materia Medica (Bencao Gangmu), Volume 26: The Category of Vegetables, where it is referred to by its traditional Chinese names, “Laifu” and “Luobo”. Radish is recognized for its expectorant and antitussive properties. As a member of the Brassicaceae family, radish contains several bioactive compounds, including kaempferol-7-O-α-L-rhamnoside, known for its anti-inflammatory effects23, and luteolin, which has been demonstrated to possess anti-inflammatory, muscle spasm-inhibiting, and anti-tumor potential by inhibiting the NF-κB signaling pathway24. Additionally, methanol and ethyl acetate (EA) extracts from radish have been shown to have soothing effects on respiratory diseases25,26.
In the Chaoshan and Minnan regions of China, aged dried radish is particularly valued for its antifungal activity and its ability to inhibit α-glucosidase, which may contribute to its hypoglycemic effects27. Empirically, aged radish is also believed to alleviate wet cough symptoms associated with the common cold, although scientific research in this area is limited. Recent reports indicated that thermal and aging processing can significantly increase the levels of functional compounds in radish and enhance its nutritional value27,28. However, the biological roles of many of these compounds, particularly those found in aged or processed radish, remain largely uncharacterized. Given the high production cost of aged radish and its potential health benefits, this study investigates the effects of heat-dried radish, 20-year-aged radish, and fresh radish on the gene expression of phorbol 12-myristate 13-acetate (PMA)-induced MUC5AC expression in the human airway epithelial cell line NCI-H29214,29,30,31,32,33.
Results
Visual distinctions in radish samples across different treatments
The radish samples prepared from the three different treatments show noticeable differences in appearance (Fig. 1). The fresh radish is white, the 20-year-aged radish is black, and the dried radish is brown.
Effects of radish extracts and phorbol 12-myristate 13-acetate (PMA) on NCI-H292 cells viability
The viability of NCI-H292 human airway epithelial cells was evaluated after treatment with various concentrations of methanol extract, ethyl acetate extract, and other reagents using a cell viability assay. The results showed that PMA had not significant effect on cell proliferation at concentrations up to 10 nM (Fig. 2a), consistent with previous findings33,34. Similarly, the methanol extracts of dried radish (DM), aged radish (AM), and fresh radish (FM), as well as the ethyl acetate extracts of dried radish (DE), aged radish (AE), and fresh radish (FE), showed no significant impact on cell proliferation. Notably, DE and AE can be applied at concentrations up to 200 µg/mL of (Fig. 2b and c).
Cell viability was assessed using the Cell Counting Kit-8 (CCK-8) assay and measured at OD450 nm. Results were analyzed by one-way analysis of variance (ANOVA). Data are presented as mean ± SD (n = 6). * P < 0.05, compared with the MOCK group. a Cell viability of PMA. b Cell viability of methanol extracts: DM (dried radish), AM (aged radish), FM (fresh radish). c Cell viability of ethyl acetate extracts: DE (dried radish), AE (aged radish), FE (fresh radish).
Dose-dependent reduction of PMA-induced mucus production by radish extracts
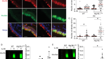
Based on the results of the cell viability tests, concentrations of 25, 50, 100, and 200 μg/mL of the various extracts were selected for cell pre-treatment. Additionally, 10 nM PMA was applied to induce mucus production, specifically targeting the expression of the MUC5AC gene in NCI-H292 cells. PMA is known to stimulate the intracellular release of mucin glycoprotein in respiratory epithelial cells, which can be visualized using PAS staining. Following PMA stimulation, the levels of PAS-stained glycoproteins significantly increased compared to the mock group. However, treatment with varying concentrations of DM, AM, FM, DE, AE, and FE dose-dependently reduced this PMA-induced increase in PAS-stained mucus production in NCI-H292 cells (Fig. 3a and b). A visible color change from pink to light pink indicated a reduction in mucin glycoprotein levels. The dose-dependent effects on mucin glycoprotein across different treatment groups were quantified using ImageJ software (Fig. 3c and d). Combining the results from cell viability tests and mucin reduction efficiency, 200 mg/ml of DE and AE reduced mucin expression to levels comparable to the control group (Fig. 3d).
Serum-starved NCI-H292 cells were pre-treated with various concentrations of DM, AM, FM, DE, AE, FE for 30 min, followed by stimulation with 10 nM of phorbol 12-myristate 13-acetate (PMA). a, b Mucus production was visualized by PAS staining. c Quantification of mucus production was performed using ImageJ. Images were captured using a 10× objective. Bars represent mean ± standard deviation (SD) of three independent experiments. Means followed by the same letter are not significantly different according to Tukey’s test.
The radish extracts DE and AE demonstrated the most potent reduction of PMA-induced MUC5AC gene expression in NCI-H292 cells
Treatment with radish extracts resulted in a significant reduction in mucin glycoprotein expression induced by PMA in NCI-H292 cells (Fig. 3). To further investigate whether this mucin reduction correlates with the expression of MUC5AC gene, we performed real-time quantitative PCR. The results showed that all six radish extracts significantly reduced PMA-induced MUC5AC expressions in a dose dependent manner (Fig. 4a).
NCI-H292 cells were pre-treated with various concentrations of radish extracts (DM, AM, FM, DE, AE, FE) for 30 min, followed by stimulation with 10 nM PMA for 24 h. a MUC5AC mRNA expression levels were measured using real-time polymerase chain reaction (qPCR). b IC50 values for radish extracts in reducing PMA-induced MUC5AC mRNA expression in NCI-H292 cells were determined. GAPDH was used as the internal control. Data are presented as the mean ± standard deviation (SD) (n = 3). Means followed by the same letter are not significantly different, as determined by Tukey’s test.
To compare the regulatory effects of different extracts on MUC5AC gene expression, IC₅₀ values were calculated (Fig. 4b). Among the tested extracts, DE exhibited the most potent inhibitory effect on MUC5AC mRNA expression, followed in descending order by AE, AM, DM, FM, and FE, as summarized in Table 1.
Identification and isolation of the four major compounds from the ethyl acetate fractions
Due to the pronounced effect of the ethyl acetate fractions (DE and AE) on MUC5AC gene regulation, High performance liquid chromatography (HPLC) analysis was conducted to identify the active components in these fractions (Fig. 5a). The HPLC profile of DE, AE, and FE were compared, revealing overlapping peaks between DE and AE (Fig. 5a, b), suggesting that these two extracts contain similar compounds. Further analysis identified four common compounds in both DE and AE, corresponding to the major peaks observed in their HPLC profiles (Fig. 5c).
The UV maximum absorption wavelengths (λ max) for these four compounds (referred to as compound 1, compound 2, compound 3, and compound 4) were determined to be 296 nm, 283 nm, 294 nm, and 294 nm, respectively. Following this identification, the four compounds were isolated, and their potential regulatory effects on MUC5AC gene expression were further investigated. To verify the presence of compound 1, compound 2, compound 3, and compound 4 in DE and AE, thin-layer chromatography (TLC) was employed using Merck silica gel 60 F254 plates (Fig. S1). Our analysis confirmed that all four compounds were present in both DE and AE (Fig. S1a). Due to the higher concentration of these compounds in DE (Fig. S1a), DE was selected for large-scale purification (Fig. S1b). The purification status was monitored by HPLC at different wavelengths (254 nm, 280 nm, 320 nm) (Fig. 6). The compounds in the extract of dried radish were quantified as 317.7 mg, 138.1 mg, 18.5 mg, and 117.6 mg, respectively and designated as compound 1 (Fig. 6a), compound 2 (Fig. 6b), compound 3 (Fig. 6c), and compound 4 (Fig. 6d).
The structural identification of purified compounds
The 1H NMR spectrum (Fig. S2) of compound 1 showed typical signals for the oxygenated pyranone ring structure at δH 4.01 (dd, J = 12.8, 10.4 Hz, H-4a), 4.41 (dd, J = 12.8, 6.0 Hz, H-4b), and 4.48 (dd, J = 10.4, 6.0 Hz, H-3), with an additional methyl group at δH 2.09 (s). These 1H NMR signals closely resemble those reported for 2,3-dihydro-3,5-dihydroxy-6-methyl-4H-pyran-4-one (Fig. 7a), hereafter referred to as DDMP. The structure of compound 1 was confirmed by comparison with the spectral data reported35.
The chemical structures of the four purified compounds: a 2,3-dihydro-3,5-dihydroxy-6-methyl-4H-pyran-4-one (compound 1), b 5-(Hydroxymethyl)furfural (compound 2), c 2-(2-formyl-5-(hydroxymethyl)-1H-pyrrol-1-yl) propanoic acid (compound 3), and d 4-[formyl-5-(methoxymethyl)-1H-pyrrol-1-yl] butanoic acid (compound 4).
In the 1H NMR spectrum (Fig. S3) of compound 2, two mutually coupled doublets, characteristic of a furan ring, were observed based on the relatively small coupling constants at δH 6.49 (1H, d, J = 3.6 Hz, H-4) and δH 7.20 (1H, d, J = 3.6 Hz, H-4). Additionally, a broad singlet corresponding to a hydroxy group appeared at δH 3.39 (1H, br s, OH), along with a singlet for a hydroxymethylene group at δH 4.68 (2H, s, CH2-5), and a downfield aldehyde signal at δH 9.53 (1H, d, J = 2.4 Hz, CHO). Based on these spectral characteristics, the compound was identified as 5-hydroxymethylfurfural (Fig. 7b), hereafter referred to as 5-HMF, and its identity was further confirmed by comparison with previously reported data36.
In the negative mode ESI-MS analysis of compound 3, a pseudomolecular ion peak was observed at m/z 196 ([M-H]–), supporting the proposed molecular formula of C9H11NO4 (m/z 197) (Fig. S4a). The 1H NMR spectrum (Fig. S4b) of compound 3 showed characteristic peaks for a 2,5-disubstituted pyrrole ring at δH 6.40 (d, J = 4.2 Hz, H-4) and δH 7.18 (d, J = 4.2 Hz, H-3). Additionally, signals for an oxomethylene group were detected at δH 4.67 (d, J = 14.0 Hz, H-7a) and δH 4.71 (d, J = 14.0 Hz, H-7b), connected to C-5 of the pyrrole ring, along with an aldehyde group at δH 9.32 (s, H-6) attached at C-2. The locations of these groups were further confirmed by HMBC analysis (Fig. S4c). The primary structural difference between compound 3 and compound 4 was the substitution of a butanoic acid moiety in compound 4 with a 2-propanoic acid fragment in compound 3, as indicated by signals at δH 1.63 (d, J = 7.0 Hz, H-3′) and δH 5.75 (m, H-2′). Based on these spectral data, compound 3 was identified as 2-(2-formyl-5-(hydroxymethyl)-1H-pyrrol-1-yl)propanoic acid30, hereafter referred to as 2-FPP.
The ESI-MS analysis of compound 4 revealed an adduct ion peak at m/z 248 ([M+Na]+) in the positive mode and an pseudomolecular ion peak at m/z 224 ([M-H]–) in the negative mode (Fig. S5a). These results suggest a molecular formula of C11H15NO4 (m/z 225). The 1H NMR spectrum (Fig. S5b) of compound 4 displayed signals for two methine protons with small coupling constants at δH 6.43 (d, J = 3.5 Hz, H-4) and δH 7.17 (d, J = 3.5 Hz, H-3), indicating the presence of a 2,5-disubstituted pyrrole ring. Additionally, the spectrum suggested the presence of a butanoic acid moiety, with signals at δH 1.98 (m, H-2′), δH 2.19 (t, J = 7.0 Hz, H-3′), and δH 4.33 (t, J = 7.0 Hz, H-1′). The attachment of the butanoic acid moiety to the nitrogen atom was confirmed by long-range HMBC correlations from δH 4.33 (H-1′) to δC 132.1 (C-2) and δC 140.1 (C-5) (Fig. S5c). The presence of an oxomethylene group connected to C-5 of the pyrrole ring was supported by the HMBC correlations between δH 4.60 (H-7) and δC 140.1 (C-5). Additionally, the spectrum revealed a methoxy group (δH 3.43, δC 57.6) and an aldehyde signal (δH 9.42, δC 180.9), both of which were located at C-7 and C-2, respectively, as confirmed by further HMBC analysis (Fig. S5c). Based on these data, the structure of compound 4 was determined as methyl 4-[formyl-5-(hydroxymethyl)-1H-pyrrol-1-yl] butanoate, hereafter referred to as MFPB, consistent with previously reported spectral data37.The structure of the purified compound is illustrated (Fig. 7).
Inhibitory effects of purified compounds on MUC5AC gene expression in NCI-H292 cells
The viability of NCI-H292 cells was assessed after treatment with various concentrations of DDMP, 5-HMF, 2-FPP, MFPB (Fig. 8a). The results indicated that these compounds had no significant effect on cell proliferation at concentrations up to 50 µM. Therefore, concentrations of 5, 10, 20, and 50 μM were selected for pretreatment, followed by the induction of mucus production using 10 nM PMA.
a The cell viability of NCI-H292 cells treated with varying concentrations of DDMP, 5-HMF, 2-FPP, and MFPB. b The mRNA expression levels of PMA-induced MUC5AC, as determined by real-time polymerase chain reaction (qPCR). GAPDH was used as the internal control. c The IC50 values for the effects of DDMP, 5-HMF, 2-FPP, and MFPB on PMA-induced MUC5AC mRNA expression levels in NCI-H292 cells. Data are presented as the mean ± standard deviation (SD) (n = 3). Means followed by the same letter are not significantly different, as determined by Tukey’s test.
We then evaluated the effect of DDMP, 5-HMF, 2-FPP, and MFPB on MUC5AC gene expression in NCI-H292 cells. The results showed that all four compounds significantly inhibited PMA-induced MUC5AC expression in a dose-dependent manner (Fig. 8b). To compare the regulatory effects of different compounds on MUC5AC gene expression, IC₅₀ values were calculated. Among the tested extracts, MFPB exhibited the most potent inhibitory effect on MUC5AC mRNA expression, as summarized in Table 2.
Discussion
Recent studies have highlighted the anti-inflammatory, anti-tumor, antibacterial, and immune-regulation properties of radish, primarily attributed to bioactive compounds such as sulforaphane, glucosinolates, and isothiocyanates38,39,40. However, some reports suggest that radish varieties commonly consumed in Asia, such as Chinese radish, contains significantly lower levels or even a lack of isothiocyanates compared to other cruciferous vegetables41. Based on this, we speculate that the compound in aged and dried radish responsible for regulating respiratory mucus is unlikely to be isothiocyanate.
In this study, we successfully identified four distinct compounds in aged and dried radish with the potential to modulate MUC5AC mucin gene expression: DDMP, 5-HMF, 2-FPP, and MFPB (Fig. 7). A comprehensive HPLC pattern analysis (Fig. 5a) revealed that these compounds are likely linked to structural transformations occurring in radish during aging and drying. Among them, 5-HMF has been confirmed to be present in aged radish but absent in fresh radish27,28. This observation aligns with our findings and supports the presence of specific compounds identified in our study. In addition, differences in post-harvest handling and possible varietal or environmental factors may also contribute to the discrepancy, as these can significantly influence the phytochemical profile of radish roots42,43. Additionally, other studies indicate that these four purified compounds are related to the Maillard reaction44,45.
Recent findings suggest that different Maillard reaction pathways may occur in Raphanus sativus depending on processing conditions, particularly moisture content and thermal exposure. According to the HPLC profiles of DE, AE, and FE in this study (Fig. 5a), aged radish contains a higher concentration of 5-HMF, whereas dried radish shows a higher abundance of DDMP. We speculate that this compositional difference is primarily influenced by variations in moisture content and chemical composition during the aging and drying processes, which alter the course of Maillard reactions. It is well established that factors affecting Maillard reactions include temperature, pH, sugar and amino acid composition, as well as moisture content46. In the case of radish, fresh samples are known to be rich in malic acid, fructose, and glucose. During the drying or aging process, degradation of malic acid leads to elevated levels of γ-aminobutyric acid, sucrose, proline, lysine, branched-chain amino acids, and free fatty acids—key precursors involved in the formation of both 5-HMF and DDMP47. Among these, lysine and proline have been particularly implicated in promoting the generation of Maillard-derived compounds48.
In dry-heating systems—such as those used in preparing dried radish—the lower moisture content facilitates the involvement of iminium ions in the Amadori rearrangement. Specifically, under the Glc-Pro (glucose–proline) Maillard system, Amadori rearrangement products (ARPs) undergo 2,3-enolization, which promotes the formation of DDMP48,49. In contrast, in wet-heating systems—typical of aged radish with higher moisture content—the Maillard reaction favors the hydrolysis of ARPs, which shifts the pathway from 2,3-enolization to 1,2-enolization. This transition inhibits the formation of DDMP and enhances the production of 5-HMF. This mechanistic divergence aligns well with our chromatographic observations and provides a plausible explanation for the differential abundance of these two compounds: DDMP is predominantly formed in dried radish under dry-heating conditions, whereas 5-HMF is the major product in aged radish processed under wet-heating conditions.
In addition to furan-based compounds such as 5-HMF and DDMP, the Maillard reaction is also known to generate pyrrole derivatives—heterocyclic compounds formed through cyclization and dehydration of sugar–amino acid intermediates. In Maillard systems rich in proline or lysine, the degradation of reducing sugars yields reactive carbonyl intermediates such as 1-deoxyglucosone, which can react with primary amines to form α-aminoketones. These intermediates then undergo intramolecular cyclization and dehydration to form pyrrole rings. Interestingly, under thermal conditions relevant to food processing, these pyrrole structures may further condense with aldehydes or other carbonyl compounds, leading to more complex alkaloid-like molecules50. For example, compounds such as 2-FPP and MFPB—identified in this study—are believed to be downstream products of Maillard-derived pyrrole intermediates. Their formation likely involves pyrrole ring construction from Glc-Pro or Glc-Lys systems, followed by side-chain modification and condensation with 5-HMF or similar aldehydes50. These results indicate that the chemical transformations induced by processing not only favor the formation of furan derivatives, such as 5-HMF and DDMP, but also facilitate the synthesis of bioactive pyrrole-containing compounds. These compounds may play a role in the biological activities observed in both aged and dried radish extracts. Moreover, the compound profiles identified under different thermal and moisture conditions are consistent with the processing methods applied to dried and aged radishes, thereby supporting our initial hypothesis regarding the origin and formation of the purified compounds.
As observed in this study, dried and aged radish extracts effectively regulate PMA-induced overexpression of MUC5AC mRNA in NCI-H292 cells. The results from PAS staining (Fig. 3a, b) and MUC5AC mRNA expression levels (Fig. 4a, b) confirm that both forms of radish can modulate respiratory mucus overproduction. Among the methanol extracts, DM and AM demonstrated significantly greater efficacy in regulating MUC5AC mRNA expression compared to FM, particularly at 25 μg/mL. At 50 μg/mL, DM and AM markedly outperformed FM (Fig. 4a). In the ethyl acetate extract group, DE and AE showed significant regulatory effects on gene expression at 25 μg/mL (Fig. 4a). At higher doses, DE and AE reduced gene expression to levels comparable to the mock group, with DE exhibiting the highest efficacy (Fig. 4b, Table 1). Further analysis of purified compounds revealed that MFPB and 5-HMF were the most effective at regulating MUC5AC mRNA expression (Fig. 8). Both compounds showed significant effects at 10 nM, with MFPB exhibiting the most potent regulatory impact (Fig. 8c, Table 2). These findings may help explain why extracts from the dried and aged roots of Raphanus sativus exhibit greater efficacy in modulating MUC5AC mRNA expression compared to those from fresh roots. This is likely attributed to the presence of Maillard-derived compounds, such as MFPB and 5-HMF, which are absent or less abundant in fresh radish extracts.
According to recent studies, 5-HMF has been shown to attenuate alveolar damage, neutrophil infiltration, and the release of pro-inflammatory cytokines in mice. These effects are associated with the suppression of the NF-κB signaling pathway, inhibition of NLRP3 inflammasome activation, and mitigation of endoplasmic reticulum stress, ultimately reducing lipopolysaccharide (LPS)-induced acute lung injury (ALI)51. Given that 5-HMF has been shown to modulate key inflammatory pathways such as NF-κB and reduce pulmonary injury in LPS-induced models, its inhibitory effect on MUC5AC expression observed in this study may be partially attributed to a similar anti-inflammatory mechanism, thereby supporting its potential role in respiratory disease prevention.
In contrast, research on MFPB, a pyrrole-containing compound, remains limited. However, related pyrrole derivatives have been reported to exhibit cytotoxic activity against several human cancer cell lines, including HL-60, SMMC-7721, A-549, MCF-7, and SW-480, indicating their potential in anticancer therapy52. While current data on MFPB remain limited, this structural similarity suggests that MFPB may possess broader bioactive properties beyond mucus regulation. The presence of this compound in aged radish extracts, along with its inhibitory effect on MUC5AC expression observed in this study, highlights the potential of Maillard-derived pyrrole compounds as multifunctional bioactive agents, warranting further exploration in both respiratory and cancer-related contexts.
The exploration of natural compounds from herbal medicines is increasingly recognized as a promising approach for identifying alternatives to synthetic drugs. While numerous studies have investigated herbal medicines with expectorant and antitussive properties53, this study is the first to confirm the presence of such bioactive components in radish. In addition to identifying the structures of these compounds, this research also offers insights into their potential evolutionary origins. Given their beneficial properties, these compounds hold promise as alternative therapeutic candidates, pending further validation through clinical trials. Overall, the findings aim to support future in vitro and in vivo investigations and contribute to the development of novel therapeutic applications.
Methods
This study did not involve human research participants, human-derived materials, or data from the human subjects. All experimental results were obtained using established and commercially available cell lines.
Chemicals and plant materials
Fresh radish (~1 kg) of Raphanus sativus were sourced from a local traditional market, along with 20-year-aged radish (about 1.8 kg) from the same vendor. According to the aged radish producer, the radish is first sun-dried for a week, then tightly layered with salt in a container, and pressed to remove moisture. After each dehydration, it is sun-dried for an additional day. This cycle of pressing and drying continues until no more moisture can be extracted and the radish surface turns brown. The radish is then rubbed with salt to soften it and placed in a container for aging. Additionally, dried radish (~10 kg) were prepared by slicing fresh radish and drying it under the following conditions: initially baked at 35 °C for 8 h, then at 80 °C for 10 h, cooled for 12 h, and finally baked at 100 °C for 4 h (Zhufeng Tea Co. Pingtung, Taiwan). HPLC-grade solvents, including acetonitrile, hexane, dichloromethane (DCM), ethyl acetate (EA), and n-butanol, were purchased from Echo Chemical Co., Ltd. (Miaoli, Taiwan). Acetic acid (99.7%) was supplied by J.T. Baker (Mallinckrodt Baker, Inc., Phillipsburg, NJ, USA). Purified water was provided by a Millipore Direct-Q, water purification system (Millipore, Billerica, MA, USA). Cell cultures were maintained in RPMI-1640 medium, supplemented with 10% fetal bovine serum (FBS), 1 mM sodium pyruvate, 1.5 g/L sodium bicarbonate, and 1% penicillin/streptomycin (Gibco, Waltham, MA, USA).
Preparation of radish samples and methanol and ethyl acetate extraction
The fresh radish (F), dried radish (D), and aged radish (A) sample were frozen, freeze-dried, and then ground into a find powder using a homogenizer. For each samples, 500 g of fresh radish powder, dried radish powder, and aged radish powder were extracted with methanol (2000 mL × 3) using ultrasonic extraction. This process was repeated three times, each for 1 h at room temperature. The methanol extracts of fresh radish (FM), dried radish (DM), and aged radish (AM) were then evaporated under reduced pressure, yielding a dark sticky extract for each sample.
The methanol extracts of DM, AM, and FM were each suspended in 450 mL of water and sequentially partitioned with hexane (3 × 450 mL), dichloromethane (3 × 450 mL), ethyl acetate (3 × 450 mL), and n-butanol (3 × 450 mL). The ethyl acetate extracts from dried radish (DE), aged radish (AE), and fresh radish (FE) were then evaporated under reduced pressure.
Isolation of compounds from dried radish
Approximately 18 g of the methanol extract of dried radish (DM) was suspended in 450 mL of H2O and sequentially partitioned with hexane, dichloromethane (DCM), ethyl acetate (EA), and n-butanol (3 × 450 mL each). The process yielded fractions soluble in hexane (8.5 g), DCM (4.7 g), EA (5.1 g), and n-butanol (5.2 g). The EA fraction was further purified using thin-layer chromatography (TLC) on Merck silica gel 60 F254 plates (Merck, Darmstadt, Germany) with a solvent system of DCM, methanol, and distilled water (15:1.1:0.1), resulting in the isolation of four pure compounds. The compounds were subsequently scraped from the TLC plates, and the collected powders were dissolved in methanol for HPLC analysis to determine their purity, leading to the selection of compounds with a purity greater than 98% for further structural identification. The contents of compound 1, compound 2, compound 3, and compound 4 in the extract of dried radish were quantified as 317.7 mg, 138.1 mg, 18.5 mg, and 117.6 mg, respectively.
High-performance liquid chromatography (HPLC) /UV analysis
The chemical constituents of each radish extract, along with previously purified compounds, were analyzed using an HPLC system coupled to a 600E photodiode array detector (Waters Corporation, Milford, MA, USA). Separation was performed on the Syncronis C18 column (4.6 × 250 mm, 5 μm, Thermo Scientific, Waltham, MA, USA). The mobile phase comprised (A) water containing 0.5% acetic acid and (B) acetonitrile. The gradient elution was programmed as follows: 0−10 min 5% B, 10−20 min linearly from 5% to 10% B; 20−40 min 10% B; 40–50 min linearly from 10% to 20% B; 50 − 60 min linearly from 20% to 30% B; 60−70 min at 30% B; and 70−80 min linearly back to 5% B. The column was maintained at room temperature, with an injection volume of 10 μL and a flow rate of 1 mL/min. UV absorbance was monitored at at 280 nm.
Mass spectrometric analysis
Mass spectrometric analysis was performed using a Shimadzu UHPLC system with a Kinetex C18 column (100 Å, 2.6 μm, 2.1 mm I.D. × 100 mm, LC-u-003-1). The flow rate was set to 0.1 mL/min with an ACN (A) to H2O (B) ratio of 80:20, and system operated at a pressure of 53 kgf/cm2. The mass spectrometer was set for full Q3 scans over the m/z range of 100–900, with an injection volume was 0.5 μL. Nebulizing and drying gases were nitrogen, at flow rates of 3.0 and 15.0 L/min, respectively. The interface voltage was optimized based on auto-tuning results, while the desolvation line (DL) and heat block temperatures were maintained at 250°C and 400°C.
Spectroscopic and spectrometric studies of purified compounds
1H-, 13C-, and 2D NMR spectra were recorded using Bruker Avance III-400, NEO-500, and AVIII-700 NMR spectrometers, withCDCl3 or D2O as the solvents. Chemical shifts are reported in δ values (ppm), using tetramethylsilane as an internal standard. Mass spectrometry (MS) spectra, in both positive and negative ion modes, were acquired using the Shimadzu LCMS-8040 triple quadrupole mass spectrometer equipped with an electrospray ionization (ESI) interface. All MS spectra and associated data were collected and processed using LabSolutions software (v5.99 SP2, Shimadzu).
Cell culture and treatment
NCI-H292 human airway epithelial cells were obtained from Bioresource Collection and Research Center (Hsinchu, Taiwan). The cells were cultured in RPMI-1640 medium supplemented with 10% FBS, 1 mM sodium pyruvate, 1.5 g/L sodium bicarbonate, and 1% penicillin/streptomycin in a 5% CO2 incubator at 37 °C. Cells were seeded in a 12-well plate at a density of 8 × 105 cells/well and incubated at 37 °C with 5% CO2 until they reached confluence. For serum starvation, confluent cells were washed twice with phosphate-buffered saline (PBS) and then cultured in RPMI-1640 with 0.2% FBS for 24 h. After starvation, the cells were pretreated with extracts of DM, AM, FM, DE, AE, and FE at concentrations of 25, 50, 100, and 200 μg/mL, along with four pure compounds at 5, 10, 20, and 50 μM for 30 min. Subsequently, the cells were treated with phorbol 12-myristate 13-acetate (PMA) at 10 nM) for 24 hr in serum-free RPMI-1640.
Cell viability assay
Cell viability was accessed using the Cell Counting Kit-8 (CCK-8; C0005, TargetMol, Xinbei, Taiwan) according to the manufacturer’s instructions54. Cells were seeded in a 96-well plate at a density of 5 × 103 cells/well and incubated for 24 h. Following this, cells were treated with various concentrations of phorbol 12-myristate 13-acetate (PMA), radish extracts, and purified compounds for 24 h. Subsequently, 10 μL of CCK-8 reagent was added to each well and incubated for 2 h. The optical density at 450 nm was then measured to evaluate cell viability.
Mucin visualization using periodic acid-Schiff (PAS) staining
Mucins were characterized using the PAS staining kit (TASS02H, BioTnA, Kaohsiung, Taiwan)34,55,56. Cultured cells were fixed with 10% formalin in PBS for 10 min, then rinsed with distilled water (DW). The cells were stained with 0.5% periodic acid for 7 min and washed three times with DW. Following this, cells were stained with Schiff’s solution for 8 min and again washed three times with DW. PAS staining was employed to visualize mucous glycoproteins. The staining images were analyzed and quantified using ImageJ software34.
Total RNA isolation and quantitative real-time PCR analysis
Total RNA was extracted from NCI-H292 cells using a TRIzol® reagent kit (Life Technologies, Carlsbad, CA, USA) as described55. The RNA was precipitated with isopropanol and chilled at –20 °C for 30 min, then washed, dried, and dissolved in 12 µL of deionized H2O.
cDNA synthesis was performed according to the manufacturer’s instructions using ImProm-II™ Reverse Transcriptase (Promega, Carlsbad, CA, USA) with Oligo dT25 primers. Quantitative real-time PCR was performed in a 15 μL reaction mixture, including 7.5 μL of iTaq Universal SYBR Green Supermix (Bio-Red Laboratories, Inc., CA, USA), 2 μL of 3 μM forward primer, 2 μL of 3 μM reverse primer, 1 μL of 10 mM deoxynucleotide triphosphate (dNTP) solution, and 2.5 μL of cDNA. The primers used were: GAPDH forward: 5′AATTCCATGGCACCGTCAAG3′; GAPDH reverse: 5′ATCGCCCCACTTGATTTTGG3′; MUC5AC forward: 5′TCAGCCCCGAGTTCAAGG3′; MUC5AC reverse: 5′TTCCCAAACTCCAGCACGTC3′; GAPDH served as the internal control. The amplification protocol included an initial denaturation step at 95 °C for 30 s, followed by 45 cycles of denaturation at 95 °C for 30 s, annealing at 52 °C for 30 s, and extension at 72 °C for 30 s33,34. Data were normalized to GAPDH levels and presented as the mean fold change.
Statistical analysis
Statistical analysis was conducted using GraphPad Prism 9 (GraphPad Software; San Diego, CA, USA). Data are presented as the mean ± standard deviation (SD). One-way analysis of variance (ANOVA) was used, followed by Tukey’s test for post hoc comparisons. Differences with a P < 0.05 were considered statistically significant.
Data availability
Data is provided within the manuscript or supplementary information files.
References
Chang, A. B., Redding, G. J. & Everard, M. L. Chronic wet cough: Protracted bronchitis, chronic suppurative lung disease and bronchiectasis. Pediatr. Pulmonol. 43, 519–531 (2008).
Atto, B. et al. The respiratory microbiome in paediatric chronic wet cough: what is known and future directions. J. Clin. Med. 13, 171 (2023).
Bonvini, S. J., Birrell, M. A., Smith, J. A. & Belvisi, M. G. Targeting TRP channels for chronic cough: from bench to bedside. Naunyn-Schmiedeberg’s. Arch. Pharmacol. 388, 401–420 (2015).
Singh A., Avula A. & Zahn E. Acute Bronchitis. In: StatPearls. StatPearls Publishing Copyright © 2024, (StatPearls Publishing LLC., 2024).
Li, J. & Ye, Z. The potential role and regulatory mechanisms of MUC5AC in chronic obstructive pulmonary disease. Molecules 25, 4437 (2020).
Bae, C. H., Kim, H. S., Song, S. Y. & Kim, Y. D. Phorbol 12-myristate 13-acetate induces MUC16 expression via PKCdelta and p38 in human airway epithelial cells. Clin. Exp. Otorhinolaryngol. 5, 161–169 (2012).
OrdoÑEz, C. L. et al. Mild and moderate asthma is associated with airway goblet cell hyperplasia and abnormalities in mucin gene expression. Am. J. Respir. Critl. Care Med. 163, 517–523 (2001).
Guyonnet Duperat, V. et al. Characterization of the human mucin gene MUC5AC: a consensus cysteine-rich domain for 11p15 mucin genes?. Biochem. J. 305, 211–219 (1995).
Thornton, D. J., Howard, M., Khan, N. & Sheehan, J. K. Identification of two glycoforms of the MUC5B mucin in human respiratory mucus. Evid. Cysteine Seq. Repeated Mol. J. Biol. Chem. 272, 9561–9566 (1997).
Roy, M. G. et al. Muc5b is required for airway defence. Nature 505, 412–416 (2014).
Zhou, L. et al. MUC5B regulates the airway inflammation induced by atmospheric PM2.5 in rats and A549 cells. Ecotoxicol. Environ. Saf. 221, 112448 (2021).
Hancock, L. A. et al. Muc5b overexpression causes mucociliary dysfunction and enhances lung fibrosis in mice. Nat. Commun. 9, 10 (2018).
Zhang, Q. H., Wang, Y., Qu, D. H., Yu, J. Y. & Yang, J. L. The possible pathogenesis of idiopathic pulmonary fibrosis considering MUC5B. Biomed. Res. Int. 2019, 12 (2019).
Ishibashi, J. & Isohama, Y. Bisacodyl suppresses TGF-α-induced MUC5AC production in NCI-H292 cells. Biol. Pharm. Bull. 44, 590–592 (2021).
Lee, H. J. et al. Inhibition of airway MUC5AC mucin production and gene expression induced by epidermal growth factor or phorbol ester by glycyrrhizin and carbenoxolone. Phytomed 18, 743–747 (2011).
Oguma, T. et al. Aspergillus fumigatus can induce MUC5AC expression via epidermal growth factor receptor in the airway epithelial cells (NCI-H292). J. Allergy Clin. Immunol. 121, S257 (2008).
Ou-Yang, H.-F., Wu, C.-G., Qu, S.-Y. & Li, Z.-K. Notch signaling downregulates MUC5AC expression in airway epithelial cells through Hes1-dependent mechanisms. Respiration 86, 341–346 (2013).
Tang, L. et al. Curcumin suppresses MUC5AC production via interfering with the EGFR signaling pathway. Int. J. Mol. Med. 42, 497–504 (2018).
Evans, C. M. et al. The polymeric mucin Muc5ac is required for allergic airway hyperreactivity. Nat. Commun. 6, 11 (2015).
Koeppen, M. et al. Detrimental role of the airway mucin Muc5ac during ventilator-induced lung injury. Mucosal. Immunol. 6, 762–775 (2013).
Li, Y. T. The expression of MUC5AC in patients with rhinosinusitis: a systematic review and meta-analysis. Clin. Transl. Allergy 14, 9 (2024).
Pincikova, T. et al. Expression levels of MUC5AC and MUC5B in airway goblet cells are associated with traits of COPD and progression of chronic airflow limitation. Int. J. Mol. Sci. 25, 16 (2024).
Srinivas, K. & Prakash, K. Isolation of 8-hydroxy-6-methoxy-2-methyl anthraquinone 3-O-β-D-glocupyranoside from Raphanus sativus and its anti-inflammatory activity. Asian J. Chem. 13, 1661–1663 (2010).
Harborne, J. B. Flavonoid sophorosides. Experientia 19, 7–8 (1963).
Beevi, S. S., Mangamoori, L. N. & Anabrolu, N. Comparative activity against pathogenic bacteria of the root, stem, and leaf of Raphanus sativus grown in India. World J. Microbiol. Biotechnol. 25, 465–473 (2009).
Jadoun, J., Yazbak, A., Rushrush, S., Rudy, A. & Azaizeh, H. Identification of a new antibacterial sulfur compound from Raphanus sativus seeds. eCAM 2016, 9271285 (2016).
Hu, Y. et al. Several natural phytochemicals from Chinese traditional fermented food-pickled Raphanus sativus L.: Purification and characterization. Food Chem.: X 15, 100390 (2022).
Yang, M. et al. Efficient thermal treatment of radish (Raphanus sativus) for enhancing its bioactive compounds. J. Food Sci. Technol. -Mysore 60, 1045–1053 (2023).
Bae, C. H. et al. AMPK induces MUC5B expression via p38 MAPK in NCI-H292 airway epithelial cells. Biochem. Biophys. Res. Commun. 409, 669–674 (2011).
Kim, S. B., Chang, B. Y., Hwang, B. Y., Kim, S. Y. & Lee, M. K. Pyrrole alkaloids from the fruits of Morus alba. Bioorg. Med. Chem. Lett. 24, 5656–5659 (2014).
Lee, J. Y. & Kang, C.-H. Cell-free supernatant from Lactobacillus and Streptococcus strains modulate mucus production via Nf-κB/CREB pathway in diesel particle matter-stimulated NCI-H292 airway epithelial cells. Mol 28, 61 (2023).
Rodrigues, M.dD. et al. Selective cytotoxic and genotoxic activities of 5-(2-bromo-5-methoxybenzylidene)-thiazolidine-2,4-dione against NCI-H292 human lung carcinoma cells. Pharmacol. Rep. 70, 446–454 (2018).
Ryu, J. et al. Meclofenamate suppresses MUC5AC mucin gene expression by regulating the NF-kB signaling pathway in human pulmonary mucoepidermoid NCI-H292 cells. Biomol. Ther.31, 306–311 (2023).
Cheon, Y.-H. et al. Eupatilin downregulates phorbol 12-myristate 13-acetate-induced MUC5AC expression via inhibition of p38/ERK/JNK MAPKs signal pathway in human airway epithelial cells. KJPP 24, 157–163 (2020).
Chen, Z. et al. Effect of hydroxyl on antioxidant properties of 2,3-dihydro-3,5-dihydroxy-6-methyl-4H-pyran-4-one to scavenge free radicals. RSC Adv. 11, 34456–34461 (2021).
Liu, J. et al. Main allelochemicals from the rhizosphere soil of Saussurea lappa (Decne.) Sch. Bip. and their effects on plants’ antioxidase systems. Mol 23, 2506 (2018).
Lam, S.-H. et al. Chemical constituents from the stems of Tinospora sinensis and their bioactivity. Mol 23, 2541 (2018).
Beevi, S. S., Mangamoori, L. N., Subathra, M. & Edula, J. R. Hexane extract of Raphanus sativus L. roots inhibits cell proliferation and induces apoptosis in human cancer cells by modulating genes related to apoptotic pathway. Plant Foods Hum. Nut. 65, 200–209 (2010).
Heiss, E., Herhaus, C., Klimo, K., Bartsch, H. & Gerhäuser, C. Nuclear factor κB is a molecular target for sulforaphane-mediated anti-inflammatory mechanisms*. J. Biol. Chem. 276, 32008–32015 (2001).
Múnera-Rodríguez, A. M., Leiva-Castro, C., Sobrino, F., López-Enríquez, S. & Palomares, F. Sulforaphane-mediated immune regulation through inhibition of NF-kB and MAPK signaling pathways in human dendritic cells. Biomed. Pharmacother. 177, 117056 (2024).
Pocasap, P. & Weerapreeyakul, N. Sulforaphene and sulforaphane in commonly consumed cruciferous plants contributed to antiproliferation in HCT116 colon cancer cells. Asian Pac. J. Trop. Biomed. 6, 119–124 (2016).
Liu, Y. J. et al. The substance basis research of stir-baking to dark brown could enhance the promoting effects of areca nut on gastrointestinal motility. J. Food Process Preserv. 41, 9 (2017).
Yan, X. H. et al. Profiling the major aroma-active compounds of microwave-dried jujube slices through molecular sensory science approaches. Foods 12, 16 (2023).
Kil, Y.-S. et al. Combining NMR and MS to describe pyrrole-2-carbaldehydes in wheat bran of radiation. J. Agric. Food Chem. 70, 13002–13014 (2022).
Preininger, M. et al. Identification of dihydromaltol (2,3-dihydro-5-hydroxy-6-methyl-4H-pyran-4-one) in ryazhenka kefir and comparative sensory impact assessment of related cycloenolones. J. Agric. Food Chem. 57, 9902–9908 (2009).
Kutzli, I., Weiss, J. & Gibis, M. Glycation of plant proteins via maillard reaction: reaction chemistry, technofunctional properties, and potential food application. Foods 10, 376 (2021).
Kumakura, K. et al. Nutritional content and health benefits of sun-dried and salt-aged radish (takuan-zuke). Food Chem. 231, 33–41 (2017).
Li, H., Tang, X.-Y., Wu, C.-J. & Yu, S.-J. Formation of 2,3-dihydro-3,5-Dihydroxy-6-Methyl-4(H)-Pyran-4-One (DDMP) in glucose-amino acids Maillard reaction by dry-heating in comparison to wet-heating. LWT 105, 156–163 (2019).
Kanzler, C., Haase, P. T., Schestkowa, H. & Kroh, L. W. Antioxidant properties of heterocyclic intermediates of the Maillard reaction and structurally related compounds. J. Agric. Food Chem. 64, 7829–7837 (2016).
Das Adhikary, N., Kwon, S., Chung, W. J. & Koo, S. One-pot conversion of carbohydrates into pyrrole-2-carbaldehydes as sustainable platform chemicals. J. Org. Chem. 80, 7693–7701 (2015).
Zhang, H. et al. 5-hydroxymethylfurfural alleviates inflammatory lung injury by inhibiting endoplasmic reticulum stress and NLRP3 inflammasome activation. Front. Cell Dev. Biol. 9, 17 (2021).
Zhao, Z. Z. et al. Pyrrole alkaloids from the fruiting bodies of edible mushroom Lentinula edodes. RSC Adv. 13, 18223–18228 (2023).
Chaachouay, N. & Zidane, L. Plant-derived natural products: a source for drug discovery and development. Drugs Drug Candidates 3, 184–207 (2024).
Song, W. Y. et al. Tilianin inhibits MUC5AC expression mediated via down-regulation of EGFR-MEK-ERK-Sp1 signaling pathway in NCI-H292 human airway cells. J. Microbiol. Biotechnol. 27, 49–56 (2017).
Han, S.-Y., Lim, S.-K. & Kim, H. Effect of Paeoniae Radix Rubra (Paeonia lactiflora Pall.) extract on mucin secretion, gene expression in human airway epithelial cells. J. Ethnopharmacol. 303, 115959 (2023).
Li, J. et al. Chemical constituents from the flowers of Inula japonica and their anti-inflammatory activity. J. Ethnopharmacol. 318, 117052 (2024).
Acknowledgements
The authors gratefully acknowledge the use of 500NMR and 700NMR equipment belonging to the Core Facility Center of National Cheng Kung University. The authors would like to express their deepest gratitude to the late Professor Jason T. C. Tzen for his invaluable mentorship, insightful guidance, and steadfast supporting during the early stages of this work. His passion for scientific inquiry and dedication to mentoring young researchers left a lasting impact on all involved. This study is respectfully dedicated to his memory, with sincere appreciation for his enduring influence.
Author information
Authors and Affiliations
Contributions
J.Y.L.: Writing original draft, Methodology, Investigation, Data analysis. P.C.K.: Methodology, Investigation, Data analysis. Y.C.L.: Methodology, Investigation. W.Y.C.: Methodology, Investigation. W.L.H.: Methodology, Investigation. C.H.T.: Writing review and editing, Supervision.
Corresponding author
Ethics declarations
Competing interests
The authors declare no competing interests.
Additional information
Publisher’s note Springer Nature remains neutral with regard to jurisdictional claims in published maps and institutional affiliations.
Supplementary information
Rights and permissions
Open Access This article is licensed under a Creative Commons Attribution-NonCommercial-NoDerivatives 4.0 International License, which permits any non-commercial use, sharing, distribution and reproduction in any medium or format, as long as you give appropriate credit to the original author(s) and the source, provide a link to the Creative Commons licence, and indicate if you modified the licensed material. You do not have permission under this licence to share adapted material derived from this article or parts of it. The images or other third party material in this article are included in the article’s Creative Commons licence, unless indicated otherwise in a credit line to the material. If material is not included in the article’s Creative Commons licence and your intended use is not permitted by statutory regulation or exceeds the permitted use, you will need to obtain permission directly from the copyright holder. To view a copy of this licence, visit http://creativecommons.org/licenses/by-nc-nd/4.0/.
About this article
Cite this article
Lu, JY., Kuo, PC., Li, YC. et al. Inhibitory effects of Raphanus sativus root extracts on MUC5AC gene expression in human airway epithelial cells. npj Sci Food 9, 181 (2025). https://doi.org/10.1038/s41538-025-00547-z
Received:
Accepted:
Published:
Version of record:
DOI: https://doi.org/10.1038/s41538-025-00547-z










