Skip to main content

Thank you for visiting nature.com. You are using a browser version with limited support for CSS. To obtain the best experience, we recommend you use a more up to date browser (or turn off compatibility mode in Internet Explorer). In the meantime, to ensure continued support, we are displaying the site without styles and JavaScript.

Research Briefing

Filter By:

Article Type
  • Reduced mitochondrial activity during development triggers a specific superoxide signal that downregulates the biosynthesis of unsaturated fatty acids. This metabolic shift limits lipid peroxidation, preserving nuclear envelope integrity and delaying ageing in Caenorhabditis elegans and in mammalian cells.

    Research Briefing
  • Using tissue- and ancestry-aware causal inference analyses, we identified 923 genes and 46 proteins whose expression levels causally influence type 2 diabetes risk. Tissue-related heterogeneity was high, whereas ancestry-related heterogeneity was low, although some effects were observed only in non-European populations. These results underscore the need to investigate disease-relevant tissues and diverse populations.

    Research Briefing
  • In pancreatic islets, α-cells secrete glucagon in response to hypoglycaemia. We report that neighbouring δ-cells regulate this process via a negative feedback loop. Hypoglycaemia enhances this intercellular crosstalk, resulting in impaired glucagon response and systemic counter-regulation. Targeting this feedback circuit between α- and δ-cells may help to prevent recurrent iatrogenic hypoglycaemia.

    Research Briefing
  • We show that the size of the mitochondrial NAD+ pool in hepatocytes is regulated by SLC25A51 expression in vivo. We further find that selectively increasing mitochondrial NAD+ is sufficient to improve liver regeneration after partial hepatectomy, equivalent to the effect of systemic high-dose NAD+ precursor supplementation.

    Research Briefing
  • Children born to mothers with type 1 diabetes (T1D) are less likely to develop T1D than those with an affected father or sibling. We identified modifications of DNA methylation at multiple T1D risk genes in blood samples from children exposed to maternal T1D. These changes were linked to decreased islet autoimmunity risk.

    Research Briefing
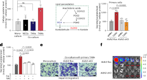
  • Cancer cells often increase their uptake of acetate for acetyl-coenzyme A biosynthesis, a mechanism that facilitates cancer metastasis. We found that, in hepatocellular carcinoma, cancer cells induce acetate secretion from tumour-associated macrophages, driven by a cell–cell metabolic interaction involving lactate, the lipid peroxidation–aldehyde dehydrogenase 2 pathway and acetate.

    Research Briefing
  • Plasma metabolic variation reflects dietary exposures. We show that biomarker panels are objective and reproducible in assessing dietary intake and quality, and can accurately predict clinical phenotypes such as diabetes and hypertension.

    Research Briefing
  • Metabolism is dynamic during early development in animals. To study this process, we developed a single-embryo metabolomics and transcriptomics method that captures rapid, small-scale changes in metabolism and how they coordinate with gene expression. Our work showcasing this method in Drosophila embryos provides a valuable resource for understanding developmental systems biology.

    Research Briefing
  • Dual incretin agonists, such as tirzepatide (a GLP1R–GIPR agonist), show excellent efficacy for type 2 diabetes and obesity therapy. Research identifies the cells and neurons in the pancreas and brain that are targeted by dual agonists, providing further details on their modes of action.

    Research Briefing
  • We present a cost-effective normalization strategy for spatial metabolomics using uniformly 13C-labelled yeast extract, which addresses limitations of conventional methods and the physico-chemical complexity of water-soluble metabolites. Our approach outperforms standard normalization strategies and reveals hitherto unrecognized metabolic remodelling in the cortex after stroke, demonstrating its applicability.

    Research Briefing
  • During cell division, a subset of intestinal stem cells (ISCs) inherits old mitochondria that increase intracellular α-ketoglutarate levels. α-Ketoglutarate facilitates remodelling of DNA methylation and boosts the ability of ISCs to regenerate the stem cell niche. Metabolite intervention with α-ketoglutarate during ageing can replace defective niche cells and enhance regeneration.

    Research Briefing
  • Salicylic acid nitroalkene (SANA) is a derivative of the aspirin precursor, salicylate. We discovered that SANA effectively reduces body weight in a mouse model of diet-induced obesity by stimulating creatine-dependent thermogenesis. In preliminary human trials, SANA was found to be safe, well-tolerated and demonstrated promising results in promoting weight loss.

    Research Briefing
  • Glucagon-like peptide 1 (GLP-1) receptor-expressing neurons in the paraventricular nucleus of the hypothalamus send descending excitatory projections to the dorsal vagal complex of the brainstem. GLP-1 signalling regulates synaptic transmission in this circuit in an energy state-dependent manner to control feeding and energy homeostasis.

    Research Briefing
  • Activated brown adipose tissue takes up large amounts of branched-chain amino acids (BCAAs), but their fate remains unclear. We provide evidence of a metabolic link between BCAA catabolism and haem biosynthesis, which supports mitochondrial function and regulates gene expression by influencing the epigenetic landscape of brown adipocytes.

    Research Briefing
  • We observed that an MRI surrogate of myelin content, myelin water fraction, is reduced in white matter regions after marathon running but recovers later. These findings suggest that brain myelin content is reversibly reduced after prolonged exercise, consistent with evidence in rodents that myelin lipids provide energy under extreme metabolic conditions.

    Research Briefing
  • Glutamatergic medial vestibular nuclei parvocellular part (MVePCGlu) neurons have a dominant role in motion-induced hypothermia — a physiological correlate of motion sickness — via their downstream targets in the lateral parabrachial nucleus, and inhibition of this neural circuit alleviated motion-induced hypothermia in mice. Chronic inhibition of MVePCGlu neurons also prevented diet-induced obesity by increasing energy expenditure.

    Research Briefing
  • Pro-inflammatory macrophages produce mitochondria-derived reactive oxygen species (mtROS) such as superoxide, but it is not understood how it is produced or how it affects macrophage effector functions. We show that mitochondrial superoxide is produced by reverse electron transport at complex I of the respiratory chain and regulates pro-inflammatory cytokine production.

    Research Briefing
  • Genetic deletion of Kdm2a or pharmacological blockade of KDM2A, a histone 3 demethylase, in skeletal muscle shifts fuel preference from glucose to lipids under cold challenge in mice fed a high-fat diet. KDM2A loss increases the proportion of mitochondria-rich, slow-twitch myofibres, conferring flexible protection against metabolic stress.

    Research Briefing
  • Body-to-brain communication profoundly affects physiology and behaviour. Sensory neurons that express oxytocin receptors relay mechanical stretch of the gut and heart to the brain. Surprisingly, simultaneous firing of these neurons reliably elicits a hypometabolic state that resembles torpor. These observations could have implications ranging from cardiometabolic therapeutics to space travel.

    Research Briefing
  • Ageing is associated with proteomic changes in the blood. However, most research on the ageing blood proteome is cross-sectional in nature. Using a longitudinal analysis, we identified 86 ageing-related blood proteins and further revealed a subset of 22 protein biomarkers that, in combination, predict healthy ageing status and age-related cardiometabolic disease risk.

    Research Briefing

Search

Quick links