Filter By:

Journal Check one or more journals to show results from those journals only.

Choose more journals

Article type Check one or more article types to show results from those article types only.
Subject Check one or more subjects to show results from those subjects only.
Date Choose a date option to show results from those dates only.

Custom date range

Clear all filters
Sort by:
Showing 1–50 of 533 results
Advanced filters: Author: Martin Picard Clear advanced filters
  • Results from the randomized, noncomparative, phase 2 MATISSE trial show that ultra-short neoadjuvant therapy with ipilimumab and nivolumab can prevent surgery and radiotherapy in patients with resectable cutaneous squamous cell carcinoma, with an early decrease in total lesion glycolysis by [18F]FDG-PET/CT associated with response.

    • Sabine E. Breukers
    • Joleen J. H. Traets
    • Charlotte L. Zuur
    ResearchOpen Access
    Nature Medicine
    P: 1-10
  • Analysis combining multiple global tree databases reveals that whether a location is invaded by non-native tree species depends on anthropogenic factors, but the severity of the invasion depends on the native species diversity.

    • Camille S. Delavaux
    • Thomas W. Crowther
    • Daniel S. Maynard
    ResearchOpen Access
    Nature
    Volume: 621, P: 773-781
  • An analysis of 38 ancient genomes from the aurochs, the extinct ancestor of modern cattle, provides insight into the population ancestry and domestication of this species.

    • Conor Rossi
    • Mikkel-Holger S. Sinding
    • Daniel G. Bradley
    Research
    Nature
    Volume: 635, P: 136-141
  • An analysis of data from the Sherlock-Lung study provides insight into the mutational processes that contribute to lung cancer in never smokers, and looks at the possible role of factors such as air pollution and passive smoking.

    • Marcos Díaz-Gay
    • Tongwu Zhang
    • Maria Teresa Landi
    Research
    Nature
    Volume: 644, P: 133-144
  • Single-cell genomic and transcriptomic analyses of longitudinal samples of patients with Richter syndrome reveal the presence and dynamics of clones driving transformation from chronic lymphocytic leukemia years before clinical manifestation

    • Ferran Nadeu
    • Romina Royo
    • Elías Campo
    ResearchOpen Access
    Nature Medicine
    Volume: 28, P: 1662-1671
  • Genomic analysis of Plasmodium DNA from 36 ancient individuals provides insight into the global distribution and spread of malaria-causing species during around 5,500 years of human history.

    • Megan Michel
    • Eirini Skourtanioti
    • Johannes Krause
    ResearchOpen Access
    Nature
    Volume: 631, P: 125-133
  • Focusing on two ill-characterized subtypes of medulloblastoma (group 3 and group 4), this study identifies prevalent genomic structural variants that are restricted to these two subtypes and independently bring together coding regions of GFI1 family proto-oncogenes with active enhancer elements, leading to their mutually exclusive oncogenic activation.

    • Paul A. Northcott
    • Catherine Lee
    • Stefan M. Pfister
    Research
    Nature
    Volume: 511, P: 428-434
  • Martín-Arana et al. present a highly sensitive tumor-agnostic assay to detect minimal residual disease based on whole-exome sequencing of longitudinal circulating tumor DNA samples from persons with relapsed colon cancer and on genomic data from metastases.

    • Jorge Martín-Arana
    • Francisco Gimeno-Valiente
    • Noelia Tarazona
    ResearchOpen Access
    Nature Cancer
    Volume: 6, P: 1000-1016
  • Basal cell adenoma (BCA) and basal cell adenocarcinoma (BCAC) of the salivary gland are rare tumours. Here the authors report that BCA and BCAC patients possess distinct genomic profiles despite histopathological similarities, and identify a recurrent FBXW11 missense mutation (p.F517S) which leads to accumulation of β-catenin in BCA and higher expression of Wnt/β-catenin targets.

    • Kim Wong
    • Justin A. Bishop
    • David J. Adams
    ResearchOpen Access
    Nature Communications
    Volume: 16, P: 1-18
  • Analysis of multiple cohorts of patients with melanoma demonstrates a positive association between cytomegalovirus serostatus and overall survival in patients treated with monotherapy but not combination immune checkpoint blockade, as well as delayed onset of immune-related adverse events across both treatment types, as well as delayed development of metastatic disease in seropositive patients.

    • Gusztav Milotay
    • Martin Little
    • Benjamin P. Fairfax
    ResearchOpen Access
    Nature Medicine
    Volume: 31, P: 2350-2364
  • Primary angle-closure glaucoma is a leading cause of blindness. Here, the authors identify rare deleterious variants in UBOX5 as risk factors and implicate BIP ubiquitination as a potential disease mechanism.

    • Zheng Li
    • Wee Ling Chng
    • Chiea Chuen Khor
    ResearchOpen Access
    Nature Communications
    Volume: 16, P: 1-13
  • Mixed responses to targeted therapy within a patient are a clinical challenge. Here the authors show that TP53 loss-of-function cooperates with whole genome doubling which increases chromosomal instability. This leads to greater cellular diversity and multiple routes of resistance, which in turn promotes mixed responses to treatment.

    • Sebastijan Hobor
    • Maise Al Bakir
    • Charles Swanton
    ResearchOpen Access
    Nature Communications
    Volume: 15, P: 1-21
  • MPRAs and in vivo transgenic mouse assays are two potentially complementary ways to assay the impact of noncoding variants. Here, authors find a strong and specific correlation between the assays in neural cells. Mouse assays also reveal pleiotropic effects not observed in MPRA.

    • Michael Kosicki
    • Dianne Laboy Cintrón
    • Nadav Ahituv
    ResearchOpen Access
    Nature Communications
    Volume: 16, P: 1-13
  • An analysis of 24,202 critical cases of COVID-19 identifies potentially druggable targets in inflammatory signalling (JAK1), monocyte–macrophage activation and endothelial permeability (PDE4A), immunometabolism (SLC2A5 and AK5), and host factors required for viral entry and replication (TMPRSS2 and RAB2A).

    • Erola Pairo-Castineira
    • Konrad Rawlik
    • J. Kenneth Baillie
    ResearchOpen Access
    Nature
    Volume: 617, P: 764-768
  • Chen et al. employ multiple approaches to show that ETV2 recruits the transcriptional repressor REST, facilitating mesoderm-to-endothelial cell specification, while simultaneously preventing iPS cell-derived mesodermal stem cells from differentiating into alternative lineages.

    • Danyang Chen
    • Xiaonuo Fan
    • William T. Pu
    Research
    Nature Cardiovascular Research
    Volume: 4, P: 689-709
  • For most ancient genomes, low sequencing depth restricts genotyping, limiting their study. Here, the authors test imputation performance of ancient human genomes by estimating error rates and potential bias introduced in downstream analyses.

    • Bárbara Sousa da Mota
    • Simone Rubinacci
    • Olivier Delaneau
    ResearchOpen Access
    Nature Communications
    Volume: 14, P: 1-17
  • Population-scale ancient genomics are used to infer ancestry, social structure and pathogen infection in 108 Scandinavian Neolithic individuals from eight megalithic graves and a stone cist, showing that Neolithic plague was widespread.

    • Frederik Valeur Seersholm
    • Karl-Göran Sjögren
    • Martin Sikora
    ResearchOpen Access
    Nature
    Volume: 632, P: 114-121
  • Multisystem inflammatory syndrome in children (MIS-C) onsets in COVID-19 patients with manifestations similar to Kawasaki disease (KD). Here the author probe the peripheral blood transcriptome of MIS-C patients to find signatures related to natural killer (NK) cell activation and CD8+ T cell exhaustion that are shared with KD patients.

    • Noam D. Beckmann
    • Phillip H. Comella
    • Alexander W. Charney
    ResearchOpen Access
    Nature Communications
    Volume: 12, P: 1-15
  • An analysis involving the shotgun sequencing of more than 300 ancient genomes from Eurasia reveals a deep east–west genetic divide from the Black Sea to the Baltic, and provides insight into the distinct effects of the Neolithic transition on either side of this boundary.

    • Morten E. Allentoft
    • Martin Sikora
    • Eske Willerslev
    ResearchOpen Access
    Nature
    Volume: 625, P: 301-311
  • Species’ traits and environmental conditions determine the abundance of tree species across the globe. Here, the authors find that dominant tree species are taller and have softer wood compared to rare species and that these trait differences are more strongly associated with temperature than water availability.

    • Iris Hordijk
    • Lourens Poorter
    • Thomas W. Crowther
    ResearchOpen Access
    Nature Communications
    Volume: 16, P: 1-15
  • Ancient DNA analyses reveal that Viking Age migrations from Scandinavia resulted in differential influxes of ancestry to different parts of Europe, and the increased presence of non-local ancestry within Scandinavia.

    • Ashot Margaryan
    • Daniel J. Lawson
    • Eske Willerslev
    Research
    Nature
    Volume: 585, P: 390-396
  • Oaks can live hundreds of years. Comparative genomics using a high-quality genome sequence provides new insights that may explain tree longevity. Samples from branches and corresponding acorns also help quantify heritable somatic mutations.

    • Christophe Plomion
    • Jean-Marc Aury
    • Jérôme Salse
    ResearchOpen Access
    Nature Plants
    Volume: 4, P: 440-452
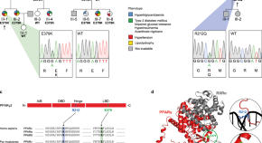
  • Mutations in PPARγ lead to lipodystrophy, but the mechanisms by which the mutations affect the activity in chromatin is unknown. Here, Madsen, Broekema et al. showed that mutations affecting two intermolecular interactions compromise chromatin remodeling.

    • Maria Stahl Madsen
    • Marjoleine F. Broekema
    • Eric Kalkhoven
    ResearchOpen Access
    Nature Communications
    Volume: 13, P: 1-19
  • Transcriptomic and chromatin accessibility analyses of naive and transplanted colon cancer organoids in a mouse model reveal a key role for the transcription factor SOX17 in establishing a permissive immune environment for tumour cells.

    • Norihiro Goto
    • Peter M. K. Westcott
    • Ömer H. Yilmaz
    Research
    Nature
    Volume: 627, P: 636-645
  • Ambrosia artemisiifolia is an invasive weed and primary cause of pollen-induced hayfever. Here, the authors report its chromosome-level phased genome assembly, examine genome-wide variation among modern and historic accessions, and identify large haploblocks underling rapid adaptation.

    • Paul Battlay
    • Jonathan Wilson
    • Kathryn A. Hodgins
    ResearchOpen Access
    Nature Communications
    Volume: 14, P: 1-15
  • A study of myeloid cells in gliomas, a type of brain tumour, used a factor-based computational framework to reveal four immunomodulatory gene-expression programs that are expressed across myeloid cell types, driven by microenvironmental cues and predictive of therapeutic response.

    • Tyler E. Miller
    • Chadi A. El Farran
    • Bradley E. Bernstein
    ResearchOpen Access
    Nature
    Volume: 640, P: 1072-1082
  • Patient-derived xenografts are important tools for cancer drug development. Here, the authors develop models from 22 non-small cell lung cancer patients. They show genomic differences between models created from different spatial regions of tumours and a bottleneck on model establishment.

    • Robert E. Hynds
    • Ariana Huebner
    • Charles Swanton
    ResearchOpen Access
    Nature Communications
    Volume: 15, P: 1-21
  • Using a multi-OMICS approach, Haas et al identify 54 human genes and 16 host-targeting chemical compounds that regulate influenza A virus infection in lung epithelial cells, including AHNAK and COBP1 which are also essential for SARS-CoV-2 infection.

    • Kelsey M. Haas
    • Michael J. McGregor
    • Nevan J. Krogan
    ResearchOpen Access
    Nature Communications
    Volume: 14, P: 1-27
  • Chronic infection with SARS-CoV-2 leads to the emergence of viral variants that show reduced susceptibility to neutralizing antibodies in an immunosuppressed individual treated with convalescent plasma.

    • Steven A. Kemp
    • Dami A. Collier
    • Ravindra K. Gupta
    Research
    Nature
    Volume: 592, P: 277-282
  • The heterogeneity of androgen receptor (AR) gene alterations across metastases in prostate cancer remains unresolved. Here, the authors characterise AR genomic complexity across spatially separated lethal metastases from 10 prostate cancer patients and investigate how AR alterations evolve.

    • A. M. Mahedi Hasan
    • Paolo Cremaschi
    • Gerhardt Attard
    ResearchOpen Access
    Nature Communications
    Volume: 14, P: 1-16
  • The dynamics of genome architecture during human cell differentiation and upon neoplastic transformation remain poorly characterized. Here, the authors integrate in situ Hi-C and nine additional omic layers to characterize the dynamic changes in 3D genome architecture during normal B cell differentiation and in neoplastic cells from chronic lymphocytic leukemia and mantle cell lymphoma patients.

    • Roser Vilarrasa-Blasi
    • Paula Soler-Vila
    • José Ignacio Martin-Subero
    ResearchOpen Access
    Nature Communications
    Volume: 12, P: 1-18
  • Any DNA sequence can be represented by a chiral partner sequence – an exact copy arranged in reverse nucleotide order. Here, the authors show that chiral DNA sequence pairs share important properties and show the utility of synthetic chiral sequences (sequins) as controls for clinical genomics.

    • Ira W. Deveson
    • Bindu Swapna Madala
    • Tim R. Mercer
    ResearchOpen Access
    Nature Communications
    Volume: 10, P: 1-13
  • Longitudinal genomic and transcriptomic profiling of 1,143 patients with multiple myeloma by the Relating Clinical Outcomes in Multiple Myeloma to Personal Assessment of Genetic Profile study yields an improved copy number and gene expression subtype scheme, most notably a high-risk proliferative subtype associated with complete loss of RB1 or MAX.

    • Sheri Skerget
    • Daniel Penaherrera
    • Jonathan J. Keats
    ResearchOpen Access
    Nature Genetics
    Volume: 56, P: 1878-1889
  • The mechanisms underlying adaptive response to the stress elicited by radiotherapy in glioma cells remains unclear. Here, the authors show that therapeutic ionizing radiation induces rapid genome-wide chromatin reorganization to facilitate P-TEFb-mediated nascent transcriptional induction, which could be targeted to sensitize radiotherapy response in glioma.

    • Faye M. Walker
    • Lays Martin Sobral
    • Nathan A. Dahl
    ResearchOpen Access
    Nature Communications
    Volume: 15, P: 1-21
  • A collaborative study initiated by the sovereign nation of Picuris Pueblo in the Northern Rio Grande region of New Mexico addresses gaps in traditional knowledge and furthers understanding of their population history and ancestry.

    • Thomaz Pinotti
    • Michael A. Adler
    • Eske Willerslev
    ResearchOpen Access
    Nature
    Volume: 642, P: 125-132
  • Imputation uses genotype information from SNP arrays to infer the genotypes of missing markers. Here, the authors show that an imputation reference panel derived from whole-genome sequencing of 3,781 samples from the UK10K project improves the imputation accuracy and coverage of low frequency variants compared to existing methods.

    • Jie Huang
    • Bryan Howie
    • Nicole Soranzo
    ResearchOpen Access
    Nature Communications
    Volume: 6, P: 1-9