Abstract
Myeloid azurophil granules provide a rich source of intracellular leukemia antigens. Cathepsin G (CG) is a serine protease that has higher expression in acute myeloid leukemia (AML) blasts in comparison to normal myeloid progenitors. Based on the unique biology of HLA-A*0201 (HLA-A2), in which presentation of leader sequence (LS)-derived peptides is favored, we focused on the LS-CG-derived peptide CG1 (FLLPTGAEA). We previously detected CG1/HLA-A2 complexes on the surface of primary HLA-A2+ AML blasts and cell lines, and immunity targeting CG1/HLA-A2 in leukemia patients. T cell receptor (TCR)-mimic (m) antibodies are immunotherapeutic antibodies that target peptide-HLA (pHLA) complexes. Here we report on the engineering, preclinical efficacy, and safety evaluation of a novel CG1/HLA-A2-targeting, T cell-engager, bispecific antibody (CG1/A2xCD3). CG1/A2xCD3 showed high binding affinity to CG1/HLA-A2 monomers, CD3-Fc fusion protein, and to AML and T cells, with potent killing of HLA-A2+ primary AML and cell lines in vitro and in vivo. This correlated with both tumor- and CG1/A2xCD3-dependent T cell activation and cytokine secretion. Lastly, CG1/A2xCD3 had no activity against normal bone marrow. Together, these results support the targeting of LS-derived peptides and the continued clinical development of CG1/A2xCD3 in the setting of AML.
Similar content being viewed by others
Introduction
Acute myeloid leukemia (AML) is susceptible to immunotherapy, as demonstrated by the success of allogeneic stem cell transplantation (allo-SCT) in patients with AML, even in those with relapsed or refractory disease. However, one of the major limitations to AML immunotherapy has been the paucity of known myeloid leukemia antigens that can be targeted. To date, most AML immunotherapy targets are surface molecules that are also expressed by normal hematopoietic cells. Tumor-associated intracellular antigens that are processed and expressed on cell surface human leukocyte antigen (HLA) provide a readily available source of immunotherapy targets. Such antigens elicit T cell responses and have been demonstrated to be effective targets for vaccines and T cell-based immunotherapy. [1,2,3].
Our previous work has shown that myeloid azurophil granules provide a rich source of intracellular leukemia antigens. [4,5,6,7,8] Cathepsin G (CG) is a serine protease that is normally contained within primary azurophil granules of neutrophils and is expressed during the promyelocyte stage of myeloid cell development. [9] CG is highly expressed in AML blasts compared to normal myeloid progenitors. [6, 7] CG peptides are naturally processed and loaded on HLA-A*0201 (hereafter referred to as HLA-A2), which has a unique biology that favors presentation of leader sequence (LS)-derived peptides. [10,11,12] We therefore focused on the LS-CG-derived peptide FLLPTGAEA (hereafter referred to as CG1). We found CG1 to be a promising immunotherapeutic target in AML, having eluted CG1 from the surface of primary HLA-A2+ AML blasts and AML cell lines. [6, 7] CG1-specific cytotoxic T lymphocytes (CTL) eliminated HLA-A2+ leukemic cell lines and primary AML blasts and did not affect normal hematopoietic stem cells in vitro or in vivo. [6, 7] Furthermore, CG1-specific CD8+ T cells were detected in leukemia patient peripheral blood mononuclear cells (PBMC) following allo-SCT. [6]
Although targeting tumor antigens with vaccines and expanded or TCR-engineered CD8+ T cell-based immunotherapy has shown promise in solid tumor and hematologic malignancy settings, [13,14,15,16] one of the barriers to effective immunotherapy that relies on endogenous T cells is the low TCR avidity for the target antigen that is often encountered. [17, 18] One approach to overcome this obstacle is to engineer TCR-mimic (TCR-m) antibodies with higher affinity for the peptide/HLA than endogenous TCRs. [19,20,21,22,23] In addition to the higher affinity provided, TCR-m antibodies bypass the tumor mediated escape mechanisms that render T cells dysfunctional. Furthermore, TCR-m antibodies can be administered as drugs with consistent manufacturing, dosing, and scheduling, with no delays associated with cell manufacturing.
We previously published on a TCR-m antibody, 8F4, that targets PR1/HLA-A2, [19, 20] which is currently being tested in a phase I study in patients with relapsed and/or refractory AML (NCT02530034). In this report, we present data for a novel bispecific T cell engager antibody that employs a TCR-m construct targeting CG1/HLA-A2. Specifically, we incorporated the TCR-m CG1/HLA-A2 Fab into a bispecific antibody that also binds CD3: CG1/HLA-A2-bispecific antibody (CG1/A2xCD3). We demonstrate high anti-tumor activity and specificity of CG1/A2xCD3, laying the foundation for a novel immunotherapy to treat AML.
Materials/subjects and methods
Cell lines
Healthy donor (HD) and patient samples were obtained after appropriate informed consent through an institutional review board approved protocol at the University of Texas MD Anderson Cancer Center (MDACC); samples were collected between 2006 and 2023. U937 and THP-1 AML, Jurkat human T lymphocyte, NCI-H441 lung cancer, BT-549 and MDA-MB-231 breast cancer, COLO 205 colorectal, and OVCAR3 ovarian cell lines were purchased from ATCC; MOLM-13, ML-2, OCI-AML3, SKM-1 AML cell lines, EM-2 chronic myeloid leukemia (CML) blast crisis cell line, CCRF-CEM T cell acute lymphoblastic leukemia (ALL) were purchased from DSMZ; DFCI032 was obtained through the MDACC Cell Lines project. Cell lines were cultured in standard media composed of RPMI-1640 with 25 mM HEPES + L-glutamine (Cytiva, Logan, UT, USA) supplemented with 10% fetal bovine serum (FBS) (Gemini Bio-Products, Sacramento, California, USA), and penicillin (100 U/mL)/streptomycin (100 μg/mL) (Cellgro, Lincoln, NE, USA). Cells were cultured at 37 °C, 5% CO2. Prior to cell line use, DNA fingerprinting was performed at MDACC within 3 months to authenticate them, and mycoplasma testing was performed prior to cell use. HD and patient PBMC, bone marrow (BM) and granulocytes were enriched using Histopaque 1077 or 1119 (Sigma, St. Louis, MO, USA) gradient centrifugation.
Peptide elution for mass spectrometry analysis
For peptide elution, >1 × 107 – 1 × 108 leukemia cells and HD PBMC underwent sonication in standard buffer. Lysates were ultra-centrifuged to remove cellular debris. Triton X-100 was added to supernatants (1%). To precipitate HLA-A2-peptide complexes, protein G magnetic beads were premixed with anti-HLA-A2 antibody BB7.2 (Santa Cruz, Dallas, TX, USA) and then added to cell lysates. Samples were eluted and analyzed using Time-of-Flight (ToF)-MS (Waters™, Milford, MA, USA). MS analysis was performed with an ACQUITY H-Class chromatography system coupled to a Xevo G2-XS QToF-MS (Waters™). Samples were loaded on the ACQUITY Premier BEH C4 Column (Waters™). Formic acid (0.1%, v/v) in water and acetonitrile with 0.1% formic acid were used as eluents. The intact MS was deconvoluted by Unifi software (Waters™). A heavy isotype labeled peptide (F)LLPTGAEA (F + 10) was synthesized as the absolute quantification standard.
Mascot algorithm was used to search acquired MS/MS spectra against the SwissProt complete human protein database. Search results were cross-referenced with HLA-binding specificities using NetMHC 3.4 (http://www.cbs.dtu.dk/services/NetMHC). Eluted peptides were compared to synthetic peptides.
Mouse immunization
CG1 (FLLPTGAEA) was refolded with recombinant HLA-A2 and β2-microglobulin. H2L2 human transgenic mice were purchased from Harbour BioMed (Boston, MA, USA) and immunized with CG1/HLA-A2 monomers subcutaneously in a 1:1 volume mix of monomer (50 mg) and Ribi adjuvant (S6322-1vl, Sigma). Mice were immunized five times at 2-week intervals, followed by the last boost injection of antigen alone 3 days prior to splenocyte harvest.
Single B cell cloning was utilized to amplify variable heavy and variable light gene regions from immunized mouse memory B cells. The naturally paired variable regions were cloned into pcDNA3.1(+) human (h) immunoglobulin (Ig)G1 and hKappa expression vectors for subsequent ExpiCHO (Thermo Scientific, Wlatham, MA) high-throughput transient expression. After Protein A magnetic bead purification (Cytiva), antibody binding avidity was assayed using bio-layer interferometry (BLI) (Sartorius, Ann Arbor, MI, USA) with anti-human IgG Fc capture (AHC) biosensors (Sartorius). Positive clones were then further expanded and used as the antibody source for EC50, cross-reactivity, epitope binding, ligand blockage, and stability assays. The MDACC Institutional Animal Care and Use Committee approved the animal care and experimental procedures.
Generating the CG1/A2xCD3 bispecific antibody
After determining the highest binding scFv that targets CG1/HLA-A2, CG1-16, we generated a bispecific antibody, CG1-16 x CD3 epsilon (CD3e) (CG1/A2xCD3), by cloning CG1-16 scFv gene regions into hIgG1 or hKappa pcDNA3.1+ expression vectors. Crossbow (Cambridge, MA, USA) and Xencor (Pasadena, CA, USA) CD3e antibody and knobs-into-holes technology [24, 25] was applied for the bispecific antibody engineering, as previously described. [26] CG1/A2xCD3 was expressed in ExpiCHO cells through transient transfection, and then purified using a Protein-A column (AKTA FPLC system).
Binding assays
Binding of CG1/A2xCD3 with CG1/HLA-A2 monomers and CD3e antigen was tested using BLI and cellular binding assays. BLI assays were performed on an Octet® Red384 (Shirley, NY, USA) at 30 °C with shaking at 1000 RPM. Bispecific antibodies were captured on AR2G sensors, ligands were diluted to 100 nM in 10 × kinetics buffer and loaded for 600 s. After loading and quenching of the active AR2G surface by 1 M ethanolamine, the baseline signal was recorded for 1 min in 10 × kinetics buffer. Different concentrations (100 nM and 20 nM) of CG1/HLA-A2 or CD3e antigens in 10× kinetics buffer were bound to the sensors for 300 s and dissociated for 300 s. The kinetics values were fitted using Octet® software.
For cellular binding assays, EM2 cells (HLA-A2 positive) or Jurkat T cells (HLA-A2 negative) were placed in a 96-well plate. Cells were blocked with FcR Blocker (TruStain FcX, San Jose, CA, USA) and FBS, and stained with the following Alexa-647 conjugated antibodies: CG1/A2xCD3, CG1-16 hIgG1, control bispecific antibody with CD3 enabled arm and CG1/A2 disabled arm, [26] and isotype control. Flow cytometry was done on live cells using a BD LSR Fortessa, and data were analyzed using FlowJo software (FlowJo, Ashland, OR, USA).
Cell-mediated cytotoxicity assay
A flow cytometry-based T cell-dependent cellular cytotoxicity (TDCC) assay was used to evaluate CG1/A2xCD3 killing of target cells. For bispecific antibody cytotoxicity, 1 × 104 GFP- or mCherry-expressing target cells were co-cultured with 5 × 104 HD T cells in the presence of increasing concentrations of CG1/A2xCD3 or a negative control bispecific antibody. For the negative control, we generated a human bispecific antibody with Velo8 heavy chain and CD138 light chain, employing the same CD3e (Xencor) used in the bispecific construct. After incubation for 24 and 72 h, flow cytometry was used to quantify live/dead target cells using light scatter to determine viability, and GFP and mCherry to exclude target cells. Two-sided t-tests and one-way ANOVA followed by Tukey’s multiple comparisons tests were used to determine significance. Representative data from one of two experiments, performed in triplicate experimental groups.
In vitro T cell activation and phenotyping assays
Target leukemia cells (1 × 104) were co-cultured with HD T cells (5 × 104) and bispecific antibodies (1 ug/mL) for 48 h. Cells were then surface stained for CD3 (BD Biosciences, San Jose, CA) and CD69 (Biolegend, San Diego, CA, USA) and analyzed using flow cytometry. Secreted IFN-g, IL-2, and TNF-a were detected using a Meso Scale Discovery assay (Meso Scale Diagnostics, Rockville, MD, USA). Two-sided t-tests and one-way ANOVA followed by Tukey’s multiple comparisons tests were used to determine significance. Representative data from one of two experiments, performed in triplicate experimental groups.
Assessment of CG1/A2xCD3 in vivo
Sublethally irradiated (250 cGy) NOD/SCID gamma (NSG) mice [27] (6–10 week-old females; Jackson Laboratory, Bar Harbor, ME, USA) were engrafted with primary AML samples or luciferase-expressing (Perkin Elmer, Waltham, MA, USA) cell lines via tail vein injection at a dose of 1 × 105–1 × 107 cells. Human PBMC (1 × 107) were administered to mice via tail vein, followed 4 days later by intraperitoneal (IP) administration of bispecific or control antibodies weekly ×4 doses. Mice were monitored for clinical graft-versus-host disease and AML engraftment three times/week. Leukemia was monitored using peripheral blood analysis for human leukemia blasts or bioluminescence imaging. [28] Mice were sacrificed at ~4 weeks following treatment, or when they became moribund. BM was analyzed for residual human AML by flow cytometry. [20, 28] The following flow cytometry antibodies were used to identify the leukemia: CD13, CD33 (BD Biosciences, Sparks, MD), CD3, hCD45 (BioLegend), mouse (m)CD45 (eBioscience, San Diego, CA) and GFP. Assuming a significance level of 0.05, a sample size of 5 mice per treatment group has 80% power to detect an effect size of at least 1.31 using ANOVA test. Pairwise differences between treatment groups were assessed using Tukey’s multiple comparisons test. All animal experiments were performed under an IACUC-approved protocol. The data represent one independent experiment, performed in duplicate.
Histology
Immunohistochemistry was used to determine the effects of CG1/A2xCD3 on residual AML. Mouse BM and spleen were harvested, fixed in 10% formalin, and then stained with myeloperoxidase (MPO) and hematoxylin and eosin (H&E) prior to histologic examination.
Colony forming unit (CFU) assay
CFU assays using HLA-A2+ BM from HDs were used to investigate the effects of CG1/A2xCD3 on normal hematopoiesis. [7, 29] PBMC were co-cultured with BM in standard media at a 1:5 ratio for 4 h. Cultures were then added to MammoCult™ H4034 Optimum Human Medium (STEMCELL Technologies, Cambridge, MA, USA). These mixtures were transferred to 6-well plates and incubated for 10–14 days. On Day 14, CFUs were counted using a Leica DMi8 microscope. To confirm the cell phenotypes, cells were stained with fluorescently-conjugated antibodies against CD3, CD4, CD8, CD14, CD16, CD19, CD33, CD34, and live/dead Aqua (Biolegend). One-way ANOVA followed by Tukey’s multiple comparisons tests was used to determine significance. Each group was cultured at least in duplicate and data represents four independent experiments.
CG1 CRISPR Knockout (KO)
CRISPR/Cas9 gene editing was carried out using Nucelofection® of Cas9/guide RNA (gRNA) ribonucleoprotein (RNP) complex using SF Cell Line 4D-Nucleofector™ X Kit S (Lonza, Houston, TX, USA). The following sgRNAs targeting the exon 1 of CTSG1 gene was designed according to the protospacer adjacent motif sequences availability: gRNA-1 gcagccactcctgcttctgc; and gRNA-2 agtggacggagtcggggtca. Briefly, Cas9 protein and gRNA (Integrated DNA Technologies [IDT], Coralville, IA, USA) were pre-incubated to form RNP complexes. U937-A2 cells were resuspended in SF buffer (Lonza) and mixed with CRISPR-RNP complex. This mixture underwent Nucleofection® according to the manufacturer’s instructions. Cells were then expanded, CG1 knockdown was confirmed by flow cytometry using CG1/A2 TCR-m, and single-cell cloning was subsequently performed. Following cloning, two clones were isolated. Disruption of genomic sequences of target site within CG1 exon 1 in these clones was performed using Sanger sequencing.
Results
CG1 expression by HLA-A2+ myeloid leukemia
We first verified whether the CG1 peptide is found on the surface of HLA-A2+ myeloid leukemia cells (Table 1). To accomplish this, we utilized the anti-HLA-A2*0201 antibody BB7.2 (Santa Cruz) to perform immunoprecipitation (IP) of HLA-A2 molecules present in the cell lysate, along with their associated peptides. Following IP, the HLA-A2/peptide/β2m complexes were dissociated and the fraction containing the peptides was analyzed using targeted ToF-MS with high sensitivity. Seven myeloid leukemia cell lines were examined, including six AML cell lines, and one CML in blast crisis cell line. Additionally, we examined CG1 expression by T cell leukemia, solid tumor malignancies, including lung, breast, colon, and ovarian carcinoma, as well as HLA-A2+ HD PBMC and neutrophils. Since U937 and MOLM-13 cell lines lack HLA-A2, these cell lines were transduced with HLA-A2, as previously described. [6, 30]
In the eluted fractions, CG1 was identified in all of the HLA-A2+ myeloid leukemia cell lines, confirming our previous report. [7] Furthermore, we eluted CG1 at very high levels in cell lines that were inherently HLA-A2 negative but that were transduced with HLA-A2 (i.e., U937-A2 and MOLM-13-A2). This in part may be due to the imposed high expression of HLA-A2 in these cell lines, and the binding of HLA-A2 to intracellular CG1. Consistent with the known lack of endogenous expression of CG by non-myeloid malignancies, CG1 was not eluted from solid tumor cell lines. Similarly, although CG is expressed by normal granulocytes, we did not elute CG1 from the surface of normal HLA-A2+ granulocytes or PBMC, the latter lack granulocytes due to removal through standard blood processing. Taken together, these findings provide confirmation that CG1 is naturally processed and presented on the surface of HLA-A2+ myeloid leukemia blasts, highlighting its potential as a myeloid leukemia-associated target.
Characterization of CG1/A2xCD3
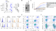
A schematic of CG1/A2xCD3 is shown in Fig. 1A. We confirmed the structure of CG1/A2xCD3 using SDS-PAGE gel electrophoresis (Fig. 1B). Under reducing conditions, we detected two bands with molecular weights consistent with heavy and light chains, the latter composed of the CG1-HLA-A2 binding moiety light chain, since the CD3e binding moiety is composed of only the scFv. As expected, non-reducing conditions demonstrated primarily a single band representing the intact bispecific antibody.
A Structure of CG1/A2xCD3 bispecific antibody showing the CG1/HLA-A2 Fab, the anti-CD3e scFv and knobs-in-holes. B SDS-PAGE of CG1/A2xCD3 under reducing and non-reducing conditions. Reducing conditions yielded two bands, consistent with heavy chain and light chain. The lower band is primarily composed of the CG1-HLA-A2 binding moiety light chain, since the CD3e binding moiety is composed of scFv. Intact CG1/A2xCD3 is detected under nonreducing conditions. Octet® bio-layer interferometry (BLI) was used to determine the binding affinity of CG1/A2xCD3 to CD3 (C) and to CG1/HLA-A2 (D) monomers. CD3e-Fc and CG1/HLA-A2 monomers were added at 100 nM and 20 nM concentrations. The fitted (red) and actual (green) binding curves are shown. Binding of CG1/A2xCD3 to CD3e demonstrated KD = 7.52 × 10−10 M; K-on = 2.25 × 105 1/M × seconds [Ms]; K-off = 1.69 × 10−4 1/second [s]. Binding of CG1/A2xCD3 to CG1/HLA-A2 monomers demonstrated KD = 1.28 × 10−10 M; K-on = 1.25 × 105 1/Ms; K-off = 1.60 × 10−5 1/s. Cell surface binding of CG1/A2xCD3 to EM2 (E) and Jurkat T cells (F) was measured using flow cytometry. HLA-A2 + EM2 CML cells express CG1 on cell surface and therefore demonstrate high affinity binding of CG1/A2xCD3 for CG1/A2. Staining of Jurkat T cells shows high affinity binding of CG1/A2xCD3 to CD3; Jurkat cells express CD3 and lack HLA-A2, CG and CG1. As control antibodies, we used CG1/A2 Fab, human IgG (h-IgG), and Velo8/CD138-CD3e (control) bispecific antibody.
We used Octet® BLI to determine the binding avidity and affinity of the bispecific antibody to CD3 and CG1/HLA-A2 monomers, respectively (Fig. 1C, D). After coating an AR2G biosensor with CG1/A2xCD3, we added either CD3e-Fc or CG1/HLA-A2 at 100 nM and 20 nM concentrations. The fitted (red) and actual (green) binding curves are shown in Fig. 1C, D. We calculated high binding affinity of CG1/A2xCD3 to CD3e (KD = 7.52 × 10−10 M); K-on = 2.25 × 105 1/M × seconds [Ms]; K-off = 1.69 × 10−4 1/second [s]. For the CG1/HLA-A2 monomer, we calculated high binding affinity of CG1/A2xCD3 to CG1/HLA-A2 (KD = 1.28 × 10−10 M); K-on = 1.25 × 105 1/Ms; K-off = 1.60 × 10−5 1/s. Of note, the affinity of CG1/A2xCD3 to CG1/HLA-A2 was much higher than the affinity of the CD3e arm for its cognate ligand.
We also used the Meso Scale Discovery (MSD) platform to determine the specificity of CG1/A2 TCR-m for CG1/A2. In this assay, CG1/A2 TCR-m or control antibodies anti-Her2 (trastuzumab; Roche, Indianapolis, IN, USA), anti PD-1 (pembrolizumab; Rahway, NJ, USA), and anti-PD-L1 (atezolizumab; Genentech, San Francisco, CA, USA) were added to protein-coated MSD plates at 10 nM and 100 nM concentrations, as previously described. [31] As shown in Supplementary Table 1, CG1/A2 TCR-m demonstrated high specificity for CG1/A2, with negligible cross-reactivity with other proteins.
We also performed cellular assays using flow cytometry to show the binding kinetics of CG1/A2xCD3 to cell lines. Using the CG1-expressing EM2 HLA-A2 + CML cell line (Table 1), we found a high affinity of CG1/A2xCD3 and CG1 Fab for CG1/HLA-A2 (Fig. 1E). Similarly, we demonstrated high affinity of CG1/A2xCD3 for CD3 using the Jurkat T cell line, which lack HLA-A2, CG and CG1 (Fig. 1F).
CG1/A2xCD3 lyses HLA-A*0201 AML
To assess the ability of CG1/A2xCD3 to activate T cells, we used flow cytometry staining of T cells after co-culturing normal PBMC with target myeloid leukemia: AML (U937-A2 and ML2) and CML (EM2) cell lines. T cell activation (Fig. 2A, D, G) and cytokine secretion (Fig. 2B, E, H) were higher in the CG1/A2xCD3-treated groups compared to the control bispecific antibody-treated groups. Furthermore, the ability of CG1/A2xCD3 to kill HLA-A2+ myeloid leukemia was assessed using in vitro flow cytometry-based cytotoxicity assays (Fig. 2C, F, I). After co-culturing fluorescently-labeled U937-A2, ML2 and EM2 cell lines with HD T cells and CG1/A2xCD3 for 24 h, flow cytometry analysis demonstrated high killing of target cells by T cells in the CG1/A2xCD3-treated groups, in comparison to the control bispecific antibody-treated groups. Cytotoxicity was HLA-A2 dependent, as shown by the lack of killing of the HLA-A2 negative cell line U937 (Fig. 2A–C).
U937-A2 AML cells (A–C), ML2 AML cells (D–F) and EM2 CML cells (G–I) were co-cultured with PBMC and CG1/A2xCD3 for 24 h. Addition of CG1/A2xCD3 led to T cell activation, as measured using flow cytometry staining for CD69 (A, D, G) and increased cytokine section (IFNg, IL-2, and TNF-a) (B, E, H) by T cells in comparison with control bispecific antibody. C, F, I CG1/A2xCD3 increased the killing of target myeloid leukemia calls in comparison with control bispecific antibody. ***p < 0.001.
CG1/A2xCD3 eliminates AML in vivo
Given that CG1/A2xCD3 showed anti-leukemia activity in vitro, we investigated its potential as an immunotherapeutic in vivo (Fig. 3). After engrafting HLA-A2+ ML2 cells, HD PBMC (1 × 107 cells) were administered intravenously to NSG mice. Four days later, mice received 4 weekly IP doses of CG1/A2xCD3 (0.01 mg/Kg, 0.05 mg/Kg, and 0.1 mg/Kg) or PBS via IP injection. Bioluminescence imaging showed that mice treated with PBMC + CG1/A2xCD3 had significantly lower numbers of ML2 cells in the BM compared with mice treated with PBMC alone. Similar potent anti-leukemia activity was seen at all dose levels (Fig. 3B, C). A higher percentage of human T cells (hCD45-/hCD3+) was seen in all the treatment groups (Fig. 3D). Histologic analysis with MPO and H&E staining of BM confirmed the bioluminescence imaging and flow cytometry results, showing a smaller leukemia burden and higher BM restoration and normal hematopoiesis in the CG1/A2xCD3-treated groups (Fig. 3E–J). Similar results were demonstrated when mice were engrafted with primary AML patient blasts (Fig. 4), U937-A2 AML cells (Supplementary Fig. 1), and EM2 CML cells (Supplementary Fig. 2), with results further indicating the anti-leukemia activity of CG1/A2xCD3 in vivo. The difference in the degree of the anti-leukemic effect of CG1/A2xCD3 and overall survival (OS) (Fig. 4) may be due to irreversible organ toxicity that may have been caused by the AML. While a large reduction in the AML burden was noted after treatment with CG1/A2 xCD3, the mice may have not recovered from such irreversible AML-induced toxicity. Nevertheless, CG1/A2 xCD3 did demonstrate increased OS compared with control groups.
A Schema of experimental design. Female NSG mice were engrafted with luciferase-transduced ML2 cells via tail vein injection of 1 × 105 cells. After 1 week, 1 × 107 normal donor PBMC were administered via tail vein injection. Four days after PBMC injection, mice were treated increasing doses of CG1/A2xCD3 (0.1, 0.05, and 0.01 mg/Kg) or PBS. B, C Bioluminescence imaging of mice shows a dose dependent decrease in bioluminescence after treatment with CG1/A2xCD3 in comparison with PBS. D Percentage of CD3+ T cells in blood after treatment over time. IHC analysis shows lower MPO staining (E, F), lower numbers of tumor cells by H&E staining (G, H), and higher bone marrow restoration of normal hematopoiesis (I, J) in the CG1/A2xCD3-treated group in contrast with the PBS-treated groups. ****p < 0.0001; ***p < 0.001; **p < 0.01.
Patient primary HLA-A2+ AML sample was engrafted into NSG mice via tail vein injection. After confirming engraftment using flow cytometry staining of mouse blood for hCD45, 1 × 107 normal donor PBMC were infused intravenously to mice via tail vein. Mice were treated intraperitoneally weekly for 3 weeks with increasing doses of CG1/A2xCD3 (1.0, 0.1, and 0.01 mg/Kg) or PBS. A Leukemia burden in the blood was identified by flow cytometry staining for hCD45+/hCD3- cells. B Kaplan-Meir curves showing increased survival of CG1/A2xCD3-treated mice, in comparison with PBS.
CG1/A2xCD3 does not inhibit healthy donor hematopoiesis and is specific for CG1/A2-expressing AML
Although CG expression is expected on normal hematopoietic progenitor cells (HPC), we previously reported that primary AML blasts and CD34+/CD38- leukemia progenitor cells express higher levels of CG compared to normal HPC. [6] We therefore investigated the effects of CG1/A2xCD3 on the formation of typical colonies from HD BM progenitor cells. Using standard CFU assays [7, 29] we cultured HD HLA-A2+ BM in a semi-solid matrix of methylcellulose either alone or in the presence of PBMC and either CG1/A2xCD3 or isotype control antibody (Fig. 5). After 14 days, the average number of CFUs was similar between untreated, CG1/A2xCD3, and isotype-treated groups, irrespective of the doses used. As expected, the cytarabine (ara-c) treated group showed a significantly lower number of CFUs. Based on these findings, treatment with CG1/A2xCD3 does not significantly impair normal hematopoiesis.
Healthy donor HLA-A2+Â bone marrow (BM) was cultured alone or co-cultured with peripheral blood mononuclear cells (PBMC) at increasing concentrations of CG1/A2xCD3 or control bispecific antibody. Cells were then resuspended in methylcellulose semi-solid matrix on low adhesion 6-well plates and co-cultured for 14 days. On day 14, colonies were counted and imaged using an inverted light microscope. Each group was cultured at least in duplicate and data represent four independent experiments. Cytarabine-treated BM was used as positive control.
Furthermore, we tested the specificity of CG1/A2xCD3 for CG1/A2 in in vitro cytotoxicity assays using CG-expressing U937-A2 AML cells (i.e., U937-A2) or CG-knockout (KO) clones (U937-A2 CG KO clones #1 and #2). In this assay, CG1/A2xCD3 or control bispecific antibody were added to human T cells that were co-cultured with U937-A2 or CG-KO clones (U937-A2 CG KO clones #1 and #2) for 24 h. CG1/A2xCD3 increased the killing of target U937-A2 in comparison with U937-A2 CG KO clones #1 and #2, and control bispecific antibody (Supplementary Fig. 3).
Discussion
We report the engineering of CG1/A2xCD3, a novel bispecific antibody targeting the azurophil granule protease CG. We show high expression of CG1 peptide on HLA-A2 in myeloid leukemia cell lines and patient samples, and absence of CG1 expression in non-myeloid and HLA-A2 negative cells. We show high binding of CG1/A2xCD3 to target CG1/HLA-A2 and CD3. We demonstrate activation of T cells, and in vitro and in vivo T cell killing of target myeloid leukemia mediated by the CG1/A2xCD3. Lastly, we show that CG1/A2xCD3 does not kill HD HLA-A2+ BM.
The binding between the TCR and the pMHC is a weak interaction, with a KD of 1–90 μM. In contrast, antibodies strongly bind cognate antigens through a high affinity interaction, with a KD of 10 nM–10 μM. The low affinity of the TCR for pMHC, characterized by slow association rate (K-on) and rapid dissociation rate (K-off), enables T cells to rapidly survey a large array of peptides presented by MHC molecules on normal and diseased cells. [17, 18] This allows T cells to establish an immune synapse with the target cells that trigger activation, while bypassing non-diseased tissues. However, in cancer immunotherapy with known antigens, the low avidity interaction between pMHC and TCR becomes an obstacle to complete tumor eradication. Although we previously demonstrated tumor reduction of CG1-expressing AML by polyclonally-expanded CG1-CTL, [6, 7] we recognize that this approach yielded antigen-specific CTLs with a lower binding affinity of the TCR to the CG1-pMHC. Hence, the higher affinity afforded by TCR-m antibodies compared to the native TCR of T cells that are expanded via conventional methods or elicited by vaccination, could grant TCR-m antibodies an advantage in targeting CG1/HLA-A2 expressed on AML. TCR-m antibodies have been a breakthrough in immunotherapy, as they: (1) target intracellular antigens expressed on HLA; (2) are engineered to have high affinity for HLA; (3) can elicit their cytotoxic effect independent of the TCR; and (4) can be produced in large quantities and are easily available for infusion, in contrast with cellular approaches.
In general, there is a direct correlation between the affinity and activity of an antibody, with higher affinity antibodies demonstrating more potent anti-tumor activities. To generate high affinity antibodies, we used a vaccination approach to generate the CG1/HLA-A2 Fab, rather than an antibody display library, as we strongly believe this approach yields more potent antibodies. Specifically, we immunized humanized mice (i.e., Harbor mice) with CG1/peptide-HLA (pHLA) monomers to generate antibodies that target CG1/pHLA. This approach utilizes the physiologic affinity maturation processes that yield antibodies with high affinity for antigen. [19, 32] It also allows for the direct generation of humanized antibodies, bypassing the requirement for humanizing antibodies after their generation. Antibodies that are not fully humanized can cause major immune complications when infused to humans. [33] Furthermore, humanizing murine antibodies runs the risk of interfering with the tumor antigen binding moiety and altering the antibody’s affinity for its target. [34]
We chose a bispecific antibody approach since bispecific antibodies provide an off-the-shelf product that can be readily infused into patients. Additionally, there is minimal engineering required for bispecific antibodies (vs. cell therapies), making this approach ideal in the setting of AML, which can be a rapidly fatal disease. We recognize that the optimal timing for administration of bispecific antibodies in AML would be in a setting where there is a lower disease burden and an adequate immune system, specifically T cells, to be engaged by the bispecific antibody. Since T cell dysfunction may be detected in patients with AML, [35] another potential setting for CG1/A2xCD3 may be the post allo-SCT setting, where there is a potent donor-derived immune system, including T cells, that could be recruited to sites of AML through engagement with CG1/A2.
We acknowledge that there are numerous studies, including studies by our group, [19, 20] on the development of TCR-m antibodies to treat solid tumor malignancies (NY-ESO-1, [36] E75 [21]) and leukemia (PR1 [19, 20, 37] and WT1 antigens [22]). There are two characteristics of CG1/A2xCD3 that distinguish it from other TCR-m constructs. Firstly, it was engineered using a humanized mouse model that produced a fully human antibody with high affinity for target antigen. Secondly, CG1/A2xCD3 targets a LS-derived peptide, highlighting the potential for LS-derived peptides to serve as tumor antigens. This is particularly relevant in the context of HLA-A*0201 and cells with deficiencies in antigen processing machinery (APM), including defects in transporter associated with antigen processing (TAP)-1, where LS peptides are favored for presentation. [10,11,12] Of note, defects/downregulation of TAP-1 and other APM components have been reported in several malignancies, including AML, and have been correlated with worse outcomes. [38,39,40,41,42,43]
While myeloid leukemia, including AML and CML, [6, 7, 44] are the primary settings for applying CG1-targeting therapy, CG was shown to be expressed in non-myeloid malignancies. Specifically, we demonstrated endogenous expression of CG, uptake of CG from the BM microenvironment, and presentation of CG1 in the setting of HLA-A2+ ALL. [45] Alongside our investigations, other reports have documented the presence of CG in lymphoid malignancies, including ALL, [46] chronic lymphocytic leukemia [47] and Hodgkin’s lymphoma. [48] CG expression was also observed in the setting of non-small cell lung cancer through uptake from the tumor microenvironment. [49] We previously reported on uptake and cross-presentation of serine proteases by breast cancer, melanoma and lung cancer. [50,51,52] Although there are no reports to date demonstrating CG1 peptide in solid tumor malignances or killing of solid tumor malignancies by CG1-targeting approaches, once confirmed, CG1/A2xCD3 could potentially be used in the setting of some solid tumor malignancies.
We recognize that CG1/A2xCD3 will be restricted to patients who are HLA-A2 positive. Nevertheless, considering that HLA-A2 is the most prevalent HLA-A allele family, and its frequency ~50% in several ethnic groups, CG1/A2xCD3 could be applicable to a large number of patients. Although CG is expressed by normal hematopoietic cells, in this report and previous publications, CG expression was elevated in leukemic cells when compared to normal hematopoietic cells and was aberrantly localized outside azurophil granules. [6, 7, 29] Thus the lower expression and localization of CG within azurophil granules in normal hematopoietic cells and granulocytes could explain the sparing of normal hematopoiesis when targeting CG1. Additionally, CG is known to be expressed by multiple cell types within thymic tissue. [53,54,55] Endogenous expression of CG by thymic myeloid-derived cells, specifically dendritic cells, is expected as we have previously reported this for other azurophil granule proteases. [56] CG expression by non-myeloid derived cells, though, may be due to cross-presentation of CG, as we reported for CG, [45] as well as neutrophil elastase (NE) and proteinase 3 (P3). [56] Nevertheless, considering AML is a disease of the elderly (median age 68) where the thymus is dysfunctional due to age-associated thymic involution, compounded by chemotherapy-induced thymic dysfunction in patients with AML following treatment, cross-reactivity of CG1/A2xCD3 with thymic tissue is less of a toxicity concern in the general AML patient population. [57,58,59,60]
We recognize that the off-target toxicity experiments that were performed in this study evaluated a limited number of peptide/HLA antigens. Considering the unexpected significant clinical toxicity that was observed with the affinity-enhanced MAGE A3-TCR, [61] where fatal cardiac toxicity was encountered despite safety demonstrated in preclinical studies, caution must be exercised when administering novel TCR- and TCR-m-based immunotherapy to patients. Clinical studies with CG1/A2xCD3 should include careful dosing strategies and strict toxicity parameters to mitigate unexpected significant adverse events.
Our study validates the targeting of CG1, a LS-derived peptide, in myeloid leukemia using a novel TCR-m human bispecific antibody. This approach appears to be efficacious and safe in vitro and in vivo. Moreover, given the broad expression of CG by tumor cells and the tumor microenvironment, the application of CG1/A2xCD3 could extend beyond myeloid leukemias to lymphoid and solid tumor malignancies.
Data availability
The data presented in this study is available upon request to the corresponding author.
References
Holmberg-Thyden S, Dufva IH, Gang AO, Breinholt MF, Schejbel L, Andersen MK, et al. Epigenetic therapy in combination with a multi-epitope cancer vaccine targeting shared tumor antigens for high-risk myelodysplastic syndrome—a phase I clinical trial. Cancer Immunol Immunother. 2022;71:433–44.
Qazilbash MH, Wieder E, Thall PF, Wang X, Rios R, Lu S, et al. PR1 peptide vaccine induces specific immunity with clinical responses in myeloid malignancies. Leukemia. 2017;31:697–704.
Rezvani K, Yong AS, Mielke S, Savani BN, Musse L, Superata J, et al. Leukemia-associated antigen-specific T-cell responses following combined PR1 and WT1 peptide vaccination in patients with myeloid malignancies. Blood. 2008;111:236–42.
Molldrem JJ, Clave E, Jiang YZ, Mavroudis D, Raptis A, Hensel N, et al. Cytotoxic T lymphocytes specific for a nonpolymorphic proteinase 3 peptide preferentially inhibit chronic myeloid leukemia colony-forming units. Blood. 1997;90:2529–34.
Molldrem JJ, Lee PP, Wang C, Felio K, Kantarjian HM, Champlin RE, et al. Evidence that specific T lymphocytes may participate in the elimination of chronic myelogenous leukemia. Nat Med. 2000;6:1018–23.
Zhang M, Sukhumalchandra P, Enyenihi AA, St John LS, Hunsucker SA, et al. A novel HLA-A*0201 restricted peptide derived from cathepsin g is an effective immunotherapeutic target in acute myeloid leukemia. Clin Cancer Res. 2013;19:247–57.
Alatrash G, Garber HR, Zhang M, Sukhumalchandra P, Qiu Y, Jakher H, et al. Cathepsin G is broadly expressed in acute myeloid leukemia and is an effective immunotherapeutic target. Leukemia. 2017;31:234–7.
Lu S, Tallis E, Ding X, Li D, Cox K, You MJ, et al. Novel myeloperoxidase-derived HLA-A2-restricted peptides as therapeutic targets against myeloid leukemia. Cytotherapy. 2021;23:793–8.
Borregaard N, Cowland JB. Granules of the human neutrophilic polymorphonuclear leukocyte. Blood. 1997;89:3503–21.
Henderson RA, Michel H, Sakaguchi K, Shabanowitz J, Appella E, Hunt DF, et al. HLA-A2.1-associated peptides from a mutant cell line: a second pathway of antigen presentation. Science. 1992;255:1264–6.
Wei ML, Cresswell P. HLA-A2 molecules in an antigen-processing mutant cell contain signal sequence-derived peptides. Nature. 1992;356:443–6.
Weinzierl AO, Rudolf D, Hillen N, Tenzer S, van Endert P, Schild H, et al. Features of TAP-independent MHC class I ligands revealed by quantitative mass spectrometry. Eur J Immunol. 2008;38:1503–10.
Kinoshita H, Cooke KR, Grant M, Stanojevic M, Cruz CR, Keller M, et al. Outcome of donor-derived TAA-T cell therapy in patients with high-risk or relapsed acute leukemia post allogeneic BMT. Blood Adv. 2022;6:2520–34.
Baulu E, Gardet C, Chuvin N, Depil S. TCR-engineered T cell therapy in solid tumors: State of the art and perspectives. Sci Adv. 2023;9:eadf3700.
Stadtmauer EA, Fraietta JA, Davis MM, Cohen AD, Weber KL, Lancaster E, et al. CRISPR-engineered T cells in patients with refractory cancer. Science. 2020;367:eaba7365.
Lulla PD, Naik S, Vasileiou S, Tzannou I, Watanabe A, Kuvalekar M, et al. Clinical effects of administering leukemia-specific donor T cells to patients with AML/MDS after allogeneic transplant. Blood. 2021;137:2585–97.
Davis SJ, Ikemizu S, Wild MK, van der Merwe PA. CD2 and the nature of protein interactions mediating cell-cell recognition. Immunol Rev. 1998;163:217–36.
Davis MM, Boniface JJ, Reich Z, Lyons D, Hampl J, Arden B, et al. Ligand recognition by alpha beta T cell receptors. Annu Rev Immunol. 1998;16:523–44.
Sergeeva A, Alatrash G, He H, Ruisaard K, Lu S, Wygant J, et al. An anti-PR1/HLA-A2 T-cell receptor-like antibody mediates complement-dependent cytotoxicity against acute myeloid leukemia progenitor cells. Blood. 2011;117:4262–72.
Sergeeva A, He H, Ruisaard K, St John L, Alatrash G, Clise-Dwyer K, et al. Activity of 8F4, a T-cell receptor-like anti-PR1/HLA-A2 antibody, against primary human AML in vivo. Leukemia. 2016;30:1475–84.
Wittman VP, Woodburn D, Nguyen T, Neethling FA, Wright S, Weidanz JA. Antibody targeting to a class I MHC-peptide epitope promotes tumor cell death. J Immunol. 2006;177:4187–95.
Dao T, Yan S, Veomett N, Pankov D, Zhou L, Korontsvit T, et al. Targeting the intracellular WT1 oncogene product with a therapeutic human antibody. Sci Transl Med. 2013;5:176ra133.
Dubrovsky L, Pankov D, Brea EJ, Dao T, Scott A, Yan S, et al. A TCR-mimic antibody to WT1 bypasses tyrosine kinase inhibitor resistance in human BCR-ABL+ leukemias. Blood. 2014;123:3296–304.
Ridgway JB, Presta LG, Carter P. Knobs-into-holes’ engineering of antibody CH3 domains for heavy chain heterodimerization. Protein Eng. 1996;9:617–21.
Wang Q, Chen Y, Park J, Liu X, Hu Y, Wang T, et al. Design and production of bispecific antibodies. Antibodies (Basel). 2019;8:43.
Tian Z, Shi C, Yang G, Allen JK, Shi Q, Al-Shami A, et al. Preclinical development of 1B7/CD3, a novel anti-TSLPR bispecific antibody that targets CRLF2-rearranged Ph-like B-ALL. Leukemia. 2023;37:2006–16.
Shultz LD, Schweitzer PA, Christianson SW, Gott B, Schweitzer IB, Tennent B, et al. Multiple defects in innate and adaptive immunologic function in NOD/LtSz-scid mice. J Immunol. 1995;154:180–91.
Provasi E, Genovese P, Lombardo A, Magnani Z, Liu PQ, Reik A, et al. Editing T cell specificity towards leukemia by zinc finger nucleases and lentiviral gene transfer. Nat Med. 2012;18:807–15.
Alatrash G, Qiao N, Zhang M, Zope M, Perakis AA, Sukhumalchandra P, et al. Fucosylation Enhances the efficacy of adoptively transferred antigen-specific cytotoxic T lymphocytes. Clin Cancer Res. 2019;25:2610–20.
Rodriguez-Cruz TG, Liu S, Khalili JS, Whittington M, Zhang M, Overwijk W, et al. Natural splice variant of MHC class I cytoplasmic tail enhances dendritic cell-induced CD8+ T-cell responses and boosts anti-tumor immunity. PLoS One. 2011;6:e22939.
Frese K, Eisenmann M, Ostendorp R, Brocks B, Pabst S. An automated immunoassay for early specificity profiling of antibodies. MAbs. 2013;5:279–87.
Verma B, Neethling FA, Caseltine S, Fabrizio G, Largo S, Duty JA, et al. TCR mimic monoclonal antibody targets a specific peptide/HLA class I complex and significantly impedes tumor growth in vivo using breast cancer models. J Immunol. 2010;184:2156–65.
Hwang WY, Foote J. Immunogenicity of engineered antibodies. Methods. 2005;36:3–10.
Strohl WR. Optimization of Fc-mediated effector functions of monoclonal antibodies. Curr Opin Biotechnol. 2009;20:685–91.
Williams P, Basu S, Garcia-Manero G, Hourigan CS, Oetjen KA, Cortes JE, et al. The distribution of T-cell subsets and the expression of immune checkpoint receptors and ligands in patients with newly diagnosed and relapsed acute myeloid leukemia. Cancer. 2019;125:1470–81.
Liu X, Xu Y, Xiong W, Yin B, Huang Y, Chu J, et al. Development of a TCR-like antibody and chimeric antigen receptor against NY-ESO-1/HLA-A2 for cancer immunotherapy. J Immunother Cancer. 2022;10:e004035.
Herrmann AC, Im JS, Pareek S, Ruiz-Vasquez W, Lu S, Sergeeva A, et al. A novel T-cell engaging Bi-specific antibody targeting the leukemia antigen PR1/HLA-A2. Front Immunol. 2018;9:3153.
Hoves S, Aigner M, Pfeiffer C, Laumer M, Obermann EC, Mackensen A. In situ analysis of the antigen-processing machinery in acute myeloid leukaemic blasts by tissue microarray. Leukemia. 2009;23:877–85.
Seliger B, Atkins D, Bock M, Ritz U, Ferrone S, Huber C, et al. Characterization of human lymphocyte antigen class I antigen-processing machinery defects in renal cell carcinoma lesions with special emphasis on transporter-associated with antigen-processing down-regulation. Clin Cancer Res. 2003;9:1721–7.
Chang CC, Ogino T, Mullins DW, Oliver JL, Yamshchikov GV, Bandoh N, et al. Defective human leukocyte antigen class I-associated antigen presentation caused by a novel beta2-microglobulin loss-of-function in melanoma cells. J Biol Chem. 2006;281:18763–73.
Mehta AM, Jordanova ES, Kenter GG, Ferrone S, Fleuren GJ. Association of antigen processing machinery and HLA class I defects with clinicopathological outcome in cervical carcinoma. Cancer Immunol Immunother. 2008;57:197–206.
Ferris RL, Whiteside TL, Ferrone S. Immune escape associated with functional defects in antigen-processing machinery in head and neck cancer. Clin Cancer Res. 2006;12:3890–5.
Ahmed M, Lopez-Albaitero A, Pankov D, Santich BH, Liu H, Yan S, et al. TCR-mimic bispecific antibodies targeting LMP2A show potent activity against EBV malignancies. JCI Insight. 2018;3:e97805.
Papadopoulos KP, Suciu-Foca N, Hesdorffer CS, Tugulea S, Maffei A, Harris PE. Naturally processed tissue- and differentiation stage-specific autologous peptides bound by HLA class I and II molecules of chronic myeloid leukemia blasts. Blood. 1997;90:4938–46.
Khan M, Carmona S, Sukhumalchandra P, Roszik J, Philips A, Perakis AA, et al. Cathepsin G is expressed by acute lymphoblastic leukemia and is a potential immunotherapeutic target. Front Immunol. 2017;8:1975.
Fujiwara H, Melenhorst JJ, El Ouriaghli F, Kajigaya S, Grube M, Sconocchia G, et al. In vitro induction of myeloid leukemia-specific CD4 and CD8 T cells by CD40 ligand-activated B cells gene modified to express primary granule proteins. Clin Cancer Res. 2005;11:4495–503.
Gorodkiewicz E, Sienczyk M, Regulska E, Grzywa R, Pietrusewicz E, Lesner A, et al. Surface plasmon resonance imaging biosensor for cathepsin G based on a potent inhibitor: development and applications. Anal Biochem. 2012;423:218–23.
Crocker J, Skilbeck N. Granulocyte markers cathepsin G and leukocyte elastase are rarely observed in Reed-Sternberg and Hodgkin’s cells. J Clin Pathol. 1987;40:699–700.
Gregory AD, Hale P, Perlmutter DH, Houghton AM. Clathrin pit-mediated endocytosis of neutrophil elastase and cathepsin G by cancer cells. J Biol Chem. 2012;287:35341–50.
Alatrash G, Mittendorf EA, Sergeeva A, Sukhumalchandra P, Qiao N, Zhang M, et al. Broad cross-presentation of the hematopoietically derived PR1 antigen on solid tumors leads to susceptibility to PR1-targeted immunotherapy. J Immunol. 2012;189:5476–84.
Mittendorf EA, Alatrash G, Qiao N, Wu Y, Sukhumalchandra P, et al. Breast cancer cell uptake of the inflammatory mediator neutrophil elastase triggers an anticancer adaptive immune response. Cancer Res. 2012;72:3153–62.
Peters HL, Tripathi SC, Kerros C, Katayama H, Garber HR, et al. Serine Proteases Enhance Immunogenic Antigen Presentation on Lung Cancer Cells. Cancer Immunol Res. 2017;5:319–29.
Stoeckle C, Sommandas V, Adamopoulou E, Belisle K, Schiekofer S, Melms A, et al. Cathepsin G is differentially expressed in primary human antigen-presenting cells. Cell Immunol. 2009;255:41–45.
Burster T, Beck A, Tolosa E, Marin-Esteban V, Rotzschke O, Falk K, et al. Cathepsin G, and not the asparagine-specific endoprotease, controls the processing of myelin basic protein in lysosomes from human B lymphocytes. J Immunol. 2004;172:5495–503.
Burster T, Macmillan H, Hou T, Boehm BO, Mellins ED. Cathepsin G: roles in antigen presentation and beyond. Mol Immunol. 2010;47:658–65.
Alatrash G, Ono Y, Sergeeva A, Sukhumalchandra P, Zhang M, St John LS, et al. The role of antigen cross-presentation from leukemia blasts on immunity to the leukemia-associated antigen PR1. J Immunother. 2012;35:309–20.
Appelbaum FR, Gundacker H, Head DR, Slovak ML, Willman CL, Godwin JE, et al. Age and acute myeloid leukemia. Blood. 2006;107:3481–5.
Taub DD, Longo DL. Insights into thymic aging and regeneration. Immunol Rev. 2005;205:72–93.
Hakim FT, Cepeda R, Kaimei S, Mackall CL, McAtee N, Zujewski J, et al. Constraints on CD4 recovery postchemotherapy in adults: thymic insufficiency and apoptotic decline of expanded peripheral CD4 cells. Blood. 1997;90:3789–98.
Jimenez M, Martinez C, Ercilla G, Carreras E, Urbano-Ispizua A, Aymerich M, et al. Reduced-intensity conditioning regimen preserves thymic function in the early period after hematopoietic stem cell transplantation. Exp Hematol. 2005;33:1240–8.
Cameron BJ, Gerry AB, Dukes J, Harper JV, Kannan V, Bianchi FC, et al. Identification of a titin-derived HLA-A1-presented peptide as a cross-reactive target for engineered MAGE A3-directed T cells. Sci Transl Med. 2013;5:197ra103.
Acknowledgements
This work was supported in part by NCI Cancer Center Support Grant P30CA016672.
Author information
Authors and Affiliations
Contributions
CS and JY executed antibody characterization experiments, analyzed the data and assisted with manuscript writing; ZT, EC, JY, MC, QS, and HH designed in vivo experiments, analyzed data, and generated figures; MZ, PS, AP, NQ, HT, and SP designed in vitro experiments, analyzed data, and generated figures; LSJ, CK, and AS assisted with data analysis, figure preparation and manuscript writing; GY performed pharmacology and translational experiments; DZ designed the protein science experiments; DW, BL, and GP provided in vivo control bispecific data; JM and GA designed the experiment and wrote the manuscript.
Corresponding authors
Ethics declarations
Ethics approval and consent to participate
All methods were performed in accordance with the University of Texas MD Anderson Cancer Center guidelines and regulations for laboratory research. Research approval was obtained through the MD Anderson Cancer Center IRB-approved tissue collection protocol (Protocol# LAB99-062) and IACUC animal protocol (Protocol# 00001336-RN02). Informed consent was obtained from all study participants prior to tissue collection. This study did not contain any direct research on human subjects; only archived human tissue. No identifiable images from human research participants were included in this manuscript.
Competing interests
The authors declare no competing interests.
Additional information
Publisher’s note Springer Nature remains neutral with regard to jurisdictional claims in published maps and institutional affiliations.
Supplementary information
Rights and permissions
Open Access This article is licensed under a Creative Commons Attribution-NonCommercial-NoDerivatives 4.0 International License, which permits any non-commercial use, sharing, distribution and reproduction in any medium or format, as long as you give appropriate credit to the original author(s) and the source, provide a link to the Creative Commons licence, and indicate if you modified the licensed material. You do not have permission under this licence to share adapted material derived from this article or parts of it. The images or other third party material in this article are included in the article’s Creative Commons licence, unless indicated otherwise in a credit line to the material. If material is not included in the article’s Creative Commons licence and your intended use is not permitted by statutory regulation or exceeds the permitted use, you will need to obtain permission directly from the copyright holder. To view a copy of this licence, visit http://creativecommons.org/licenses/by-nc-nd/4.0/.
About this article
Cite this article
Shi, C., Tian, Z., Yan, J. et al. Immunotherapy targeting a leader sequence cathepsin G-derived peptide. Leukemia 39, 888–898 (2025). https://doi.org/10.1038/s41375-025-02520-x
Received:
Revised:
Accepted:
Published:
Version of record:
Issue date:
DOI: https://doi.org/10.1038/s41375-025-02520-x
This article is cited by
-
T cell receptor mimic CAR T cells targeting cathepsin G signal peptide
Leukemia (2025)
-
Identification of cell adhesion related signature for molecular subtyping and prognostic prediction in acute myeloid leukemia
Discover Oncology (2025)
-
Elucidating the risk factors and oncogene drivers of acute myeloid leukemia
Human Cell (2025)







