Abstract
Mn-doped BiFeO3 (BFMO) epitaxial films grown on (100) Si wafers delivered enhanced electrical and piezoelectric properties under systematically optimized growth conditions, realized through a biaxial combinatorial sputtering method. The dielectric constant and dielectric loss of the resulting BFMO films were approximately 140 and 1%, respectively, considerably lower than those of undoped BiFeO3. Most notably, the effective transverse piezoelectric coefficient was –6.0 C/m2, the highest yet reported for this material system. According to detailed structural and electrical characterizations, the improved piezoelectric performance stems from a strain-induced phase transition from the rhombohedral to the monoclinic structure. To demonstrate this enhancement beyond the material level, the optimized films were successfully integrated into piezoelectric MEMS vibration-energy harvesters. The films demonstrated device-level performance improvements with a generalized electromechanical coupling factor \(({K}^{2})\) of 0.5%, fivefold that of (100) oriented BFO films.

Similar content being viewed by others
Introduction
Since their emergence in the 1990s, microelectromechanical systems (MEMS) have revolutionized miniature sensors such as accelerometers and gyro sensors1. Piezoelectric thin films, emerging in the 2000s, have promised to resolve the limitations of electrostatic MEMS, enabling the precise processing of complex structures. Today, a wide variety of piezoelectric MEMS devices are available on the market, including inkjet print heads and elastic wave filters2,3.
Piezoelectric MEMS are broadly divided into two categories with different primary materials: Pb(Zr,Ti)O3 (PZT)-based and aluminum nitride (AlN)-based materials4. Driven by advancements in deposition technology, the quality and piezoelectric properties of PZT-based films have greatly improved over the past 30 years. The existing PZT-based films, with the effective transverse piezoelectric coefficients \({e}_{31,f}\) exceeding –20 C/m2, making them particularly suitable for actuator applications4,5,6. Meanwhile, the piezoelectric properties of AlN-based films have been improved by scandium incorporation. Owing to their low relative permittivity and high quality factor. AlN-based films are mainly used in resonators and sensors7,8.
However, given the contrasting characteristics of these two materials, keeping pace with future developments of piezoelectric MEMS devices is expected to be challenging. The latest electronic devices are integrated with artificial intelligence functions, requiring the construction of neural networks with sensors9,10,11. To meet these requirements, many sensors are arranged in arrays and must be both highly sensitive and ultra-compact. PZT-based films cannot reach such high sensitivity, whereas AlN-based films are limited by parasitic capacitance caused by their low relative permittivity.
The sensitivity characteristic of a piezoelectric thin film in sensor applications is ideally given by \({e}_{31,f}{\left({\varepsilon }_{0}{\varepsilon }_{33}\right)}^{-1}\) but is actually computed as \({e}_{31,f}^{2}{\left({\varepsilon }_{0}{\varepsilon }_{33}\right)}^{-1}\) to accommodate the finite input impedance of the detection circuit. BiFeO3 (BFO) is a promising piezoelectric film material because it effectively balances the piezoelectric properties, with an \({e}_{31,f}\) of –5.0 C/m2 and an approximate relative permittivity of 100. The multiferroic properties, domain wall conduction, and photovoltaics of BFO have been widely exploited in epitaxial films grown on oxide single-crystal substrates12. Recently, there has been growing interest in research aimed at practical applications, particularly in piezoelectric devices.
Prashanthi et al13. pioneered the use of BFO in MEMS in 2011. More recently, Liu et al. incorporated self-poled BFO films into piezoelectric micromachined ultrasound transducers14. The standard characteristic of PZT films is the \({e}_{31,f}\) coefficient determined from the inverse piezoelectric response, which is particularly important in MEMS applications15,16. In addition, \({e}_{31,f}\) plays a fundamental role in piezoelectric MEMS, as it directly affects the efficiency of electromechanical coupling in thin-film devices. Owing to recent BFO processing techniques and characterization methods, BFO materials can potentially compete with lead-based materials and are expected to be incorporated into various applications17,18,19,20,21.
In 2012, we proposed the potential usage of BFO in energy-conversion applications and demonstrated this potential in MEMS-based piezoelectric vibration-energy harvesters (MEMS-pVEHs)22,23. Resonant-type MEMS-pVEHs can achieve up to 90% of their theoretical maximum output at their specific resonant frequency24. However, to efficiently harvest environmental vibrations, which are usually time-variant, cover a broad frequency range, and are dominated by low frequencies, the \({K}^{2}{Q}_{m}\) (\({K}^{2}\) = generalized mechanical coupling factor, \({Q}_{m}\)= mechanical quality factor) should exceed 10, more than ten times that of resonant-type MEMS-pVEHs25.
To enhance the piezoelectric properties of BFO films, the present study applies an epitaxial growth scheme that precisely controls the crystallographic orientation and domain structure of the film. Domain engineering is known to enhance the piezoelectric response in both relaxor ferroelectric single crystals and epitaxial thin films22,26,27,28,29. Moreover, the piezoelectric performance can be further improved through strain-induced phase transitions, particularly those occurring near morphotropic phase boundaries12,30.
However, piezoelectric enhancement via strain-induced phase transitions has usually been demonstrated on oxide single-crystal substrates such as SrTiO3, LaAlO3, or YAlO3, in which lattice mismatch induces compressive strain that facilitates rhombohedral-to-tetragonal transitions30. For practical MEMS applications, BFO films must be grown on Si substrates, which present fundamentally different strain conditions. As the thermal expansion coefficients differ between BFO and Si, BFO films cooling from their growth temperature should experience a tensile strain rather than the compressive strain typically encountered on oxide substrates. This opposing strain state implies that knowledge obtained from oxide single-crystal studies cannot be directly applied to MEMS devices.
To address this challenge, we recently developed a sputtering-only technique for epitaxial growth of BFO films on Si substrates31. We also established a biaxial combinatorial sputtering approach that enables efficient exploration of the optimal growth conditions across wide parameter spaces31,32. Building on these technological foundations and a previous report showing that Mn doping effectively reduces the leakage current in BiFeO3 films33, we here attempt to improve the dielectric properties of Mn-doped BFO (BFMO) films while maintaining their epitaxial quality on Si substrates.
Importantly, we reveal that tensile strain on Si substrates can indeed induce strain-driven phase transitions in BFMO films. We observed a rhombohedral-to-monoclinic phase transition that substantially enhances the piezoelectric coefficients, demonstrating that strain-induced piezoelectric enhancement is achievable even under tensile-strain conditions on Si substrates. Based on these findings, we successfully epitaxially grew BFMO films on silicon-on-insulator (SOI) substrates, completing the MEMS-pVEH fabrication. Finally, we evaluated the performance of MEMS-pVEHs under simplified impulsive forces encompassing a wide range of frequency components.
Results and discussion
Strain-engineered phase transitions in Mn-doped BiFeO3 epitaxial films
The biaxial combinatorial method (Fig. 1a) enables systematic exploration of the BFMO growth conditions across wide ranges of temperature and composition. Adopting this approach, we simultaneously investigated the relationships among the growth parameters, crystalline structures, and electrical properties of the BFMO films. The biaxial method uses sintered Bi1.3FeO3 as one target and sintered Bi1.2Fe0.98Mn0.02O3 as the other, yielding varying Mn and Bi compositions across the substrate plane. A mask placed behind the substrate also creates a temperature gradient on the substrate in a direction perpendicular to the composition gradient. Figure 1b is a schematic of the 2-inch wafer mapped with the Bi-to-(Fe+Mn) composition ratios (denoted as Bi/(Fe+Mn)film) across 25 distinct points in the sample. The horizontal axis of the mapping is the composition ratio supplied from the targets to the substrate, determined by measuring the composition of the thin films deposited at room temperature, and the vertical axis represents the growth temperature. The Bi/(Fe+Mn)film increased from 1.02 to 1.21 as the supplied Bi composition increased from 1.34 to 1.42. The Bi loss was mainly caused by Bi re-evaporation during deposition. Meanwhile, the Mn gradient varied from x = 1.16% to x = 1.34% (Fig. S1). Figure 1c shows cross-sectional scanning electron microscopy images of the sample at the positions marked 1–5 in Fig. 1b. The microstructures reveal nearly identically thick BFMO films at the five positions, despite their different deposition temperatures and compositions. All films were dense with no porous regions or structural defects. However, the films grown at lower temperatures were rough-surfaced, whereas those deposited at higher temperatures presented smoother and more uniform surfaces.
a Schematic of the combinatorial radio frequency (RF) magnetron sputtering scheme; b mapping of composition ratio across a 2-inch wafer; c cross-sectional SEM images at various positions in the sample
Furthermore, the results of energy dispersive X-ray spectroscopy (EDS) mapping indicate that the elemental composition is uniformly distributed across all measured positions (Fig. S2).
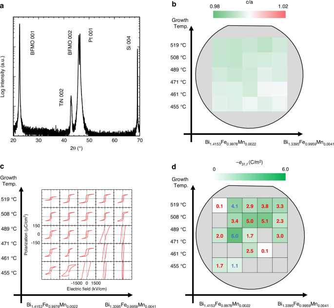
Figure 2a shows the X-ray diffraction 2θ–ω profile obtained at the center of the wafer. All strong diffraction peaks from the BFMO (00 l) are observed, with no evidence of misoriented growth or secondary phase formation. Similar diffraction patterns were obtained across the entire wafer surface (data not shown). In addition, φ-scan measurements confirmed the epitaxial growth of BFMO films on the (100) Si substrate, with a cube-on-cube relationship throughout the films (Fig. S3).
a An exemplary 2θ–ω X-ray scan profile of the sample; mappings of b lattice constant ratios, c P–E hysteresis loops, and d effective transverse piezoelectric coefficient at various positions in the sample
To analyze the detailed crystal structures, reciprocal space mapping (RSM) of the BFMO (\(\bar{2}\)03) diffraction was measured across 25 distinct points on the sample (see Fig. S4). Bulk BFO is known to possess a rhombohedral structure (lattice constant: 3.96 Å, β = 89.4°). The two distinct diffraction peaks in the RSM indicate the retention of rhombohedral-like distortion in the BFMO films. Importantly, this rhombohedral structure was consistently observed across the wafer, confirming uniform epitaxial growth under different local growth conditions.
However, the peak positions systematically varied with composition and growth temperature, clearly shifting from those of bulk BFO. To quantify these structural changes, we determined the out-of-plane lattice parameter c and in-plane lattice parameter a from the peak positions and calculated the c/a ratios. As shown in Fig. 2b, the c/a ratios were mainly below one, and a clear trend is observed: at substrate temperatures around 420 °C, the c/a ratio approaches one, but gradually decreases as the substrate temperature increases. This structural evolution indicates a rhombohedral (R3c)-to-monoclinic (MB) phase transition in the BFO film as the temperature increases, which can be explained by tensile strain arising from the thermal expansion coefficient mismatch between BFMO and the Si substrate (Si: \(\sim 3\times {10}^{-6}\) deg–1, BFO: \(\sim 1\times {10}^{-5}\) deg–1). The observed transition is consistent with previous reports under tensile-strain conditions34. A key observation is the higher stability of the R3c structure in the Mn-doped film than in undoped BFO epitaxial films on Si31. This stabilization enables the coexistence of different structural phases across the wafer, effectively creating a strain-induced phase-boundary distribution within the sample and allowing systematic investigation of the relationship between crystal structure and piezoelectric properties.
Figure 2c shows the polarization–electric field (P–E) hysteresis loops across the sample, measured at 100 kHz. The P–E loops were rectangular except in regions with low Bi composition. Given that undoped BFO films exhibit ferroelectricity even when grown below 450 °C31, doping appears to raise the optimal growth temperature by 50 °C from that of undoped BFO films. Furthermore, the doped BFMO films grown under optimal conditions show low leakage current and small dielectric dispersion (Fig. S5). The remarkably low relative permittivity (~140) and dielectric loss (~0.01) at frequencies below 1 kHz are particularly valuable in MEMS applications. While the number of measurable samples was limited because the wafer had to be cut into small pieces, Fig. 2d summarizes the measured effective transverse piezoelectric coefficients \({e}_{31,f}\) (Fig. S6). Lower \({e}_{31,f}\) values were observed due to film degradation commonly observed at wafer edges. This degradation, characterized by increased particle contamination, results in lower breakdown voltage, preventing adequate poling treatment. Therefore, the observed distribution reflects both the intrinsic improvement in piezoelectric properties within the high-quality central region and the quality-related limitations in the edge regions. The \({e}_{31,f}\) coefficient increased where the BFMO crystal structure transitioned from the R3c to the MB phase. The maximum piezoelectric coefficient was –6.0 C/m2 in the stoichiometric region.
For comparison, Fig. 3 summarizes the \({e}_{31,f}\) values of the BFO films published to date15,16,22,24,35,36,37,38,39,40. Owing to extrinsic piezoelectric effects, the converse piezoelectric effect generally yields larger measured \({e}_{31,f}\) values than the direct piezoelectric effect41 (unfilled diamonds vs. green filled symbols in Fig. 3). The (100) BFMO epitaxial film grown on Si substrate in this work achieved the highest \({e}_{31,f}\) among the currently reported BFO-based thin films. Depending on its concentration and valence state, the Mn dopant induces a strain-driven rhombohedral-to-tetragonal or rhombohedral-to-orthorhombic phase transition in BFO42,43. However, most studies have shown only that Mn doping improves the ferroelectricity, ferromagnetic properties, and optical properties of BFO thin films44,45.
The numbers are the references to the publications
The present study demonstrates that Mn doping alters the phase stability of BFO films on Si substrates. Undoped BFO films immediately adopt the MB phase under the tensile strain imposed by thermal expansion mismatch, preventing any phase-transition behavior with increasing tensile strain. Mn doping modifies the critical strain threshold of the R3c-to-MB transition, which allows the R3c phase to exist at moderate tensile strain levels. The combinatorial temperature gradient creates a systematically variable tensile strain across the wafer, enabling us to traverse the modified phase boundary and observe the R3c-to-MB transition that would be impossible in undoped BFO. The enhanced piezoelectric properties arise from this controlled phase boundary-region.
Fabrication and harmonic response characterization of the MEMS energy harvester
Based on the results described above, MEMS-pVEHs were fabricated using epitaxially grown BFMO films. The BFMO films were uniformly deposited on a (30 × 30 mm2) SOI substrate, and the devices were fabricated through a conventional MEMS process. Figure 4a is an optical micrograph of the cantilever-structured MEMS-pVEH. The cantilevers, which bend upward under tensile stress from the SOI substrate, are 1.0 mm wide, 7.0 mm long, and 20 μm thick. The silicon proof mass of the test device was approximately 1.4 mg.
a Photograph of the fabricated MEMS-pVEHs; b resonance curve under the short- and open- circuit condition; output power dependences of c load resistance, and d generalized mechanical coupling factors \({K}^{2}\), where the mechanical quality factors \({Q}_{m}\) = 313, 536, and 766 for the PZT, (100) oriented BFO, and (100) BFMO epitaxial films, respectively
The performances of the MEMS-pVEH were characterized under steady excitation by applying sinusoidal vibration to the harvester. The measured vibration-frequency dependencies of the output voltage under short (R = 330 Ω) and open (R = 10 MΩ) circuit equivalent conditions are shown in Fig. 4b. Setting the input acceleration to 0.005 m/s2, \({K}^{2}\) was calculated as46
where \({\omega }_{{short}}\) and \({\omega }_{{open}}\) are the angular resonance frequencies under short and open circuit conditions, respectively. The mechanical quality factor \({Q}_{m}\) was determined from the resonance curve of the output voltage under the short circuit condition using the half-bandwidth method as follows:
where \({\omega }_{2}\) and \({\omega }_{1}\) are the angular resonance frequencies at which the maximum voltage is \(1/\sqrt{2}\) of the maximum voltage. From Eqs. (1) and (2), \({K}^{2}\) and \({Q}_{m}\) were determined as 0.5% and 536, respectively. The highly important figure of merit of pVEH, the product \({K}^{2}{Q}_{m}\), was 2.7, almost three times higher than that of an undoped (100) oriented BFO film. Furthermore, when the Si layer is much thicker than the piezoelectric film, \({K}^{2}\) can be approximated as
where \({h}_{p}\) and \({h}_{s}\) are the thicknesses of the piezoelectric film and Si layer, respectively, \({Y}_{s}\) and \({Y}_{p}\) are the Young’s modulus of the Si layer and piezoelectric film, respectively, \({k}_{31,f}^{2}\) is the electromechanical coupling factor of the piezoelectric film in 31 mode, and \(v\) is the Poisson’s ratio of the substrate. Setting \({h}_{p}\) = 800 nm, \({h}_{s}\) = 20 μm, and \({Y}_{s}\) = 196 GPa, the \({e}_{31,f}\) coefficient was calculated as –5.1 C/m2. This value is slightly lower than the –6.0 C/m2 measured on the as-deposited BFMO film, which is due to the damage of the piezoelectric film during the MEMS process24,46. Further optimization of the MEMS fabrication process, particularly minimizing plasma damage, will be necessary to fully preserve the intrinsic piezoelectric performance of the BFMO film. Moreover, piezoelectric characterization of additional MEMS devices fabricated from the same batch on the same substrate revealed similar ferroelectric properties and similar \({e}_{31,f}\) coefficient (Fig. S7). This consistency confirms that the BFMO films were uniformly fabricated across the entire substrate, demonstrating the feasibility of batch fabrication with reliable piezoelectric performance.
Although the load resistance for impedance matching is fixed at 100 kΩ, the matching conditions are broadened, thanks to the high \({K}^{2}{Q}_{m}\). The output power \(P\) of a pVEH with linear resonance under the impedance-matching and resonant-frequency conditions is given as follows47:
where A is the input acceleration, and ωr is the angular resonance frequency. Figure 4d compares the theoretical value obtained by Eq. (5) with the experimental results, including our previous results on the (100) oriented BiFeO3 film (m: 3.0 mg, \({K}^{2}\): 0.1%, \({Q}_{m}\): 766), and a PZT film (m: 4.2 mg, \({K}^{2}\): 0.6%, \({Q}_{m}\): 313)25. Owing to their higher \({Q}_{m}\), the MEMS-pVEHs employing the BFO and BFMO films delivered higher normalized \(P\) than the PZT film. The (100) BFMO epitaxial film, (100) oriented BFO film, and PZT yielded \({K}^{2}{Q}_{m}\) values of 2.7, 0.8, and 1.9, respectively, and the ratios of the output power to the theoretical maximum were calculated as 98%, 76%, and 96%, respectively. Although the \({K}^{2}{Q}_{m}\) value is rarely mentioned in MEMS-pVEH studies, we can assume that the fabricated MEMS-pVEH using the (100) BFMO epitaxial film is the highest-\({K}^{2}{Q}_{m}\) device to date.
Broadband energy harvesting under impulsive excitation
As pVEHs with high \({K}^{2}{Q}_{m}\) are demanded for power generation under non-resonant conditions, the output power of the MEMS-pVEH was investigated under an impulsive force. Figure 5 illustrates the input impulsive forces and corresponding output voltage waveforms of the MEMS-pVEH, along with those of (100) oriented BFO- and PZT-based samples for comparison. After applying the impulsive force, the output response exhibited free-damped oscillations with an output voltage proportional to the proof mass and \({K}^{2}{Q}_{m}\). Interestingly, the BFMO sample outputted a maximum voltage equivalent to that of the (100) oriented BFO sample despite its smaller proof mass (one-half the proof mass of BFO), due to high \({K}^{2}{Q}_{m}\). Furthermore, the oscillations in the output voltage were damped more slowly in the BFO sample than in the other samples. The black dotted lines in the bottom panels of Fig. 5 display the mechanical damping curves of the oscillators. The increase in damping rate with \({K}^{2}\) (Fig. 5b, f) is attributable to electrical damping associated with the piezoelectric effect. The durations over which the output voltage declined from its peak to 10% of the maximum were measured as 1.2, 3.4, and 0.7 s in the MEMS-pVEHs using the BFMO, BFO, and PZT films, respectively, yielding \({K}^{2}\) values of 0.5%, 0.1%, and 0.7%, respectively.
Input impulsive waveforms and output voltage waveforms of the BFMO device (a and b, respectively), the non-doped BFO device (c and d, respectively), and the PZT device (e and f, respectively)
Figure 6a plots the output-energy dependence on impulse duration for the three MEMS-pVEH devices. The performance of the BFO-based MEMS-pVEH approached that of the PZT-based device. The output-energy-conversion efficiency was calculated as
where \(t\) is the measurement duration after applying the impulsive force and \({t}_{d}\) is the duration of the impulsive force. As shown in Fig. 6b, the energy-conversion performances of the three MEMS-pVEHs with varying parameters were very similar. The output voltage under an impulsive force was integrated over time \(t=2{\rm{s}}\), to obtain the normalized output energy. Under sinusoidal vibration, the BFO showed the highest power output due to its high \({Q}_{m}\) but when subjected to an impulsive force, all three devices produced nearly identical energy outputs. For frequency-up conversion, which effectively harvests energy from random low-frequency vibrations in the environment, a high output voltage and quick damping are beneficial because they allow frequent applications of successive impulsive forces. For example, the output power of the BFMO decayed to 10% of its maximum at 1.2 s, nearly three times shorter than the decay time of the MEMS-pVEH with the BFO film (3.4 s). Therefore, the BFMO is ready for the next impulse while the BFO remains in the damping process. As the impulsive force can be applied three times more frequently to the BFMO than to the BFO, the BFMO is better suited to frequency-up conversion.
a Normalized output energy and b energy-conversion efficiency as functions of input impulse duration
Conclusion
The fabrication conditions of BFMO films were systematically optimized using a biaxial combinatorial RF sputtering method. Although the processing range of BFMO was reduced from that of non-doped (100) BFO films, the electrical properties improved, and the leakage current decreased. The small amount of Mn doped in the (100) BFMO film conferred a high piezoelectric coefficient (–6.0 C/m2). Next, MEMS-pVEHs were fabricated by depositing BFMO film on a SOI substrate. The MEMS-pVEH fabricated with an 800-nm-thick BFMO film achieved an \({e}_{31,f}\) coefficient of –5.1 C/m2, the generalized electromechanical coupling factor \({K}^{2}\) of 0.5%, and a mechanical quality factor \({Q}_{m}{\rm{of}}\,536\), comparable to that of PZT film. The \({K}^{2}Q\) of the MEMS-pVEH was 2.7, indicating a generated power above 90% of the theoretical maximum output. We also compared the output powers of MEMS-pVEHs fabricated from various piezoelectric films under sinusoidal vibrations. The (100) oriented BFO and BFMO films produced higher output power than the PZT film, owing to their high piezoelectric coefficients, although the energy outputs under a single impulsive force were similar across all films. High output voltages with quick damping are desired for frequency up-conversion because they enhance the efficiency and allow frequent applications of impulsive forces. The MEMS-pVEH based on the (100) BFMO film offers distinct advantages for this purpose.
Materials and methods
All bottom electrode layers were uniformly fabricated by sputtering on a (100) Si wafer. TiN was deposited as the first epitaxial buffer layer on the Si substrate, followed by Pt as the oxygen barrier layer, and LaNiO3 (LNO) is the seed layer. The BFMO epitaxial film was then deposited using the biaxial combinatorial sputtering method. The deposition details are reported elsewhere31,32. The temperature gradient was measured using black painted Si substrate because mirror-finished Si wafers have low emissivity, making it difficult to accurately measure their temperature with infrared. A thermographic image was obtained using an infrared camera (Xi 400, Optris GmbH, Berlin, Germany) through an infrared-transparent BaF₂ window. The temperature measured by the infrared camera was calibrated using a reference sample equipped with a thermocouple. The supplying compositions from the targets were measured by measuring two points, one near and one far from the BFMO target deposited at room temperature, using the inductively coupled plasma atomic emission spectrometry method. The crystalline structures of the films were determined from X-ray diffraction patterns, 2θ–ω scans, φ scans, and reciprocal space mapping (X’pert-MRD, Phillips, Almelo, Netherlands) using Cu-Kα1 radiation. The compositions of the films were determined using an electron probe microanalyzer (JXA-8539F, JEOL, Tokyo, Japan).
The electrical properties of the films were determined from the polarization–electric field characteristics measured using a ferroelectric tester (Precision Multiferroic II, RADIANT Technologies, Inc., New Mexico, USA). \({e}_{31,f}\) coefficients were measured based on the direct piezoelectric response, the wafer flexure method48,49, and the cantilevered bending method50.
The MEMS-pVEHs were fabricated on SOI substrates. To improve the leakage current properties of the BFO film, the thickness of the LNO seed layer was raised to 150 nm. The MEMS-pVEHs were fabricated at a stoichiometric composition by applying the same amount of power to the target during deposition. After growing a uniform 800-nm-thick BFMO film, the 60-nm-thick top electrode was deposited. The top electrodes were dry etched using Ar, and both BFMO and LNO were etched with 10% HCl at 40 °C. Subsequently, the underlying Pt bottom electrode was then dry etched using Ar, and the TiN buffer layer was etched with a mixed acid, specifically, a 5:1:1 volumetric ratio of H2O, NH4OH, and H2O2. Next, the Si layer was etched via the deep reactive-ion etching process (see Fig. 7).
a Sample structure and b fabrication process of the MEMS-pVEHs
The cantilevers were designed to respond to common environmental vibration sources with typical frequencies below 200 Hz. The structures were designed and optimized to an appropriate resonance frequency and strain distribution using finite element method simulations. A Pt layer was deposited at the tip of the cantilever for precise displacement measurements using a laser vibrometer. Finally, as the device is intended for low-frequency vibration-energy harvesting, a proof mass was added to its cantilever tip to reduce the resonance frequency.
For electromechanical characterization, the devices were mounted on a standard universal board. The electrodes were wire-bonded and connected to conductive copper tape fixed to the universal board for electrical contact. The MEMS-pVEH were excited with sinusoidal vibrations and impulsive forces using a shaker (PET-1, IMV Corp., Osaka, Japan). The applied acceleration was measured using an accelerometer and a lock-in amplifier (LI5640, NF Corp., Yokohama, Japan). Load resistors were connected to the MEMS-pVEH for measuring the generated electrical power. The output voltage across the load resistors was measured using the lock-in amplifier, and the response waveforms were observed on an oscilloscope.
Data availability
The data supporting the study findings are available from the corresponding author upon reasonable request.
References
Fujita, H. A decade of MEMS and its future. In Proc. IEEE The Tenth Annual International Workshop on Micro Electro Mechanical Systems. An Investigation of Micro Structures, Sensors, Actuators, Machines and Robots 1–7 (IEEE, 1997).
Binali, R. et al. A comprehensive review on low-cost MEMS accelerometers for vibration measurement: types, novel designs, performance evaluation, and applications. J. Mol. Eng. Mater. 12, 2430002 (2024).
Muralt, P., Polcawich, R. G. & Trolier-McKinstry, S. Piezoelectric thin films for sensors, actuators, and energy harvesting. MRS Bull. 34, 658–664 (2009).
Kanno, I. Piezoelectric MEMS: ferroelectric thin films for MEMS applications. Jpn. J. Appl. Phys. 57, 040101 (2018).
Calame, F. & Muralt, P. Growth and properties of gradient free Sol-gel lead zirconate titanate thin films. Appl. Phys. Lett. 90, 092902 (2014).
Fujii, T., Hishinuma, Y., Mita, T. & Arakawa, T. Preparation of Nb-doped PZT thin film with high piezoelectric performance and its application to MEMS devices. Solid State Commun. 149, 1799–1802 (2009).
Dubois, M.-A. & Muralt, P. Properties of aluminum nitride thin films for piezoelectric transducers and microwave filter applications. Appl. Phys. Lett. 74, 3032–3034 (1999).
Akiyama, M. et al. Enhancement of piezoelectric response in scandium aluminum nitride alloy thin films prepared by dual reactive cosputtering. Adv. Mater. 21, 593–596 (2009).
Yoshimura, T., Haga, T., Fujimura, N. Kanda, K. & Kanno, I. Efficient reservoir computing by nonlinearly coupled piezoelectric MEMS resonators. In 2023 22nd International Conference on Solid-State Sensors, Actuators and Microsystems (Transducers), Kyoto, Japan 457–460 (IEEE, 2023).
Yoshimura, T., Haga, T., Fujimura, N., Kanda, K. & Kanno, I. Piezoelectric MEMS-based physical reservoir computing system without time-delayed feedback. Jpn. J. Appl. Phys. 62, SM1013 (2023).
Yamamoto, S., Kiuchi, M. & Yoshimura, T. Neuromorphic piezomems sensor using epitaxial BiFeO3 thin film. In 2025 IEEE 38th International Conference on Micro Electro Mechanical Systems (MEMS), 550–553 (IEEE, 2025).
Zhang, J. X. et al. Large field-induced strains in a lead-free piezoelectric material. Nat. Nanotechnol. 6, 98–102 (2011).
Prashanthi, K., Mandal, M., Duttagupta, S. P., Pinto, R. & Palkar, V. R. Fabrication and characterization of a novel magnetoelectric multiferroic MEMS cantilevers on Si. Sens. Actuators A Phys. 166, 83–87 (2011).
Liu, T. et al. Self-poled bismuth ferrite thin film micromachined for piezoelectric ultrasound transducers. Adv. Mater. 37, 2414711 (2025).
Luo, H. et al. Temperature-modulated crystallographic orientation and electrical properties of BiFeO3 thick films sputtered on LaNiO3/Pt/Ti/SiO2/Si for piezo-MEMS applications. J. Adv. Ceram. 13, 1943–1954 (2024).
Niu, M. et al. J. Integration-friendly, chemically stoichiometric BiFeO3 films with a piezoelectric performance challenging that of PZT. ACS Appl. Mater. Interfaces 12, 33899–33907 (2020).
Hu, Y. et al. Ultrahigh ferroelectric and piezoelectric properties in BiFeO3-BaTiO3 epitaxial films near morphotropic phase boundary. ACS Appl. Mater. Interfaces 14, 36825–36833 (2022).
Li, C. et al. Flexible all-inorganic BiFeO3-based film with high piezoelectric coefficient for energy harvesting and sensing. J. Mater. Sci. Mater. Electron. 35, 1745 (2024).
Nayak, A. K. & Gopalakrishnan, T. Phase- and crystal structure-controlled synthesis of Bi2O3, Fe2O3, and BiFeO3 nanomaterials for energy storage devices. ACS Appl. Nano Mater. 5, 14663–14676 (2022).
Yang, C. et al. Flexible, temperature-resistant, and fatigue-free ferroelectric memory based on Bi(Fe0.93Mn0.05Ti0.02)O3 thin film. ACS Appl. Mater. Interfaces 11, 12647–12655 (2019).
Ren, J., Tang, S., Guo, C., Wang, J. & Huang, H. Surface effect of thickness-dependent polarization and domain evolution in BiFeO3 epitaxial ultrathin films. ACS Appl. Mater. Interfaces 16, 1074–1081 (2024).
Ujimoto, K., Yoshimura, T., Ashida, A. & Fujimura, N. Direct piezoelectric properties of (100) and (111) BiFeO3 epitaxial thin films. Appl. Phys. Lett. 100, 102901 (2012).
Murakami, S. et al. Development of piezoelectric MEMS vibration energy harvester using (100) oriented BiFeO3 ferroelectric film. J. Phys. Conf. Ser. 476, 012007 (2013).
Aramaki, M., Yoshimura, T., Murakami, S., Satoh, K. & Fujimura, N. Demonstration of high-performance piezoelectric MEMS vibration energy harvester using BiFeO3 film with improved electromechanical coupling factor. Sens. Actuators A Phys. 291, 167–173 (2019).
Aphayvong, S., Yoshimura, T., Murakami, S., Kanda, K. & Fujimura, N. Investigation of efficient piezoelectric energy harvesting from impulsive force. Jpn. J. Appl. Phys. 59, SPPD04 (2020).
Baek, S. H. et al. Giant piezoelectricity on Si for hyperactive MEMS. Science 334, 958–961 (2011).
Yoshimura, T. & Trolier-McKinstry, S. Growth and piezoelectric properties of Pb(Yb1/2Nb1/2)O3−PbTiO3 epitaxial films. J. Appl. Phys. 92, 3979–3984 (2002).
Yoshimura, T. & Trolier-McKinstry, S. Transverse piezoelectric properties of epitaxial Pb(Yb1/2Nb1/2)O3–PbTiO3 (50/50) films. J. Cryst. Growth 229, 445–449 (2001).
Trolier-McKinstry, S. & Muralt, P. Thin film piezoelectrics for MEMS. J. Electroceramic 1, 7–17 (2004).
Zeches, R. et al. A strain-driven morphotropic phase boundary in BiFeO3. Science 326, 977–980 (2009).
Aphayvong, S., Takaki, K., Fujimura, N. & Yoshimura, T. Enhancement of the piezoelectric properties of (100) BiFeO3 films on Si by all-sputtered epitaxial growth. Jpn. J. Appl. Phys. 63, 09SP06 (2024).
Murase, M., Yoshimura, T. & Fujimura, N. Combinatorial study of the phase development of sputtered Pb(Zr,Ti)O3 films. Jpn. J. Appl. Phys. 59, SPPC05 (2020).
Singh, S. K. & Ishiwara, H. Room temperature ferroelectric properties of Mn-substituted BiFeO3 thin films deposited on Pt electrodes using chemical solution deposition. Appl. Phys. Lett. 88, 262908 (2006).
Wang, J. et al. Epitaxial BiFeO3 thin films on Si. Appl. Phys. Lett. 85, 2574–2576 (2004).
Yoshimura, T., Murakami, S., Wakazono, K., Kariya, K. & Fujimura, N. Piezoelectric vibrational energy harvester using lead-free ferroelectric BiFeO3 films. Appl. Phys. Express 6, 051501 (2013).
Aramaki, M., Kariya, K., Yoshimura, T., Murakami, S. & Fujimura, N. Thickness dependence of piezoelectric properties of BiFeO3 films fabricated using Rf magnetron sputtering system. Jpn. J. Appl. Phys. 55, 10TA16 (2016).
Yan, J. et al. Highly (00l)-textured BiFeO3 thick films integrated on stainless steel foils with an optimized piezoelectric performance. J. Eur. Ceram. Soc. 42, 3454–3462 (2022).
Yoshimura, T. et al. Enhancement of direct piezoelectric properties of domain-engineered (100) BiFeO3 films. Jpn. J. Appl. Phys. 52, 09KA03 (2013).
Yoshimura, T., Kariya, K., Okamoto, N., Aramaki, M. & Fujimura, N. Direct piezoelectric properties of BiFeO3 epitaxial films grown by combinatorial sputtering. J. Phys. Conf. Ser. 1052, 012020 (2018).
Yan, J., Ouyang, J., Cheng, H. & Yan, P. Low temperature deposition of BiFeO3 films on Ti foils for piezoelectric applications. Scr. Mater 204, 114152 (2021).
Tsujiura, Y., Kawabe, S., Kurokawa, F., Hida, H. & Kanno, I. Comparison of effective transverse piezoelectric coefficients e31,f of Pb(Zr,Ti)O3 thin films between direct and converse piezoelectric effects. Jpn. J. Appl. Phys. 54, 10NA04 (2015).
Chen, J., Wang, Y. & Deng, Y. Combined effects of Bi deficiency and Mn substitution on the structural transformation and functionality of BiFeO3 films. J. Appl. Phys. 116, 174102 (2014).
Li, Y., Zhou, S. D., Zhu, L. & Wang, Y. G. Structural transition and its effect on magnetoelectric coupling in the BiFe1−xMnxO3 ceramics prepared by sol–gel method. J. Magn. Magn. Mater. 465, 784–788 (2018).
Uzair, M. et al. Effect of Mn doped on structural, optical, and dielectric properties of BiFe1−xMnxO3 for efficient antioxidant activity. ACS Omega 8, 42390–42397 (2023).
Wang, X. W. et al. Effects of Mn doping on ferroelectric, ferromagnetic and optical properties of BiFeO3 thin films. Phys. B Condens. Matter 594, 412317 (2020).
Kobayashi, T. et al. Degradation in the ferroelectric and piezoelectric properties of Pb(Zr,Ti)O3 thin films derived from a MEMS microfabrication process. J. Micromech. Microeng. 17, 1238–1241 (2007).
Renaud, M. et al. Fabrication, modelling and characterization of MEMS piezoelectric vibration harvesters. Sens. Actuators A Phys. 145–146, 380–386 (2018).
Shepard, J. F., Moses, P. J. & Trolier-McKinstry, S. The wafer flexure technique for the determination of the transverse piezoelectric coefficient (d31) of PZT thin films. Sens. Actuators A Phys. 71, 133–138 (1998).
Takada, K. et al. Investigation of the wake-up process and time-dependent imprint of Hf0.5Zr0.5O2 film through the direct piezoelectric response. Appl. Phys. Lett. 119, 032902 (2021).
Dubois, M.-A. & Muralt, P. Measurement of the effective transverse piezoelectric coefficient e31,f of AlN and Pb(Zrx,Ti1-x)O3 thin films. Sens. Actuators A Phys. 77, 106–112 (1999).
Acknowledgements
This study was supported by the Japan Science and Technology Agency as part of Core Research for Evolutional Science and Technology (CREST; grant No. JPMJCR20Q2) and Adopting Sustainable Partnerships for Innovative Research Ecosystem (ASPIRE; grant No. JPMJAP2312). During manuscript preparation, S.A. was hosted as a visiting scholar in Prof. Susan Trolier-McKinstry's group at The Pennsylvania State University, with support from the ASPIRE program. Discussions and exchanges during this stay contributed to the completion of this manuscript.
Author information
Authors and Affiliations
Contributions
S.A. performed most of the experiments and wrote the manuscript. M.T., K.F., and Y.F. assisted with thin-film deposition and characterization. N.F. provided supervisory support. H.Y. and S.M. were responsible for the MEMS process. T.Y. conceived the study, developed the experimental methodology, and supported the data analysis and manuscript preparation.
Corresponding author
Ethics declarations
Competing interests
The authors declare no competing interests.
Supplementary information
Rights and permissions
Open Access This article is licensed under a Creative Commons Attribution 4.0 International License, which permits use, sharing, adaptation, distribution and reproduction in any medium or format, as long as you give appropriate credit to the original author(s) and the source, provide a link to the Creative Commons licence, and indicate if changes were made. The images or other third party material in this article are included in the article’s Creative Commons licence, unless indicated otherwise in a credit line to the material. If material is not included in the article’s Creative Commons licence and your intended use is not permitted by statutory regulation or exceeds the permitted use, you will need to obtain permission directly from the copyright holder. To view a copy of this licence, visit http://creativecommons.org/licenses/by/4.0/.
About this article
Cite this article
Aphayvong, S., Takagi, M., Fujihara, K. et al. Enhanced electromechanical coupling in piezoelectric MEMS vibration energy harvesters via strain-induced phase transition in Mn-doped bismuth ferrite epitaxial films. Microsyst Nanoeng 12, 90 (2026). https://doi.org/10.1038/s41378-026-01177-5
Received:
Revised:
Accepted:
Published:
Version of record:
DOI: https://doi.org/10.1038/s41378-026-01177-5









