Abstract
Metastasis remains the primary cause of mortality in colorectal cancer (CRC), with a 5-year survival rate of ~14%, despite therapeutic advances. SPP1+ tumor-associated macrophages (TAMs) are implicated in promoting tumor progression, angiogenesis, and immune evasion. Osteopontin (OPN), encoded by the SPP1 gene, is a critical regulator of TAMs M2 polarization and CRC metastasis when derived from TAMs. However, it remains unclear whether CRC-derived OPN interacts with M2-like TAMs to promote metastasis and what the underlying mechanisms are. Here, we found that OPN is highly expressed in metastatic CRC and is associated with poor prognosis. Contrary to prior reports, neither knockdown nor overexpression of OPN in CRC cells directly altered tumor cell invasion and migration. Rather, OPN expression levels were positively correlated with M2-like TAMs infiltration. The co-culture system revealed bidirectional chemotactic interactions between CRC cells-derived OPN and M2-like TAMs. Mechanistically, high OPN expression activates the PI3K/AKT signaling pathway in macrophages, promoting the secretion of CSF1, which induces M2-like polarization of macrophages to facilitate tumor metastasis. Finally, in a mouse metastasis model, blocking the CSF1/CSF1R axis with a CSF1R inhibitor reduced the M2-like TAMs recruitment and CRC tumor metastasis burden. Our study demonstrates that the OPN/PI3K/AKT/CSF1-CSF1R axis plays a crucial role in CRC metastasis. Blocking the CSF1/CSF1R axis reduces M2-like TAMs infiltration and tumor metastasis, offering a promising strategy for metastatic CRC.
Similar content being viewed by others
Introduction
Colorectal cancer (CRC) is the third most common malignancy globally and the second leading cause of cancer-related deaths, primarily due to metastasis [1]. Recent advancements in treatments such as surgery, radiotherapy, chemotherapy, molecular-targeted therapy, and immunotherapy have significantly improved the survival rates of CRC patients [2]. Despite these advancements, ~19.4–20.1% of these patients still develop distant metastases [3], leading to a 5-year survival rate of only 14% [4]. Therefore, it is essential to explore the mechanisms of CRC metastasis to identify potential therapeutic targets for these patients.
Cancer cells exist in a complex environment called the tumor microenvironment (TME), consisting of stromal cells, endothelial cells, and immune cells [5]. The TME is critical for tumor progression, therapeutic resistance, angiogenesis induction, and metastasis [6, 7]. Recent studies indicate that the absence of infiltrating immune cells in the TME is associated with poor prognosis in CRC patients [8, 9]. Tumor-associated macrophages (TAMs) at the tumor margin are thought to block cytotoxic T lymphocytes (CTLs) from entering the tumor core [10]. TAMs are a crucial component of the TME [11, 12] and can be polarized into classically activated M1 and alternatively activated M2 subtypes [13]. M1 inflammatory macrophages, activated by lipopolysaccharide (LPS) and interferon-γ (IFN-γ), produce high levels of reactive oxygen species (ROS) and can eliminate various pathogens and unwanted cells [14]. In contrast, M2-like macrophages promote tumor growth, angiogenesis, lymph node metastasis, and therapeutic resistance by secreting anti-inflammatory cytokines [15], matrix-degrading enzymes, and vascular endothelial growth factors [16,17,18,19].
Single-cell transcriptomic studies have identified a specific type of TAMs, termed SPP1+ TAMs, known for their immunosuppressive properties [20]. In gastric cancer, the immunosuppressive microenvironment dynamically associates with the presence of SPP1+ TAMs during anti-PD-1 immunotherapy [21]. Additionally, SPP1+ TAMs can interact with cancer-associated fibroblasts to prevent lymphocyte infiltration into the tumor core [22]. A single-cell RNA sequencing (scRNA-seq) analysis of head and neck squamous cell carcinoma (HNSCC) reveals that tumor-specific SPP1+ TAMs are associated with poor prognosis. They promote HNSCC cell proliferation and migration by secreting cytokines like tumor necrosis factor-α (TNF-α) and interleukin-1β (IL-1β) [23]. Notably, macrophage polarization defined by CXCL9/SPP1 expression ratios has emerged as a pan-cancer prognostic biomarker [24]. Studies specific to CRC- reveal that SPP1+ TAMs impair T-cell infiltration, contributing to immunotherapy resistance, and are enriched in metastatic tissues, where their abundance inversely correlates with patient survival [22].
Osteopontin (OPN), a secreted glycophosphoprotein encoded by the SPP1 gene [25], is expressed in both tumor cells and TAMs [26]. Acting as a key bridge molecule in the TME, OPN facilitates a bidirectional crosstalk between cancer and immune cells. This interaction establishes a positive feedback loop that promotes immunosuppression, tumor progression, and therapy resistance, highlighting its broad therapeutic potential [27]. Studies indicate that OPN orchestrates immune evasion by modulating the infiltration and function of CD8+ T cells, regulatory T cells, and M2 macrophages [28,29,30]. While the autocrine role of OPN in directly enhancing the migration, invasion, and adhesion of CRC cells is well-documented [31, 32], evidence from other cancers, including hepatocellular carcinoma (HCC), esophageal squamous cell carcinoma and nasopharyngeal carcinoma, highlights its paracrine role in polarizing M2 macrophages and promoting tumor progression [29, 33,34,35]. However, the involvement of OPN in mediating such crosstalk within the CRC microenvironment remains an open question. In this study, we demonstrate the reciprocal chemotaxis between CRC-derived OPN and M2-like TAMs. Mechanistic investigations reveal that OPN promotes M2 polarization of TAMs and facilitates CRC metastasis via the PI3K/AKT/CSF1/CSF1R pathway. Furthermore, blocking CSF1R significantly inhibits the recruitment of M2-like TAMs and suppresses CRC metastasis. Our findings offer novel insights into the interaction between CRC cells and the TME, highlighting potential therapeutic targets for CRC treatment.
Results
High expression of OPN in CRC patients correlates with poor survival
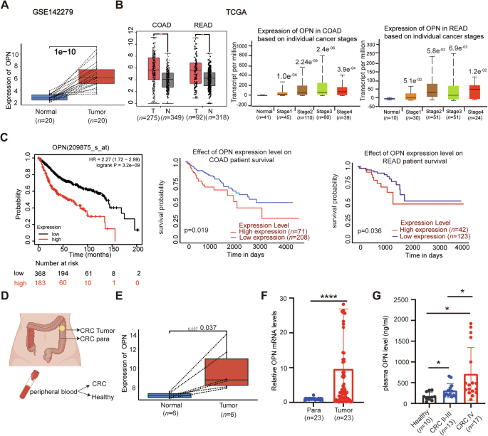
To evaluate the clinical significance of OPN, we first analyzed its expression in two datasets: the GSE142279 dataset using Deseq2 (Fig. 1A) and in TCGA CRC samples through the Birmingham Cancer Data Analysis Portal (UALCAN) (Fig. 1B, C). The results showed that OPN expression levels were significantly higher in tumor tissues than in adjacent normal tissues and were significantly associated with higher TNM stages (Fig. 1A, B). Furthermore, Kaplan-Meier survival analysis conducted with UALCAN revealed that CRC patients with high OPN expression experienced significantly shorter overall survival (OS) compared to those with low OPN expression (Fig. 1C).
A OPN expression in 20 paired CRC and adjacent tissues from the GSE142279 dataset (Deseq2). B, C TCGA data via UALCAN: B OPN expression in human CRC tumor tissues versus normal tissues (left), and correlation between OPN levels and CRC clinical stages (middle and right). C Kaplan–Meier curve illustrating the relationship between OPN expression and overall survival in CRC patients. D–G Validation in clinical specimens from our institution. D Schematic workflow: postoperative colorectal cancer tissues, adjacent tissues, and peripheral blood were collected from treatment-naive CRC patients (exclusion criteria: prior neoadjuvant therapy), and peripheral blood was collected from healthy donors. E Analysis of OPN in 6 paired CRC and adjacent tissues using Limma, from microarray data. F qPCR of OPN mRNA expression levels in 23 paired CRC and adjacent tissues. G ELISA analysis of OPN protein expression levels in peripheral blood from healthy individuals (n = 10) and CRC patients at stages II–III (n = 13) and stage IV (n = 17) CRC patients. All data are shown as mean ± SD; *p < 0.05; ****p < 0.0001; TCGA The Cancer Genome Atlas, COAD colon adenocarcinoma, READ Rectum adenocarcinoma.
We further confirmed these findings using tissue samples and peripheral blood from CRC patients at our institution (Fig. 1D). Analysis using the limma package showed that OPN expression levels were higher in postoperative primary tumor tissues than in paired adjacent normal tissues. The results showed that OPN expression was higher in tumor tissues than in adjacent normal tissues (Fig. 1E). This finding was further validated by qPCR analysis, which yielded consistent results (Fig. 1F).
To investigate whether OPN expression levels are associated with metastasis, we performed an enzyme-linked immunosorbent assay (ELISA) to measure OPN levels in pre-treatment peripheral blood from patients with stage II-IV CRC and healthy individuals. The results showed that OPN expression levels were significantly higher in stage IV patients compared to healthy individuals and stage II–III patients (Fig. 1G). These findings suggest that OPN is significantly overexpressed in CRC and is associated with advanced disease stage and poor prognosis in patients.
OPN is highly expressed in metastatic CRC
To determine the spatial distribution of OPN within CRC tumors, we first analyzed a scRNA sequencing dataset from CRC patients (https://www.aclbi.com/static/index.html#/single_cell_search, CRC_EMTAB8107). The results revealed that OPN is highly expressed not only in TAMs but also in malignant epithelial cells (Fig. 2A–C). To further validate these findings, we performed multiplex immunohistochemistry (mIHC) on clinical samples of primary CRC tumors, both with (n = 20) and without (n = 20) distant metastases. Strikingly, primary tumors with metastasis (PTWM) showed marked overexpression of OPN in both M2-like TAMs (CD206+) and CRC tumor cells (pan-CK). Moreover, OPN expression levels in tumor cells showed a significant positive correlation with metastatic progression (Fig. 2D, E). Additionally, immunohistochemical (IHC) analysis of primary and metastatic tumor tissues from CRC patients revealed higher OPN expression in metastatic lesions (Fig. 2F). These findings indicate that OPN is highly expressed in CRC cells from primary tumors with metastases.
A–C Single-cell transcriptomic profiling of OPN expression in CRC tissues was performed using a publicly accessible database (https://www.aclbi.com/static/index.html#/single_cell_search). A Distribution of distinct cell types in CRC tumor tissues, revealed 12 clusters, each depicted by a unique color. B Mapping OPN expression at single-cell resolution across the 12 annotated clusters. C Bar graph depicting the mean expression levels of OPN in different cell types. D, E Multiplex immunohistochemistry (mIHC) analysis of OPN expression in CRC patients from our cohort. D Representative mIHC images co-staining OPN (green), tumor cells (cytokeratin [CK] marker, yellow), and TAMs (CD206 marker, red) in primary tumors with metastasis (PTWM, top) (n = 20) and primary tumors without metastasis (PTWNM, bottom) (n = 20), Scale bars: 200 μm (upper panels), 50 μm (lower panels). E Quantification of CK and OPN dual-positive tumor cells in PTWM versus PTWNM. F Representative images of IHC staining of OPN in primary (n = 37) and metastatic (n = 19) CRC tissues (left), along with statistical analysis of IHC scores of OPN presented as a bar graph (right). Scale bars: 250 μm (top images), 50 μm (bottom images). IHC immunohistochemistry, mIHC multiplex immunohistochemistry, TAMs tumor-associated macrophages. All data are shown as mean ± SD; ***p < 0.001; ****p < 0.0001.
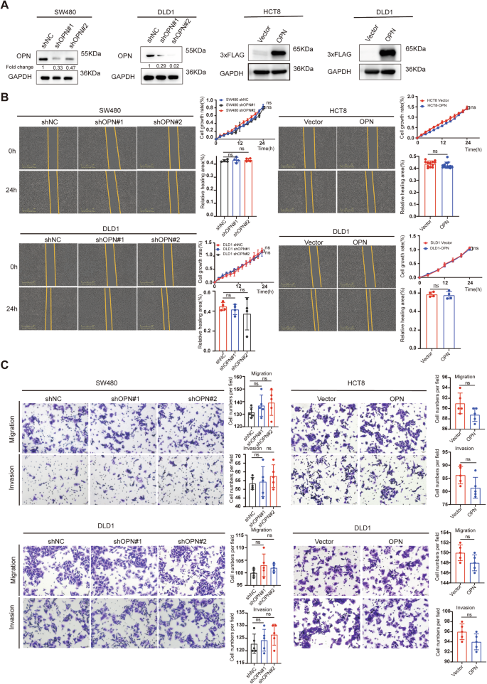
The metastatic potential of CRC Cells is not determined by OPN expression Levels
The aforementioned results prompted us to further investigate how OPN expression levels in tumor cells affect CRC metastasis. qPCR analysis revealed no significant differences in the mRNA expression levels of the OPN splice variants (b, c, 4, and 5) [36] among HCT8, SW480, and DLD1 cells (Fig. S1). First, we employed a lentiviral expression system to knock down OPN in CRC cell lines DLD1 and SW480, and to overexpress OPN in DLD1 and HCT8 cells (Fig. 3A). Subsequently, we conducted proliferation and wound-healing assays using the IncuCyte system. The results showed that neither OPN knockdown nor overexpression significantly altered CRC cell proliferation or migration (Fig. 3B). Additionally, transwell invasion and migration assays revealed that OPN expression levels did not influence the invasion or migration of CRC cells, although there was a slight trend toward the opposite effect (Fig. 3C). These findings suggest that the invasion and metastasis of CRC cells are not directly dependent on tumor-derived OPN expression levels.
A Western blot analysis of OPN shRNA (shOPN), control shRNA (shNC), OPN overexpression (OE), and FLAG-tagged OPN levels in human CRC cell lines, with GAPDH as the loading control. B Wound closure assays using the IncuCyte system to measure cell migration over 24 hours (left), with statistical analysis of wound closure (bottom right) and simultaneous cell proliferation analysis (top right). C Transwell assays to assess the effects of OPN knockdown (shOPN) and overexpression (OE) on CRC cells' migration (upper panels) and invasion (lower panels) capabilities. All data are shown as mean ± SD; ns, not significant.
OPN expression positively correlates with M2-TAMs infiltration
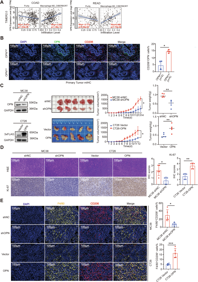
While our results indicated that the intrinsic expression level of OPN in CRC cells does not significantly affect CRC cell migration, this unexpected finding prompted further investigation into its interactions within the tumor stroma. Studies have shown that during tumor progression, M2-polarized phenotype TAMs are recruited to the tumor, where they regulate tumor cell activation, immune suppression, angiogenesis, and tumor metastasis [37]. Additionally, research has shown that SPP1+ TAMs are associated with tumor growth and metastasis [20]. Therefore, we hypothesized that M2-like TAMs in the TME may interact with tumor-derived OPN to influence tumor progression and metastasis. To test this hypothesis, we used the TIMER2.0 online tool to analyze the correlation between OPN expression levels and M2-like TAMs infiltration in CRC. The results revealed a positive correlation between OPN expression and M2-TAMs infiltration. Notably, tumor purity, defined as the proportion of malignant cells in the specimen, exhibited a significant inverse correlation with OPN expression, implying that elevated OPN levels are predominantly derived from non-neoplastic compartments and are positively associated with the abundance of M2-TAMs (Fig. 4A). Based on this observation, we next performed mIHC to examine the relationship between M2-like TAMs infiltration and OPN expression on primary CRC tumor tissues, which were classified into high (OPNhigh) and low (OPNlow) OPN expression groups. The results demonstrated that OPNhigh tissues exhibited higher levels of M2-like TAMs infiltration (Fig. 4B). To further explore whether OPN expression in CRC cells affects M2-like TAMs infiltration in the TME, we knocked down OPN in MC-38 cells and overexpressed OPN in CT26 cells. These cells, along with their respective control cells, were then implanted into BALB/c nude mice to establish subcutaneous xenograft models. As shown in Fig. 4C, D, OPN knockdown inhibited tumor growth, while OPN overexpression stimulated tumor growth. Further mIHC analysis of M2-TAMs markers (F4/80 and CD206) in OPN knockdown and OPN overexpression tumor tissues consistently revealed higher expression of M2-TAMs markers in the OPN overexpression group compared to the OPN knockdown group (Fig. 4E). These findings suggest that OPN derived from CRC tumors is positively correlated with increased M2-like TAMs infiltration.
A TIMER2.0 database analysis reveals a positive correlation between OPN and M2-TAMs infiltration in CRC tissues. B mIHC analysis of M2-TAMs (CD206, red) in human CRC primary tumor tissues with high (n = 4) and low (n = 4) OPN expression (OPN, green) (left). Statistical analysis of CD206 proportion (right). C–E Subcutaneous tumor models in BALB/c-nu mice injected with murine CRC cells with OPN knockdown (n = 5) or OPN overexpression (n = 5). C Western blot analysis of shOPN, shNC, OPN overexpression, and control FLAG-tag OPN levels in murine CRC cells (left). Tumor images, growth curves (two-way ANOVA test), and average tumor weight at sacrifice (right). D H&E (top) and Ki-67 (bottom) staining of tumor sections (left). Scale bar: 100 μm. Statistical analysis of Ki-67 IHC scores (right). E mIHC assessment of M2-TAMs in each group: Representative images co-staining for F4/80 and CD206 (left). Scale bar: 100 μm. Statistical analysis of F4/80+CD206+ proportion (right). All data are shown as mean ± SD; *p < 0.05; **p < 0.01; ***p < 0.001.
OPN induces M2-like polarization of macrophages and promotes mutual migration
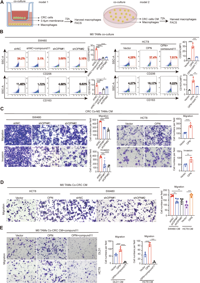
To further investigate the effect of tumor-derived OPN in CRC on M2-like polarization of macrophages and their mutual chemotactic migration, we established two in vitro co-culture systems. In the first system, conditioned medium (CM) from CRC cells with different OPN expression levels was co-cultured with phorbol 12-myristate 13-acetate (PMA)-treated THP-1 cells (monocyte-derived macrophages induced from the THP-1 cell line) for 72 hours. In the second system, a 0.4 μm Transwell setup was used, where CRC cells with different OPN expression levels were placed in the upper chamber and PMA-treated THP-1 cells in the lower chamber for 72 hours. The impact of tumor-derived OPN expression on M2-like polarization of TAMs was then evaluated (Fig. 5A). Flow cytometry analysis revealed that macrophages co-cultured with OPNhigh CRC cells (HCT8-OPN and SW480-shNC) exhibited higher expression levels of M2-like markers CD206 and CD163. The concentration of OPN in the CM ranged from 224 to 350 ng/mL (Fig. S3B). In contrast, macrophages co-cultured with OPNlow CRC cells (SW480-shOPN and HCT8-Vector) showed lower levels of these markers. Compound 11, a derivative of dihydroartemisinin (molecular formula C25H33N3O5), was obtained as a white-to-pale-yellow crystalline solid. Structurally, it incorporates a dihydroartemisinin (DHA)-ether core connected via a rigid 1,2,3-triazole linker that targets the hydrophobic groove essential for OPN transcriptional activation [38]. When OPNhigh CRC cells (HCT8-OPN and SW480-shNC) were treated with compound 11 (20 μM, IC50 = 28.8 μM, Fig. S2) as an OPN inhibitor, co-cultured macrophages showed reduced expression of M2-like markers CD206 and CD163 (Fig. 5B). In contrast, the M1-like marker CD86 remained relatively unaltered (Fig. S3A), demonstrating its specific inhibitory effect on OPN-mediated M2 polarization. Building on these findings, we next explored whether the expression level of tumor-derived OPN in CRC and M2-like TAMs mutually influences chemotactic migration by performing Transwell migration assays. THP-1 cells were further induced into M2-like TAMs using PMA/IL-4/IL-13, and the supernatant (CM) from these M2-like TAMs was collected and co-cultured with CRC cells exhibiting varying levels of OPN expression. The results showed that the CM from M2-like TAMs CM promoted the invasion and migration of OPNhigh CRC cells, including HCT8-OPN and SW480-shNC (Fig. 5C), as well as DLD1-OPN and DLD1-shNC (Fig. S3C). To investigate whether tumor-derived OPN in CRC also affects the chemotactic migration of macrophages, we conducted migration assays using PMA-treated THP-1 cells co-cultured with CRC cells with different OPN expression levels or with CM from OPN-overexpressing CRC cells treated with the OPN inhibitor. The results demonstrated that CM from OPN-overexpressing CRC cells (HCT8-OPN and SW480-shNC) induced chemotactic migration of macrophages (Fig. 5D). However, adding an OPN inhibitor to OPNhigh CRC cells (HCT8-OPN and DLD1-OPN) attenuated the chemotactic migration ability of TAMs (Fig. 5E). Together, these findings suggest that tumor-derived OPN drives M2-like polarization of macrophages through secretory mechanisms and promotes mutual chemotactic migration between tumor cells and macrophages.
A Experimental schematics of macrophage polarization models: indirect co-culture using Transwell chambers (0.4-μm pores) with CRC cells ± OPN inhibitor Compound 11(20 μM) (model 1, left); direct polarization via conditioned medium (CM) exposure(model 2, right). PMA-differentiated THP-1 macrophages were analyzed by flow cytometry after 72 h. B Flow cytometry analysis of CD206 (top) and CD163 (bottom) expression on macrophages. C Transwell migration and invasion assays of CRC cells (SW480, HCT8) co-cultured with M2-TAMs CM (left), with migrated CRC cells counts (right). D Transwell migration assays of PMA-stimulated THP-1 macrophages co-cultured with CRC cells CM (SW480, HCT8) (left), with migrated macrophage counts (right). E Transwell migration assays of PMA-stimulated THP-1 macrophages co-cultured with conditioned medium(CM) from OPNhigh CRC cells treated with OPN inhibitor (20 μM) (DLD1, HCT8) (left), with quantitative migration results (right). All data are shown as mean ± SD; **p < 0.01; ***p < 0.001; ****p < 0.0001.
OPN induces macrophage secretion of CSF1 via the PI3K/AKT axis
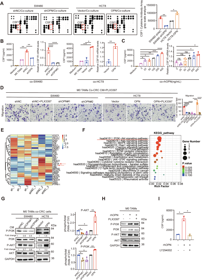
Based on the aforementioned results demonstrating that CRC-derived OPN induces chemotactic migration of macrophages, we used the RayBio human cytokine antibody array to compare the cytokine profiles of macrophage-conditioned media to identify OPN-regulated secretomes. Comparative analysis revealed CSF1 as the most differentially secreted factor in OPNhigh (SW480-shNC/HCT8-OPN) versus OPNlow (SW480-shOPN/HCT8-Vector) co-cultures (Fig. 6A). Previous studies have reported that CSF1 regulates macrophage differentiation, maintenance, and proliferation [39], and its receptor, CSF1R, is essential for maintaining TAMs [40]. Additionally, CSF1 expression has been shown to play a key role in metastatic tumors [41]. ELISA quantification validated these findings, showing that CSF1 levels were elevated in OPNhigh CRC/macrophage co-cultures compared to OPNlow cells (Fig. 6B). Concomitant qPCR (Fig. 6B) and Western blot (Fig. S5A, B) analysis demonstrated CSF1R upregulation in macrophages following exposure to OPNhigh tumor cells.
A Cytokine array profiling of macrophage secretomes under OPN-modulated co-culture conditions: representative array membranes comparing OPN knockdown (shOPN) vs. overexpression (OE) in CRC-TAM co-cultures. (left) and quantification of CSF1 as the most differentially secreted factor. (right). B Macrophages treated with conditioned medium (CM) from CRC cells for 72 hours show CSF1 expression by ELISA (left) and CSF1R expression by qPCR (right). C Macrophages treated with rhOPN for 72 hours show CSF1 expression by ELISA (left) and CSF1R expression by qPCR (right). D Transwell migration assays of M0 macrophages or PLX3397-treated macrophages co-cultured with CRC cell CM (left), with summarized quantitative results (right). E, F RNA-seq of M0 macrophages co-cultured with SW480-shNC and SW480-shOPN#2 CM for 48 hours. E Heatmap of macrophage polarization-related genes (z-score analysis, upregulated in red). F KEGG analysis of enriched pathways. G Western blot of PI3K/AKT phosphorylation in macrophages cultured with CRC cells CM for 72 hours (left), with quantitative results (right). H–I Pharmacological perturbation of the signaling pathway hierarchy. H Western blot of PI3K(p85/p55)/AKT(Ser473) in macrophages pretreated with LY294002 (PI3K inhibitor, 10 μM) or PLX3397 (CSF1R inhibitor, 10 μM) followed by rhOPN (400 ng/ml) treatment for 48 hours. I CSF1 secretion was quantified by ELISA in macrophage supernatants under corresponding treatments. All data are shown as mean ± SD; *p < 0.05; **p < 0.01; ***p < 0.001; ****p < 0.0001; ns not significant.
To establish whether OPN directly stimulates CSF1 secretion from macrophages, we treated these cells with recombinant human OPN protein (rhOPN). ELISA quantification of the co-culture supernatants revealed that rhOPN dose-dependently induced CSF1 secretion. This effect was further supported by consistent upregulation of CSF1R expression, as confirmed by qPCR (Fig. 6C) and Western blot (Fig. S5C), in macrophages treated with rhOPN. Pharmacological inhibition of CSF1R with PLX3397 (10 μM; Fig. S4) abolished OPN-driven macrophage migration, confirming dependency on the CSF1R pathway (Fig. 6D). Furthermore, combination treatment with PLX3397 and the OPN inhibitor compound 11 resulted in a more potent inhibition of macrophage migration compared to either agent alone (Fig. S5D, E).
To further elucidate the mechanism of OPN-mediated macrophage chemotactic migration, we performed RNA sequencing of M0 macrophages co-cultured with CM from SW480-shOPN- and shNC-transfected cells. The results revealed simultaneous upregulation of CSF1 and CSF1R, along with significant enrichment of the PI3K/AKT pathway (Fig. 6E, F). Moreover, western blot confirmed that the phosphorylation levels of PI3K and AKT were significantly elevated in macrophages co-cultured with OPNhigh CRC cells (Fig. 6G). Similar expression patterns were observed in CT26-OPN (OPNhigh) subcutaneous tumors (Fig. S5F, G). Next, to delineate the causal relationship between PI3K/AKT activation and CSF1 secretion, we performed targeted pathway inhibition in rhOPN-stimulated macrophages. The results demonstrated that pre-treatment with the PI3K inhibitor LY294002 (10 μM) reduced OPN-induced CSF1 secretion, whereas CSF1R blockade with PLX3397 (10 μM) showed no significant effect on PI3K or AKT phosphorylation (Fig. 6H, I). Furthermore, pharmacological inhibition of PI3K markedly suppressed both the invasion and migration of CRC cells (Fig. S6A, B). Separately, it also inhibited the M2 polarization of macrophages (Fig. S6C, D). In summary, these findings demonstrate that OPN promotes the secretion of CSF1 by macrophages through the PI3K/AKT signaling axis, thereby enhancing chemotactic migration in CRC.
Targeting CSF1R attenuates M2-TAMs recruitment and metastatic dissemination in vivo
To further investigate whether inhibiting the CSF1/CSF1R axis can reduce M2-TAMs infiltration and tumor metastasis, we established CRC peritoneal metastasis models in nude mice using MC38shNC and MC38shOPN, as well as CT26 Vector and CT26-OPN cells. Once peritoneal metastatic tumor signals were visible by live imaging, mice were treated with either the vehicle control or the CSF1R inhibitor PLX3397 until the end of the study (Fig. 7A). The results showed that the OPNhigh groups (MC38shNC and CT26-OPN) had more metastatic tumors than the OPNlow groups (MC38shOPN and CT26 Vector). Furthermore, treatment with PLX3397 significantly inhibited tumor metastasis compared to the control group (Fig. 7B, C). IHC staining of metastatic tumors revealed that PLX3397 treatment suppressed tumor proliferation, as indicated by decreased Ki-67 staining, and promoted apoptosis, as shown by increased TUNEL staining (Fig. 7D). Correspondingly, ELISA analysis demonstrated a decrease in CSF1 concentration within mouse serum following treatment (Fig. S7A). To further validate that inhibiting the CSF1/CSF1R axis reduces M2-TAMs infiltration in metastatic foci, mIHC analysis demonstrated that PLX3397 treatment selectively depleted M2-TAMs infiltration in tumors (Fig. 7E, F). However, IHC analysis revealed no significant effect on M1 macrophage infiltration (Fig. S7B, C).
A A schematic diagram of the in vivo mouse peritoneal metastasis experiment. BALB/c-nu nude mice were intraperitoneally injected with 5 × 105 MC38sh (n = 4) or CT26-OPN cells (n = 5). Peritoneal metastasis was assessed via IVIS 4 days after injection. Mice were grouped based on bioluminescence values and orally treated with 30 mg/kg PLX3397 or control solvent for 5 days. Post-treatment, metastasis was re-evaluated via IVIS, and tumors were collected for analysis (e.g., D–F). B Bioluminescence imaging of peritoneal metastatic tumors pre- and post-PLX3397 treatment. C Quantitative analysis of bioluminescence imaging post-treatment. D Representative staining of tumor sections: H&E (top), Ki-67 (middle), and TUNEL (bottom). Scale bar: 100 μm. E mIHC analysis of M2-TAMs (F4/80+CD206+) in tumors. F Proportion of M2-TAMs (F4/80+CD206+) in each group. G Mechanistic insights are summarized: Tumor-derived OPN activates PI3K/AKT signaling in macrophages, inducing CSF1 secretion and polarization of macrophages to the M2 phenotype dependent on CSF1R. This crosstalk facilitates reciprocal migration between CRC cells and TAMs, promoting metastatic progression. PLX3397 disrupts this loop by blocking CSF1R, thereby reducing M2 polarization and CRC tumor metastasis. IVIS, in vivo imaging system. All data are shown as mean ± SD; *p < 0.05; **p < 0.01; ***p < 0.001; ****p < 0.0001; ns, not significant.
Based on these findings, we present the model illustrated in Fig. 7G to explain the underlying mechanisms. CRC-derived OPN activates the PI3K/AKT signaling pathway in macrophages, leading to CSF1 secretion. The CSF1/CSF1R pathway then polarizes macrophages into an M2-TAMs phenotype, facilitating mutual chemotactic migration of M2-TAMs and CRC cells. Furthermore, blocking the CSF1/CSF1R pathway reduces both M2-TAMs chemotaxis and CRC metastasis.
Discussion
Metastasis is a major challenge in the clinical treatment of CRC, underscoring the urgent need to unravel molecular drivers and identify actionable therapeutic targets. Our study establishes OPN as a pivotal mediator of CRC metastasis through macrophage-dependent mechanisms. We demonstrate that CRC tumor-derived OPN plays a critical role in promoting macrophage recruitment and M2 polarization via the PI3K/AKT/CSF1/CSF1R signaling axis. This process fosters a pro-metastatic microenvironment (Fig. 7G). Critically, blocking CSF1R with PLX3397 attenuates TAMs recruitment and M2 polarization, thereby suppressing CRC metastasis. These findings position OPN as a valuable biomarker to identify patients who may benefit from macrophage-targeted therapies, and CSF1R as a potential therapeutic target for advanced CRC.
Previous studies have reported that high levels of OPN in CRC enhance cancer-cell invasion and metastasis [31, 32]. In contrast, our study found that neither OPN knockdown nor overexpression significantly altered CRC cell invasion or metastasis, suggesting that OPN’s contribution to metastasis is microenvironment-dependent rather than cell-autonomous. Previous studies have demonstrated that cell-autonomous addiction, wherein cancer cells rely on intrinsic signaling pathways for survival and proliferation, is context-specific. For instance, in breast or intra-hepatic cholangiocarcinoma, OPN directly activates β-catenin, PI3K/AKT, or IRF1–HOTAIR cascades within the cancer cell. In contrast, CRISPR/Cas9 deletion of SPP1 in HCT-116 or SW620 CRC cells only marginally impairs proliferation, migration or liver-colonization ability [42]. Additionally, the metastatic phenotype appears to be driven primarily by host-derived, rather than tumor-derived OPN. Elegant murine experiments show that SPP1−/− hosts resist liver metastasis despite engraftment of OPN-high MC-38 CRC cells; whereas SPP1+/+ hosts permit dissemination even when the injected tumor cells are SPP1−/− [43]. Collectively, these findings indicate that OPN drives CRC metastasis primarily through paracrine-mediated remodeling of the hepatic and bone microenvironments rather than through cell-intrinsic signaling. Our observation that neither overexpression nor knockdown influenced CRC invasion, therefore aligns with emerging evidence that OPN’s contribution to metastasis is niche-dependent, not cancer cell-autonomous. Previous studies have shown a strong correlation between OPN and macrophages [22, 29, 44]. Single-cell analyses have illuminated macrophage-tumor crosstalk via OPN-CD44 [45] and fibroblast-macrophage interactions mediated by SPP1 (OPN) in CRC [22], aligning with our findings that OPN orchestrates reciprocal chemotaxis-mutual attraction between CRC cells and M2-TAMs. OPN has been shown to regulate immune cell function and immune evasion, and its expression is associated with the infiltration of various immune cells, such as M2-TAMs [29, 30]. M2-TAMs have also been demonstrated to contribute to CRC progression [46, 47]. Recent studies have reported that tumor-derived OPN promotes macrophage chemotactic migration and M2-like polarization, thereby facilitating tumor progression and metastasis [33,34,35]. These results collectively posit OPN as a stromal-immune modulator rather than a standalone oncogenic driver.
However, the relationship between CRC-derived OPN and M2-like macrophages, as well as its clinical significance, remains poorly understood. Our mechanistic dissection identifies CSF1/CSF1R signaling as the linchpin of OPN-mediated macrophage reprogramming. RNA-seq profiling and functional validation revealed that CRC-derived OPN activates PI3K/AKT signaling in macrophages, upregulating CSF1 secretion to amplify an autocrine CSF1/CSF1R loop. This feedforward circuit sustains the TAMs recruitment, M2 polarization, and pro-metastatic niche formation. Notably, hyperactivation of the PI3K/AKT pathway by OPN mirrors observations in bladder [48] and esophageal cancers [35], suggesting a conserved mechanism across malignancies. The spatial restriction of CSF1R expression to TAMs in CRC tissues [49] further underscores the therapeutic rationale for CSF1R inhibition to disrupt this axis. The efficacy of PLX3397 in curbing OPN-driven metastasis in preclinical models highlights the translational potential of CSF1R blockade. Preclinical evidence supports CSF1R inhibition as a strategy to reprogram immunosuppressive TAMs, enhance cytotoxic T-cell infiltration, and potentiate checkpoint immunotherapy [50,51,52]. Our data extend these observations to CRC, demonstrating that PLX3397 abrogates OPN-high tumor metastasis by dismantling macrophage-dependent support networks. Tumor cell-derived OPN has been identified as a novel immune checkpoint that suppresses T-cell activation and confers systemic tumor immune tolerance [53]. Supporting its therapeutic relevance, a clinical study on bone metastasis revealed that blocking OPN enhances responses of extraosseous tumors to immune-checkpoint blockade (ICB) in patients with skeletal lesions [54]. These findings highlight OPN as a promising immunomodulatory target. Consequently, emerging combinatorial approaches such as coupling CSF1R inhibitors with BRAF-targeted therapy, PD-1/PD-L1 blockade [55] or OPN blockade, warrant further exploration in CRC to overcome stromal-mediated immunotherapy resistance.
Despite the significant role of OPN in CRC progression, this study has certain limitations. First, although we explored CRC tumor-derived OPN in activating the PI3K/AKT/CSF1-CSF1R signaling axis, the receptor through which OPN activates this pathway remains undefined. OPN contains a canonical arginine-glycine-aspartic acid (RGD) motif that interacts with multiple integrins and CD44, thereby regulating proliferation, adhesion, invasion, migration, and fibrosis [36, 56, 57]. In esophageal carcinoma, OPN has been reported to drive M2-like TAMs polarization via the CD44/PI3K/AKT cascade; in liver diseases, OPN activates CD44 and integrins in an autocrine/paracrine manner to trigger PI3K/AKT and MAPK signaling [36]. Future work will therefore elucidate the precise mechanism and the cognate receptor by which OPN will engage the PI3K/AKT/CSF1-CSF1R pathway. Second, the downstream effectors linking PI3K/AKT to CSF1 secretion remain undefined. We also need to further explore the effects of combining PLX3397 treatment with other drugs in vivo. Finally, prospective studies are needed to validate and confirm the clinical applicability and utility of OPN as a CRC biomarker and the use of PLX3397.
In conclusion, our findings indicate that OPN derived from CRC tumor cells plays a critical role in promoting macrophage recruitment and M2-TAMs polarization, mediated by the PI3K/AKT/CSF1-CSF1R axis. Additionally, OPN-driven M2-TAMs infiltration is crucial for CRC tumor growth and metastasis. Finally, blocking CSF1R inhibits TAMs recruitment, M2 polarization, and CRC metastasis. These findings highlight that OPN serves as a valuable biomarker for guiding macrophage-targeted strategies, while CSF1R emerges as a potential therapeutic target for advanced CRC.
Materials and methods
Cell cultures
DLD1 (RRID: CVCL_0248), SW480 (RRID: CVCL_0546), THP-1 (RRID: CVCL_0006), HCT8 (RRID: CVCL_2478) and CT26 (RRID: CVCL_7254) cells were purchased from the American Type Culture Collection (ATCC), and MC-38 (RRID: CVCL_B288) was purchased from the National Infrastructure of Cell Line Resource (Beijing, China). All cells were cultured in ATCC-recommended media (Gibco) supplemented with 10% fetal bovine serum (FBS) and 1% antibiotics (penicillin and streptomycin) at 37 °C with 5% CO2. We confirmed that all cells were free of contamination by comparing their genomic profiles with the ATCC short tandem repeat (STR) database and detecting mycoplasma-specific sequences in the supernatant using standard PCR-based procedures. All cells were tested for mycoplasma contamination every two months, and all tests were negative.
To generate CM, human CRC cell lines (SW480, DLD1, HCT8) were seeded in 10 cm dishes and allowed to reach 90% confluence. The medium was then replaced with DMEM supplemented with 1% penicillin and streptomycin (pen/strep) and 10% FBS, and the cells were incubated for 48 hours. The medium was collected, filtered through a 0.8 µm filter to remove cell debris, and stored at −80 °C. For collecting CM from M2-like macrophages, THP-1 cells were treated with PMA (10 ng/ml, Sigma Aldrich, Cat#:P8139) for 24 hours, followed by incubation with IL-4 (25 ng/ml, Sino Biological, Cat#:GMP-11846-HNAE)and IL-13 (25 ng/ml, Sino Biological, Cat#:10369-HNAC) for 48 hours to generate THP-1-derived M2-like macrophages. The medium was then replaced with RPMI 1640 supplemented with 1% pen/strep and 10% FBS, and the cells were incubated for 24 hours. The medium was collected, filtered through a 0.8 µm filter, and stored at −80 °C.
Co-culture assay
A total of 5 × 105 SW480-shNC, SW480-shOPN, HCT8-Vector, and HCT8-OPN cells were seeded in the upper chamber of a six-well transwell plate with 0.4 µm porous polycarbonate membranes (LABSELECT 14112, Beijing, China). PMA-treated THP-1 cells (1 × 106) were added to the lower chamber. After 24 hours of separate culture of each cell type, the cells were co-cultured for 48 hours, then, macrophages and supernatants were collected for analysis. Experiments were performed three times.
Western blotting
Proteins were extracted from cells using RIPA buffer (Fujian Herui Biological Technology Co., Ltd, Cat#:HRX0087). Protein concentration was measured using a BCA protein assay kit (Fujian Herui Biological Technology Co., Ltd, Cat#:HRX0121). Equal amounts of protein were separated by 12% SDS-PAGE and transferred to PVDF membranes (Merck Millipore, Boston, MA, USA). Membranes were blocked with 5% skim milk in TBST for 1 hour and then incubated with primary antibodies against human and mouse OPN (Santa Cruz Biotechnology, Cat#:sc-21742, RRID:AB_2194997, diluted at 1:200), anti-PI3K (Zenbio, Wuhan, China, Cat#:R22768, RRID:AB_2863407, diluted at 1:200), anti-phospho-PI3K (Zenbio, Wuhan, China, Cat#:341468, RRID:AB_3675929, diluted at 1:200), anti-AKT (Zenbio, Wuhan, China, Cat#:342529, RRID:AB_3675962, diluted at 1:200), anti-phospho-AKT (Zenbio, Wuhan, China, Cat#:381555, RRID:AB_3675963, diluted at 1:200), anti-FLAG (Sigma Aldrich, Cat#:F1804, RRID:AB_262044, diluted at 1:1000), anti-CSF1R (Abcam, Cat#:ab229188, RRID:AB_2894766, diluted at 1:500) and anti-GAPDH (Proteintech, Cat#:60004-1-lg, RRID:AB_2721282, diluted at 1:3000). The secondary antibodies used were anti-mouse (Proteintech, Cat#:SA00001-1, RRID:AB_2722565, diluted at 1:3000) or anti-rabbit IgG-HRP (Proteintech, Cat#:SA00001-2, RRID:AB_2722564, diluted at 1:3000). Protein band density was analyzed using ImageJ software (RRID:SCR_003070). Experiments were performed three times.
Multiplex fluorescent immunohistochemical staining (mIHC)
Formalin-fixed, paraffin-embedded tumor and adjacent tissue sections were stained according to the instructions of the four-color multiplex fluorescent immunohistochemical staining kit (Absin, Cat#:abs50012). Sections were blocked with goat serum (ZSGB-BIO, Cat#:ZLI-9056) before antibody incubation. The following primary antibodies were used: CK (Proteintech, Cat#:82428-1-RR, RRID:AB_3086478, diluted at 1:1000), OPN (SANTA, Cat#:sc-21742, RRID:AB_2194997, diluted at 1:25), F4/80 (Cell Signaling Technology, Cat#:70076, RRID:AB_2799771, diluted at 1:500), and CD206 (Cell Signaling Technology, Cat#:24595, RRID:AB_2892682, diluted at 1:400). Nuclei were stained with DAPI (diluted at 1:100) prior to mounting. All sections were scanned using a fluorescence scanner (TissueFAXS Plus-S, TissueGnostics).
RNA sequencing
After co-culturing SW480-shOPN#2 and SW480-shNC cell CM with PMA-treated THP-1 cells for 48 hours, total RNA was extracted from THP-1-derived macrophages using Trizol reagent. Three independent experimental replicates and three technical replicates per sample were sequenced. Deep RNA sequencing (RNA-seq) was performed on the illumina Novaseq™ X Plus platform (RRID:SCR_024568) (LC-Bio Technology CO., Ltd. Hangzhou, China), and the sequencing data were analyzed using tools available on the LC-Bio Technology website (https://www.omicstudio.cn/home). Differential gene expression analysis was conducted, and heatmaps were generated using Z-score normalization (RRID:SCR_016418). Genes with a fold change (FC) ratio of FPKM (|log2FC | > 1.0, p < 0.05) were considered significantly differentially expressed. Kyoto Encyclopedia of Genes and Genomes (KEGG) (RRID:SCR_012773) pathway analysis was used to predict potential pathways through which OPN promotes macrophage polarization and migration. The RNA-seq data have been deposited in the NCBI Gene Expression Omnibus database (http://www.ncbi.nlm.nih.gov/geo/) under accession number GSE290045.
Flow cytometry
Designated cells were collected and stained with the cell surface marker CD86 on ice for 30 minutes, followed by fixation/permeabilization using a fixation/permeabilization kit (eBioscience). After staining with CD206 and CD163 antibodies were added and incubated at room temperature in the dark for 30 minutes. Cell pellets were resuspended in PBS containing 2% FBS for flow cytometry analysis. All labeled cells were detected using a Beckman flow cytometry system and analyzed with CytExpert. The following fluorescent dye-labeled antibodies were used in this study: anti-Hu CD86 (FITC) (BioLegend, Cat#:374203, RRID:AB_2721573), anti-Hu CD163 (APC) (BioLegend, Cat#:333610, RRID:AB_2074533), and anti-Hu CD206 (PE) (InvivoGen, Cat#: 2647760, RRID:AB_2538347).
Animal models and drug treatments
All immunodeficient BALB/c-nu mice (RRID:IMSR_CRL:490) (3–5 weeks old, female) were purchased from Guangdong GemPharmatech Co., Ltd (Guangdong, China) and housed under specific pathogen-free conditions in the animal facility of the Sixth Affiliated Hospital of Sun Yat-sen University. All animal research adhered to the ARRIVE guidelines and was carried out in accordance with protocols approved by the Institutional Laboratory Animal Care and Use Committee of The Sixth Affiliated Hospital, Sun Yat-sen University, China (IACUC-2024051301, IACUC-2024101803). The minimum number of animals necessary to achieve adequate statistical power was used, as required by the ARRIVE guidelines.
Statistical analysis
All statistical analyses were performed using GraphPad Prism 9.0 software (RRID:SCR_002798) (GraphPadSoftware, San Diego, CA, USA). Data normality was assessed using the Shapiro-Wilk normality test. Data are presented as mean ± standard deviation (SD), as indicated. Differences between the two groups were compared using Student’s unpaired two-tailed t test in at least three independent experiments. Differences among multiple groups were evaluated using one-way analysis of variance (ANOVA) followed by Tukey’s post hoc test, based on at least three independent experiments. A p value < 0.05 was considered statistically significant. *p < 0.05; **p < 0.01; *** p < 0.001; ****p < 0.0001; ns not significant).
Data availability
All data supporting the findings of this study are available with the article or from the corresponding author upon reasonable request.
Code availability
The codes used in this paper are available from the lead contact upon request.
References
Bray F, Laversanne M, Sung H, Ferlay J, Siegel RL, Soerjomataram I, et al. Global cancer statistics 2022: GLOBOCAN estimates of incidence and mortality worldwide for 36 cancers in 185 countries. CA Cancer J Clin. 2024;74:229–63.
Dekker E, Tanis PJ, Vleugels JLA, Kasi PM, Wallace MB. Colorectal cancer. Lancet. 2019;394:1467–80.
Wille-Jørgensen P, Syk I, Smedh K, Laurberg S, Nielsen DT, Petersen SH, et al. Effect of more vs less frequent follow-up testing on overall and colorectal cancer–specific mortality in patients with stage II or III colorectal cancer. JAMA. 2018;319(20):2095–103.
Siegel RL, Wagle NS, Cercek A, Smith RA, Jemal A. Colorectal cancer statistics, 2023. CA Cancer J Clin. 2023;73:233–54.
Hinshaw DC, Shevde LA. The tumor microenvironment innately modulates cancer progression. Cancer Res. 2019;79:4557–66.
Quail DF, Joyce JA. Microenvironmental regulation of tumor progression and metastasis. Nat Med. 2013;19:1423–37.
Pitt JM, Marabelle A, Eggermont A, Soria JC, Kroemer G, Zitvogel L. Targeting the tumor microenvironment: removing obstruction to anticancer immune responses and immunotherapy. Ann Oncol. 2016;27:1482–92.
Mlecnik B, Bindea G, Angell HK, Maby P, Angelova M, Tougeron D, et al. Integrative analyses of colorectal cancer show immunoscore is a stronger predictor of patient survival than microsatellite instability. Immunity. 2016;44:698–711.
Wu X, Li J, Zhang Y, Cheng Y, Wu Z, Zhan W, et al. Identification of immune cell infiltration landscape for predicting prognosis of colorectal cancer. Gastroenterol Rep. 2023;11:goad014.
Beatty GL, Winograd R, Evans RA, Long KB, Luque SL, Lee JW, et al. Exclusion of T cells from pancreatic carcinomas in mice is regulated by Ly6C(low) F4/80(+) extratumoral macrophages. Gastroenterology. 2015;149:201–10.
Mantovani A, Allavena P, Marchesi F, Garlanda C. Macrophages as tools and targets in cancer therapy. Nat Rev Drug Discov. 2022;21:799–820.
Cheng K, Cai N, Zhu J, Yang X, Liang H, Zhang W. Tumor-associated macrophages in liver cancer: From mechanisms to therapy. Cancer Commun. 2022;42:1112–40.
Mohapatra S, Pioppini C, Ozpolat B, Calin GA. Non-coding RNAs regulation of macrophage polarization in cancer. Mol Cancer. 2021;20:24.
Roszer T. Understanding the mysterious M2 macrophage through activation markers and effector mechanisms. Mediators Inflamm. 2015;2015:816460.
Wang X, Luo G, Zhang K, Cao J, Huang C, Jiang T, et al. Hypoxic tumor-derived exosomal miR-301a mediates M2 macrophage polarization via PTEN/PI3Kgamma to promote pancreatic cancer metastasis. Cancer Res. 2018;78:4586–98.
Masetti M, Carriero R, Portale F, Marelli G, Morina N, Pandini M, et al. Lipid-loaded tumor-associated macrophages sustain tumor growth and invasiveness in prostate cancer. J Exp Med. 2022;219:e20211737.
Nowak M, Klink M. The role of tumor-associated macrophages in the progression and chemoresistance of ovarian cancer. Cells. 2020;9:1299.
Wang H, Yung MMH, Ngan HYS, Chan KKL, Chan DW The impact of the tumor microenvironment on macrophage polarization in cancer metastatic progression. Int J Mol Sci. 2021;22:6533.
Liu M, Liu L, Song Y, Li W, Xu L. Targeting macrophages: a novel treatment strategy in solid tumors. J Transl Med. 2022;20:586.
Georgoudaki AM, Prokopec KE, Boura VF, Hellqvist E, Sohn S, Ostling J, et al. Reprogramming tumor-associated macrophages by antibody targeting inhibits cancer progression and metastasis. Cell Rep. 2016;15:2000–11.
Luo Q, Dong Z, Xie W, Fu X, Lin L, Zeng Q, et al. Apatinib remodels the immunosuppressive tumor ecosystem of gastric cancer enhancing anti-PD-1 immunotherapy. Cell Rep. 2023;42:112437.
Qi J, Sun H, Zhang Y, Wang Z, Xun Z, Li Z, et al. Single-cell and spatial analysis reveal interaction of FAP(+) fibroblasts and SPP1(+) macrophages in colorectal cancer. Nat Commun. 2022;13:1742.
Liu C, Wu K, Li C, Zhang Z, Zhai P, Guo H, et al. SPP1+ macrophages promote head and neck squamous cell carcinoma progression by secreting TNF-alpha and IL-1beta. J Exp Clin Cancer Res. 2024;43:332.
Bill R, Wirapati P, Messemaker M, Roh W, Zitti B, Duval F, et al. CXCL9:SPP1 macrophage polarity identifies a network of cellular programs that control human cancers. Science. 2023;381:515–24.
Wei R, Wong JPC, Kwok HF. Osteopontin - a promising biomarker for cancer therapy. J Cancer. 2017;8:2173–83.
Hsu HP, Shan YS, Lai MD, Lin PW. Osteopontin-positive infiltrating tumor-associated macrophages in bulky ampullary cancer predict survival. Cancer Biol Ther. 2010;10:144–54.
Liu C, Xia S, Wang B, Li J, Wang X, Ren Y, et al. Osteopontin promotes tumor microenvironment remodeling and therapy resistance. Cancer Lett. 2025;617:217618.
Chen Y, He J, Chen R, Wang Z, Dai Z, Liang X, et al. Pan-cancer analysis of the immunological role of PDIA5: a potential target for immunotherapy. Front Immunol. 2022;13:881722.
Liu L, Zhang R, Deng J, Dai X, Zhu X, Fu Q, et al. Construction of TME and Identification of crosstalk between malignant cells and macrophages by SPP1 in hepatocellular carcinoma. Cancer Immunol Immunother. 2022;71:121–36.
Song G, Shi Y, Meng L, Ma J, Huang S, Zhang J, et al. Publisher correction: single-cell transcriptomic analysis suggests two molecularly distinct subtypes of intrahepatic cholangiocarcinoma. Nat Commun. 2022;13:2848.
Irby RB, McCarthy SM, Yeatman TJ. Osteopontin regulates multiple functions contributing to human colon cancer development and progression. Clin Exp Metastasis. 2004;21:515–23.
Huang J, Pan C, Hu H, Zheng S, Ding L. Osteopontin-enhanced hepatic metastasis of colorectal cancer cells. PLoS One. 2012;7:e47901.
Huang Z, Li Y, Liu Q, Chen X, Lin W, Wu W, et al. SPP1-mediated M2 macrophage polarization shapes the tumor microenvironment and enhances prognosis and immunotherapy guidance in nasopharyngeal carcinoma. Int Immunopharmacol. 2025;147:113944.
Zhu Y, Yang J, Xu D, Gao XM, Zhang Z, Hsu JL, et al. Disruption of tumour-associated macrophage trafficking by the osteopontin-induced colony-stimulating factor-1 signalling sensitises hepatocellular carcinoma to anti-PD-L1 blockade. Gut. 2019;68:1653–66.
Wang C, Li Y, Wang L, Han Y, Gao X, Li T, et al. SPP1 represents a therapeutic target that promotes the progression of oesophageal squamous cell carcinoma by driving M2 macrophage infiltration. Br J Cancer. 2024;130:1770–82.
Song Z, Chen W, Athavale D, Ge X, Desert R, Das S, et al. Osteopontin takes center stage in chronic liver disease. Hepatology. 2021;73:1594–608.
Komohara Y, Fujiwara Y, Ohnishi K, Takeya M. Tumor-associated macrophages: potential therapeutic targets for anti-cancer therapy. Adv Drug Deliv Rev. 2016;99:180–5.
Pasupuleti BG, Khongsti K, Das B, Bez G. 1,2,3-triazole tethered 1,2,4-trioxanes: studies on their synthesis and effect on osteopontin expression in MDA-MB-435 breast cancer cells. Eur J Med Chem. 2020;186:111908.
Ushach I, Zlotnik A. Biological role of granulocyte macrophage colony-stimulating factor (GM-CSF) and macrophage colony-stimulating factor (M-CSF) on cells of the myeloid lineage. J Leukoc Biol. 2016;100:481–9.
Yeung J, Yaghoobi V, Miyagishima D, Vesely MD, Zhang T, Badri T, et al. Targeting the CSF1/CSF1R axis is a potential treatment strategy for malignant meningiomas. Neuro Oncol. 2021;23:1922–35.
Budhu A, Forgues M, Ye QH, Jia HL, He P, Zanetti KA, et al. Prediction of venous metastases, recurrence, and prognosis in hepatocellular carcinoma based on a unique immune response signature of the liver microenvironment. Cancer Cell. 2006;10:99–111.
Wang C, Shi Z, Zhang Y, Li M, Zhu J, Huang Z, et al. CBFbeta promotes colorectal cancer progression through transcriptionally activating OPN, FAM129A, and UPP1 in a RUNX2-dependent manner. Cell Death Differ. 2021;28:3176–92.
Hao C, Cui Y, Owen S, Li W, Cheng S, Jiang WG. Human osteopontin: potential clinical applications in cancer (Review). Int J Mol Med. 2017;39:1327–37.
Gao W, Liu D, Sun H, Shao Z, Shi P, Li T, et al. SPP1 is a prognostic related biomarker and correlated with tumor-infiltrating immune cells in ovarian cancer. BMC Cancer. 2022;22:1367.
Liu Y, Zhang L, Ju X, Wang S, Qie J. Single-cell transcriptomic analysis reveals macrophage-tumor crosstalk in hepatocellular carcinoma. Front Immunol. 2022;13:955390.
Xiang X, Wang J, Lu D, Xu X. Targeting tumor-associated macrophages to synergize tumor immunotherapy. Signal Transduct Target Ther. 2021;6:75.
Christofides A, Strauss L, Yeo A, Cao C, Charest A, Boussiotis VA. The complex role of tumor-infiltrating macrophages. Nat Immunol. 2022;23:1148–56.
Liu C, Ge H, Shen C, Hu D, Zhao X, Qin R, et al. NOTCH3 promotes malignant progression of bladder cancer by directly regulating SPP1 and activating PI3K/AKT pathway. Cell Death Dis. 2024;15:840.
Zhu M, Bai L, Liu X, Peng S, Xie Y, Bai H, et al. Silence of a dependence receptor CSF1R in colorectal cancer cells activates tumor-associated macrophages. J Immunother Cancer. 2022;10:e004543.
Ries CH, Cannarile MA, Hoves S, Benz J, Wartha K, Runza V, et al. Targeting tumor-associated macrophages with anti-CSF-1R antibody reveals a strategy for cancer therapy. Cancer Cell. 2014;25:846–59.
Voissiere A, Gomez-Roca C, Chabaud S, Rodriguez C, Nkodia A, Berthet J, et al. The CSF-1R inhibitor pexidartinib affects FLT3-dependent DC differentiation and may antagonize durvalumab effect in patients with advanced cancers. Sci Transl Med. 2024;16:eadd1834.
Neubert NJ, Schmittnaegel M, Bordry N, Nassiri S, Wald N, Martignier C, et al. T cell-induced CSF1 promotes melanoma resistance to PD1 blockade. Sci Transl Med. 2018;10:eaaq0891.
Klement JD, Paschall AV, Redd PS, Ibrahim ML, Lu C, Yang D, et al. An osteopontin/CD44 immune checkpoint controls CD8+ T cell activation and tumor immune evasion. J Clin Invest. 2018;128:5549–60.
Cheng JN, Jin Z, Su C, Jiang T, Zheng X, Guo J, et al. Bone metastases diminish extraosseous response to checkpoint blockade immunotherapy through osteopontin-producing osteoclasts. Cancer Cell. 2025;43:1093–107 e9.
Ngiow SF, Meeth KM, Stannard K, Barkauskas DS, Bollag G, Bosenberg M, et al. Co-inhibition of colony stimulating factor-1 receptor and BRAF oncogene in mouse models of BRAF(V600E) melanoma. Oncoimmunology. 2016;5:e1089381.
Yokosaki Y, Tanaka K, Higashikawa F, Yamashita K, Eboshida A. Distinct structural requirements for binding of the integrins alphavbeta6, alphavbeta3, alphavbeta5, alpha5beta1 and alpha9beta1 to osteopontin. Matrix Biol. 2005;24:418–27.
Lamort AS, Giopanou I, Psallidas I, Stathopoulos GT. Osteopontin as a link between inflammation and cancer: the thorax in the spotlight. Cells. 2019;8:333.
Acknowledgements
Support for these studies was provided by the National Key Clinical Discipline, the National Natural Science Foundation of China, Grant/Award Numbers: no. 81201581. The authors wish to acknowledge the UALCAN platform and the GEO datasets for kindly sharing important data that has been accessed and shown here.
Funding
This work was supported by grants from the National Natural Science Foundation of China, Grant/Award Numbers: No.81201581.
Author information
Authors and Affiliations
Contributions
Dianke Chen and Xiaoxia Liu performed study concept and design; Dianke Chen, Xiaoxia Liu and Xiaoxia Liang performed development of methodology and writing, review and revision of the paper; Xiaoxia Liang, Fei Qin, Ze Yuan, Minshan Wu and Jiawei Zhang provided acquisition, analysis and interpretation of data, and statistical analysis; Dianke Chen provided funding acquisition, technical and material support. All authors read and approved the final paper.
Corresponding authors
Ethics declarations
Competing interests
The authors declare no competing interests.
Ethics approval and consent to participate
This study followed the ethical guidelines of the Declaration of Helsinki and was approved by the Institutional Review Board of The Sixth Affiliated Hospital, Sun Yat-sen University (2024ZSLYEC-638). Written informed consent was obtained from participants recruited prior to the study.
Additional information
Publisher’s note Springer Nature remains neutral with regard to jurisdictional claims in published maps and institutional affiliations.
Supplementary information
Rights and permissions
Open Access This article is licensed under a Creative Commons Attribution 4.0 International License, which permits use, sharing, adaptation, distribution and reproduction in any medium or format, as long as you give appropriate credit to the original author(s) and the source, provide a link to the Creative Commons licence, and indicate if changes were made. The images or other third party material in this article are included in the article’s Creative Commons licence, unless indicated otherwise in a credit line to the material. If material is not included in the article’s Creative Commons licence and your intended use is not permitted by statutory regulation or exceeds the permitted use, you will need to obtain permission directly from the copyright holder. To view a copy of this licence, visit http://creativecommons.org/licenses/by/4.0/.
About this article
Cite this article
Liang, X., Qin, F., Yuan, Z. et al. Colorectal cancer-derived osteopontin rewires macrophages into a pro-metastatic M2 state via the PI3K/AKT/CSF1-CSF1R axis. Cell Death Discov. 12, 92 (2026). https://doi.org/10.1038/s41420-026-02945-y
Received:
Revised:
Accepted:
Published:
Version of record:
DOI: https://doi.org/10.1038/s41420-026-02945-y









