Correction to: Cellular & Molecular Immunology https://doi.org/10.1038/s41423-019-0260-y, published online 18 July 2019
In the original article, there were inadvertent errors in the assembly of Figure 8d and Supplementary Figure 5d.
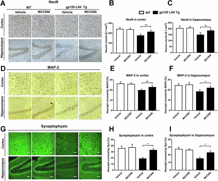
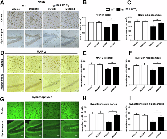
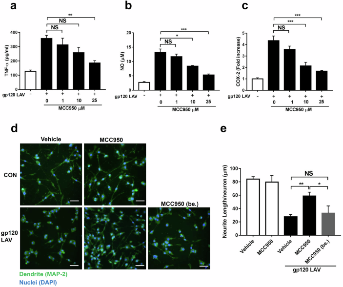
In Figure 8d, the representative image for the Vehicle + gp120 LAV Tg group (cortex panel) was incorrect due to a duplication of the Vehicle + WT group. This occurred during the final stages of typesetting. Additionally, in Supplementary Figure 5d, the image for the MCC950 + gp120 LAV group was mistakenly assigned using the neuron image from the Vehicle + gp120 LAV group of Supplementary Figure 6f. This misassignment occurred during the figure preparation for the revised manuscript.
The authors emphasize that these discrepancies relate solely to the image assembly and do not affect the statistical outcomes or the validity of the conclusions drawn in the article. The statistical analyses reported in the text remain accurate.
The corrected figures are presented blow. The authors sincerely apologize for this oversight and any inconvenience caused to the journal and its readers.
Incorrect Figure 8

Correct Figure 8

Incorrect Supplementary Figure 5

Corrected Supplementary Figure 5

The original article has been corrected.
Author information
Authors and Affiliations
Corresponding authors
Additional information
Publisher’s note Springer Nature remains neutral with regard to jurisdictional claims in published maps and institutional affiliations.
Supplementary information
Rights and permissions
About this article
Cite this article
He, X., Yang, W., Zeng, Z. et al. Author Correction: NLRP3-dependent pyroptosis is required for HIV-1 gp120-induced neuropathology. Cell Mol Immunol 23, 432–436 (2026). https://doi.org/10.1038/s41423-026-01394-y
Published:
Version of record:
Issue date:
DOI: https://doi.org/10.1038/s41423-026-01394-y