Abstract
N6-methyladenosine (m6A) methylation and abnormal cellular processes are involved in neurodegenerative diseases, including Alzheimer’s disease (AD). However, the functions of molecular signatures associated with m6A modification in AD remain unclear. Here, we show that m6A abundance is elevated in the hippocampus in 6-month-old APP/PS1 mice, an AD mouse model. Comparative analysis of mRNA m6A modification profiles revealed substantial variation in m6A modifications between AD and control mice. Transcripts with differential m6A modification (either hyper- or hypomethylation) were enriched in the regulation of cellular processes, including metabolic alterations, immune responses, synaptic transmission, and responses to stimuli, in both the nervous and immune systems. Moreover, the m6A-associated immune features were involved in microglial signatures, including cytokine signaling, microglial homeostasis, and microglial phagocytosis. Importantly, we identified genes with significant enrichment of m6A modifications in AD mice. Among these, we confirmed that m6A methylation was associated with the gene expression levels of CD9 and Cebpβ. Moreover, these alterations were negatively associated with microglia-mediated phagocytosis in vitro, which in turn impaired activated microglia-induced inflammation. Taken together, these findings suggest that the alteration of m6A modification contributes to the progression of AD by regulating gene expression and microglial function.
Similar content being viewed by others
Introduction
Alzheimer’s disease (AD) is the most prevalent neurodegenerative disorder and cause of dementia in the elderly. Its pathological hallmarks include the deposition of intercellular senile plaques and formation of intracellular neurofibrillary tangles in the brain [1]. Despite decades of research demonstrating that amyloid-beta (Aβ) is the main component of extracellular amyloid plaques [2], which are considered a crucial risk factor for AD pathogenesis [3], there is further need for effective treatments for AD. Regardless, the exact cause of AD remains unclear. Therefore, understanding the molecular bases of the transcriptome, epigenome, and epitranscriptome of AD pathogenesis holds promise for uncovering novel insights into the disease.
Emerging evidence suggests that the epigenetic dysregulation of N6-methyladenosine (m6A) modification plays a significant role in the pathogenesis of various neurodegenerative diseases, including AD [4]. As the most common reversible RNA modification, m6A methylation plays a crucial role in regulating gene expression and RNA metabolism [5,6,7,8]. In the brain, proper m6A modulation is essential for maintaining synaptic plasticity, neurotransmission, protein homeostasis, and neuronal function, contributing to neurological diseases [7,8,9,10]. However, the specific roles of m6A modification across various cell types are not fully understood. Recent studies demonstrate that m6A methylation is associated with AD progression. Transcriptome-wide profiling has revealed widespread changes in m6A methylation patterns in AD, particularly in transcripts involved in Aβ metabolism, Tau pathology, and microglial activation as well as compromised neuronal survival [11, 12]. Notably, m6A-modified transcripts are enriched in microglia-associated immune pathways, implicating m6A as a key regulator of microglial activation and neuroinflammatory response [13, 14]. Accordingly, m6A may contribute to AD pathology by modulating the microglia-mediated clearance of Aβ plaques and other cellular debris [15]. Although m6A dysregulation in microglia is associated with Aβ clearance and neuroinflammation, there is a lack of direct evidence demonstrating that m6A-modified transcripts specifically regulate the microglial phagocytosis of Aβ in AD-like conditions. Overall, these findings collectively suggest that m6A dysregulation may exacerbate AD progression [16, 17], although its precise impact requires further investigation.
Therefore, in this study, we elucidated the associations of abnormal m6A modifications with the pathogenesis and progression of early-stage AD. Accordingly, we utilized the APP/PS1 mouse model of AD and examined the mRNA m6A levels in the cortex and hippocampus during various stages of AD progression. We found that m6A mRNA modification was elevated in 6-month-old AD mice. To examine the changes in m6A modification in the hippocampus at the genome-wide level, we analyzed mRNA m6A methylation profiles in 6-month-old AD and wild-type (WT) mice by methylated RNA immunoprecipitation sequencing (MeRIP-seq). In addition, we experimentally validated the association between m6A modification and the gene expression of 2 key microglial genes, CD9 and Cebpβ, which are involved in microglia-mediated phagocytosis. Together, these findings provide direct molecular evidence linking m6A modification to specific changes in gene expression involved in Aβ clearance. These novel insights advance our understanding about the epitranscriptomic regulation of microglial functions in AD and may help identify new therapeutic targets for AD treatment.
Materials and methods
Animal ethics and genotyping
All animal experiments were approved and conducted in accordance with the regulations of the Animal Care Committee of the Shenzhen Institute of Advanced Technology. We used male, APP/PS1, heterozygous, double-transgenic mice (B6C3-Tg [APPswe, PSEN1dE9] 85Dbo/J; stock number 2010-0001) and WT littermates aged 3, 6, and 9 months. We prepared primary microglia from murine newborn ICR/CD1 mice on postnatal days 3–5. We purchased all mice from GemPharmatech and housed them in specific pathogen-free conditions with 50% humidity, a constant temperature of 23°C, and a 12/12-h light/dark cycle.
We conducted all experiments blinded to animal genotype, with 2 tail sections per animal prepared and examined as previously described [18].
Sample collection and RNA extraction
We collected whole cortical and hippocampal tissues from 3-, 6-, and 9-month-old AD and WT mice after dissecting fresh brains on ice in RNase-free conditions. We immediately placed the collected samples into a − 80°C freezer for subsequent analysis.
We extracted the total RNA from the above tissues using TRIzol (Thermo Fisher, MA, USA, #15596026) according to the manufacturer’s instructions followed by isopropanol precipitation. We stored the extracted total RNA at −80°C until use.
Dot blot assay
We purified and enriched mRNA from total RNA using a Dynabeads mRNA Direct Purification Kit (Thermo Fisher, MA, USA, #61011). We performed an m6A dot blot assay as previously described [19, 20]. In brief, we applied 100 ng denatured mRNA to each dot well in a Minifold I Dot-Blot System (Acrylic) (Capitol Scientific, TX, USA, #WHA-10447900) according to the manufacturer’s protocol. We crosslinked the membrane with denatured RNA samples in CL-1000 Ultraviolet Crosslinker (Spectrum, UK, #341-10262). We then blocked and incubated the crosslinked membrane with anti-m6A antibody (Synaptic Systems, Germany, #212B11). We subsequently incubated the membrane with secondary antibody and performed visualization using enhanced chemiluminescence (GE Healthcare, IL, USA, #45-002-401). We quantified dot intensity using ImageJ software (version 1.8.0).
Methylated RNA immunoprecipitation sequencing and identification of m6A peaks
We performed m6A MeRIP-seq as previously described [20]. We pooled total RNA extracted from the hippocampi of eight 6-month-old mice. We fragmented mRNAs into 100–200-bp fragments using RNA Fragmentation Reagent (Thermo Fisher, MA, USA, #AM8740). We conducted immunoprecipitation using rabbit polyclonal anti-m6A antibody (Synaptic Systems, Germany, #212B11) to pull down m6A-modified RNA followed by the addition of protein G Dynabeads (Thermo Fisher, Lithuania, #10009D) for the immunoprecipitation process. We constructed the cDNA library from RNA pull-down and input RNA using a NEBNext Ultra RNA Library Prep Kit for Illumina (BioLabs, UK, #E7530S).
We performed data visualization and sequencing analysis as previously described [19, 21, 22]. In brief, we subjected input data to quality control using FastQC (version 0.11.7) [23]. We trimmed the immunoprecipitation and input reads to remove 5′ and 3′ adaptor bases and aligned them to the reference genome using HISAT2 (v2.1.0) [24]. We then used the aligned reads to call peaks in the MeRIP regions. We identified statistically significant MeRIP-enriched regions (i.e., peaks) for each sample using a p-value threshold of 0.05 [25]. We used ExomePeak (version 2.13.2) to remove PCR artifacts and extended reads [26]. We identified and defined high-confidence m6A peaks on the basis of annotation to the Ensembl mm10 transcriptome (release 96) with the criteria of fold-change >2 and p < 0.05. Finally, we visualized the m6A peaks with the Integrated Genomic Viewer (IGV) Genome Browser [27, 28]. We performed m6A motif discovery using HOMER (version 4.7) with the parameter length set to 8 [29]. We classified m6A transcripts into 3 categories: (1) hypermethylated transcripts with significantly increased m6A peak intensity compared to the control group (i.e., adjusted p < 0.05 and log2[fold-change] > 1); (2) hypomethylated transcripts with significantly decreased m6A peak intensity compared to the control group (i.e., adjusted p < 0.05 and log2[fold-change] < −1); and (3) unchanged transcripts with no statistically significant differences in m6A peak intensity between the experimental and control groups (i.e., adjusted p ≥ 0.05 or log2[fold-change] between −1 and 1).
Functional pathway enrichment analysis
To analyze m6A-modified transcripts, we performed Gene Ontology (GO) enrichment analysis, Kyoto Encyclopedia of Genes and Genomes (KEGG) pathway analysis, and Reactome gene set analysis of m6A-modified transcripts using Metascape (https://metascape.org/) with the following parameters: minimum overlap = 3, minimum enrichment = 1.5, and p < 0.05. We identified differential m6A modification enrichment patterns using Metascape with a threshold of p < 0.05 and fold-change >1.5 or <0.667. To elucidate the general organizing principles of functional cellular systems and predict protein interactions, we constructed a protein–protein interaction (PPI) network using the STRING database (http://STRING-db.org/) and GeneMANIA (http://genemania.org/). We performed modular analysis and visualization of the PPI network using GeneMANIA with the default parameters as follows: degree cutoff = 2, node score cutoff = 2, K-score = 2, and maximum depth = 100.
Real-time quantitative PCR
To analyze the expression levels of genes with m6A modifications, we employed the real-time quantitative PCR (RT-qPCR). We performed cDNA synthesis using a RevertAid H Minus First Strand cDNA Synthesis Kit (QIAGEN, Germany, #K1632). We analyzed the RT-qPCR data using a CFX96 Touch Real-Time PCR Detection System (Bio-Rad, CA, USA, #CFX96). We designed gene-specific primers using Primer3 (version 0.4.0) (Table 1) [30]. We normalized relative mRNA expression levels to the averages of the housekeeping gene, GAPDH. We performed statistical analysis of gene expression using the comparative 2−ΔΔCT method.
Isolation and culture of microglia
After anesthesia with pentobarbital, we isolated primary microglia from ICR mouse pups at postnatal days 3–5. We collected and dissected the cortices and minced them into 2–3-mm pieces using a sterile scalpel or scissors. To obtain single-cell suspensions, we dissociated the minced cortices using a papain dissociation system (Worthington, NJ, #33E23641). We then isolated microglia and purified them by Percoll density gradient centrifugation [31]. We seeded the purified cells onto poly-l-lysine–coated chamber slides (Sigma-Aldrich, Germany, #A-005-C) and cultured them in DMEM supplemented with 10% FBS and 1% penicillin–streptomycin. We incubated the cells at 37 °C in a 5% CO2 atmosphere at 100% humidity for 7–8 days for further use.
Short hairpin RNA construction and cell transfection
The short hairpin RNAs (shRNAs) against CD9 and Cebpβ were synthesized by Life Technologies (CA, USA) (Table 2) and then cloned separately into pAAV vector. We transfected primary microglia (cultured for 7–8 days) using Lipofectamine 3000 according to the manufacturer’s instructions. Briefly, we seeded the cells onto 8-well chamber slides at 25,000 cells per cm2 and transfected them with vectors at 400 ng per well supplemented with P3000 at 0.8 μL per well and Lipofectamine 3000 at 1 μL per well.
Knockdown efficiency validation and cell viability assay
We assessed the knockdown efficiency after shRNA transfection by western blot analysis. We transfected primary microglia with shRNAs against CD9 and Cebpβ, and harvested the cells after 48 h. We prepared cell lysates using RIPA buffer, quantified them by BCA assay, and subjected them to SDS-PAGE following PVDF membrane transfer. We incubated membranes with anti-Cebpβ (Abcam, UK, #AB32358) or anti-CD9 (Cell Signaling Technology, MA, USA, #98327S) and β-actin (Cell Signaling Technology, MA, USA, #4970S) followed by HRP-conjugated secondary antibodies. We detected the membranes using an enhanced chemiluminescence system (Thermo Fisher, USA, MA, #32209).
We assessed cell viability after shRNA transfection by MTT assay. Briefly, we incubated cells transfected with shRNAs against CD9 and Cebpβ in MTT solution (5 mg/mL) for 4 h and dissolved formazan crystals in DMSO. We measured absorbance at 570 nm. Viability was expressed as a percentage of the control.
Microglial phagocytosis assay
We assessed the phagocytic activity of microglia by measuring the uptake of PE-labeled Zymosan beads (Novus Biologicals, CO, USA, NBP2-54860). Briefly, we cultured primary microglia on an 8-well chamber slide at 25,000 cells per cm2 for 7–8 days. For cell stimulation, we prepared Aβ oligomers from ultrapure fluorescein Aβ (1-42) peptides (rPeptide, GA, USA, #A-1119) to a final concentration of 100 μM according to the manufacturer’s instructions. We transfected the cells with the candidate shRNAs for 24 h followed by stimulation with either 1 μg/mL LPS or 0.5 μM fluorescein Aβ for 24 h. After stimulation for 24 h, we co-incubated the microglia from the control group (treated with PBS) and the LPS group with overloaded PE-labeled Zymosan beads for 3 h in an 8-well chamber slide.
To visualize the uptake of PE-labeled Zymosan beads, we washed away the floating PE-labeled Zymosan beads using DPBS and then fixed the microglia with Cytofix fixation buffer (BD Pharmingen, CA, USA, #554655) at room temperature according to the manufacturer’s instructions. We obtained fluorescent images using a Zeiss LSM880 scanning confocal microscope with a 20× immersion objective.
Statistical analysis
All data are presented as mean ± SEM. We performed statistical comparisons using Student’s t test and 2-way ANOVA in GraphPad Prism 9. The levels of significance were as follows: *p < 0.05, **p < 0.01, and ***p < 0.001. The statistical results shown in the figures are derived from at least 3 independent experiments. We conducted each experiment with biological replicates to ensure reliability and reproducibility of the data. We included technical replicates within each experiment to account for any variability in the experimental procedure.
Results
Epitranscriptomic m6A modifications in Alzheimer’s disease mice
To investigate the changes in m6A modification during AD progression, we first quantified the m6A levels in mRNA samples extracted from the cortices and hippocampi of both WT and AD mice at various ages by dot blot assay. We observed a significant increase in m6A level in the hippocampus in 6-month-old AD mice (Fig. 1A, B). To elucidate the role of m6A-mediated epitranscriptome modifications in AD, we performed m6A-specific MeRIP-seq on hippocampal tissues from 6-month-old WT and AD mice (Fig. 1C). We analyzed the distribution of m6A peaks in the hippocampus and identified them within the transcriptome. In WT mice, the m6A peaks were most abundant in coding sequences (47.45%) and untranslated regions (5′-UTR: 13.09%, 3′-UTR: 18.71%) followed by exons (20.75%) (Fig. 1D). In AD mice, the m6A peaks were most abundant in coding sequences (42.04%) and untranslated regions (5′-UTR: 11.59%, 3′-UTR: 26.8%) followed by exons (19.57%) (Fig. 1E). Further analysis of m6A methylation peaks in the hippocampi of AD and WT mice revealed enrichment of m6A peaks in the 3′- and 5′-UTRs in both groups (Fig. 1F). Notably, the AD mice exhibited larger m6A peaks in the CDS and 3′-UTRs than the WT mice (Fig. 1F). The distribution of m6A reads in the hippocampus differed between the WT and AD mice, indicating disease-related changes in m6A peaks within coding sequences and UTRs in the AD mice.
A Dot blot assay results of global mRNA m6A abundance in total RNA from the hippocampi and cortices of 3-, 6-, and 9-month-old Alzheimer’s disease (AD) mice (i.e., APP/PS1 mice) and wild-type (WT) mice. B Quantification of 3 independent dot blot experiments, normalized to the average m6A modification levels in WT mice (n ≥ 10 from 3 independent experiments). C Experimental design and flowchart for methylated RNA immunoprecipitation sequencing (MeRIP-seq). D, E Percentages of m6A peaks in the AD and WT mice. F Distribution of m6A peaks across mRNA regions in the hippocampus in the AD (red) and WT (blue) mice (n = 8 mice per group from 1 independent experiment). Values are the mean ± SEM of 3 technical measurements from 2 biological replicates for m6A qualitative analysis and quantification. We performed statistical comparisons using Student’s t test (n ≥ 10; *p < 0.05).
Changes in m6A modulation alter cellular function in Alzheimer’s disease mice
To investigate disease-associated m6A alterations in the hippocampal epitranscriptome, we analyzed the m6A modification profile of the hippocampus in both the WT and AD mice. Accordingly, we identified 2039 hypermethylated (i.e., p < 0.05, log2[fold-change] > 1) and 1374 hypomethylated (i.e., p < 0.05, log2[fold-change] < −1) m6A-modified transcripts in the AD mice compared to the WT mice (Fig. 2A). GO analysis of m6A peak-modified transcripts revealed significant enrichment in biological functions critical to immune responses, including “regulation of cellular progresses” and “metabolic processes,” “response to stimuli,” “immune system processes,” and “homeostasis” (Fig. 2B). These findings suggest that m6A modifications play an important role in regulating immune cell activation in the AD brain, potentially influencing disease progression through an inflammatory response mechanism. Further “cellular component” analysis indicated that the m6A-modified transcripts (i.e., p < 0.05, fold-change < 0.667 or >1.5) were enriched in genes associated with neuronal and immune-related structures, including ”post- and pre-synapse,” “axon,” “cell body,” “GABA-ergic synapse,” “cell leading edge,” “transport vesicle,” and “perinuclear region of cytoplasm” (Fig. 2C). These findings suggest potential roles of m6A modification in the regulation of synaptic function, cellular communication, and immune cell interactions in the AD brain. In addition, “molecular function” analysis showed that the m6A-modified transcripts were notably involved in pathways critical for immune activity in the brain, including “kinase binding,” “cell adhesion,” “molecule binding,” “molecular adaptor activity,” “protein domain specific binding,” “GTPase regulator activity,” “phospholipid binding,” and “kinase activity” (Fig. 2D). Of note, these functions are essential for immune cell signaling, neuroinflammation, and glial function in neurodegenerative diseases. Next, we conducted motif analysis of m6A peak-modified transcripts, comparing the AD and WT mouse brains (Fig. 2E). The results revealed differences in the m6A motif sequence in the hippocampus in the AD mice (Fig. 2E). These differences suggest a regulatory mechanism that modulates gene expression and contributes to molecular processes implicated in AD pathogenesis [32].
A Volcano plots showing differentially methylated m6A peaks identified through de novo detection. Horizontal and vertical lines show the scoring thresholds (i.e., −4, −2, 0, 2, and 4). B Gene Ontology (GO) analysis of “biological process” revealed the top 20 enriched pathways in the hippocampus in Alzheimer’s disease (AD) mice (i.e., APP/PS1 mice) compared to that in wild-type (WT) mice (p < 0.05, fold-change < 0.667 or >1.5). C GO analysis of “cellular component” identified the top 20 enriched pathways related to m6A-modified genes in the hippocampus in the AD mice compared to that in the WT mice (p < 0.05, fold-change < 0.667 or >1.5). D GO analysis of “molecular function” identified the top 20 enriched pathways for m6A-modified genes in the hippocampus in the AD mice compared to that in the WT mice (p < 0.05, fold-change < 0.667 or >1.5). E De novo motif discovery identified m6A motifs in the hippocampus in the AD and WT mice. (n = 8 per group, pooled).
Identification of m6A-modified transcripts associated with immune features in Alzheimer’s disease mice
To further explore the functional impacts of m6A modification on AD, we performed Reactome pathway enrichment analysis on differentially methylated m6A peaks in the hippocampi of AD and WT mice (Fig. 3). The results revealed that the m6A-modified genes (i.e., p < 0.05, fold-change < 0.667 or >1.5) were enriched in pathways associated with neuronal function and brain disorder regulation, including “neuronal system function,” “protein–protein interactions (PPIs) at synapses,” “nervous system development,” “membrane trafficking,” “axon guidance,” and “MAPK family signaling cascades” (Fig. 3A). In addition to neuronal pathways, several immune-related pathways were enriched, including “Rho GTPases,” “micro GTPases and RHOBTB3,” “adaptive immune system,” and “diseases of signal transduction by growth factor receptor (GFR)” (Fig. 3A). These findings suggest that m6A modification plays potential roles in modulating immune regulation and neuronal function in AD pathology [15]. Further cell-type-specific analysis showed distinct patterns of m6A methylation in microglia, various neuronal subtypes, and astrocytes (Fig. 3B), highlighting the involvement of m6A in immune regulation within the AD brain. To further understand the functional impact of m6A RNA modification on neuroinflammation, we analyzed m6A-modified genes associated with immune function in microglia-enriched transcripts. GO enrichment analysis identified significant immune-related pathways, including “VEGFA–VEGFR2 pathway,” “cytokine signaling in immune system,” “hemostasis,” “MAPK family signaling cascade,” and “MHC antigen presenting and death receptor signaling” (Fig. 3C). In addition, 16 m6A-modified immune genes were strongly associated with inflammatory cytokine activation and phagocytosis (Fig. 3D). Of note, the m6A-modified transcripts of Sirpa, CD47, Cebpβ, and CD9, which are key regulators of phagocytic activity in antigen-presenting cells, were involved in “Fc gamma receptor-dependent phagocytosis,” “positive regulation of cell adhesion,” and “cell–cell communication” (Fig. 3D). These results collectively highlight the roles of m6A modifications in modulating microglial activation, phagocytic functions, and immune responses in AD pathogenesis.
A Reactome enrichment analysis of high-confidence, m6A-modified transcripts in the mouse hippocampus (p < 0.05, fold-change < 0.667 or <1.5). B Reactome enrichment analysis of m6A-modified transcripts by cell type (p < 0.05, fold-change < 0.667 or >1.5). C Network of the top 20 Gene Ontology terms and KEGG pathways focusing on the adaptive immune system (p < 0.05, fold-change < 0.667 or >1.5). D Heatmap of enriched KEGG pathways and Gene Ontology terms in microglial clusters. We used Fisher’s exact test for peak calling (p < 0.05, fold-change < 0.667 or >1.5).
Changes in m6A methylation regulate microglial phagocytic activity
To elucidate the roles of m6A modification in immune regulation and Fc-gamma receptor-dependent phagocytosis, we examined m6A-modified immune-related genes in the hippocampi of WT and AD mice. Using STRING 10, we constructed a functional PPI network. The analysis identified 3 main network nodes representing the central interactions among Cebpβ, CD9, CD47, and Sirpa in the Fc-gamma receptor-mediated phagocytic pathway (Fig. 4A). Next, we employed GeneMANIA to analyze the 4 central immune-responsive genes within the interaction network. The results indicate that these m6A-modified genes are highly involved in phagocytosis, including “cell adhesion molecule binding,” “negative regulation of cell–cell adhesion,” “negative regulation of cell activation,” and “regulation of cell–substrate adhesion” (Fig. 4B). These findings indicate that m6A RNA modifications play a critical role in modulating microglial phagocytosis in the AD brain, potentially influencing neuroinflammation and disease progression.
A Functional protein–protein interaction (PPI) network of m6A modification-related adaptive immune system in Alzheimer’s disease (AD) mice (i.e., APP/PS1 mice) compared to wild-type (WT) mice. Different colors represent network nodes. B We used GeneMANIA analysis to identify genes with similar functions to the 4 hub genes in (A) and construct an interactive functional association network. Interactive functional association networks show connections with the regulation of coagulation and circulation.
Alteration of gene expression levels m6A-modified transcripts in Alzheimer’s disease mice
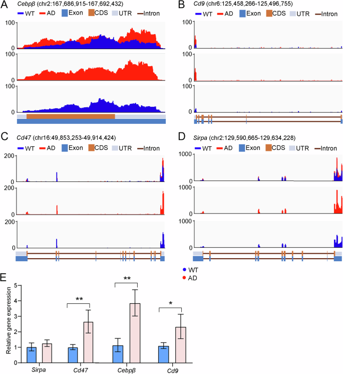
Among the m6A-modified transcripts of the phagocytic pattern, we examined 4 representative genes: Cebpβ, CD9, CD47, and Sirpa. We confirmed the existence of m6A binding peaks in the transcripts of these genes. IGV visualization analysis revealed significant enrichment of m6A peaks specifically in the AD mice (Fig. 5A–D). To evaluate the impacts of AD-mediated m6A modification on the expression of Cebpβ, CD9, CD47, and Sirpa transcripts, we performed gene expression analysis by RT-qPCR. Accordingly, hypermethylation of Cebpβ, CD9, and CD47 was associated with increased gene expression in the AD mice (Fig. 5E). These findings suggest that m6A modifications play a regulatory role in phagocytic gene expression during AD pathogenesis.
A–D IGV Genome Browser views of m6A distribution and abundantly enriched peaks in Cebpβ, CD9, CD47, and Sirpa transcripts. E RT-qPCR quantification of Cebpβ, CD9, CD47, and Sirpa expression in the cortex and hippocampus in 6-month-old Alzheimer’s disease (AD) mouse models (i.e., APP/PS1 mice). Values are the mean ± SEM of 3 technical measurements from 2 biological replicates for gene expression. (n ≥ 8; Student’s t test, *p < 0.05, **p < 0.01).
Suppression of Cebpβ and CD9 impairs microglial phagocytosis
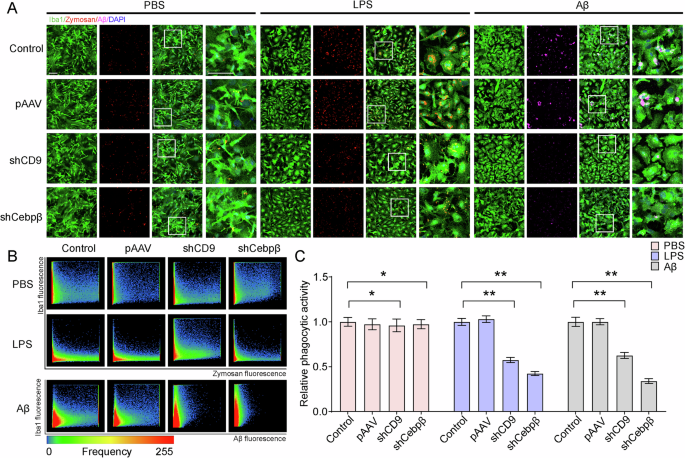
To gain deeper insights into the regulatory effects of the candidate m6A-modified genes, we examined the functions of 2 representative genes, Cebpβ and CD9, in cultured primary microglia in vitro. We initially confirmed that the shRNA approach effectively silenced gene expression without affecting the viability of either shCebpβ- or shCD9-transfected cells (Supplementary Figs. 1 and 2). Specifically, we investigated the impacts of Cebpβ and CD9 on microglial phagocytosis by using shRNAs to target individual transcripts and tracking the uptake of PE-labeled Zymosan beads or Aβ fluorescence according to immunofluorescence intensity (Fig. 6A, B). We quantified the fluorescence intensity of PE-labeled Zymosan and Aβ fluorescence uptake for each individual transcript following LPS or Aβ stimulation. Accordingly, suppression of either Cebpβ or CD9 significantly reduced microglial phagocytic activity following stimulation with either LPS or Aβ (Fig. 6C). These findings suggest that m6A modification plays a crucial role in facilitating microglia-mediated phagocytosis and clearance in AD pathogenesis.
A Primary microglia were transfected at 7 days in vitro (DIV) with pAAV plus shCD9 or shCebpβ. Confocal images (20×) were collected at 9 DIV. Scale bar: 50 μm. Representative images of Iba1 (green), Zymosan (red), fluorescence-labeled Aβ (purple), and DAPI (blue) in transfected primary microglia. B Colocalization analysis of fluorescence intensity for PE-labeled Zymosan bead uptake in the PBS and LPS groups or fluorescence-labeled amyloid-beta (Aβ) uptake in the Aβ treatment group following knockdown of candidate genes. C Quantitative analysis of normalized fluorescence intensity for either PE-labeled Zymosan beads or fluorescence-labeled FITC-Aβ (from 3 independent experiments; 2-way ANOVA, *p < 0.05, **p < 0.01).
Discussion
As the first confirmed dynamic and reversible mRNA modification [33, 34], m6A is highly abundant in the brain [10, 35]. This modification plays critical roles in neurogenesis, neurodevelopment, immune response, and neurological disorders [5, 10, 19]. In this study, we demonstrated that m6A modification serves as an epitranscriptomic signature during the progression of AD. Epitranscriptomic profiling of mRNA m6A modifications in the hippocampus in APP/PS1 mice revealed abnormal m6A methylation patterns associated with immune system processes, potentially modulating inflammatory immune responses. We further investigated the impacts of suppressing the m6A-modified candidate genes, Cebpβ and CD9, in vitro, examining changes in microglia-mediated phagocytic activity following either LPS or Aβ stimulation. These results underscore the essential role of m6A alterations in modulating microglial function and immune response in AD pathogenesis.
Previous studies on epitranscriptomic regulation have revealed alterations in m6A modification patterns and their effects on cellular dysfunction Notably, these modifications are abundant in the adult mammalian nervous system and tend to increase with aging and in disease conditions [36, 37]. Moreover, aberrant m6A signaling is associated with multiple brain deficits, including impairment of synaptic transmission, spatial learning and memory, synaptic plasticity, and axonal guidance as well as reduced brain volume and tumorigenesis in glioma malignancy [38,39,40]. These findings collectively underscore the importance of m6A-mediated regulatory mechanisms in neurological diseases. Elevated m6A modification is linked to neuroinflammation and the accumulation of pathological proteins, including Aβ aggregation and tau tangle formation, which are crucial markers of AD [21, 41]. Nevertheless, research on the contributions of m6A modifications to AD remains limited.
In the current study, we observed that mRNA m6A modifications were highly enriched in the hippocampus in 6-month-old AD mouse models during AD progression. The accumulation of m6A methylation in the brain is reported to induce widespread alterations in the expression of genes related to neuronal function, synaptic plasticity, and immune responses in AD mouse models [42]. Our results highlight the m6A-modified transcripts in AD mice in multicellular organismal processes and metabolic processes, including cellular communication, immune responses, inflammatory pathways, tissue homeostasis, and energy metabolism, which are crucial for maintaining overall cell health and function. These results indicate that alterations in m6A-modified transcripts impact neuronal and immune signaling by altering the stability and translation of key transcripts involved in AD pathogenesis. The relationship between m6A modification and AD progression is complex. Certain AD risk genotypes are linked to increased m6A abundance [43, 44]. Meanwhile, other studies suggest that reducing m6A modification can attenuate neuroinflammatory responses [45]. Disrupted m6A homeostasis affects mRNA stability and the translation of genes critical for both immune responses and neuronal function, corroborating its regulatory role in AD [5, 40]. Differentially methylated transcripts involved in immune responses are highly enriched in microglia. Furthermore, single-cell and microglia-specific m6A profiling confirm that these disease-associated m6A signatures are predominantly localized to microglia [14, 46, 47]. This altered m6A methylation reshapes microglial function, promoting a disease-associated phenotype that contributes to neurodegeneration [14]. While prior studies link m6A dysregulation to immune pathways, our work is the first to directly associate m6A modification with microglial phagocytic activity in AD.
Microglia, the brain’s resident immune cells, play crucial roles in initiating defense responses against neuroinflammation in AD [48,49,50]. Recent evidence indicates that abnormalities in RNA modification, particularly m6A methylation, contribute to neurotoxicity and neuroinflammation, driving AD pathogenesis and progression [42]. Our study demonstrates that alterations in m6A modification are linked to the activation of the immune response in microglia, the regulation of microglia-mediated phagocytic activity, and the promotion of inflammatory cytokine-induced inflammation. In brain diseases, activated microglia release cytotoxic mediators, including pro-inflammatory cytokines and chemokines [51]. These factors trigger a robust inflammatory response, increasing the number and activity of phagocytic microglia to clear apoptotic cell fragments and other harmful substances, thereby contributing to AD progression [14, 49, 51]. Conversely, decreasing the number of microglia or inhibiting microglial phagocytic activity reduces early synapse loss and neuronal death, which are crucial components of neuroinflammation [52]. Here, we observed that m6A-modified transcripts are enriched in pathways related to inflammatory cytokine signaling and microglial activation. Notably, the expression of these modified genes correlates with chemotaxis and cell migration. Microglia secrete various chemokines and receptors to promote phagocytosis in different brain disease models. Therefore, the enrichment of m6A modifications in AD risk genes within microglia highlights the critical role of immune mechanisms in AD development and progression [53,54,55].
We identified 2 m6A-modified genes, Cebpβ and CD9, which are involved in the phagocytic regulation of antigen-presenting cells [56, 57]. These genes are highly expressed in microglia and are relevant across multiple cell types in the brain. Cebpβ, a member of the CCAAT-enhancer-binding protein (Cebp) family, is highly expressed in myelomonocytic cells and antigen-presenting cells, including microglia in the central nervous system. It regulates cellular functions such as proliferation, differentiation, and immune response coordination [56, 57]. Cebpβ is involved in neuroinflammation by regulating Aβ deposition, inflammatory cytokine production, synaptic dysfunction, and neuronal cell loss [58]. In the AD brain, it is upregulated [59, 60] and exhibits enhanced interaction with the NF-κB p65 subunit, leading to increased transcription of proinflammatory cytokines [61]. Inhibition of the Cebpβ–NF-κB pathway reduces inflammatory mediator-induced neuronal degeneration and decreases Aβ secretion [61]. Furthermore, Cebpβ knockout diminishes Aβ pathologies in AD mouse models, whereas overexpression of Cebpβ accelerates AD pathologies [59, 62]. Therefore, the upregulation of m6A-modified Cebpβ may exacerbate AD progression. Accordingly, our results suggest that inhibition of Cebpβ expression impairs the activation of microglia by suppressing their phagocytic activity.
Similarly, CD9 (TSPANA29), a member of the tetraspanin family, plays critical roles in the immune system by regulating cell adhesion, migration, antigen presentation, phagocytosis, and inflammatory responses. CD9 contributes to immune surveillance and clearance by helping immune cells recognize and engulf pathogens and apoptotic cells [63, 64]. A recent study identified CD9 as a potential marker of disease-associated microglia in an age-dependent manner along disease progression in AD mouse models [65]. The CD9-specific program in AD in both mice and humans involves elevated phagocytosis of Aβ [66, 67]. Therefore, we examined whether CD9-mediated microglial activation is associated with enrichment of intracellular phagocytic particles. Accordingly, our findings show elevated CD9 gene expression in the brain in AD mice. Moreover, our in vitro results show that CD9 knockdown led to decreased primary microglial activation and reduced phagocytic activity, highlighting the negative association between CD9 expression and microglial phagocytosis in AD.
Conclusion
In summary, our study provides novel insights into the epitranscriptomic landscape of AD by demonstrating that m6A modification plays a functional role in AD progression and pathogenesis. First, we show that alterations in m6A modification are not only broadly associated with crucial pathological processes, such as metabolic dysfunction, disruption of synaptic transmission, and immune activation, but also specifically influence gene expression and phagocytic function in microglia. Notably, we identified m6A-modified transcripts, including CD9 and Cebpβ, which are closely linked to microglia-mediated Aβ clearance, suggesting a direct regulatory mechanism through which m6A impacts neuroinflammation in AD. Nevertheless, further research is required to fully elucidate the molecular mechanisms through which m6A modification of mRNA regulates neuroinflammatory processes in AD. As such, future studies will provide additional epigenetic evidence to elucidate the role of m6A modification in AD pathogenesis.
Data availability
The MeRIP-seq data reported herein have been deposited in the NCBI Gene Expression Omnibus (GEO) and are accessible through GEO Series accession number PRJNA1164992 (https://dataview.ncbi.nlm.nih.gov/object/PRJNA1164992?reviewer=kr06n3u85j1t6dpha23j46ennm). All study data are included in the article and supporting information.
References
Sala Frigerio C, De Strooper B. Alzheimer’s disease mechanisms and emerging roads to novel therapeutics. Annu Rev Neurosci. 2016;39:57–79.
Hardy JA, Higgins GA. Alzheimer’s disease: the amyloid cascade hypothesis. Science. 1992;256:184–5.
Glenner GG, Wong CW. Alzheimer’s disease: initial report of the purification and characterization of a novel cerebrovascular amyloid protein. Biochem Biophys Res Commun. 1984;120:885–90.
Fitz-James MH, Cavalli G. Molecular mechanisms of transgenerational epigenetic inheritance. Nat Rev Genet. 2022;23:325–41.
Li Y, Dou X, Liu J, Xiao Y, Zhang Z, Hayes L, et al. Globally reduced N6-methyladenosine (m6A) in C9ORF72-ALS/FTD dysregulates RNA metabolism and contributes to neurodegeneration. Nat Neurosci. 2023;26:1328–38.
Zaccara S, Ries RJ, Jaffrey SR. Reading, writing and erasing mRNA methylation. Nat Rev Mol Cell Biol. 2019;20:608–24.
Li X, Xiong X, Yi C. Epitranscriptome sequencing technologies: decoding RNA modifications. Nat Methods. 2016;14:23–31.
Yang C, Hu Y, Zhou B, Bao Y, Li Z, Gong C, et al. The role of m(6)A modification in physiology and disease. Cell Death Dis. 2020;11:960.
Li L, Zang L, Zhang F, Chen J, Shen H, Shu L, et al. Fat mass and obesity-associated (FTO) protein regulates adult neurogenesis. Hum Mol Genet. 2017;26:2398–411.
Weng YL, Wang X, An R, Cassin J, Vissers C, Liu Y, et al. Epitranscriptomic m(6)A Regulation of Axon Regeneration in the Adult Mammalian Nervous System. Neuron. 2018;97:313–25 e6.
Tang Z, Cao J, Yao J, Fan X, Zhao J, Zhao M, et al. KDM1A-mediated upregulation of METTL3 ameliorates Alzheimer’s disease via enhancing autophagic clearance of p-Tau through m6A-dependent regulation of STUB1. Free Radic Biol Med. 2023;195:343–58.
Zhao BS, Roundtree IA, He C. Post-transcriptional gene regulation by mRNA modifications. Nat Rev Mol Cell Biol. 2017;18:31–42.
Gao S, Wang Y, Li X, Liang Y, Jin Z, Yang B, et al. Dynamics of N6-methyladenosine modification during Alzheimer’s disease development. Heliyon. 2024;10:e26911.
Li Q, Wen S, Ye W, Zhao S, Liu X. The potential roles of m6A modification in regulating the inflammatory response in microglia. J Neuroinflamm. 2021;18:149.
Livneh I, Moshitch-Moshkovitz S, Amariglio N, Rechavi G, Dominissini D. The m6A epitranscriptome: transcriptome plasticity in brain development and function. Nature Rev Neurosci. 2020;21:36–51.
Castro-Hernández R, Berulava T, Metelova M, Epple R, Peña Centeno T, Richter J, et al. Conserved reduction of m(6)A RNA modifications during aging and neurodegeneration is linked to changes in synaptic transcripts. Proc Natl Acad Sci USA. 2023;120:e2204933120.
Yin H, Ju Z, Zheng M, Zhang X, Zuo W, Wang Y, et al. Loss of the m6A methyltransferase METTL3 in monocyte-derived macrophages ameliorates Alzheimer’s disease pathology in mice. PLoS Biol. 2023;21:e3002017.
Jankowsky JL, Fadale DJ, Anderson J, Xu GM, Gonzales V, Jenkins NA, et al. Mutant presenilins specifically elevate the levels of the 42 residue beta-amyloid peptide in vivo: evidence for augmentation of a 42-specific gamma secretase. Hum Mol Genet. 2004;13:159–70.
Dominissini D, Moshitch-Moshkovitz S, Schwartz S, Salmon-Divon M, Ungar L, Osenberg S, et al. Topology of the human and mouse m6A RNA methylomes revealed by m6A-seq. Nature. 2012;485:201–6.
Yoon KJ, Ringeling FR, Vissers C, Jacob F, Pokrass M, et al. Temporal control of mammalian cortical neurogenesis by m(6)A methylation. Cell. 2017;171:877–89.e17.
Walters BJ, Mercaldo V, Gillon CJ, Yip M, Neve RL, Boyce FM, et al. The role of the RNA Demethylase FTO (fat mass and obesity-associated) and mRNA methylation in hippocampal memory formation. Neuropsychopharmacology. 2017;42:1502–10.
Widagdo J, Zhao QY, Kempen MJ, Tan MC, Ratnu VS, Wei W, et al. Experience-dependent accumulation of n6-methyladenosine in the prefrontal cortex is associated with memory processes in mice. J Neurosci. 2016;36:6771–7.
Anders S, Pyl PT, Huber W. HTSeq-a Python framework to work with high-throughput sequencing data. Bioinformatics. 2015;31:166–9.
Langmead B, Salzberg SL. Fast gapped-read alignment with Bowtie 2. Nat Methods. 2012;9:357–9.
Feng J, Liu T, Zhang Y. Using MACS to identify peaks from ChIP-Seq data. Curr Protoc Bioinform. 2011;34:2–14
Meng J, Lu Z, Liu H, Zhang L, Zhang S, Chen Y, et al. A protocol for RNA methylation differential analysis with MeRIP-Seq data and exomePeak R/Bioconductor package. Methods. 2014;69:274–81.
Robinson JT, Thorvaldsdottir H, Winckler W, Guttman M, Lander ES, Getz G, et al. Integrative genomics viewer. Nat Biotechnol. 2011;29:24–6.
Thorvaldsdottir H, Robinson JT, Mesirov JP. Integrative genomics viewer (IGV): high-performance genomics data visualization and exploration. Brief Bioinform. 2013;14:178–92.
Wu Z, Shi Y, Lu M, Song M, Yu Z, Wang Z, et al. METTL3 counteracts premature aging via m6A-dependent stabilization of MIS12 mRNA. Nucleic Acids Res. 2020;48:11083–96.
Rozen S, Skaletsky H. Primer3 on the WWW for general users and for biologist programmers. Methods Mol Biol. 2000;132:365–86.
Cardona AE, Huang D, Sasse ME, Ransohoff RM. Isolation of murine microglial cells for RNA analysis or flow cytometry. Nat Protoc. 2006;1:1947–51.
Khan FA, Nsengimana B, Awan UA, Ji X-Y, Ji S, Dong J. Regulatory roles of N6-methyladenosine (m6A) methylation in RNA processing and non-communicable diseases. Cancer Gene Ther. 2024;31:1439–53.
Shi H, Zhang X, Weng YL, Lu Z, Liu Y, Lu Z, et al. m(6)A facilitates hippocampus-dependent learning and memory through YTHDF1. Nature. 2018;563:249–53.
Widagdo J, Anggono V. The m6A-epitranscriptomic signature in neurobiology: from neurodevelopment to brain plasticity. J Neurochem. 2018;147:137–52.
Meyer KD, Saletore Y, Zumbo P, Elemento O, Mason CE, Jaffrey SR. Comprehensive analysis of mRNA methylation reveals enrichment in 3’ UTRs and near stop codons. Cell. 2012;149:1635–46.
Perlegos AE, Shields EJ, Shen H, Liu KF, Bonini NM. Mettl3-dependent m(6)A modification attenuates the brain stress response in Drosophila. Nat Commun. 2022;13:5387.
Lence T, Akhtar J, Bayer M, Schmid K, Spindler L, Ho CH, et al. m(6)A modulates neuronal functions and sex determination in Drosophila. Nature. 2016;540:242–7.
Chai RC, Wu F, Wang QX, Zhang S, Zhang KN, Liu YQ, et al. m(6)A RNA methylation regulators contribute to malignant progression and have clinical prognostic impact in gliomas. Aging. 2019;11:1204–25.
Livneh I, Moshitch-Moshkovitz S, Amariglio N, Rechavi G, Dominissini D. The m(6)A epitranscriptome: transcriptome plasticity in brain development and function. Nat Rev Neurosci. 2020;21:36–51.
Wang CX, Cui GS, Liu X, Xu K, Wang M, Zhang XX, et al. METTL3-mediated m6A modification is required for cerebellar development. PLoS Biol. 2018;16:e2004880.
Xia L, Zhang F, Li Y, Mo Y, Zhang L, Li Q, et al. A new perspective on Alzheimer’s disease: m6A modification. Front Genet. 2023;14:1166831.
Han M, Liu Z, Xu Y, Liu X, Wang D, Li F, et al. Abnormality of m6A mRNA methylation is involved in Alzheimer’s disease. Front Neurosci. 2020;14:98.
Du B, Zhang Y, Liang M, Du Z, Li H, Fan C, et al. N6-methyladenosine (m6A) modification and its clinical relevance in cognitive dysfunctions. Aging. 2021;13:20716–37.
Keller L, Xu W, Wang HX, Winblad B, Fratiglioni L, Graff C. The obesity related gene, FTO, interacts with APOE, and is associated with Alzheimer’s disease risk: a prospective cohort study. J Alzheimers Dis. 2011;23:461–9.
Liu W, Tang P, Wang J, Ye W, Ge X, Rong Y, et al. Extracellular vesicles derived from melatonin-preconditioned mesenchymal stem cells containing USP29 repair traumatic spinal cord injury by stabilizing NRF2. J Pineal Res. 2021;71:e12769.
Tegowski M, Prater AK, Holley CL, Meyer KD. Single-cell m6A profiling in the mouse brain uncovers cell type-specific RNA methylomes and age-dependent differential methylation. Nat Neurosci. 2024;27:2512–20.
Zou D, Huang X, Lan Y, Pan M, Xie J, Huang Q, et al. Single-cell and spatial transcriptomics reveals that PTPRG activates the m6A methyltransferase VIRMA to block mitophagy-mediated neuronal death in Alzheimer’s disease. Pharmacol Res. 2024;201:107098.
Cai Y, Liu J, Wang B, Sun M, Yang H. Microglia in the neuroinflammatory pathogenesis of Alzheimer’s disease and related therapeutic targets. Front Immunol. 2022;13:856376.
Chen X, Holtzman DM. Emerging roles of innate and adaptive immunity in Alzheimer’s disease. Immunity. 2022;55:2236–54.
Perry VH, Hume DA, Gordon S. Immunohistochemical localization of macrophages and microglia in the adult and developing mouse brain. Neuroscience. 1985;15:313–26.
Gao C, Jiang J, Tan Y, Chen S. Microglia in neurodegenerative diseases: mechanism and potential therapeutic targets. Signal Transduct Target Ther. 2023;8:359.
Baligács N, Albertini G, Borrie SC, Serneels L, Pridans C, Balusu S, et al. Homeostatic microglia initially seed and activated microgliad later reshape amyloid plaques in Alzheimer’s Disease. Nat Commun. 2024;15:10634.
Brown GC. Cell death by phagocytosis. Nat Rev Immunol. 2024;24:91–102.
Clayton K, Delpech JC, Herron S, Iwahara N, Ericsson M, Saito T, et al. Plaque associated microglia hyper-secrete extracellular vesicles and accelerate tau propagation in a humanized APP mouse model. Mol Neurodegener. 2021;16:18.
Jiang X, Liu B, Nie Z, Duan L, Xiong Q, Yang C, et al. The role of m6A modification in the biological functions and diseases. Signal Transduct Target Ther. 2021;6:74.
Qian Z, Wang Z, Li B, Meng X, Kuang Z, Li Y, et al. Thy1-ApoE4/C/EBPβ double transgenic mice act as a sporadic model with Alzheimer’s disease. Mol Psychiatry. 2024;29:3040–55.
Huber R, Pietsch D, Panterodt T, Brand K. Regulation of C/EBPbeta and resulting functions in cells of the monocytic lineage. Cell Signal. 2012;24:1287–96.
Oddo S, Caccamo A, Shepherd JD, Murphy MP, Golde TE, Kayed R, et al. Triple-transgenic model of Alzheimer’s disease with plaques and tangles: intracellular Abeta and synaptic dysfunction. Neuron. 2003;39:409–21.
Xia Y, Wang ZH, Zhang J, Liu X, Yu SP, Ye K, et al. C/EBPbeta is a key transcription factor for APOE and preferentially mediates ApoE4 expression in Alzheimer’s disease. Mol Psychiatry. 2021;26:6002–22.
Wang ZH, Gong K, Liu X, Zhang Z, Sun X, Wei ZZ, et al. C/EBPbeta regulates delta-secretase expression and mediates pathogenesis in mouse models of Alzheimer’s disease. Nat Commun. 2018;9:1784.
Wang YB, Li X, Yang B, Zhang Q, Jiao FT, Wang M, et al. Inhibition of the CEBPbeta-NFkappaB interaction by nanocarrier-packaged Carnosic acid ameliorates glia-mediated neuroinflammation and improves cognitive function in an Alzheimer’s disease model. Cell Death Dis. 2022;13:318.
Straccia M, Gresa-Arribas N, Dentesano G, Ejarque-Ortiz A, Tusell JM, Serratosa J, et al. Pro-inflammatory gene expression and neurotoxic effects of activated microglia are attenuated by absence of CCAAT/enhancer binding protein b. eta J Neuroinflamm. 2011;8:156.
Cho JH, Kim EC, Son Y, Lee DW, Park YS, Choi JH, et al. CD9 induces cellular senescence and aggravates atherosclerotic plaque formation. Cell Death Differ. 2020;27:2681–96.
Hemler ME. Tetraspanin functions and associated microdomains. Nat Rev Mol Cell Biol. 2005;6:801–11.
Keren-Shaul H, Spinrad A, Weiner A, Matcovitch-Natan O, Dvir-Szternfeld R, Ulland T, et al. A Unique microglia type associated with restricting development of Alzheimer’s disease. Cell. 2017;169:1276–90.e17.
Kaji K, Takeshita S, Miyake K, Takai T, Kudo A. Functional association of CD9 with the Fc gamma receptors in macrophages. J Immunol. 2001;166:3256–65.
Wang Y, Cella M, Mallinson K, Ulrich JD, Young KL, Robinette ML, et al. TREM2 lipid sensing sustains the microglial response in an Alzheimer’s disease model. Cell. 2015;160:1061–71.
Acknowledgements
We thank the members of the Chen Laboratory for their helpful discussions.
Funding
This study was supported in part by the NSFC-RGC Joint Research Scheme (32061160472) and the Shenzhen Knowledge Innovation Program (JCYJ20240813155851066, JCYJ20220818100800001, ZDSYS20200828154800001, and JCYJ20210324123405014).
Author information
Authors and Affiliations
Contributions
Xueqi Qu and Yu Chen conceived of the project; Xueqi Qu and Li Lin performed the experiments; Xueqi Qu, Yinhu Li, Yuewen Chen, and Yu Chen analyzed the data; and Xueqi Qu and Yu Chen wrote the manuscript. All authors have read and agreed to the published version of this manuscript.
Corresponding author
Ethics declarations
Competing interests
The authors declare no competing interests.
Additional information
Publisher’s note Springer Nature remains neutral with regard to jurisdictional claims in published maps and institutional affiliations.
Supplementary information
Rights and permissions
Open Access This article is licensed under a Creative Commons Attribution-NonCommercial-NoDerivatives 4.0 International License, which permits any non-commercial use, sharing, distribution and reproduction in any medium or format, as long as you give appropriate credit to the original author(s) and the source, provide a link to the Creative Commons licence, and indicate if you modified the licensed material. You do not have permission under this licence to share adapted material derived from this article or parts of it. The images or other third party material in this article are included in the article’s Creative Commons licence, unless indicated otherwise in a credit line to the material. If material is not included in the article’s Creative Commons licence and your intended use is not permitted by statutory regulation or exceeds the permitted use, you will need to obtain permission directly from the copyright holder. To view a copy of this licence, visit http://creativecommons.org/licenses/by-nc-nd/4.0/.
About this article
Cite this article
Qu, X., Lin, L., Li, Y. et al. N6-methyladenosine RNA modification regulates microglial phagocytosis in the APP/PS1 mouse model of Alzheimer’s disease. Genes Immun 26, 438–448 (2025). https://doi.org/10.1038/s41435-025-00347-1
Received:
Revised:
Accepted:
Published:
Version of record:
Issue date:
DOI: https://doi.org/10.1038/s41435-025-00347-1








