Abstract
Cephalopods are known for their large nervous systems, complex behaviors and morphological innovations. To investigate the genomic underpinnings of these features, we assembled the chromosomes of the Boston market squid, Doryteuthis (Loligo) pealeii, and the California two-spot octopus, Octopus bimaculoides, and compared them with those of the Hawaiian bobtail squid, Euprymna scolopes. The genomes of the soft-bodied (coleoid) cephalopods are highly rearranged relative to other extant molluscs, indicating an intense, early burst of genome restructuring. The coleoid genomes feature multi-megabase, tandem arrays of genes associated with brain development and cephalopod-specific innovations. We find that a known coleoid hallmark, extensive A-to-I mRNA editing, displays two fundamentally distinct patterns: one exclusive to the nervous system and concentrated in genic sequences, the other widespread and directed toward repetitive elements. We conclude that coleoid novelty is mediated in part by substantial genome reorganization, gene family expansion, and tissue-dependent mRNA editing.
Similar content being viewed by others
Introduction
The complex behavioral repertoire of coleoid cephalopods (squid, cuttlefish, and octopus) is orchestrated by the largest of invertebrate nervous systems, which arose by an independent, radically different, and largely unknown evolutionary trajectory compared with that of vertebrates1,2. At a genomic level, vertebrate complexity has been hypothesized to be linked to repeated rounds of whole genome duplication3,4, but this mechanism is not in play in cephalopods5. Nevertheless, coleoid cephalopod chromosome numbers are dramatically larger than those of other molluscs6, suggesting a possible role for chromosome-disrupting processes in coleoid evolution. At the transcriptional level, messenger RNA editing has been proposed as a potent mechanism for expanding protein diversity in coleoid cephalopods5,7,8,9,10. In vertebrates, editing is largely limited to transcribed transposable elements; only a handful of important nervous system proteins are functionally altered by edits11,12. Despite differences in genome duplication and RNA editing, notable convergent gene family expansions have occurred in vertebrates and cephalopods, but using distinct mechanisms5. The relative contribution of these and other factors to complexity and novelty in cephalopods has remained mysterious, in part due to the lack of complete chromosome-scale genome sequences and an absence of sampling of RNAs across tissues.
To address these questions, we sequenced the genome of a single Atlantic longfin inshore squid Doryteuthis (formerly Loligo) pealeii, also known as the Boston market squid, and developed complementary transcript resources for analyzing RNA editing (Fig. 1a). Loliginid squid of the genera Loligo and Doryteuthis have played critical roles in the development of molecular and cellular neuroscience13. Famously, the mechanisms underlying the propagation of action potentials were deciphered using experimental preparations of loliginid giant axons, which transmit signals from the stellate ganglion to the muscular mantle14,15. More recently, these squid are models of cephalopod behavior16,17,18, development19, and cephalopod-derived biomaterials20,21. The value of these models has recently taken a leap forward with the development of CRISPR-mediated gene manipulation in D. pealeii, the first cephalopod to be edited22. Finally, loliginid squid are large pelagic predators that are important for fisheries in the Atlantic, Mediterranean, and Pacific Oceans and serve as sentinels of environmental change23.
a Adult D. pealeii (image: Roger Hanlon). b Phylogeny of coleoid cephalopods derived from a single complete mitochondrial genome per species, with Nautilus as outgroup (not shown). Date ranges at nodes indicate minimum and maximum node ages in millions of years as estimated by a strict molecular clock. c Tissues collected from D. pealeii for RNA sequencing, classified as “Neural” (blue), “Non-Neural” (orange), and “Mixed” (purple) tissues. “Mixed” tissues correspond to axial nerve cord (ANC) and Retina (Ret) for containing heterogeneous cell types derived from neural and non-neural tissues. Blood (Blo—not pictured) and posterior salivary gland (PSG) were obtained from a non-reference D. pealeii individual.
Results and Discussion
Genome and gross gene content
We sequenced the large D. pealeii genome (4.6 Gb per haploid24) by combining single-molecular real-time long reads with deep short-read, mate-pair and chromatin conformation capture (“HiC”) sequencing (Methods). Over 10% of the genome is composed of the (AT)n microsatellite, emphasizing the importance of unbiased long-read sequencing technology for cephalopods. We used genomic DNA from a single male individual to minimize the impact of the ~1.2% observed heterozygosity, which is modest for marine invertebrates but can introduce spurious redundancies unless alternate haplotypes are excluded from the primary assembly (“Methods”, Supplementary Note 1). Transcript data were collected from 27 tissues, 25 of which were isolated from the reference individual (Supplementary Table 3), facilitating the analysis of RNA editing. Our genome assembly totals 4.59 Gbp and comprises 46 long scaffolds (40–158 Mbp) (Supplementary Fig. 1) that we identify with chromosomes, matching the 2N = 92 karyotype that is shared by loliginids and related sepiids25,26. The assembly captures more than 96% of the known protein-coding gene complement (Supplementary Note 1).
To study genome evolution in coleoid cephalopods we also produced chromosome-scale assemblies of the Hawaiian bobtail squid, Euprymna scolopes, and the California two-spot octopus, Octopus bimaculoides, by combining new chromatin conformation capture sequences with previously reported draft genome assemblies5,27 (Supplementary Note 1). Figure 1b shows a phylogeny of representatives spanning several major cephalopod clades based on mitochondrial DNA (Supplementary Note 2), which accords with some previous studies28, although deep relationships among decapodiforms (squid and cuttlefish) have been notoriously difficult to resolve29. Using a molecular clock we estimate the Euprymna-Doryteuthis split to be ~100 million years ago (Mya), and the divergence of octopus from decapodiforms to be ~275 Mya (Fig. 1b, Supplementary Note 2), consistent with other studies28,30. The three chromosome-scale genomes analyzed here include representatives spanning the principal lineages of coleoid cephalopods.
We predicted 24,911 protein-coding genes in D. pealeii by combining extensive transcriptome data from 27 tissues with homology-based methods (Fig. 1c, Supplementary Table 3, Supplementary Note 3 and 4). Of these, 18,296 have detectable sequence similarity to protein-coding genes in other animals, comparable with the number found in octopus and bobtail squid (Supplementary Note 4). While most of these represent ancient genes found broadly across bilaterians, an additional 1597 D. pealeii genes have recognizable similarity only to genes from other cephalopods9. This nominally cephalopod-specific set includes several gene families that are present in both squids and octopuses (e.g., reflectins) while others are restricted to squid (e.g., suckerins, histidine-rich beak proteins; Supplementary Table 4). These gene families related to cephalopod innovations are discussed below. Genes are irregularly distributed across chromosomes, with both regions of high gene density (a 19 Mb region with more than 50 genes per Mb) and long gene deserts (28 regions of at least 5 Mb with fewer than 1 gene per Mb) (Supplementary Fig. 2a). Gene density is positively correlated with LTR retrotransposons and proximity to chromosome ends, and negatively correlated with DNA transposons and simple repetitive sequence (Supplementary Fig. 2b), suggesting ongoing maintenance of distinct sub-chromosomal territories.
Repetitive element landscape
The D. pealeii genome harbors an extensive complement of transposable and other repetitive elements, including numerous novel elements (Supplementary Note 4). Remarkably, while the squid and octopus genomes are all larger than typical invertebrate genomes, they have each expanded different families of transposable elements (Supplementary Table 5). SINEs dominate the repeat landscape in octopus5, but LINEs dominate the squids27, albeit from different classes in Doryteuthis and Euprymna (e.g., RTE-BovB in Doryteuthis and CR1-Zenon in Euprymna). The turnover of transposable elements is rapid within coleoid genomes, with the majority of elements (55%) showing limited (10%) divergence consistent with recent and possibly genus-specific expansion (Supplementary Note 4). Some repetitive elements are unevenly distributed across coleoid genomes, with subsets of chromosomes supporting the expansion and maintenance of distinct repeat classes (Supplementary Note 4). Since transposable elements have been implicated in the rewiring of gene regulatory circuits31, the difference in transposable elements across coleoid cephalopods could be one of the major drivers of genomic innovation among these diverse groups.
Conserved synteny
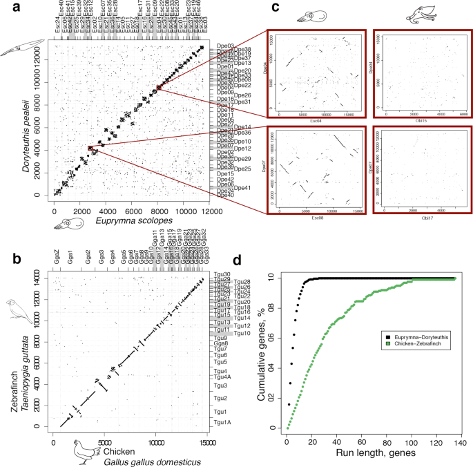
Despite 100 million years of divergence, and the differential transposable element expansions noted above, we find a remarkable near 1:1 correspondence between the chromosomes of D. pealeii and E. scolopes, reminiscent of the pattern observed between non-cephalopod molluscs (Figs. 2 and 3; Supplementary Note 5, Supplementary Fig. 3). This observation from genome sequences aligns with the finding that chromosome numbers in loliginid and sepiid squid are the same25. The karyotypic stability of squid is nominally similar to the karyotype stasis observed in birds32. Despite the nearly perfect 1:1 correspondence between loliginid and sepiolid squid chromosomes, we find extensive within-chromosome rearrangement (Fig. 4). This is a sharp contrast with birds, which have diverged over a similar time scale (~100 million years) but exhibit long-range intrachromosomal colinearity (Fig. 4).
Dotplots of orthologous gene content. a The scallop M. yessoensis and the African snail A. fulica. The chromosomes of these two molluscs are conserved both in regard to each other and to their linkage group identities. b M. yessoensis and N. pompilius, a non-coleoid cephalopod, show conservation of macrosynteny between early branching cephalopods and other molluscs. c M. yessoensis and D. pealeii illustrate derived rearrangements in squid genomes. d Comparisons of D. pealeii and N. pompilius suggest chromosomal rearrangements occurred after the split between nautiloids and coleoids. e D. pealeii and O. bimaculoides. Squid and octopus chromosomes show higher levels of conservation. f D. pealeii and E. scolopes. The chromosomes show near 1:1 correspondence between the two squid species. Axes are labeled with chromosome or contig IDs and gene indices.
a Top: Amphioxus (B. floridae) chromosomes correspond 1:1 to BLGs with some exceptions: Bfl1—chordate fusion of BLGA1 and A2; Bfl2—recent amphioxus fusion of BLGC1 and BLGJ1; Bfl3—recent amphioxus fusion of BLGC2 and BLGQ; Bfl4—recent amphioxus fusion of BLGO1 and BLGI. Middle: M. yessoensis chromosomes show some mixing of BLGs, but most chromosomes primarily correspond to one BLG. Bottom: A. fulica chromosomes follow similar patterns as M. yessoensis chromosomes, except that A. fulica underwent a whole genome duplication94 resulting in several duplicate chromosomes. b BLG orthologues on cephalopod chromosomes show extensive mixing of multiple BLGs throughout. Top: D. pealeii chromosomes. Middle: E. scolopes chromosomes. Bottom: O. bimaculoides chromosomes. c BLG color assignments.
Mutual best hit dotplots between squids (a) and birds (b). c Megablast alignment in 10 kb windows of E. scolopes and D. pealeii (left) and O. bimaculoides and D. pealeii (right). The squid show some retention of colinearity while colinearity is lost between octopus and squid genomes. d Quantification of microsyntenic cluster sizes. Run length corresponds to the number of genes in a detected microsyntenic linkage (maximum number of intervening genes = 5), and cumulative genes (y-axis) corresponds to the total sum of genes in the run of a certain size or larger. This allows us to define an “N50” measure: 50% of squid genes are in microsyntenic runs of 4 or fewer genes and 50% of bird genes are in microsyntenic runs of 23 or fewer genes.
Patterns of conserved synteny shared by squids and octopus relative to bivalve and gastropod molluscs, however, suggest a period of intense genome rearrangement prior to the split between the major coleoid groups (Figs. 2c, d, 3, Supplementary Fig. 4, Supplementary Note 5). This is confirmed by the observation that the recently published Nautilus genome33 largely preserves ancestral molluscan/bilaterian macrosynteny (Fig. 2d). Since sea scallop chromosomes show extensive conserved synteny with the chordate amphioxus and diverse marine invertebrates34,35, the ancestral molluscan chromosomes likely resembled scallop chromosomes in their gene content and organization. The organization of the Nautilus genome suggests that this ancestral state persisted in the earliest cephalopods. Coleoid cephalopod genomes, however, were extensively restructured. We find that genes linked together in scallop, clam, and Nautilus chromosomes are typically distributed across 1–9 squid chromosomes and 1–8 octopus chromosomes (Fig. 2c, d). This observation, combined with the simpler syntenic relationships between squid and octopus, demonstrates considerable interchromosomal rearrangement in the coleoid cephalopod stem lineage.
Our chromosome-scale assemblies allow us to compare the large-scale genome organization of two ancient coleoid lineages. Chromosome numbers of squid (N = 46) and octopuses (N = 30) are distinct but stable within each group25,26,36. We find that conserved syntenies (i.e., gene linkages) between octopus and squid allow their chromosomes to be put into simple groups that associate 1–4 squid chromosomes with 1–3 octopus chromosomes (Fig. 2e, f, Supplementary Fig. 3). These patterns imply limited rearrangement in the two lineages since their common coleoid ancestor. In a handful of cases, squid and octopus chromosomes can be put in 1:1 correspondence, indicating that these chromosomes (1) were present in the last common coloeid ancestor and (2) have been stable since that time (Supplementary Table 10).
From these patterns of conserved synteny we infer that the proto-coleoid chromosomes arose from the bilaterian-like linkage groups present in the most recent common ancestor of cephalopods, bivalves, and gastropods by a process of fragmentation and mixing that produced the novel combinations seen in coleoids. The net effect of these rearrangements was to reorganize the 21–22 ancestral molluscan chromosomes into at least 32 ancestral coleoid cephalopod linkage groups. We define these ancestral coleoid groups as sets of genes that are (1) syntenic in both coleoid lineages but (2) show the least amount of mixing relative to other bilaterians (Supplementary Note 5). Of these ancestral coleoid linkage groups, 28 have been retained in Doryteuthis without subsequent fusion (although chromosome fragmentation led to them being spread over 40 chromosomes) and 18 in octopus (spread across 20 chromosomes). The remaining four ancestral coleoid linkage groups underwent fusions followed by mixing (Fig. 3, Supplementary Table 9). Surprisingly, our results reveal that octopus chromosomes, despite reduced numbers, retain fewer ancestral bilaterian linkage group (BLG) fission products than do squid. Accordingly, we find more BLG mixing on the octopus chromosomes, suggesting secondary, lineage-specific, fusions (Fig. 3, Supplementary Fig. 5, Supplementary Table 9). This comparative analysis suggests that the ancestral coleoid syntenies more closely resembled those found in contemporary squid such as D. pealeii and E. scolopes, with many octopus chromosomes formed by fusions followed by intrachromosomal scrambling of gene order.
Intriguingly, the stem lineages of both coleoid cephalopods and jawed vertebrates each experienced analogous periods of intense genomic rearrangement. The jawed vertebrate rearrangements occurred in the aftermath of the early vertebrate genome duplications34. In contrast, the rearrangements in the coleoids was not accompanied by genome duplication, which we can rule out5 based on the scarcity of unlinked duplicates in the squid and octopus genomes. Our findings suggest further study of the connection between chromosomal “big bangs”—whether due to extensive rearrangement as in cephalopods, or whole-genome duplication as in vertebrates—and the evolution of novel body plans, complex nervous systems, and other adaptations.
Large gene clusters
Cephalopod genomes are known to encode an expanded repertoire of protocadherin and C2H2 gene families5,27,37,38. Using our chromosomal sequences for D. pealeii, E. scolopes, and O. bimaculoides we assessed the full extent of these gene families and their genomic organization across coleoid cephalopods. The protocadherin (PCDH) gene family is larger in coleoids than in other bilaterians, and is even larger in D. pealeii (288) than in O. bimaculoides (168)5,37 or E. scolopes (220) (Supplementary Fig. 6a)27. In vertebrates, PCDHs are homophilic neuronal cell adhesion molecules39,40, and they may play a role in coordinating the development of the large nervous systems of coleoids.
Protocadherin expansions form multi-megabase arrays on single, orthologous chromosomes in the three coleoid genomes (Fig. 5a). Almost all of the D. pealeii PCDH genes (285/288) are encoded by a large 50 Mb cluster on chromosome 15, with more than half of these genes organized as five sub-arrays of closely related, multi-exonic genes oriented in the same transcriptional direction (Fig. 5a, b). We also identified fragmentary reading frames with some sequence similarity to the protocadherins throughout these clusters, which may represent pseudogenes. The orthologous O. bimaculoides chromosome 14 contains a 43 Mbp cluster organized into two sub-arrays of closely related genes. Although these chromosomes are orthologous, D. pealeii and O. bimaculoides PCDH genes themselves form distinct phylogenetic sub-families, suggesting a combination of ongoing lineage-specific gene duplication and homogenization through gene conversion (Fig. 5b). Protocadherin genes in E. scolopes and D. pealeii are phylogenetically interspersed but include some subclusters unique to each species. Unlike vertebrates, cephalopods do not generate PCDH diversity by alternative splicing where diverse sets of multiple first exons are spliced to shared final exons40. Instead, the PCDH diversity in coleoid cephalopods arose convergently through a distinct mechanism of full gene duplications.
a Protocadherin gene clusters in cephalopod genomes. The protocadherin- and C2H2-rich chromosomes for D. pealeii, E. scolopes, and O. bimaculoides are shown to scale. 285/288 D. pealeii PCDHs are located within a 50 Mb cluster on chromosome 15 (box). Of these, 163 are found in 5 tight subclusters of 40 (Da, yellow), 37 (Db, grass green), 20 (Dc, green), 36 (Dd, teal), and 30 (De, blue) genes. All but the De are facing in the same transcriptional direction. E. scolopes also demonstrates multiple clusters of PCDHs spanning chromosome 15. The orthologous chromosome in O. bimaculoides contains 149 of 168 PCDHs found in the genome, with two notable subclusters of 34 and 27 genes. Major clusters of C2H2 genes are noted in gray. b Phylogeny of coleoid (octopus: blue, decapodiform in black), snail (Lottia gigantea, teal), bivalve (Crassostrea gigas, sky blue), annelid (Capitella teleta, green) and human (red) PCDHs demonstrates lineage-specific expansions. A handful of very long branches in the decapodiform protocadherins correspond to truncated sequences that may represent pseudogenes. Notably, genomic clusters (indicated above the phylogeny by different color bars) also cluster on the tree. c Arrangement of S-crystallins/Glutathione S-transferases (GSTs) in cephalopod genomes. Purple bars indicate the location of GST genes, gray gradient indicates gene density. D. pealeii has 139 GSTs in a single cluster spanning 60 Mb on chromosome 39. The orthologous chromosome in E. scolopes contains 77 GSTs distributed in multiple clusters, while in octopus, 26 GSTs are found spanning chromosome 5.
The complement of C2H2 zinc finger transcription factors is also dramatically expanded in all three coleoid genomes (Supplementary Fig. 6c), which was suggested in findings from sub-chromosomal draft coleoid genomes5,27. The D. pealeii genome encodes a staggering 2785 C2H2-domain-containing genes, with the majority (1675, or 60%) contained on chromosome 15, on the opposite end of the chromosome from the PCDH supercluster. The orthologous chromosome in Octopus is similarly arranged, but with many fewer C2H2 genes (165, or 9% of the total). Euprymna chromosome 15 contains 201 C2H2 genes, but they are more interspersed with the PCDH sub-arrays (Fig. 5a). In contrast to the genomic organization of protocadherins, the C2H2 genes in D. pealeii do not form phylogenetically-related subclusters.
In addition, we found an extensive expansion of S-crystallins, which are related to the glutathione S-transferases and constitute the majority of crystallins characterized in squid lenses41,42. A moderate expansion in decapodiforms had been previously detected43. Here we report 139 S-crystallin genes located in a single, tight cluster spanning 5.5 Mb on chromosome 39 in the D. pealeii genome (Fig. 5c). This is a larger expansion than has been described in E. scolopes (77) and is a considerably increased complement relative to the 27 S-crystallin genes of the O. bimaculoides genome. In contrast, the O. bimaculoides genome contains a clustered expansion of 26 acetylcholine receptor-like genes on chromosome 15 that are expressed in the suckers5 and have recently been shown to contribute to chemosensory reception44. D. pealeii, however, encodes only seven of these atypical subunits, of which five are tightly clustered on chromosome 4 (Supplementary Fig. 6d).
While the phenotypic role of some gene family expansions is little understood, several expansions that we highlight in these cephalopod genomes do have important roles in other animals. The diversity of protocadherins, for example, is important in establishing neuronal self-avoidance in vertebrate brains40,45. In vertebrates, the expansion of protocadherins translates to cell-surface diversity in a role analogous to DSCAM in flies, and a reduction in this diversity results in inappropriate neuronal connections and cell death46,47,48. Ecdysozoans lack this gene family entirely, and ambulacrarian genomes only encode a single protocadherin (Supplementary Fig. 6a), suggesting that the expansion of the size of this gene family was required for vertebrate neuronal diversity. While we make no claims about their function, our work demonstrates a similar correlation, with a large diversity of protocadherins expressed in the elaborate coleoid brains (Supplementary Fig. 6b). By contrast, only a handful of protocadherin genes are found in their spiralian relatives.
The diversity of glutathione S-transferases in squid has been demonstrated to play a role in the formation of the refractive gradient of their lens, with proteins with short linkers in the center, and those with longer linkers at the periphery49. While a diversity of these sequences had been suggested from previous RNA-seq analyses50, here we demonstrate a far greater expansion than what had been previously detected, as well as a striking genomic arrangement.
RNA editing
A striking feature of coleoid cephalopods is their extensive editing of messenger RNAs by enzymes that convert specific adenosines (A) to inosines (I). Since inosine is interpreted by the translational machinery (and in cDNA sequencing) as a guanosine (G), mRNA editing can lead to “recoding,” which allows a static genome to dynamically encode a diverse proteome51,52. While A-to-I mRNA editing occurs in other animals, it has been reported to be several orders of magnitude more prevalent in coleoid cephalopods9,10. Case studies of specific neuronal genes have argued that mRNA editing in cephalopods can be adaptive7,9,53,54, although editing is influenced by diverse evolutionary forces and non-adaptive explanations have also been proposed55. The frequency and tissue-specificity of coeloid mRNA editing are poorly characterized in part due to the lack of a complete, high-quality reference genome against which transcriptomes can be compared.
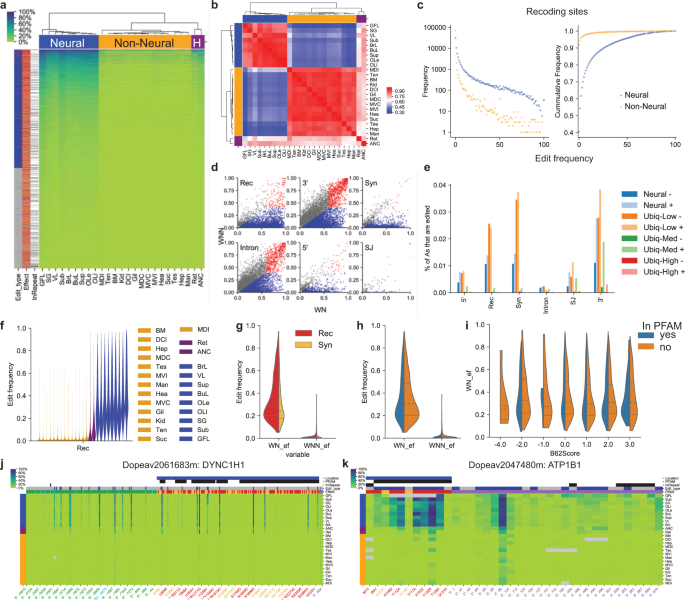
To characterize organismal patterns in D. pealeii mRNA editing we developed a comprehensive map of edited sites from a diverse set of 24 neural and non-neural transcriptomes (Fig. 6a, b, Supplementary Table 3). Since the reference genome and transcriptomes were obtained from the same individual, we could readily differentiate edited sites in transcripts from heterozygous A/G sites in the genome. Our study complements previous analyses that use more restricted tissue sampling and localized genic assemblies9,10. We computed tissue-specific edit frequencies, that is, the fraction of transcripts that are read as G (corresponding to inosine in mRNA) relative to the genomically encoded A (“Methods”, Supplementary Note 7).
a Edit frequencies of target sites (y-axis) per tissue sample (x-axis) from constitutively expressed edit sites. b The correlation matrix illustrates how squid tissues cluster by their edit frequencies. Clustering of tissues shows distinct groups, neural tissues to the left (blue), non-neural tissues in the center (yellow), and mixed tissues on the right (heterogeneous - “H”, dark purple): retina (Ret) and axial nerve cord (ANC). 13,578 constitutively expressed sites that have more than 3 reads in each of the samples with at least 5% or more edit frequency in at least one sample (a and b). c Frequency distribution of recoding edit sites discriminated by neural (blue) and non-neural (orange) samples. The majority (54%) of the recoding edit sites in neural samples have an edit frequency below 1%; in contrast, most of the recoding sites (94%) in non-neural samples are below 1%. d Scatterplot of the weighted average edit frequencies of neural samples (WN) against the weighted average edit frequencies of non-neural samples (WNN) classified by edit type: recoding (Rec), synonymous (Syn), intronic (Intron), splice junction (SJ), or in the 5′ or 3′ UTR. The weighted averages were used to classify edit sites as: Neural with differential editing between neural and non-neural samples where the ratio between WN and WNN is above 2.75 (blue); Ubiquitous Low with edit frequencies below 5% (light gray); Ubiquitous High with editing frequency rates >60% for neural and >40% for non-neural tissues (red); and Ubiquitous Medium with edit frequencies between 5–40% in WN and 5–60% in WNN (gray). e 197,549 sites with at least 10 reads of depth in neural and non-neural samples classified by genic locations and overlap with repetitive sequence (as indicated by the + and −). Coding edits are found predominantly in Neural and Ubiquitous Low edit types while repetitive sequences are frequently edited in the 3′ UTR, regardless of edit type. f–i Analysis of edit frequencies of neural-type edits that are robustly edited (>25% edit frequency in at least one sample). f The edit frequency per tissue highlights the GFL as the tissue with the highest distribution if edit frequency. Side-by-side comparison of weighted edit frequencies of g recoding and synonymous sites, and h sites overlapping conserved protein domains. i Same as (h), showing the WN values segregated on the x-axis by the amino acid substitution score. Heatmap of RNA editing profiles for the constitutively expressed Dynein Cytoplasmic 1 Heavy Chain 1(DYNC1H1) gene (j), and the ATPase Na+/K+ Transporting Subunit Beta 1 (ATP1B1) gene (k), which is expressed in all neural tissues.
We found a total of 590,165 A-to-I edited sites genome-wide, the majority of which are edited at low frequency (Fig. 6c, Supplementary Figs. 7c and 8a). Out of those, 205,618 sites demonstrated robust editing with an edit frequency above 25% in at least one sample (Supplementary Table 11). There are 11,841 genes edited in the genome (Supplementary Table 12). Nearly a quarter of robustly edited sites (56,520 out of 205,618) are found in 5905 genes, including both recoding (15,293) and synonymous (5528) sites (Table 1). RNA editing is also enriched in 3′ UTR and coding sequences in comparison with 5′ UTR and introns relative to the number of potentially editable adenosines of these genic features (Supplementary Table 13). We also found 376,148 A-to-I edited sites in transcribed sequences other than annotated protein-coding genes. Most sites in untranslated regions overlap annotated repetitive elements (Supplementary Table 14, Supplementary Fig. 8b), consistent with a role for A-to-I editing in inhibiting retrotransposon activity56,57.
Patterns of mRNA editing are highly correlated across tissues, with neural and non-neural samples forming distinct groups (Fig. 6). Correspondingly, we find two types of sites: those that are edited predominantly in neural tissues (neural edits), and those that are edited at comparable frequencies across all tissues (ubiquitous edits; Fig. 6a, d, Supplementary Note 7). These two categories differ not only in their tissue-specific editing, but also in overall editing frequency. The great majority of ubiquitously edited sites are edited only at low frequency; 78% of the edit sites have an average edit frequency below 2% (Supplementary Fig. 7). Low-frequency recoding edits may not be adaptive but rather may be a byproduct of ADAR activity near targeted (and more robustly edited) sites (Fig. 6j, k, and Supplementary Figs. 10–12). While ubiquitous-type editing frequencies were similar across all tissues, neural-type sites showed differential editing among neural tissues, with giant fiber lobe (GFL) having the highest rate of editing among the neural tissues studied (Fig. 6a, c, f).
Neural and ubiquitous edit sites also have distinct distributions across gene bodies (Fig. 6d, e). Neural edits are predominantly found in coding sequences; of such sites 70% are recoding and 30% are synonymous. In contrast, ubiquitously edited sites are predominantly found in 3′ UTRs and introns, and tend to overlap annotated repetitive sequences. Due to these differences between neural and ubiquitous sites, the vast majority of robustly edited recoding sites are of the neural type (91%), so that robust recoding outside of the nervous system is relatively rare (Table 1).
While the potential for recoding edits to alter protein function suggests that recoding sites should be correlated with functional domains or conserved sequences, we did not find any consistent functional signal. Specifically, we did not find significant differences in recoding edits in coding regions within or outside of conserved protein domains (Fig. 6h, Supplementary Fig. 9b), nor did we find preference for recoding edits in or outside transmembrane domains (Supplementary Fig. 9c). We also did not find differences in the nature of amino acid substitution in recoding, as determined by the Blosum62 score (Fig. 6i, Supplementary Fig. 9b, d). These bioinformatic observations suggest that the impact of recoding on protein function may be subtle and specific to each recoded protein, as found for specific potassium channels7,9,58.
A notable example of mRNA editing in mammals is the GRIK family of ionotropic glutamate (kainate) receptors, which are involved in short-term synaptic plasticity59. In mammals, two of the five GRIKs are shown to be edited by ADAR; the edited GRIK2 gene products regulate receptor permeability60. In squid, the three GRIK orthologs are also neurally expressed but are far more extensively edited than their mammalian counterparts, primarily within known functional domains. Only one of the three well-characterized mammalian GRIK2 editing sites, however, is genomically conserved and edited in D. pealeii (Tyr512Cys in squid; Tyr571Cys in human and mouse) (Supplementary Fig. 11). In addition to genes with clear neural function, we also find neural-specific editing in genes with broad biological function, such as dynein (DYNC1H1) and the ATPase Na+/K+ Transporting Subunit Beta 1 (ATP1B1) (Fig. 6j, k). Both transcripts harbor recoding edits that result in nominally conservative amino acid changes. The importance of extensive squid editing in both neural-specific and broadly expressed genes will need to be addressed in comprehensive functional studies.
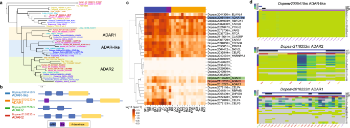
The genes that encode A-to-I editing enzymes (Adenosine Deaminase Acting on RNA, ADAR) are broadly transcribed in D. pealeii (Fig. 7), implying that transcriptional regulation is not sufficient to explain neural-specific editing. Notably, the ADAR1 and ADAR261 mRNAs are themselves extensively edited in the nervous system, possibly allowing feedback regulation. ADAR1 demonstrates at least 20 recoding edits affecting 17 amino acids in D. pealeii, 6 of which are conserved with O. bimaculoides. Editing in ADAR2 is dominated by two recoding sites that are predominantly neurally edited. Predominantly neural editing patterns are also observed among the transcripts of RNA binding proteins (Supplementary Fig. 10) including the squid CELF2 gene, which is known to associate with RNA editing enzymes in mammals62. Taken together these observations suggest regulation of ADAR activity at multiple levels.
a Phylogenetic tree of ADAR homologs. The colors highlight ADAR1, ADAR2, and ADAR-like families. b Cartoon representation indicating conserved domains present in squid ADAR proteins: double-stranded RNA binding Domains (dsmr), Z-binding domain binds (Z-a), Adenosine deaminase (A-deaminase). c Expression of genes with PFAM domains that interact with RNA that are enriched in neural samples. Tissue abbreviations as in Fig. 1 and color code in top row as in Fig. 6. d mRNA editing profile of ADAR genes.
To explore the evolutionary turnover of edit sites across loliginids, we shotgun sequenced the genomes of the congeneric Pacific market squid Doryteuthis opalescens (~28 Mya since common ancestor with D. pealeii, Fig. 1) and the more distantly related Japanese spear squid Heterololigo bleekeri (Hbl, ~48 Mya) and compared these sequences with the D. pealeii genome (Supplementary Note 7). Edited sites in D. pealeii that overlap coding regions are generally highly conserved compared with other adenosines (Supplementary Table 15), indicating that the potential for editing at these sites has been preserved since at least the origin of loliginids, consistent with previous comparisons among more distantly related coleoids9. Relatively few new editing sites have arisen in D. pealeii since its divergence from D. opalescens (Dopal), i.e., positions that are A-to-I edited in D. pealeii but are not genomic adenosines, and therefore not edited, in the other two species. These include 114 edits of the neural type, 42 of which are recoding, that appeared in the D. pealeii lineage (Supplementary Table 16). Thus, while the evolution of editing is ongoing, it appears to have slowed relative to an original burst of new mRNA editing in the coleiod lineage.
Our analysis of a comprehensive set of tissue-specific transcriptomes compared with a high-quality reference genome complements previous studies7,9,10 and implicates broader roles for RNA editing beyond recoding. While we observe elevated rates of editing in the nervous system, many of the editing sites are not obviously associated with neuronal functions and include many “housekeeping” genes (Fig. 6e). Indeed, the vast majority of edits occur outside the nervous system and are enriched in noncoding regions. In vertebrates extensive editing of Alu and LINE elements has been described and, among other functions, is suggested to have roles as an additional line of defense against transposable element proliferation57,59,63,64. A similar role may be one of their major yet unexplored functions in cephalopod genomes.
Cephalopod innovations and the genome
Finally, we identified several families of taxonomically restricted genes that are specifically associated with some of the morphological and behavioral innovations of coleoids. Well-known among these are the reflectins, which play a role in the structural coloration and iridescence of cephalopod skin (Fig. 8A)65. We found 17 reflectins distributed in three tight clusters in the D. pealeii genome. We also identified two closely linked clusters of suckerins, a gene family associated with the sucker ring teeth in squid and cuttlefish (Fig. 8B)66. D. pealeii chromosome 2 encodes 13 suckerins, all of which are highly expressed in the tentacle, comparable with the 16 suckerin genes we identify in E. scolopes. The D. pealeii genome also contains a cluster of 10 histidine-rich beak proteins that are expressed in the buccal mass (chromosome 12, Fig. 8C). Histidine-rich beak proteins are thought to play a role in the mechanical properties of squid beaks67. While the reflectins are found across coleoids, we were only able to identify the suckerins and the histidine-rich beak proteins in D. pealeii, E. scolopes, and Architeuthis dux68, but not O. bimaculoides, suggesting that these novel gene families are associated with the evolution of decapodiform morphological innovations. We also saw additional arrays of genes in D. pealeii that have no similarity to other known proteins. These arrays likely represent additional clade-specific gene families (Supplementary Table 4).
a Reflectins in the D. pealeii genome. Top: three clusters of reflectins were identified on two chromosomes, with a single reflectin found on chromosome 26 (not shown). Bottom: Reflectin expression profiles across D. pealeii transcriptomes indicate these genes are deployed in iridescent tissues, including the iridophore layer of the skin, the tissue surrounding the eye (retina), and the ink sac. Cells are colored according to standard deviation from mean expression levels. b Suckerin genes in D. pealeii. Top: the D. pealeii genome contains 13 suckerin genes distributed in two clusters on chromosome 2. Bottom: heatmap of the expression profiles of the suckerins across D. pealeii transcriptomes demonstrate that the suckerins are most highly expressed in the club of the tentacle. c Histidine-rich beak proteins in D. pealeii. Top: Cluster of 10 histidine-rich beak proteins on chromosome 12. Bottom: Heatmap of expression profiles of histidine-rich beak proteins in D. pealeii transcriptomes demonstrate high expression in the buccal mass. Abbreviations as in Fig. 1 except: BucL buccal lobe, BraL brachial lobe, BucM buccal mass, FDCI dorsal fin skin.
Our study shows that cephalopod biology is paralleled by the unique evolutionary history of their genomes. Comparative genomic analyses using chromosome-scale assemblies of the two main coleoid cephalopod lineages highlight a balance between innovations at different levels of genome organization. While some genomic characters such as specific gene family expansions have evolved convergently with vertebrates, other features such as overall genome organization are strikingly different from other animals. In particular, we reveal that the coleoid ancestor has undergone a genome-wide reshuffling of ancestrally distinct chromosomes. While the outcome is generally analogous to fusions observed in the vertebrate lineage, the mechanism does not rely on whole-genome duplication, which was absent from the cephalopods. This reorganization was restricted in time since much of the modern-day karyotype is preserved among the main coleoid lineages. Within coleoids, however, lineage-specific evolution seems to have been governed by novel gene formation, independent expansions among key gene families, and substantial RNA editing. Together we posit that understanding this mode of genome evolution—the evolutionary decoupling of different genomic characters—will be key to understanding the genomic basis of cephalopod organismal innovations.
Methods
De novo assembly of the Doryteuthis pealeii genome
All work was performed in compliance with the EU Directive 2010/63/EU on cephalopod use and AAALAC guidelines on the care and welfare of cephalopods69,70,71. We sequenced the genome of D. pealeii using a whole genome shotgun approach that combined long single-molecule PacBio reads with short, high accuracy paired-end Illumina data (Supplementary Table 1). Genomic DNA for all shotgun sequencing was derived from a single male collected in October 2015 by otter trawl from Vineyard Sound, by the Marine Resources Center at the Marine Biological Laboratory, Woods Hole, MA. The same individual was used for almost all RNA sampling. For genomic DNA isolation, testis tissue was quickly dissected, flash-frozen on liquid nitrogen and stored at −70 °C. Genomic DNA (gDNA) was extracted by homogenizing and digesting testis tissue with proteinase K at 55 °C overnight. A 1/3 volume of 5 M NaCl was gently mixed in, and the homogenate was spun at 1000 × g for 5 min to precipitate the protein. The supernatant was transferred to a new tube and 2 volumes of ice-cold 100% ethanol was added. High molecular weight gDNA was spooled, washed with 75% Ethanol, and resuspended overnight in nuclease-free water (Sigma) at 4 °C and stored at −70 °C until use. We assembled the D. pealeii genome using a hybrid approach, aiming for a single representative haplotype across the genome (Supplementary Note 1). We also generated shotgun reads for D. opalescens and H. bleekeri (Supplementary Note 2).
Chromosome-scale assembly of the Octopus bimaculoides genome
To produce a chromosome-scale assembly for O. bimaculoides, we integrated new HiC datasets (deposited under Bioproject PRJNA808169) with the previously published shotgun assembly5 (Supplementary Note 1).
Chromosome-scale assembly of the Euprymna scolopes genome
The E. scolopes assembly was generated using HiC data and assembled with Lachesis72,73. Scaffolds of 50 kb and longer from the publicly available27 assembly were used together with aligned Hi-C reads.
Molecular phylogeny and dating
We inferred molecular phylogeny and divergence times of nineteen species that represent the major cephalopod lineages using mitochondrial protein-coding genes (Supplementary Table 2). We retrieved open reading frames using the stand-alone ORFfinder (https://www.ncbi.nlm.nih.gov/orffinder/) and mitochondrial protein-coding genes were annotated considering the best hit between amino acid sequences of our target species with those of Idiosepius (accession number KF647895) using BLASTP. Each protein-coding gene was aligned codon-based using MUSCLE 3.874 implemented in AliView75. We performed maximum likelihood analyses of concatenated sequences in IQ-TREE76 with the best model and partition scheme selected by ModelFinder77, and 1000 replicates of ultrafast likelihood bootstrap78.
We estimated the age of each node assuming a strict clock with the Langley–Fitch method in r8s 1.879. We rooted the tree generated in IQ-TREE and fixed the age of two internal nodes, one for the crown Cephalopoda to 328 and 254 Mya, and the other for the divergence between the Vampyromorphida and Octobrachia to 276 and 206 Mya. These ages correspond to the maximum and minimum age estimations using transcriptome data from Supplementary Figure 4 in28.
Transcriptome Sequencing
We generated transcriptomes from 28 different tissues to aid gene prediction and to enable expression and RNA editing analyses (Supplementary Table 3). All tissues except for the posterior salivary gland and blood samples were obtained from the same adult male specimen that provided genomic DNA for shotgun sequencing. Tissues harvested were quickly dissected and flash frozen on liquid nitrogen with a small amount of Trizol (Invitrogen). Samples were stored at −70 °C and RNA was isolated using Trizol following the manufacturer’s instructions.
RNA integrity was analyzed with a Bioanalyzer 2100; only samples with clean rRNA peaks and little to no degradation were used. Total RNA was polyA-selected and directionally sequenced at the University of Chicago Genomics Facility on an Illumina HiSeq2000 per manufacturer’s instructions, generating paired-end 2 × 100 bp reads with an insert size of ~300 bp. These reads are deposited under BioProject PRJNA641326.
Protein-coding gene annotation
We annotated protein-coding genes of the D. pealeii genome using the DOE Joint Genome Institute (JGI) annotation pipeline (img.jgi.doe.gov/docs/pipelineV5/). RNA-seq data from 28 tissues (Supplementary Table 3; PRJNA641326) were aligned to the genome and assembled on-genome into transcripts by PERTRAN80. Assembled transcripts were aligned to the genome using PASA81, and PASA alignments, along with exonerate alignments of the proteomes of O. bimaculoides, Aplysia californica, Crassostrea virginica, Homo sapiens, Xenopus tropicalis, Lottia gigantea, and Swissprot eukaryotes (downloaded November 2017). The alignments and peptide homology sequences of the transcript assemblies and the peptides were submitted to GenomeScan82 and Fgenesh+83 for gene predictions. A best prediction per locus was selected and used to add UTR, to correct intron/exon boundaries with transcript data, and to add additional splice isoforms with PASA.
Repetitive landscape
Repeats were annotated using the RepeatModeler (2.0)84 and RepeatMasker (open-4.0.7)85 pipelines.
Gene family evolution
Gene families of particular interest were manually curated and analyzed as described in5. Briefly, we searched for genes of interest in the D. pealeii genome and transcriptome assemblies using BLASTP and TBLASTN searches. Candidate genes were verified using BLAST and Pfam. Genes identified in the D. pealeii genome were confirmed and extended using the transcriptomes, and multiple gene models that matched the same transcript were combined. The identified sequences from D. pealeii and other bilaterians (H. sapiens, Mus musculus, Drosophila melanogaster, Tribolium castaneum, Caenorhabditis elegans, Capitella teleta, C. gigas, L. gigantea, and O. bimaculoides) were aligned using either MUSCLE74 or CLUSTALO86. Phylogenetic trees were constructed with FastTree287, using full-length sequences, and visualized with Figtree (A. Rambaut, http://tree.bio.ed.ac.uk/software/figtree/).
Mutual best hit orthology
Reciprocal BLASTP (version 2.10.0+88) for E. scolopes, D. pealeii, O. bimaculoides, and M. yessoensis was run against B. floridae and mutual best hits (MBHs, e-value cutoff = 1e-2) were combined to form 6,821 core orthologs. Orthologs of this core set were then identified in the remaining species (Supplementary Table 7) by computing their mutual best hits to B. floridae and merging with the 6,821 gene core set. A custom script was used to extract the genomic locations of those orthologs from their genome annotations. Shared orthologs between species were clustered with Euclidean clustering and plotted in R as dotplots. The number of CephLGs was inferred via counting of orthologous chromosomes in D. pealeii and O. bimaculoides with the least number of BLG combinations
RNA editing analysis
Transcriptome variant calls
Transcriptomes obtained from tissues originating from the genome-reference individual were used for the analysis (Specimen A, Table S3). RNA-seq reads were aligned against the squid genome with the STAR aligner 2.5.3a89. The first round of RNA-seq alignments followed the following parameters: ‘-outSAMtype BAM SortedByCoordinate -runThreadN 8 -chimOutType SeparateSAMold -chimSegmentMin 20 -chimJunctionOverhangMin 20 -outSAMstrandField intronMotif -alignSoftClipAtReferenceEnds No -outSAMmapqUnique 255 -outFilterMultimapNmax 1 -outReadsUnmapped Fastx -sjdbFileChrStartEnd /projectb/scratch/mitros/squid/alnV2/star/sjdb.20.txt -sjdbGTFfile Dpealeiiv2.gtf’, and the second round: ‘-outSAMtype BAM SortedByCoordinate -runThreadN 8 -chimOutType SeparateSAMold -chimSegmentMin 20 -chimJunctionOverhangMin 20 -outSAMstrandField intronMotif -alignSoftClipAtReferenceEnds No -outSAMmapqUnique 255 -outFilterMultimapNmax 1 -outReadsUnmapped Fastx -outFilterMismatchNmax 999 -winBinNbits 10 -outFilterMismatchNoverLmax 0.5 -outFilterMismatchNoverReadLmax 10 -alignMatesGapMax 55000 -outFilterScoreMin 100 -outFilterIntronMotifs RemoveNoncanonical -outFilterMatchNminOverLread 0.2 -sjdbFileChrStartEnd sjdb.20.txt -sjdbGTFfile Dpealeiiv2.gtf’. Optical duplicates were removed using Picard (MarkDuplicates2.18.0) (http://broadinstitute.github.io/picard/). Variants were called by mpileup and bcftools (samtools v1.690) using the following parameters: samtools mpileup -A -Q 30 -d 1000 -C 50 -output-tags AD,ADF,ADR,DP,SP -uf genome.fa -b bam.md.list | bcftools call -m -A -skip-variants indels | bcftools filter -g3 -i ‘MQ>30 & SUM(DP4)>10 & (DP4[2]+DP4[3])>5’. The resulting variants were called by bcftools (samtools v1.990). Variants were annotated by SnpEff v.4.3t91 using as reference the primary transcripts (longest isoform). Parsing of the SnpEff output was performed with customized python code snpeff_parser_for_rnaediting.py. Overlap of all transcriptome variants with repeats, PFAM domains, and transmembrane domains was done using bedtools intersect (bedtools v2.28.0). Edit frequencies were calculated by counting the ratio of edited sites (#G’s) over the sum of edited and not-edited sites (#A’s + #G’s). Only sites with edit frequency >0.1% were considered. For technical and biological reproducibility of our RNA editing pipeline we applied our methods to previously published dataset10 containing 11 transcriptomes and one genomic dataset retrieved from the Sequence Read Archive (SRA) accession record: SRP044717.
The fraction of Adenosines per genic feature presented in Supplementary Table 1 was by calling transcriptome variants that overlap genic regions. Sites with >10 read depth in reference call and no alternate allele were utilized to create a small vcf file and that would replace the absent alternate allele for a ‘G’ or a ‘C’ depending on the gene strand orientation. The resulting small vcf was annotated using SnpEff v.4.3t91 and parsed by Parse_snpEff_nonEditedAs.py.
Classification of ADAR targets
Robust edit sites are referred to those sites where at least one sample has more than 0.25 edit frequency. Classification of edit sites by tissue preference was done by analyzing the edit frequency obtained from the pooled read counts for reference and alternate transcriptome variant calls from all neural and non-neural samples, excluding retina (Ret) and axial nerve cord (ANC) as these shared weak correlations between neural and non-neural samples (Fig. 6b). The projection of Weighted Neural (WN) against Weighted Non-Neural (WNN) editing averages was used to classify the edit sites (Supplementary Note 7).
Protein sequence alignment for GRIK homologs
Blastp v. 2.9.088 was used to identify the best scoring hits for squid proteins encoded by the genome (e value < 1e-20, -qcov_hsp_perc 0.8). MAFFT v7.24592 was used to align the groups of protein homologs, including the proteins resulting from RNA editing events. Alignments of homology groups are available on this link. Transmembrane domains were predicted with TMHMM v2.093.
Genomic variant calls for cephalopod conservation in CDS regions
Genomic variants were called from sequence alignments overlapping CDS in the squid genome. Reads were aligned with bwa-mem and variant calls were made using the samtools mpileup -I -A -Q 20 | bcftools call -O z -m. High-quality genomic variant calls were required to have a minimum mapping quality of 20, and sequence depth within the expected depth for CDS regions. The expected coverage range was determined ±2 standard deviations from the mean of shotgun coverage at CDS regions for each cephalopod considered for the analysis (Supplementary Fig. 1d). Adenosines overlapping CDS in D. pealeii were annotated by SnpEff v.4.3t91. The genotype comparison between D. opalescens, H. bleekeri and D. pealeii were done using only sites with confident homozygous call for both D. pealeii specimens10.
Reporting summary
Further information on research design is available in the Nature Research Reporting Summary linked to this article.
Data availability
The genome and transcriptome sequence reads generated in this study for D. pealeii are deposited as Bioproject PRJNA641326 (https://www.ncbi.nlm.nih.gov/bioproject/PRJNA641326). The genome assembly for O. bimaculoides generated in this study is deposited as Bioproject PRJNA808169 (http://www.ncbi.nlm.nih.gov/bioproject/808169). The E. scolopes sequence data used in this study is available under Bioproject PRJNA661684. (https://www.ncbi.nlm.nih.gov/bioproject/661684). The Octopus bimaculoides sequence data used in this study are available under Bioproject PRJNA270931 (https://www.ncbi.nlm.nih.gov/bioproject/270931). The D. pealeii sequenced data used in this study are available in the SRA under accession SRP044717. Source data are provided with this paper.
Code availability
Code used to compute and visualize linkage group distribution, compute putative cephLGs, Dotplots/Fisher blobplots and for the RNA editing analyses is available under https://bitbucket.org/viemet/public/src/master/CephChromosomes/ (extended from34) and at https://doi.org/10.6078/D15X38.
References
Shigeno, S., Andrews, P. L. R., Ponte, G. & Fiorito, G. Cephalopod brains: an overview of current knowledge to facilitate comparison with vertebrates. Front. Physiol. 9, 952 (2018).
Wang, Z. Y. & Ragsdale, C. W. Cephalopod nervous system organization. in Oxford Research Encyclopedia of Neuroscience (Oxford University Press, 2019).
Putnam, N. H. et al. The amphioxus genome and the evolution of the chordate karyotype. Nature 453, 1064–1071 (2008).
Holland, P. W. H., Garcia-Fernàndez, J., Williams, N. A. & Sidow, A. Gene duplications and the origins of vertebrate development. Development 1994, 125–133 (1994).
Albertin, C. B. et al. The octopus genome and the evolution of cephalopod neural and morphological novelties. Nature 524, 220–224 (2015).
Hallinan, N. M. & Lindberg, D. R. Comparative analysis of chromosome counts infers three paleopolyploidies in the mollusca. Genome Biol. Evol. 3, 1150–1163 (2011).
Garrett, S. & Rosenthal, J. J. C. RNA editing underlies temperature adaptation in K+ channels from polar octopuses. Science 335, 848–851 (2012).
Rosenthal, J. J. C. The emerging role of RNA editing in plasticity. J. Exp. Biol. 218, 1812–1821 (2015).
Liscovitch-Brauer, N. et al. Trade-off between transcriptome plasticity and genome evolution in cephalopods. Cell 169, 191–202.e11 (2017).
Alon, S. et al. The majority of transcripts in the squid nervous system are extensively recoded by A-to-I RNA editing. eLife. https://elifesciences.org/articles/05198 (2015).
Sakurai, M., Okada, S., Ueda, H. & Yang, Y. Discovering A-to-I RNA editing through chemical methodology “ICE-seq” ICE-seq. in RNA Editing: Methods and Protocols (eds. Picardi, E. & Pesole, G.) 113–148 (Springer US, 2021).
Tan, M. H. et al. Dynamic landscape and regulation of RNA editing in mammals. Nature 550, 249–254 (2017).
Schwiening, C. J. A brief historical perspective: Hodgkin and Huxley. J. Physiol. 590, 2571–2575 (2012).
Hodgkin, A. L. & Huxley, A. F. A quantitative description of membrane current and its application to conduction and excitation in nerve. J. Physiol. 117, 500–544 (1952).
Williams, L. W. The anatomy of the common squid: Loligo pealii, Lesueur (Library and printing-office late E.J. Brill, Leiden, Holland, 1909).
Rosen, H. E. & Gilly, W. F. Myogenic activity and serotonergic inhibition in the chromatophore network of the squid Dosidicus gigas (family Ommastrephidae) and Doryteuthis opalescens (family Loliginidae). J. Exp. Biol. 220, 4669–4680 (2017).
Marian, J. E. A. R. et al. Male alternative reproductive tactics and associated evolution of anatomical characteristics in loliginid squid. Front. Physiol. 10, 1281 (2019).
Oshima, M. et al. Peripheral injury alters schooling behavior in squid, Doryteuthis pealeii. Behav. Process. 128, 89–95 (2016).
Koenig, K. M., Sun, P., Meyer, E. & Gross, J. M. Eye development and photoreceptor differentiation in the cephalopod Doryteuthis pealeii. Development 143, 3168–3181 (2016).
Holt, A. L., Sweeney, A. M., Johnsen, S. & Morse, D. E. A highly distributed Bragg stack with unique geometry provides effective camouflage for Loliginid squid eyes. J. R. Soc. Interface 8, 1386–1399 (2011).
Messerli, M. A. et al. Construction and composition of the squid pen from Doryteuthis pealeii. Biol. Bull. 237, 1–15 (2019).
Crawford, K. et al. Highly efficient knockout of a squid pigmentation gene. Curr. Biol. 30, 3484–3490.e4 (2020).
Dawe, E. G., Hendrickson, L. C., Colbourne, E. B., Drinkwater, K. F. & Showell, M. A. Ocean climate effects on the relative abundance of short-finned (Illex illecebrosus) and long-finned (Loligo pealeii) squid in the northwest Atlantic Ocean. Fish. Oceanogr. 16, 303–316 (2007).
Hinegardner, R. Cellular DNA content of the Mollusca. Comp. Biochem. Physiol. A Physiol. 47, 447–460 (1974).
Gao, Y. M. & Natsukari, Y. Karyological studies on seven cephalopods. Venus Jpn. J. Malacol. 49, 126–145 (1990).
Wang, J. & Zheng, X. Comparison of the genetic relationship between nine Cephalopod species based on cluster analysis of karyotype evolutionary distance. Comp. Cytogenet. 11, 477–494 (2017).
Belcaid, M. et al. Symbiotic organs shaped by distinct modes of genome evolution in cephalopods. Proc. Natl Acad. Sci. USA 116, 3030–3035 (2019).
Tanner, A. R. et al. Molecular clocks indicate turnover and diversification of modern coleoid cephalopods during the Mesozoic Marine Revolution. Proc. R. Soc. B Biol. Sci. 284, 20162818 (2017).
Anderson, F. E. & Lindgren, A. R. Phylogenomic analyses recover a clade of large-bodied decapodiform cephalopods. Mol. Phylogenet. Evol. 156, 107038 (2021).
Kröger, B., Vinther, J. & Fuchs, D. Cephalopod origin and evolution: a congruent picture emerging from fossils, development and molecules. BioEssays 33, 602–613 (2011).
Feschotte, C. Transposable elements and the evolution of regulatory networks. Nat. Rev. Genet. 9, 397–405 (2008).
Kretschmer, R., Ferguson-Smith, M. A. & de Oliveira, E. H. C. Karyotype evolution in birds: from conventional staining to chromosome painting. Genes 9, 181 (2018).
Zhang, Y. et al. The genome of Nautilus pompilius illuminates eye evolution and biomineralization. Nat. Ecol. Evol. 5, 927–938 (2021).
Simakov, O. et al. Deeply conserved synteny resolves early events in vertebrate evolution. Nat. Ecol. Evol. 4, 820–830 (2020).
Wang, S. et al. Scallop genome provides insights into evolution of bilaterian karyotype and development. Nat. Ecol. Evol. 1, s41559-017-0120–017 (2017).
Adachi, K., Ohnishi, K., Kuramochi, T., Yoshinaga, T. & Okumura, S.-I. Molecular cytogenetic study in Octopus (Amphioctopus) areolatus from Japan. Fish. Sci. 80, 445–450 (2014).
Wang, Z. Y. & Ragsdale, C. W. Cadherin genes and evolutionary novelties in the octopus. Semin. Cell Dev. Biol. 69, 151–157 (2017).
Styfhals, R., Seuntjens, E., Simakov, O., Sanges, R. & Fiorito, G. In silico Identification and expression of protocadherin gene family in Octopus vulgaris. Front. Physiol. 9, 1905 (2019).
Rubinstein, R. et al. Molecular logic of neuronal self-recognition through protocadherin domain interactions. Cell 163, 629–642 (2015).
Chen, W. V. & Maniatis, T. Clustered protocadherins. Development 140, 3297–3302 (2013).
Tomarev, S. I., Chung, S. & Piatigorsky, J. Glutathione S-transferase and S-crystallins of cephalopods: Evolution from active enzyme to lens-refractive proteins. J. Mol. Evol. 41, 1048–1056 (1995).
Tomarev, S. I. & Piatigorsky, J. Lens crystallins of invertebrates. Eur. J. Biochem. 235, 449–465 (1996).
Sweeney, A. M., Des Marais, D. L., Andrew Ban, Y.-E. & Johnsen, S. Evolution of graded refractive index in squid lenses. J. R. Soc. Interface 4, 685–698 (2007).
van Giesen, L., Kilian, P. B., Allard, C. A. H. & Bellono, N. W. Molecular basis of chemotactile sensation in octopus. Cell 183, 594–604.e14 (2020).
Hirayama, T. & Yagi, T. Clustered protocadherins and neuronal diversity. Prog. Mol. Biol. Transl. Sci. 116, 145–167 (2013).
Zipursky, S. L. & Sanes, J. R. Chemoaffinity revisited: dscams, protocadherins, and neural circuit assembly. Cell 143, 343–353 (2010).
Sanes, J. R. & Zipursky, S. L. Synaptic specificity, recognition molecules, and assembly of neural circuits. Cell 181, 536–556 (2020).
Goodman, K. M. et al. γ-Protocadherin structural diversity and functional implications. eLife. https://elifesciences.org/articles/20930 (2016).
Cai, J., Townsend, J. P., Dodson, T. C., Heiney, P. A. & Sweeney, A. M. Eye patches: protein assembly of index-gradient squid lenses. Science 357, 564–569 (2017).
Cai, J. & Sweeney, A. M. The proof is in the pidan: generalizing proteins as patchy particles. ACS Cent. Sci. 4, 840–853 (2018).
Nishikura, K. Functions and regulation of RNA editing by ADAR deaminases. Annu. Rev. Biochem. 79, 321–349 (2010).
Basilio, C., Wahba, A. J., Lengyel, P., Speyer, J. F. & Ochoa, S. Synthetic polynucleotides and the amino acid code, v. PNAS 48, 613–616 (1962).
Shoshan, Y., Liscovitch-Brauer, N., Rosenthal, J. J. C., Eisenberg, E. & O’Connell, M. Adaptive Proteome Diversification by Nonsynonymous A-to-I RNA Editing in Coleoid Cephalopods. Mol. Biol. Evol. 38, 3775–3788 (2021).
Moldovan, M., Chervontseva, Z., Bazykin, G. & Gelfand, M. S. Adaptive evolution at mRNA editing sites in soft-bodied cephalopods. PeerJ 8, e10456 (2020).
Jiang, D. & Zhang, J. The preponderance of nonsynonymous A-to-I RNA editing in coleoids is nonadaptive. Nat. Commun. 10, 1–10 (2019).
Athanasiadis, A., Rich, A. & Maas, S. Widespread A-to-I RNA editing of Alu-containing mRNAs in the human transcriptome. PLoS Biol. 2, e391 (2004).
Orecchini, E., Frassinelli, L. & Michienzi, A. Restricting retrotransposons: ADAR1 is another guardian of the human genome. RNA Biol. 14, 1485–1491 (2017).
Rosenthal, J. J. C. & Bezanilla, F. Extensive editing of mRNAs for the squid delayed rectifier K+ channel regulates subunit tetramerization. Neuron 34, 743–757 (2002).
Blow, M., Futreal, P. A., Wooster, R. & Stratton, M. R. A survey of RNA editing in human brain. Genome Res. 14, 2379–2387 (2004).
Köhler, M., Burnashev, N., Sakmann, B. & Seeburg, P. H. Determinants of ca2+ permeability in both TM1 and TM2 of high affinity kainate receptor channels: diversity by RNA editing. Neuron 10, 491–500 (1993).
Palavicini, J. P., O’connell, M. A. & Rosenthal, J. J. C. An extra double-stranded RNA binding domain confers high activity to a squid RNA editing enzyme. RNA 15, 1208–1218 (2009).
Cosson, B. et al. Oligomerization of EDEN-BP is required for specific mRNA deadenylation and binding. Biol. Cell 98, 653–665 (2006).
Levanon, E. Y. et al. Systematic identification of abundant A-to-I editing sites in the human transcriptome. Nat. Biotechnol. 22, 1001–1005 (2004).
Kim, D. D. Y. et al. Widespread RNA editing of embedded alu elements in the human transcriptome. Genome Res. 14, 1719–1725 (2004).
Crookes, W. J. et al. Reflectins: the unusual proteins of squid reflective tissues. Science 303, 235–238 (2004).
Guerette, P. A. et al. Nanoconfined β-sheets mechanically reinforce the supra-biomolecular network of robust squid sucker ring teeth. ACS Nano 8, 7170–7179 (2014).
Tan, Y. et al. Infiltration of chitin by protein coacervates defines the squid beak mechanical gradient. Nat. Chem. Biol. 11, 488–495 (2015).
da Fonseca, R. R. et al. A draft genome sequence of the elusive giant squid, Architeuthis dux. GigaScience 9, 152 (2020).
Fiorito, G. et al. Guidelines for the care and welfare of cephalopods in research—a consensus based on an initiative by CephRes, FELASA and the Boyd Group. Lab. Anim. 49, 1–90 (2015).
Fiorito, G. et al. Cephalopods in neuroscience: regulations, research and the 3Rs. Invert. Neurosci. 14, 13–36 (2014).
Lopes, V. M. et al. Cephalopod biology and care, a COST FA1301 (CephsInAction) training school: anaesthesia and scientific procedures. Invertebr. Neurosci. 17, 8 (2017).
Burton, J. N. et al. Chromosome-scale scaffolding of de novo genome assemblies based on chromatin interactions. Nat. Biotechnol. 31, 1119–1125 (2013).
Schmidbaur, H. et al. Emergence of novel cephalopod gene regulation and expression through large-scale genome reorganization. Nat. Commun. 13, 2172 (2022).
Edgar, R. C. MUSCLE: multiple sequence alignment with high accuracy and high throughput. Nucleic Acids Res. 32, 1792–1797 (2004).
Larsson, A. AliView: a fast and lightweight alignment viewer and editor for large datasets. Bioinform. Oxf. Engl. 30, 3276–3278 (2014).
Minh, B. Q. et al. IQ-TREE 2: new models and efficient methods for phylogenetic inference in the genomic era. Mol. Biol. Evol. 37, 1530–1534 (2020).
Kalyaanamoorthy, S., Minh, B. Q., Wong, T. K. F., Haeseler, Avon & Jermiin, L. S. ModelFinder: fast model selection for accurate phylogenetic estimates. Nat. Methods 14, 587–589 (2017).
Hoang, D. T., Chernomor, O., von Haeseler, A., Minh, B. Q. & Vinh, L. S. UFBoot2: improving the ultrafast bootstrap approximation. Mol. Biol. Evol. 35, 518–522 (2018).
Sanderson, M. J. r8s: inferring absolute rates of molecular evolution and divergence times in the absence of a molecular clock. Bioinformatics 19, 301–302 (2003).
Shu, S., Goodstein, D. & Rokhsar, D. PERTRAN: genome-guided RNA-seq read assembler. https://www.osti.gov/biblio/1241180 (2013).
Haas, B. J. et al. Improving the Arabidopsis genome annotation using maximal transcript alignment assemblies. Nucleic Acids Res. 31, 5654–5666 (2003).
Yeh, R. F., Lim, L. P. & Burge, C. B. Computational inference of homologous gene structures in the human genome. Genome Res. 11, 803–816 (2001).
Salamov, A. A. & Solovyev, V. V. Ab initio gene finding in Drosophila genomic DNA. Genome Res. 10, 516–522 (2000).
Flynn, J. M. et al. RepeatModeler2 for automated genomic discovery of transposable element families. Proc. Natl Acad. Sci. USA 117, 9451–9457 (2020).
Smit, A. et al RepeatMasker Open-4.0. http://www.repeatmasker.org (2013).
Sievers, F. et al. Fast, scalable generation of high-quality protein multiple sequence alignments using Clustal Omega. Mol. Syst. Biol. 7, 539 (2011).
Price, M. N., Dehal, P. S. & Arkin, A. P. FastTree 2-approximately maximum-likelihood trees for large alignments. PLoS ONE 5, e9490 (2010).
Camacho, C. et al. BLAST+: architecture and applications. BMC Bioinform. 10, 421 (2009).
Dobin, A. et al. STAR: ultrafast universal RNA-seq aligner. Bioinformatics 29, 15–21 (2013).
Li, H. et al. The sequence alignment/Map format and SAMtools. Bioinformatics 25, 2078–2079 (2009).
Cingolani, P. et al. A program for annotating and predicting the effects of single nucleotide polymorphisms, SnpEff: SNPs in the genome of Drosophila melanogaster strain w1118; iso-2; iso-3. Fly 6, 80–92 (2012).
Katoh, K. & Toh, H. Recent developments in the MAFFT multiple sequence alignment program. Brief. Bioinform. 9, 286–298 (2008).
Krogh, A., Larsson, B., von Heijne, G. & Sonnhammer, E. L. L. Predicting transmembrane protein topology with a hidden markov model: application to complete genomes. J. Mol. Biol. 305, 567–580 (2001).
Guo, Y. et al. A chromosomal-level genome assembly for the giant African snail Achatina fulica. GigaScience 8, giz124 (2019).
Acknowledgements
We thank the Marine Resources Center and the Cephalopod program at the Marine Biological Laboratory for supplying D. pealeii, R. Hanlon for the image in Fig. 1a, R. Hanlon and S. Senft for help with tissue dissection, Dr. Chuck Winkler for supplying O. bimaculoides, B. Burford and W. Gilly for assistance with D. opalescens collection, and the Vienna Zoo (Tiergarten Schönbrunn), particularly R. Halbauer, A. Weissenbacher, and the aquarist team for E. scolopes husbandry. Computation was done using the Life Science Cluster at the University of Vienna. This project began with generous funding from the Grass Foundation, administered by the MBL through J.J.R. It was also supported by Austrian Science fund FWF (P30686-B29) to H.S. and O.S., the Whitman Center Early Career Fellowship to O.S., the Okinawa Institute of Science and Technology Molecular Genetics Unit, Chan-Zuckerberg BioHub, and the Marthella Foskett Brown Chair in Computational Biology to D.S.R, NSF grant (IOS-1354898) to C.W.R, and the Hibbitt Early Career Fellowship to C.B.A. Sequencing at the University of Chicago Functional Genomics Facility was partially supported by the NIH (5UL1TR002389-02 and UL1 TR000430).
Author information
Authors and Affiliations
Contributions
C.B.A., C.W.R., O.S., and D.S.R conceived the study, designed objectives, and coordinated the project. C.B.A and J.J.R. harvested the materials for genome and transcriptome sequencing in D. pealeii, and C.B.A performed the genomic DNA and RNA preparations. C.B.A. collected D. opalescens. G.S. collected and sequenced H. bleekeri. C.B.A, C.W.R, T.M, and D.S.R carried out genome sequencing. Long-read sequencing was carried out by J.G. Genome assembly and annotation was performed by T.M. and D.S.R. Transcriptome sequencing, assembly, and analyses were performed by T.M. and C.B.A. Repeat analyses were performed by O.S. and T.M. Synteny analyses were performed by H.S., T.M., O.S., and D.S.R. Gene family content analyses were performed by C.B.A., T.M., H.S, and Z.Y.W. The phylogeny was generated by G.S. T.M. mapped genomic and transcriptome reads and called genomic variants. S.M.R. called transcriptome variants and annotated variant calls. S.M.R. performed the RNA editing analyses with input from J.J.R. C.B.A., H.S., T.M., S.M.R., C.W.R., O.S., and D.S.R. worked closely on the final data analyses, interpretation, and presentation. All authors read, wrote, and approved the manuscript.
Corresponding authors
Ethics declarations
Competing interests
D.S.R. is a member of the Scientific Advisory Board of, and a minor shareholder in, Dovetail Genomics LLC, which provides as a service the high-throughput chromatin conformation capture (Hi-C) technology used in this study. The remaining authors declare no competing interests.
Peer review
Peer review information
Nature Communications thanks the anonymous reviewer(s) for their contribution to the peer review of this work.
Additional information
Publisher’s note Springer Nature remains neutral with regard to jurisdictional claims in published maps and institutional affiliations.
Supplementary information
Source data
Rights and permissions
Open Access This article is licensed under a Creative Commons Attribution 4.0 International License, which permits use, sharing, adaptation, distribution and reproduction in any medium or format, as long as you give appropriate credit to the original author(s) and the source, provide a link to the Creative Commons license, and indicate if changes were made. The images or other third party material in this article are included in the article’s Creative Commons license, unless indicated otherwise in a credit line to the material. If material is not included in the article’s Creative Commons license and your intended use is not permitted by statutory regulation or exceeds the permitted use, you will need to obtain permission directly from the copyright holder. To view a copy of this license, visit http://creativecommons.org/licenses/by/4.0/.
About this article
Cite this article
Albertin, C.B., Medina-Ruiz, S., Mitros, T. et al. Genome and transcriptome mechanisms driving cephalopod evolution. Nat Commun 13, 2427 (2022). https://doi.org/10.1038/s41467-022-29748-w
Received:
Accepted:
Published:
Version of record:
DOI: https://doi.org/10.1038/s41467-022-29748-w
This article is cited by
-
Molecular Phylogeny of “Chemosensory Proteins” in Bacteria and Arthropods: CSP as an Extremely Ancient Gene
Journal of Molecular Evolution (2026)
-
The application of irreversible genomic states to define and trace ancient cell type homologies
EvoDevo (2025)
-
An episodic burst of massive genomic rearrangements and the origin of non-marine annelids
Nature Ecology & Evolution (2025)
-
A single-cell atlas of the bobtail squid visual and nervous system highlights molecular principles of convergent evolution
Nature Ecology & Evolution (2025)
-
Constraints on the optimization of gene product diversity
Molecular Systems Biology (2025)










