Abstract
Importin β-superfamily nuclear import receptors (NIRs) mitigate mislocalization and aggregation of RNA-binding proteins (RBPs), like FUS and TDP-43, which are implicated in neurodegenerative diseases. NIRs potently disaggregate RBPs by recognizing their nuclear localization signal (NLS). However, disease-causing mutations in NLS compromise NIR binding and activity. Here, we define features that characterize the anti-aggregation activity of NIR and NLS. We find that high binding affinity between NIR and NLS, and optimal NLS location relative to the aggregating domain plays a role in determining NIR disaggregation activity. A designed FUS chimera (FUSIBB), carrying the importin β binding (IBB) domain, is solubilized by importin β in vitro, translocated to the nucleus in cultured cells, and downregulates the expression of endogenous FUS. In this study, we posit that guiding the mutual recognition of NLSs and NIRs will aid the development of therapeutics, illustrated by the highly soluble FUSIBB replacing the aggregation-prone endogenous FUS.
Similar content being viewed by others
Introduction
Cytoplasmic mislocalization and aggregation of nuclear RNA-binding proteins (RBPs) with Prion-like domain (PrLD) is a shared pathological hallmark of neurodegenerative diseases, including amyotrophic lateral sclerosis (ALS), frontotemporal dementia (FTD), and multisystem proteinopathy (MSP)1,2,3. For example, the inclusion bodies of TAR DNA-binding protein 43 (TDP-43), fused in sarcoma (FUS), and heterogenous nuclear ribonucleoprotein A1 (hnRNPA1) are found in ALS and FTD patients4. These RBPs are predominately found in the nucleus, where they carry out their normal functions. However, mutations in their nuclear localization signal (NLS) and other environmental factors, such as stress, cause their mislocalization to the cytoplasm5,6,7,8. In the cytoplasm, these RBPs form aggregates through the interactions mediated by PrLD and other low complexity domains (LCDs)9,10,11,12, which can cause neurodegeneration in two ways: (i) the loss of function toxicity induced by nuclear depletion of RBPs and (ii) the gain of function toxicity induced by the aberrant assembly of RBPs in the cytoplasm. Therefore, a therapeutic strategy that restores the diffusive, functional state and nuclear localization of RBPs would rescue both the loss of function and the gain of function toxicity.
Recently, we and others have shown that, besides their canonical function in nuclear transport, nuclear import receptors (NIRs) can function as molecular chaperones and protein disaggregators13,14,15,16. Thus, the overexpression of NIRs can rescue the toxicity caused by RBP aggregation through simultaneously mitigating RBP aggregation and restoring their nuclear function. NIRs prevent and reverse the aggregation of their respective transport cargoes by binding to the nuclear localization signal (NLS)13,14,15,16. For instance, aggregation of FUS and hnRNPA1 can be mitigated by the NIR, Karyopherin-β2 (Kap β2; also known as Transportin 1), that also transports these RBPs into the nucleus by recognizing the proline-tyrosine NLS (PY-NLS)17,18,19,20. The PY-NLS is a non-classical NLS characterized by 20–30 amino acids consisting of N-terminal hydrophobic or basic motifs and C-terminal R/K/H(X)2-5PY motifs (where X2-5 is any sequence of 2–5 residues)21. The Kap β2-mediated chaperone and transport of PY-NLS-containing cargo do not require an adapter protein to bridge the interactions between NIR and its cargo. Most canonical NLS (cNLS)-containing cargoes, on the other hand, require an adapter protein22. For example, TDP-43 contains a bipartite cNLS and is transported by a complex formed by a karyopherin protein, importin β (Imp β), and the adapter importin α (Imp α)23,24. Imp α bridges the interactions between cNLS-containing cargo and Imp β. The trimeric cargo-Imp α-Imp β complex is then imported into the nucleus25. Similar to the Kap β2 system, the importin α/β complex (Imp α/β) mitigates the aggregation of TDP-43 that carries cNLS13,26. Thus, NIRs recognize respective nuclear localization signals as the anti-aggregation signal to chaperone and disaggregate their cargo proteins.
The Kap β2 activity on FUS, as the chaperone, disaggregator, and nuclear transporter, depends on the interactions with PY-NLS13,27. In the absence of the PY-NLS, Kap β2 can interact with FUS through the C-terminal Arg-Gly-rich (RGG) domains14,28. This interaction is weaker compared to the binding through PY-NLS and is only sufficient to suppress FUS liquid-liquid phase separation (LLPS)29, but not aggregation13. In addition to the PY-NLS and RGG domains, an NMR study indicated that Kap β2 interacts with FUS N-terminal PrLD to interrupt intermolecular interactions mediating FUS self-assembly16. It was hypothesized that the initial PY-NLS binding during disaggregation might enable Kapβ2 to engage secondary binding sites in FUS PrLD and rapidly disrupt contacts that maintain fibril integrity. Although the initial PY-NLS recognition is highly specific, it is unclear whether the secondary interactions are also specific to the PrLD of native cargoes.
Many ALS-causing FUS mutations occur within PY-NLS or result in a truncated protein that lacks PY-NLS (e.g., FUSP525L and FUSR495X). In these cases, Kap β2 shows weakened interactions with its cargo29,30, which results in reduced activity and increased FUS aggregation13. Moreover, Kap β2 is mislocalized and co-aggregated with FUS in FTD patients, which may lead to a loss of its function and contribute to the aggregation of WT FUS31,32,33,34,35,36. Hence, a more efficient system that couples NIR chaperone and NLS anti-aggregation signal is needed under disease conditions to overcome increased protein aggregation burden. Understanding the mechanism of NIRs’ chaperone activity and NLSs’ anti-aggregation signal activity is essential for developing such a system with therapeutic potential.
In this study, we investigated the functional mechanism of NIRs as the protein chaperone and NLSs as the anti-aggregation signal. We found that high affinity to the anti-aggregation signal and low specificity of the PrLD-NIR interactions characterize the chaperone and disaggregation activity of NIRs. Based on these rules, we discovered that the importin-β-binding domain (IBB) is a remarkably efficient anti-aggregation signal for Imp β, such that Imp β can reverse aggregation of IBB-tagged FUS (i.e., FUSIBB), even though FUS is not a native cargo of Imp β. Carrying a highly efficient anti-aggregation signal, FUSIBB is more soluble than wild-type (WT) FUS and remains nuclear and diffusive even under stress. Importantly, expressing FUSIBB downregulates the endogenous FUS mRNA and protein level, presumably through an autoregulatory mechanism37. Since restoring FUS nuclear and diffusive state can rescue neuronal toxicity caused by its aggregation13, our work paves the way to developing therapeutics for FUS-ALS/FTD.
Results
M9M is the most efficient anti-aggregation signal for Kap β2
We first aimed to define the rules governing the anti-aggregation activity of Kap β2 and PY-NLS. Previously, we showed that Kap β2 disaggregates FUS more efficiently than hnRNPA113, although both proteins carry a PY-NLS and are native cargoes of Kap β2. The epitope 2 (RGEHRQDRR) of FUS PY-NLS is enriched in basic residues for Kap β2 binding, compared to the hnRNPA1 PY-NLS19,21,38. Thus, we hypothesized that different properties of PY-NLS carried by the cargo determine Kap β2 chaperone and disaggregation activity. To test this hypothesis, we took advantage of the modular structure of FUS and replaced its native NLS with different NLSs to investigate how the signal sequence modulates Kap β2 anti-aggregation activity (Fig. 1A and Table 1). In addition to WT FUS PY-NLS and hnRNPA1 PY-NLS, we created FUS chimera carrying M9M, the high-affinity peptide inhibitor for Kap β2 designed based on both hydrophobic and basic residues in PY-NLS (Table 1)39. All recombinant FUS chimera had a GST tag on the N-termini, followed by the TEV protease cleavage site. Cleaving the GST tag induces aggregation of FUS protein instead of LLPS (Fig. 1B), as described previously13,27. In this system, free GST does not affect the aggregation kinetics of FUS or the activity of Kap β2 (Supplementary Fig. 1A, B). Furthermore, the cleavage efficiency of each FUS mutant is not affected by the presence of Kap β2 (Supplementary Fig. 1C, D). Then, we tested the aggregation kinetics of the three FUS constructs in the presence of Kap β2 (Fig. 1C–F). Interestingly, different PY-NLSs did not change FUS aggregation kinetics and morphology of FUS aggregates but affected Kap β2 chaperone activity (Fig. 1C–F and Supplementary Fig. 1E). Specifically, Kap β2 showed the most robust inhibitory activity against the aggregation of FUS tagged with M9M at sub-stoichiometric concentration (Fig. 1E, F, 2.5 μM Kap β2). In a second set of experiments, we measured Kap β2’s disaggregation activity by adding the protein into pre-formed FUS aggregates (Fig. 1G–K). M9M exhibited activity comparable to the WT FUS PY-NLS but stronger than the hnRNPA1 PY-NLS at the substoichiometric Kap β2 concentration (Fig. 1J, K). Thus, among the signals tested, M9M is the most effective anti-aggregation signal for Kap β2 and is as effective as WT FUS PY-NLS in disaggregation.
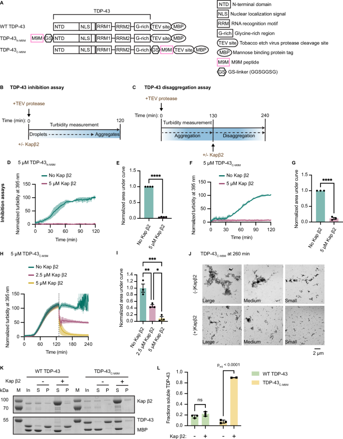
A Domain structures of FUS PY-NLS mutants. The schematic is not scaled to amino acid length. Cleavage of GST tag with TEV protease induces FUS aggregation. B Schematic of the FUS inhibition assay. Aggregation of 5 μM FUS was initiated by adding TEV protease in the presence or absence of Kapβ2. Change in turbidity at 395 nm was measured for 100 min. Sample was processed for EM imaging at the end of the reaction. C–E Inhibition assays of FUS mutants: FUS WT (C), FUShPY-NLS (D), and FUSM9M (E). Each graph contains mean and standard error of mean (SEM) of three independent experiments. F Quantification of the aggregation assays in C–E. Mean and SEM of n = 3 independent experiments. ns (not significant) indicates p > 0.05. **p = 0.0025 and ***p = 0.0005 by two-way ANOVA Tukey’s multiple comparisons test. G Schematic of the FUS disaggregation assays. FUS was pre-aggregated for 100 min, then Kapβ2 was added to initiate disaggregation. Change in turbidity was measured for another 100 min. H–J Disaggregation assays of FUS mutants: FUS WT (H), FUShPY-NLS (I), and FUSM9M (J). Each graph contains mean and SEM of 3 independent experiments. K Quantification of the disaggregation assays in H–J showing normalized area under the curve of each experiment between 100 and 120 min. Mean and SEM of n = 3 independent experiments. ns (not significant) indicates p > 0.05 by Two-way ANOVA Tukey’s multiple comparisons test. L GST pulldown assay of GST-tagged WT FUS, FUSNLS-hnRNPA1, and FUSM9M with Kapβ2. GST-tagged FUS that immobilized to glutathione beads was used to pulldown purified Kapβ2. A representative, Coomassie-stained gel image is shown. M molecular weight marker. M Quantification of the gel images collected in L, showing the relative Kapβ2 band intensity normalized to the band intensity of FUS. Mean and SEM of n = 3–4 independent experiments. One-way ANOVA Tukey’s multiple comparisons test.Source data are provided as a Source Data file.
Since M9M binds Kap β2 with binding affinity in the picomolar range39, which is stronger than the nanomolar range binding for FUS and hnRNPA1 PY-NLS16,29,30, we hypothesized that the activity of anti-aggregation signal correlates with their binding affinity to the NIR. To evaluate the relative binding affinity of each FUS chimera to Kap β2, we conducted a pulldown assay using GST-tagged FUS WT and mutants as baits. FUSM9M pulled down more Kap β2 than FUSNLS-hnRNPA1 and WT FUS (Fig. 1L, M), consistent with the published dissociation constant, KD16,29,30,39. Thus, the high-affinity association of Kap β2 with an anti-aggregation/disaggregation signal represents a primary determinant for their activity.
Distance between NLS and aggregation domain modulates NIR chaperone activity
In vitro, hnRNPA1 PY-NLS was as effective as FUS PY-NLS as a disaggregation signal when Kap β2 is at the equimolar concentration (Fig. 1K), yet Kap β2 exhibits lower disaggregation activity toward hnRNPA1 than FUS13. FUS PY-NLS is located at the C-terminus, away from the N-terminal PrLD, whereas hnRNPA1 PY-NLS is located within its PrLD3. We hypothesize that the relative distance between the aggregation domain and the PY-NLS is important for its activity as the anti-aggregation signal. To test this, we again employed FUS as a model aggregating protein and created a FUS construct that carries PY-NLS at the N-terminal adjacent to the PrLD (Fig. 2A). The GS-linker sequence (GGSGGSG) was also added between PY-NLS and PrLD to provide flexibility and allow sufficient binding to Kap β2. PY-NLS adjacent to the TEV cleavage site may cause a steric hindrance between Kap β2 and the TEV protease binding, affecting the aggregation kinetics. Thus, we tested the cleavage efficiency of the GST tag with and without Kap β2 in the system and confirmed that Kap β2 does not affect the TEV protease activity (Supplementary Fig. 2A, B). The change in PY-NLS location weakened Kap β2 activity to inhibit (Fig. 2B and Supplementary Fig. 2C–E) and reverse (Fig. 2C) FUS aggregation, indicating that having PY-NLS near PrLD might interfere with the interactions between Kap β2 and PrLD.
A Domain structures for FUS N-terminal PY-NLS mutants. The N-terminal PY-NLS is separated from PrLD by GS-linker (GGSGGSG) of indicated lengths. The schematic is not scaled to amino acid lengths. B, C Aggregation of 5 μM (GS)1-FUS was initiated by adding TEV protease. Kapβ2 at the indicated concentration was either added at the beginning of the reaction to assess inhibition activity (B) or after 100 min to pre-formed aggregates to assess disaggregation activity (C). Mean and SEM of 3 (B) and 2 (C) independent experiments are plotted. D, E Aggregation of 5 μM (GS)4-FUS was initiated by adding TEV protease. Kapβ2 at the indicated concentration was either added at the beginning of the reaction to assess inhibition activity (D) or after 100 min to pre-formed aggregates to assess disaggregation activity (E). Mean and SEM of 4 independent experiments are plotted. F, G Aggregation of 5 μM (GS)10-FUS was initiated by adding TEV protease. Kapβ2 at the indicated concentration was either added at the beginning of the reaction to assess inhibition activity (F) or after 100 min to pre-formed aggregates to assess disaggregation activity (G). Mean and SEM of 3 or more independent experiments are plotted. H Quantification of the aggregation assays in B, D, and F showing normalized area under the curve (AUC) of each experiment. Mean and SEM are plotted. Each data point represents an independent experiment (n = 3 for (GS)1 and 3 to 5 for (GS)4 and (GS)10). ns = non-significant (p > 0.05) and *p = 0.0329 by two-way ANOVA Tukey’s multiple comparisons test. I Quantification of the disaggregation assays in C, E, and G showing normalized AUC of each experiment between 100 and 200 min. Mean and SEM are plotted. Each data point represents an independent experiment (n = 2 for (GS)1, 4 for (GS)4, and 3 for (GS)10). ns non-significant (p > 0.05) by two-way ANOVA Tukey’s multiple comparisons test. Source data are provided as a Source Data file.
To further test whether Kap β2 activity correlates with the distance between PY-NLS and PrLD, FUS mutants with longer GS-linker (i.e., (GGSGGSG)4 and (GGSGGSG)10) were generated and tested (Fig. 2A). These longer GS-linkers do not affect the TEV protease activity with and without Kap β2 (Supplementary Fig. 2A, B). Transmission electron microscope (TEM) images showed similar aggregate morphology among all mutants (Supplementary Fig. 2C). Increasing linker length from (GGSGGSG)1 to (GGSGGSG)4 resulted in increased Kap β2 activity in inhibiting the aggregation of the corresponding FUS mutant (Fig. 2D, H) but not in its activity in reversing pre-formed FUS aggregates (Fig. 2E, I). Increasing the linker length to (GGSGGSG)10, however, did not lead to a further increase in Kap β2 activity in inhibiting (Fig. 2F, H) or reversing (Fig. 2G, I) FUS aggregation. Thus, having the anti-aggregation NLS and the RBP aggregation domain adjacent to each other reduces Kap β2 chaperone activity.
Kapβ2 reverses aggregation of TDP-43 tagged with M9M in the C-terminus
Having determined that the type of PY-NLS and distance between PY-NLS and aggregation domain impact Kap β2 activity, we next asked whether a specific type of aggregation domain is required for Kap β2 activity. To address this question, we used TDP-43, another aggregation-prone RBP. Unlike FUS, which harbors an N-terminal PrLD enriched with tyrosine residues, TDP-43 aggregation is mediated by its C-terminal PrLD that contains only one tyrosine40,41,42. In addition, TDP-43 does not have the same domain architecture as FUS and notably does not harbor any RGG domains that Kap β2 can engage through the PY-NLS binding pocket29,43. For TDP-43, the sequence patterning of hydrophobic and hydrophilic motifs within PrLD regulates its phase separation44. Moreover, additional regions in TDP-43 are likely involved in aggregation, including a short α-helix in the C-terminal domain (CTD)45,46 and an N-terminal dimerization domain47. Given these differences between FUS and TDP-43, we sought to use TDP-43 as a model cargo to test the specificity of Kap β2 for the aggregation domain (Fig. 3A).
A Domain structures of TDP-43 mutants. The schematic is not scaled to amino acid length. B Schematics of the TDP-43 inhibition assay. The reaction was initiated by adding TEV protease (16 μg/mL for WT and TDP-43N-M9M; 32 μg/mL for TDP-43C-M9M) in the presence or absence of Kap β2. The change in turbidity was recorded over time. C Schematics of the TDP-43 disaggregation assay. Assembly of 5 μM TDP-43 was initiated by adding TEV protease. At 130 min, Kap β2 was added to pre-formed aggregates. Change in turbidity was recorded for another 110 min. D Inhibition assay of TDP-43N-M9M. Mean and SEM of four independent experiments. E Quantification of the inhibition assay shown in D. Mean and SEM of n = 4 independent experiments. ****p < 0.0001 by two-tailed, unpaired t test. F Inhibition assay of TDP-43C-M9M. Mean and SEM of 3 independent experiments. G Quantification of the inhibition assay shown in F. Mean and SEM of n = 3 independent experiments. ****p < 0.0001 by two-tailed, unpaired t test. H Disaggregation assay of TDP-43C-M9M. Mean and SEM of 3 independent experiments. I Quantification of the disaggregation assay shown in H. Mean and SEM of n = 3 independent experiments. *p = 0.0389, **p = 0.0081 and ***p = 0.0005 by one-way ANOVA Tukey’s multiple comparisons test (J) EM images of TDP-43 C-M9M. Disaggregation assays were performed as in H, and samples were processed for EM imaging 130 min post-Kap β2 (5 μM) addition. Scale bar: 2 μm. K Sedimentation assay of 5 μM WT TDP-43 and TDP-43C-M9M. Pre-formed TDP-43 aggregates were treated with 5 μM Kap β for 130 min, then centrifuged to separate soluble supernatant (S) and insoluble pellet (P) fractions. A representative, Coomassie-stained gel is shown. In = input and M = molecular weight marker. L Quantification of gel bands shown in K. Mean and SEM of n = 2 (TDP-43C-M9M with Kap β2) and 3 (others) independent experiments. ns = non-significant by one-way ANOVA Tukey’s multiple comparisons test. Source data are provided as a Source Data file.
Our previous study showed that Kap β2 does not have activity for WT TDP-43 that possesses a cNLS13. To establish a strong interaction with Kap β2, we constructed TDP-43 chimeras with an M9M signal at either the N-terminus or the C-terminus (TDP-43N-M9M or TDP-43C-M9M; Fig. 3A). Upon cleavage of the solubility tag (maltose-binding protein tag; MBP tag), WT and TDP-43 chimeras assembled into liquid droplets in 60 min, which then aged into aggregates in 120 min (Fig. 3B and Supplementary Fig. 3A, B). As expected, Kap β2 did not inhibit (Supplementary Fig. 3C, D) or reverse (Fig. 3C and Supplementary Fig. 3E–G) WT TDP-43 aggregation. However, the aggregation of TDP-43 chimeras tagged with M9M was effectively inhibited by Kap β2 (Fig. 3D–G). Upon examining the TEV protease activity in the presence or absence of Kap β2, we noticed that when TDP-43 was tagged with M9M, the MBP tag was cleaved less efficiently in the presence of Kap β2 (Supplementary Fig. 4A, B). Thus, we performed disaggregation assays to rule out the possibility that Kap β2 mitigates the aggregation of TDP-43 chimeras by disrupting the cleavage. In this case, WT and TDP-43 chimeras were equally cleaved (Supplementary Fig. 4A, C) and fully aggregated when Kap β2 was added at 130 min. Remarkably, Kap β2 was able to reverse aggregation of TDP-43C-M9M (Fig. 3H–J), and these reactions are not affected by the presence of the cleaved MBP tag (Supplementary Fig. 4D, E). On the other hand, aggregates formed by TDP-43N-M9M were resistant to the activity of Kap β2 (Supplementary Fig. 4F–H). Further investigation of WT and chimeric TDP-43 aggregates revealed that while ~35–50% of WT TDP-43 and TDP-43C-M9M remain in the pellet fraction after 0.05% sarkosyl (detergent) treatment, 97% TDP-43N-M9M is resistant to 0.05% sarkosyl (Supplementary Fig. 4I, J). Therefore, tagging the TDP-43 on the N-terminal might have changed the property of the aggregates more than at the C-terminal (Supplementary Fig. 4J), which could also contribute to the different disaggregation activity of Kap β2. Nevertheless, we further performed sedimentation assays on the disaggregation product by Kap β2 to confirm Kap β2’s activity in disassembling the portion of TDP-43C-M9M aggregates that is sarkosyl-resistant. Indeed, Kap β2 extracted ~90% TDP-43C-M9M aggregates from the pellet to the soluble fraction (Fig. 3K, L). In summary, the disaggregation activity of Kap β2 is not restricted to its native cargo but can be exerted on other cargos, such as TDP-43 bearing the M9M disaggregation signal at the proper location.
Importin α/β can prevent and reverse aggregation of a FUSIBB chimera
Having determined that the high affinity between NIR and NLS is essential for the chaperone activity of NIR, but the specificity between NIR and the aggregating domains in the cargo is low, we next sought to use this principle to develop strategies to chaperone FUS protein efficiently. Many ALS-causing FUS mutants are clustered in the PY-NLS, which disrupts the nuclear transport and chaperone activity of Kap β2, causing FUS mislocalization and aggregation in the cytoplasm2,13. Furthermore, in FTD patients, the function of Kap β2 might be compromised due to its sequestration into FUS aggregates31,32,33,34,35,36. Thus, we asked whether we can take advantage of the low specificity between NIR and the aggregating domain and employ another NIR, such as the Imp α/β complex, to chaperone and disaggregate FUS. Because FUS is not a native cargo of Imp α/β, we replaced FUS PY-NLS with signal sequences that can be recognized by Imp α/β to establish the interactions (Fig. 4A, B).
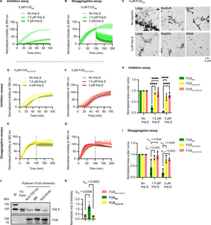
A The IBB domain occupies the NLS binding site of Imp α and prevents binding of cargoes in the absence of Imp β53. The association with the NLS cargo and concomitant recruitment of Imp β frees the IBB of Imp α, leading to the assembly of a trimeric nuclear import complex (e.g., importin α/β/cargo)53. Created with BioRender.com released under a Creative Commons Attribution-NonCommercial-NoDerivs 4.0 International license. B Domain structures of FUS cNLS mutants. FUS PY-NLS is replaced with SV40 NLS, TDP-43 NLS, or IBB. The schematic is not scaled to amino acid length. C, D Inhibition assays of FUSNLS-SV40 (C) and FUSNLS-TDP-43 (D). Mean and SEM of 3 (C) and 4 (D) independent experiments are plotted. E, F Disaggregation assays of FUSNLS-SV40 (E) and FUSNLS-TDP-43 (F). Mean and SEM of three independent experiments are plotted. G Inhibition assay of FUSIBB. Mean and SEM of four independent experiments are plotted. H Disaggregation assay of FUSIBB. Mean and SEM of 2 (3 μM Impα/β condition) and 3 (other conditions) independent experiments are plotted. I Quantification of the aggregation assays in C, D, and G. Mean and SEM of n = 3 (FUSNLS-SV40) and 4 (others) independent experiments. Two-way ANOVA Tukey’s multiple comparisons test. J Quantification of the disaggregation assays in E, F, and H. Mean and SEM of n = 2 (3 μM Imp α/β in FUSIBB) to 3 (others) independent experiments. ***padj = 0.0003, and ****padj < 0.0001 by two-way ANOVA Tukey’s multiple comparisons test. K GST pulldown assay of GST-tagged FUS cNLS mutants with Imp α/β analyzed by Western blot. Purified Imp α/β was added to FUS mutants immobilized on glutathione beads. M = molecular weight marker. L Quantification of the Western blot images collected in K. The intensity of Imp α and β band was normalized to the intensity of the corresponding FUS band. Mean and SEM of n = 2 (FUSNLS-TDP-43) to 3 (others) independent experiments. ns = non-significant (padj > 0.05) by two-way ANOVA Tukey’s multiple comparisons test. Source data are provided as a Source Data file.
A previous study has shown that Imp α/β prevents FUS LLPS when FUS is tagged with cNLS from SV40 large T antigen16. Moreover, Imp β and importin 7 complex can reverse LLPS of FUS WT29,48. Compared to the liquid state of droplets formed through LLPS, the solid state of FUS aggregates represents stronger intermolecular interaction, and it is unclear if Imp α/β can disassemble solid FUS aggregates. Indeed, without a recognition signal, Imp α/β cannot prevent (Supplementary Fig. 5A, B) or reverse (Supplementary Fig. 5C–E) aggregation of WT FUS.
To establish strong interactions between FUS and Imp α/β, we replaced PY-NLS with cNLS, such as monopartite SV40 NLS (FUSNLS-SV40) and bipartite TDP-43 NLS (FUSNLS-TDP-43; Fig. 4B). As expected, Kap β2 chaperone activity toward FUS-cNLS was largely compromised (Supplementary Fig. 5F–I). On the other hand, the equimolar concentration of Imp α/β reduced aggregation of FUSNLS-SV40 and FUSNLS-TDP-43 to 67% and 43%, respectively (Fig. 4C, D, I), without affecting TEV protease cleavage efficiency (Supplementary Fig. 5J, K). When Imp α/β was added into pre-formed FUS-cNLS aggregates, EM images showed smaller aggregates after the addition of Imp α/β (Supplementary Fig. 5L). However, turbidity assays showed minimum reduction after Imp α/β addition, indicating Imp α/β was not able to disassemble FUS-cNLS aggregates to the size below the detection limit of turbidity assay (Fig. 4E, F, J). Using the rules that we have determined that govern disaggregation signal activity, including affinity, distance, and location (Figs. 1–3), we reasoned that the sub-optimal activity of Imp α/β against FUS aggregation could be a result of sub-optimal binding to the cNLS.
To further strengthen the interaction of FUS with Imp α/β, we tagged FUS with the importin-β-binding (IBB) domain of importin α (FUSIBB; Fig. 4B). The IBB domain occupies a large part of the NLS binding grove of Imp α and competes with cNLS for Imp α binding, effectively acting as a cNLS inhibitor (Fig. 4A, left). Consistent with our hypothesis, Imp α/β potently inhibited (Fig. 4G, I and Supplementary Fig. 5L) and reversed (Fig. 4H, J) FUSIBB aggregation even at the sub-stoichiometric concentration (1.5 μΜ Imp α/β). Thus, Imp α/β is an effective disaggregator against FUSIBB but not for FUSNLS-SV40 or FUSNLS-TDP-43.
Finally, we performed a GST pulldown assay to confirm that the stronger activity of Imp α/β toward FUSIBB is due to the tighter binding. Intriguingly, comparable amounts of Imp α were pulled down by all cNLSs tested (Fig. 4K, L). However, significantly more Imp β was pulled down by FUSIBB than FUSNLS-TDP-43 and FUSNLS-SV40 (Fig. 4K, L), suggesting that Imp β may play a more critical role than the adapter, Imp α.
Importin β can prevent and reverse aggregation of FUSIBB independently of Importin α
Given the surprising result of the GST pulldown assay (Fig. 4K, L), we aimed to dissect the role of Imp β in a system free of Imp α. Remarkably, the turbidity assay showed that Imp β alone significantly reduced the aggregation of FUSIBB, even at sub-stoichiometric concentration (Fig. 5A). Moreover, when added to pre-formed FUSIBB aggregates, Imp β exerted potent disaggregation activity, rapidly reducing turbidity within 5 min from addition (Fig. 5B). After 50 min, Imp β reduced the turbidity to the baseline level (Fig. 5B), indicating a robust reversal of pre-formed FUSIBB aggregates resistant to detergent treatment with 0.06% sarkosyl (Supplementary Fig. 6A, B). EM images also confirmed that Imp β disassembles FUSIBB aggregates (Fig. 5C). These results indicate that Imp β is a potent chaperone for FUS tethered with the IBB domain.
A, D, F Inhibition assays of FUSIBB (A), FUSNLS-SV40 (D), and FUSNLS-TDP-43 (F). Mean and SEM of 2 (1.5 μM Imp β in D) to 3 (others) independent experiments are plotted. B, E, G Disaggregation assay of FUSIBB (B), FUSNLS-SV40 (E), and FUSNLS-TDP-43 (G). Mean and SEM of 2 (1.5 μM Imp β in E and G; 3 μM Imp β in G), 4 (No Imp β in E), and 3 (others) independent experiments are plotted. C EM images of FUSIBB with equimolar Imp β. Samples were prepared for imaging at the end of the inhibition assay as in A. Three (large, medium, and small) representative images correspond to the relative size of the aggregates observed within the sample. Scale bar = 2 μm. H Quantification for the inhibition assays in A, D, F showing normalized area under the curve of each experiment. Mean and SEM are shown. Each data point represents an independent experiment (n = 2 for 1.5 μM Imp β in FUSNLS-SV40 and 3 for others). ****padj < 0.0001 by two-way ANOVA Tukey’s multiple comparisons test. I Quantification for the disaggregation assays in B, E, G showing normalized area under the curve of each experiment between 100 and 200 min. Mean and SEM are shown. Each data point represents an independent experiment (n = 2 for 1.5 μM Imp β in FUSNLS-TDP43 and NLS-SV40 and 3 μM Imp β in FUSNLS-TDP-43; n = 3 for others). Two-way ANOVA Tukey’s multiple comparisons test. J A representative Western blot image of GST pulldown assay. Imp β was added to GST-FUS mutants immobilized to glutathione beads. M = molecular weight marker. K Quantification of the Western blot images collected in J. The intensity of Imp β band was normalized to the intensity of the corresponding FUS band. Mean and SEM of four independent experiments are shown. Two-way ANOVA Tukey’s multiple comparisons test.Source data are provided as a Source Data file.
The activity of Imp β depends on its interaction with the IBB domain. For example, Imp β does not prevent (Supplementary Fig. 6C–E) nor reverse (Supplementary Fig. 6F, G) aggregation of WT FUS with PY-NLS. Furthermore, when FUS was tagged with cNLS from SV40 or TDP-43, Imp β was incapable of preventing or reversing their aggregation (Fig. 5D–I and Supplementary Fig. 6H). Consistent with this, the GST pulldown assay showed that Imp β more strongly interacts with FUSIBB, compared to FUSNLS-SV40 or FUSNLS-TDP-43 (Fig. 5J, K). In summary, Imp β mitigates FUSIBB aggregation through interactions with the IBB domain without Imp α.
To test whether other Imp β-binding NLSs can also function as anti-aggregation signals, we have created recombinant GST-tagged FUS carrying the arginine-rich NLSs in Rev or c-Jun that have been shown to bind Imp β independently of Imp α49,50. In the inhibition and disaggregation assays, Imp β only partially inhibited aggregation of FUSNLS-Rev and FUSNLS-cJun (Supplementary Fig. 7A–C) and exhibited modest effect in reversing preformed aggregates of these proteins (Supplementary Fig. 7D–G). Consistent with these weakened activities, the pulldown assay showed that compared to FUSIBB, the binding of FUSNLS-Rev and FUSNLS-cJun to Imp β is weaker (Supplementary Fig. 7H, I). In contrast to the IBB, Rev interacts with an N-terminal fragment of Imp β50. The different interacting fragments might contribute to the different binding affinity and activities of Imp β to different NLSs. Nonetheless, these results are consistent with our observation of Kap β2 and its binding NLSs (Fig. 1) that the high-affinity binding of NIR with an anti-aggregation signal represents a primary determinant for their activity. These results also suggest that, among the NLSs we tested, IBB is the most effective anti-aggregation signal for Imp β.
Importin β transports and chaperones FUSIBB independently of importin α in cultured cell
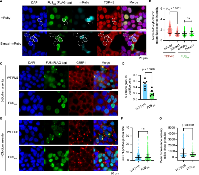
Given the potent chaperone and disaggregator activity of Imp β in vitro, we tested if Imp β can also function in the cellular environment without Imp α. Many cargoes containing cNLS are transported to the nucleus via Imp α/β, although there are exceptions. For example, the parathyroid hormone-related protein (PTHrP) can be transported directly by importin β51. Thus, we first investigated whether FUSIBB can be transported into the nucleus by Imp β alone. When HEK293 cells were transfected with plasmids expressing FLAG-tagged FUSIBB, FLAG-FUSIBB localized to the nucleus (Fig. 6A, top panels). To rule out the potential involvement of Imp α in the transport process, we employed a peptide inhibitor of Imp α, Bimax1, that binds to the NLS-binding pocket of Imp α. In vitro assay confirmed that Bimax1 inhibits the activity of Imp α/β complex against FUSIBB aggregation in a dose-dependent manner (Supplementary Fig. 8A–C) but does not affect the activity of Imp β alone (Supplementary Fig. 8D–F). This suggests that Bimax1 specifically disrupts Imp α activity in the complex52. We then co-transfected FUSIBB with Bimax1-mRuby to inhibit the activity of Imp α. Immunofluorescence (IF) images showed that FUSIBB is localized to the nucleus, even in the presence of Bimax1-mRuby (Fig. 6A, B). In contrast, TDP-43, which depends on Imp α/β for its nuclear transport, is mislocalized to the cytoplasm in the Bimax1-mRuby expressing cells (Fig. 6A solid circle in bottom panels, and B). Thus, Imp β can transport FUSIBB into the nucleus independently of Imp α.
A Immunofluorescence images of HEK293 cells co-transfected with Bimax1-mRuby (or mRuby) and FLAG-tagged FUSIBB expression vector. Solid lines circle transfected cells, and dashed lines circle non-transfected cells. The experiment was repeated at least three times with similar results. Scale bars = 20 µm. B Quantification of the immunofluorescence images collected in A. Only cells that express both FUSIBB and Bimax1-mRuby (or mRuby) were quantified. Experiments were repeated at least three times with similar results. Data from one representative experiment is shown: n = 894 for cells expressing both FUSIBB and mRuby, n = 569 for cells expressing both FUSIBB and Bimax1-mRuby. Mean and standard deviation (SD). ns = non-significant (padj > 0.05) by one-way ANOVA Sidak’s multiple comparisons test. C Immunofluorescence images of HEK293 cells transfected with FLAG-tagged WT FUS or FUSIBB. The experiment was repeated at least three times with similar results. Scale bars = 20 µm. D Quantification of images shown in C. Each data point represents the percentage of stress granule-positive cells per image. Mean and SEM of n = 6 (FUSIBB) and 7 (WT FUS) images. 365 cells for WT FUS and 434 cells for FUSIBB were counted. Two-tailed, unpaired t test. Data from one representative experiment is shown. The experiment was repeated at least three times with similar results. E Immunofluorescence images of HEK293 cells transfected with FLAG-tagged WT FUS or FUSIBB and treated with sodium arsenite. The experiment was repeated at least three times with similar results. Scale bars = 20 µm. F Quantification of the G3BP1-positive puncta (stress granule) size in WT FUS and FUSIBB transfected cells shown in E. Mean and SD of n = 1380 stress granules for WT FUS, and n = 1790 stress granules for FUSIBB. ns = non-significant (p > 0.05) by two-tailed, unpaired t test. G Quantification of WT FUS and FUSIBB intensity in the stress granules shown in E. Mean and SD of n = 1415 stress granules for WT FUS, and n = 1909 stress granules for FUSIBB. Two-tailed, unpaired t test. Source data are provided as a Source Data file.
We next sought to rule out potential contributions from Kap β2 on the transport of FUSIBB since Kap β2 is the native transporter for WT FUS, and it was shown that Kap β2 can still engage and transport FUS mutant lacking the PY-NLS through interaction with its RGG domain29. We first conducted GST pulldown assays using cell lysates, and our results demonstrated that compared to Kap β2, Imp β has a stronger interaction with FUSIBB (Supplementary Fig. 8G, H). This contrasts with the control pulldown experiment, where FUSM9M exhibited stronger interaction with Kap β2 than Imp β (Supplementary Fig. 8G, H). To further rule out the contribution of Kap β2 to the transport of FUSIBB in the cell, we created a Flp-In TRex-based, inducible HEK293 cell line that expresses FUSIBB upon doxycycline treatment. Overexpression of the Kap β2 inhibitor M9M in this cell line resulted in the mislocalization of endogenous FUS, whose transport is dependent on Kap β2 (Supplementary Fig. 8I, J). However, FUSIBB remains nuclear in these cells, indicating a transport pathway independent of Kap β2 (Supplementary Fig. 8I, J). These results, combined with the specific nanomolar binding of IBB to Imp β53, suggest that the activity towards FUSIBB in cells is mediated mainly by Imp β, independently of Imp α.
We next asked whether Imp β also chaperones FUSIBB in cultured cells. Consistent with previous publications, overexpressing WT FUS induces the formation of stress granules, where phase-separated FUS is recruited (Fig. 6C top panels, and 6D)54. On the other hand, FUSIBB did not phase separate into stress granules and stayed predominantly nuclear (Fig. 6C bottom panels, and 6D). We treated cells with sodium arsenite to further induce stress granule formation and promote FUS assembly (Fig. 6E). In both WT FUS and FUSIBB overexpressing cells, robust formation of G3BP1-positive stress granules with similar size was observed (Fig. 6E, F). Surprisingly, while WT FUS readily mislocalized and assembled into stress granules, FUSIBB remained diffusive in the nucleus and did not accumulate in the stress granules (Fig. 6E, G). This indicates that even endogenous Imp β is sufficient to inhibit FUSIBB mislocalization and phase separation into stress granules. Previously, we demonstrated that overexpressing Kap β2 can prevent and reverse phase separation of FUS into stress granules, which rescues the toxicity caused by FUS mislocalization and aberrant phase transition13. However, in the FUSIBB/Imp β system, the overexpression of NIR is not necessary, as endogenous Imp β is sufficient to modulate FUS localization. To investigate whether the higher efficiency of FUSIBB/Imp β relative to FUS/Kap β2 system in cells is caused by the higher expression level of Imp β, we performed RT-qPCR experiments and found similar mRNA expression levels for either NIR (Supplementary Fig. 8K). However, we cannot rule out the possibility that the protein expression levels are different. Also, the concentration of free Imp β and Kap β2 available in a cell are likely much lower than the total protein concentration, which is in the micromolar range55, due to the overwhelming number of cargos that bind either NIR and the persistence of a large quantity of Imp β inside the NPC56. Thus, FUSIBB is highly soluble in cells because Imp β is an efficient NIR and potent chaperone for FUSIBB.
Overexpressing FUSIBB reduces the expression of aggregation-prone WT FUS
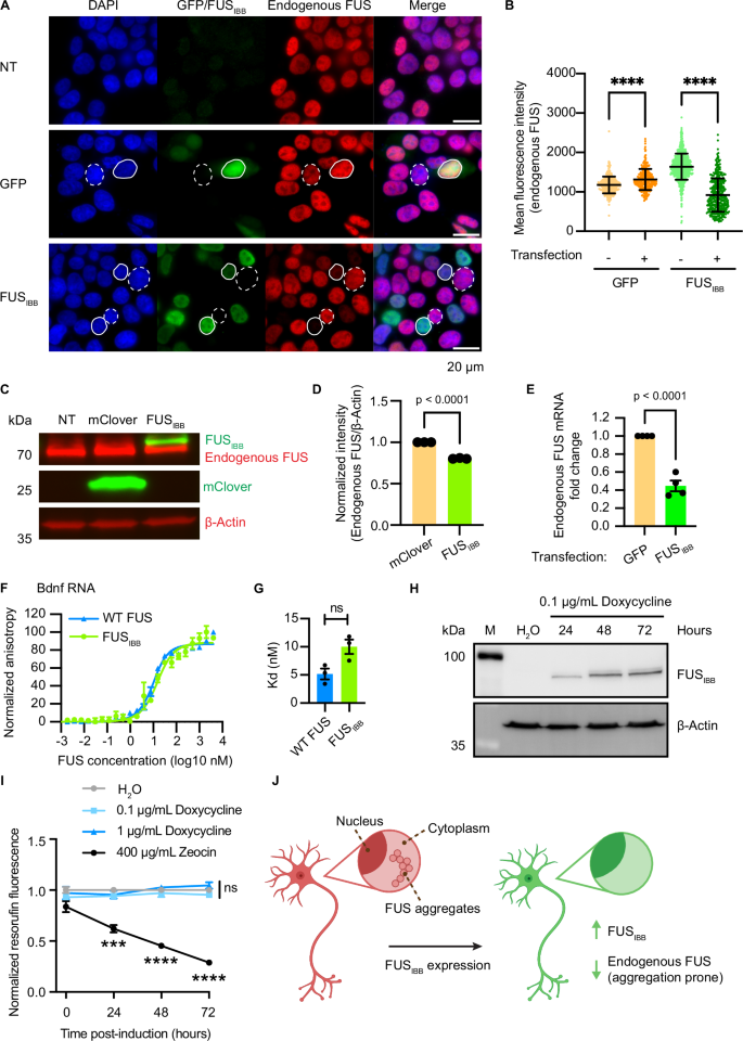
Although FUSIBB and WT FUS have similar aggregation kinetics in vitro (Figs. 1 and 4), our results showed that in the cellular environment, FUSIBB is more soluble than WT FUS (Fig. 6). Since WT FUS aggregation has been observed in ALS and FTD patients, replacing the aggregation-prone WT FUS with more soluble FUSIBB might be a potential therapeutic strategy. FUS autoregulates its expression by binding to its pre-mRNA37,57,58,59. Therefore, we sought to downregulate WT FUS by overexpressing FUSIBB. First, we employed IF imaging to monitor the expression and localization of endogenous WT FUS and FUSIBB. Taking advantage of a FUS antibody (Bethyl Laboratories, A300-294A) that is directed against the C-terminal PY-NLS, which is removed in FUSIBB (Figs. 1A and 4B), we were able to distinguish endogenous WT FUS from FUSIBB (tagged with and stained for the FLAG tag) in the same cell, while in control experiments GFP-fluorescence was used to visualize cells transfected with GFP (Fig. 7A). Remarkably, when HEK293 cells were transfected and expressing FUSIBB (Fig. 7A solid circle, and 7B), the level of endogenous FUS was significantly downregulated compared to non-transfected cells in the same region (Fig. 7A dashed circle, and 7B). A similar autoregulation effect was also observed in U2OS cells expressing FUSIBB (Supplementary Fig. 9A, B). Moreover, Western blot analysis confirmed that endogenous FUS expression was reduced in FUSIBB-transfected cells (Supplementary Fig. 9C, D), although more moderate than IF, likely due to the presence of untransfected cells. Indeed, when a different construct with better transfection efficiency was used, significant downregulation of endogenous FUS protein level was observed (Fig. 7C, D). To further demonstrate that the downregulation of endogenous FUS results from autoregulation of the mRNA, not degradation of the protein, we performed RT-qPCR to quantify WT FUS mRNA level in FUSIBB-expressing cells. Our results demonstrated that expressing FUSIBB in U2OS cells induced a 70% reduction in endogenous FUS mRNA compared to control cells that were transfected with GFP (Fig. 7E). Taken together, FUSIBB overexpression reduces the level of aggregation-prone, endogenous FUS by regulating its mRNA level.
A Immunofluorescence images of HEK293 cells transfected with FLAG-tagged FUSIBB (or GFP). NT = non-transfected. Solid lines circle transfected cells, and dashed lines circle non-transfected cells. The experiment was repeated at least three times with similar results. Scale bars = 20 µm. B Quantification of endogenous FUS fluorescence intensity shown in A. Mean and SD of n = 304 for GFP non-transfected cells, n = 285 for GFP transfected cells, n = 708 for FUSIBB non-transfected cells, and n = 378 for FUSIBB transfected cells. ****padj < 0.0001 by one-way ANOVA Sidak’s multiple comparisons test. Data from one representative experiment is shown. Experiments were repeated at least three times with similar results. C Western blot of HEK293 cells transfected with FLAG-tagged FUSIBB (or mClover). NT = non-transfected. D Quantification of Western blot images in C. Mean and SEM of n = 3 independent experiment. Two-tailed, unpaired t test. E mRNA level of endogenous FUS normalized to β-Actin in GFP or FUSIBB transfected U2OS cells, measured by RT-qPCR. Mean and SEM of n = 4 independent experiments. Two-tailed, unpaired t test. F Normalized anisotropy of fluorescein-labeled BDNF RNA with different concentrations of MBP-tagged WT FUS or FUSIBB. Mean and SEM of n = 3 independent experiments. Solid lines represent the fitted curve. G The dissociation constant, Kd, fitted from the dose-response curves in F. Mean and SEM of n = 3 independent experiments. ns = non-significant (p > 0.05) by two-tailed, unpaired t test. H Representative Western blot image of the doxycycline-inducible FUSIBB cell lysates. M = molecular weight marker. β-Actin = loading control. The experiment was repeated at least twice with similar results. I Cell viability assay of doxycycline-inducible FUSIBB cells. Cell viability was estimated based on resazurin (non-fluorescent) conversion to resorufin (fluorescent). Mean and SEM of n = 4 wells from a representative experiment. The experiments were repeated at least 3 times with similar results. ***p < 0.001 and ****p < 0.0001 by two-way ANOVA Dunnett’s multiple comparisons test with Geisser-Greenhouse correction. J The model for FUSIBB expression replacing the endogenous FUS. Endogenous FUS is prone to aggregation under stress. FUSIBB can maintain nuclear localization and downregulate endogenous FUS expression, suggesting its potential as a therapeutic agent to replace disease-causing FUS. Created with BioRender.com released under a Creative Commons Attribution-NonCommercial-NoDerivs 4.0 International license.Source data are provided as a Source Data file.
The downregulated endogenous FUS mRNA level in FUSIBB-expressing cells suggests that the autoregulation feedback loop remains intact in FUSIBB-expressing cells, and FUSIBB maintains binding to FUS pre-mRNA. Since RNA binding is essential for various FUS functions, we sought to verify that FUSIBB can engage other RNAs such as WT FUS by determining the binding affinity between FUS and different RNAs. FUS binds tightly to a short oligonucleotide in the 3’UTR of brain-derived neurotrophic factor (BDNF) and regulates the splicing of BDNF60. Anisotropy assay demonstrated that WT FUS and FUSIBB bind this BDNF RNA with a comparable binding affinity (Fig. 7F, G). To represent general RNA, a 24 nucleotide-long poly(U) RNA was tested, and both WT FUS and FUSIBB showed similar binding affinity (Supplementary Fig. 9E, F). Thus, FUSIBB binds RNAs comparable to that of WT FUS.
Finally, to rule out the possibility that tight binding between FUSIBB and Imp β alters the localization and availability of Imp β for its native transport cargo, we used IF to monitor the localization of endogenous Imp β and its transport cargo TDP-43. In both WT FUS- and FUSIBB-overexpressing cells, Imp β showed similar localization on the nuclear membrane and in the cytoplasm and weakly in the nucleus (Supplementary Fig. 9G). Furthermore, nuclear localization of Imp α/β cargo TDP-43 was not affected in FUSIBB-expressing cells (Fig. 6A, top panel, solid circle). Importantly, FUSIBB expression is well-tolerated in cells as we did not observe a decrease in cell viability over 72 h of FUSIBB induction in a stable, inducible HEK293 cell line harboring FUSIBB (Fig. 7H, I). Thus, our results demonstrated that an engineered FUS with a highly efficient anti-aggregation signal is a soluble substrate of endogenous NIR. Furthermore, when overexpressed, FUSIBB can reduce the expression level of the endogenous FUS and replace the endogenous FUS that is more aggregation-prone (Fig. 7J).
Discussion
NIR can mitigate mislocalization and aggregation of NLS-containing RBPs, such as FUS, thus rescuing their neuronal toxicity. Therefore, understanding the mechanism of NLS and NIR as an anti-aggregation signal and protein chaperone will aid the development of therapeutic strategies. In this study, we defined the rules that govern the activity of NLSs and NIRs. We found that a high binding affinity between the anti-aggregation signal and NIR is crucial for chaperone activity. After establishing a physical interaction with the anti-aggregation signal, NIR does not discriminate against the target to be chaperoned. In other words, the specificity for NIR’s chaperone function on the aggregation domain is low. Furthermore, we found that the location and spacing of the anti-aggregation signal relative to the aggregation domain play a role in defining its function. This mechanistic understanding allowed us to identify an efficient anti-aggregation signal IBB and design a highly soluble FUS variant carrying IBB (i.e., FUSIBB). FUSIBB downregulates endogenous FUS when expressed in cells, replacing the more aggregation-prone endogenous protein. FUSIBB maintains nuclear localization and RNA binding capability similar to WT FUS yet does not disturb the localization of Imp β and its native cargo. Thus, replacing aggregation-prone endogenous FUS protein with engineered soluble FUS protein provides an innovative concept for potential gene therapy for FUS-ALS.
Rules that govern the efficiency of NLS and NIR in their anti-aggregation activity
NIR disaggregators efficiently mitigate aggregation of NLS-containing RBPs. Their activity can be explained as a two-step process: (1) recognizing and binding to NLS that serves as an anti-aggregation signal, and (2) engaging and disaggregating the aggregating domains13. We found that the efficiency of these steps is characterized by a strong affinity between NIR and anti-aggregation signal, and the optimal location of the signal sequence relative to the aggregating domain.
The initial recognition step is highly selective. Using FUS variants that carry different NLSs, we found that the efficiency of NLS as an anti-aggregation signal correlates with their affinity to the NIRs (Fig. 1 and Supplementary Fig. 7). For example, in our inhibition assay, M9M and IBB, NLSs that exhibit the tightest binding to Kap β2 and Imp β, respectively, showed stronger activity as an anti-aggregation signal than other NLSs tested. In the disaggregation assay, IBB also exhibits stronger activity as a disaggregation signal for Imp β, compared to cJun and Rev. However, M9M exhibited activity comparable to the FUS PY-NLS in disaggregation assay using Kap β2. In the Kap β2 case, it is possible that even the weak binder tested here (i.e., FUS PY-NLS) has an affinity tight enough to act as a strong disaggregation signal. To support this hypothesis, when FUS PY-NLS contains a mutation P525L that disrupts its binding to Kap β2, the disaggregation activity of Kap β2 is compromised13. Thus, the strong affinity between the NIR disaggregator and anti-aggregation signal determines the efficiency of initial recognition.
Following the first recognition step, NIR must engage the aggregating domain to carry out the chaperone and disaggregator functions. The specificity of the interaction between NIR and the PrLD is low, allowing the use of multiple NIRs as disaggregators as long as the high-affinity NIR-NLS interactions are present. For example, using TDP-43 as a model system, we found that Kap β2 can disaggregate a non-native cargo, TDP-43, given that the protein is tagged with a strong anti-aggregation signal, such as M9M. Similarly, Imp β can chaperon FUS tagged with IBB.
Finally, the relative location of the signal sequence to the aggregation domain plays a role in determining NIR disaggregation activity. In the case of FUS, we found that increasing the length of the (GGSGGSG) linker between N-terminally localized PY-NLS and the PrLD from 1 to 4 repeats significantly increases the chaperone activity of Kap β2. However, further increasing the linker length to 10 repeats does not increase the activity toward the level of WT FUS, in which the signal sequence is located in the C-terminal instead of the N-terminal. Therefore, the binding orientation of the PY-NLS might also be important, and the induced helix formation within the PY-NLS of FUS by Kap β2 could be critical for orienting Kap β2 to increase interactions with aggregating domains of FUS30. Furthermore, besides the PrLD, the RGG domains also mediate FUS aggregation14,16,40. Therefore, a future study is needed to investigate how the relative location of the PY-NLS to the RGG domains affects the chaperone activity of Kap β2. Optimizing the distance and relative location between the anti-aggregation signal and the aggregating domain is essential for NIR activity.
Our results show that NIRs may accommodate substrates beyond their native transport cargo, as demonstrated by the FUSIBB-Imp β and TDP-43C-M9M-Kap β2 systems. We envision exploiting this NIR property as a widely applicable protein disaggregator. For example, other aggregating proteins, such as microtubule-associated protein (Tau) in Alzheimer’s Disease and α-synuclein in Parkinson’s Disease, could be tagged with an anti-aggregation signal, and the activity of NIRs against these substrates can be determined. Our results in the current study can provide insights into the selection and location of the anti-aggregation signal for tagging.
IBB (importin β binding domain) is a highly efficient anti-aggregation signal for Imp β
We discovered that the IBB, which binds Imp β with a Kd of 2 nM53, is a highly efficient anti-aggregation signal for Imp β. The IBB is a highly basic 51 residue peptide located in the N-terminal of Imp α. Imp α adopts an autoinhibitory conformation, where the IBB domain occupies the NLS binding site and prevents futile binding of cargoes in the absence of Imp β53 (Fig. 4A). The association with the NLS cargo and concomitant recruitment of the receptor, Imp β, frees the IBB of Imp α, leading to the assembly of a trimeric nuclear import complex (e.g., importin α/β/cargo)61. Substrates containing cNLS, such as TDP-43, can be chaperoned and disaggregated by Imp α/β13. Recently, we showed that binding Imp α to the cNLS located near the NTD dimerization domain creates a steric hindrance that prevents TDP-43 dimerization, highlighting the role played by Imp α in the complex26. However, the role played by Imp β in the complex was not clear62. Using IBB as an anti-aggregation signal, we showed that Imp β can function as a standalone chaperone and disaggregator for FUSIBB without Imp α. In this case, the signal sequence IBB replaces the adapter Imp α to directly target the substrate to Imp β. Other proteins can also bridge the substrate and Imp β for its chaperone function. For example, Imp β can chaperone TDP-43 in cells by binding to FG-nup-containing protein63.
Potential therapeutic strategy to replace aggregation-prone FUS with highly soluble FUSIBB
FUSIBB holds a therapeutic potential to replace disease-causing endogenous FUS. In cultured cells, IBB is a highly efficient anti-aggregation signal, and FUSIBB can be transported and chaperoned by Imp β without Imp α. When cells are under oxidative stress by sodium arsenite treatment, FUSIBB remains nuclear and soluble, whereas WT FUS is assembled into stress granule64, indicating FUSIBB is more soluble than WT FUS. The higher solubility of FUSIBB leads to a strategy to replace aggregation-prone WT FUS with FUSIBB.
This replacement strategy also exploits the autoregulatory feedback mechanism that controls FUS expression level; endogenous FUS expression is controlled by FUS protein binding to its pre-mRNA to prevent the accumulation of excess protein37,57,58. Indeed, a recent study showed that expressing WT FUS can rescue mutant FUS toxicity in mice expressing ALS-causing FUS mutant (i.e., FUSΔNLS) by reducing its expression level and replacing the mutant FUS65. For the majority of FTD patients, WT FUS, instead of a mutant FUS, is found in the inclusion body, which may result from disrupted Kap β2 function31,32,33,34,35,36. In this case, replacing WT FUS with a more soluble FUS variant, such as the FUSIBB that employs an orthogonal transporter and chaperone other than Kap β2 (i.e., Imp β), will prevent further mislocalization of the disease-causing protein. As a proof of concept, our study showed that exogenously expressed FUSIBB can reduce the expression level of aggregation-prone, endogenous FUS. Three possible autoregulatory mechanisms have been proposed for FUS. First, binding of FUS protein to its pre-mRNA could lead to the splicing of exon 7, and the resulting abnormal ∆exon 7 FUS mRNA could then be degraded through nonsense-mediated mRNA decay37. Moreover, increased nuclear FUS level could lead to intron 6/7 retention, and aberrant transcripts are then retained in the nucleus without being transported and translated in the cytoplasm57. In addition to intron skipping and retention, FUS has also been reported to regulate its levels through the stimulation of miR20058. FUSIBB could regulate endogenous FUS expression through one or multiple of these mechanisms.
Replacing WT FUS with FUSIBB may have limitations if FUSIBB fails to recapitulate all functions of WT FUS. FUSIBB differs from WT FUS only by the C-terminal NLS, where PY-NLS is substituted with IBB. Since all the LCD and RNA-binding domains are kept intact, we expected that the RNA processing function would not be disrupted. The anisotropy assay shows that FUSIBB binds to RNAs with a similar affinity as WT FUS. Moreover, reduced endogenous FUS mRNA level in FUSIBB-expressing cells suggests that the autoregulation feedback loop is functional. Another concern with the engineered FUSIBB is that it might disrupt the transport of native Imp β cargo. Although IBB binds Imp β with nanomolar affinity, it can be effectively dissociated by RanGTP binding in the nucleus to release Imp β53,66. Consistent with this, our data show that FUSIBB expression does not affect the cellular distribution of Imp β or its cargo, TDP-43. Thus, our study provides a proof of concept that a FUS-chimera can downregulate endogenous FUS in live cells. In the future, more studies are needed to ensure FUSIBB can fully replace the functions of WT FUS and does not cause additional stress to the cell. Several NLS-containing RBPs that aggregate in ALS/FTD, including TDP-43 and hnRNPA1, share the autoregulatory mechanism with FUS67,68,69,70. Analogous strategies should be employed to engineer these RBPs for better solubility, which can replace disease-causing variants of endogenous RBP.
Methods
Molecular cloning
The WT GST-FUS expression vector, pDUET-FUS, was a gift from Aaron Gitler (Addgene plasmid # 29629; http://n2t.net/addgene:29629; RRID: Addgene_29629)10. To prepare FUS PY-NLS mutant expression vectors, pDUET-FUS was digested with BsmI (New England BioLabs, R0134) and HindIII-HF (New England BioLabs, R3104) and reassembled with synthetic double-stranded DNAs (gBlocks, Integrated DNA Technologies) containing various PY-NLS sequences by using NEB HiFi Assembly (New England BioLabs, E2621). The double-stranded DNA used were: M9M, NLShnRNPA1, NLSTDP-43, NLSSV40, IBB, NLSRev, NLScJun. Sequences are provided in Supplementary Data.
To prepare the N-terminal PY-NLS mutant of GST-FUS with 1x GS-linker, first, the pDUET-GST-FUSR495X expression vector10 was digested with BsmI and NheI-HF (New England BioLabs, R3131). Then, the double-stranded DNA fragment containing FUS PY-NLS and GS-linker sequence was prepared by overlap extension PCR with the pDUET-GST-FUSR495X as a template. PCR primers used were: PCR1_Forward, PCR1_Reverse, PCR2_Forward, PCR2_Reverse, and Overlap. Primer sequences are provided in Supplementary Data. The PCR2_Reverse primer was also used in the overlap extension PCR reaction together with the Overlap primer. The digested vector and the PCR fragment were joined by using the NEB HiFi Assembly enzyme.
The 4x and 10x GS-linker mutants of GST-FUS expression vectors were prepared by ligating backbone and synthetic double-stranded DNA fragments by NEB HiFi Assembly. The backbone was prepared by digesting the pDUET-GST-FUSR495X plasmid with NheI-HF and SrfI (New England BioLabs, R0629). The DNA fragments used are 4x GS-linker and 10x GS-linker. DNA sequences are provided in Supplementary Data.
The MBP-TDP-43 expression vector, pJ4M/TDP-43, was a gift from Nicolas Fawzi (Addgene plasmid # 104480; http://n2t.net/addgene:104480; RRID: Addgene_104480)71. The M9M mutant TDP-43 was cloned by ligating three double-stranded DNA fragments with NEB HiFi Assembly enzyme. The backbone was prepared by digesting pJ4M/TDP-43 with NdeI (New England BioLabs, R0111) and XhoI (New England BioLabs, R0146). The fragment for N-terminal M9M-tagged TDP-43 expression plasmid was PCR amplified by using primers, TDP1_Forward and TDP1_Reverse, and using pJ4M/TDP-43 as a template. Another fragment for N-terminal M9M construct was PCR amplified by using primers, TDP2_Forward and TDP2_Reverse, with pDUET-FUSM9M as a template. The fragment for C-terminal M9M-tagged TDP-43 plasmid was PCR amplified by using primers, TDP3_Forward and TDP3_Reverse, and pJ4M/TDP-43 as a template. Another fragment for C-terminal M9M-tagged TDP-43 construct was PCR amplified by using primers, TDP4_Forward and TDP4_Reverse, with pDUET-FUSM9M as a template. Primer sequences are provided in Supplementary Data.
The FLAG-tagged FUSIBB expression vector (pFUSIBB-FLAG) was cloned based on pEGFP-N1-FUS/TLS-FLAGC that was a gift from Patrick Calsou (Addgene plasmid # 60362; http://n2t.net/addgene:60362; RRID: Addgene_60362)72. pEGFP-N1-FUS/TLS-FLAGC was digested with BamHI-HF (New England BioLabs, R3136) and MluI-HF (New England BioLabs, R3198) to be ligated by NEB HiFi Assembly reaction. The fragment containing IBB sequence was PCR amplified from pDUET-FUSIBB by using primers, IBB1_Forward and IBB1_Reverse. Then, the eGFP sequence was excised by digesting the plasmid with AgeI-HF (New England BioLabs, R3552) and NotI-HF (New England BioLabs, R3189). The digested plasmid was bridged with synthetic single-stranded DNA, IBB2 by using NEB HiFi Assembly. DNA sequences are provided in Supplementary Data.
The FLAG-tagged and codon-optimized FUSIBB expression vector was cloned based on pFUSIBB-FLAG. The plasmid was digested with BamHI-HF and NotI-HF, then synthetic double-stranded DNA, CodonOpt_FUS, was ligated into the backbone by using NEB HiFi assembly enzyme. The dsDNA sequence is provided in Supplementary Data.
The N- and C-terminal mRuby3-tagged Bimax1 expression vector was constructed by ligating pEGFP-N1-FUS/TLS-FLAGC digested with BamHI and NotI, and the synthetic double-stranded DNA, N-mRuby and C-mRuby, using NEB HiFi Assembly enzyme. The dsDNA sequences are provided in Supplementary Data.
The mRuby3 expression vector was prepared by excising the Bimax1 sequence out of the pBimax1/N-term-mRuby with MluI and NotI. Then, the linearized plasmid was bridged by using synthetic single-stranded DNA, mRuby_Bridge, by using NEB HiFi Assembly enzyme. The DNA sequence is provided in Supplementary Data.
The MBP-tagged FUSIBB expression vector was constructed based on pMal-FUS16. pMal-FUS was digested with BamHI-HF and EcoRI-HF (New England BioLabs, R3101). Double-stranded DNA fragment containing IBB sequence was PCR amplified from pDUET-FUSIBB by using primers, IBB2_Forward and IBB2_Reverse. These two fragments were ligated together with the NEB HiFi Assembly enzyme. The primer sequences are provided in Supplementary Data.
The mClover-tagged M9M expression vector (pcDNA5-mClover-M9M) was constructed based on pcDNA5/FRT/TO (Invitrogen, V652020). pcDNA5/FRT/TO was digested with HindIII-HF and XhoI. Double-stranded DNA fragment containing mClover and M9M sequence, mClover-M9M, was then inserted into the digested backbone using NEB HiFi Assembly enzyme. The mClover control expression vector was constructed by excising M9M sequence out of pcDNA5-mClover-M9M. The dsDNA sequence is provided in Supplementary Data.
The partially codon-shuffled FUSIBB was cloned into pcDNA5/FRT/TO to make pcDNA5-FUSIBB. First, FUSIBB with a partially codon-shuffle open reading frame (pFUSIBBshuffle-FLAG) was prepared based on pFUSIBB-FLAG by digesting with PpuMI (New England Biolabs, R0506S) and MluI-HF and ligating double-stranded DNA, FUSIBB-PartShuffle, with NEB HiFi Assembly enzyme. Next, the partially codon shuffled open reading frame was PCR amplified from pFUSIBBshuffle-FLAG with primers, FUSpartshuffle_F and FUSpartshuffle_R. The PCR product was gel purified and inserted into HindIII-HF/XhoI digested pcDNA5/FRT/TO backbone using NEB HiFI Assembly enzyme. DNA sequences used here are provided in Supplementary Data.
All synthetic DNAs were obtained from Integrated DNA Technologies. All plasmids were verified by sequencing.
FUS protein expression and purification
GST-tagged FUS WT and mutants were expressed in BL21-CodonPlus (DE3)-RIL cells (Agilent, 230245) and purified as previously described10. Briefly, the protein expression was induced with 1 mM IPTG and incubated for 16 h at 16 °C. Cells were pelleted, resuspended in phosphate-buffered saline (PBS) containing cOmplete EDTA-free Protease Inhibitor Cocktail (Roche, 5056489001), lysed by sonication, and affinity purified by using Glutathione Sepharose 4 Fast Flow (Cytiva, 17513202). The protein was eluted in GST-FUS Elution Buffer (50 mM Tris-HCl pH 8, 200 mM trehalose, and 20 mM reduced glutathione). A typical A260/A280 ratio for the purified protein was around 1.7.
MBP-tagged FUS WT and mutant were expressed as GST-tagged FUS. Cells were pelleted, resuspended in Lysis Buffer (50 mM HEPES-NaOH pH 7.4, 1.5 M NaCl, 10% glycerol, 30 mM imidazole, 2 mM DTT, and cOmplete EDTA-free Protease Inhibitor Cocktail), then lysed by sonication. The lysate was incubated with HisPur Ni-NTA Resin (Thermo Scientific, 88223) for 90 min, washed, and eluted in MBP-FUS Elution Buffer (50 mM HEPES-NaOH pH 7.4, 1 M NaCl, 10% glycerol, 500 mM imidazole, and 2 mM DTT). The crude protein was further purified by HiTrap Heparin HP column (Cytiva, 17040701) with linear gradient of MBP-FUS Buffer A (50 mM HEPES-NaOH pH 7.4, 100 mM NaCl, 10% glycerol, and 2 mM DTT) and MBP-FUS Buffer B (50 mM HEPES-NaOH pH 7.4, 1 M NaCl, 10% glycerol, and 2 mM DTT). A typical A260/A280 ratio for the purified protein was around 0.6.
Kapβ2 protein expression and purification
His-SUMO-Kap β2 was expressed and purified as previously described27. The expression of protein in BL21-CodonPlus (DE3)-RIL cells was induced by 1 mM IPTG for 16 h at 16 °C. The cell pellet was resuspended and lysed in Resuspension Buffer (50 mM Tris-HCl pH 7.5, 100 mM NaCl, 20% glycerol, 10 mM imidazole, 2.5 mM β-mercaptoethanol, and cOmplete EDTA-free Protease Inhibitor Cocktail). The lysate was clarified by centrifugation, incubated with HisPur Ni-NTA Resin, washed, then eluted with Kap β2 Elution Buffer (50 mM Tris-HCl pH 7.5, 100 mM NaCl, 20% glycerol, 200 mM imidazole, and 2.5 mM β-mercaptoethanol). The affinity-purified protein was used in the GST pulldown assay. To be used in turbidity assays, His-SUMO tag was cleaved by incubating with ULP1, then Κap β2 was further purified by HiTrap Q HP column (GE Healthcare, 17-1154-01) with gradient of Kap β2 Buffer A (20 mM imidazole pH 6.5, 75 mM NaCl, 20% glycerol, and 2 mM DTT) and Kap β2 Buffer B (20 mM imidazole pH 6.5, 1 M NaCl, 20% glycerol, and 2 mM DTT). A typical A260/A280 ratio for the purified protein was around 0.6.
TDP-43 and free MBP protein expression and purification
TDP-43 protein expression and purification were described previously71,73. Briefly, BL21-CodonPlus (DE3)-RIL E. coli cells were transformed with TDP-43 expression constructs, and the protein expression was induced with 1 mM IPTG for 18 h at 16°C. Cells were pelleted, resuspended in TDP-43 Lysis Buffer (20 mM Tris-HCl pH 8.0, 1 M NaCl, 10 mM imidazole, 10% glycerol, 1 mM DTT, and cOmplete EDTA-free Protease Inhibitor Cocktail), and lysed by sonication. The lysate was clarified by centrifugation and bound to HisPur Ni-NTA Resin. The crude protein was eluted with TDP-43 Elution Buffer (20 mM Tris-HCl pH 8.0, 1 M NaCl, 500 mM imidazole, 10% glycerol, and 1 mM DTT). The protein was further purified by size exclusion chromatography using Superdex 200 increase 10/300 GL column (GE Healthcare) with TDP-43 SEC Buffer (20 mM Tris-HCl pH 8.0, 300 mM NaCl, and 1 mM DTT). A typical A260/A280 ratio for the purified protein was around 0.6. The free MBP protein was purified similarly from the same vector without TDP-43 sequence.
Importin α1/β1 protein expression and purification
The procedure was described previously26. Briefly, pACYCDuet-1 plasmids encoding importin α1/β1 sequences were transformed into BL21-DE3 E. coli. The importin α1/β1 dimeric complex were expressed for 3 h at 28 °C with 500 µM IPTG, lysed in Imp α/β Lysis Buffer (20 mM Tris-HCl pH 8, 75 mM NaCl, 3 mM β-marcaptoethanol, and 0.1 mM PMSF), and bound to Low Density Nickel Agarose (Gold Biotechnology, H-321-100). The complex was washed using Imp α/β Low Salt Buffer (20 mM Tris-HCl pH 8, 50 mM NaCl, 3 mM β-marcaptoethanol, and 0.1 mM PMSF) and eluted with Imp α/β Low Imidazole Buffer (20 mM Tris-HCl pH 8, 75 mM imidazole, 50 mM NaCl, and 3 mM β-marcaptoethanol). The dimeric complex was further purified through size-exclusion chromatography using HiLoad 26/60 Superdex 200 prep grade column (Cytiva, 17-1071-01) using Imp α/β Low Salt Buffer. A typical A260/A280 ratio for the purified protein was around 0.6.
Importin β1 was purified from the importin α1/β1 dimeric complex. After binding the complex to low-density nickel beads through His-tagged importin α1, importin β1 was eluted by using Imp α/β High Salt Elution Buffer (20 mM Tris-HCl pH 8, 250 mM MgCl2 and 150 mM NaCl). The protein was further purified by size-exclusion chromatography. A typical A260/A280 ratio for the purified protein was around 0.6.
GST-FUS inhibition assay
GST-tagged FUS protein was thawed on ice and centrifuged for 10 min at 23,000 × g, 4 °C. The supernatant was transferred to a clean tube, and the protein concentration was estimated by Bradford assay (Bio-Rad, 5000006). At time = 0 min, 3 or 5 μM GST-FUS, 16 μg/mL TEV protease, importins (where appropriate), and free GST (Sigma-Aldrich, G6511; where appropriate) were mixed in FUS Turbidity Assay Buffer (50 mM Tris-HCl pH 8.0, 100 mM NaCl, 1.5 mM DTT, and 0.5 mM EDTA). The total reaction volume was 100 μL, and all reactions were carried in a clear-bottom, black-well 96-well plate. OD395 measurements were taken by TECAN Spark plate reader (TECAN, 30108867). Turbidity assay curves were normalized so that the value 100 equals to the turbidity of the control (no importin) sample at 100 min.
GST-FUS disaggregation assay
GST-tagged FUS protein was thawed on ice and centrifuged for 10 min at 23,000 × g, 4 °C. The supernatant was transferred to a clean tube, and the protein concentration was estimated by Bradford assay (Bio-Rad, 5000006). At time = 0 min, 3 or 5 μM GST-FUS, 16 μg/mL TEV protease, and free GST (where appropriate) were mixed in FUS Turbidity Assay Buffer. The total reaction volume was 90 μL at time = 0 min, and all reactions were carried in a clear-bottom, black-well 96-well plate. OD395 measurements were taken by TECAN Spark plate reader (TECAN, 30108867). At time = 100 min, 10 μL either importin (Kap β2, Imp α/β, or Imp β) or corresponding buffer was added to each reaction and mixed by gently pipetting up and down. OD395 measurements were resumed immediately and recorded for 100 more minutes. Turbidity assay curves were normalized so that the value 100 equals to the turbidity of the control (no importin) sample at 100 min.
MBP-TDP-43 inhibition assay
The inhibition assay for MBP-tagged TDP-43 has been described previously74. MBP-tagged TDP-43 protein was thawed on ice and buffer exchanged into TDP-43 Turbidity Assay Buffer (20 mM HEPES-NaOH pH 7.4, 150 mM NaCl, and 1 mM DTT) using Amicon Ultra Centrifugal Filter, 30 kDa MWCO (Millipore, UFC5030). The buffer exchanged protein was then centrifuged for 10 min at 23,000 × g, 4 °C. Clear supernatant was transferred to a clean tube, and the protein concentration was estimated by Bradford assay. At time = 0 min, 5 μM TDP-43, TEV, Kap β2 (where appropriate), and free MBP (where appropriate) were mixed in TDP-43 Turbidity Assay Buffer. The TEV concentration was adjusted (16 μg/mL for WT and TDP-43N-M9M, or 32 μg/mL for TDP-43C-M9M) to achieve comparable cleavage efficiency amongst variants (Supplemental Fig. 4C). The total reaction volume was 100 μL, and all reactions were carried in a clear-bottom, black-well 96-well plate. OD395 measurements were taken by TECAN Spark plate reader. Turbidity assay curves were normalized so that the value 100 equals to the turbidity of the control (no Kap β2) sample at 120 min.
MBP-TDP-43 disaggregation assay
MBP-tagged TDP-43 protein was thawed on ice and buffer exchanged into TDP-43 Turbidity Assay Buffer using Amicon Ultra Centrifugal Filter, 30 kDa MWCO. The buffer exchanged protein was then centrifuged for 10 min at 23,000 × g, 4 °C. Clear supernatant was transferred to a clean tube, and the protein concentration was estimated by Bradford assay. At time = 0 min, 5 μM TDP-43, 16 μg/mL (WT and TDP-43N-M9M) or 32 μg/mL TEV (TDP-43C-M9M), and free MBP (where appropriate) were mixed in TDP-43 Turbidity Assay Buffer. The total reaction volume was 90 μL at time = 0 min, and all reactions were carried in a clear-bottom, black-well 96-well plate. OD395 measurements were taken by TECAN Spark plate reader. At time = 130 min, 10 μL Kap β2 or buffer was added to each reaction and mixed gently by pipetting up and down. The turbidity measurements were resumed immediately and recorded for 110 more minutes. Turbidity assay curves were normalized so that the value 100 equals to the turbidity of the control (no Kap β2) sample at 130 min.
TEV cleavage assay
TEV protease cleavage efficiency for each recombinant protein was assessed by incubating proteins in either FUS Turbidity Assay Buffer or TDP-43 Turbidity Assay Buffer in the presence of TEV protease. 5 μM NIR was added to 5 μM FUS and TDP-43 where appropriate. The TEV protease concentration in each reaction was matched to the corresponding turbidity assay (i.e., 16 μg/mL for GST-tagged FUS, WT TDP-43 and TDP-43N-M9M; 32 μg/mL for TDP-43C-M9M). After 30 min (FUS) and 130 min (TDP-43), reactions were stopped by adding 4x Sample Buffer. Cleaved products were analyzed by gel electrophoresis and Coomassie staining. Gel images were quantified using ImageJ75.
Detergent solubility assay
Recombinant FUS and TDP-43 aggregates were prepared by incubating proteins in FUS Turbidity Assay Buffer and TDP-43 Turbidity Assay Buffer in the presence of TEV protease. The TEV protease concentration in each reaction was matched to the corresponding turbidity assay (i.e., 16 μg/mL for GST-tagged FUS, WT TDP-43 and TDP-43N-M9M; 32 μg/mL for TDP-43C-M9M). After 100 min (FUS) and 130 min (TDP-43), aggregates were incubated with N-Lauroylsarcosine (sarkosyl; Sigma-Aldrich, 61747) for 2 min at room temperature. The insoluble fraction was separated by centrifugation for 1 h at 20,000 × g at room temperature. The supernatant (soluble) fraction was transferred to a clean tube and denatured by adding 4x Sample Buffer and heating 5 min at 99 °C. The sarkosyl-insoluble pellet was resuspended in 4x Sample Buffer, heated, and analyzed by gel electrophoresis and Coomassie staining. Gel images were quantified using ImageJ75.
GST pulldown assay with purified importins
GST-tagged FUS were purified as described above but kept on beads without eluting. Before addition of recombinant NIR, beads were washed with either Kap β2 Elution Buffer or Imp α/β Low Salt Buffer. Beads were resuspended to make 5 μM FUS and mixed with equal volume of 5 μM purified NIR. After 2-hours incubation at 4 °C, beads were washed, and proteins were eluted by addition of 4x Sample Buffer (126 mM Tris-HCl pH 6.8, 40% glycerol, 4% SDS, 0.02% bromophenol blue, and 350 mM β-marcaptoethanol) and boiling 5 min at 99 °C. Eluates were analyzed by denaturing gel electrophoresis followed by Coomassie staining (Kapβ2) or Western blot (Importin α/β). ImageJ75 was used to quantify gels and blots. For the Western blotting method, see the corresponding section below.
Transmission electron microscopy
FUS and TDP-43 aggregates were mounted on formvar-carbon mesh (Electron Microscopy Sciences, FCF300-Cu-50) and negative stained with 2% uranyl acetate (Electron Microscopy Sciences, 22400-2). Images were taken by TECNAI 12 (FEI).
Cell culture
HEK293 cells (ATCC, CRL-1573) were cultured in Dulbecco’s Modified Eagle’s Medium (DMEM; Corning, 10-013-CV) supplemented with 10% fetal bovine serum (FBS; Cytiva, SH30396.03) and penicillin-streptomycin (Gibco, 15140-122). U2OS cells (ATCC, HTB-96) were cultured in modified McCoy’s 5 A (Gibco, 16600082) supplemented with 10% FBS and penicillin-streptomycin. Flp-In T-Rex 293 cells (Invitrogen, R78007) were cultured in DMEM supplemented with 10% FBS and either 10 μg/mL zeocin (Gibco, R25001; for parental cell line) or 200 μg/mL hygromycin B (Gibco, 10687010; for FUSIBB inducible cell line). 15 μg/mL blasticidin was added every other passage in addition to zeocin and hygromycin B.
Establishing FUSIBB inducible HEK293 cell line
Flp-In T-Rex 293 cells (Invitrogen, R78007) were plated onto 100-mm dish and transfected with 12.6 μg pOG44 (Invitrogen, V600520) and 1.4 μg pcDNA5-FUSIBB using Lipofectamine 3000. Two-day post-transfection, cells were selected in DMEM containing 10% FBS and 200 μg/mL hygromycin B. All colonies were pooled and maintained in hygromycin B-and blasticidin-containing medium as explained above.
Transfection
HEK293 and U2OS cells were transfected by plasmids carrying WT FUS-FLAG, FUSIBB-FLAG, GFP, codon-optimized-FUSIBB-FLAG, Bimax1/C-term-mRuby, and mRuby using Lipofectamine 3000 Transfection Reagent (Invitrogen, L3000001) according to the manufacturer’s instructions. For IF and RT-qPCR experiments, 2.5 μg DNA was used per 6-well. For Western blot experiments, 14 μg DNA was used per 100-mm dish.
Immunofluorescence
HEK293 cells were grown on coverslips and transfected as described above. To stress, cells were treated with 500 μM sodium arsenite for 1 h. Cells were then washed with PBS, fixed with 4% paraformaldehyde, and permeabilized with 0.1% Triton X-100. After washing and blocking in 2% bovine serum albumin (BSA, dissolved in PBS), cells were stained with primary antibody for 16 h at 4 °C. Cells were then washed with 2% BSA and incubated with secondary antibody for 1 h at room temperature. Finally, cells were washed with PBS and mounted with Vecatshield Antifade Mounting Medium with DAPI (Vector Laboratories, H-1200). Following antibodies were used for IF experiments: anti-FUS (Bethyl Laboratories, A300-294A, 1:1000), mouse anti-FLAG (Sigma Aldrich, f1804, 1:1000), rabbit anti-FLAG (GenScript, A00170, 1:250), anti-G3BP1 (Invitrogen, PA5-29455, 1:500), anti-TDP-43 (Proteintech, 10782-2-AP, 1:500), anti-importin β1 (Invitrogen, MA3-070, 1:1000), Alexa Fluor488-tagged anti-mouse IgG (Invitrogen, A-21202, 1:2000), Alexa Fluor647-tagged anti-mouse IgG (Invitrogen, A-21235, 1:1000), Alexa Fluor594-tagged anti-rabbit IgG (Invitrogen, A-11012, 1:500), and Alexa Fluor647-tagged anti-rabbit IgG (Invitrogen, A-21245, 1:1000). All fluorescence images were taken by Leica DMi8 inverted microscope (Leica) with a 40x oil objective and LAS X 3.7.0.20979 and analyzed with Fiji76 (v2.15.0) and CellProfiler77 (v4.2.6).
Western blot
Cell lysate samples were prepared by lysing cells in PBS containing benzonase (Millipore, E1014), Halt protease inhibitor cocktail (Thermo Scientific, 78429), and 1% Triton X-100 for 20 min on ice. 4x Sample Buffer was then added to the lysate, and all samples were boiled before loading onto a gel. Fractionated proteins were transferred onto a PVDF membrane (Millipore, IPFL00010) and blocked in TBST (20 mM Tris-HCl pH 7.4, 150 mM NaCl, and 0.1% Tween 20) containing 3% non-fat dry milk for 30 min. The membrane was incubated with primary antibody overnight at 4 °C, washed, and incubated with secondary antibody for 1 h at room temperature. Primary and secondary antibodies used are as follows: anti-FUS C-terminus antibody (Bethyl Laboratories, A300-294A, 1:5000), anti-FUS N-terminus antibody (Bethyl Laboratories, A700-023, 1:1000), anti-FLAG antibody (Sigma-Aldrich, F1804, 1:2000), anti-importin β1 antibody (Invitrogen, MA3-070, 1:5000), anti-importin α antibody (Novus Biologicals, NBP1-58067, 1:2000), anti-β-actin antibody (Cell Signaling, 4970, 1:10,000), anti-Kap β2 (Novus Biologicals, NB600-1397, 1:2000), anti-mouse IgG antibody (BioRad, STAR117D680GA, 1:10,000), and anti-rabbit IgG antibody (Li-Cor, 926-32211, 1:10,000). The membrane was imaged with BioRad ChemiDoc MP Imaging System (BioRad), and band intensities were quantified by ImageJ75 (v2.14.0). For uncropped blots, see Source Data.
GST pulldown assay with lysate
GST-tagged FUS were purified as described above but kept on beads without eluting. Before addition of lysate, beads were washed with TBS (20 mM Tris-HCl pH 7.4 and 150 mM NaCl) and resuspended to make 5 μM slurry. The lysate was prepared from HEK293 cells grown on a 100-mm plate. Cells were washed, collected by scraping, and pelleted by centrifugation for 5 min at 1000 × g, 4 °C. The pellet was resuspended in 1 mL Hypotonic Lysis Buffer (20 mM Tris-HCl pH 7.4, 10 mM NaCl, 3 mM MgCl2, and 1x protease inhibitor cocktail), swelled on ice for 15 min, then lysed using 27 G needle. Digitonin was added to 25 μg/mL, and samples were incubated on ice for 5 min before centrifuged for 10 min at 20,000 × g, 4°C. Clear supernatant was transferred to a clean tube and used as the input for the pulldown assay. The total protein concentration in the input was estimated by Bradford assay. Next, 250 μL bead slurry was mixed with equal volume of 0.5 mg/mL input. After 2-hours incubation at 4°C, beads were washed once with TBS, and proteins were eluted by addition of 4x Sample Buffer and boiling 5 min at 99°C. Eluates were analyzed by Western blot. ImageJ75 (v2.14.0) was used to quantify band intensities. For the Western blotting method, see the corresponding section above.
RT-qPCR
RNAs were purified from cells by using TRIzol Reagent (Invitrogen, 15596026) and RNA Clean & Concentrator kit (Zymo Research, R1013). 100 ng purified RNA was used per 10 μL reverse transcription reaction together with Random Primer Mix (New England BioLabs, S1330S), Deoxynucleotide Solution Mix (New England BioLabs, N0447S), and Induro Reverse Transcriptase (New England BioLabs, M0681S) according to manufacturer’s instructions. Each qPCR reaction contained 2 μL reverse transcription reaction containing cDNA, 500 nM primers, and 1x PowerTrack SYBR Green Master Mix (Applied Biosystems, A46012) in 20 μL total volume. PrimeTime qPCR primers were purchased from Integrated DNA Technologies (βActin, Hs.PT.39a.22214847; FUS, Hs.PT.58.40858500.g; Kap β2, Hs.PT.58.26298; Imp β, Hs.PT.58.1164774). For Kap β2 and Imp β mRNA quantification, primers targeting 18S was used as an internal control78. qPCR reaction was run on QuantStudio 3 (Applied Biosystems) according to the manufacturer’s instructions. Ct calculations were done using QuantStudio Design & Analysis Software (v1.5.2; Applied Biosystems).
Cell viability assay
The doxycycline-inducible FUSIBB HEK293 cells were cultured in a 96-well plate as described above and treated with water, doxycycline, and zeocin. Every 24 h post-treatment, 10 μL PrestoBlue Cell Viability Reagent (Invitrogen, A13261) was added to each well containing 100 μL growth media (and doxycycline/zeocin where appropriate), and cells were incubated for 30 min at 37 °C and 5% CO2. Resorufin fluorescence was measured at Ex = 560/10 nm and Em = 590/10 nm by using TECAN plate reader. Fluorescence values were normalized to the average of n = 4 wells of the control sample (treated with water) at each time point.
Anisotropy assay
MBP-tagged FUS was diluted in Anisotropy Assay Buffer (50 mM Tris-HCl pH 7.4, 50 mM NaCl, 0.5% glycerol, 1 mM DTT), then fluorescein-tagged RNA (synthesized by Horizon Discovery) was added to final concentration of 10 nM. The protein-RNA mixture was incubated 20 min, and fluorescence anisotropy was measured at 25 °C by TECAN Spark plate reader. Triplicate measurements were then plotted and fitted to the following equation:
Where ΔAmax is the baseline-subtracted anisotropy value, Lt is the total ligand concentration in nanomolar, and Kd is the dissociation constant in nanomolar.
Statistics
All statistical analyses were carried out by GraphPad Prism, and the method used is indicated in figure legends.
Reporting summary
Further information on research design is available in the Nature Portfolio Reporting Summary linked to this article.
Data availability
All data generated in this study are available in the Article, Supplementary Information, and Source Data files. The FUSIBB-inducible HEK293 cells are available from the corresponding author upon request. Source data are provided with this paper.
References
Portz, B., Lee, B. L. & Shorter, J. FUS and TDP-43 phases in health and disease. Trends Biochem. Sci. 46, 550–563 (2021).
Carey, J. L. & Guo, L. Liquid-liquid phase separation of TDP-43 and FUS in physiology and pathology of neurodegenerative diseases. Front. Mol. Biosci. 9, 826719 (2022).
Harrison, A. F. & Shorter, J. RNA-binding proteins with prion-like domains in health and disease. Biochem. J. 474, 1417–1438 (2017).
Purice, M. D. & Taylor, J. P. Linking hnRNP function to ALS and FTD pathology. Front. Neurosci. 12, 326 (2018).
Hock, E. M. et al. Hypertonic stress causes cytoplasmic translocation of neuronal, but not astrocytic, FUS due to impaired transportin function. Cell Rep. 24, 987–1000.e1007 (2018).
Wood, A., Gurfinkel, Y., Polain, N., Lamont, W. & Rea, L. S. Molecular mechanisms underlying TDP-43 pathology in cellular and animal models of ALS and FTLD. Int. J. Mol. Sci. 22, 4705 (2021).
Dormann, D. et al. ALS-associated fused in sarcoma (FUS) mutations disrupt Transportin-mediated nuclear import. EMBO J. 29, 2841–2857 (2010).
Bosco, D. A. et al. Mutant FUS proteins that cause amyotrophic lateral sclerosis incorporate into stress granules. Hum. Mol. Genet. 19, 4160–4175 (2010).
Gitler, A. D. & Shorter, J. RNA-binding proteins with prion-like domains in ALS and FTLD-U. Prion 5, 179–187 (2011).
Sun, Z. et al. Molecular determinants and genetic modifiers of aggregation and toxicity for the ALS disease protein FUS/TLS. PLoS Biol. 9, e1000614 (2011).
Johnson, B. S. et al. TDP-43 is intrinsically aggregation-prone, and amyotrophic lateral sclerosis-linked mutations accelerate aggregation and increase toxicity. J. Biol. Chem. 284, 20329–20339 (2009).
Fang, Y. S. et al. Full-length TDP-43 forms toxic amyloid oligomers that are present in frontotemporal lobar dementia-TDP patients. Nat. Commun. 5, 4824 (2014).
Guo, L. et al. Nuclear-import receptors reverse aberrant phase transitions of RNA-binding proteins with prion-like domains. Cell 173, 677–692.e620 (2018).
Hofweber, M. et al. Phase separation of FUS is suppressed by its nuclear import receptor and arginine methylation. Cell 173, 706–719.e713 (2018).
Qamar, S. et al. FUS phase separation is modulated by a molecular chaperone and methylation of arginine cation-π interactions. Cell 173, 720–734.e715 (2018).
Yoshizawa, T. et al. Nuclear import receptor inhibits phase separation of FUS through binding to multiple sites. Cell 173, 693–705.e622 (2018).
Girdhar, A. & Guo, L. Regulating phase transition in neurodegenerative diseases by nuclear import receptors. Biology 11, 1009 (2022).
Guo, L., Fare, C. M. & Shorter, J. Therapeutic dissolution of aberrant phases by nuclear-import receptors. Trends Cell Biol. 29, 308–322 (2019).
Chook, Y. M. & Süel, K. E. Nuclear import by karyopherin-βs: recognition and inhibition. Biochim. Biophys. Acta 1813, 1593–1606 (2011).
Soniat, M. & Chook, Y. M. Nuclear localization signals for four distinct karyopherin-β nuclear import systems. Biochem. J. 468, 353–362 (2015).
Lee, B. J. et al. Rules for nuclear localization sequence recognition by karyopherinβ2. Cell 126, 543–558 (2006).
Pumroy, R. A. & Cingolani, G. Diversification of importin-α isoforms in cellular trafficking and disease states. Biochem. J. 466, 13–28 (2015).
Winton, M. J. et al. Disturbance of nuclear and cytoplasmic TAR DNA-binding protein (TDP-43) induces disease-like redistribution, sequestration, and aggregate formation. J. Biol. Chem. 283, 13302–13309 (2008).
Nishimura, A. L. et al. Nuclear import impairment causes cytoplasmic trans-activation response DNA-binding protein accumulation and is associated with frontotemporal lobar degeneration. Brain 133, 1763–1771 (2010).
Chook, Y. M. & Blobel, G. Karyopherins and nuclear import. Curr. Opin. Struct. Biol. 11, 703–715 (2001).
Doll, S. G. et al. Recognition of the TDP-43 nuclear localization signal by importin α1/β. Cell Rep. 39, 111007 (2022).
Fare, C. M., Rhine, K., Lam, A., Myong, S. & Shorter, J. A minimal construct of nuclear-import receptor Karyopherin-β2 defines the regions critical for chaperone and disaggregation activity. J. Biol. Chem. 299, 102806 (2023).
Dormann, D. et al. Arginine methylation next to the PY-NLS modulates Transportin binding and nuclear import of FUS. EMBO J. 31, 4258–4275 (2012).
Gonzalez, A. et al. Mechanism of karyopherin-β2 binding and nuclear import of ALS variants FUS(P525L) and FUS(R495X). Sci. Rep. 11, 3754 (2021).
Zhang, Z. C. & Chook, Y. M. Structural and energetic basis of ALS-causing mutations in the atypical proline-tyrosine nuclear localization signal of the Fused in Sarcoma protein (FUS). Proc. Natl Acad. Sci. USA 109, 12017–12021 (2012).
Brelstaff, J. et al. Transportin1: a marker of FTLD-FUS. Acta Neuropathol. 122, 591–600 (2011).
Troakes, C. et al. Transportin 1 colocalization with Fused in Sarcoma (FUS) inclusions is not characteristic for amyotrophic lateral sclerosis-FUS confirming disrupted nuclear import of mutant FUS and distinguishing it from frontotemporal lobar degeneration with FUS inclusions. Neuropathol. Appl. Neurobiol. 39, 553–561 (2013).
Neumann, M. et al. Transportin 1 accumulates specifically with FET proteins but no other transportin cargos in FTLD-FUS and is absent in FUS inclusions in ALS with FUS mutations. Acta Neuropathol. 124, 705–716 (2012).
Snowden, J. S. et al. The most common type of FTLD-FUS (aFTLD-U) is associated with a distinct clinical form of frontotemporal dementia but is not related to mutations in the FUS gene. Acta Neuropathol. 122, 99–110 (2011).
Mackenzie, I. R., Rademakers, R. & Neumann, M. TDP-43 and FUS in amyotrophic lateral sclerosis and frontotemporal dementia. Lancet Neurol. 9, 995–1007 (2010).
Mikhaleva, S. & Lemke, E. A. Beyond the transport function of import receptors: what’s all the FUS about? Cell 173, 549–553 (2018).
Zhou, Y., Liu, S., Liu, G., Öztürk, A. & Hicks, G. G. ALS-associated FUS mutations result in compromised FUS alternative splicing and autoregulation. PLoS Genet. 9, e1003895 (2013).
Imasaki, T. et al. Structural basis for substrate recognition and dissociation by human transportin 1. Mol. Cell 28, 57–67 (2007).
Cansizoglu, A. E., Lee, B. J., Zhang, Z. C., Fontoura, B. M. & Chook, Y. M. Structure-based design of a pathway-specific nuclear import inhibitor. Nat. Struct. Mol. Biol. 14, 452–454 (2007).
Wang, J. et al. A molecular grammar governing the driving forces for phase separation of prion-like RNA binding proteins. Cell 174, 688–699.e616 (2018).
Choi, J. M., Holehouse, A. S. & Pappu, R. V. Physical principles underlying the complex biology of intracellular phase transitions. Annu Rev. Biophys. 49, 107–133 (2020).
Lin, Y., Currie, S. L. & Rosen, M. K. Intrinsically disordered sequences enable modulation of protein phase separation through distributed tyrosine motifs. J. Biol. Chem. 292, 19110–19120 (2017).
Bourgeois, B. et al. Nonclassical nuclear localization signals mediate nuclear import of CIRBP. Proc. Natl Acad. Sci. USA 117, 8503–8514 (2020).
Schmidt, H. B., Barreau, A. & Rohatgi, R. Phase separation-deficient TDP43 remains functional in splicing. Nat. Commun. 10, 4890 (2019).
Conicella, A. E., Zerze, G. H., Mittal, J. & Fawzi, N. L. ALS mutations disrupt phase separation mediated by α-helical structure in the TDP-43 low-complexity C-terminal domain. Structure 24, 1537–1549 (2016).
Conicella, A. E. et al. TDP-43 α-helical structure tunes liquid-liquid phase separation and function. Proc. Natl Acad. Sci. USA 117, 5883–5894 (2020).
Zhang, Y. J. et al. The dual functions of the extreme N-terminus of TDP-43 in regulating its biological activity and inclusion formation. Hum. Mol. Genet. 22, 3112–3122 (2013).
Baade, I. et al. The RNA-binding protein FUS is chaperoned and imported into the nucleus by a network of import receptors. J. Biol. Chem. 296, 100659 (2021).
Waldmann, I., Wälde, S. & Kehlenbach, R. H. Nuclear import of c-Jun is mediated by multiple transport receptors. J. Biol. Chem. 282, 27685–27692 (2007).
Arnold, M., Nath, A., Hauber, J. & Kehlenbach, R. H. Multiple importins function as nuclear transport receptors for the rev protein of human immunodeficiency virus type 1. J. Biol. Chem. 281, 20883–20890 (2006).
Cingolani, G., Bednenko, J., Gillespie, M. T. & Gerace, L. Molecular basis for the recognition of a nonclassical nuclear localization signal by importin beta. Mol. Cell 10, 1345–1353 (2002).
Kosugi, S. et al. Design of peptide inhibitors for the importin alpha/beta nuclear import pathway by activity-based profiling. Chem. Biol. 15, 940–949 (2008).
Lott, K. & Cingolani, G. The importin β binding domain as a master regulator of nucleocytoplasmic transport. Biochim. Biophys. Acta 1813, 1578–1592 (2011).
Andersson, M. K. et al. The multifunctional FUS, EWS and TAF15 proto-oncoproteins show cell type-specific expression patterns and involvement in cell spreading and stress response. BMC Cell Biol. 9, 37 (2008).
Ribbeck, K., Lipowsky, G., Kent, H. M., Stewart, M. & Gorlich, D. NTF2 mediates nuclear import of Ran. EMBO J. 17, 6587–6598 (1998).
Lowe, A. R. et al. Importin-beta modulates the permeability of the nuclear pore complex in a Ran-dependent manner. Elife https://doi.org/10.7554/eLife.04052 (2015).
Humphrey, J. et al. FUS ALS-causative mutations impair FUS autoregulation and splicing factor networks through intron retention. Nucleic Acids Res. 48, 6889–6905 (2020).
Dini Modigliani, S., Morlando, M., Errichelli, L., Sabatelli, M. & Bozzoni, I. An ALS-associated mutation in the FUS 3’-UTR disrupts a microRNA-FUS regulatory circuitry. Nat. Commun. 5, 4335 (2014).
Ling, S.-C. et al. Overriding FUS autoregulation in mice triggers gain-of-toxic dysfunctions in RNA metabolism and autophagy-lysosome axis. eLife 8, e40811 (2019).
Qiu, H. et al. ALS-associated mutation FUS-R521C causes DNA damage and RNA splicing defects. J. Clin. Invest. 124, 981–999 (2014).
Miyamoto, Y., Yamada, K. & Yoneda, Y. Importin α: a key molecule in nuclear transport and non-transport functions. J. Biochem. 160, 69–75 (2016).
Doll, S. G. & Cingolani, G. Importin α/β and the tug of war to keep TDP-43 in solution: quo vadis? Bioessays 44, e2200181 (2022).
Khalil, B. et al. Nuclear import receptors are recruited by FG-nucleoporins to rescue hallmarks of TDP-43 proteinopathy. Mol. Neurodegener. 17, 80 (2022).
Li, Y. R., King, O. D., Shorter, J. & Gitler, A. D. Stress granules as crucibles of ALS pathogenesis. J. Cell Biol. 201, 361–372 (2013).
Sanjuan-Ruiz, I. et al. Wild-type FUS corrects ALS-like disease induced by cytoplasmic mutant FUS through autoregulation. Mol. Neurodegener. 16, 61 (2021).
Görlich, D., Panté, N., Kutay, U., Aebi, U. & Bischoff, F. R. Identification of different roles for RanGDP and RanGTP in nuclear protein import. EMBO J. 15, 5584–5594 (1996).
Avendaño-Vázquez, S. E. et al. Autoregulation of TDP-43 mRNA levels involves interplay between transcription, splicing, and alternative polyA site selection. Genes Dev. 26, 1679–1684 (2012).
Ayala, Y. M. et al. TDP-43 regulates its mRNA levels through a negative feedback loop. EMBO J. 30, 277–288 (2011).
Suzuki, H. & Matsuoka, M. hnRNPA1 autoregulates its own mRNA expression to remain non-cytotoxic. Mol. Cell. Biochem. 427, 123–131 (2017).
McGlincy, N. J. et al. Expression proteomics of UPF1 knockdown in HeLa cells reveals autoregulation of hnRNP A2/B1 mediated by alternative splicing resulting in nonsense-mediated mRNA decay. BMC Genomics 11, 565 (2010).
Wang, A. et al. A single N-terminal phosphomimic disrupts TDP-43 polymerization, phase separation, and RNA splicing. EMBO J 37, e97452 (2018).
Britton, S. et al. DNA damage triggers SAF-A and RNA biogenesis factors exclusion from chromatin coupled to R-loops removal. Nucleic Acids Res. 42, 9047–9062 (2014).
Gruijs da Silva, L. A. et al. Disease-linked TDP-43 hyperphosphorylation suppresses TDP-43 condensation and aggregation. EMBO J. 41, e108443 (2022).
Hallegger, M. et al. TDP-43 condensation properties specify its RNA-binding and regulatory repertoire. Cell 184, 4680–4696.e4622 (2021).
Schneider, C. A., Rasband, W. S. & Eliceiri, K. W. NIH Image to ImageJ: 25 years of image analysis. Nat. Methods 9, 671–675 (2012).
Schindelin, J. et al. Fiji: an open-source platform for biological-image analysis. Nat. Methods 9, 676–682 (2012).
Stirling, D. R. et al. CellProfiler 4: improvements in speed, utility and usability. BMC Bioinform. 22, 433 (2021).
Kuchipudi, S. V. et al. 18S rRNA is a reliable normalisation gene for real time PCR based on influenza virus infected cells. Virol. J. 9, 230 (2012).
Acknowledgements
We thank Diane Merry for generously providing the Flp-In T-Rex 293 cells. L.G. was supported by Dr. Ralph and Marian Falk Medical Research Trust, Frick Foundation for ALS Research, the National Institute of General Medical Sciences grant R35GM138109, and the National Institute of Neurological Disorders and Stroke grant RF1NS121143. G.C. is supported by grants R35GM140733 and R21NS128396. J.D. was supported by NIH grant T32 GM144302.
Author information
Authors and Affiliations
Contributions
M.H., A.G., and Y.H.K. performed the experimental studies and carried out the analysis. K.M.K., J.A.D., J.R.B., N.A., and A.B. performed the experimental studies. M.H., G.C., and L.G. wrote the manuscript. G.C. and L.G. supervised the work.
Corresponding authors
Ethics declarations
Competing interests
The authors declare no competing interests.
Peer review
Peer review information
Nature Communications thanks Yuh Min Chook and the other, anonymous, reviewers for their contribution to the peer review of this work. A peer review file is available.
Additional information
Publisher’s note Springer Nature remains neutral with regard to jurisdictional claims in published maps and institutional affiliations.
Source data
Rights and permissions
Open Access This article is licensed under a Creative Commons Attribution-NonCommercial-NoDerivatives 4.0 International License, which permits any non-commercial use, sharing, distribution and reproduction in any medium or format, as long as you give appropriate credit to the original author(s) and the source, provide a link to the Creative Commons licence, and indicate if you modified the licensed material. You do not have permission under this licence to share adapted material derived from this article or parts of it. The images or other third party material in this article are included in the article’s Creative Commons licence, unless indicated otherwise in a credit line to the material. If material is not included in the article’s Creative Commons licence and your intended use is not permitted by statutory regulation or exceeds the permitted use, you will need to obtain permission directly from the copyright holder. To view a copy of this licence, visit http://creativecommons.org/licenses/by-nc-nd/4.0/.
About this article
Cite this article
Hayashi, M., Girdhar, A., Ko, YH. et al. Engineered NLS-chimera downregulates expression of aggregation-prone endogenous FUS. Nat Commun 15, 7887 (2024). https://doi.org/10.1038/s41467-024-52151-6
Received:
Accepted:
Published:
Version of record:
DOI: https://doi.org/10.1038/s41467-024-52151-6









