Abstract
The increasing significance of hydrogen (H2) gas as a clean energy source has prompted the development of high-performance H2 gas sensors. Palladium (Pd)-based sensors, with their advantages of selectivity, scalability, and cost-effectiveness, have shown promise in this regard. However, the long-term stability and reliability of Pd-based sensors remain a challenge. This study not only identifies the exact cause for performance degradation in palladium (Pd) nanowire H2 sensors, but also implements and optimizes a cost-effective recovery method. The results from density functional theory (DFT) calculations and material analysis confirm the presence of C = O bonds, indicating performance degradation due to carbon dioxide (CO2) accumulation on the Pd surface. Based on the molecular behavior calculation in high temperatures, we optimized the thermal treatment method of 200 °C for 10 minutes to remove the C = O contaminants, resulting in nearly 100% recovery of the sensor’s initial performance even after 2 months of contamination.
Similar content being viewed by others
Introduction
In the rapidly expanding realm of green energy and environmental conservation, hydrogen (H2) gas has emerged as an promising clean energy source, owing to its high combustion energy output with the absence of carbon (C) emissions as its byproduct1,2. As a result, the potential applications of H2 gas span a wide array of industries, including aerospace, fuel cell technology, petrochemical engineering, etc3,4. However, its inherently flammable and explosive nature necessitates rigorous management for safety5. More specifically, due to the ease with which H2 gas can escape due to its small molecule size, its practical use requires the presence of high-performance gas sensors. This has led to a growing demand for reliable, long-lasting, and spatially accessible sensing systems to ensure safety in H2 utilization6,7. In response, the US Department of Energy have established performance standards by specifying the measurement range (0.1 ~ 10%), accuracy (5% of full scale), selectivity (humidity), lifetime ( > 10 years) and response time ( < 1 second)8.
To meet these requirements, researchers have devoted enormous efforts to developing high-performance H2 gas sensors9,10,11,12. Among various technologies, palladium (Pd)-based sensors have proven advantageous in terms of selectivity, scalability, simplicity, and cost-effectiveness. Crucially, integrating various nanostructure engineering techniques into Pd-based materials has led to significant improvements in response time and sensitivity13,14,15,16. As a result, Pd nano-material H2 sensors have emerged as a promising candidate for next-generation H2 gas detection.
Nevertheless, it is imperative to acknowledge that while substantial progress has been made in enhancing sensor performance, a few critical aspects remain neglected for eclectic applications: long-term stability and reliability. For H2 sensors utilizing the conventional mechanism of physical and chemical adsorption of H2 on the sensor’s surface, continuous exposure to the ambient atmosphere hinders its long-term stability. With extended use, common environmental factors not only induce surface contamination but can also alter the material’s inner composition. These alterations in chemical properties significantly impede the sensor’s performance17,18,19,20. Specifically, a reported increase of more than 200% in the sensor’s base resistance drift is attributed to the poisoning of the sensing material21. Additionally, the presence of other contaminants at the surface of the sensing material impedes the adsorption of the target gas, critically affecting long-term performance22. This concern is particularly pronounced in high-performance nano-material sensors, where surface conditions exert a pivotal influence on both material properties and device performance. Comprehensive examination of these surface changes and the development of strategies to mitigate them are therefore of paramount importance. Unfortunately, previous literature, having researched only in laboratory settings, has a limited focus on understanding the long-term stability of Pd materials under atmospheric conditions and the sustained utilization of Pd nano-materials. While some studies have explored performance fluctuations due to repetitive H2 exposure, these primarily focused on mechanical failures resulting from volume changes during the Pd and H2 interaction23,24,25,26. Thus, research specifically addressing surface alterations in Pd nano-materials and their impact on H2 detection characteristics is notably neglected (Supplementary Information Table S1).
Herein, we present a method designed to ensure the prolonged and stable operation of a high-performance Pd nanowire H2 gas sensor. Our approach begins with a comprehensive experimental investigation into the cause of the significant performance degradation in Pd nanowire H2 gas sensors. Subsequently, through a combination of theoretical analysis using density functional theory (DFT) calculations and an in-depth material analysis, we verify that the degradation is primarily caused by the surface contamination with C = O bonds by carbon dioxide (CO2) in ambient air. Building upon these findings, we have implemented the facile thermal recovery method, a concept which has been previously presented but not yet optimized for nano-scale devices. We optimized the thermal recovery method to precise temperature and duration parameters to ensure the elimination of surface contaminants and recovery to its initial performance. In addition, the repeatability and durability of the refresh mechanism was demonstrated, exhibiting negligible material alteration even after multiple and long-term (at least 60 days) applications. Finally, we demonstrated the practicality of our work with a wireless Pd nanowire H2 sensor system.
Results
Figure 1a provides a schematic diagram of the Pd nanowire H2 sensor employed in this study. The proposed Pd nanowire H2 sensor undergoes a change in electrical resistance when exposed to H2 at room temperature. This phenomenon arises as hydrogen (H) atoms are adsorbed and diffused within the Pd material, disrupting the flow of electrons (e-) (Fig. 1b-i, 1c-i). As a result, electron scattering is induced by the H atoms within Pd, which is proportional to H2 concentration, resulting in a change in electrical resistance (R). It is noteworthy that reducing the size of the Pd material improves surface adsorption and scattering, which significantly enhances sensing performance in terms of reaction time and resistance change (sensitivity). However, as previously mentioned, Pd nanostructures can be easily affected by common environmental contaminants (black solid particles in Fig. 1c-ii)27,28,29. Therefore, when exposed to ambient air conditions for an extended amount of time, the device can experience a significant performance degradation by the adsorbed and/or absorbed contaminants (Fig. 1b-ii, c-ii). To eliminate the adsorbed contaminants and recover their sensing performance, we propose a thermal refreshing method (Fig. 1c-iii). The applied thermal energy is capable of generating the necessary energy at the surface, leading to the controlled rupture of bonds with the adsorbed and/or absorbed contaminants. This process results in an efficient and full recovery of the Pd nanowire surface and sensing performance (Fig. 1b-iv, c-iv). Note that although the use of thermal energy to restore sensor performance has previously been proposed, these methods were often superficial, with unclear mechanisms and rudimentary approaches30. Additionally, the viability of the thermal-refresh mechanism with prolonged applications and its possible alteration in material composition has not yet been reported31,32,33,34 (Supplementary Information Table S2). Consequently, to ensure that Pd nanowire-based H2 sensors, which exploit the unique properties of nanoscale devices, maintain their initial performance despite inevitable surface contamination in practical applications, a comprehensive analytical study and thorough demonstration are required.
a Schematic illustration of the Pd nanowire H2 sensor. b Concept of hydrogen sensor performance recovery by applying heat treatment. c Detailed schematic diagram of degraded performance due to the contaminations (black) of Pd hydrogen sensor and recovery by heat treatment. d Optical image of Pd nanowire H2 sensor. e Schematic diagram of the 2-point electrical measurements with Au electrodes (yellow) and Pd nanowires (red) f I-V curve of the Pd nanowire H2 sensor. g Scanning electron microscope (SEM) images for top view and cross view.
First, to perform an in-depth study regarding the Pd contamination and validate the proposed recovery concept, we first fabricated a Pd nanowire H2 sensor utilizing an emerging nanofabrication technique developed in our previous work (Supplementary Information Fig. S1)24. Since the utilized process is based on a conventional semiconductor fabrication, a perfectly-aligned Pd nanowire array was fabricated in a highly reliable manner (Supplementary Information Fig. S2). A photograph of a diced single-sensor device is shown in Fig. 1d. From a magnified optical microscope (OM), we confirmed that the Pd nanowires are formed on the specifically designed region between the two separated gold (Au) electrodes (Fig. 1d and e). Figure 1f also confirms the ohmic I-V curve, measured in ambient air. Then, from a scanning electron microscope (SEM) (upper panel of Fig. 1g) and transmission electron microscope (TEM) (lower panel of Fig. 1g), we also verified that the Pd (width = 160 nm, length = 100 µm, thickness = 25 nm) nanowires are perfectly separated and positioned, as designed (Supplementary Information Fig. S3). The details of the fabrication processes are shown in the Method section.
Using the fabricated device, we first evaluated its chemo-electrical response. The fabricated sensor was located in a customized chamber, where the concentrations of H2 gas (H2 ≤ 4%) could be precisely controlled through a designed nozzle; the electrical resistance of the sensor was measured in real-time using a conventional digital multi-meter (USB-4065, National Instruments, USA), Figure S4. The measured chemo-electrical response of the as-fabricated Pd nanowire sensor is represented on the left panel of Fig. 2a. The fabricated sensor shows stable base resistance when exposed to nitrogen (N2) gas; however, a sudden change in resistance is detected as the H2 is injected into the chamber. The change in resistance in response to H2 also increases as the concentration increases from 1% to 4%. It is important to note that the changed resistance is stably maintained during the entire duration of H2 injection. However, after extended time, the performance of the chemo-electrical sensor is degraded. After storing the identical device in typical ambient air conditions for 7 days, chemo-electrical gas measurements were conducted (right panel in Fig. 2a). While the device showed increasing resistance in response to H2 injection, significant degradation in response, stability, and response time were observed. To quantitatively confirm the degraded performance of the sensor, we extracted the response time (\({\tau }_{{res}}\)) and the gas response (\({\Delta R/R}_{0}\)) of the sensor with respect to H2 concentration (Fig. 2b). The initially fabricated device exhibited fast \({\tau }_{{res}}\) of less than 25 seconds for each concentration (1, 2, 3, and 4%), but after 7 days of storage, the device exhibited a prolonged \({\tau }_{{res}}\) of at least 40 seconds (left graph of Fig. 2b). The \({\Delta R/R}_{0}\) of the sensor also decreased (right graph of Fig. 2b). Initially, the fabricated sensor showed 9.97, 15.51, 16.66, and 16.67% changes in resistance to 1, 2, 3, and 4% of H2, respectively, yet each response is degraded to 7.30, 10.57, 11.78, and 12.38%, respectively. Note that \({\tau }_{{res}}\) was calculated as the time for the sensor to reach 90% of the difference between the minimum and maximum values of each response, and \({\Delta R/R}_{0}\) was calculated as the difference between the minimum and maximum values per minimum value.
a chemo-electrical response immediately as-fabricated (left) and after 7 days (right). b Quantitative comparison of response time (\({\tau }_{{res}}\)) and gas response (\({R/R}_{0}\)) between initial and contaminated states. (Initial state: R2 = 0.94 (\(y=-4x+26\)), 0.71 (\(y=-20x+117\)) for \({\tau }_{{res}}\) and \({R/R}_{0}\), respectively. Contaminated state: R2 = 0.94 (\(y=2x+6\)), 0.92 (\(y=2x+10\)) for \({\tau }_{{res}}\) and \({R/R}_{0}\), respectively). c XPS analysis about palladium (Pd) and carbon (C) at the initial state. d XPS analysis of Pd and C at contaminated state. e Schematic illustration of density functional theory (DFT) for Pd with H2, H2O, CO, and CO2 molecules. f Quantitative analysis of adsorption energy. The error bars in (b) represent the standard deviations from three individual devices.
Few studies have previously speculated that the degraded performance of the Pd-based H2 sensor might be due to the carbon molecules in ambient air35,36. However, as to which specific contaminants are involved, how they function, and the recovery methods, to the best of our knowledge, have not been clearly identified. Thus, we have conducted in-depth studies to identify the origin of the degraded performance with diverse material analysis. For each material analysis, we fabricated a thin film Pd (50 nm-thick) on a silicon (Si) wafer and observed its change in grain structure, morphology, and chemical state using SEM, atomic force microscope (AFM), X-ray diffraction analysis (XRD), and X-ray photoelectron spectroscope (XPS) with respect to storage time. The sample preparation is shown in the Method section. Visual changes via SEM, AFM, or XRD results are negligible between the initial and contaminated states (Supplementary Information Fig. S5); however, XPS analysis revealed significant differences (Fig. 2c, d). It should be noted that the ‘Contaminated state’ defines the Pd specimen after 7 days of storage. While the peaks that identify as pure Pd, carbon (C), and carbon-oxygen single bond (C-O) were found to be the same in both the initial and contaminated states, C = O was observed only in the contaminated state37,38,39. This suggests that carbon dioxide (CO2) from the atmosphere is adsorbed onto the Pd surface, generating specific bonds with oxygen. The full spectrum and detailed XPS results of both specimens are shown in the Supplementary Information Fig. S6.
To validate that the C = O adsorption on the Pd surface occurs naturally and inevitably in ambient air, density functional theory (DFT) was conducted. The key molecules selected for analysis include not only CO2, as revealed by the XPS results in Fig. 2d, but also H2, H2O, and CO, which are known to be the main concerns in H2 detection36,40. Figure 2e illustrates DFT model systems where these molecules are individually adsorb on the Pd (111) surface. The adsorption energy was determined by calculating the difference between the energy of the molecule attached to the Pd surface with the sum of the energies of the Pd’s clean surface and the isolated molecule. In Fig. 2f, when comparing the adsorption energies of H2, CO, and CO2, it can be observed that CO strongly adsorbs onto the surface of Pd with an adsorption energy of –2.02 eV. These results are well corresponded with the XPS results. Due to the strong adsorption energy between the Pd surface and CO gas, CO readily adsorbs to the Pd surface naturally, resulting in the intrinsic C-O peak in the XPS result (Fig. 2c). However, despite the natural adsorption of CO to the Pd surface, Pd is still able to react with H2 gas due to the low atmospheric partial pressure of CO. The minimal CO adsorption on the Pd surfaces in practical application is nearly negligible, and it does not significantly interfere with H2 sensing41. The second strongest adsorption can be seen from the H2. When H2 gas is adsorbed, it undergoes H-H dissociation and exhibits a strong adsorption energy of –0.87 eV, thereby indicating Pd as a suitable H2 gas sensor. Lastly, the negative adsorption energy (–0.168 eV) can also be calculated from CO2, indicating a natural adsorption of CO2 on the Pd surface. Additionally, as opposed to CO, CO2’s atmospheric partial pressure is about 4000 times larger than that of CO (assuming standard atmospheric conditions at sea level)42. While the adsorption energy may be small, the abundant presence of CO2 poses a significant threat as a contaminant for long-term use, preventing H2 gas adsorption and degrading the H2 sensing performances.
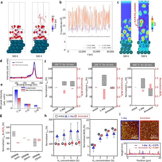
To eliminate the C = O from the Pd surface and recover device performance, we implemented the thermal treatment method. Previous studies have reported that the removal of CO2 on a metal surface while negligibly changing the physical and chemical properties of the material, such as grain-structure/-size variation and oxidation, occurs at a temperature range of 400 ~ 500 Kelvin43. To verify the proposed method, a DFT simulation was conducted. To simulate the thermal treatment process, ab-initio molecular dynamics (AIMD) calculations were conducted at various temperatures. In Fig. 3a, we compared the trajectory of carbon (C) atoms in CO and CO2 with respect to time at temperatures of 300 K and 500 K. At 300 K, CO and CO2 exhibit slight movement near the surface but do not move away from Pd. However, at 500 K, CO2 detaches from the surface, freely moving away from the Pd surface while CO is still strongly bounded to Pd. According to Fig. 3b, we can track the detachment from the Pd surface by monitoring the z-axis coordinates of C atoms. At 500 K, the carbon atom within the CO2 molecule exhibits significant fluctuations and detaches from the surface. This phenomenon can be explained by the weak adsorption strength of CO2, making it possible to remove CO2 impurities through high-temperature treatment. DFT simulations with other temperatures such as 400 K and 600 K were also conducted, showing similar tendencies with 300 K and 500 K results (Supplementary Fig. S7). We also conducted the electron localization function (ELF) to analyze the bonding characteristics between CO and Pd. The C of the CO molecules shares electrons with the Pd surface, forming a very strong covalent bond (Fig. 3c). However, as previously mentioned, the C of CO2 does not form a strong bond with Pd at 300 K, resulting in CO2 evolution at a higher temperature (T = 500 K). It is important to note that H2O (humidity) has not been considered in our study. Water molecules are known to significantly degrade the Pd-based H2 sensors as they contaminate the surface adsorption sites44,45. However, unlike CO and CO2 molecules, water molecules are temporary contaminants, meaning that the adsorbed H2O at the surface of Pd sensors are easily removed by simply injecting dry air, Fig. S8. As a result, because the thermal refresh method is not necessary for temporary contaminants like the H2O molecules, the effects of water has been neglected in our study.
a Trajectory comparison of carbon (C) atoms in CO and CO2 over time at temperatures of 300 K and 500 K. b Time-dependent Z-coordinate prediction for carbon at various condition. c bonding state simulation at temperatures of 300 K and 500 K. d XPS analysis between contaminated state (1-day) and after thermal annealing. e Quantitative analysis for XPS peak-intensity. f The normalized response time (\({{{\rm{\tau }}}}_{{res}}\)) and the gas response (\({\Delta R/R}_{0}\)) with respect to annealing temperatures at 1% H2 condition. g \({{{\rm{\tau }}}}_{{res}}\) and \({\Delta R/R}_{0}\) with respect to annealing times. h Quantitative comparison of \({{{\rm{\tau }}}}_{{res}}\) and \({\Delta R/R}_{0}\) with respect to before and after annealing at 1% to 4% hydrogen condition. i comparing the surface morphology between contaminated and annealed state with respective surface roughness The error bars in (f–h) represent the standard deviations from three from three individual devices.
To experimentally verify the proposed thermal-refreshing technique, we thermally treated the specimen on a hot plate set to 200 °C in air condition for 10 min. The change in surface chemical bonding of the same sample from Fig. 2 was observed using XPS. From the data, a noticeable change in C bonding was present (Fig. 3d). For clear juxtaposition, we extracted the C 1 s, C-O, and C = O peaks from the raw data of the contaminated and thermal treated specimen, and compared the change in peak-intensity (Fig. 3e). While the C-O peaks are maintained even after heat treatment, due to their strong adsorption energy, the intensity of C = O is significantly decreased, further corroborating our findings.
Additionally, H2 gas sensing performance was analyzed for initial, contaminated (1-day), and recovered states of the device. First, to find the optimal thermal refreshing parameters, we varied the annealing temperatures from 100 °C to 300 °C, following the results of our DFT simulations, with a fixed time of 10 min. Then, the gas sensing performances to 1% H2 gas, including the \({{{\rm{\tau }}}}_{{res}}\) (response-time) and \({\Delta R/R}_{0}\) (gas-response), of the Pd-nanowire devices (n = 3) have been measured (Fig. 3f). All of the devices showed degraded sensing performance after 1-day of ambient storage, but the extent of recovery varied with thermal refreshing temperature. On average, devices annealed at 100 °C recovered its response time to be 20% slower (\({{{\rm{\tau }}}}_{{res}}\) = 120%) with 93% response recovery (\({\Delta R/R}_{0}\)), indicating insufficient thermal treatment. However, devices treated at higher temperatures showed improved recovery characteristics with \({{{\rm{\tau }}}}_{{res}}\) and \({\Delta R/R}_{0}\) to 98% (2% faster) and 97%, respectively, at 200 °C, and to 68% (32% faster) and 98%, respectively, at 300 °C. It is interesting to note that the response time of the devices after annealing at 200 °C and 300 °C showed faster response times when compared to their initial states, indicating an ‘over-recovery’. This phenomenon can be attributed to the widely-known releasing of the lattice defects which occur at high temperatures. As a result, for the focus of this research, we have chosen 200 °C as the optimal thermal refreshing temperature. Next, we evaluated the annealing time dependency of the device (Fig. 3g). The devices were treated to various annealing times of 5, 10, and 15 min at an annealing temperature of 200 °C and exposed to 1% H2 gas. Similar to previous measurements, the device annealed at 5 min showed longer \({{{\rm{\tau }}}}_{{res}}\) and lower \({\Delta R/R}_{0}\), while the 10-min condition resulted in complete recovery of \({{{\rm{\tau }}}}_{{res}}\) (100%) and 93% recovery of \({\Delta R/R}_{0}\). Annealing time of 15 min showed ‘over-recovery’ due to the similar phenomenon as mentioned above. Therefore, for near-100% performance recovery, we chose the optimal thermal refreshing condition as 200 °C for 10 min. Raw data of Fig. 3f are shown in Supplementary Fig. S9.
Based on the optimized thermal treatment conditions (200 °C and 10 min), we also tested the device’s recovery characteristics to a wide range of H2 concentrations. Three states of the device were measured and compared under 1 to 4% of H2 concentrations to validate our proposed concept: as-fabricated (‘Initial’), after ‘1-day’ in ambient air storage, and post-thermal treatment on a 200 °C hot plate for 10 min (‘Annealed’). The extracted \({\tau }_{{res}}\) and \({\Delta R/R}_{0}\) are shown in Fig. 3h. Considering the initial \({\tau }_{{res}}\) as 100 %, the response times of some devices increased by as much as two-folds (\({\tau }_{{res}}\) = 200%) at higher H2 concentrations. However, with optimal thermal refreshing conditions, the sensor showed near-perfect recovery for all H2 concentrations. In terms of gas response, the sensors showed about 20% degraded \({\Delta R/R}_{0}\), but near-perfectly recovered to their initial states ( > 90%) following thermal refreshing. Raw data are shown in Supplementary Fig. S10.
After the thermal refreshing process, we also confirmed that the granular structure of Pd is not affected through surface morphology using AFM (Fig. 3i). The roughness of Pd after thermal treatment (Ra) is about 0.284 nm, showing negligible change in roughness from its initial measurements, Ra = 0.275 nm. As a result, we can conclude that the proposed recovery technique can easily and successfully recover the chemo-mechanical device’s performance against H2 gas by selectively removing the contaminants, such as C = O bonds, on the Pd surface without any side effects.
To exemplify the practicality of the proposed method, we developed an all-electrical wireless H2 gas sensor system. In this concept, the thermal treatment on the Pd nanowire can be conducted by joule heating from a controllable power source unit. In detail, through a circuit using a Wheatstone bridge and operational amplifier (OPAMP), the change in the sensor’s resistance is converted into a change in voltage. Data is transmitted and received by an analog-digital-converter (ADC) in Bluetooth low energy (BLE) integrated system on chip (SoC) for wireless applications. The heating circuit for joule heating was designed to allow a specific voltage to flow through the sensor using a 5 V regulator containing an ON/OFF switch and a SoC’s GPIO. Additionally, to monitor the ambient conditions of the sensor, a commercial temperature and humidity sensor was also integrated onto our developed wireless module (Fig. 4a, b). The details regarding the sensor hardware are in the Method section and Supplementary Fig. S11. Using the manufactured hardware, we were able to measure H2 concentrations of 1 to 4% (Fig. 4c) in a wireless manner. Then, to ensure that the joule heating method can mimic the proposed thermal refreshing technique, we compared the simulated and measured data. Simulation results, using the finite element method (FEM), indicated that 4.4 V and 406 mA of power will be needed for the Pd nanowires to reach 200 °C (Fig. 4d and Supplementary Information Table S3). Subsequently using a thermal imaging (infrared) camera, we experimentally confirmed that the Pd nanowires can be effectively heated to the desired temperature with coinciding values from our simulation results (Fig. 4e). FEM simulation details are shown in the Method section and Supplementary Fig. S12. To further validate the functionality of the developed wireless sensor module even to low gas concentrations, we measured the change in ADC of the sensor for H2 gas concentrations ranging from 0.1% to 1.0%. The as-fabricated H2 gas sensor module successfully shows stable electrical output with respect to varying H2 gas. However, consistent with previous findings, a significant degradation in the chemo-electrical characteristics of the sensor was observed after a day of storage in ambient air (Fig. 4f). By applying joule heating within the wireless module for 10 min at 200 °C, we successfully recovered the sensor’s performance to its initial state (Fig. 4g). To ensure impartial comparison, we simultaneously measured the relative humidity (RH) of the sensor, thereby excluding its effects on device performance (upper panel in Fig. 4f and g). We quantitatively extracted that the \({\tau }_{{res}}\) and \({\Delta R/R}_{0}\) degraded by an average of up to 57% (\({\tau }_{{res}}\) = 157%) and 83%, respectively. Nevertheless, the device demonstrated near-perfect recovery to an average of 100% after thermal refreshing through joule heating (Fig. 4h). Note that we expect the sensor’s performance could be further improved by the use of catalyst or other material synthesis.
a Optical image of the sensor hardware. b Block diagram of the sensing hardware. c Hydrogen concentration measurement on the developed module. d Temperature profile of the Pd nanowire device through FEM simulation. e Experimented temperature distribution through thermal imaging camera during joule heating. f Changes in humidity and analog-to-digital converter (ADC) values of the hardware in a H2 concentration range of 0.1% to 1%, comparing the initial and contaminated states (1-day) g and the initial and after joule heating states. h Quantitative comparison of response time (\({{{\rm{\tau }}}}_{{res}}\)) and gas response (\({\Delta R/R}_{0}\)) with respect to before and after joule heating. i Repetitive observations of recovery with joule heating. j Long-term contamination test with thermal refreshing after 61 days of contamination. The error bars in (h) and (j) represent the standard deviations from three individual devices.
Finally, we verified the sensor’s repeated performance. Figure 4i presents a 3D graph of the chemo-electrical response of the module to various H2 gas concentrations (0.1 ~ 1.0%). Repeated gas measurements were conducted after each ‘1-day’ storage and thermal refreshing cycle. Even when the sensor displayed degraded performance after each ‘1-day’ storage, the device showed near-perfect recovery to its initial performance even after repeated contamination and thermal refreshing cycles (inset in Fig. 4i). To quantify the differences in these contaminated and recovery state graphs, we used the concept of dynamic time warping (DTW). DTW is an algorithm for determining the similarity between two-time series data. When comparing the DTW values of the three different states, we found that the recovered and initial values are identical, while the contaminated state showed more than a threefold increase (Supplementary Fig. S14). Lastly, extended contamination test was conducted to verify its long-term capability. Shown in Fig. 4j, the sensor’s response and response time are both heavily degraded after 61 days of contamination. However, with the proposed recovery method, the device returned 100% to its initial performance even after long-term contamination (raw data in Supplementary Fig. S14). Even though ‘over-recovery’ was observed in terms of normalized gas response, it is important to note that the proposed concept holds true even with long-term contamination. To emulate real-life applications, gas measurements with a balancing gas of air is shown in Fig. S15, exhibiting similar sensing performance to that of a N2 balancing gas environment. The selectivity of our Pd-based sensor is also shown in Fig. S16, exhibiting high selectivity to H2 despite the presence of interfering gases such as toluene, H2S, and CO. Lastly, we demonstrated the widespread applicability of our thermal refresh method by successfully applying it to a different platform with a different structural configuration, as shown in Figure S1746.n conclusion, the wireless sensor module exhibiting self-healing capabilities and its ability to sustain repetitive operations as well as long-term utilization, the practicality and its applicability of our proposed system and thermal refreshing technique is verified.
Discussion
In this study, we have performed in-depth study and analysis to address the precise cause of the challenges for prolonged and stable operation of Pd nanowire H2 gas sensors. Using density functional theory (DFT) calculations, atomic force microscope (AFM), X-ray photoelectron spectroscopy (XPS), etc., we elucidate that the abundance of CO2 in ambient air is the primary cause of the sensor’s performance degradation (C = O bonds). In response, we have optimized and implemented the thermal-refresh method, based on a combination of theoretical insights and experimental validation, to remove these contaminants and recover its initial performance. This facile and quick approach, optimized at 200 °C for 10 min, successfully restored the sensor’s performance to nearly 100% of its initial state after exposure to ambient air for over 60 days, during which the response time increased by over 2.3-folds (\({\tau }_{{res}}\) = 220%) and the gas response decreased by over 20%. Furthermore, the validity and durability of our optimized thermal refresh conditions were demonstrated through multiple applications on a single device without any material alterations. Finally, we demonstrated the practicality of the proposed method in a wireless sensor module, which consistently restored sensor performance even after exposure to ambient air for extended and repeated periods. We trust that the in-depth analysis of identifying the contaminating cause and demonstrating the longevity of the thermal-refresh mechanism, as discussed in this work, opens up an unprecedented pathway for the development and real-life application of reliable long-term H2 gas sensors.
Methods
Sensor fabrication
The fabrication process begins with a silicon (Si) nanograting substrate, exhibiting nanoscale periodic line structures. The Si nanograting substrate is prepared using standard Krypton fluoride (KrF) lithography and subsequent reactive ion etching (RIE) processes. A 20 nm aluminum oxide (Al2O3) is deposited by atomic layer deposition method (NCD co. Lucida M200-PL) to ensure electrical insulation between the substrate and other materials. The formation of palladium (Pd) nanowires involves 3 steps: 1) formation of sacrificial layers, 2) Pd deposition, and 3) removal of sacrificial layers. First, the copper (Cu) sacrificial layer is deposited on top of the nanograting patterns, exploiting a shadowing effect during oblique thermal vapor deposition (thickness = 15 nm, angle = ±60°). Then, the photoresist (NR9-3000PY, Futurrex, Inc.) is patterned to designate the position where Pd nanowires would be. Pd (thickness = 30 nm, width = 160 nm, length = 100 µm) is vertically deposited using e-beam evaporator to form separated Pd at the valleys of nanograting patterns. Lastly, the photoresist is removed with acetone and the Cu sacrificial layer is selectively removed with the Cu etchant (APS 100, Transene Company, Inc., diluted with deionized water, APS 100: DI water = 1: 10). After formation of Pd nanowires, the electrode formation is carried out similarly to the Pd nanowires procedure. This include photoresist patterning, deposition of chromium (Cr) of 10 nm and gold (Au) of 300 nm using DC sputtering, and subsequent final removal of the photoresist.
XPS, XRD, AFM sample preparation
For accurate material analysis using optical and physical measurements, we employed a film-structured Pd instead of Pd nanowires. After covering a 2 cm by 2 cm diced Si substrate with 20 nm of Al2O3, we deposited a 15 nm thin Pd film using a thermal evaporator. Following a 10 min annealing process at 200 °C, the sample were left for 7 days to reach what we refer to as the “Contaminated state” in this paper.
FEM simulation (COMSOL Multiphysics)
To simulate the joule-heating of Pd nanowire sensor, Electrical Currents model and Heat Transfer in Solid model were utilized. By applying the electrical potential to the Au electrode, the resulting elevated temperature profile was simulated. The initial conditions were established with ground potential and set to room temperature. For heating simulation, all solid materials were designated as heat sources, enabling joule-heating from the applied electrical potential. The air-conduction heat flux at all boundaries was also considered. Additionally, the bottom face of the Si substrate (thickness = 500 µm) was assigned a fixed temperature to act as a heat sink.
Gas measurement
A mixture of 4% hydrogen gas with N2 as the balance gas was used for gas measurements with a fixed total flow rate of 300 sccm. Mass flow controllers (MFC, Atovac GMC 1200) were controlled with a LabVIEW software to regulate the input concentration by mixing 4% H2 gas with N2. For measurements in ‘air’ conditions, synthetic air gas (N2:O2 = 8:2) was used as the balance and mixing gas. For electrical measurements, two-point probe method was used with a SourceMeter (2450, Keithley). For device contamination, the sample was left at room temperature in an ambient setting with a relative humidity level of ~25% in an environment without synthetic gas control.
Hardware design
For the fabrication of the device, circuit and PCB boards were designed using Eagle CAD (Autodesk, USA). Hydrogen concentration sensing was achieved by converting the low resistance changes to a measurable voltage using a Wheatstone bridge circuit and an instrumentation amplifier (AD623BRZ, Analog Devices, USA). The measured voltage was transmitted wirelessly using a customized Bluetooth Low Energy (BLE) System on a Chip (SoC) (ISP1807, Insight SIP, France) through its analog-to-digital converter (ADC). In order to validate the measurement environment, a temperature and humidity sensor (SHT40-AD1B-R3, SENSIRION, Switzerland) were also incorporated and wirelessly transmitted along with the hydrogen concentration measurement data. To provide stable voltage to the entire circuit, a 3 V regulator (TC1108-3.0VDBTR, Microchip Technology, USA) was integrated, and a 5 V regulator (BD50HC0MEFJ-CE2, ROHM Semiconductor, Japan) was also installed for annealing purposes. The device included standard passive components (resistors and capacitors, footprint in inch from 0402), variable resistors (3314G-1-101E, Bourns, USA) for fine-tuning resistance adjustments and a power ON/OFF switch (NW3-SK-02A, NW3, China).
Data availability
Authors can confirm that all relevant data are included in the paper and/or its supplementary information files. Additional data are available on request from the authors. The datasets used in this study can be downloaded at GitHub repository (https://github.com/KHKIM-PNU/Long-term-Reliable-Wireless-H2-Gas-Sensor-via-Repeatable-Thermal-Refreshing-of-Palladium-Nanowire.git) and are provided as source data with this paper. Source data are provided with this paper.
Code availability
All codes used for calculations and data analysis are available from the corresponding author upon request. Codes used in this study can also be downloaded at GitHub repository (https://github.com/KHKIM-PNU/Long-term-Reliable-Wireless-H2-Gas-Sensor-via-Repeatable-Thermal-Refreshing-of-Palladium-Nanowire.git).
References
Edwards, P. P., Kuznetsov, V. L. & David, W. I. Hydrogen energy. Philos. Trans. R. Soc. A: Math., Phys. Eng. Sci. 365, 1043–1056 (2007).
Turner, J. A. Sustainable hydrogen production. Science 305, 972–974 (2004).
Rosen, M. A. & Koohi-Fayegh, S. The prospects for hydrogen as an energy carrier: an overview of hydrogen energy and hydrogen energy systems. Energy, Ecol. Environ. 1, 10–29 (2016).
Baroutaji, A., Wilberforce, T., Ramadan, M. & Olabi, A. G. Comprehensive investigation on hydrogen and fuel cell technology in the aviation and aerospace sectors. Renew. Sustain. energy Rev. 106, 31–40 (2019).
Abohamzeh, E., Salehi, F., Sheikholeslami, M., Abbassi, R. & Khan, F. Review of hydrogen safety during storage, transmission, and applications processes. J. Loss Prev. Process Indust. 72, 104569 (2021).
Koo, W.-T. et al. Chemiresistive hydrogen sensors: fundamentals, recent advances, and challenges. ACS nano 14, 14284–14322 (2020).
Chauhan, P. S. & Bhattacharya, S. Hydrogen gas sensing methods, materials, and approach to achieve parts per billion level detection: A review. Int. J. Hydrog. Energy 44, 26076–26099 (2019).
Buttner, W., Burgess, R., Post, M. & Rivkin, C. Summary and findings from the NREL/DOE hydrogen sensor workshop (June 8, 2011). (National Renewable Energy Lab.(NREL), Golden, CO (United States), 2012).
Koo, W.-T. et al. Hydrogen sensors from composites of ultra-small bimetallic nanoparticles and porous ion-exchange polymers. Chem 6, 2746–2758 (2020).
Kumar, A. et al. Palladium nanosheet-based dual gas sensors for sensitive room-temperature hydrogen and carbon monoxide detection. ACS Sens. 7, 225–234 (2022).
Lee, Y.-A. et al. Confined interfacial alloying of multilayered Pd-Ni nanocatalyst for widening hydrogen detection capacity. Sens. Actuators B: Chem. 330, 129378 (2021).
Mohankumar, P., Ajayan, J., Yasodharan, R., Devendran, P. & Sambasivam, R. A review of micromachined sensors for automotive applications. Measurement 140, 305–322 (2019).
Kumar, A., Thundat, T. & Swihart, M. T. Ultrathin palladium nanowires for fast and hysteresis-free H2 sensing. ACS Appl. Nano Mater. 5, 5895–5905 (2022).
Nugroho, F. A. et al. Metal–polymer hybrid nanomaterials for plasmonic ultrafast hydrogen detection. Nat. Mater. 18, 489–495 (2019).
Cho, S.-Y. et al. Ultrasmall grained Pd nanopattern H2 sensor. ACS Sens. 3, 1876–1883 (2018).
Bannenberg, L., Schreuders, H. & Dam, B. Tantalum‐palladium: hysteresis‐free optical hydrogen sensor over 7 orders of magnitude in pressure with sub‐second response. Adv. Funct. Mater. 31, 2010483 (2021).
Li, H., Goldbach, A., Li, W. & Xu, H. PdC formation in ultra-thin Pd membranes during separation of H2/CO mixtures. J. Membr. Sci. 299, 130–137 (2007).
O’Brien, C. P., Gellman, A. J., Morreale, B. D. & Miller, J. B. The hydrogen permeability of Pd4S. J. Membr. Sci. 371, 263–267 (2011).
Jung, S. H., Kusakabe, K., Morooka, S. & Kim, S.-D. Effects of co-existing hydrocarbons on hydrogen permeation through a palladium membrane. J. Membr. Sci. 170, 53–60 (2000).
O’Brien, C. P. & Lee, I. C. The interaction of CO with PdCu hydrogen separation membranes: An operando infrared spectroscopy study. Catal. Today 336, 216–222 (2019).
Romain, A.-C. & Nicolas, J. Long term stability of metal oxide-based gas sensors for e-nose environmental applications: An overview. Sens. Actuators B: Chem. 146, 502–506 (2010).
Chai, H. et al. Stability of metal oxide semiconductor gas sensors: A review. IEEE Sens. J. 22, 5470–5481 (2022).
Seo, M.-H. et al. in 2019 20th International Conference on Solid-State Sensors, Actuators and Microsystems & Eurosensors XXXIII (TRANSDUCERS & EUROSENSORS XXXIII). 334–337 (IEEE).
Jo, M.-S. et al. Wireless and linear hydrogen detection up to 4% with high sensitivity through phase-transition-inhibited Pd nanowires. ACS nano 16, 11957–11967 (2022).
Lee, J.-S. et al. Stress-engineered palladium nanowires for wide range (0.1%–3.9%) of H 2 detection with high durability. Nanoscale 11, 16317–16326 (2019).
Favier, F., Walter, E. C., Zach, M. P., Benter, T. & Penner, R. M. Hydrogen sensors and switches from electrodeposited palladium mesowire arrays. Science 293, 2227–2231 (2001).
Wang, D., Flanagan, T. B. & Shanahan, K. L. Permeation of hydrogen through pre-oxidized Pd membranes in the presence and absence of CO. J. Alloy. Compd. 372, 158–164 (2004).
Zhao, Z., Knight, M., Kumar, S., Eisenbraun, E. T. & Carpenter, M. A. Humidity effects on Pd/Au-based all-optical hydrogen sensors. Sens. Actuators B: Chem. 129, 726–733 (2008).
O’Brien Casey, P. CO Poisoning and CO hydrogenation on the surface of Pd hydrogen separation membranes. (2017).
Bao, Q., Sorensen, I. & Glaunsinger, W. (Google Patents, 1999).
Tiburcio-Silver, A. & Sanchez-Juarez, A. Regeneration processes study on spray-pyrolyzed SnO2 thin films exposed to CO-loaded air. Sens. Actuators B: Chem. 102, 174–177 (2004).
Kim, J. H., Song, M.-J., Kim, K. B., Jin, J.-H. & Min, N. K. Evaluation of surface cleaning procedures in terms of gas sensing properties of spray-deposited CNT film: Thermal-and O2 plasma treatments. Sensors 17, 73 (2016).
Ning, Y., Hu, J. & Lu, F. Aptamers used for biosensors and targeted therapy. Biomed. Pharmacother. 132, 110902 (2020).
Yavari, F. et al. High sensitivity gas detection using a macroscopic three-dimensional graphene foam network. Sci. Rep. 1, 1–5 (2011).
Amandusson, H., Ekedahl, L.-G. & Dannetun, H. The effect of CO and O2 on hydrogen permeation through a palladium membrane. Appl. Surf. Sci. 153, 259–267 (2000).
Miguel, C., Mendes, A., Tosti, S. & Madeira, L. M. Effect of CO and CO2 on H2 permeation through finger-like Pd–Ag membranes. Int. J. Hydrog. Energy 37, 12680–12687 (2012).
Xiao, S. et al. Layer-by-layer assembly of polyelectrolyte multilayer onto PET fabric for highly tunable dyeing with water soluble dyestuffs. Polymers 9, 735 (2017).
Miller, A., Yu, L., Blickensderfer, J. & Akolkar, R. Electrochemical copper metallization of glass substrates mediated by solution-phase deposition of adhesion-promoting layers. J. Electrochem. Soc. 162, D630 (2015).
Chen, T. et al. The effects of deposition temperature and ambient on the physical and electrical performance of DC-sputtered n-ZnO/p-Si heterojunction. Appl. Phys. A 98, 357–365 (2010).
Li, X. et al. Characterization and optimization of the H2 sensing performance of Pd hollow shells. Sens. Actuators B: Chem. 295, 101–109 (2019).
Kaichev, V. V., Bukhtiyarov, V. I., Rupprechter, G. & Freund, H.-J. Activation of the CO bond on the surface of palladium: an in situ study by X-ray photoelectron spectroscopy and sum frequency generation. Kinet. Catal. 46, 269–281 (2005).
Braud, H. et al. CO/CO2 ratio in urban atmosphere: Example of the agglomeration of Paris, France, IPSL, (2004).
Guo, X.-C. & Madix, R. J. CO2+ O on Ag (110): Stoichiometry of carbonate formation, reactivity of carbonate with CO, and reconstruction-stabilized chemisorption of CO2. J. Phys. Chem. B 105, 3878–3885 (2001).
Ndaya, C. C., Javahiraly, N. & Brioude, A. Recent advances in palladium nanoparticles-based hydrogen sensors for leak detection. Sensors 19, 4478 (2019).
Li, X., Liu, Y., Hemminger, J. C. & Penner, R. M. Catalytically activated palladium@ platinum nanowires for accelerated hydrogen gas detection. ACS nano 9, 3215–3225 (2015).
Jo, M.-S. et al. Ultrafast (∼0.6 s), robust, and highly linear hydrogen detection up to 10% using fully suspended pure pd nanowire. ACS nano 17, 23649–23658 (2023).
Acknowledgements
This work was supported by the National Research Foundation of Korea (NRF) grant funded by the Korean government (MSIT) (RS-2024-00406152, NRF-2021R1A5A1032937 and NRF-2022R1A2C2091343). M-S.J., S-H. K., and J-B.Y. acknowledge Dae-Sung Kwon and Ilseon Yoo from Hyundai Motor Company for their support of our work.
Author information
Authors and Affiliations
Contributions
+These authors contributed equally. K-H.K. and M-H.S. conceived the idea, and performed experimental work, and data analysis. M-S.J. and S-H.K. performed device fabrication and data curation. K-H.K. and M-H.S. developed the device wireless module. M-S.J. and S-H.K. contributed to the mechanical analysis. B.K. and J.K. contributed to the theoretical calculation, simulation and analysis. M-S.J. and S-H.K. performed FEM simulation. J-B.Y., J.K., and M-H.S. supervised the research, with guidance. K-H.K., M-S.J., S-H.K., and M.-H.S. wrote the manuscript. All the authors discussed the results and contributed to the manuscript.
Corresponding authors
Ethics declarations
Competing interests
The authors declare no competing interests.
Peer review
Peer review information
Nature Communications thanks Mark Swihart, Dachi Yang and the other, anonymous, reviewer(s) for their contribution to the peer review of this work. A peer review file is available.
Additional information
Publisher’s note Springer Nature remains neutral with regard to jurisdictional claims in published maps and institutional affiliations.
Supplementary information
Source data
Rights and permissions
Open Access This article is licensed under a Creative Commons Attribution-NonCommercial-NoDerivatives 4.0 International License, which permits any non-commercial use, sharing, distribution and reproduction in any medium or format, as long as you give appropriate credit to the original author(s) and the source, provide a link to the Creative Commons licence, and indicate if you modified the licensed material. You do not have permission under this licence to share adapted material derived from this article or parts of it. The images or other third party material in this article are included in the article’s Creative Commons licence, unless indicated otherwise in a credit line to the material. If material is not included in the article’s Creative Commons licence and your intended use is not permitted by statutory regulation or exceeds the permitted use, you will need to obtain permission directly from the copyright holder. To view a copy of this licence, visit http://creativecommons.org/licenses/by-nc-nd/4.0/.
About this article
Cite this article
Kim, KH., Jo, MS., Kim, SH. et al. Long-term reliable wireless H2 gas sensor via repeatable thermal refreshing of palladium nanowire. Nat Commun 15, 8761 (2024). https://doi.org/10.1038/s41467-024-53080-0
Received:
Accepted:
Published:
Version of record:
DOI: https://doi.org/10.1038/s41467-024-53080-0
This article is cited by
-
Fullerene-decorated PdCo nano-resistor network hydrogen sensors with sub-second response and parts-per-billion detection at room temperature
Nature Communications (2025)
-
Hydrogen sensing with high-performance via O- ion spillover at Pd single atoms stabilized SnO2 interface
Communications Materials (2025)






