Abstract
Glucagon-like peptide-1 receptor agonists act via appetite suppression and caloric restriction. These treatments can result in significant muscle loss, likely due to evolutionary mechanisms protecting against food scarcity as muscle is a major energy utilizer. One mechanism that reduces muscle mass involves activation of type II activin receptors, ActRIIA/B, which yield profound muscle growth in humans when blocked. We previously demonstrated GDF8, also known as myostatin, and activin A are the two major ActRIIA/B ligands mediating muscle minimization. Here, we report that dual blockade can also prevent muscle loss associated with glucagon-like peptide-1 receptor agonists – and even increase muscle mass – in both obese mice and non-human primates; moreover, this muscle preservation enhances fat loss and is metabolically beneficial. These data raise the possibility that supplementing glucagon-like peptide-1 receptor agonist treatment with GDF8 and activin A blockade could greatly improve the quality of weight loss during the treatment of obesity in humans.
Similar content being viewed by others
Introduction
The dramatic increase in obesity over the past several decades has also contributed to epidemics in numerous obesity-related health conditions, including diabetes, liver disease, kidney disease, and cardiovascular complications1,2. Glucagon-like peptide-1 receptor agonists (GLP-1 RAs) present an important new treatment option for patients with obesity, and act primarily by decreasing caloric intake through appetite suppression. However, the profound weight loss observed with GLP-1 RA treatment (as well as other approaches resulting in weight loss through appetite suppression, such as bariatric surgery) raises some concerns. First of all, up to 40% of GLP-1 RA-induced weight loss can be due to loss of lean mass3,4,5. In addition, less than 30% of patients remain on treatment for more than a year6,7,8, and treatment discontinuation typically results in rapid weight regain4,9,10, with the majority of this gain attributed to increases in fat mass11,12,13. The initial muscle loss seen with GLP-1 RA treatment – as well as the ongoing replacement of muscle with fat with treatment cycles involving treatment interruptions – can result in unfavorable changes in body composition in patients with obesity that can have profoundly negative repercussions, and can exacerbate obesity-related metabolic and health concerns14,15,16. Thus, approaches to prevent loss of lean mass, when used in combination with weight-loss therapies which suppress appetite and cause caloric restriction, could provide important benefits.
Muscle loss during caloric restriction is likely due to mechanisms that evolved to protect against food scarcity, since muscle is a major energy sink17, decreasing muscle mass helps minimize energy expenditure during caloric restriction. There have been substantial insights into the mechanisms regulating muscle size in adults. The best-characterized mechanism involves activation of type II activin receptors (ActRIIA/B) in muscle; blocking these receptors can result in profound muscle growth in animals and humans18,19,20,21,22. However, as ActRIIA/B receptors mediate many diverse biologic processes by responding to over a dozen ligands23,24,25, there are potential concerns involving chronic long-term blockade of these receptors as a therapeutic approach to increase muscle mass. We and others have previously demonstrated that growth differentiation factor-8 (GDF8; also known as myostatin) and activin A (ActA) are the two major ligands mediating the muscle-minimization actions of ActRIIA/B receptors22,26,27,28,29,30. We generated fully human antibodies to specifically block GDF8 (trevogrumab) and ActA (garetosmab), and showed that combining these blocking antibodies results in much greater increases in muscle than either of the antibodies individually, with dual blockade matching the muscle growth induced by broader ActRIIA/B pathway blockade in both mice and non-human primates (NHPs)28,31; thus dual blockade of GDF8 and ActA provides for a more specific approach for attacking the ActRIIA/B muscle minimization pathway. In an accompanying manuscript (Gonzalez Trotter et al.32 this issue), we have extended these findings to human volunteers without obesity and further showed that the profound muscle increases induced by blocking both GDF8 and ActA in humans are also accompanied by a loss of fat.
Here, we explored whether GDF8 and ActA also mitigate the loss of lean mass associated with caloric restriction induced by accompanying GLP-1 RA treatment. We report that dual blockade with our fully human GDF8 and ActA blocking antibodies during GLP-1 RA-treatment of obese mice and NHPs preserves lean mass, while also increasing fat loss and improving metabolic measures. These findings indicate that GDF8 and ActA are key regulators of muscle loss during caloric restriction, and that blocking these negative regulators of muscle mass during the treatment of obesity with GLP-1 RAs could provide profound and wide-ranging benefits.
Results
Dual blockade of GDF8 and ActA during GLP-1 RA-induced weight loss in obese mice preserves lean mass while also increasing fat loss
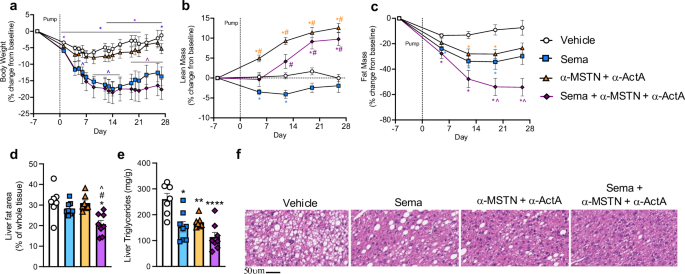
To test whether dual blockade of GDF8 and ActA could help attenuate loss of lean mass during GLP-1 RA-induced weight loss, we tested our antibody combination in diet-induced obese (DIO) mice during treatment with the GLP-1 RA semaglutide (approved by the US Food and Drug Administration as a therapeutic for obesity and diabetes with the brand names of Ozempic and Wegovy); our fully human antibodies are fully active against the highly conserved mouse orthologs of both GDF8 and ActA, and semaglutide also retains full activity in mice. To generate obese mice, 6- 7-week-old mice were placed on a 60% high-fat diet for 27 weeks. At this point, baseline body composition was measured by quantitative NMR (qNMR), and mice were sorted into four groups based on total body fat. The four groups were subsequently subjected to 4 weeks of (1) control treatment, (vehicle); (2) semaglutide treatment, (Sema); (3) GDF8 and ActA blocking antibodies on their own (α-MSTN/α-ActA); and (4) a combination of Sema with blocking antibodies to GDF8 and ActA (Sema + α-MSTN/α-ActA); body weights and body composition were assessed throughout the study (Fig. 1a–c and Supplementary Fig. S1). Both the Sema and the Sema + α-MSTN/α-ActA groups showed significant and similar reductions in body weight compared to the control group over the 28-day treatment period; the α-MSTN/α-ActA group showed only a modest numerical and non-significant body weight decrease from the control group (Fig. 1a). Despite the similarly large decreases in body weight, the Sema group showed significant lean mass loss compared to the control group during the 4-week treatment period, while the Sema + α-MSTN/α-ActA group was not only protected against this lean mass loss, but also had a significant increase in lean mass (Fig. 1b). As previously shown in non-obese mice, NHPs28, and humans (accompanying paper), the α-MSTN/α-ActA group also had significant increases in lean mass (Fig. 1b). Importantly, the Sema + α-MSTN/α-ActA group – which had similar body weight reduction but increased lean mass compared to Sema alone – also had markedly greater losses in fat mass, almost twice that seen with Sema alone (Fig. 1c). These data indicate that semaglutide alone results in weight reduction involving both fat and lean mass loss, while adding α-MSTN/α-ActA to semaglutide results in similar weight reduction but with profoundly beneficial effects on body composition – not only by preserving/increasing lean mass but also by markedly increasing fat loss. Despite having minimal effects on body weight, treatment with α-MSTN/α-ActA alone also showed beneficial shifts in the lean/fat body composition in obese mice as previously shown in non-obese mice, NHPs, and humans (Fig. 1c)28,31 and accompanying manuscript. Obesity in mice, as in humans, is associated with detrimental effects in the liver, including increases in liver fat and triglycerides; while all three treated groups had benefits as assessed by looking at liver fat area and triglycerides, the Sema + α-MSTN/α-ActA combination (which had the largest decreases in overall body fat composition) also had the largest benefits in terms of these liver measures (Fig. 1d–f).
Male diet-induced, obese C57Bl/6 mice were treated for four weeks with control antibody (white circles, n = 7), Sema (blue squares, n = 8), α-MSTN/ (orange triangles, n = 7) or Sema + α-MSTN/α-ActA (purple diamonds, n = 8). a Body weight, b lean mass, and c fat mass in percent change from baseline as measured by EchoMRI. d, e Terminal liver fat area and triglyceride content. f Representative H&E images from each group. Data are presented as mean ± SEM. a–c * P < 0.05 vs. vehicle, # P < 0.05 vs. Sema, ^ P < 0.05 vs. α-MSTN/α-ActA by two-way RM ANOVA. d * P < 0.05 vs. vehicle, # P < 0.01 vs. Sema, ^ P < 0.01 vs. α-MSTN/α-ActA by one-way ANOVA. e * P < 0.05, ** P < 0.01, **** P < 0.0001 vs. vehicle by one-way ANOVA. α-MSTN: anti-myostatin antibody, α-ActA: anti-activin a antibody, sema: semaglutide.
To independently confirm and extend these observations, we repeated the above study with the same treatments in obese mice and (1) confirmed similar effects of the various treatments on body weight (Supplementary Fig. S2a); (2) confirmed that, as expected, the semaglutide treatment groups (with and without concomitant α-MSTN/α-ActA) involved similar decreases in caloric intake (Supplementary Fig. S2b); and (3) and confirmed the above qNMR assessments of the changes in lean and fat mass (Supplementary Fig. S2c, d)
Dual blockade of GDF8 and ActA during GLP-1 RA-treatment of obese, cynomolgus monkeys preserves/increases lean mass, while also increasing fat loss
To determine whether the above findings in obese mice would translate to obese primates, we performed a 20-week study in obese cynomolgus monkeys fed a high-fat, high-fructose diet. The primary endpoints for this study were change in body weight and body composition (assessed by dual x-ray absorptiometry [DXA] scanning for total mass, fat mass, and lean mass), and we also assessed food intake, glycated hemoglobin (HbA1c%), and lipid profiles. Baseline data for the cohort is in Supplementary Table S1, and groups and dosing are listed in Supplementary Table S2. Semaglutide was dosed for the full period, while antibody dosing with the α-MSTN and α-ActA antibodies was started in Week 2 as an add-on to semaglutide and dosed through Week 12 (and was presumed to have more durable actions due to the extended half-life of the antibodies). Animals who did not receive semaglutide or antibodies received a corresponding vehicle injection on the same day as the dosed animals throughout the study. A schema with the study design is depicted in Supplementary Fig. S3.
During the run-in period, both arms initially treated with semaglutide only for 2 weeks (Sema; Sema+α-MSTN+α-ActA) showed similar reductions in their body weight (Fig. 2a), food intake (Fig. 2b), and total, fat, and lean mass (Fig. 2c–e; absolute values given in Supplementary Fig. S4) compared to the vehicle-treated arms (Vehicle; Vehicle+α-MSTN+α-ActA). Shortly after adding the antibody treatments at the 2-week timepoint, the two semaglutide arms continued to parallel each other in terms of body weight (Fig. 2a) and total mass (Fig. 2c) but began to diverge in terms of fat (Fig. 2d) and lean mass (Fig. 2e). The Sema + α-MSTN + α-ActA arm began to show progressively greater fat loss than the Sema arm, and progressively greater increases in lean mass (Fig. 2e); in the absence of Sema, the α-MSTN + α-ActA arm had modest increases in body weight (Fig. 2a) and food intake (Fig. 2b), accompanied by modest decreases in fat mass (Fig. 2d) and the largest increase in lean mass (Fig. 2e). Directionally, these findings in obese monkeys reflected the above observations in obese mice. In terms of metabolic parameters, all the treated arms had beneficial changes in their HbA1c%, low-density lipoprotein cholesterol (LDL-C), and high-density lipoprotein cholesterol (HDL-C) levels, with the Sema+α-MSTN+α-ActA arm, which showed the largest combination of fat decrease and lean mass increase, showing the biggest beneficial changes (Fig. 3a–d and Supplementary Fig. S5).
Male, obese cynomolgus monkeys were treated for 20 weeks with control antibody (white circles, n = 10), Sema (blue squares, n = 9), α-MSTN/α-ActA (orange triangles, n = 8) or Sema + α-MSTN/α-ActA (purple diamonds, n = 10). a Body weight, expressed as percent change from baseline. b Daily total energy intake (TEI) expressed as a seven-day average in kilocalories (kcal) for each group. Each time point represents the daily average of the previous seven days ± SEM. c–e Total mass, fat mass, and lean mass measured by DXA scanning and expressed as percent change from baseline. Data are presented as mean ± SEM. Panels a-e: * P < 0.05 vs. vehicle, # P < 0.05 vs. Sema, ^ P < 0.05 vs. α-MSTN + α-ActA, $ P < 0.05 vs. Sema + α-MSTN + α-ActA, + P < 0.05 vs. baseline for the last timepoint of each group. Stats by two-way repeated measures ANOVA. α-MSTN: anti-myostatin antibody, α-ActA: anti-activin a antibody, sema: semaglutide, DXA dual energy x-ray absorptiometry.
Male, obese cynomolgus monkeys were treated for 20 weeks with control antibody (white circles, n = 10), Sema (blue squares, n = 9), α-MSTN/α-ActA (orange triangles, n = 8), or Sema + α-MSTN/α-ActA (purple diamonds, n = 10). Clinical chemistry results for a fasting glucose b hemoglobin A1c (HbA1c%), c low-density lipoprotein (LDL-C), and d high-density lipoprotein (HDL-C). Blood for all values was taken in the morning before breakfast. All data points are mean ± SEM. * P < 0.05 vs. vehicle, # P < 0.05 vs. Sema, ^ P < 0.05 vs. α-MSTN + α-ActA, + P < 0.05 vs. baseline for the last timepoint of each group. Stats by two-way RM ANOVA. α-MSTN: anti-myostatin antibody, α-ActA: anti-activin a antibody, sema: semaglutide, DXA dual energy x-ray absorptiometry.
Discussion
While GLP-1 RAs are powerful anti-obesity medications (AOMs), they do raise some serious concerns – most notably, up to 40% of the profound weight loss induced by these agents can be due to loss of lean mass3,4,5 and prior studies have shown that a significant portion of this lean mass is muscle33,34,35. In addition, many patients do not stay on these treatments for more than a year and can rapidly regain much of their body weight, with almost all of the regained weight due to fat3,6,10,36. Thus, initial treatment with GLP-1 RAs can result in negative effects on body composition – with profound loss of muscle – while treatment interruptions and treatment cycling can further exacerbate this problem14,15,16. Unfortunately, decreasing muscle in individuals with obesity may have profoundly negative metabolic consequences and exacerbate many obesity-related health conditions5. While it has been shown that moderate exercise can lead to healthier weight loss with GLP1-RAs37,38, it is difficult to get patients to adhere to such regimens outside of controlled trials. In addition, there is some evidence that patients started on GLP-1 RAs may actually decrease their physical activity39. Thus, widespread use of GLP-1 RAs may result in widespread public health concerns, particularly in individuals with obesity and low lean muscle mass (OLLMM) and the elderly40.
GLP-1 RAs primarily work via appetite suppression and the resulting caloric restriction induces muscle loss which is likely the result of mechanisms that evolved to promote survival during periods of food scarcity. Since muscle is a major energy utilizer17,41, minimizing muscle mass during caloric restriction can substantially reduce energy expenditure, thus sparing energy for the maintenance of other more critical organ systems42,43,44. Prior research into the mechanisms that regulate muscle mass in adults have highlighted the importance of the ActRIIA/B receptor systems, as blocking these receptors can result in profound muscle growth in adult animals and humans19,21,22. However, since these receptors mediate the diverse biologic actions of more than a dozen ligands23,24,25, there are potential concerns with broad ActRIIA/B blockade as an approach to maintain or increase muscle growth. We and others previously demonstrated GDF8 and ActA are the two major ligands which mediate the muscle minimization actions of the ActRIIA/B receptors in non-obese mice and NHPs22,28,30, and we have further shown that dual blockade of GDF8 and ActA led to much larger increases in muscle mass than blocking either ligand individually, and that dual blockade matched the muscle growth actions of broader ActRIIA/B blockade28, similar to effects seen when using a dominant-negative type II receptor or pro-domains of GDF8 and activins22,26,27. In an accompanying manuscript, we extended these findings to humans without obesity (Gonzalez Trotter et al.32 this issue). We now show that dual blockade of GDF8 and ActA can prevent muscle loss (and even result in muscle gain) during the caloric restriction and weight loss imposed by GLP-1 RA treatment, in both obese mice and NHPs; these findings indicate that the ActRIIA/B receptor system in muscle – responding specifically to these two ligands – is largely responsible for the muscle loss associated with caloric restriction. Moreover, the muscle effects promoted by dual GDF8 and ActA blockade during GLP-1 RA treatment are associated with increased fat loss as well as beneficial metabolic effects in obesity-related health measures associated with diabetes, liver, and cardiovascular diseases; these include decreases in liver fat, decreases in glycated hemoglobin, and improvements in lipid profiles. A recent publication describes similar results with broad ActRIIA/B receptor blockade during GLP-1 RA-induced weight loss in obese mice, i.e., prevention of muscle loss with increased fat loss, resulting in multiple metabolic benefits45. We speculate that the mechanism for the additional fat loss is a concurrent increase in energy expenditure coming from the muscle. The food intake of our αGDF8/αActA control group was unchanged from the vehicle in our NHP study (Fig. 2b), yet that group still lost 25% fat mass over 20 weeks (Fig. 2d). However, our αGDF8/αActA group did not lose fat in the first six weeks of the study, in contrast to the GLP-1 treated groups, which had a sharp decline in parallel with their food intake. Instead, the αGDF8/αActA group had a slow, steady decline similar to the fat loss seen in the multiple-dose portion of the clinical manuscript (Gonzalez Trotter et al.32 this issue). Thus, we feel this can only be explained through a change in energy expenditure, and, since skeletal muscle is the primary target of GDF8, we hypothesize the change in energy expenditure is coming from this compartment.
One limitation of this study is we only tested our antibody combination with GLP-1 in male mice and monkeys. While we have not tested the full combination in females, we have tested GDF8 and ActA blockade in lean female monkeys28 and in postmenopausal women in our Phase 1 clinical study in the accompanying manuscript (Gonzalez Trotter et al.32 this issue). In both studies, GDF8 and ActA blockade produce significant lean mass gain, as well as fat loss in humans. While we did not test our antibodies with GLP-1 in female mice or monkeys, we know the individual components work in both genders and expect the full combination with GLP-1 in females would work similarly well.
Our clinical manuscript also details the safety of the individual antibodies administered alone and in combination. Both antibodies were well-tolerated with no newly identified safety concerns, and with the most frequently reported adverse events (AEs) being headache (which occurred in all groups), muscle spasms, mouth ulcerations, and upper respiratory tract infections. These latter AEs were more common in the anti-ActA and combination groups, and while these are difficult to assess in rodents and primates, we did not observe any of these in any of our preclinical in vivo studies. Myostatin deficiency has been studied in many species including mice, dogs, sheep, cattle and humans46,47,48,49,50. Germline deletion of myostatin is viable and in several species shows a benefit not only in increased muscularity, but also in metabolic parameters51,52. Muscle spasms are an on-target effect of blocking this pathway, as they are also seen with the Type II receptor blocker, bimagrumab18,21, and were only seen in combination groups. In contrast, germline deletion of INHBA in mice is neonatally lethal, demonstrating the necessity of activin signaling during development53. Furthermore, activin mediates FSH release from the pituitary and is necessary for childbirth25, and there is also a recent publication suggesting myostatin also regulates FSH levels in rodents54.
During much of evolutionary history, when food scarcity and caloric deprivation was a major evolutionary pressure, mechanisms evolved to minimize muscle size and thus decrease non-essential energy expenditure42,44,55. In much of the modern world, in which the population is now exposed to widely available and vastly excessive calories as well as to increasingly sedentary lifestyles56,57,58,59, these ancient survival-ensuring mechanisms are not merely irrelevant, but actually counter-productive and contribute to the obesity epidemic; it is disadvantageous to decrease muscle mass and associated energy expenditure during weight loss efforts that rely on caloric restriction. While GLP-1 RAs have provided an important new weapon for those suffering from profound obesity, they unfortunately trigger the same counter-productive mechanisms as other weight-loss efforts, which rely on caloric restriction, resulting in muscle loss, which limits the fat loss and metabolic benefit. Our findings that dual GDF8/ActA blockade preserves muscle during GLP-1 RA-induced weight loss, thus increasing fat loss and associated metabolic benefits, has the potential to greatly amplify the benefits of GLP-1 RA treatment. In summary, supplementing GLP-1 RA-induced weight loss with simultaneous blockade of GDF8 and ActA can increase lean mass and muscle, yielding increased fat loss and widespread metabolic benefits and thus improving the quality and functional response to GLP-1 RA-induced weight loss.
Methods
The research described in this section complies with all the ethical guidelines of the individual institutions where the studies were conducted, identified at the end of each section listed here. This manuscript abides by the ARRIVE guidelines for reporting animal experiments.
Statistics and reproducibility
Sample sizes are described in each section, as well as how randomization was conducted for each study. No sample size calculation was performed for any study, however, for all studies, we typically start with an n = 10, which is usually sufficient to see statistically different changes between the groups, as well as a sufficient sample size for subsequent analyses on tissues and serum. Any data exclusions are described in their respective section. No blinding was used in the initial mouse study, though the CROs conducting the second mouse study and the NHP study were blinded to the antibodies we supplied. One-way or two-way repeated measures ANOVA were used to analyse all studies.
Data collection and analysis
Microsoft Excel Ver. 16.82 was used for data collection. Prism 10 was used for data analysis.
Experimental design
The objective of this study was to evaluate whether blockade of two mediators of muscle atrophy, myostatin and activin A, would lead to improved body composition in combination with GLP-1. We first tested this combination in two studies using a DIO mouse model to assess changes in adipose, skeletal muscle mass, and liver fat. To follow-up those studies and assess whether the results translated from rodents to primates, we conducted a 20-week study in obese, male cynomolgus monkeys testing GLP-1R agonism with both myostatin and activin A inhibition. Changes in body weight, body composition, and food intake were the primary endpoints. Changes in body weight, body composition, and food intake were the primary endpoints. Grouping, dosing, the number of animals in each study, and statistical analysis are either described below or in the figure legends.
Compounds
Trevogrumab (also known as REGN1033 or α-MSTN) and garetosmab (REGN2477, α-ActA) are fully human recombinant immunoglobulin (Ig) G4 monoclonal antibodies which specifically bind and inhibit myostatin and ActA (as well as INHBA-containing heterodimers, including activins AB and AC), respectively. The pre-clinical development of these antibodies has been published elsewhere28,31. The semaglutide used in the mouse studies was Ozempic (Novo Nordisk, #00169413212), while the semaglutide used in the NHP study was manufactured by Celtek Peptides for non-clinical use by Regeneron Pharmaceuticals, Inc.
Diet-induced obese mouse studies
Diet and grouping
The initial study used male C57Bl/6 mice 6–7 weeks old obtained from Taconic. Mice were housed 4–5 per cage on a 12-h light/dark cycle with free access to food and water and fed a high-fat diet ad libitum (Research Diets, D12492; 60% fat by calories) for 27 weeks prior to the study start. Body composition was measured using an EchoMRI-100 qNMR body composition analyzer, and mice were sorted into four groups based on body weight and body fat percentage. This study was conducted with permission from and in accordance with the rules of the Regeneron Pharmaceuticals Institutional Animal Care and Use Committee (IACUC).
The second study was conducted at Gubra (Hørsholm, Denmark) using male C57Bl/6JRJ mice, 41 weeks old, obtained from Janvier (France). Mice were single-housed on a 12-h light/dark cycle with free access to food and water and fed a high-fat diet ad libitum (Research Diets, D12492; 60% fat by calories) for 36 weeks prior to the study start. Body composition was measured using an EchoMRI-100 body composition analyzer, and mice were sorted into four groups based on body weight and body fat percentage. This study was conducted with permission and in accordance with Gubra’s bioethical guidelines; all experiments were licensed by the Danish Animal Experimentation Council.
For both mouse studies, mice were kept at a temperature of 21–22 °C with controlled humidity between 30–70%. Animals were monitored for welfare daily, and euthanasia was by cardiac puncture after isoflurane anesthesia.
Osmotic pump implantation
On Day 0, all mice were implanted subcutaneously with an Alzet Model 2004 minipump, where the stainless-steel cannula was replaced with PEEK tubing (DURECT Corporation, Cat# 0002496) to allow for further body composition scanning. Pumps were filled with either semaglutide at 0.833 mg/mL (to allow for 7 µg/day infusion) or saline vehicle and primed at 37 °C for at least 40 h.
Antibody treatment and body composition
For the initial mouse study, antibody treatments were given subcutaneously on days 0, 4, 7, 14, and 21. Mice received either 10 mg/kg each of α-MSTN/α-ActA or 20 mg/kg of an IgG4 control. Groups were as follows: saline/control antibody (n = 8), Saline/α-MSTN + α-ActA (n = 7), Sema/control antibody (n = 7), and Sema /α-MSTN + α-ActA (n = 8). Body composition by qNMR was measured on days 5, 12, 19, and 26 of the study. Body weights before both dosing and body composition. Mice were euthanized on day 28 or 29 of the study. The liver was removed and divided, with half fixed in 70% formalin, sectioned, stained with H&E, and the fat content was quantified using Halo 3.6 software. The other half of the liver was flash frozen in liquid nitrogen, triglycerides were extracted using a method described previously60. Briefly, snap-frozen liver samples were weighed and homogenized in chloroform:methanol (2:1) solution, followed by the addition of saline and centrifugation at 10,000 rpm to achieve phase separation. The organic phase (bottom layer) was transferred into a new tube and evaporated with nitrogen gas. The dried lipids were then solubilized with chloroform:Triton X- 100 (3:1) solution. Triglyceride content was measured using Infinity Triglycerides reagent (Thermo Fisher Scientific, #TR22421) according to the manufacturer’s instructions and normalized to wet tissue weight.
For the second mouse study, antibody treatments were given subcutaneously on days 0, 4, 7, 14, and 21 of the study. Baseline body composition was measured by qNMR, and mice were sorted into four groups (n = 10 each) based on total body fat and body weight. α-MSTN/α-ActA antibodies were dosed at 10 mg/kg each. The control group was given 20 mg/kg of an IgG4. Sema was dosed daily in the morning at 10 nmol/kg with the other groups receiving an equal volume dose of saline. Food intake was weighed daily, with all groups allowed to feed ad libitum. Body weights, food intake, and body composition were measured throughout the study. Mice were euthanized on days 27 and 28 of the study.
Diet-induced obese non-human primate study
Animals and grouping
The study was conducted at Kunming Biomed International (KBI), which adhered to the guidelines for the care and use of animals for scientific purposes. This study was approved by the IACUC of KBI prior to the experimental phase, under IACUC protocol number KBI K001121061-01,01. Animals were individually housed in stainless steel cages for the duration of the study under a controlled environment that was set to maintain a temperature of 18–24 °C, relative humidity of 30–70%, and a 7:00 AM–7:00 PM light/dark cycle. Monkeys were given welfare checks daily, and feces were monitored for gastrointestinal problems. Food intake (in kilocalories) and water intake (in milliliters) were also monitored daily and recorded. Six days of daily food and water intake were averaged for the baseline readings of those parameters prior to dosing. After the study, monkeys were returned to the colony. Euthanasia and full autopsies were performed only upon recommendation from the veterinarian.
Sixty-four male obese monkeys (Macaca fascicularis, 8–23 years of age; average age of the cohort: 17.7 ± 3.4 years) naïve to human Ig were initially screened by a physical examination, metabolic and safety clinical chemistry profiling, hematology, DXA (using a GE Lunar iDXA scanner) for body composition, and a liver biopsy for nonalcoholic fatty liver disease plus fibrosis (NAS + ) scoring. Animals were required to have body fat > 25%, fasting glucose ≥ 100 mg/dL to ≤ 350 mg/dL, and a liver NAS + score > 4 with a steatosis score of > 2. From this cohort, 55 animals were selected to move to a diet transition from the high-fat diet on which they were maintained to a high-fat, high-fructose diet, which would exacerbate any liver disease. Animals were maintained on this diet for 6 weeks, after which they underwent baseline screening for the study with an additional physical examination, metabolic and safety clinical chemistry profiling, hematology, and DXA for body composition.
A final cohort of 40 monkeys was selected and balanced across four groups (each n = 10 based on body weight and percent body fat, as measured by DXA). Secondary parameters were fasting glucose and total lean mass. Each group had a mean starting body weight of 10.0 ± 0.4 kg (mean ± SEM) and an average percent body fat of 28.8 ± 0.14%. The baseline characteristics of the five groups are listed in Supplementary Table S1.
Compounds and treatment groups
Grouping and dosing for the study are listed in Supplementary Table S2, and a schema of the design is shown in Supplementary Fig. S2.
All compounds were dosed subcutaneously. Sema was given twice per week for 20 weeks, starting on Day 0 of the study at 10 μg/kg, and no titration of Sema was given due to the low dose regimen. Groups given α-MSTN/α-ActA were dosed weekly at 50 mg/kg starting Week 2 of the study until Week 12. All dosing was completed by Week 20. The number of animals listed in Supplementary Table S2 represents the final number at the end of the study. There were four deaths which occurred during the study; one animal died after being given a first dose of vehicle, that animal was replaced by one of the backup monkeys for which we had baseline data; three others died during the study, one from the semaglutide control group, two from the α-MSTN/α-ActA control group. All data from those monkeys were excluded from the averages unless otherwise noted.
Reporting summary
Further information on research design is available in the Nature Portfolio Reporting Summary linked to this article.
Data availability
Source data for the main text and Supplementary Figures have been made available as downloadable Excel files. Regeneron materials described in this manuscript, or comparable alternatives, may be available to academic researchers upon request through our portal: https://regeneron.envisionpharma.com under a material transfer agreement. Questions about sharing of materials should be sent to preclinical.collaborations@regeneron.com. Source data are provided in this paper.
References
Bessesen, D. H. & Van Gaal, L. F. Progress and challenges in anti-obesity pharmacotherapy. Lancet Diabetes Endocrinol. 6, 237–248 (2018).
Guh, D. P. et al. The incidence of co-morbidities related to obesity and overweight: a systematic review and meta-analysis. BMC Public Health 9, 88 (2009).
Sargeant, J. A. et al. A review of the effects of glucagon-like peptide-1 receptor agonists and sodium-glucose cotransporter 2 inhibitors on lean body mass in humans. Endocrinol. Metab. 34, 247–262 (2019).
McCrimmon, R. J. et al. Effects of once-weekly semaglutide vs once-daily canagliflozin on body composition in type 2 diabetes: a substudy of the SUSTAIN 8 randomised controlled clinical trial. Diabetologia 63, 473–485 (2020).
Christoffersen, B. O. et al. Beyond appetite regulation: Targeting energy expenditure, fat oxidation, and lean mass preservation for sustainable weight loss. Obesity 30, 841–857 (2022).
Weiss, T. et al. Real-world weight change, adherence, and discontinuation among patients with type 2 diabetes initiating glucagon-like peptide-1 receptor agonists in the UK. BMJ Open Diabetes Res. Care 10, e002517 (2022).
Vilsboll, T., Lindahl, C. O., Nielsen, N. F. & Tikkanen, C. K. Real-world impact of once-weekly subcutaneous semaglutide after 2 years of follow-up: Results from a nationwide observational study in people with type 2 diabetes. Diabetes Obes. Metab. 25, 1740–1749 (2023).
Mody, R. et al. Greater adherence and persistence with injectable dulaglutide compared with injectable semaglutide at 1-year follow-up: Data from US clinical practice. Clin. Ther. 44, 537–554 (2022).
Kubota, M., Yamamoto, K. & Yoshiyama, S. Effect on hemoglobin A1c (HbA1c) and body weight after discontinuation of tirzepatide, a novel glucose-dependent insulinotropic peptide (GIP) and glucagon-like peptide-1 (GLP-1) receptor agonist: A single-center case series study. Cureus 15, e46490 (2023).
Wilding, J. P. H. et al. Weight regain and cardiometabolic effects after withdrawal of semaglutide: The STEP 1 trial extension. Diabetes Obes. Metab. 24, 1553–1564 (2022).
Pownall, H. J. et al. Changes in body composition over 8 years in a randomized trial of a lifestyle intervention: the Look AHEAD study. Obesity 23, 565–572 (2015).
Dandanell, S. et al. Influence of maximal fat oxidation on long-term weight loss maintenance in humans. J. Appl. Physiol. 123, 267–274 (2017).
Grannell, A., Al-Najim, W. & le Roux, C. Long-term weight outcomes in patients treated with liraglutide 3.0 mg in real-world clinical practice. Clin. Obes. 14, e12622 (2024).
Han, L. et al. Trends in self-perceived weight status, weight loss attempts, and weight loss strategies among adults in the United States, 1999-2016. JAMA Netw. Open 2, e1915219 (2019).
Martin C. B., Herrick K. A., Sarafrazi N. & Ogden C. L. Attempts to lose weight among adults in the United States, 2013–2016. NCHS Data Brief, 313, 1–8 (2018).
Montani, J. P., Schutz, Y. & Dulloo, A. G. Dieting and weight cycling as risk factors for cardiometabolic diseases: who is really at risk? Obes. Rev. 16, 7–18 (2015).
Weyer, C., Snitker, S., Rising, R., Bogardus, C. & Ravussin, E. Determinants of energy expenditure and fuel utilization in man: effects of body composition, age, sex, ethnicity and glucose tolerance in 916 subjects. Int. J. Obes. Relat. Metab. Disord. 23, 715–722 (1999).
Amato, A. A. et al. Treatment of sporadic inclusion body myositis with bimagrumab. Neurology 83, 2239–2246 (2014).
Lach-Trifilieff, E. et al. An antibody blocking activin type II receptors induces strong skeletal muscle hypertrophy and protects from atrophy. Mol. Cell Biol. 34, 606–618 (2014).
Morvan, F. et al. Blockade of activin type II receptors with a dual anti-ActRIIA/IIB antibody is critical to promote maximal skeletal muscle hypertrophy. Proc. Natl. Acad. Sci. USA 114, 12448–12453 (2017).
Rooks, D. et al. Treatment of sarcopenia with bimagrumab: Results from a phase II, randomized, controlled, proof-of-concept study. J. Am. Geriatr. Soc. 65, 1988–1995 (2017).
Lee, S. J. & McPherron, A. C. Regulation of myostatin activity and muscle growth. Proc. Natl. Acad. Sci. USA 98, 9306–9311 (2001).
Yadin, D., Knaus, P. & Mueller, T. D. Structural insights into BMP receptors: Specificity, activation and inhibition. Cytokine Growth Factor Rev. 27, 13–34 (2016).
Hatsell, S. J. et al. ACVR1R206H receptor mutation causes fibrodysplasia ossificans progressiva by imparting responsiveness to activin A. Sci. Transl. Med. 7, 303ra137 (2015).
Aykul, S. & Martinez-Hackert, E. Transforming growth factor-beta family ligands can function as antagonists by competing for type II receptor binding. J. Biol. Chem. 291, 10792–10804 (2016).
Chen, J. L. et al. Specific targeting of TGF-beta family ligands demonstrates distinct roles in the regulation of muscle mass in health and disease. Proc. Natl. Acad. Sci. USA 114, E5266–E5275 (2017).
Walton, K. L. et al. Activin A-induced cachectic wasting is attenuated by systemic delivery of its cognate propeptide in male mice. Endocrinology 160, 2417–2426 (2019).
Latres, E. et al. Activin A more prominently regulates muscle mass in primates than does GDF8. Nat. Commun. 8, 15153 (2017).
Lee, S. J. et al. Functional redundancy of type I and type II receptors in the regulation of skeletal muscle growth by myostatin and activin A. Proc. Natlm Acad. Sci. USA 117, 30907–30917 (2020).
Lee, S. J. et al. Regulation of muscle mass by follistatin and activins. Mol. Endocrinol. 24, 1998–2008 (2010).
Latres, E. et al. Myostatin blockade with a fully human monoclonal antibody induces muscle hypertrophy and reverses muscle atrophy in young and aged mice. Skelet. Muscle 5, 34 (2015).
Gonzalez Trotter, D. et al. GDF8 and activin A are the key negative regulators of muscle mass in postmenopausal females: a randomized phase I trial. Nat. Commun. https://doi.org/10.1038/s41467-025-59380-3 (2025).
Zhu, K. et al. The association of muscle mass measured by D3-creatine dilution method with dual-energy X-Ray absorptiometry and physical function in postmenopausal women. J. Gerontol. A Biol. Sci. Med. Sci. 76, 1591–1599 (2021).
Duchowny, K. A. et al. Association of change in muscle mass assessed by D(3) -creatine dilution with changes in grip strength and walking speed. J. Cachexia Sarcopenia Muscle 11, 55–61 (2020).
Cataldi, D. et al. Association of muscle strength to body composition measures using DXA, D3Cr, and BIA in collegiate athletes. Sci. Rep. 15, 5839 (2023).
Fothergill, E. et al. Persistent metabolic adaptation 6 years after “The Biggest Loser” competition. Obesity 24, 1612–1619 (2016).
Lundgren, J. R. et al. Healthy weight loss maintenance with exercise, liraglutide, or both combined. N. Engl. J. Med. 384, 1719–1730 (2021).
Jensen, S. B. K. et al. Healthy weight loss maintenance with exercise, GLP-1 receptor agonist, or both combined followed by one year without treatment: a post-treatment analysis of a randomised placebo-controlled trial. EClinicalMedicine 69, 102475 (2024).
Yates, T. et al. Initiation of new glucose-lowering therapies may act to reduce physical activity levels: Pooled analysis from three randomized trials. Diabetes Care 45, 2749–2752 (2022).
Murdock, D. J. et al. The prevalence of low muscle mass associated with obesity in the USA. Skelet. Muscle 12, 26 (2022).
Weyer, C. et al. Energy expenditure, fat oxidation, and body weight regulation: a study of metabolic adaptation to long-term weight change. J. Clin. Endocrinol. Metab. 85, 1087–1094 (2000).
Herculano-Houzel, S. The remarkable, yet not extraordinary, human brain as a scaled-up primate brain and its associated cost. Proc. Natl. Acad. Sci. USA 109, 10661–10668 (2012).
Aiello, D., Patel, K. & Lasagna, E. The myostatin gene: an overview of mechanisms of action and its relevance to livestock animals. Anim. Genet. 49, 505–519 (2018).
Bozek, K. et al. Exceptional evolutionary divergence of human muscle and brain metabolomes parallels human cognitive and physical uniqueness. PLoS Biol. 12, e1001871 (2014).
Nunn, E. et al. Antibody blockade of activin type II receptors preserves skeletal muscle mass and enhances fat loss during GLP-1 receptor agonism. Mol. Metab. 80, 101880 (2024).
Schuelke, M. et al. Myostatin mutation associated with gross muscle hypertrophy in a child. N. Engl. J. Med. 350, 2682–2688 (2004).
Mosher, D. S. et al. A mutation in the myostatin gene increases muscle mass and enhances racing performance in heterozygote dogs. PLoS Genet. 3, e79 (2007).
Clop, A. et al. A mutation creating a potential illegitimate microRNA target site in the myostatin gene affects muscularity in sheep. Nat. Genet. 38, 813–818 (2006).
Grobet, L. et al. A deletion in the bovine myostatin gene causes the double-muscled phenotype in cattle. Nat. Genet. 17, 71–74 (1997).
McPherron, A. C., Lawler, A. M. & Lee, S. J. Regulation of skeletal muscle mass in mice by a new TGF-beta superfamily member. Nature 387, 83–90 (1997).
McPherron, A. C. & Lee, S. J. Suppression of body fat accumulation in myostatin-deficient mice. J. Clin. Invest. 109, 595–601 (2002).
McPherron, A. C. & Lee, S. J. Double muscling in cattle due to mutations in the myostatin gene. Proc. Natl. Acad. Sci. USA 94, 12457–12461 (1997).
Matzuk, M. M. et al. Functional analysis of activins during mammalian development. Nature 374, 354–356 (1995).
Ongaro, L. et al. Muscle-derived myostatin is a major endocrine driver of follicle-stimulating hormone synthesis. Science 387, 329–336 (2025).
Aiello, L. C. & Wheeler, P. The expensive-tissue hypothesis: The brain and the digestive system in human and primate evolution. Curr. Anthropol. 36, 199–221 (1995).
Young, L. R. & Nestle, M. Portion sizes of ultra-processed foods in the United States, 2002 to 2021. Am. J. Public Health 111, 2223–2226 (2021).
McCrory, M. A., Harbaugh, A. G., Appeadu, S. & Roberts, S. B. Fast-food offerings in the United States in 1986, 1991, and 2016 show large increases in food variety, portion size, dietary energy, and selected micronutrients. J. Acad. Nutr. Diet. 119, 923–933 (2019).
Church, T. S. et al. Trends over 5 decades in U.S. occupation-related physical activity and their associations with obesity. PLoS ONE 6, e19657 (2011).
Thivel, D. et al. Physical activity, inactivity, and sedentary behaviors: Definitions and implications in occupational health. Front Public Health 6, 288 (2018).
Adam, R. C. et al. Activin E-ACVR1C cross talk controls energy storage via suppression of adipose lipolysis in mice. Proc. Natl. Acad. Sci. USA 120, e2309967120 (2023).
Acknowledgements
We would like to thank Dana Molloy, Nicole Fitzgerald, and Richa Attre for administrative support in coordinating and submitting the manuscript. All experiments were sponsored and funded by Regeneron Pharmaceuticals, Inc.
Author information
Authors and Affiliations
Contributions
J.W.M., D.L., S.K. and M.W.S. designed the studies. J.W.M., D.L., S.M., D.G., M.S., S.K. and T.M. conducted the studies. J.W.M., D.L., S.M., J.G.R., D.G., S.K., J.Y.A. and M.W.S. analysed the data. J.W.M., D.L., J.Y.A., A.J.M., G.D.Y. and M.W.S. wrote and reviewed the manuscript.
Corresponding author
Ethics declarations
Competing interests
All authors are employees and shareholders of Regeneron Pharmaceuticals, Inc., or were employees and shareholders at the time the studies were conducted. J.M., S.K. and M.W.S. have a provisional patent related to this work titled “Methods of Treating Obesity, Diabetes and Liver Dysfunction,” 10832US01. The authors declare no other competing interests.
Peer review
Peer review information
Nature Communications thanks the anonymous reviewers for their contribution to the peer review of this work. A peer review file is available.
Additional information
Publisher’s note Springer Nature remains neutral with regard to jurisdictional claims in published maps and institutional affiliations.
Supplementary information
Source data
Rights and permissions
Open Access This article is licensed under a Creative Commons Attribution-NonCommercial-NoDerivatives 4.0 International License, which permits any non-commercial use, sharing, distribution and reproduction in any medium or format, as long as you give appropriate credit to the original author(s) and the source, provide a link to the Creative Commons licence, and indicate if you modified the licensed material. You do not have permission under this licence to share adapted material derived from this article or parts of it. The images or other third party material in this article are included in the article’s Creative Commons licence, unless indicated otherwise in a credit line to the material. If material is not included in the article’s Creative Commons licence and your intended use is not permitted by statutory regulation or exceeds the permitted use, you will need to obtain permission directly from the copyright holder. To view a copy of this licence, visit http://creativecommons.org/licenses/by-nc-nd/4.0/.
About this article
Cite this article
Mastaitis, J.W., Gomez, D., Raya, J.G. et al. GDF8 and activin A blockade protects against GLP-1–induced muscle loss while enhancing fat loss in obese male mice and non-human primates. Nat Commun 16, 4377 (2025). https://doi.org/10.1038/s41467-025-59485-9
Received:
Accepted:
Published:
Version of record:
DOI: https://doi.org/10.1038/s41467-025-59485-9
This article is cited by
-
Muscle mass loss during GLP1 receptor agonist therapy prevented with GDF8 and activin A blockade
Nature Reviews Endocrinology (2025)
-
Preserving the Metabolic Engine: Muscle as the Therapeutic Target for Cardiovascular Prevention in Obesity Pharmacotherapy
Current Cardiology Reports (2025)
-
Current Perspectives on GLP-1 Agonists in Contemporary Clinical Practice from Science and Mechanistic Foundations To Optimal Translation
Current Atherosclerosis Reports (2025)





