Abstract
The current COVID-19 vaccines are suboptimal against the evolving SARS-CoV-2 variants, particularly in high-risk populations. A next-generation vaccine strategy capable of effective induction of respiratory mucosal immunity remains to be clinically developed. Here, we report an open-label, multi-arm phase 1 study (NCT05094609) to evaluate a multi-antigenic COVID-19 vaccine delivered once via inhaled aerosol to the lung of intramuscular mRNA-vaccinated humans without or with prior SARS-CoV-2 infection (uninfected vs infected). Escalating doses of a human adenoviral (HuAd)-vectored or chimpanzee Ad (ChAd)-vectored vaccine are evaluated in the uninfected cohort. A selected Ad vaccine is further evaluated in the infected cohort. The safety is assessed as a primary outcome. Ag-specific immune responses (secondary outcome) are assessed in peripheral blood and in respiratory tract via bronchoscopy at baseline and at timepoint(s) post-vaccination. Eighteen-65-year-old, healthy participants who have received at least 3 doses of mRNA COVID-19 vaccine are enrolled with those vaccinated with any Ad-vectored COVID-19 vaccine excluded. At baseline, there is minimally detectable mucosal immunity in the lung of uninfected or infected humans. While all tested doses (1 × 105 to 1 × 108 TCID50) of HuAd and ChAd vaccines are safe, ChAd vaccine markedly outperforms the HuAd counterpart in immunogenicity. Thus, an optimal aerosol dose of ChAd vaccine induces the tripartite respiratory mucosal immunity consisting of T cell, trained innate and antibody immunity. Our study thus presents a promising next-generation aerosol COVID-19 vaccine strategy for further clinical development.
Similar content being viewed by others
Introduction
Since 2020, the coronavirus disease 2019 (COVID-19) pandemic has remained a significant health threat, disproportionately affecting the elderly and those with pre-existing co-morbidities, despite the global deployment of the first-generation COVID-19 vaccines and their overall protective efficacy from severe disease1,2,3. These vaccines were primarily designed to generate neutralizing antibody-mediated immunity against the spike antigen of the original or variant SARS-CoV-2 through repeated intramuscular injections4. However, rapid viral evolution has continued to give rise to neutralizing antibody-evading SARS-CoV-2 variants, resulting in weakened protection by current vaccine strategies and high incidences of break-through infections1,5. This challenge is compounded further by short-lived antibody immunity and reduced vaccine immunogenicity in high-risk populations including the elderly and those with immune-compromised conditions6.
In search for potential answers and solutions to the challenges faced by current vaccine strategies, the critical role of respiratory mucosal immunity has increasingly been recognized1,3,4,7,8,9. Unfortunately, the current COVID-19 vaccines are unable to induce robust mucosal immunity, particularly in the lower respiratory tract (the lung), which represents another major immunological gap in current vaccine strategies8,9,10,11. Whether or not this gap in respiratory mucosal immunity can be filled effectively via break-through infections by Omicron variants remains unclear. Omicron variants, different from the original virus and earlier variants, are known to primarily infect and replicate in the upper respiratory tract (the nose & pharynx)5,12,13. On the other hand, the protective role and durability of T cell immunity has also been recently established14,15,16,17,18. Indeed, T cells including those specific for spike antigen are critical to protection against severe disease caused by SARS-CoV-2 variants. This is because contrary to mutation-prone antibody-binding spike antigen epitopes, T cell epitopes within spike and internal viral antigens are highly conserved across the variants and other coronaviruses19,20,21,22.
A global effort is being made to develop next-generation COVID-19 vaccine strategies1,3,8,9. One strategy is to carry out immunization via the respiratory mucosal route with a recombinant viral-vectored vaccine expressing both the spike and additional internal viral antigens2,4,8,9,23. This vaccine strategy aims to broaden protective T cell immunity and fill the immunity gap within the lung. Besides robust mucosal tissue-resident T cell immunity, this strategy also induces tissue-resident trained innate immunity4,23,24,25,26. Although intranasal and inhaled aerosol delivery methods are among the choices for respiratory mucosal immunization8,9,27, recent studies have collectively supported the superiority of inhaled aerosol/deep lung delivery over the intranasal method25,28,29,30,31. Indeed, clinical studies have demonstrated effective induction of lung mucosal immunity by inhaled aerosol delivery, but not by intramuscular/intradermal injection, of viral-vectored TB vaccine25,32. Unfortunately, out of 160 COVID-19 vaccine candidates currently under clinical development, only 11 are being evaluated for respiratory mucosal route of delivery, most of which are designed for intranasal delivery and targeting only the spike antigen2. It also remains unknown whether a COVID-19 vaccine when delivered intranasally or via inhaled aerosol is able to induce robust mucosal immunity within the lung in humans9,27. This line of investigation is relevant to understanding the reason why inhaled aerosol delivery of a current-generation Ad-vectored COVID-19 vaccine is not more effective than its intramuscular injection33.
Thus, there is a need to clinically develop a next-generation COVID-19 vaccine strategy that is able to induce much desired respiratory mucosal immunity. In our current phase 1 study, we report a lack of mucosal immunity within the lower respiratory tract of humans following repeated intramuscular COVID-19 messenger RNA (mRNA) immunization. Such mucosal immunity remains largely absent in the lung of mRNA-immunized humans with a history of prior SARS-CoV-2 infection. We further demonstrate that a single-dose inhaled aerosol delivery of next-generation chimpanzee adenoviral-vectored multi-antigenic COVID-19 vaccine23 effectively induces respiratory mucosal T cell, trained innate and antibody immunity. Our observations not only support further clinical development of this COVID vaccine strategy but also provide the proof of concept for developing inhaled aerosol vaccines against other respiratory pathogens.
Results
Study design and safety of next-generation inhaled aerosol COVID-19 vaccines
In this Phase 1 study, we have evaluated the safety and immunogenicity of next-generation vaccines based on the human adenovirus serotype 5 or chimpanzee adenovirus serotype 68 platform, expressing a triple-antigen design that consists of the S1 portion of the SARS-CoV-2 spike protein, the nucleocapsid protein (NC), and a truncated portion of the RNA-dependent RNA polymerase (POL) against COVID-19. Details of the study protocol are available in Supplementary Note 1 (see Supplementary Information file). Both HuAd-TriCoV/Mac (HuAd) and ChAd-TriCoV/Mac (ChAd) vaccines have demonstrated excellent safety, immunogenicity, and efficacy against both ancestral SARS-CoV-2 and VOCs in preclinical studies23.
During the period of February 2022 to February 2024, at McMaster University Medical Centre, we enrolled 32 healthy adults between the age of 18–64 (median age 28.5) who had received at least two doses (median number of doses received was 3) of an approved mRNA COVID-19 vaccine at least three months prior to recruitment. These individuals had never reported rapid antigen test (RAT) or qPCR-confirmed SARS-CoV-2 infection (previously SARS-CoV-2 uninfected cohort). Four were excluded (one could not tolerate the bronchoscopy, one had a bronchoscopy contraindication, one acquired a COVID-19 infection, and one was an active smoker) (Supplementary Fig. 1a). Out of the remaining 28 participants that were enrolled and assigned to a vaccine cohort, one withdrew consent. Twenty-seven participants completed the study. Baseline demographics and characteristics were similar among study groups (Table 1). First, we conducted a dose-finding sub-study. Four different doses of HuAd and ChAd (105, 106, 107, 3 × 107 TCID50) were investigated in three participants per dose, with three participants receiving the highest dose of 108 TCID50 of the ChAd vaccine.
Given the widespread transmission of SARS-CoV-2 in Canada during the time this study was conducted, it became necessary to further evaluate the safety and immunogenicity of the selected vaccine from the dose-finding sub-study in previously SARS-CoV-2 infected individuals. We further recruited a total of 15 healthy adults between the age of 22–52 (median age 28) who had received at least two doses (median number of doses received was 3) of an approved mRNA COVID-19 vaccine at least three months prior to enrolment and had RAT or qPCR-confirmed SARS-CoV-2 infection at least six months prior to enrolment. Infection status was validated by an in-house nucleocapsid IgG ELISA. All participants were recruited and screened at the McMaster University Medical Centre; two were excluded due to being seronegative against the SARS-CoV-2 NC, and two acquired SARS-CoV-2 infection between the time of screening and vaccination (Supplementary Fig. 1b). Eleven participants were enrolled and assigned to a vaccination group, with two more participants withdrawing consent prior to vaccine administration. Baseline demographics and characteristics of the nine participants that completed the study were similar among study groups (Table 1). Nine participants were vaccinated with 3 × 107 TCID50 (n = 3) or 6 × 107 TCID50 (n = 6) of the ChAd vaccine.
All participants received a single inhaled aerosol dose of either HuAd or ChAd vaccine via the well-characterized Aeroneb® Solo Device. The majority of aerosols generated by this device are between 2 and 5 micrometers in diameter, conducive to vaccine deposition in the major airways25. At baseline and set timepoints post-aerosol vaccination, bronchoalveolar lavage (BAL) samples, whole blood, and saliva were collected for clinical and immunological analysis (Fig. 1a).
a Schematic of clinical trial design indicating the number of participants, the time intervals, samples obtained, and major immune analysis performed at each visit. b Solicited systemic (top) and respiratory (bottom) adverse events that occurred within 72 h of inhaled aerosol vaccination in mRNA vaccinated, uninfected participants administered 3 × 107 TCID50 HuAd- or ChAd-vectored SARS-CoV-2 vaccines, and in mRNA vaccinated previously SARS-CoV-2 infected participants administered 3 × 107 or 6 × 107 TCID50 ChAd-vectored SARS-CoV-2 vaccine. c, d Both forced expiratory volume in 1 s (FEV1) and forced vital capacity (FVC) expressed as % predicted were used to assess pulmonary function of individuals administered escalating aerosol doses of HuAd- or ChAd-vectored SARS-CoV-2 vaccine over 12 weeks. Three participants for each vaccine arm in the uninfected cohort and in the infected 3 × 107 ChAd cohort. Six in the infected 6 × 107 ChAd cohort. Mean of the data is denoted by the line. Source data are provided as a Source Data file. In this figure (a) created in BioRender. Kang, A. (2025) https://BioRender.com/bt5wx05.
Both vaccines were well tolerated, and adverse events were mild and of short duration in most cases (Tables 2 and 3 and Fig. 1b). No clinical adverse events beyond grade 2 were reported (Fig. 1b). Mild fatigue, headache and cough were the most frequently reported adverse events. There were no reports of possible vaccine associated enhanced disease. In one participant a pre-syncopal episode within 60 min of vaccine administration was documented and judged possibly related to vaccine administration. One participant developed grade 3 leukocytosis at week 8 associated with an episode of pancreatitis judged unrelated to vaccination. There were no episodes of fever or drops in SpO2, based on diary entries reported within 5 days following vaccine administration.
Consistent with a previous viral-vectored aerosol vaccine study25, there were no changes in respiratory function determined by spirometry following inhalation of either vaccine measured out to 12 weeks post-vaccination (Fig. 1c, d). All participants retained near baseline values of forced expiratory volume in the first second (FEV1) and forced vital capacity (FVC) at each follow-up visit for both vaccine vectors and across all doses (Fig. 1c, d). There were no participants in whom a low platelet count was documented. Importantly, participants with a history of prior SARS-CoV-2 infection did not demonstrate any trend to increased adverse events. In sum, these data underscore the safety and tolerability of inhaled aerosol delivery with both HuAd- and ChAd-vectored next-generation COVID-19 vaccines.
Superior respiratory mucosal immunity by inhaled aerosol ChAd vaccine over HuAd counterpart
Previous studies have reported that the T cell immunity within the lower respiratory tract (airways) is largely lacking in repeated intramuscular COVID-19 mRNA-vaccinated, SARS-CoV-2 uninfected individuals10,11. To investigate this further and to address whether inhaled aerosol vaccination can bridge the gap in mucosal T cell immunity, mRNA-vaccinated uninfected individuals were vaccinated with a single inhaled aerosol dose of viral-vectored vaccine and mucosal T cell responses were examined before (baseline/0 wk) and after aerosol delivery. Although HuAd- and ChAd-vectored first-generation COVID-19 vaccines are being clinically evaluated2, the immune potency of these two platforms has never been compared side-by-side in human studies. We thus initially included both HuAd- and ChAd-vectored vaccines in the study. We conducted comprehensive profiling of T cell responses specific for vaccine-encoded antigens, spike (S1), nucleocapsid (NC) and polymerase (POL) within the airways, represented by BAL-derived cells, at baseline (0 wk) and 4 wk after escalating doses (105, 106, 107, 3 × 107 TCID50) of HuAd or ChAd inhaled aerosol vaccination, and with the highest dose of 108 TCID50 ChAd vaccine. Frequencies of IFN-γ +, TNF +, and IL-2 + CD8 and CD4 T cells were defined using the gating strategy described in Supplementary Fig. 2a. Indeed, mucosal T cell immunity was still largely absent within the lower respiratory tract of mRNA-vaccinated individuals (median frequency of S1-specific IFN-γ + CD4 and CD8 were 0.2% and 0.06%, respectively) (Supplementary Fig. 2b)10,11. However, upon a single inhaled aerosol HuAd or ChAd vaccination, T cell responses against vaccine-encoded antigens in the airways were induced in a dose-dependent manner, with overall T cell responses consistently raised after 3 × 107 dosing of ChAd, but not HuAd, vaccine (median frequency of S1-specific CD8 and CD4 were 11.2% and 0.89%, respectively) (Fig. 2a and Supplementary Fig. 2c). However, no significant further increase was noted when the dose was escalated to 108. At a dosage of 3 × 10⁷, only the ChAd vaccine induced robust S1-specific CD8 T cell responses, with levels of IFN-γ + T cells significantly exceeding baseline (0 wk) (Fig. 2b, c). In contrast, the HuAd vaccine did not induce responses above baseline. On the other hand, in ChAd-vaccinated individuals, NC- and POL-specific responses also increased from baseline; however these changes did not reach statistical significance (Fig. 2b, d and Supplementary Fig. 2d). In both ChAd- and HuAd-vaccinated individuals, NC- and POL-specific CD4 T cell responses remained unchanged (Fig. 2b, d and Supplementary Fig. 2d). Notably, the predominant antigen-specific responses were restricted to CD8 T cells (Fig. 2b) compared to CD4 T cells (Supplementary Fig. 2e). Moreover, at 4 wk post-vaccination, multifunctional S1-specific CD8 T cells, particularly IFN-γ+ and IFN-γ + IL-2 + T cells, induced by the ChAd vaccine, were greater in magnitude compared to those induced by the HuAd vaccine (Fig. 2e). Furthermore, S1-specific IFN-γ-producing CD8 T cells induced by both vaccines expressed surface signature markers of resident memory (TRM), CD103 and CD69, (defined using gating strategy shown in Supplementary Fig. 2a) involved in cell adhesion and tissue retention (Fig. 2f). Moreover, the magnitude of S1-specific CD8 TRM was also significantly greater after ChAd-vectored vaccination than after HuAd-vectored vaccination (Fig. 2f).
a BAL cells were stimulated with S1, NC or POL peptide pools. Three participants per dose/vaccine type. Scatter plots depict the fold-change (FC) in frequencies of IFN-γ + CD8 or CD4 T cells for each peptide pool at 4 weeks post-vaccination compared to baseline levels. b, Representative dotplots compare the frequencies (IFN-γ+ out of total CD8 T cells) of airway S1-, and NC -specific CD8 + IFN-γ + responses from participants vaccinated with 3 × 107 TCID50 HuAd or ChAd. The data are representative of three participants per vaccine type. c, d Scatter plots compare the frequencies of IFN-γ + CD8 or CD4 T cells specific for S1/NC, respectively. e Representative dotplots depict the multifunctional profile of S1-specific CD8 T cells. Pie charts compare mean frequencies of S1-specific CD8 T cells for 3+, 2+, and 1+ cytokines, identified by Boolean operator between HuAd and ChAd. The scatter plot compares the frequencies of multifunctional CD8 + T cells. f Representative dotplots show total CD8 T cells gated for CD103 and CD69 expression (gray dots), overlaid with IFN-γ + CD8 T cells specific for all three vaccine-encoded antigens (mega pool (MP)) (red dots) in airways of HuAd- or ChAd-vaccinated individuals. Pie charts compare mean frequencies of CD8 T cell expressing tissue resident markers using Boolean operator, between groups. Scatter plot show frequencies of antigen-specific resident memory and non-resident memory CD8 T cells. Each data point in all panels represents one participant. Three participants per dose/per vaccine type. All scatter plots show the median (horizontal line). Zero values were handled by adding a small constant (0.01) to all data points in all panels, expect for (e), where 0.001 added before transformation, as indicated by dotted lines in the scatter plots. The statistical differences between groups were determined using ordinary two-way ANOVA with Šidák multiple comparisons test on Log-transformed data for (a, c, d). Two-way ANOVA with Fisher’s LSD test on Log-transformed data was used to analyse statistical difference between groups for (e). Significant differences (p < 0.05) and p value < 0.1 are shown. Source data are provided as a Source Data file.
We next compared airway IgG and IgA binding and neutralizing antibody responses by ELISA and Surrogate Virus Neutralization Test (sVNT) measuring the antibodies that block ACE2 binding, respectively, against the ancestral spike and RBD using bronchoalveolar lavage fluids (BALF) from 3 × 107 ChAd or HuAd inhaled aerosol-vaccinated participants. In agreement with previous studies, spike and RBD-specific binding and neutralizing antibody responses were readily detectable at baseline in the airways of mRNA-vaccinated individuals (0 wk) (Supplementary Fig. 3a–c). While no significant boosting of spike- and RBD-specific IgG or IgA responses were seen after either HuAd or ChAd vaccination (Supplementary Fig. 3a, b), increased spike- and RBD-specific binding (Supplementary Fig. 3d, e) and neutralizing (Supplementary Fig. 3f) antibody responses were detected in the airways of participants who received a higher dose (108) of the ChAd vaccine, although these differences did not reach statistical significance.
The above data indicate the lack of T cell immunity within the lower respiratory tract of SARS-CoV-2-uninfected humans following repeated intramuscular mRNA vaccination, and the ability of inhaled aerosol vaccination to potently induce such mucosal immunity. Our data also demonstrate the superiority of the ChAd vaccine over its HuAd counterpart at eliciting lung T cell immunity.
Minimal respiratory mucosal immunity and its induction by the inhaled aerosol ChAd vaccine in individuals with hybrid immunity
Having demonstrated the absence of lung T cell immunity in repeatedly intramuscular mRNA-vaccinated, SARS-CoV-2-uninfected individuals and its induction by inhaled aerosol ChAd vaccination, we next assessed the ability of the ChAd vaccine to induce mucosal immunity in the lungs of mRNA-vaccinated individuals who had also experienced SARS-CoV-2 infection. While at least 80% of the mRNA-vaccinated population had experienced break-through infection by the Omicron variant and were thus considered to be endowed with hybrid immunity at the time of this clinical trial3,5,13, it is currently unclear whether non-severe SARS-CoV-2 infection induces persisting immunity in the lower respiratory tract.
To this end, we vaccinated three individuals with 3 × 107 TCID50 inhaled aerosol ChAd vaccine and evaluated the airway T cell responses specific for S1, NC, and POL at baseline (0 wk) and 4 wk post-vaccination. Of note, the antigen-specific CD8 and CD4 T cells in the airways of mRNA-vaccinated and previously SARS-CoV-2-infected individuals at baseline were minimally detectable similar to mRNA-vaccinated SARS-CoV-2-uninfected counterparts (Fig. 3a–d and Supplementary Fig. 4a), despite a modest but significantly greater frequency of S1-specific CD4 T cells. Of importance, inhaled aerosol ChAd vaccination induced strong S1-specific CD8 T cell responses within the airways of previously SARS-CoV-2-infected individuals, to a similar extent as when the same dose was aerosolized in uninfected counterparts (Fig. 3a/b). Once again, the vaccine-specific responses were largely restricted to CD8 T cells compared to CD4 T cells (Fig. 3a and Supplementary Fig. 4a). Of note, the airway NC-specific CD8 T cell responses were significantly elevated above baseline upon aerosol vaccination only in previously SARS-CoV-2 infected individuals, but not in uninfected counterparts (Fig. 3c). In comparison, POL-specific T cell responses appeared unchanged in the airways of both uninfected and previously SARS-CoV-2 infected cohorts (Fig. 3d). The magnitude of airway TRM population induced by ChAd vaccination was comparable between uninfected and previously SARS-CoV-2-infected individuals (Fig. 3e).
a Dotplots depict CD8 + IFN-γ + responses (numerical values in the plots indicate the frequency of IFN-γ + out of total CD8 T cells) by bronchoalveolar-derived cells from mRNA-vaccinated SARS-CoV-2-uninfected (n = 3) and infected (n = 3) individuals, at baseline (0 wk) and 4 wk post-vaccination. b–d Scatter plots show frequencies of IFN-γ producing CD8 and CD4 T cells for each vaccine-encoded antigen (S1, NC or POL) in bronchoalveolar-derived cells from uninfected and infected individuals at baseline (0 wk) and 4 wk post-vaccination. e Scatter plot compares frequency of TRM cells among total CD8 T cells boosted post-vaccination in uninfected and infected individuals. f Histograms depict proliferation assay data from individual mRNA-vaccinated, previously SARS-CoV-2-infected participants. Bronchoalveolar-derived cells were labelled with CellTrace Violet and stimulated with S1 peptide pool or left unstimulated for 6 days. The percentage in the scatter plot indicate the proliferating CD8 T cells (CellTrace low cells) in the gated total CD8 T cells. Each data point in all panels represents one participant. Three participants per with or without prior SARS-CoV-2 infection cohorts. All of the scatter plots show the median (horizontal line). Zero values were handled by adding a small constant (0.01) to all data points before transformation, as indicated by dotted lines in the scatter plots. The statistical differences between groups were determined using ordinary two-way ANOVA with Šidák multiple comparisons test on Log-transformed data for (b–d). Ordinary one-way ANOVA corrected for multiple comparison with two-stage step-up method of Benjamini, Krieger, and Yekutiieli was used to analyse statistical difference in proliferation capacity between unstimulated and S1 peptide pool stimulated cells for f. Significant differences (p < 0.05) are shown. Source data are provided as a Source Data file.
To assess whether the memory T cells induced by inhaled aerosol ChAd vaccination in the airways of mRNA-vaccinated SARS-CoV-2-infected humans were durable, and functionally capable of responding to infection, we evaluated their proliferative capacity in response to S1 peptide pool stimulation ex vivo using a 6-day assay with bronchoalveolar-derived cells (BAL). Thus, BAL cells collected at baseline (0 wk) and 4 wk post-vaccination were labelled with CellTrace fluorescence dye and cultured in the presence or absence of the S1 peptide pool. Cells were stained for surface markers and the dilution of CellTrace fluorescence dye on the CD4 and CD8 T cells was examined by flow cytometry (Supplementary Fig. 4b)34. In contrast to the lack of proliferation of antigen-stimulated airway CD8 T cells at baseline, airway CD8 T cells from aerosol-vaccinated participants displayed markedly increased proliferative capabilities (Fig. 3f). In keeping with the dominance of ChAd vaccine-induced CD8 T cell responses in the airways (Figs. 2b and 3a and Supplementary Figs. 2e and 4a), this significantly increased proliferative ability was mostly restricted to CD8 T cells compared to CD4 T cells (Supplementary Fig. 4c).
Analysis of antibody responses using BALF revealed comparable levels of responses against ancestral spike at baseline between uninfected (Supplementary Fig. 3a, b) and previously SARS-CoV-2 infected participants (Supplementary Fig. 5a, b) (uninfected IgG mean AUC 104.1 vs. infected IgG mean AUC 144, p = 0.7090; uninfected IgA mean AUC 61.77 vs. infected IgA mean AUC 22.8, p = 0.5118), which represents an additional piece of evidence to suggest that the break-through infection(s) these mRNA-vaccinated participants experienced did not induce robust mucosal immunity in their lower respiratory tract readily detectable at the time of our study. No significant boosting of spike- and RBD-specific binding and neutralizing antibody (Supplementary Fig. 5a–c) responses were seen at 4 wk following inhaled delivery of 3 × 107 TCID50 dose of ChAd vaccine in previously SARS-CoV-2 infected participants.
Taken together, these data indicate that there still is a minimally detectable level of mucosal immunity in the lungs of mRNA-vaccinated humans even after prior SARS-CoV-2 infection. However, like in uninfected individuals, inhaled aerosol vaccination with ChAd vaccine leads to marked induction of respiratory mucosal immunity, particularly T cell immunity, in mRNA-vaccinated and previously SARS-CoV-2-infected humans.
An optimal dose of inhaled aerosol ChAd vaccine induces tripartite mucosal immunity in the lung
Our data thus far demonstrate that inhaled aerosol vaccination with 3 × 107 TCID50 ChAd effectively induces T cell immunity in the lungs of both uninfected and previously-infected individuals. However, although the T cell responses to the other vaccine-encoded antigens, particularly NC, were increased above baseline levels, they were less pronounced compared to the S1-specific responses, and there was also limited induction of antibody responses above baseline levels. Since our data suggests that a higher vaccine dose (108 TCID50) might boost airway antibody responses in uninfected participants (Supplementary Fig. 3d and f), we next sought to investigate whether further dose escalation from 3 × 107 TCID50 in previously infected individuals could improve the breadth and quality of T cell responses and boost antibody responses within the lower respiratory tract. We vaccinated 6 previously SARS-CoV-2-infected individuals using a high dose of 6 × 107 TCID50 (HD) ChAd vaccine and compared the respiratory mucosal immune responses to those induced by the low dose 3 × 107 TCID50 (LD). Initially, we examined whether the vaccine dose had differential effects on cellular responses in the airways measured with BALF. Following the administration of the HD ChAd vaccine, there was a significant increase in cell numbers in the BALF compared to baseline (0 wk), whereas cell numbers remained unchanged following the LD (Fig. 4a). This increase was accompanied by a significant rise in the frequency of lymphocytes in the airways (Fig. 4b and Supplementary Fig. 6a). Similar to the LD, neutrophil counts remained low following HD vaccination, suggesting minimal neutrophil-driven inflammation. Consistent with increased cellular responses in the airways, the overall vaccine-encoded antigen-specific T cell responses in the airways were significantly boosted by the HD ChAd vaccine (Fig. 4c, d and Supplementary Fig. 6b). Specifically, the HD induced markedly greater S1- and NC-specific CD8 and CD4 T cell responses compared to baseline. In comparison, POL-specific T cell responses changed little following administration of either HD or LD ChAd vaccine.
a, b Total cell counts and differential cell type frequencies in BALF from low dose (LD) and high dose (HD) ChAd vaccine cohorts. c, d Antigen-specific CD8 and CD4 responses assessed after stimulation with S1, NC, or POL peptide pools. Scatter plots compare total numbers of cytokine + (calculated using Boolean gating, which sums non-overlapping single and multiple cytokine producers) CD8 (c) and CD4 (d) T cells. e Pie charts depict mean frequencies of S1- and NC-specific CD8 and CD4 T cells for 3+, 2+, and 1+ cytokines, out of total CD8 and CD4 T cells, identified by the Boolean operator on single IFN-γ + /TNF + /IL-2 + expressing cells at 4 wk post-vaccination in the HD cohort. f Dot plots show CD8 + CD69 + T cells gated for CD103 and IFN-γ after mega pool stimulation. Scatter plot compares frequencies of tissue-resident memory CD8 T cells (CD69 + CD103 + IFN-γ +) among total IFN-γ + CD8 + T cells across cohorts. g t-SNE plots show airway VLA-4 + (CD29 + CD49d +) CD8 T cell distribution at baseline (0 wk) and 4 wk post-vaccination in the HD cohort. Dimensionality reduction performed in FlowJo on live BAL cells stimulated with the mega pool. Colours indicate T cell subset: Green: (CD8 +), orange (CD8 + VLA-4 + IFN-γ −), red: (CD8 + VLA-4 + IFN-γ +). Scatter plot compares frequencies of both antigens-specific and non-specific CD8 + VLA-4 + T cells. h Cross-reactivity of HD ChAd-induced S1-specific CD8 T cells with Omicron XBB.1.5 assessed by peptide stimulation. Dot plots and pie charts show multifunctional profiles; scatter plot compares ancestral vs XBB.1.5-specific responses. Each data point in all panels represents one participant. Three participants for LD and six for HD. Lung-homing molecules were assessed in five participants in the HD cohort, due to cell limitations. XBB.1.5 cross-reactivity was evaluated in three participants in HD cohort. All scatter plots show the median (horizontal line). The statistical differences between groups were determined using ordinary two-way ANOVA with Šidák multiple comparisons test for a and on Log-transformed data for (c, d, e, and h). Two-tailed Mann–Whitney test was used to analyze statistical difference between vaccine doses for (f) and timepoints for (g). Significant differences (p < 0.05) are shown. Source data are provided as a Source Data file.
We next examined the phenotypic characteristics of vaccine-specific T cells. Both the S1- and NC-specific T cells induced by the LD and HD displayed multifunctionality (Fig. 4e and Supplementary Fig. 6c). Nearly half of the S1- and NC-specific CD4 T cells were positive for all three cytokines, while most of the S1- and NC-specific CD8 T cells produced one or two cytokines following the HD ChAd vaccine (Fig. 4e). Similar multifunctional CD8 T cells were induced by the LD (Supplementary Fig. 6c). However, the HD induced remarkably more tissue-resident memory CD8 T cells (CD8 TRM) specific to all vaccine-encoded antigens than the LD. Specifically, over 75% of CD8 T cells specific to vaccine-encoded antigens induced by the HD displayed a tissue-resident memory phenotype, compared to only 40–50% induced by the LD (Fig. 4f). Minimal proportions of vaccine-induced CD4 T cells displayed a resident memory phenotype, expressing CD103, following both the low and high doses of ChAd vaccine (Supplementary Fig. 6d). Because VLA-4 (α4β1) (co-expression of integrins CD49d and CD29) contributes to T cell homing to the lung and plays a role in tissue retention35, we next examined the expression of VLA-4 by CD8 T cells specific to vaccine-encoded antigens (Fig. 4g). As expected, the majority of CD8 T cells recruited to the airway (green) (CD8 +) following HD expressed VLA-4 (orange) (CD8 + VLA-4 + IFN-γ −). Importantly, all CD8 T cells specific to vaccine-encoded antigens expressed VLA-4 (red) (CD8 + VLA-4 + IFN-γ +).
Given the high conservation of T cell epitopes within spike across variants19,20,21,22, we next investigated whether resident memory T cells induced by the ChAd vaccine could cross-react with the divergent Omicron XBB.1.5 variant. To this end, BALF cells from three participants who received the HD ChAd vaccine were stimulated with the S1 peptide pool of XBB.1.5 (15-mer peptides overlapping by 10) alongside ancestral S1 peptide pools (expressed in the ChAd vaccine), and the frequency of multifunctional T cells was compared. The frequency of CD8 T cells co-expressing IFN-γ, TNF, and IL-2 (3+), any two cytokines (2+), or a single cytokine (1+) after stimulation with the XBB.1.5 S1 peptide pool was comparable to that after stimulation with the ancestral S1 peptide pool (Fig. 4h). Similarly, the multifunctionality of CD4 T cells was also comparable (Supplementary Fig. 6e). These data indicate that ChAd vaccine-induced airway T cells exhibit cross-reactivity across SARS-CoV-2 variants. However, this cross-reactivity requires additional validation with a larger sample size and testing against additional SARS-CoV-2 variants.
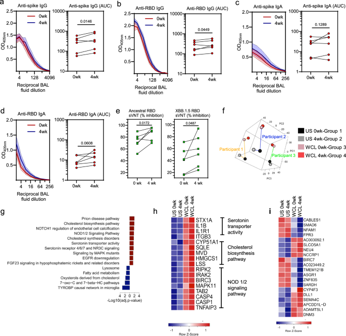
With the observed striking boosting effects on airway T cell immunity by HD aerosol ChAd vaccination in previously SARS-CoV-2-infected participants, we next examined whether airway antibody responses could be boosted by the HD as well. We performed IgG and IgA ELISAs with serially diluted concentrated BALF samples obtained from participants at baseline (0 wk) and at 4 wk post-vaccination with HD ChAd vaccine against ancestral spike and RBD antigens. The resulting dilution curves were used to calculate the area under the curve (AUC) for each antibody isotype against each antigen. Consistent with the LD data in Supplementary Fig. 5a, b, anti-spike and anti-RBD IgG and IgA responses were readily detectable at baseline (0 wk) in previously infected participants (Fig. 5a–d). However, at 4 wk post-HD vaccination anti-spike and anti-RBD IgG (Fig. 5a, b) were significantly boosted in the airways. Anti-RBD IgA (Fig. 5d) responses also trended towards higher but did not reach statistical significance. In comparison, anti-spike IgA (Fig. 5c) responses were not significantly boosted following vaccination. We next assessed neutralizing antibody responses in the BALF against the ancestral RBD and that of the divergent Omicron XBB.1.5 variant by sVNT. Consistent with heightened levels of RBD-binding IgG and IgA, we observed significantly increased neutralization against both ancestral and XBB.1.5 RBDs at 4 wk post-vaccination relative to baseline values (Fig. 5e). Additionally, airway anti-NC IgG and IgA binding antibody responses were also assessed given their capabilities of engaging Fc effector functions36. While there was a trend towards an increase in anti-NC IgG antibodies, these did not reach statistical significance (Supplementary Fig. 6f). Anti-NC IgA antibodies remained unchanged post-vaccination in the airways (Supplementary Fig. 6g). We also assessed the antibody responses in saliva samples obtained from these individuals to evaluate whether saliva can serve as a surrogate for mucosal immunity, reflecting immune responses at mucosal surfaces without requiring invasive procedures such as BAL. Saliva antibody responses remained unchanged post-vaccination and were many-fold lower than those in the BALF (Supplementary Fig. 6h). These data suggest that an inhaled aerosol dose of 6 × 107 TCID50 ChAd-vectored COVID-19 vaccine increases binding titers of IgG and IgA against ancestral spike and RBD, corresponding with increased neutralization of ancestral and XBB.1.5 SARS-CoV-2 in the airways.
a, b Antigen-specific airway antibody responses to HD ChAd vaccine. Concentrated BALF collected at baseline (0 wk) and at 4 wk post-vaccination were subject to ELISAs using ancestral spike and RBD to generate reciprocal dilution curves. Area under curve (AUC) values for spike- and RBD-specific IgG compared between baseline and 4 wk. c, d AUC values for IgA specific to both spike and RBD are compared in concentrated BALF between baseline (0 wk) and 4 wk post-vaccination using ELISA. e Antibody-mediated neutralization assessed by a Surrogate Virus Neutralization Test (sVNT) against the ancestral RBD (left) and Omicron XBB.1.5 RBD (right). f Principal component analysis (PCA) of gene expression in alveolar macrophages (AM) from three individuals before (0 wk) and 4 wk after HD ChAd vaccination cultured with (WCL) or without (US) stimulation. Samples from the same individual are connected by colored lines. PCA visualization performed using rgl package in R. g Significantly enriched top 10 canonical pathways associated with uniquely upregulated and downregulated DEGs in WCL-stimulated 4 wk aerosol AM (Group 4/Group 2) when compared with WCL-stimulated baseline 0 wk AM (Group 3/Group 1). Horizontal bars: different pathways based on Z-scores. Red color: upregulated pathways; blue color indicates downregulated ones. Differential expression analysis performed using limma package and from each comparison significant genes (adjusted p value < 0.05) showing absolute regulation of at least 1.5-fold were selected. Obtained gene lists analyzed using STRING database to obtain lists of significantly over-represented pathways. h Heatmap shows differential-expressed genes associated with 3 selected pathways among top 10 pathways significantly enriched in WCL-stimulated 4 wk aerosol AM (Group 4/Group 2) over WCL-stimulated baseline 0 wk AM (Group 3/Group 1). i Heatmap shows 10 highly upregulated and downregulated genes unique to 4 wk WCL-stimulated inhaled aerosol vaccinated AM (Group 4)/Group 2 compared to WCL-stimulated baseline 0 wk AM (Group 3/Group 1). Each data-point in panels represents one participant. The statistical differences between groups were determined on Log-transformed data using a paired one-tailed t-test (a–e). Each data point represents a single participant in (c–e). Data are presented as mean values +/− SEM by the shaded area (error bands) in reciprocal dilution graphs. Source data are provided as a Source Data file.
Since, in addition to mucosal adaptive immunity, respiratory delivery of viral-vectored vaccines in humans and experimental animals induces a memory phenotype and trained innate immunity (TII) in airway macrophages23,24,25, we examined whether inhaled aerosol ChAd vaccination could also alter the immune properties of human alveolar macrophages (AM). We elected to examine the transcriptomes of BALF AM obtained from 3 participants before (0 wk) and after (4 wk) HD aerosol vaccination. Before RNA isolation, BALF-derived cells were revived from a frozen stock, enriched for AM, and cultured with or without stimulation with a cocktail of bacterial pathogen associated molecular patterns (Mycobacterium tuberculosis lysates-WCL) and transcriptionally profiled by RNA-Seq analysis. Principal component analysis (PCA) revealed that unstimulated and stimulated AM populations were separated away from each other (Fig. 5f). We then identified the differentially expressed genes (DEGs) by comparing 0 wk-stimulated and 4 wk-stimulated AM with respective unstimulated AM (Group 1-US 0 wk vs. Group 3-WCL 0 wk and Group 2-US 4 wk vs. Group 4–WCL 4 wk). Genes were defined to be differentially expressed with the adjusted p-value of <0.05 and absolute Fold Change ≥1.5. A total of 3834 genes were differentially expressed upon stimulation in pairwise analysis, of which 2592 genes (68%) were shared between the baseline (0 wk) Group 3/Group 1 and aerosol vaccine (4 wk) Group 4/Group 2 (Supplementary Fig. 7a). Furthermore, we identified 327 and 538 genes uniquely upregulated and downregulated, respectively, in stimulated aerosol 4 wk AM (Group 4) when compared with stimulated baseline 0 wk AM (Group 3) (Supplementary Fig. 7a). As expected, the shared genes were significantly enriched in pathways associated with immune responses, including IL-10 signalling, cytokines and inflammatory responses, IL-1 processing, activation of NLRP3 inflammasome by SARS-CoV-2, and COVID-19 adverse outcome pathway (Supplementary Fig. 7b). The uniquely upregulated pathways in stimulated 4 wk aerosol AM (Group 4) involved many genes associated with TII (Fig. 5g, h). Genes IL1B and IL1R1 have been implicated in β-glucan-induced TII, with NOD2 signalling being a primary mechanism in TII induction by BCG37,38. Additionally, the upregulated cholesterol biosynthesis pathway suggests a pro-inflammatory phenotype of these cells and their potential association with TII, while mevalonate, a cholesterol synthesis pathway intermediate, is a key marker of β-glucan-induced TII39. Consistent with enhanced biosynthesis of cholesterol, fatty acid metabolism was downregulated in stimulated 4 wk aerosol AM (Fig. 5h). Further analysis of the top 10 genes uniquely upregulated in stimulated 4 wk aerosol AM identified key genes involved in immune responses (Fig. 5i). CYP4F3 is involved in the inactivation of the potent inflammatory mediator LTB4, thereby regulating immunopathology, while SLCO5A1 is correlated with monocyte differentiation into macrophages40,41. Additionally, DLL1 is involved in NOTCH signalling, which is associated with NF-κB activation in TLR-activated macrophages and SEMA4C regulates cell migration42,43. Among the uniquely downregulated genes was the SMAD6, which inhibits negative regulation of the innate immune response, and the TGFβ signalling pathway44. We conducted Gene Set Enrichment Analysis (GSEA) using the following lists of genes: (1) genes associated with uniquely upregulated pathways (Fig. 5h), (2) top 10 significantly upregulated genes in Group 4–WCL 4 wk AM and (3) top 10 significantly downregulated genes in Group 4–WCL 4 wk AM (Fig. 5i). Genes associated with the uniquely upregulated pathways demonstrated significant enrichment (FDR < 0.0001) in Group 4–WCL 4 wk AM, indicating a highly robust association (Supplementary Fig. 7c). The set comprised of the top 10 downregulated genes was significantly negatively enriched (FDR = 0.001) in Group 4–WCL 4 wk AM (Supplementary Fig. 7d), with the negative enrichment of downregulated genes meaning that this gene list was significantly upregulated in Group 4–WCL 4 wk AM.
To corroborate transcriptionally upregulated immune gene profile with AM functionality, we measured cytokines in the culture supernatants of AM harvested at baseline and after vaccination with no or stimulation using M. tuberculosis lysates-WCL. Indeed, the aerosol vaccine-trained AM displayed heightened responsiveness to secondary stimulation, as indicated by significantly increased production of TNF, a cytokine associated with TII while the production of IL-6 and IL-1β remained comparable to that of baseline AM (Supplementary Fig. 7e). Additionally, IL-8, a chemokine crucial for the recruitment and degranulation of innate immune cells and implicated in heme-induced TII45, was also produced at significantly higher levels by the trained AM upon stimulation. Analysis of production of other cytokines including GM-CSF, IL-12p40, IL-10, and MCP-1 did not reveal any significant differences in AM at baseline and after vaccination (Supplementary Fig. 7e). Collectively, the above transcriptional data and functional analysis suggest an innate immune memory-like phenotype induced in AM by ChAd-vectored COVID-19 aerosol vaccination.
Together, the data described above indicate that an optimal inhaled aerosol dose of next-generation ChAd-vectored COVID-19 vaccine can effectively induce tripartite mucosal immunity in the lungs of previously SARS-CoV-2-infected humans, consisting of tissue-resident memory CD8 T cells, neutralizing antibodies, and trained innate immunity. Our data also suggest that both airway T cells and antibodies are cross-reactive to SARS-CoV-2 variants.
Induction of systemic immune responses by HD inhaled aerosol ChAd vaccine
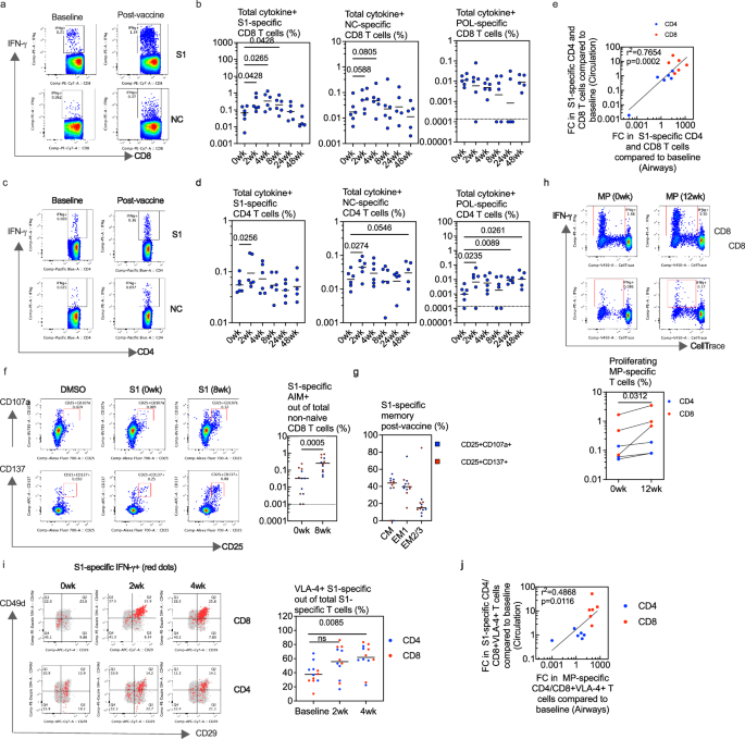
In addition to inducing mucosal immunity, the establishment of systemic immune responses following vaccination is critical for providing protection against pathogens which disseminate beyond the respiratory tract. Systemic adaptive immune components also serve to maintain and further fortify mucosal immunity following infection. Having demonstrated the tripartite respiratory mucosal immunity induced by high-dose inhaled aerosol ChAd vaccine, we next examined if it could also induce systemic immune responses. We first assessed the antigen-specific T cell responses in the circulation before and at various time points, for up to 48 wks, after HD aerosol vaccination in previously infected individuals by using whole blood samples incubated with peptide pools of vaccine-encoded antigens and analyzed by intracellular cytokine immunostaining (ICS) and flow cytometry (Supplementary Fig. 8a). ChAd vaccine effectively induced systemic T cell responses, as indicated by elevated total cytokine-producing CD8 and CD4 T cells (calculated using Boolean gating, which sums all non-overlapping single and multiple cytokine producers) specific for most of the vaccine-encoded antigens over baseline levels (Fig. 6a–d). Particularly, S1-specific CD8 T cell responses primed by mRNA vaccination and previous SARS-CoV-2 infection were further significantly boosted following aerosol ChAd vaccination (Fig. 6a, b). These elevated levels were sustained for up to 8 wks post-vaccination. Of note, there were significantly greater S1-specific CD8 T cells in previously SARS-CoV-2-infected individuals compared to uninfected participants at baseline (Supplementary Fig. 8b). Additionally, NC-specific CD8 T cells were also raised over baseline after ChAd vaccination with POL-specific responses being unaltered (Fig. 6a, b). Interestingly, despite limited S1- and NC-specific CD4 T cell responses at baseline (comparable between uninfected and previously SARS-CoV-2-infected) (Supplementary Fig. 8b), aerosol ChAd vaccine also boosted CD4 T cells specific to these antigens up to 48 wks post-vaccination (Fig. 6c, d). Importantly, although previously SARS-CoV-2-infected individuals exhibited a significantly reduced magnitude of POL-specific CD4 T cell responses compared to uninfected individuals at baseline (Supplementary Fig. 8b), the ChAd vaccine significantly boosted these responses above baseline in the previously infected individuals (Fig. 6d). The kinetics of circulating antigen-specific T cell responses in blood indicated that the peak response occurred at 2 wk post-vaccination. Further comparison of the magnitude of total cytokine+ CD4 and CD8 T cell responses induced by aerosol vaccination revealed that S1-specific CD8 T cells were greater in magnitude than the S1-specific CD4 T cells, while the magnitude of NC- and POL-specific T cell subsets remained comparable (Supplementary Fig. 8c).
a, b Representative dotplots of IFN-γ + CD8 T cells following HD ChAd. Scatterplots show kinetics of total cytokine+CD8 T cells, calculated using Boolean gating, which sums non-overlapping single/multiple cytokine producers. c, d Representative dotplots of IFN-γ + CD4 + T cells. Scatterplots show kinetic frequencies of total cytokine + CD4 T cells, calculated using Boolean gating, which sums non-overlapping single/multiple cytokine producers. e Simple linear regression of fold-change in S1-specific airway CD8/CD4 T cells vs. corresponding cells in blood. Each datapoint represents one participant. f Representative dotplots show AIM + out of total non-naïve CD8 T cells in S1-peptide-pool-stimulated PBMCs at 0 and 8 wk. Scatterplot compares AIM+ (CD25 + CD107a + or CD25 + CD137 + ) at 0 and 8 wk (DMSO background subtracted). Each datapoint represents one participant for two CD8-T cell independent functions. g Frequencies of memory subsets in AIM + CD8 T cells at 8 wk. CM: central memory (CCR7 + CD27 + ), EM1: effector memory (CCR7 − CD27 +), EM2/3: recently-activated (CCR7 − T cells, defined by CCR7 and CD27 CD27 − and CCR7 + CD27 −). Each datapoint represents one participant for memory phenotype of two CD8-T cell independent functions. h Representative dotplots show frequencies of proliferating IFN-γ + CD8/CD4 T cell in mega-pool (MP)-stimulated PBMCs at 0 and 12 wk. Scatterplot compares frequencies of total cytokine + proliferating-CD8/CD4 T cells (DMSO background subtracted) (n = 3 participants/timepoint). i Representative dotplots show S1-specific CD8/CD4 T cells for VLA-4 (CD29/CD49d) expression. Red: IFN-γ + VLA-4 + CD8/CD4 T cells post-S1-stimulation at 0, 2 and 4 wk; Grey: total CD8/CD4 T cells. Scatterplot shows kinetics of VLA-4 + S1-specific CD8/CD4 T cells (n = 6 participants/timepoint). j Linear regression of fold-change in airway S1-specific VLA-4 + CD8/CD4 T cells vs. corresponding cells in blood. Each point represents an individual participant. Each data-point represents one participant. All timpoints except 24/48 weeks (one dropped out) had six participants. All scatterplots show the median (horizontal line). Differences between baseline and timepoints in (b, d, and I) were determined using one-way ANOVA with Benjamini and Hochberg corrected for multiple comparison on Log-transformed data. A small constant (0.0001) was added to zero values before transformation, shown as dotted lines. Two-tailed Wilcoxon test was used to analyze differences between timepoints in (f and h). Simple linear regression analysis was used to calculate r2 for (e and j). Significant differences (p < 0.05) are shown. Source data are provided as a Source Data file.
Next, we profiled the polyfunctionality of circulating S1- and NC-specific CD8 and CD4 T cells at baseline and after HD ChAd aerosol vaccination. Significant differences were observed in the polyfunctional profiles of S1-specific CD8 and CD4 T cells post-vaccination compared to baseline (Supplementary Fig. 8d, e). The frequency of IFN-γ + TNF + S1-specific CD8 T cells was significantly increased at 4 wk post-vaccination. In contrast, IFN-γ + monofunctional S1-specific CD8 T cells were significantly increased at 2 wk post-vaccination and remained elevated compared to baseline. The frequency of polyfunctional (IFN-γ + TNF + IL-2 + and IFN-γ + TNF +) S1-specific circulating CD4 T cells also increased post-vaccination whereas the polyfunctional profile of NC-specific CD8 and CD4 T cells remained unaltered (Supplementary Fig. 8e).
To evaluate if the systemic responses to inhaled aerosol vaccination can be predictive of induction of mucosal immunity, we analyzed the correlation between systemic and mucosal CD4 and CD8 T cell responses, accounting for the distinct functional roles these cells play in broader T cell-mediated immunity. Indeed, an increase in frequencies of antigen-specific T cells in the circulation strongly correlated with the induction of mucosal immunity in the airways (Fig. 6e). In keeping with significant increases in circulating S1-specific T cell responses assessed by ICS, compared to baseline, significantly increased spot forming units (SFU) were observed when peripheral blood mononuclear cells (PBMC) from aerosol ChAd-vaccinated individuals were incubated with S1 antigen (Supplementary Fig. 8f). We further examined the relative induction of Th1 and Th2 responses by aerosol ChAd vaccination by measuring cytokines in plasma from S1 peptide pool- stimulated whole blood samples. Aerosol ChAd vaccination predominantly induced Th1 cytokines (sum of IFN-γ/TNF/IL-2), with minimal induction of Th2 cytokines (sum of IL-4/IL-5) (Supplementary Fig. 8g).
Given the strong induction of systemic responses following HD ChAd aerosol vaccination, we further evaluated the differentiation status and proliferative capacity of circulating antigen-specific T cells at 8- or 12-weeks post-vaccination. We focused on the predominant S1-specific CD8 T cell responses, examining activation-induced marker (AIM) expression by flow cytometry at 8 weeks post-vaccination to represent the memory response. Frozen PBMCs collected at baseline (0 wk) and 8 weeks post-vaccination (8 wk) were revived and incubated with S1 peptide pool or DMSO, and AIM + CD8 T cells, defined by dual expression of CD25 and either CD107a or CD137 (4-1BB) were analyzed by flow cytometry (Supplementary Fig. 9a). As expected, AIM + CD8 T cells were detectable at baseline in previously SARS-CoV-2-infected individuals, showing increased responses upon S1 peptide stimulation compared to the control (Fig. 6f). However, a significantly higher frequency of S1-specific AIM + CD8 T cells was observed in aerosol-vaccinated participants. The significant increase in CD107a-expressing S1-specific CD8 T cells indicated that memory CD8 T cells induced by aerosol vaccination are capable of cytotoxic activity (Fig. 6f). The differentiation status of vaccine-induced non-naïve (CD45RA−) AIM + CD8 T cells, defined by CCR7 and CD27 expression, revealed that most cells assumed a central memory (CM; CCR7 + CD27 +) or effector memory (EM1; CCR7 - CD27 +) phenotype (Fig. 6g and supplementary Fig. 9b). A smaller frequency of AIM + CD8 T cells displayed a recently activated phenotype (EM2; CCR7 - CD27 − /EM3; CCR7 + CD27 −). Given the role of helper T cell subsets like CD4 T follicular helper (Tfh) cells in aiding B cell responses, we also explored the differentiation state of AIM + CD4 T cells. We examined circulating S1-specific Tfh (CXCR5 + CD137 +) cells (Supplementary Fig. 9a). Baseline levels of S1-specific Tfh cells were undetectable in most mRNA-vaccinated, previously SARS-CoV-2 infected participants. In contrast, aerosol vaccination led to a marked increase in circulating S1-specific Tfh cells (Supplementary Fig. 9c).
To further assess the functional capacity of vaccine-induced long-lasting memory T cells beyond activation-induced markers, which are not sensitive enough to evaluate contracting memory responses, we assessed their proliferative capacity using frozen PBMCs collected at baseline (0 wk) and 12 weeks post-aerosol vaccination (12 wk). Revived PBMCs were CellTrace-labeled and incubated with a mega pool (MP) containing peptide pools of all vaccine-encoded antigens (S1/NC/POL), or DMSO, for 6 days and then immunostained for intracellular production of IFN-γ, TNF, and IL-2 (Supplementary Fig. 9d). A significant increase in vaccine-specific, proliferating, Th1 cytokine-producing memory CD4 and CD8 T cells were detected in the circulation of aerosol ChAd-vaccinated individuals (Fig. 6h). Of note, these proliferating memory T cells produced neither IL-17 nor IL-4 (Supplementary Fig. 9e), indicating that they were predominantly of a Th1-like phenotype.
Since the majority of airway CD8 T cells specific to vaccine-encoded antigens expressed VLA-4 (Fig. 4g), which is associated with T cell homing to the lung35, we examined the kinetics of VLA-4 (CD29 + CD49d +) expression on S1-specific CD8 and CD4 T cells in the circulation (Fig. 6i). VLA-4 expression on S1-specific T cells progressively increased in the circulation, peaking significantly at 4 weeks post-aerosol vaccination. Importantly, the rise in circulating VLA-4-expressing CD8 and CD4 T cell responses to the S1 antigen correlated strongly with the recruitment of VLA-4-expressing vaccine-specific CD8 and CD4 T cells to the respiratory mucosa (Fig. 6j).
Next, to assess systemic antibody responses following inhaled aerosol ChAd vaccination, serum was collected from participants at baseline (0 wk), and at 2 weeks (2 wk), 4 weeks (4 wk), 8 weeks (8 wk), and 12 weeks (12 wk) post-vaccination. ELISAs were performed to quantify the AUC for IgG and IgA against the ancestral spike and RBD. As expected, all mRNA-vaccinated and previously-infected individuals had high titers of anti-spike and anti-RBD IgG in the serum, with relatively lower, yet still detectable levels of serum IgA against both antigens (Supplementary Fig. 10a, b). At all assessed timepoints post-vaccination, there were no significant increases in anti-spike and anti-RBD binding antibodies.
Taken together, the above data suggest that HD inhaled aerosol ChAd vaccination induces systemic, long-lasting memory T cells with functional and lung-homing capabilities. Furthermore, these findings indicate that the circulating vaccine-specific T cells and their lung-homing molecule marker expression can serve as peripheral biomarkers for successful induction of respiratory mucosal immunity following inhaled aerosol vaccination in mRNA-vaccinated, previously SARS-CoV-2 infected individuals.
Discussion
The progressive evolution of SARS-CoV-2 continues to generate neutralizing antibody-evading variants, compromising antibody-mediated immunity by current-generation vaccine strategies1,5. Furthermore, it is now clear that the current intramuscular vaccines are unable to induce much needed mucosal immunity, particularly in the lung8,9,10,11. Our study reveals that there exists minimally detectable mucosal immunity even in the lungs of mRNA-immunized humans with a history of prior SARS-CoV-2 break-through infections. Specifically, we have observed negligible antigen-specific T cell immunity in the lungs of both uninfected and previously SARS-CoV-2-infected mRNA-vaccinated human participants. We further show that the baseline level of antigen-specific antibodies detectable in the airways of uninfected participants, which is likely diffused from the peripheral blood following mRNA vaccination, is not markedly enhanced by non-severe break-through infection(s)2,46. The minimally detectable mucosal adaptive immunity in the lung of previously SARS-CoV-2-infected mRNA-vaccinated humans enrolled in this study is most likely due to the poor ability of variant viruses including Omicron variants to target the lower respiratory tract and boost pre-existing antibody immunity47. Since based on our study design, the time from prior break-through infection in the infected cohort remains unclear and likely variable, the lack of robust mucosal immunity in the lung at the baseline time of bronchoscopy may indicate either the lack of initial induction or lack of persistence of mucosal immunity induced by infection. Although our observations were made from a relatively small-size clinical cohort, our findings do suggest that to effectively fill the gap in respiratory mucosal immunity, next-generation COVID-19 vaccine strategies are needed, and such strategies should include mutation-resistant internal viral antigens (Supplementary Fig. 11) in vaccine design in order to bolster T cell immunity and induce persisting mucosal immunity via respiratory mucosal route of vaccine delivery.
We have developed a multi-antigenic adenoviral-vectored vaccine expressing two internal SARS-CoV-2 antigens in addition to the spike S1 domain and evaluated its safety and immune potency following inhaled aerosol delivery to human participants23. Different from intranasal inoculation that limits vaccine delivery and immune responses largely to the upper respiratory tract, inhaled aerosol delivery via mouth deposits the vaccine into the major airways throughout the lung and induces superior respiratory mucosal immunity over intranasal delivery in preclinical studies27,28,29,30,31. Studies carried out in humans demonstrate that inhaled aerosol delivery, but not intramuscular/intradermal injection, of viral-vectored TB vaccines, induces potent respiratory mucosal immunity25,32,48. Indeed, our current study reveals that inhaled aerosol delivery of the next-generation adenoviral-vectored COVID-19 vaccines represents not only a safe but also a potent booster vaccine strategy to induce respiratory mucosal immunity in intramuscularly mRNA-vaccinated humans with or without prior SARS-CoV-2 infection (Fig. 7). Our study also demonstrates for the superiority of chimpanzee-derived adenoviral-vectored vaccines in immunogenicity over its human Ad5 counterpart following inhaled aerosol delivery to human lungs.
Top: Intramuscular mRNA vaccination in uninfected and previously infected individuals generates strong systemic antibodies against spike protein and RBD but weak antigen-specific mucosal antibodies and T cells in the lung or lower respiratory tract. Bottom: Inhaled aerosol delivery of a next-generation multiantigenic ChAd-vectored COVID-19 vaccine deposits the vaccine particles of 2–5 µm deep into the major airways, inducing tripartite respiratory mucosal immunity consisting of persisting tissue-resident memory cytotoxic CD8 T cells, trained innate immunity in airway macrophages, and virus-neutralizing antibodies. Such all-around mucosal immunity in the lung offers optimal, durable protection against SARS-CoV-2 infection, particularly in high-risk human populations. Created in BioRender. Kang, A. (2025) https://BioRender.com/bt5wx05.
To date, there are two other Ad-vectored COVID-19 vaccines clinically developed and authorized for inhaled aerosol (Ad5-nCoV) or intranasal (iNCOVACC) delivery to humans. However, like all other respiratory mucosal COVID-19 vaccines currently under development2, these two vaccine strategies differ from our vaccine strategy in that they both are of the first-generation vaccine design expressing only the spike antigen and their ability to induce mucosal immunity in human lungs remains unknown (unexamined)33,49,50,51. Since our current study shows the inferior respiratory mucosal immunogenicity of aerosolized Ad5-vectored COVID-19 vaccine compared to its chimpanzee Ad-vectored counterpart, it is anticipated that the utility of Ad5-vectored COVID-19 vaccines for aerosol delivery in humans will likely be limited. Our findings may explain why aerosol Ad5-nCoV failed to be more effective than its intramuscular injection in adults as demonstrated in a recently published study33.
We further show that a single aerosol delivery of an optimal dose of ChAd vaccine can effectively generate tripartite respiratory mucosal immunity in humans, consisting of CD8 T cell immunity, trained innate immunity, and antibody immunity (Fig. 7). The dominance of airway CD8 T cells over the CD4 counterparts is most likely due to the unique design of our vaccine which is driven by the viral backbone and contains the vesicular stomatitis virus G protein transmembrane domain for facilitating S1 exosomal targeting23. This is in contrast to a dominant CD4 T cell response in human airways induced by aerosol Ad5-vectored TB vaccine25. It is advantageous to install robust CD8 T cell immunity within the human airway given its essential role in host anti-viral defense via cytotoxicity14,15,16. SARS-CoV-2 CD8 T cell epitopes, including those in spike, are highly conserved and cross-protective across SARS-CoV-2 variants and even different coronaviruses and play an important role in host defense against severe disease following break-through infections19,52. We have also provided evidence in our study that aerosol vaccine-induced airway CD8 T cells are cytotoxic, capable of self-renewal via de novo proliferation, and of airway resident memory phenotype (TRM). Besides the sustained presence of TRM in the respiratory tract, recent experimental evidence supports a critical role of airway CD8 TRM in prevention of respiratory viral transmission53. We observed limited self-renewal capacity in airway CD8 T cells during the 6-day proliferation assay. This may be because airway T cells keep an effector phenotype after inflammation resolves, unlike circulating T cell, which shift to a central memory phenotype with greater proliferative potential54. Future trials could include nasal wash samples to better represent immune responses in the upper respiratory tract and provide a more complete understanding of mucosal immunity induced by inhaled aerosol vaccination.
In addition to mucosal T cell immunity, our aerosol vaccine strategy was designed to also induce trained innate immunity (TII) in airway macrophages, given the increasingly recognized importance of TII in broad innate protection in the lung23,24,25,26,55. We have experimentally shown that respiratory mucosal vaccine-induced TII plays an irreplaceable role in restraining fatal lung immunopathology by SARS-CoV-2 infection23. Respiratory mucosal-delivered, but not intramuscularly injected, adenoviral-vectored vaccines are uniquely potent in inducing airway memory macrophages and TII via the mechanisms provided by airway antigen-specific CD8 T cells2,23,24. In this regard, neither parenterally administered BCG vaccination nor first-generation COVID-19 vaccines reliably induced respiratory mucosal TII in humans56,57,58. Although our next-generation aerosol COVID-19 vaccine strategy was designed to primarily target respiratory mucosal cellular immunity (T cell & TII), our vaccine moderately boosts the baseline antibody titers in the airways of some human participants specific for the ancestral spike and nucleocapsid included in our vaccine. It is currently believed there is benefit for a vaccine to also enhance mucosal antigen-specific antibody responses. Even with reduced neutralizing capability against the variants, there has been strong evidence for protective roles of antibodies via Fc-dependent antibody effector mechanism in host defense against SARS-CoV-259,60,61. Additionally, while studies have shown that intramuscular vaccination with Ad-vectored vaccines is rarely associated with vaccine-induced immune thrombotic thrombocytopenia, this remains to be addressed following inhaled aerosol vaccination2.
While we have provided the evidence pointing to the persisting nature of aerosol vaccine-induced airway T cells characterized by its tissue-resident memory phenotype and self-replenishing ability via proliferation, the airway immune compartment was surveyed by bronchoscopy only once at 4 weeks post-aerosol vaccine due to the invasive nature of bronchoscopy. However, we have previously demonstrated the aerosol Ad TB vaccine-induced memory airway T cells to persist at least up to 8 weeks in humans25. Furthermore, in the current study we have shown some of vaccine-boosted T cell responses to persist in the peripheral blood up to 48 weeks post-aerosol vaccine. We demonstrate the increased CD8 and CD4 T cells to be of mostly central/effector memory and Th1-like phenotype and of multifunctional nature and capable of self-replenishment via proliferation. Of importance, they possess lung-homing capability. Thus, not only is the overall magnitude of these vaccine-induced circulating T cell responses correlated with that in the airways, but the elevated circulating T cells expressing lung-homing molecules are also strongly correlated with such T cells in the airways. These findings suggest the likely persistence of airway resident memory T cells and that aerosol vaccine-induced immune signals in blood can also be used as a surrogate for induction of respiratory mucosal immunity following inhaled aerosol immunization in humans.
There remains a potential question about repeating doses of a viral-vectored vaccine for inhaled aerosol delivery to humans due to anti-viral backbone immunity. However, we have recently discovered that following inhaled aerosol adenoviral vaccination, there is little induction of anti-adenovirus backbone antibodies in the lungs of human participants, contrary to raised circulating antibody levels25. Furthermore, relative pre-existing levels of Ad26-specific antibodies in humans were found to have little negative impact on the immune responses to a first-generation Ad26-vectored COVID-19 vaccine62. These support the feasibility of repeated inhaled aerosol deliveries to humans, when desired.
Collectively, our study has revealed a minimum presence of mucosal immunity within the lower respiratory tract of intramuscular mRNA-vaccinated humans with or without a history of prior SARS-CoV-2 infection(s). We show the next-generation inhaled aerosol COVID-19 vaccine strategy to be a promising way to fill this gap (Fig. 7). Our findings thus support further clinical development of this vaccine strategy to combat current and future pandemics.
Methods
Study design and participants
This was an open-labelled phase1, dose escalating study evaluating the administration of recombinant replication-defective adenoviral vector-based trivalent COVID-19 vaccines (Chimpanzee adenoviral-vectored ChAd-triCoV/Mac (ChAd) and Human adenovirus serotype 5-vectored Ad5-triCoV/Mac (HuAd)) using a single-dose aerosol administration in healthy human volunteers with a history of a completed vaccine series (at least two doses) with a mRNA COVID-19 vaccine, Pfizer and/or Moderna and either previously infected or uninfected with SARS-CoV-2. Participants included were at least three months past their last dose of an mRNA vaccine and at least six months past a previous SARS-CoV-2 infection. Both ChAd-triCoV/Mac and HuAd-triCoV/Mac next-generation vaccines expressed three select antigens: the spike S1, nucleocapsid (NC), and truncated RNA polymerase (POL)23. Study participants were recruited by advertising, approved by the local Research Ethics Board. Previous SARS-CoV-2 infection was determined based on serum IgG responses against nucleocapsid using an in-house ELISA before enrollment. All enrolled participants were healthy and had normal baseline hematology, spirometry, and lung diffusion (DLCO), biochemistry, chest X-ray, and negative serological testing for HIV antibodies. Current smokers and ex-smokers who had quit within the last year, people with a history of inhaled recreational drugs, respiratory disease, e.g., asthma, chronic obstructive pulmonary disease, and pregnant or lactating individuals were excluded. Following vaccination, participants were asked to record their temperature twice daily at set times for 5 days and keep a diary to record any symptoms they experienced for 14 days. Safety and clinical evaluation were performed at baseline, 48, and 72 h, 2, 4, 8, 12, 16, 24, and 48 weeks after vaccine administration. Adverse events were assessed according to the CTCAE Expanded Common Toxicity Criteria. Immunological evaluation was performed with BAL and blood samples. Bronchoscopy was carried out within 1 to 6 days before planned vaccination and at 4 weeks post-vaccination. BALs were collected as described previously25. Blood samples were collected at baseline and at 2, 4, 8, 12, 24, and 48-weeks post-vaccination. Saliva samples were collected using Salivette® and processed according to manufacturer’s instructions (Fig. 1a).
All participants provided written informed consent. This phase 1 trial was approved by the Health Canada and Hamilton Integrated Research Ethics Board (Project# 14230). This trial is registered with ClinicalTrial.gov (https://clinicaltrials.gov/study/NCT05094609), NCT05094609.
Randomization and masking
In the first cohort, a total of 27 individuals previously vaccinated with mRNA and uninfected by SARS-CoV-2 were allocated to receive HuAd-triCoV/Mac or ChAd-triCoV/Mac at escalating doses of 105, 106, 107, 3 × 107 TCID50. For each dosing cohort, the first three participants received HuAd and the next three participants received ChAd. Additionally, three participants received a high dose (108 TCID50) of ChAd-triCoV/Mac. Participants were vaccinated using the well characterized Aeroneb® Solo Vibrating Mesh Nebulizer. This device was successfully used to deliver a novel HuAd-vectored tuberculosis vaccine in our previous Phase 1 study25. Each dose escalation was performed after reviewing the data for safety and immunogenicity. If the immunogenicity endpoints were not reached, in the absence of a safety signal, the next escalating dose was administered to participants. Decisions about dose escalation were made independently for each vaccine based on safety and immunogenicity profile. The second cohort consisted of 9 participants who were previously vaccinated with mRNA and experienced SARS-CoV-2 infection (hybrid immunity). First three participants received 3 × 107 TCID50 of ChAd-triCoV/Mac by aerosol. After reviewing the safety and immunogenicity, 6 × 107 TCID50 of ChAd-triCoV/Mac by aerosol was delivered to six participants. The study was not blinded. Each participant served as their own control (before and after vaccination) and there was no placebo group. For safety reasons, 2 participants were first vaccinated for each aerosol dose, and followed for 2 weeks after vaccine administration before vaccinating the rest of the participants in the dose group. Reports detailing AEs and SAEs for 4 weeks post-vaccine were reviewed by the safety monitoring committee before moving to the higher dose. All participants were followed for a total of 48 weeks after vaccine administration.
Vaccine and manufacturing
Clinical grade HuAd-triCoV/Mac and ChAd-triCoV/Mac vaccines were provided by the Robert E. Fitzhenry Vector Laboratory, McMaster Immunology Research Centre, McMaster University, Hamilton, Ontario, Canada. HuAd-triCoV/Mac and ChAd-triCoV/Mac were produced according to current Good Manufacturing Practices in the Vector Laboratory and have been fully certified. For each participant allocated to receive vaccine by aerosol, a single dose of HuAd-triCoV/Mac or ChAd-triCoV/Mac diluted in 0.5 mL saline was aerosolized using the Aeroneb® Solo and inhaled via mouthpiece using tidal breathing25.
Bronchoalveolar lavage procedure and cell processing
Bronchoscopy was performed using a flexible bronchoscope, with the procedure performed in the research facility at the Health Science Centre, McMaster University by a trained respirologist25. Briefly, following light sedation (using midazolam and fentanyl) and local anesthesia to the upper and lower respiratory tract, the bronchoscope was advanced until wedged in the right middle bronchus and approximately 40 mL of sterile saline instilled and then aspirated back using gentle manual suction in a 50 mL syringe. This was sequentially repeated an additional 3 times with a total of 160 mL of saline lavage. Oxygen saturations were monitored throughout the whole procedure. After the bronchoscopy, vital signs (SaO2, HR, BP) were measured immediately, 15 min, 30 min, 45 min, 60 min, and 2 h during recovery. Spirometry was repeated to ensure FEV1 > 70% predicted and within 15% of pre-bronchoscopy values before discharge. Each aspirate was kept separate on ice and processed within an hour after collection at McMaster Immunology Research Center. The first aspirate was discarded after obtaining the cell count. 2nd, 3rd, and 4th bronchoalveolar lavage fluid (BALF) were saved separately and stored at −80 °C for future analysis. Cells were then pooled and counted.
Excess BALF cells were frozen at a concentration of 5–9 × 106 cells/mL in 12.5% HSA/DMSO in liquid nitrogen as described previously until needed25. Before using BAL cells in assays, cells were thawed using an established protocol25. Cells were washed 3 times and revived for 4 h before use in the assays. Viability of recovered cells ranged from 50 to 90%.
Antigen-specific responses assessed by intracellular cytokine staining
Total cells in the BALF were counted and the number of cells per mL of BALF was calculated. Differential cell count was performed on the cells from BALF using cytospin preparation. The vaccine-encoded antigen-specific T cell responses in the peripheral blood (whole blood) and airways represented by the cells derived by bronchoalveolar lavage (BALF cells) were assessed using intracellular cytokine staining (ICS) assay25,63. Antigens used for stimulation included pools of 15mer peptides overlapping by 10 amino acids of spike 1 (S1-132 peptides), nucleocapsid (NC-82 peptides), and truncated RNA polymerase (POL-12 peptides). The peptides were reconstituted in DMSO and pooled to contain 0.2 μg of each peptide/μL. Aliquots of peptide pools were stored at −80 °C. To assess airway mucosal response to vaccine, 5 × 105 BALF cells in 1 mL cRPMI were stimulated with each of the peptide pools. Samples stimulated with DMSO or phytohemagglutinin (PHA) served as negative and positive controls, respectively. All stimulations were done for 5.5 h with one of the peptide pools mentioned above at the concentration of 2 μg/mL and in the presence of 0.5 μg/mL α-CD28, 0.5 μg/mL α-CD49d (BD Biosciences) at 37 °C in 5% CO2. Brefeldin-A was added to each stimulation including controls, for last 4.5 h. BALF cell ICS staining was completed immediately at the end of incubation. At the end of incubation for whole blood assay, red blood cells were lysed, cells were fixed, and samples were subsequently frozen in liquid nitrogen until ICS analysis. Surface immunostaining and ICS were performed as follows25,63. BALF cells were surface-immunostained for viability with LIVE/DEAD fixable stain (Aqua), (Invitrogen) followed by CD4 (AF700), CD14 (V450), and CD19 (V450). Cells were then permeabilized and stained for intracellular cytokines with an antibody cocktail containing CD3 (PerCP-Cy5.5) or (FITC), CD8 (PE-Cy7), IFN-γ (PE), IL-2 (APC), and TNF (FITC). Frozen cells from whole blood were thawed and permeabilized before staining with a cocktail of fluorochrome-conjugated monoclonal antibodies; CD3 (FITC), CD4 (PB), CD8 (PE-Cy7), IFN-γ (PE), IL-2 (APC), and TNF (PerCP-Cy5.5). To assess the generation of vaccine-specific resident memory T cell responses in the airway, BALF cells were stimulated with mega pool (MP), a combined pool of all three antigen-associated peptides (S1, NC, and POL), as described above and subjected to intracellular cytokine staining as mentioned above. Vaccine-specific resident memory T cells were identified by surface marker expression of CD103 (APC) and CD69 (PerCP-Cy5.5) by CD4 and CD8 T cells positive for IFN-γ (PE). Expression of T cell lung trafficking-associated molecule VLA-4 by vaccine-specific cells in the airway and peripheral blood was assessed by surface expression of CD29 (APC-Cy7) and CD49d (PE-dazzle) by CD4 and CD8 T cells positive for IFN-γ (PE). Cells were analyzed with the LSRII or Fortessa flow cytometer. Details on all antibodies and reagents including their suppliers, catalog numbers, and dilutions are provided in Supplementary Tables 1 and 2 (see Supporting Information).
Systemic antigen-specific responses assessed by Luminex and ELISpot
For whole blood culture 1 mL of heparinized whole blood was added into each well of a 24-well plate. Each well was stimulated with antigens for 18–24 h. Antigens used for stimulation included spike subunit-1 (S1, 2 μg/mL), nucleocapsid (NC, 2 μg/mL), polymerase (POL, 2 µg/mL). PHA (0.5 µg/mL) and DMSO stimulated cells were used as positive and background controls, respectively. Collected plasma was stored at −70 °C. Cytokines were determined for human IFN-γ, IL-2, TNF, IL-4, and IL-5 using a Luminex Multiplex Kit.
ELISpot was performed on fresh human PBMCs with a Human IFN-γ ELISPOT Set (BD Biosciences) according to the manufacturer’s instructions. PBMCs (0.15 × 106 in 200 µL) were plated in the presence of antigen and α-CD28/α-CD49d co-stimulatory molecules (0.25 μg/mL) in single wells and incubated for 16 to 24 h. Antigens used for stimulation included S1 (2 μg/mL), NC (2 μg/mL), POL (2 µg/mL). PHA (0.5 µg/mL) and DMSO stimulated cells were used as positive and background controls, respectively. Following ELISpot plate development, spots, representing IFN-γ producing T cells were enumerated with CTL-ImmunoSpot® Analyzer (Cellular Technology Ltd.). Background cytokine levels or spots in the background controls was subtracted from each antigen-stimulated condition.
Ex vivo BALF cells and PBMC proliferation
Proliferative capacity of vaccine-encoded antigen-specific CD4 and CD8 T cells were assessed using established methods34,64. Briefly, cryopreserved BALF cells and PBMCs were thawed and revived. Cells were washed in PBS and resuspend in PBS at 0.5 × 106/mL for BALF cells and 1 × 106/mL for PBMC. Cells were labelled with 2.5 µM CellTrace Violet at room temperature for 20 min. Cells were washed again in PBS and BALF cells were resuspended in cRPMI and at 1 × 106/mL and plated at 2 × 105 cells/well of a U-bottom, 96-well tissue culture plate. PBMCs were resuspended in cRPMI containing recombinant human IL-2 (100 IU/mL) and plated at 1 × 106 cells/well of a U-bottom, 96-well tissue culture plate. Cells were stimulated for 6 days with S1, NC, or POL peptide pools (2 μg/mL) at 37 °C in 5% CO2 incubator. Negative controls consisted of cells incubated with media alone; positive control consisted of cells incubated with PHA. Cultures were replenished with fresh media on day 3 of incubation. On day 6, BALF cells were washed in PBS and stained with LIVE/DEAD Fixable Near IR Cell stain followed by surface marker antibody cocktail containing CD3 (PerCP Cy5.5), CD4 (AF700), CD8 (PE-Cy7). On day 6, PBMCs were washed with cRPMI and rested overnight in cRPMI at 37 °C in 5% CO2 incubator. The next day, cells were restimulated with respective peptide pools of S1, NC, and POL in the presence of 0.5 μg/mL α-CD28, 0.5 μg/mL α-CD49d (BD Biosciences) and Brefeldin A for 4–5 h at 37 °C in 5% CO2 incubator. Cells were washed in PBS and stained with LIVE/DEAD Fixable Near IR Cell stain followed by surface marker antibody CD4 (AF700). Cells were then permeabilized and stained for intracellular cytokines with CD3 (PerCP-Cy5.5), CD8 (PE-Cy7), IFN-γ (PE), IL-2 (APC), and TNF (FITC). Cells were resuspended in FACS buffer with 2 mM EDTA. Stained cells were acquired on BD LSR II or Fortessa flow cytometer.
Activation-induced marker (AIM) expression assay
Cryopreserved PBMCs were thawed and resuspended in 10 mL of cRPMI and activation-induced marker expression was assessed65. Cells were washed once in cRPMI, counted, and resuspended in fresh cRPMI to a density of 5 × 106 cells/mL. 1 × 106 cells in 200 μL were plated in duplicate per condition in a 96-well U bottom plate. Cells were rested overnight at 37 °C in 5% CO2 incubator. After 18 h, cells were stimulated with S1 peptide pool (2 μg/mL) in the presence of 0.5 μg/mL α-CD28/α-CD49d (BD Biosciences) at 37 °C in 5% CO2. Matched stimulated cells with PHA and unstimulated cells with co-stimulation alone for each participant served as positive and negative control, respectively. Twenty hours post-stimulation, antibodies targeting CD107a (BV785), CXCR5 (PE), and CCR7 (BV650) were added to the culture along with monensin for a 4 h stain at 37 °C. After 4 h, cells were washed with PBS and duplicates were pooled. Cells were stained for 20 min at room temperature with LIVE/DEAD fixable blue stain, followed by Fc receptor blocking solution (Human TruStain FcX). Cells were permeabilized/fixed for 20 min at 4 °C and washed once in 1× Permeabilization buffer prior to staining with an antibody cocktail containing CD3 (FITC), CD4 (PB), CD8 (PE-Cy7), CD45RA (BUV615), CD137 (APC), CD27 (APC-Cy7), CD25 (AF700). Stained cells were resuspended in FACS buffer with 2 mM EDTA and acquired on Cytek Aurora flow cytometer.
Spike and RBD-specific antibody responses assessed by ELISA
Plasmids encoding mammalian cell codon optimized sequences for Nucleocapsid were synthesized by Genscript (Piscataway, NJ, United States), and the receptor binding domain (RBD) and full-length spike of SARS-CoV-2 was generously gifted from the lab of Dr. Florian Krammer (Icahn School of Medicine, NY, United States)66. Proteins were produced in Expi293F cells (ThermoFisher Scientific Waltham, MA, United States) according to the manufacturer’s instructions and purified67. When culture viability reached 40%, supernatants were collected and spun at 500 × g for 5 min. The supernatant was then incubated by shaking overnight at 4 °C with 1 mL of Ni-NTA agarose (Qiagen, Germantown MD, United States) per 25 mL of transfected cell supernatant. The following day 10 mL polypropylene gravity flow columns (Qiagen, Germantown, MD, United States) were used to elute the protein. Recombinant RBD was concentrated in a 10 kDa Amicon centrifugal units (Millipore Sigma, Etobicoke, ON, Canada), and recombinant spike was concentrated in a 50 kDa Amicon centrifugal unit (Millipore Sigma, Etobicoke, ON, Canada) prior to being resuspended in phosphate buffered saline (PBS).
Ninety-six-well NUNC MaxiSorp plates (Thermo Scientific, Waltham, MA, United States) were coated overnight at 4 °C with SARS-CoV-2 ancestral RBD and full-length spike proteins diluted to 2 mg/mL for IgG, or 5 mg/mL for IgA in carbonate-bicarbonate coating buffer (pH 9.4). Plates were blocked for 1 h at 37 °C with reagent diluent (0.5% bovine serum albumin, 0.02% sodium azide, in 1× Tris-Tween buffer). Samples were serially diluted from 1:100 (serum anti-RBD and anti-spike IgG from uninfected participants), 1:400 (serum anti-RBD and anti-spike IgG from infected participants), 1:20 (serum IgA), or 1:2 (BALF and saliva) starting dilutions. To assess mucosal antibody responses, BALF obtained at baseline (0 wk) and 4 wk post aerosol vaccination was concentrated 20-fold using Pierce Protein Concentrators (3 kDa molecular weight cut-off) (ThermoFisher Scientific). Briefly, aspirates 2 and 3 BALF were pooled in equal volumes, totalling 10 mL, and centrifuges at 3000 × g until the volume was reduced to 500 µL. Samples were arranged such that two rows contained only antigen and secondary antibodies and served as the plate blank. Following a 1-h incubation at 37 °C, plates were washed three times with 1× Tris-Tween wash buffer. After washing, goat anti-human-biotin antibodies (Southern Biotech, Birmingham, AL, United States) IgG (2040-08; 1:5000), IgA (2050-08; 1:5000) were diluted in reagent diluent and added to all wells. Plates were again incubated for 1 h at 37 °C, followed by three washes with 1× Tris-Tween buffer. A streptavidin-alkaline phosphatase secondary antibody (7105-04; 1:2000, Southern Biotech, Birmingham, AL, United States) was added to all wells for 1 h at 37 °C. Plates were subsequently washed three times prior to the addition of pNPP one component microwell substrate solution (Kementec) to each well. Plates were developed for 10 min, and the reaction was quenched with an equal volume 3 N sodium hydroxide. The optical density (O.D.) at 405 nm was read on a SpectramaxI3 (Molecular Devices). Optical density values were normalized according to the plate blank values and Area Under the Curve (AUC) was quantified.
Seropositivity nucleocapsid ELISA for enrolment
96-well NUNC MaxiSorp plates (Thermo Scientific) were coated overnight at 4 °C with SARS-CoV-2 nucleocapsid diluted to 5 mg/mL in carbonate-bicarbonate coating buffer (pH = 9.4). Plates were blocked for 1 h at 37 °C with reagent diluent (as above). Serum samples were diluted 1:40 and plated in triplicate. Negative control pre-pandemic serum was pooled from participants from a previous clinical trial completed prior to the start of the COVID-19 pandemic, diluted 1:40 and plated in triplicate. Samples were arranged such that two rows contained only Nucleocapsid and secondary antibodies to serve as the plate blank. Following 1-h incubation at 37 °C, plates were washed three times with 1× Tris-Tween wash buffer. After washing, goat anti-human-biotin antibodies (Southern Biotech, Birmingham, AL, United States) IgG (2040-08; 1:5000) was diluted in reagent diluent and added to all wells. Plates were again incubated for 1 h at 37 °C, followed by three washes with 1× Tris-Tween buffer. A streptavidin-alkaline phosphatase secondary antibody (7105-04; 1:2000, Southern Biotech, Birmingham, AL, United States) was added to all wells for 1 h at 37 °C. Plates were subsequently washed three times prior to the addition of pNPP one component microwell substrate solution (Kementec) to each well. Plates were developed for 10 min, and the reaction was quenched with an equal volume 3 N sodium hydroxide. The optical density (O.D.) at 405 nm was read on a SpectramaxI3 (Molecular Devices, San Jose, CA, United States). Serum nucleocapsid positivity was defined if the O.D. of the mean from the three test wells was three standard deviations above the mean of the pre-pandemic wells.
Surrogate virus neutralization test
Concentrated BALF neutralizing antibodies were assessed utilizing a surrogate SARS-CoV-2 virus neutralization test (sVNT). sVNT assays were performed utilizing the cPass Neutralization Antibody Detection kit (GenScript), according to manufacturer’s instructions.
Transcriptomic analysis of airway macrophage
Induction of trained innate immunity in airway macrophages was assessed. After reviving the frozen BALF cells for 4 h, 8 × 105 cells were seeded on a 12-well plate and incubated for an additional 2 h at 37 °C, 5% CO2. At this point, airway macrophages were enriched by removal of non-adherent cells via extensive washing with pre-warmed (37 °C) PBS and then cultured with or without mixed cocktail of pathogen-associated molecular patterns, whole cell lysate of Mycobacterium tuberculosis stimulant, for 16 h in AM media (RPMI supplemented with 2% FBS, 2 mM L-glutamine, 100 U/mL penicillin and 100 μg/mL streptomycin). Total RNA was extracted using RNeasy Plus Mini Kit from Qiagen which includes gDNA eliminator columns, following the manufacturer’s protocol. Quality of RNA was verified, and subsequent RNA sequencing was carried out by Farncombe Metagenomic Facility at McMaster University. RNA integrity was checked using the Agilent bioanalyzer. mRNA was converted to cDNA after enrichment. cDNA libraries were sequenced using an Illumina HiSeq machine (2 × 50 bp sequence reads). The reads were trimmed using TrimGalore and then aligned with hg38 (UCSC) reference using STAR. Next, the reads were counted by using HTSeq count. Genes, showing low levels of expression were removed using EdgeR package in R, resulting in 12,503 genes. Counts for these remaining genes were normalized with TMM normalization method and then transformed using voom transformation. The limma package in R was used to identify DEGs in stimulated macrophages and DEGs were then compared to their respective unstimulated controls. Stringent criteria, including Log2 of fold-change ≥1.5 or ≤−1.5, and corrected p value < 0.05 were applied to filter DEGs. Pathway enrichment analysis was performed using STRING database, and bar charts were created using top 10 pathways shared between the comparisons (reflecting adjusted p-values averaged between the pairwise comparisons) or using all biological processes unique to the comparison of interest. Additional results were visualized in heatmaps using gplots and in PCA plot using rgl. GSEA68 was performed using 3 manually created gene sets: (1) genes associated with pathways uniquely upregulated in Group 4, (2) top 10 significantly upregulated genes in Group 4 and (3) top 10 significantly downregulated genes in Group 4. FDR correction of p-values69 was performed using all 3 comparisons.
Flow cytometry data analysis
The data obtained from multiple-parameter flow cytometry were analyzed using FlowJo software (v10.10; Treestar). Exclusion of doublet cell populations was achieved by plotting forward scatter area versus forward scatter height. Compensation was determined using single-stained BALF cells or PBMCs. Combinations of cytokine-producing cells were identified through Boolean gating in FlowJo. Background cytokine production in the negative control of ICS assays was subtracted from each antigen-stimulated condition, and background proliferation in the negative control condition. When the values are zero or negative, a small constant positive value was added to all values before log transformation. Notably, all donors exhibited a response to PHA in both the ex vivo ICS assay and the PBMC proliferation assay.
Outcomes
The primary outcome of this trial was safety of a single administration of vaccine delivered to the respiratory tract by aerosol. The frequency and severity of vaccine-related local and systemic adverse events were collected from participants from a self-completed diary for 14 days after vaccination (fever, chills, cough, wheezing, sneezing, shortness of breath, chest pain, headache, fatigue or malaise, conjunctivitis, rhinitis, epistaxis, injection site reaction, syncope or light-headedness) and at scheduled follow-up visits.
Routine laboratory biochemical and haematological tests (CBC, sodium, potassium, creatinine, AST, bilirubin) were measured at 2, 4, and 12 weeks after vaccination and lung function (FEV1 and FVC) were measured at 2, 4, 8, and 12 weeks after vaccination. The secondary outcome was comparison of immunogenicity among the vaccine candidates and the escalating doses.
Statistical analysis
Adverse events were reported descriptively. Statistical analysis of immunogenicity data was performed using Prism version 10.2.2 (GraphPad Software Inc.) using significance tests as indicated in the respective figure legends. In some instances, log-transformed data was used for statistical analysis to stabilize variance, reduce skewness, and normalize the distribution of the data. Although statistical significance is defined as p ≤ 0.05, p-values of <0.1 are also shown in the graphs to highlight trends that may suggest potential biological relevance. Data are expressed as the median value (horizontal line). Pie chart shows mean proportions of polyfunctional antigen-specific T cells.
Reporting summary
Further information on research design is available in the Nature Portfolio Reporting Summary linked to this article.
Data availability
The authors declare that all of the data supporting the findings are provided within the paper and its supplementary data files. Transcriptomic data from airway alveolar macrophages that support the trained phenotype of these cells reported in this study have been deposited in GEO repository with the accession number GSE294031. All data are included in the Supplementary Information or available from the authors, as are unique reagents used in this Article. The raw numbers for charts and graphs are available in the Source Data file whenever possible. Source data are provided with this paper.
Code availability
No custom code was used.
References
Barouch, D. H. Covid-19 vaccines - immunity, variants, boosters. N. Engl. J. Med.387, 1011–1020 (2022).
Afkhami, S., Kang, A., Jeyanathan, V., Xing, Z. & Jeyanathan, M. Adenoviral-vectored next-generation respiratory mucosal vaccines against COVID-19. Curr. Opin. Virol. 61, 101334 (2023).
Marks, P. W., Gruppuso, P. A. & Adashi, E. Y. Urgent need for next-generation COVID-19 vaccines. JAMA 329, 19–20 (2023).
Jeyanathan, M. et al. Immunological considerations for COVID-19 vaccine strategies. Nat. Rev. Immunol. 20, 615–632 (2020).
Carabelli, A. M. et al. SARS-CoV-2 variant biology: immune escape, transmission and fitness. Nat. Rev. Microbiol. 21, 162–177 (2023).
Lee, A. R. Y. B. et al. Efficacy of Covid-19 vaccines in immunocompromised patients: systematic review and meta-analysis. BMJ 376, e068632 (2022).
Carbone, F. R. Unique properties of tissue-resident memory T cells in the lungs: implications for COVID-19 and other respiratory diseases. Nat. Rev. Immunol. 23, 329–335 (2023).
Knisely, J. M. et al. Mucosal vaccines for SARS-CoV-2: scientific gaps and opportunities—workshop report. NPJ Vaccines 8, 53 (2023).
Pilapitiya, D., Wheatley, A. K. & Tan, H.-X. Mucosal vaccines for SARS-CoV-2: triumph of hope over experience. EBioMedicine 92, 104585 (2023).
Mitsi, E. et al. Respiratory mucosal immune memory to SARS-CoV-2 after infection and vaccination. Nat. Commun. 14, 6815 (2023).
Tang, J. et al. Respiratory mucosal immunity against SARS-CoV-2 after mRNA vaccination. Sci. Immunol. 7, eadd4853 (2022).
Hughes, T. D. et al. The effect of SARS-CoV-2 variant on respiratory features and mortality. Sci. Rep. 13, 4503 (2023).
Chatterjee, S., Bhattacharya, M., Nag, S., Dhama, K. & Chakraborty, C. A Detailed Overview of SARS-CoV-2 Omicron: its sub-variants, mutations and pathophysiology, clinical characteristics, immunological landscape, immune escape, and therapies. Viruses 15, 167 (2023).
Moss, P. The T cell immune response against SARS-CoV-2. Nat. Immunol. 23, 186–193 (2022).
Sette, A., Sidney, J. & Crotty, S. T cell responses to SARS-CoV-2. Annu. Rev. Immunol. 41, 343–373 (2023).
Antoun, E., Peng, Y. & Dong, T. Vaccine-induced CD8 + T cells are key to protection from SARS-CoV-2. Nat. Immunol. 24, 1594–1596 (2023).
Zonozi, R. et al. T cell responses to SARS-CoV-2 infection and vaccination are elevated in B cell deficiency and reduce risk of severe COVID-19. Sci. Transl. Med. 15, eadh4529 (2023).
Wagstaffe, H. R. et al. Mucosal and systemic immune correlates of viral control after SARS-CoV-2 infection challenge in seronegative adults. Sci. Immunol. 9, eadj9285 (2024).
Tarke, A. et al. SARS-CoV-2 vaccination induces immunological T cell memory able to cross-recognize variants from Alpha to Omicron. Cell 185, 847–859.e11 (2022).
Meyer, S. et al. Prevalent and immunodominant CD8 T cell epitopes are conserved in SARS-CoV-2 variants. Cell Rep. 42, 111995 (2023).
Yang, G. et al. SARS-CoV-2 epitope-specific T cells: immunity response feature, TCR repertoire characteristics and cross-reactivity. Front. Immunol. 14, 1146196 (2023).
Müller, T. R. et al. Memory T cells effectively recognize the SARS-CoV-2 hypermutated BA.2.86 variant. Cell Host Microbe 32, 156–161.e3 (2024).
Afkhami, S. et al. Respiratory mucosal delivery of next-generation COVID-19 vaccine provides robust protection against both ancestral and variant strains of SARS-CoV-2. Cell 185, 896–915.e19 (2022).
Yao, Y., et al. Induction of autonomous memory alveolar macrophages requires T cell help and is critical to trained immunity. Cell 175, 1634–1650.e17 (2018).
Jeyanathan, M., et al. Aerosol delivery, but not intramuscular injection, of adenovirus-vectored tuberculosis vaccine induces respiratory-mucosal immunity in humans. JCI Insight 7, e155655 (2022).
Netea, M. G. et al. The role of trained immunity in COVID-19: lessons for the next pandemic. Cell Host Microbe 31, 890–901 (2023).
Xing, Z. & Jeyanathan, M. A next-generation inhalable dry powder COVID vaccine. Nature 624, 532–534 (2023).
Jeyanathan, V. et al. Corrigendum: differential biodistribution of adenoviral-vectored vaccine following intranasal and endotracheal deliveries leads to different immune outcomes. Front. Immunol. 14, 1151809 (2023).
McMahan, K. et al. Mucosal boosting enhances vaccine protection against SARS-CoV-2 in macaques. Nature 626, 385–391 (2024).
Wang, S., et al. Aerosol inhalation of chimpanzee adenovirus vectors (ChAd68) expressing ancestral or omicron BA.1 stabilized pre-fusion spike glycoproteins protects non-human primates against SARS-CoV-2 infection. Vaccines (Basel) 11, 1427 (2023).
Ye, T. et al. Inhaled SARS-CoV-2 vaccine for single-dose dry powder aerosol immunization. Nature 624, 630–638 (2023).
Satti, I. et al. Safety and immunogenicity of a candidate tuberculosis vaccine MVA85A delivered by aerosol in BCG-vaccinated healthy adults: a phase 1, double-blind, randomised controlled trial. Lancet Infect. Dis. 14, 939–946 (2014).
Jia, S. et al. Effectiveness of a booster dose of aerosolized or intramuscular adenovirus type 5 vectored COVID-19 vaccine in adults: a multicenter, partially randomized, platform trial in China. Nat. Commun. 16, 2969 (2025).
Day, C. L. et al. Functional capacity of Mycobacterium tuberculosis-specific T cell responses in humans is associated with mycobacterial load. J. Immunol. 187, 2222–2232 (2011).
Walrath, J. R. & Silver, R. F. The α4β1 integrin in localization of Mycobacterium tuberculosis-specific T helper type 1 cells to the human lung. Am. J. Respir. Cell Mol. Biol. 45, 24–30 (2011).
López-Muñoz, A. D., Kosik, I., Holly, J. & Yewdell, J. W. Cell surface SARS-CoV-2 nucleocapsid protein modulates innate and adaptive immunity. Sci. Adv. 8, eabp9770 (2022).
Moorlag, S. J. C. F. M. et al. β-Glucan induces protective trained immunity against mycobacterium tuberculosis infection: a key role for IL-1. Cell Rep. 31, 107634 (2020).
Kleinnijenhuis, J. et al. Bacille Calmette-Guérin induces NOD2-dependent nonspecific protection from reinfection via epigenetic reprogramming of monocytes. Proc. Natl. Acad. Sci. USA 109, 17537–17542 (2012).
Bekkering, S. et al. Metabolic induction of trained immunity through the mevalonate pathway. Cell 172, 135–146.e9 (2018).
Sebastian, K. et al. Characterization of SLCO5A1/OATP5A1, a solute carrier transport protein with non-classical function. PLoS ONE 8, e83257 (2013).
Smeets, E. et al. A disease-associated missense mutation in CYP4F3 affects the metabolism of leukotriene B4 via disruption of electron transfer. J. Cachexia Sarcopenia Muscle 13, 2242–2253 (2022).
Kanth, S. M., Gairhe, S. & Torabi-Parizi, P. The role of semaphorins and their receptors in innate immune responses and clinical diseases of acute inflammation. Front. Immunol. 12, 672441 (2021).
López-López, S. et al. NOTCH3 signaling is essential for NF-κB activation in TLR-activated macrophages. Sci. Rep. 10, 14839 (2020).
Jung, S. M. et al. Smad6 inhibits non-canonical TGF-β1 signalling by recruiting the deubiquitinase A20 to TRAF6. Nat. Commun. 4, 2562 (2013).
Jentho, E., et al. Trained innate immunity, long-lasting epigenetic modulation, and skewed myelopoiesis by heme. Proc. Natl. Acad. Sci. USA 118, e2102698118 (2021).
Russell, M. W. & Mestecky, J. Mucosal immunity: the missing link in comprehending SARS-CoV-2 infection and transmission. Front. Immunol. 13, 957107 (2022).
Reynolds, C. J. et al. Immune boosting by B.1.1.529 (Omicron) depends on previous SARS-CoV-2 exposure. Science 377, eabq1841 (2022).
Stylianou, E. & Satti, I. Inhaled aerosol viral-vectored vaccines against tuberculosis. Curr. Opin. Virol. 66, 101408 (2024).
Singh, C. et al. Phase III Pivotal comparative clinical trial of intranasal (iNCOVACC) and intramuscular COVID 19 vaccine (Covaxin®). NPJ Vaccines 8, 125 (2023).
Li, J.-X. et al. Safety, immunogenicity and protection of heterologous boost with an aerosolised Ad5-nCoV after two-dose inactivated COVID-19 vaccines in adults: a multicentre, open-label phase 3 trial. Lancet Infect. Dis. 23, 1143–1152 (2023).
Wu, S. et al. Safety, tolerability, and immunogenicity of an aerosolised adenovirus type-5 vector-based COVID-19 vaccine (Ad5-nCoV) in adults: preliminary report of an open-label and randomised phase 1 clinical trial. Lancet Infect. Dis. 21, 1654–1664 (2021).
Tarke, A. et al. SARS-CoV-2 breakthrough infections enhance T cell response magnitude, breadth, and epitope repertoire. Cell Rep. Med. 6, 101583 (2024).
Uddbäck, I. et al. Prevention of respiratory virus transmission by resident memory CD8 + T cells. Nature 626, 392–400 (2024).
Tang, J. & Sun, J. Lung tissue-resident memory T cells: the gatekeeper to respiratory viral (re)-infection. Curr. Opin. Immunol. 80, 102278 (2023).
Jeyanathan, M. et al. Parenteral BCG vaccine induces lung-resident memory macrophages and trained immunity via the gut-lung axis. Nat. Immunol. 23, 1687–1702 (2022).
Stevens, N. E., et al. No evidence of durable trained immunity after two doses of adenovirus-vectored or mRNA COVID-19 vaccines. J. Clin. Invest. 133, e171742 (2023).
Murphy, D. M., et al. Trained immunity is induced in humans after immunization with an adenoviral vector COVID-19 vaccine. J. Clin. Invest. 133, e162581 (2023).
Wen, J., Liu, Q., Tang, D. & He, J.-Q. Efficacy of BCG vaccination against COVID-19: systematic review and meta-analysis of randomized controlled trials. J. Clin. Med. 12, 1154 (2023).
Mackin, S. R. et al. Fc-γR-dependent antibody effector functions are required for vaccine-mediated protection against antigen-shifted variants of SARS-CoV-2. Nat. Microbiol.8, 569–580 (2023).
Yamin, R. et al. Fc-engineered antibody therapeutics with improved anti-SARS-CoV-2 efficacy. Nature 599, 465–470 (2021).
Zhang, A. et al. Beyond neutralization: Fc-dependent antibody effector functions in SARS-CoV-2 infection. Nat. Rev. Immunol. 23, 381–396 (2023).
Le Gars, M. et al. Impact of preexisting anti-adenovirus 26 humoral immunity on immunogenicity of the Ad26.COV2.S coronavirus disease 2019 vaccine. J. Infect. Dis. 226, 979–982 (2022).
Smaill, F. et al. A human type 5 adenovirus-based tuberculosis vaccine induces robust T cell responses in humans despite preexisting anti-adenovirus immunity. Sci. Transl. Med. 5, 205ra134–205ra134 (2013).
Jeyanathan, M. et al. Induction of an immune-protective T-cell repertoire with diverse genetic coverage by a novel viral-vectored tuberculosis vaccine in humans. J. Infect. Dis. 214, 1996–2005 (2016).
Painter, M. M. et al. Rapid induction of antigen-specific CD4 + T cells is associated with coordinated humoral and cellular immunity to SARS-CoV-2 mRNA vaccination. Immunity 54, 2133–2142.e3 (2021).
Amanat, F. et al. A serological assay to detect SARS-CoV-2 seroconversion in humans. Nat. Med. 26, 1033–1036 (2020).
Stadlbauer, D. et al. Repeated cross-sectional sero-monitoring of SARS-CoV-2 in New York City. Nature 590, 146–150 (2021).
Mootha, V. K. et al. PGC-1alpha-responsive genes involved in oxidative phosphorylation are coordinately downregulated in human diabetes. Nat. Genet. 34, 267–273 (2003).
Glickman, M. E., Rao, S. R. & Schultz, M. R. False discovery rate control is a recommended alternative to Bonferroni-type adjustments in health studies. J. Clin. Epidemiol. 67, 850–857 (2014).
Acknowledgements
The work was supported by funds from the Canadian Institutes of Health research (CIHR) Foundation Program, CIHR COVID-19 Rapid Research Project, CIHR Clinical Trials Projects, National Sanitarium Association of Canada Innovation Research Program, Canadian Foundation for Innovation, Government of Ontario, Canada Research Chairs Program, and McMaster University.
Author information
Authors and Affiliations
Contributions
M.J., S.A., M.R.D., D.K.F., K.M., J.C.A., A.Z., and M.B.Z. developed immune protocols and performed immune analysis. I.S., N.D., and D.L.B. performed bronchoscopy and clinical monitoring. K.J.H., G. M.G., M.S., and E.A. coordinated the enrolment, study visits and lab tests. N.K. and M.F.C.M., produced vaccines and prepared vaccine doses. M.J., S.A., M.D.R., A.D-G., and L.M. performed data analysis. M.J., S.A., M.R.D., and Z.X. wrote the manuscript. G.G., B.D.L., M.S.M., F.S., and Z.X. designed and supervised the study.
Corresponding authors
Ethics declarations
Competing interests
B.D.L., Z.X., and F.S. are listed as co-inventors on the patent “Novel COVID vaccine and method for delivery” (PCT/CA2022/051107, Pub date: Jan 19, 2023 which is currently in the national phase with ID# WO2023283745). M.S.M., B.D.L., Z.X., and F.S. are co-founders of AeroImmune Inc. The other authors declare no competing interests.
Peer review
Peer review information
Nature Communications thanks the anonymous reviewer(s) for their contribution to the peer review of this work. A peer review file is available.
Additional information
Publisher’s note Springer Nature remains neutral with regard to jurisdictional claims in published maps and institutional affiliations.
Supplementary information
Source data
Rights and permissions
Open Access This article is licensed under a Creative Commons Attribution-NonCommercial-NoDerivatives 4.0 International License, which permits any non-commercial use, sharing, distribution and reproduction in any medium or format, as long as you give appropriate credit to the original author(s) and the source, provide a link to the Creative Commons licence, and indicate if you modified the licensed material. You do not have permission under this licence to share adapted material derived from this article or parts of it. The images or other third party material in this article are included in the article’s Creative Commons licence, unless indicated otherwise in a credit line to the material. If material is not included in the article’s Creative Commons licence and your intended use is not permitted by statutory regulation or exceeds the permitted use, you will need to obtain permission directly from the copyright holder. To view a copy of this licence, visit http://creativecommons.org/licenses/by-nc-nd/4.0/.
About this article
Cite this article
Jeyanathan, M., Afkhami, S., D’Agostino, M.R. et al. Induction of lung mucosal immunity by a next-generation inhaled aerosol COVID-19 vaccine: an open-label, multi-arm phase 1 clinical trial. Nat Commun 16, 6000 (2025). https://doi.org/10.1038/s41467-025-60726-0
Received:
Accepted:
Published:
Version of record:
DOI: https://doi.org/10.1038/s41467-025-60726-0









