Abstract
Our understanding of the rapid adaptation of bacteria to resist novel drugs is growing beyond known mechanisms such as mobile genetic elements and mutation selection. Heteroresistance (HR) is a form of antibiotic resistance where a phenotypically unstable minority resistant subpopulation co-exists with a susceptible population. We sought to uncover the mechanism of heteroresistance to cefiderocol, a novel β-lactam developed to resist β-lactamases including extended-spectrum-β-lactamases (ESBLs), which has been recently reported but poorly understood. We observe HR to cefiderocol among clinical isolates collected before its use. The resistant subpopulation in Enterobacter is a continuum; increasing copy number of a gene encoding an ESBL ineffective against cefiderocol mediates increased resistance in decreasing numbers of cells. We then pursued the factors that control the magnitude of amplification. We observe that ESBL activity correlates with the level of amplification, and thus that increased copy number can compensate for poor enzymatic activity. A Klebsiella isolate from a clinical treatment failure also demonstrates amplification, highlighting the potential relevance of this β-lactamase gene amplification-mediated HR. These data provide insights into factors controlling dynamics of HR and how bacteria can use gene amplification to flexibly confront new antibiotic threats.
Similar content being viewed by others
Introduction
Antibiotic resistance is a growing crisis causing over 1 million worldwide deaths in 20191. Without significant intervention, this number is predicted to rise to 10 million annual deaths by 20502. The staggering death toll can be partly attributed to the widespread dissemination of antibiotic resistance, the rapid emergence of resistance to novel antibiotics, and a lagging pipeline for the development of novel classes of antibiotics. Variations of β-lactams and β-lactamase inhibitors have dominated the antibiotic pipeline in part because of their efficacy, low toxicity, and the many obstacles3 that hinder the development of completely novel antibiotic classes. In 2020, 47% of outpatient antibiotic prescriptions in the United States were β-lactams, nearing 100 million4. Five of nine new antibiotics expected to treat highly resistant Gram-negative pathogens and approved from 2014 to 2020 were β-lactams, and as of 2020, 7/7 antibiotics in Phase III testing were β-lactams5. This reliance on β-lactam antibiotics is a healthcare vulnerability since resistance emerges quickly following clinical introduction; for example, resistance to ceftazidime-avibactam was described less than a year following introduction6. However, the reasons for this rapid resistance are unclear7.
Cefiderocol is a recently FDA-approved β-lactam consisting of a siderophore linked to a novel hybrid cephalosporin. The siderophore portion facilitates the transport of cefiderocol into the bacterial cell via siderophore receptors, while the late-generation cephalosporin (a subclass of β-lactams) moiety, consisting of parts of ceftazidime and cefepime, was designed to circumvent hydrolysis by β-lactamases, which cleave and inactivate β-lactams. Enzymatic assays with cefiderocol showed relative resistance to hydrolysis by Ambler class A and D (serine) and B (metallo-) carbapenemases8,9, as well as class C AmpC-β-lactamases10, with kcat values generally below 1 or undetected, and KM/Ki undetected or >200 µM. There have been reports of β-lactamase variants that increase resistance, for example, amino acid changes in KPC-211 or KPC-312, which increase the cefiderocol minimum inhibitory concentration (MIC) up to 8-fold compared to the parental KPC enzyme. Broad screens of clinical isolates using conventional antimicrobial susceptibility testing (broth microdilution; BMD) revealed low minimum inhibitory concentrations (MIC) against extended-spectrum β-lactamase (ESBL)-, metallo-β-lactamase-, and carbapenemase-producing isolates13,14,15,16,17, suggesting cefiderocol would be an efficacious new antibiotic for difficult-to-treat infections caused by Gram-negative pathogens. However, in a recent clinical trial (CREDIBLE-CR) for the treatment of serious infections caused by carbapenem-resistant isolates, higher than expected rates of cefiderocol treatment failure occurred18. In particular, cefiderocol was associated with increased all-cause mortality in patients with infections caused by carbapenem-resistant Acinetobacter baumannii (CRAB).
Antibiotic treatment failure may be caused by heteroresistance (HR), a form of antibiotic resistance in which a minority population of resistant cells co-exists with a majority susceptible population (Supplementary Fig. 1A). Treatment with a given antibiotic prevents the growth of the susceptible cells while the resistant subpopulation grows and dominates the population, distinguishing this form of resistance from persistence or tolerance. When the antibiotic is removed, the resistant subpopulation returns to its original homeostatic frequency (Supplementary Fig. 1B). We and others have observed HR to all classes of antibiotics tested19,20 and have shown that HR can cause treatment failure in murine models of infection19,21,22.
To investigate the discordance between the widespread susceptibility to cefiderocol in laboratory testing and the underwhelming patient outcomes in clinical testing, we curated a collection of isolates representative of those in the CREDIBLE-CR trial, from patients pre-dating the clinical introduction of cefiderocol. We observed a substantial frequency of HR, especially among CRAB isolates (>50%), and the rate of HR for each species tested closely matched their all-cause mortality rate in the clinical trial23,24. These data suggest that undetected cefiderocol HR may have contributed to treatment failure in the Phase III testing of this antibiotic, and this hypothesis is supported by a recent report of high rates of cefiderocol heteroresistance in patients who experienced cefiderocol treatment failure of CRAB infections25. However, the molecular basis of cefiderocol HR is unknown.
In this work, we investigated mechanisms of cefiderocol HR in a Gram-negative clinical isolate and found that β-lactamase gene amplification generates a continuum of subpopulations resistant to cefiderocol, where decreasing numbers of cells have increasing copy numbers and thus resistance. Genetic inhibition or the use of β-lactamase inhibitors (BLI) to chemically reduce β-lactamase enzyme activity revealed a functional flexibility whereby enhanced copy number of an otherwise ineffective β-lactamase overcame cefiderocol. Further, exposure to sub-breakpoint concentrations of a cefiderocol/BLI combination led to increases in ESBL copy number sufficient to resist the combination. Therefore, amplification enables cellular subpopulations to employ ESBLs that do not confer conventional resistance in a single copy to resist cefiderocol, and additional copy number increases facilitate adaptation to increasing antibiotic stress, such as from novel BLIs. These data lead to insights into the population dynamics of HR and how unstable, phenotypic resistance can be used by bacteria to flexibly confront new antibiotic threats, even in the absence of stable evolutionary changes. This phenotypic plasticity is undetected during antibiotic development and is a threat to the antibiotic pipeline, which is dominated by β-lactams/BLIs.
Results
Increased ESBL copy number generates cefiderocol heteroresistance
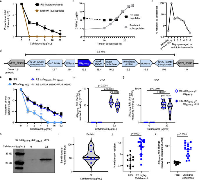
Using population analysis profile (PAP; Supplementary Fig. 1C–E) to quantify the frequency of resistant cells by plating dilutions at an array of drug concentrations, we identified cefiderocol HR in Enterobacter cloacae complex strain RS isolated from a renal transplant patient22. This isolate is designated susceptible by broth microdilution with an MIC of 2 µg/mL (CLSI breakpoint is 16 µg/mL). It encodes two β-lactamase enzymes, blaSHV-5 and blaACT-3, along with a variety of other antibiotic resistance determinants (Supplementary Table 1). The frequency of cells in the population that formed colonies on cefiderocol at the clinical breakpoint concentration (which differentiates susceptible and resistant isolates26) was 1 in 20,000. In contrast, the entire population of cells of susceptible isolate E. cloacae Mu1197, which encodes blaACT-62, was killed at concentrations below the breakpoint (Fig. 1a, Supplementary Fig. 2A).
a Population analysis profile (PAP) of strains RS and E. cloacae Mu1197 plated on Mueller-Hinton agar (MHA) containing cefiderocol; the proportion of surviving colonies is quantified relative to MHA containing 0 cefiderocol, the mean and standard deviation are shown from two independent experiments with 4 biological replicates each. b Timekill of strain RS: growth in media containing 16 μg/mL cefiderocol over time and quantification of surviving colony forming units on MHA (RS total population) and MHA containing 2 μg/mL cefiderocol (resistant subpopulation) from a single representative replicate. c Quantification of the cefiderocol-resistant subpopulation of strain RS after growth in media alone (baseline), subcultured into 16 μg/mL cefiderocol (CFDL) and grown for 24 h, and subcultured every 24 h into fresh media without cefiderocol. At the end of each growth, an aliquot was diluted and plated onto MHA containing 2 μg/mL cefiderocol to quantify the resistant subpopulation, from a single representative replicate. d The region of the RS chromosome amplified in cells surviving growth in 16 μg/mL cefiderocol is shown, with gene abundance shown below. e PAP on cefiderocol of RS, the ΔblaSHV-5 and Δamplified region (ΔNF29_02990-NF29_03045) isogenic mutants, and the ΔblaSHV-5 mutant complemented with blaSHV-5 at the native site; the mean and standard deviation are shown from two independent experiments with 3 biological replicates each. f, g blaSHV-5 gene abundance quantified from DNA (f) or blaSHV-5 transcript abundance quantified from RNA (g) by qPCR from colonies collected from MHA containing 32 μg/mL cefiderocol, normalized to no cefiderocol for each replicate from the strains indicated. Log-transformed data with mean and quartiles shown, from two experiments with 6 biological replicates each; one-way ANOVA, [F (3, 44) = 254.6 for (f), F (3, 44) = 90.01 for (g)] with Sidak’s multiple comparisons test. h Representative anti-myc immunoblot from total cellular lysate from colonies collected from MHA containing 0 or 32 μg/mL cefiderocol of strain RS ΔblaSHV-5::blaSHV-5_myc. SHV-5_myc is 30.09 kD following cleavage of the signal sequence. i anti-myc immunoblot band density analysis with Li-Cor analysis, showing the relative ratio of the band intensity from samples grown on 32 μg/mL cefiderocol relative to no drug, from six biological replicates across two independent experiments. Full blots and additional images corresponding to (h, i) are shown in Supplementary Fig. 5. j, k Outcomes of infection of Galleria larvae and cefiderocol treatment, j The frequency of the subpopulation enumerated on agar containing 2 μg/mL cefiderocol with mean and standard deviation shown. k blaSHV-5 gene abundance from CFU collected from agar containing 2 μg/mL cefiderocol, normalized to infection inoculum, mean and standard deviation are shown. For (i, j), each symbol indicates a single larva, from two independent experiments, n = 13 for PBS-treated and n = 17 for cefiderocol-treated. Data are log-transformed, two-tailed t-test with Welch’s correction [t = 5.854, df = 27.95 for (j) and t = 7.656, df=16.97 for (k)]. Source data are provided as a Source Data file.
We investigated the dynamics of the RS resistant subpopulation during a time-kill experiment with 16 μg/mL cefiderocol. The resistant subpopulation replicated in cefiderocol, demonstrating that it is not a population of persister cells, which do not replicate in the presence of antibiotic27 (Fig. 1b). A second hallmark of HR is phenotypic instability of the resistant subpopulation. To test whether the resistant subpopulation was stable or unstable, we grew RS in 16 μg/mL cefiderocol for 24 h, and then serially passaged in the absence of the drug. We observed enrichment of the resistant subpopulation in cefiderocol and the subsequent return to the pre-selection frequency in its absence, consistent with unstable heteroresistance20 (Fig. 1c). Together, these data indicate that RS exhibits HR to cefiderocol.
We next set out to determine if the resistant subpopulation was genetically distinct from the majority susceptible population. We sequenced the genome of RS after 24 h of growth in broth with 32 µg/mL (two times the breakpoint) cefiderocol (>99% resistant cells) or no drug (>99% susceptible cells). Bioinformatic analysis revealed a 9.5 kilobase pair (kbp) region in the chromosome that was present at ~15-fold higher levels in the resistant subpopulation compared to the rest of the chromosome or to the susceptible cells in the population (which we describe as having an increased copy number or being “amplified”, i.e. exhibiting gene amplification). This region included blaSHV-5, encoding a class A extended-spectrum β-lactamase (ESBL; Fig. 1d). Variant analysis of the genome of the resistant population yielded only a few other mutations in each replicate compared to the predominantly susceptible population, none with a known or suspected link to cefiderocol resistance. We also plated RS on agar containing 32 μg/mL cefiderocol and collected the colonies of the resistant subpopulation after 20 h of growth, using qPCR to confirm that several genes within the amplified region had elevated copy number (>6 for every replicate with median of ~10.2), but no change was detected in copy number of genes flanking the amplified region (Supplementary Fig. 3). Next, we hypothesized that the increased copy number is the result of tandem gene amplification and that cells with increased copy number exist at a low frequency prior to antibiotic exposure. Tandem duplication and amplification by recombination during DNA replication28 may occur between the identical co-directional NF29_02990 and NF29_03040 genes flanking the blaSHV-5 amplified region. After growth of RS in cefiderocol, we observed a PCR product consistent with the duplication event (Supplementary Fig. 4). Importantly, evidence for the tandem duplication was detected in RS prior to cefiderocol exposure, albeit at a greatly reduced intensity, consistent with a pre-existing, minor subpopulation of cells exhibiting blaSHV-5 gene amplification. The unstable enrichment of the resistant population (Fig. 1c) may be explained by the unstable and transient nature of gene amplification events. These data identify an increased copy number of a region including a β-lactamase within the resistant subpopulation of cells in a cefiderocol HR clinical isolate.
To test whether this amplified region contributed to cefiderocol HR, we generated in-frame, unmarked deletions of the entire amplified region (Δamplified region) or blaSHV-5 alone (ΔblaSHV-5) and tested the strains by PAP. The resistant subpopulation was not present in the Δamplified region mutant nor in the ΔblaSHV-5 mutant, indicating that blaSHV-5 is critical for cells to survive at the clinical breakpoint concentration (Fig. 1e, Supplementary Fig. 2B). However, the strains lacking blaSHV-5 did demonstrate heterogeneity at low cefiderocol concentrations, and thus, there is some SHV-5-independent survival at these cefiderocol concentrations. This observation suggests that additional factors beyond SHV-5, which may include other β-lactamases or efflux pumps, can contribute to survival in sub-breakpoint concentrations of cefiderocol (Supplementary Fig. 1F). Complementation by reintroduction of blaSHV-5 at its native site in the ΔblaSHV-5 mutant restored the resistant subpopulation (Fig. 1e). Thus, blaSHV-5 is required for the presence of the subpopulation resistant to high concentrations of cefiderocol.
Having established that blaSHV-5 is required for survival of the resistant subpopulation to clinically relevant concentrations of cefiderocol and that the resistant subpopulation has elevated blaSHV-5 copy number, we sought to test whether this increased gene copy number resulted in greater SHV-5 enzyme abundance. The native blaSHV-5 was replaced with a version encoding a C-terminal myc epitope, which retains wild-type function (Supplementary Fig. 5A, B). Colonies of the wild-type or the strain encoding myc-tagged SHV-5 and which grew on 32 μg/ml cefiderocol were collected and demonstrated enhanced blaSHV-5 DNA copy number (Fig. 1f) as well as increased mRNA transcript abundance, relative to colonies grown on agar without drug (Fig. 1g). Under these same conditions, a robust increase in SHV-5 enzyme abundance was apparent in the resistant population selected by growth on cefiderocol (Fig. 1h, i, Supplementary Fig. 5C, D). Furthermore, after growth in cefiderocol, the blaSHV-5 mRNA and protein levels in the resistant subpopulation were similar to the magnitude of gene amplification (~10–20× increase compared to cells grown without drug). These data establish that the resistant subpopulation, which carries more copies of the blaSHV-5 gene, produces more SHV-5 enzyme than the predominantly susceptible population in the absence of cefiderocol.
We established a model of Enterobacter infection in Galleria waxworm moth larvae29 to test whether in vivo cefiderocol treatment selected for the resistant subpopulation with elevated blaSHV-5 gene copy. Following infection and cefiderocol treatment, we observed an approximately 20-fold increase in the frequency of cells in the population capable of forming colonies on cefiderocol (Fig. 1j). We then quantified blaSHV-5 copy number in the resistant subpopulation and observed a 10-fold increase following in vivo cefiderocol treatment (Fig. 1k). Thus, we have observed in vivo selection of the cefiderocol-resistant subpopulation with a corresponding increase in blaSHV-5 gene abundance. We additionally tested whether the resistant subpopulation contributed to treatment failure in Galleria. Monitoring survival of the larvae following injection with strain RS and a single dose of cefiderocol, we observed that cefiderocol treatment did not significantly rescue the larvae. On the other hand, larvae infected with RS ΔblaSHV-5 survived significantly better when treated with cefiderocol compared to treatment with vehicle (Supplementary Fig. 6A). Next, we used a lower inoculum to test whether the amount of the resistant cells in the population affected infection outcome. At this lower inoculum of 1.5 × 105, few, if any, pre-existing highly resistant cells are present because the frequency of the population resistant to 32 µg/mL cefiderocol is ~1 in 105. Cefiderocol treatment rescued larvae infected with this low inoculum of strain RS (Supplementary Fig. 6B). However, when the resistant population was first enriched by growth in broth containing cefiderocol, this positive effect of cefiderocol on survival was diminished. Together, the data presented in Fig. 1 establish β-lactamase gene amplification as responsible for a dynamic cefiderocol-resistant subpopulation that is selected by antibiotic treatment.
Cefiderocol heteroresistance comprises a continuum of resistant subpopulations
The genome sequencing and qPCR quantification data (Fig. 1d, f, Supplementary Fig. 3) led to a model where, in the absence of cefiderocol, the majority of cells have a single copy of the blaSHV-5 encoding region and a minority exhibit blaSHV-5 gene amplification. In contrast, in the presence of cefiderocol, there is enrichment of the cells with blaSHV-5 gene amplification. To further test this model, we grew RS with or without increasing concentrations of cefiderocol and quantified blaSHV-5 gene abundance. Interestingly, as the concentration of cefiderocol increased and the fraction of the cells in the population able to survive on a given cefiderocol concentration decreased, the average number of blaSHV-5 copies in the surviving resistant subpopulation increased (Fig. 2a, Supplementary Fig. 7A). At 8 µg/mL, 1 in 5000 cells survived with an average gene copy number of 2, whereas at 32 µg/mL, 1 in 150,000 cells survived with an average gene copy number of 20 (Fig. 2b). This suggested that the cells surviving in increasing concentrations of cefiderocol require increasing blaSHV-5 amplification to withstand the additional stress. This is also consistent with findings that antibiotic resistance gene dosage can result in increased resistance to the antibiotic30. Furthermore, these data surprisingly indicate that the cefiderocol-resistant subpopulation is actually a continuum of subpopulations with increasing blaSHV-5 gene copy and resistance levels. This further highlights that among the resistant cells surviving at a given concentration of cefiderocol, the level of blaSHV-5 amplification is not uniform. For example, at 8 µg/ml cefiderocol, a majority of surviving cells would have an average blaSHV-5 abundance of 2 (as mentioned above), but a minority of surviving cells would have 6–20 copies of blaSHV-5 and also be capable of surviving at 16 µg/ml or 32 µg/ml, respectively (Fig. 2c).
a PAP of RS plated on cefiderocol, with the proportion of surviving colonies in the black line on the left y-axis, with mean and standard deviation shown. blaSHV-5 abundance was quantified from the samples collected at each concentration by qPCR and log10 transformed. Each dot indicates a biological replicate, with median and quartiles indicated graphed on the right y-axis, from two independent experiments; total n = 6 for PAP and n = 7 for qPCR, one-way mixed-effects ANOVA analysis with Geisser-Greenhouse correction and Dunnett’s multiple comparison test, F (2.387, 13.85) = 112.1. b Details of the populations collected on 8 µg/mL or 32 µg/mL cefiderocol are shown. c A model of the RS population: as the concentration of cefiderocol increases, the proportion of the surviving cells decreases. The cefiderocol resistance of the surviving resistant cells increases with an increase in the blaSHV-5 abundance. d PAP of strain RS or the isogenic ΔblaSHV-5 mutant plated on cefiderocol or cefiderocol and 4 µg/mL clavulanate. The mean and standard deviation are shown from two independent experiments with 3 biological replicates each. e Strain RS was plated on MHA containing cefiderocol and clavulanate as indicated. The proportion of the surviving population is the line graph with the left y-axis, with means and standard deviation. The corresponding log10 transformed gene abundance is graphed on the right y-axis, where each point indicates a biological replicate from two independent experiments with n = 9 total biological replicates, one-way mixed-effects ANOVA, F (2.742, 21.15) = 181.8 with Geisser-Greenhouse correction and Dunnett’s multiple comparison test. Source data are provided as a Source Data file.
We selected nine single colonies that grew on agar containing 0, 8, or 16 μg/mL cefiderocol, grew each in broth without the drug, and then performed qPCR to quantify the number of blaSHV-5 copies. The extent of blaSHV-5 gene amplification in the colonies that grew on agar containing cefiderocol was always greater than 1 but with variable magnitude, consistent with blaSHV-5 copy number heterogeneity in the population (Supplementary Fig. 8A). The copy number in the colonies collected from 16 µg/mL was greater than in those collected from 8 µg/mL cefiderocol. We sequenced the genomes of three populations derived from three single colonies collected on 8 µg/mL cefiderocol, each grown in broth without drug. Long-read sequencing directly detected tandem repeats and a diversity of blaSHV-5 copy number between different colonies, providing conclusive evidence for the presence of a continuum of cells with blaSHV-5 copy number heterogeneity from a single cefiderocol concentration (Supplementary Fig. 8B). We similarly selected two representative single colonies which grew on agar containing either 4, 8, or 16 μg/mL cefiderocol. DNA from colonies on cefiderocol were subjected to long-read sequencing to detect blaSHV-5 copies in single Nanopore reads, which revealed only a single copy in almost all colonies grown at 4 µg/ml, or tandem duplication leading to 2–6 copies in colonies grown at 8 or 16 μg/ml (Supplementary Fig. 8C). The frequency of duplication and magnitude of copy number per single DNA molecule increased as cefiderocol concentration increased. Beyond qPCR, no further evaluation of the colonies collected was completed, allowing the possibility that mutations other than blaSHV-5 copy number changes could have been present as well, particularly in colonies with lower copy number. Together, these data reveal copy number heterogeneity in cells derived from single colonies isolated on cefiderocol, with an average copy number greater in samples from higher cefiderocol concentrations.
Chemical inhibition of β-lactamase function leads to a compensatory increase in ESBL copy number
The fact that the magnitude of gene amplification in the resistant subpopulation correlated with cefiderocol concentration (Fig. 2a) suggested that strains require more β-lactamase function to resist higher concentrations of cefiderocol. This might derive from the low catalytic efficiency of SHV-5 against cefiderocol, and thus, more gene copies and enzymes would be required to inactivate the increased antibiotic concentration and keep kcat/KM constant. Since β-lactamase inhibitors (BLIs) reduce the activity of β-lactamases, we hypothesized that if a strain were to survive in a given concentration of cefiderocol plus BLI, it would require more β-lactamase function to survive than in the same concentration of cefiderocol alone. To test this hypothesis, we used the BLI clavulanate which eliminated the subpopulation that survives on high concentrations of cefiderocol (Fig. 2d, Supplementary Fig. 7B). We therefore selected colonies of RS which grew on 8 µg/mL cefiderocol and increasing concentrations of clavulanate (Fig. 2e, Supplementary Fig. 7C). As the frequency of the cells in the total population able to form colonies at a given concentration of cefiderocol decreased, we observed a concomitant increase in blaSHV-5 amplification (Fig. 2e). To quantify the magnitude of blaSHV-5 amplification in cells grown on cefiderocol/clavulanate by an alternative assay, we performed droplet digital PCR and observed blaSHV-5 amplification to a similar extent (CNV = ~26) as measured by qPCR (fold change = ~31) (Supplementary Fig. 9). These results link blaSHV-5 copy number and the extent of blaSHV-5 activity, because when more clavulanate is present, the enzyme will be inhibited to a greater degree, and thus more copies are required to survive. These data suggest that as the overall antibiotic stress increases, this strain can nonetheless survive due to the flexibility afforded by gene amplification.
Genetic inhibition of β-lactamase activity leads to a compensatory increase in ESBL copy number
Our observation that the addition of a BLI led to increased ESBL gene amplification (Fig. 2e) is consistent with our hypothesis that in order to survive a given cefiderocol exposure, cells would require more copies of a β-lactamase if it has lower activity. To test this hypothesis, we evaluated the impact of a point mutation in SHV-5 (M69I), which was previously demonstrated to reduce activity towards the cephalosporins cefotaxime and cephalothin31. We expressed and purified the wild-type and M69I point mutant SHV-5 enzymes from E. coli. Steady-state kinetic parameters indicated that SHV-5 hydrolyzes cefotaxime and cephalothin with kcat/KM values of 8 × 105 and 1 ×106 M−1s−1 (Supplementary Fig. 10). Further, SHV-5 was found to hydrolyze cefiderocol with a kcat/KM of 9 × 103 M−1s−1, which is greatly reduced compared to cefotaxime and cephalothin, but clearly indicates a low level of active hydrolysis (Supplementary Fig. 10). In contrast, SHV-5 M69I exhibited kcat/KM values of 2.3 × 104 and 8 × 104 M−1s−1 for cefotaxime and cephalothin, respectively. We were unable to accurately determine kcat and KM for catalysis with cefiderocol due to a high KM, but were able to determine kcat/KM as 1.2 × 103 M−1s−1. Therefore, the M69I substitution reduced catalytic efficiency by 35- and 10-fold for cefotaxime and cephalothin, respectively, and 7-fold for cefiderocol.
We next generated an M69I point mutant version of blaSHV-5, which was inserted at the ΔblaSHV-5 locus, creating ΔblaSHV-5::blaSHV-5 M69I (blaSHV-5 M69I, encoding SHV-5 M69I). ΔblaSHV-5::blaSHV-5 (blaSHV-5) was used as a control strain expressing parental, wild-type blaSHV-5. We performed PAP and observed that the strain encoding SHV-5 M69I harbored subpopulations with reduced resistance (no survival on 8 µg/ml cefiderocol) as compared to the strain encoding parental SHV-5 (which survives up to at least 32 µg/mL cefiderocol) (Fig. 3a, Supplementary Fig. 11A). However, the strain encoding SHV-5 M69I exhibited greater resistance than the ΔblaSHV-5 mutant which did not survive on 4 μg/mL (Fig. 3a). We next quantified the average level of blaSHV-5 amplification in bacteria expressing parental or SHV-5 M69I grown with or without 4 µg/mL cefiderocol, a concentration at which at least some of the cells of each strain could survive (Fig. 3a). We observed a modest increase in amplification of the gene encoding SHV-5 M69I (average of ~2 copies) compared to wild-type SHV-5 (~1 copy) (Fig. 3b). Taken together, our data support a model of 1] a pre-existing continuum of subpopulations with differing levels of blaSHV-5 amplification and corresponding cefiderocol resistance levels present in RS (Figs. 2a) and 2] in which the magnitude of amplification inversely correlates with the extent of SHV-5 function, which can be inhibited through chemical or genetic means (Figs. 2e, 3b).
a PAP of Enterobacter RS strains plated on cefiderocol. Genotypes are ΔblaSHV-5, ΔblaSHV-5::blaSHV-5 (referred to as blaSHV-5 (WT)), and ΔblaSHV-5::blaSHV-5 M69I (blaSHV-5 M69I). Shown are the means and standard deviation of three independent experiments with 3 biological replicates each. b blaSHV-5 and blaSHV-5 M69I amplification from surviving colonies on 4 µg/mL cefiderocol in (a), each point indicates a replicate from three independent experiments, total n = 10 for blaSHV-5 (WT) and n = 15 for blaSHV-5 M69I. Data are log10 transformed, one-way ANOVA with Sidak’s correction for multiple comparisons, F (3, 46) = 6.471. c, d RS strain blaSHV-5 and blaSHV-5 M69I were plated on MHA containing cefiderocol (lightest and bottom-most line in c and d), colonies collected from 4 µg/mL cefiderocol, and grown in broth containing 4 µg/mL cefiderocol. The cultures were plated on MHA plus cefiderocol (next darker line), collected from and grown in 8 µg/mL cefiderocol, and plated on MHA plus cefiderocol (next darker line). Colonies were collected from and grown in 16 µg/mL cefiderocol, plated on MHA plus cefiderocol (darkest line), and DNA was extracted. eblaSHV-5 and blaSHV-5 M69I gene abundance quantified by qPCR and log10 transformed following growth in 16 µg/mL cefiderocol from c and d, with mean above each group. c–e show data of blaSHV-5 from 17 replicates across 4 experiments and blaSHV-5 M69I from 14 replicates across 4 experiments. c, d show the mean and standard deviation, while (e) shows each replicate as a dot. For (e), two-tailed unpaired t-test (t = 5.423, df = 29). Source data are provided as a Source Data file.
These data indicate that the extent of blaSHV-5 amplification in RS is flexible and not fixed. Therefore, we set out to test whether serial passage of the cefiderocol-resistant population could enrich for cells with increasing blaSHV-5 copy number and corresponding resistance. We collected the resistant subpopulation of RS encoding wild-type SHV-5 from plates with 4 μg/mL cefiderocol and grew it in broth containing 4 µg/mL cefiderocol, followed by PAP. We then collected bacteria surviving at 8 µg/mL cefiderocol from the PAP, grew them in broth containing 8 µg/mL cefiderocol, and performed PAP. Bacteria surviving on 16 µg/mL cefiderocol from the PAP were collected and grown in broth containing the same, before again performing PAP (Fig. 3c, Supplementary Fig. 11B). The frequency of cells in the population able to form colonies on a given concentration of cefiderocol in the PAP increased with each passage in increasing cefiderocol, yielding an approximate 3000-fold increase in the frequency of the cells in the population resistant to 32 µg/mL after the final passage relative to the baseline (Fig. 3c).
We next performed the same experiment with RS encoding SHV-5 M69I (blaSHV-5 M69I). We observed a similar increase in the proportion of the cells in the population able to form colonies at any given concentration, as well as the highest concentration of cefiderocol on which the subpopulation survived (Fig. 3d, Supplementary Fig. 11C). For both strains, we quantified blaSHV-5 copy number following the final passage in 16 µg/mL cefiderocol. For wild-type, the average copy number was ~14, similar to the baseline copy number in cells that form colonies on 16 µg/mL cefiderocol (Fig. 2a). Because this subpopulation was enriched over passages in cefiderocol, but without increasing the cefiderocol concentration, the final population average copy number did not substantially change. However, because the population was enriched, there was a 5-log increase in cells able to survive on agar containing 16 µg/mL cefiderocol compared to the baseline. In contrast, the abundance of the gene encoding SHV-5 M69I was greater than that of SHV-5 following serial passage (Fig. 3e). Enrichment by serial passage allowed for the selection and detection of cells in the population with enhanced copy number, eventually reaching a population average of ~29 copies, and correlating with survival of cells on 32 µg/mL cefiderocol. It is possible that other genotypic and phenotypic changes occurred during the passage experiment in addition to blaSHV-5 gene amplification, and final populations were not subjected to whole genome sequencing. These data provide insights into heteroresistance caused by copy number variation, where the level of activity of a resistance enzyme correlates with the extent of amplification of its encoding gene.
We further confirmed this finding by similarly generating ΔblaSHV-5::blaSHV-5 S238G;K240E, converting SHV-5 to the parental, non-extended-spectrum β-lactamase SHV-1, which has reduced activity towards cephalothin, ceftazidime, and cefotaxime relative to SHV-532. For example, SHV-1 had a KM of 90 µM towards cephalothin compared to 3 µM for SHV-533. Of note, strains encoding either SHV-1 or SHV-5 M69I are incapable of surviving in broth containing 16 µg/mL cefiderocol because of the lack of pre-existing cells resistant to that concentration, unlike wild-type (Supplementary Fig. 13A). Serial passage of blaSHV-5 S238G;K240E (SHV-1), in increasing cefiderocol concentration, enriched resistant cells with high copy number. This strain had no detected colonies on 8 µg/mL cefiderocol prior to passage (Supplementary Fig. 12A, B), but after passages in 4, 8, and 16 µg/mL, the population copy number was ~34 (greater than ~14 for WT, Supplementary Fig. 12C), and nearly all cells in the population survived on 8 µg/mL cefiderocol. Similarly, the serial passages allowed for growth of blaSHV-5 S238G;K240E (SHV-1) in 16 µg/mL cefiderocol (Supplementary Fig. 13B), due to the stepwise increase in selective pressure, allowing for an enrichment of cells with higher copy number and ability to survive on increasing cefiderocol concentrations, as reflected in the progressive PAP data (Fig. 3c–e Supplementary Fig. 12). These data together confirm that the blaSHV mutant strains with reduced activity require enhanced blaSHV gene amplification to survive on cefiderocol and underscore the potential for blaSHV-5 amplification to facilitate increases in cefiderocol resistance.
In order to test the applicability of these findings beyond Enterobacter, we identified cefiderocol HR isolates of carbapenem-resistant Acinetobacter baumannii (see Supplementary Discussion, Supplementary Fig. 14) and studied two isolates in depth. We observed that these isolates exhibited amplification of a β-lactamase genes blaACT-30 or blaACT-33, required for survival of a subpopulation on concentrations of cefiderocol above the breakpoint (Supplementary Fig. 15). Further, upon inhibition of the amplified β-lactamase with a BLI (avibactam), we observed that the extent of amplification was increased relative to growth in cefiderocol alone (Supplementary Fig. 16). Thus, the link between β-lactamase activity and the extent of gene amplification is shared in at least two antibiotic-resistant Gram-negative species.
ESBL copy number increases in response to greater antibiotic stress, overcoming β-lactamase inhibitors
The observations that serial exposure to cefiderocol selected for an increase in blaSHV-5 gene amplification and greatly increased the frequency and resistance level of the resistant subpopulations led us to hypothesize that similar exposure might drive sufficient amplification of blaSHV-5 to overcome inhibition by clavulanate. We showed that the extent of blaSHV-5 amplification in RS was greater with increasing concentrations of clavulanate (Fig. 2e), but cells could not survive beyond 8 µg/mL cefiderocol/0.125 µg/mL clavulanate. We therefore sequentially harvested resistant cells from the highest concentration of cefiderocol/clavulanate on which they survived, and subsequently grew them on higher concentrations. Repeating this process, we observed sequential survival on 8 µg/mL/0.06 µg/mL, 16 µg/mL/0.25 µg/mL, and 8 µg/mL/4 µg/mL cefiderocol/clavulanate (Fig. 4a). When we quantified the extent of amplification of blaSHV-5 in cells surviving in each of these three conditions, we detected corresponding increases from 21 to 40 to 63 copies (Fig. 4a). After growth in each sequential condition, PAP was performed, and we observed a corresponding stepwise increase in the proportion of cells capable of surviving at a given concentration (Fig. 4b, Supplementary Fig. 17). This demonstrates a proof of principle that amplification of a β-lactamase can allow a strain to overcome escalation of β-lactam therapy when an otherwise effective BLI is combined with a β-lactam. We additionally observed that a single exposure of A. baumannii strain Mu1956 to cefiderocol/avibactam was sufficient to enrich for a subpopulation that survives at the predicted clinical breakpoint concentration of this cefiderocol/BLI combination26 (Supplementary Fig. 18). These data highlight how rapidly an HR isolate can develop a subpopulation of cells capable of surviving in cefiderocol plus an effective β-lactamase inhibitor, and how β-lactamase gene amplification threatens both current β-lactam/BLIs as well as future agents currently in the development pipeline.
a blaSHV-5 abundance measured by qPCR and log10 transformed after serial exposure to cefiderocol (CFDL)/clavulanate (Clav.), with mean above each group. RS was plated on MHA alone or with 8 µg/mL cefiderocol and 0.06 µg/mL clavulanate, and surviving colonies were collected, and blaSHV-5 abundance was quantified. A portion was subcultured into media with 8 µg/mL cefiderocol and 0.06 µg/mL clavulanate and grown for 24 h. The culture was plated on MHA containing 16 µg/mL cefiderocol and 0.25 µg/mL clavulanate. After 24 h, the colonies that grew were collected, and blaSHV-5 abundance was quantified. A portion was subcultured into media with 16 µg/mL cefiderocol and 0.25 µg/mL clavulanate and grown for 24 h. The culture was plated on MHA containing 8 µg/mL cefiderocol and 4 µg/mL clavulanate. After 24 h, colonies that grew were collected, and blaSHV-5 abundance was quantified. b PAP of RS plated on cefiderocol and 4 µg/mL clavulanate after growth in broth at each concentration of cefiderocol and clavulanate described in (a). a, b show the mean of results from two independent experiments with 5 biological replicates each, shown as individual dots in (a), standard deviation is shown in (b). For (a), * indicates p < 0.05 and ****p < 0.0001 by RM one-way ANOVA with Geisser-Greenhouse correction of log-transformed data, F (1.890, 17.01) = 288.1, between columns (cefiderocol/clavulanate), F (9, 27) = 1.342 between rows (paired replicates), with Sidak’s correction for multiple comparisons. Source data are provided as a Source Data file.
β-lactamase amplification in an isolate causing clinical cefiderocol failure
We have demonstrated that β-lactamase amplification is a common phenomenon leading to cefiderocol HR, that amplification occurs in vivo following cefiderocol treatment (Fig. 1k), and that cefiderocol HR correlates with and may lead to treatment failure in clinical trials23,24. We recently described a metallo-β-lactamase producing K. pneumoniae strain isolated from a patient who failed cefiderocol therapy34 (Fig. 5a). This isolate was classified susceptible to cefiderocol with an MIC of 0.5–1 µg/mL (CLSI breakpoint is 16 µg/mL) by clinical broth microdilution testing (Supplementary Table 2), but our analyses revealed that this strain is cefiderocol HR (Fig. 5b, Supplementary Fig. 19). We sequenced this strain and identified a contig containing the metallo-β-lactamase blaNDM-5 (Fig. 5c). When this isolate was treated with cefiderocol, the resistant subpopulation was enriched and blaNDM-5 copy number increased (Fig. 5d). These data demonstrate that blaNDM-5 amplification occurs in an HR isolate from a patient who failed cefiderocol treatment, highlighting the potential for β-lactamase amplification to subvert cefiderocol therapy in humans.
a Population analysis profile of patient isolates on MHA containing cefiderocol, mean and standard deviation are shown from three independent experiments with n = 10 total. A patient was transferred to intensive care with septic shock and positive cultures with an NDM-5 metallo-β-lactamase producing K. pneumoniae. Disk diffusion testing identified the isolate as cefiderocol susceptible, and cefiderocol therapy was initiated but failed. b Depiction of the blaNDM-5 encoding contig in the genome of the K. pneumoniae patient isolate. c blaNDM-5 gene abundance following growth in broth containing 0 or 16 μg/mL cefiderocol, with median and interquartile range shown, of log10 transformed data. Each symbol indicates a biological replicate from two independent experiments, with n = 10 total for each group, two-tailed unpaired t-test of log10 transformed data, t = 9.420, df = 9.000, with Welch’s correction. Source data are provided as a Source Data file.
Discussion
In this work, we describe a mechanism for cefiderocol HR, making broad insights into the dynamics of HR mediated by resistance gene amplification and how this flexible phenotypic phenomenon can impact rapid adaptation to new β-lactams/BLIs without the necessity for stable evolution. While point mutations in some β-lactamases have recently been shown to confer conventional cefiderocol resistance11,12, our analysis here demonstrates the ability of gene amplification to offer another route to phenotypic resistance beyond stable mutation, particularly because the frequency of duplications and amplification occurs at a rate orders of magnitude greater than that of spontaneous mutations35.
Despite being developed in part to resist ESBLs, we found that cefiderocol can be hydrolyzed by SHV-5 (Supplementary Fig. 10), and likely by other ESBLs when the genes are amplified to high copy number in subpopulations of resistant cells. In response to chemical inhibition by BLIs (Fig. 2d, e) or genetic inhibition (Fig. 3), additional increases in copy number of these otherwise ineffective ESBLs facilitated survival of HR isolates treated with cefiderocol. We observed that relative copy number in the resistant cells largely matched the relative mRNA and enzyme abundance, directly connecting amplification to increased enzyme quantity (Fig. 1f–i). Correspondingly, we observed an approximate two-fold increase in copy number of the gene encoding SHV-5 M69I relative to wild-type SHV-5 following serial cefiderocol exposure (Fig. 3e). We also observed an approximate 7-fold reduction in SHV-5 M69I catalytic efficiency relative to wild-type SHV-5 (Supplementary Fig. 10), suggesting that an increase in β-lactamase copy number and enzyme abundance can compensate for reduced enzymatic activity. These data demonstrate that the relative activity of a β-lactamase is a critical determinant of its copy number during antibiotic treatment, greatly enhancing our fundamental understanding of copy number variation and heteroresistance.
A clinical isolate exhibiting HR to a given antibiotic is often described as harboring a subpopulation of resistant cells. Interestingly, studying cefiderocol HR, we observed that this subpopulation can actually be a continuum of resistant subpopulations exhibiting a spectrum of β-lactamase copy number and resulting cefiderocol resistance. Cells with modest increases in the number of copies of a given β-lactamase were much more abundant than those with the greatest levels of gene amplification, which are present at the lowest frequency. For example, in Enterobacter strain RS, 1 in 5000 cells had an average of 2 copies of blaSHV-5, while 1 in 150,000 cells had an average of 20 copies (Fig. 2b). The generation of this continuum of resistant cells is likely dependent on at least two factors; (1) baseline rate of duplication through homologous recombination by which gene amplification can occur and (2) constraint of gene amplification due to the increased fitness cost of carrying such a high level of a β-lactamase encoding amplified region36. It is important to note that the fitness cost may only partly be due to the β-lactamase itself, but could also be due to other genes within the amplified region.
It is interesting to consider the dynamics of the continuum of resistant cells in HR isolates and what this means for the overall flexibility and fitness of such strains. During exposure to a given β-lactam, the cells with the minimum level of gene amplification that is sufficient to facilitate survival would predominate. In this way, the cells with the lowest fitness cost possible are dominant. This strategy provides a strain with significant flexibility to balance survival and fitness. We expect this paradigm to be true for many of the multitude of genes capable of undergoing gene amplification across species and thus to be a foundational aspect of understanding HR. In addition to genes conferring resistance to β-lactams, amplification of genes providing resistance to aminoglycosides37,38, sulfonamides38, tetracyclines38, and polymyxins39, has been identified in HR isolates.
Our findings of widespread cefiderocol heteroresistance paired with the apparent susceptibility of HR clinical isolates as classified by conventional antimicrobial susceptibility tests during the early testing of cefiderocol suggest HR was overlooked during the development of this drug. One of the first assays in the development of a new β-lactam is to determine if it withstands the activity of existing β-lactamases, as assayed using in vitro biochemical tests of purified β-lactamases. Significant data exists showing that cefiderocol resists the activity of most classes of β-lactamases8,9,10. However, these assays using purified enzymes report enzymatic activity but do not take into account the possibility of β-lactamase gene amplification and subsequent increases in enzyme abundance.
The next major assay used to evaluate the susceptibility of clinical isolates to a new β-lactam is broth microdilution (BMD). In this assay, bacterial isolates are incubated with the β-lactam in broth media and tested for growth to a visible optical density (cloudiness of the culture) by ~16 h. However, we observed that the isolates studied here are classified susceptible by BMD with MIC ≤ 4 µg/mL (CLSI breakpoint is 16 µg/mL), and their heteroresistance is not detected. If the isolates were first incubated with cefiderocol, however, which selects for the resistant subpopulation, the cefiderocol MIC by BMD was 16 or >64 µg/mL, which is considered resistant (Supplementary Table 2). These data indicate that when the frequency of the resistant subpopulation is quite low (in this case, ~1 in 10,000 cells), these resistant cells do not have sufficient time to grow to a visibly cloudy culture density in the 16 h incubation time for BMD. Indeed, cefiderocol heteroresistance caused discrepancies in conventional susceptibility testing, including BMD40. This highlights how HR can often be undetected by BMD and reveals an Achilles’ heel of the β-lactam development/testing process.
Heteroresistance to new antibiotics, which is undetected by conventional testing and caused by existing β-lactamases, leads to a model of the novel β-lactam development pipeline that is undermined at multiple steps by HR (Fig. 6). By design, cefiderocol was resistant to in vitro hydrolysis by most β-lactamases tested8,9,10. However, data presented in this manuscript demonstrate that increases in β-lactamase copy number can generate a subpopulation of cells with enhanced resistance to cefiderocol (Figs. 2 and 4). This population is present at low frequency and thus is not detected by BMD, the standard clinical susceptibility test for cefiderocol accepted by CLSI41. This led to Phase III testing for the treatment of infections caused by isolates that appeared to be susceptible to cefiderocol, but which resulted in relatively high rates of all-cause mortality. These high mortality rates correlated with the rates of cefiderocol HR in our clinical isolate collection23,24. During prolonged infection and treatment, we expect the resistant subpopulation to have sufficient time to grow and dominate the population, unlike the brief duration of growth before MIC determination by BMD. Our data demonstrating that a strain designated susceptible and associated with treatment failure in a human patient was cefiderocol HR (Fig. 5) is consistent with this model. In line with this patient isolate, an NDM-5 producing E. coli isolate developed cefiderocol resistance during cefiderocol therapy, and resistance was associated with blaNDM-5 copy number increases42. A cefiderocol heteroresistant isolate has also been recently described in a patient who underwent prolonged cefiderocol therapy, which ultimately failed43. Additionally, high rates of cefiderocol HR have been reported in patients who experienced cefiderocol treatment failure of CRAB infections25. Thus, we suggest that undetected HR resulting from β-lactamase gene amplification may contribute to treatment failure of cefiderocol, as well as future antibiotics that rely on the β-lactam moiety.
In vitro β-lactamase enzymatic assays determined that cefiderocol was resistant to extended-spectrum β-lactamases (ESBL) and most carbapenemases tested. Broth microdilution (BMD) antimicrobial susceptibility testing assigned low cefiderocol minimum inhibitory concentrations (MIC) to both susceptible (S) and heteroresistant (HR) isolates, the latter of which harbored such a low frequency of resistant cells (e.g., 1 in 100,000) that they did not alter the overall MIC. BMD could detect only conventional resistance (R) in which 100% of the cells exhibit phenotypic resistance. HR is expected to cause treatment failure in patients because cefiderocol treatment selects for the resistant subpopulations, which have amplifications of ESBL genes. These resistant cells become predominant during cefiderocol therapy and then can mediate treatment failure. In agreement with this model, unexpectedly high rates of treatment failure were observed in Phase III testing of cefiderocol, which correlated with rates of cefiderocol HR in surveillance studies. Taken together, the inability of the tests employed by the current antibiotic development pipeline (enzymatic assays and BMD) to detect HR leads drugs to which there are high rates of HR to progress to clinical testing, where treatment failures may be observed. Incorporating testing for HR in the antibiotic development pipeline could potentially make the process more efficient and efficacious.
Beyond the potential to cause treatment failure of a β-lactam to which a strain exhibits HR, we also investigated whether β-lactamase gene amplification might contribute to adaptation to novel β-lactams/BLIs to which a given HR isolate is initially susceptible. We observed that the BLIs clavulanate and avibactam could each render some HR isolates susceptible to cefiderocol (Supplementary Fig. 14). We subsequently demonstrated that just one exposure of such a strain to a ¼ breakpoint concentration of cefiderocol/avibactam could lead to enhanced β-lactamase copy number, leading to resistance to the breakpoint concentrations (Supplementary Fig. 18). This shows how gene amplification can also mediate adaptation of a clinical isolate to a newly added BLI. Importantly, the clinical isolates studied here were collected before the clinical introduction of either cefiderocol or avibactam. Therefore, amplification of pre-existing β-lactamases with suboptimal activity is a mechanism poised to mediate functional resistance and potential treatment failure of future β-lactams/BLIs, which have not yet even been introduced into the clinic. Importantly, this mechanism of phenotypic flexibility does not rely on new, stable evolution (e.g., of novel β-lactamases with enhanced activity). These data highlight the paramount importance of screening for HR during the early stages of the drug development process, as well as during clinical susceptibility testing, to avoid potential treatment failures. In sum, the main insights of this work are that β-lactamase gene amplification affords bacteria the ability to (1) flexibly use suboptimal beta-lactamases (weak enzymatic activity) to resist new and improved β-lactams and thus avoid the need for evolution of more potent beta-lactamases, (2) that this system can also provide resistance to the increased stress imposed by the use of β-lactamase inhibitors, (3) that this means bacteria are already positioned to resist new and improved beta-lactams/beta-lactamase inhibitors that have not yet even been introduced into the clinic, and (4) these data suggest that drug development efforts should take amplification-mediated heteroresistance into account during development and before novel drugs reach the clinic, to give these new medications the best chance to succeed and provide clinical benefit.
Methods
Ethics statement
All research was conducted in compliance with Emory Biosafety Committee approval. Clinical isolates are provided de-identified by the Georgia Emerging Infections Program as part of the CDC’s EIP Multi-site Gram-negative Surveillance Initiative or the Emory University Investigational Clinical Microbiology Core. No patient identifiers deemed Protected Health Information are provided, thus no Institutional Review Board approval is required.
Isolate information
Enterobacter cloacae complex strain RS (Supplementary Tables 1, 3) is a clinical isolate previously described22. Carbapenem-resistant (CR) organisms were collected in Georgia, USA by the Georgia Emerging Infections Program as part of the CDC’s EIP Multi-site Gram-negative Surveillance Initiative (MuGSI): Acinetobacter baumannii (CRAB, from 2012 to 2015) and Enterobacterales spp. (CRE, from 2011 to 2015). Identification of cefiderocol heteroresistance by population analysis profile in these isolates was previously described23. Enterobacter cloacae complex sp. isolate Mu1197 (Supplementary Table 3), A. baumannii Mu1956 and Mu1984, along with the metallo-β-lactamase producing K. pneumoniae genomes, were assembled de novo and uploaded to NCBI Genbank (Supplementary Tables 3, 4). We used the Proksee44 FastANI tool version 1.1.0 to compare total nucleotide identity between the RS chromosome and Mu1197 chromosome and found ~93.5% average nucleotide identity. Antibiotic resistance determinants in strain RS were identified with the Comprehensive Antibiotic Resistance Database (CARD; card.mcmaster.ca), Resistance Gene Identifier (RGI) software 6.0.345.
Reagents
Mueller-Hinton agar (MHA; BD Difco), Mueller-Hinton broth (MHB; BD Difco), and cation-adjusted MHB (CA-MHB; BD Difco) were used throughout. Iron-depleted cation-adjusted Mueller-Hinton broth (ID-CA-MHB) was used for experiments with cefiderocol and prepared according to CLSI guidelines46: CA-MHB was treated with 1% Chelex resin (Sigma–Aldrich) for 2 h at room temperature with gentle stirring, filtered to remove Chelex, and 11.25 µg/mL MgCl2, 22.5 µg/mL CaCl2, and 10 µM ZnCl2 were added back. Cefiderocol solutions were created at a 10 mg/mL stock solution in DMSO of cefiderocol powder (MedChemExpress) or 27.83 mg/mL Fetroja (Shionogi) in water, which contains 10 mg/mL cefiderocol. Either stock preparation produced comparable results. For broth cultures, bacteria were cultured at 37 °C with shaking.
Population analysis profile
Population analysis profile (PAP) was performed as described previously19 and indicated in Supplementary Fig. 1. A given clinical isolate was grown overnight from a single colony streaked to MHA from −80 °C glycerol stocks in 1.5 mL ID-CA-MHB. After approximately 16–20 h of growth, the culture was serially diluted in PBS in a 96-well plate (Falcon), and 7.5 or 10 µl of each dilution was plated on MHA containing antibiotics as indicated. Colonies were enumerated after 24–48 h of growth. The surviving colonies are enumerated, and the isolate is classified as resistant if at least 50% of the total colonies grow at 1 or 2× breakpoint. An isolate was considered susceptible if less than 0.0001% (−6 logs) of the cells grow at any concentration shown. An isolate is considered heteroresistant if there greater than 0.0001% survival at 1× and 2× breakpoint and an ≥8-fold difference between the resistance of the subpopulation and resistance of the main population. As an example, if <50% of the population survives at 8 µg/mL, the resistance of the main population is 4 µg/mL. The resistance of the subpopulation that survives on 32 µg/mL is greater than 32 µg/mL, making the fold change ≥8. The limit of detection is approximately −7 logs, but varies based on the density of the culture, in the figures, the y-axis is set at −6 logs of survival. See Supplementary Fig. 1 for graphical representation.
In defining the features of heteroresistance in the isolates of this work, based on four guidelines set forth by Andersson et al. 20:
-
1.
Clonality: these isolates demonstrate monoclonal heteroresistance, they are purified isolates, and single colonies are used throughout experiments.
-
2.
Level of resistance: the MIC of the resistant subpopulation in these strains is ≥8× the MIC of the main population when comparing the amount of killing by the lowest concentration of cefiderocol used throughout, and the growth of the resistant subpopulation at 32 µg/mL.
-
3.
Frequency of the resistant subpopulation: We consider the frequency of the subpopulation at 2× the CLSI breakpoint, for the strains used throughout, the frequency is ~0.01%–0.0001%.
-
4.
Stability: these isolates demonstrate unstable heteroresistance. As shown in the passage experiments after selection, there is a significant reduction in the resistant population frequency within 50 generations (~10 generations per passage) of growth in antibiotic-free media.
Time kill
RS was streaked from −80 glycerol stocks to MHA for isolation, and a single colony was used to start overnight cultures in ID-CA-MHB in 1.5 ml volume in 5 ml aeration culture tubes and grown for 10 h. Subsequently, 6 µl of this overnight culture was added to 3 ml ID-CA-MHB containing 16 µg/mL cefiderocol in 10 ml aeration culture tubes and grown for 24 h. At the timepoints indicated, 100 µl of culture was removed, serially diluted in PBS, and plated on MHA containing 0 or 2 µg/mL cefiderocol, grown for 24 h, and surviving colonies were enumerated.
Resistance stability assays
Strains were streaked from −80 glycerol stocks to MHA for isolation, and a single colony was used to start overnight cultures in ID-CA-MHB in 1.5 ml volume in 5 ml aeration culture tubes and grown for 15–20 h. Cultures were back-diluted into 3 ml of fresh ID-CA-MHB in 10 ml aeration culture tubes and grown with cefiderocol for 24 h for RS and Mu1984 and for 48 h for Mu1956 or without cefiderocol for 24 h for all strains. The conditions for each strain are listed in Supplementary Table 4. Aliquots were taken to determine the percent resistance to cefiderocol to ensure selection of the resistant subpopulation (Supplementary Table 4). The remaining cells were collected, and gDNA was extracted with the Promega Wizard Genomic Extraction kit for whole genome sequencing. To confirm the resistant population selected in the presence of cefiderocol was the result of heteroresistance and not a spontaneous resistance mutation, the culture grown in cefiderocol was passaged each day by 1:1000 back-dilution into fresh ID-CA-MHB and grown for 24 h, with aliquots taken to quantify the resistant population and determine if the frequency substantially reduced after removal of antibiotic.
Whole genome sequencing
The samples from the resistance stability assays were subject to whole genome sequencing following extraction with the Wizard Genomic DNA Purification kit (Promega). Samples of strain RS grown from single colonies collected on 4, 8, and 16 µg/mL cefiderocol were sequenced following isolation using the Quick-DNA HMW MagBead Kit (Zymo). The genome of the strains grown without antibiotic (mostly susceptible) was subjected to Illumina (650 Mbp) and Nanopore (300 Mbp ONT) sequencing to create a reference genome and quantify gene copy variation. The genome of the resistant population from growth with cefiderocol was subject to Illumina sequencing and mapped to the respective reference genome with CNV analysis. Quality control and adapter trimming were performed with bcl2fastq47 version 2.20.0.445. Reads were mapped to their respective references via bwa mem48 version BWA-0.7.17 (r1188). PCR and optical duplicates were marked and excluded from the analysis using PicardTools’ ‘MarkDuplicates (version 2.25)’49 functionality. Aligned read counts were imported into R’s CNOGpro50 package (version 1.1). CNV events were called via CNOGpro using a bootstrapping method, which calculates an average gene number event, giving a possible upper and lower bound. The new reference genomes have been uploaded to NCBI (Supplementary Table 4). Genome sequencing and analysis were performed by Microbial Genome Sequencing Center (migscenter.com) and SeqCenter (seqcenter.com). Sequencing data from growth in cefiderocol is available in the NCBI SRA.
Enterobacter RS mutagenesis
Lambda-red-based allelic exchange was used to replace the amplified region or the blaSHV-5 coding sequence with a kanamycin resistance gene, and then the gene was removed with Flp recombinase51,52 to create unmarked in-frame deletions. The kanamycin resistance gene from pEXR6K_kanFRT was cloned using Promega GoTaq 2X master mix with Flp recognition sequence and homology to regions flanking the gene to be replaced using primers JCP293/244 for blaSHV-5 and JCP269/271 for the amplified region (Supplementary Table 5). The purified PCR product was electroporated into competent RS pKD46-tet, and transformants were selected on 90 µg/mL kanamycin. Transformants were restreaked to Kan90 for isolation and subject to PCR for successful allelic exchange as indicated by a product size change using primers flanking the gene to be replaced: JCP213/214 for blaSHV-5 and JCP272/210 for the amplified region (Supplementary Table 5). The mutants were then made electrocompetent and electroporated with pCP2052. Transformants were selected at 30 °C on 50 µg/mL chloramphenicol, patched to 50 µg/mL chloramphenicol at 30 °C and grown for 24 h, then patched to MHA and MHA+Kan90. Kanamycin-sensitive mutants were streaked for isolation, and PCR was used with the same flanking primers to screen for the loss of the kanamycin resistance gene.
Enterobacter RS bla SHV-5 manipulation and allelic exchange
To manipulate blaSHV-5, the region of the chromosome containing the coding sequence, and 750 bp upstream and 747 bp downstream were cloned using primers JCP343/344 into SmaI (NEB)-digested pTOX5 allelic exchange vector53, using E. coli PIR2 and sequenced to confirm using primers JCP345/346/347/348 (GeneWiz). PIR2 carrying pTOX5 plasmids was propagated in MHB or MHA containing 20 μg/mL chloramphenicol and 2% glucose. The wild-type gene, the C-terminal myc-epitope tagged, the S238G;K240E variant, and the M69I variant was used to complement the ΔblaSHV-5 deletion. The myc epitope was added before the stop codon of blaSHV-5 by NEB Q5 Site-Directed Mutagenesis according to the manufacturer using primers JCP505/506 with pTOX5 blaSHV-5 template. S238G;K240E and M69I refers to the Ambler numbering system for β-lactamases54, in RS SHV-5, the numbering is S236G;K237E and M67I. The S238G;K240E mutations were created using the NEB Q5 Site-Directed Mutagenesis reagents according to the manufacturer using primers JCP323/324 and subsequently JCP325/326. M69I was created using primers JCP321/322. The resulting plasmids were sequenced with primers JCP213, JCP214, JCP345, and JCP346. The pTOX5 blaSHV-5 vectors were transformed into electrocompetent Enterobacter RS ΔblaSHV-5 with 25 µg/mL chloramphenicol and 2% glucose. Purple colonies were selected, resuspended in 2 mL LB + 2% glucose, cells were collected when the OD of the culture reached approximately OD 0.2, the cells were washed twice in M9 salts + 2% rhamnose, and resuspended in 500 μl of M9 salts + 2% rhamnose. 200 μl and 20 μl were each plated on M9 agar + 2% rhamnose and grown at 37°. After 36–48 h, non-purple colonies were restreaked to MHA. Allelic exchange was confirmed by PCR using primers JCP213/214, and primers JCP255, JCP256, and JCP258 were used for Sanger sequencing of the JCP213/214 PCR product (GeneWiz). The chromosomal loci of each strain were 100% nucleotide match to the original chromosome except for introduced mutations. Supplementary Table 6 lists strains generated.
RS confirmation of duplication
PCR was performed using GoTaq Master Mix (Promega) using 5 ng of DNA extracted from RS collected after growth on MHA containing 0 or 32 μg/mL cefiderocol, with 30 cycles of amplification. Primer pair 1 shown in Supplementary Fig. 4 is JCP255/238, and primer pair 2 is JCP237/229 (Supplementary Table 5). An equal volume of PCR product was loaded into 0.7% agarose containing ethidium bromide and imaged using Biorad Chemidoc XRS+ with Image Lab 6.1 software.
Quantitative PCR of DNA
qPCR was performed from samples as described in each figure legend. DNA was purified using the Wizard Genomic DNA Purification kit (Promega) following the manufacturer’s instructions. DNA was diluted to 10 ng/μl following quantification by Take3 (Biotek). Power SYBR Green PCR Master Mix (Applied Biosystems, Thermo Fisher) was used in 20 μl reactions with 10 ng of DNA and 50 nM primers. For each gene, multiple primer pairs were tested in advance of use according to the guidelines of the Applied Biosystems StepOnePlus Real-Time PCR machine and to confirm primer pairs had similar efficiencies and melt curves. qPCR was performed in technical triplicate, and fold change was calculated from the mean of technical triplicates and analyzed with StepOne software version 2.1. CT values were normalized to the respective housekeeping gene. For all experiments except where noted, the fold change for each biological replicate was compared to the same replicate from no antibiotic conditions, resulting in a value of 1 for each no antibiotic replicate. Fold change was calculated using the 2−ΔΔCT method55. Primers are listed in Supplementary Table 5.
RS was grown overnight in 1.5 ml ID-CA-MHB, serially diluted in sterile PBS, and 7.5–10 μl of each dilution were spot-plated on MHA. After ~24 h of growth at 37°, cells were collected. Surviving colonies from MHA containing no addition or various cefiderocol and potassium clavulanate (Combi-blocks) concentrations (as described in the figures) were collected with a sterile cotton swab and resuspended in PBS, then the cells were collected by centrifugation. For qPCR, cysG was detected with JCP241/242 and was used as the housekeeping gene for normalization, blaSHV-5 with JCP257/258, NF29_02980 with JCP253/254, recF/recN/SMC (NF29_03000) with JCP251/252, aldolase (NF29_03030) with JCP237/238, and NF29_03450 with JCP265/266.
Mu1956 was grown overnight in 1.5 ml ID-CA-MHB, and 12 μl were subcultured into 3 ml ID-CA-MHB alone or with the addition of 8 μg/mL cefiderocol, or the addition of 8 μg/mL cefiderocol and 0.5 μg/mL avibactam sodium (Combi-blocks), in a 10 ml volume aeration tube grown at a 45° angle with shaking. After 20 h, an aliquot was serially diluted and plated to MHA with and without cefiderocol addition, and the rest of the cells were collected by centrifugation for DNA extraction. For qPCR, clpX was detected with JCP302/303 and was used as the housekeeping gene for normalization, blaADC-30 was detected with JCP298/299.
Mu1984 was grown overnight in 1.5 ml ID-CA-MHB, and 12 μl were subcultured into 3 ml ID-CA-MHB with no addition or containing 8 μg/mL cefiderocol, 8 μg/mL cefiderocol and 0.5 μg/mL avibactam, in a 10 ml volume aeration tube, grown at a 45° angle with shaking. After 20 h, an aliquot was serially diluted and plated to MHA with and without cefiderocol addition, and the rest of the cells were collected by centrifugation for DNA extraction. For this strain, selection was less consistent, and the samples for which <50% of the population grew on MHA containing 2 μg/mL cefiderocol were removed from analysis. For qPCR, clpX was detected with JCP302/303 and was used as the housekeeping gene for normalization, blaADC-33 was detected with JCP337/338.
The metallo-β-lactamase producing K. pneumoniae was grown overnight in 1.5 ml ID-CA-MHB, serially diluted in sterile PBS, and 7.5–10 μl of each dilution were spot-plated on MHA containing 0 or 16 μg/mL cefiderocol. After ~24 h of growth at 37°, surviving colonies was collected with a sterile cotton swab and resuspended in PBS, then cells were collected by centrifugation. For qPCR, rplS was detected with TOP54/55 and was used as the housekeeping gene for normalization, blaNDM-5 with TOP52/53.
qPCR for mRNA, qPCR for DNA, and immunoblot of RS Δbla SHV-5::bla SHV-5 and RS Δbla SHV-5::bla SHV-5 _myc
RS strains were grown overnight in 1.5 ml ID-CA-MHB, diluted in sterile PBS 1 in 10−6 for MHA and 1:5 for MHA + 32 µg/ml cefiderocol, and 200 µl were spread. After ~24 h of growth at 37°, cells were collected in sterile PBS, and 1:1:4 (volume) aliquots of the suspension were collected by centrifugation. qPCR for the blaSHV-5 gene abundance was performed as above.
For qPCR to quantify blaSHV-5 mRNA transcript abundance, the cell pellet was treated with RNAProtect (Qiagen) and RNA was isolated with Qiagen RNAEasy (#74104), then treated with DNAse (BioLab #M0303S) according to the manufacturer’s instructions. Reverse-transcriptase quantitative PCR was performed with Power SYBR Green RNA to CT 1-Step Kit (Applied Biosystems #4389986). cysG was detected with JCP241/242 and was used as the housekeeping for normalization, blaSHV-5 with JCP257/258. For all experiments except where noted, the fold change for each biological replicate was compared to the same replicate from no antibiotic conditions, resulting in a value of 1 for each no antibiotic replicate. Fold change was calculated using the 2−ΔΔCT method55.
For immunoblot, the cell pellet was resuspended with B-PER Complete, Bacterial Protein Extraction Reagent (#89821) with a Pierce Protease Inhibitor tablet, EDTA free (#A32965), incubated for 15 min, and centrifuged. The soluble fraction was collected and protein content quantified with the BCA assay (Thermo). Twenty µg of protein in Laemmli buffer was loaded for each sample and subjected to SDS-PAGE, transferred to nitrocellulose membrane, and stained with Ponceau. After washing, the membrane was probed with 1:500 anti-myc (Cell Signaling #2276; 9B11; lot 29) followed by 1:15,000 IRDye 680RD (donkey anti-mouse; Li-Cor#926-68072; lot D20803-13) and imaged with Li-Cor Odyssey FC, analyzed with Odyssey Li-cor Image Studio Ver 5.2. Western blots using this antibody from cell lysate without the myc-tagged SHV-5 protein showed the absence of cross-reactive bands, indicating the specificity of the antibody (Supplementary Fig. 5C).
SHV-5 enzyme kinetics
Primers JCP501/502 were used to clone blaSHV-5 from the RS chromosome and assembled with pET28a-TEV (Palzkill laboratory), amplified with JCP523/524 using Hifi assembly, resulting in hexa-His, TEV site, and SHV-5 lacking the signal sequence. Sequencing with commercial T7 and T7-Term primers confirmed the constructs (Genewiz). The plasmid was transformed into NEB5α with 35 μg/mL kanamycin selection and transformed into E. coli BL21(DE3) cells for expression.
Enzyme expression
E. coli BL21(DE3) cells with the pET28a-blaSHV-5 plasmid were cultured in lysogeny broth medium at 37 °C until the OD600 reached 0.8–1.0. Protein expression was initiated using 0.2 mM isopropyl β-D-1-thiogalactopyranoside (IPTG). The culture was then placed in a shaking incubator set at 23 °C for 20 h. The next day, the cells were pelleted using low-speed centrifugation, washed with phosphate-buffered saline (PBS), and stored at −80 °C.
Enzyme purification
The cells were thawed and resuspended in binding buffer (25 mM sodium phosphate, pH 7.4, 300 mM NaCl, 20 mM imidazole, and Xpert protease inhibitor cocktail solution [GenDEPOT]). The cells were then lysed using sonication, and the cell debris was pelleted by centrifugation at 10,000 × g for 15 min at 4 °C. The supernatant was filtered through a 0.45 µm filter. The Cobalt Chelating Resin (G-Biosciences) was washed with water and preequilibrated with binding buffer. The supernatant and preequilibrated resin were mixed for 1 h at 4 °C. The mixture was then loaded onto a gravity flow column. The flowthrough was collected and poured over the resin for a total of three times. The resin was washed with binding buffer, and the protein was eluted by adding buffer (25 mM sodium phosphate, pH 7.4, 300 mM NaCl, and Xpert protease inhibitor cocktail solution) supplemented with 40, 60, 80, 100, 150, and 200 mM imidazole, respectively. The presence and purity of SHV-5 in each fraction were visualized by sodium dodecyl sulfate-polyacrylamide gel electrophoresis (SDS-PAGE) followed by Bio-Safe Coomassie G-250 staining. Protein fractions containing SHV-5 were pooled, concentrated, and buffer-exchanged with wash buffer (25 mM sodium phosphate, pH 7.4, 300 mM NaCl, and Xpert protease inhibitor cocktail solution) using an Amicon Ultra-15 centrifugal filter unit (MilliporeSigma). To remove the His-tag, the protein was incubated with tobacco etch virus (TEV) protease overnight at 4 °C. The next day, Ni Sepharose 6 Fast Flow Resin (Cytiva) was applied to the reaction mixture to remove the His-tagged TEV protease and any remaining SHV-5-His. Protein purity and His-tag cleavage were visualized by SDS-PAGE followed by Coomassie staining. We found that the SHV-5 M69I enzyme was purified at low yield, possibly due to reduced stability relative to SHV-5. Due to the lower yield, we were not able to purify the TEV-protease cleaved version with the His-tag removed in sufficient quantity. Therefore, the His-tag version of SHV-5 M69I was used for enzyme kinetics assays. We also showed that the His-tagged version of SHV-5 has similar kinetic parameters as SHV-5 without the His-tag, showing that the His-tag does not affect enzyme function.
Kinetic assays
Michaelis-Menten steady-state kinetic parameters for SHV-5 were determined for cefiderocol, cephalothin, and cefotaxime. The wavelengths and extinction coefficients used were the following: cefiderocol, 259 nm, Δε = 9443 M−1 cm−1; cephalothin, 262 nm, Δε = 7660 M−1 cm−1; cefotaxime, 264 nm, Δε = 7250 M−1 cm−1. Reactions for each substrate were conducted at 25 °C in buffer containing 50 mM sodium phosphate (pH 7.0) and 1 µg/mL bovine serum albumin. A Beckman Coulter DU 800 spectrophotometer (Beckman Coulter) was used to monitor substrate hydrolysis. Initial hydrolysis rates were plotted against the substrate concentrations, and the data was fitted to the Michaelis-Menten equation using GraphPad Prism 10 (GraphPad Software, www.graphpad.com) to determine kcat and KM values. The error for kcat/KM values was calculated using the equation below, where SEM is the standard error of the mean:
Galleria mellonella infection model
Galleria mellonella larvae were used in this study, from Speedyworm.net. It is difficult to estimate the larval age, but they had an average mass of ~200 mg and were used within two weeks of delivery. Larvae were maintained in ambient air at ~15 °C until the time of the experiment. Sex of larvae was not considered. This work was approved by the Emory Biosafety Committee.
In vivo amplification and colony forming units: The agar used was MacConkey Agar with Crystal violet, sodium chloride, and 0.15% bile salts (MACVBS) containing 1 μg/mL ciprofloxacin (total CFU) or 1 μg/mL ciprofloxacin + 2 μg/mL cefiderocol. Enterobacter RS is ciprofloxacin resistant, and MACVBS + ciprofloxacin prevents the growth of any larvae-associated bacteria other than RS. Like MHA containing 2 μg/mL cefiderocol, MACVBS containing no antibiotic, ciprofloxacin, or cipfloxacin + 2 μg/mL cefiderocol resulted in no change in blaSHV-5 abundance. Enterobacter strain RS was grown overnight in Mueller-Hinton Broth at 37 °C with shaking. Cells were collected by centrifugation, washed twice in sterile PBS, and diluted in PBS to a density of ~1 × 108 CFU/mL. 10 μl of the bacterial suspension was injected with a sterilized Hamilton #1701 Gastight 10 µl syringe, and worms were moved to 37 °C. The inoculum was serially diluted in PBS and plated on MACVBS + ciprofloxacin; after 24 h, the inoculum density was enumerated and CFU collected for qPCR. At 1 and 4 h post infection, worms were injected with 10 μl PBS or 10 μl cefiderocol solution in PBS (0.5 mg/mL) to achieve 25 mg/kg at each dose. At ~20 h post infection, each worm was added to 1 mL sterile PBS and homogenized using Biospec Products Tissue Tearor #985370-395. The homogenate was serially diluted in PBS, and 5 μl of each dilution was spot-plated on agar, and 200 μl of undiluted homogenate was spread on agar as well. After 24 h, colony forming units (CFU) were enumerated to calculate the total CFU and CFU on agar containing 2 μg/mL cefiderocol. The resistant CFU were collected for qPCR. qPCR for blaSHV-5 abundance was performed as described above, with the inoculum as the comparator control for calculating ΔΔCT.
Survival assay: Strains were grown overnight in IDCAMHB at 37 °C with shaking. Cells were collected by centrifugation, washed twice in sterile PBS, and diluted in PBS. 5 μl of the bacterial suspension was inject with a sterilized Hamilton #1701 Gastight 10 µl syringe, and larvae were moved to 37 °C in sterile petri dish containing bedding and 10 larvae per dish. At 1 h post infection, worms were injected with 5 μl PBS or 5 μl cefiderocol solution in PBS (1 mg/mL) to achieve ~25 mg/kg at each dose. Larvae survival was monitored every 24 h up to 120 h post infection by monitoring coloration, movement, and a loss of response to physical touch. The inocula for experiments with Enterobacter strain RS and ΔblaSHV-5 was ~1.5 × 108 CFU/ml, resulting in ~7.5 × 105 CFU per 5 µl injection, and for experiments with RS naïve and RS pretreated with cefiderocol was ~3 × 107 CFU/ml, resulting in ~1.5 × 105 CFU per 5 µl injection. To prepare the inocula of the pretreated RS samples, strain RS was grown overnight in IDCAMHB at 37 °C with shaking, then subcultured 1:100 into IDCAMHB containing 16 µg/mL cefiderocol. After 24 h, the culture was diluted 1:1000 into IDCAMHB containing 32 µg/ml cefiderocol. After 18 h, the resistant RS culture was prepared as above for infection in parallel with naïve RS, and plated to MHA containing cefiderocol to confirm enrichment of the resistant subpopulation.
β-lactamase inhibitor screen
To screen carbapenem-resistant isolates with β-lactamase inhibitors, the cefiderocol PAP was performed as above, except the MHA contained cefiderocol alone or with either 4 µg/mL clavulanate or 4 µg/mL avibactam. Each inhibitor was also included in MHA with no cefiderocol to confirm that the inhibitor alone did not affect total colony forming units.
Genetic manipulation of CRAB Mu1956 and Mu1884
ΔblaADC::apra strains (Supplementary Table 6) were generated by RecET-mediated recombineering56. Primers (ampC-del-for/ampC-del/rev, Supplementary Table 5) were designed to generate a fully in-frame apramycin resistance cassette with 100 bp homology on each end to the upstream and downstream regions of ampC, including the start and stop codons. The primers were used to amplify the ApmR gene from the pUC18-mini-Tn7-LAC-apra plasmid57. Purified PCR fragments were electroporated into A. baumannii 17978 containing a plasmid encoded RecET system, which was induced with 0.5 mM IPTG 3 h prior to cell collection for electroporation. Cells were pelleted by centrifugation and washed three times with molecular-grade water. Cells were then mixed with the purified PCR fragment in 0.2-cm cuvettes and electroporated at 2.50 kV. Transformants were recovered in 1 mL LB for 30 min at 37 °C without shaking, followed by 1 h at 37 °C with shaking and selected for by plating on 40 μg/mL apramycin. Transformants were confirmed for ΔblaADC::apra by PCR and increased sensitivity to ampicillin. To introduce ΔblaADC::apra into clinical isolates Mu1956 and Mu1984, cells were grown to late log phase, electroporated with ΔblaADC::apra gDNA, and selected on apramycin as described above. Transformants were confirmed for ΔblaADC::apra by PCR using primers JMC-check-F/JMC-check-R (Supplementary Table 5).
ddPCR
Droplet digital PCR was completed at the Emory Integrated Genomics Core using the Bio-Rad QX200 ddPCR system using the QuantaSoft Analysis Pro Software version 1.7.4. blaSHV-5 primers were JCP257/258, and the custom probe internal to the PCR product was conjugated to FAM by Bio-Rad (#10031276), and cysG primers were JCP241/242, the custom prober internal to the PCR product was conjugated to HEX (#10031279), and Black Iowa was the quencher. The custom internal probe for blaSHV-5 was GATCTGGTGGACTACTCGCC, and for cysG: GGGCAATCTGACCAAGGTGC. The parameters were: 95 °C for 10 min, 40 cycles of (94 °C for 30 s, 60 °C for 1 min), 98 °C for 10 min, hold at 4 °C. 100 ng of DNA was used in each well.
RS SHV-5 variant experiments
PAP was performed as described above but with cefiderocol from 0.125 µg/mL to 32 µg/mL for RS mutant strains: ΔblaSHV-5, ΔblaSHV-5::blaSHV-5 (referred to as blaSHV-5 in Fig. 3), ΔblaSHV-5::blaSHV-5 M69I (blaSHV-5 M69I), and ΔblaSHV-5::blaSHV-5 S238G;K240E (blaSHV-5 S238G;K240E; which is SHV-1). Surviving colonies were collected from MHA containing 0 or 4 µg/mL cefiderocol and suspended in 1 mL sterile PBS, used for DNA extraction, and qPCR was performed as described above. 10 µl of the suspension was added to 1 mL ID-CA-MHB containing 4 µg/mL cefiderocol. After 24 h growth in broth containing 4 µg/mL cefiderocol, PAP was performed. After 24 h of growth, surviving colonies were again collected from MHA containing 8 µg/mL cefiderocol. From the suspension of cells collected from 8 µg/mL cefiderocol, 10 µl of the suspension was added to 1 mL ID-CA-MHB containing 8 µg/mL cefiderocol. After 24 h growth in broth containing 8 µg/mL cefiderocol, PAP was performed. After 24 h of growth, surviving colonies were again collected from MHA containing) 16 µg/mL cefiderocol. From the suspension of cells collected from 16 µg/mL cefiderocol, 10 µl of the suspension was added to 1 mL ID-CA-MHB containing 16 µg/mL cefiderocol. After 24 h growth in broth containing 16 µg/mL cefiderocol, PAP was performed. After 24 h of growth, surviving colonies were again collected from MHA containing 0 (this represents the amplification after growth in 16 µg/mL cefiderocol in Fig. 3E). For qPCR, the surviving colonies collected from MHA containing no cefiderocol in the initial PAP is the comparator for calculating ΔΔCT. DNA samples collected from the whole population of each replicate from the final passage for all three strains were used to confirm the identity of the blaSHV-5 allele by performing PCR with primers JCP213/214 and subjected to Sanger sequencing with JCP255 and JCP258.
RS cefiderocol/clavulanate passage
PAP was performed as described above on cefiderocol with 4 µg/mL clavulanate, as well as plated on MHA containing 8 µg/mL cefiderocol and 0.06 µg/mL clavulanate. After ~24 h of growth, surviving colonies were enumerated for each replicate and collected from MHA containing no cefiderocol (the baseline comparator for qPCR). The surviving colonies from MHA containing 8 µg/mL cefiderocol and 0.06 µg/mL clavulanate were resuspended in 1 mL PBS, from which 7.5 µl was inoculated into 2 mL ID-CA-MHB with 8 µg/mL cefiderocol and 0.06 µg/mL clavulanate, and the remaining cells were collected for DNA extraction. After 24 h of growth, PAP was performed on cefiderocol with 4 µg/mL clavulanate, and the culture was also plated on MHA containing 16 µg/mL cefiderocol and 0.25 µg/mL clavulanate. After 24 h, surviving colonies were enumerated and collected from MHA containing 16 µg/mL cefiderocol and 0.25 µg/mL clavulanate and resuspended in 1 mL PBS. 7.5 µl was added to 2 mL ID-CA-MHB with 16 µg/mL cefiderocol and 0.25 µg/mL clavulanate, and the remaining cells were collected for DNA extraction. After 24 h of growth, PAP was performed on cefiderocol with 4 µg/mL clavulanate, and the culture was also plated on MHA containing 8 µg/mL cefiderocol and 4 µg/mL clavulanate. After 24 h, surviving colonies were enumerated and collected from 16 µg/mL cefiderocol and 4 µg clavulanate for qPCR.
Mu1956 passage experiment
Mu1956 was grown overnight, and PAP performed on MHA containing 0–32 µg/mL cefiderocol and 4 µg/mL avibactam. From the overnight culture, 12 µl were inoculated into 3 ml ID-CA-MHB without drug or with 4 µg/mL cefiderocol and 1 µg/mL avibactam, in a 10 ml volume aeration tube, grown at a 45° angle with shaking. The cells of the overnight broth culture collected for qPCR. After 24 h, PAP was performed on MHA containing cefiderocol and 4 µg/m avibactam. The cells of the broth cultures were collected for qPCR.
Broth microdilution
Broth microdilution was used to determine the minimum inhibitory concentrations (MICs) of cefiderocol for strains grown in ID-CA-MHB with and without cefiderocol by following the CLSI protocol26. RS was grown for 24 h in 0 or 32 µg/mL cefiderocol, Mu1984 and Mu1956 were grown for 24 h in 0 or 8 µg/mL cefiderocol, MBL + K. pneumoniae was grown in 0 or 4 µg/mL cefiderocol for 48 h. In brief, a suspension of bacteria was diluted in ID-CA-MHB to ~5 × 104 CFU/well; cefiderocol concentrations were prepared in 2-fold dilutions ranging from 0.0125 to 64 µg/mL. After incubation of 16 h (or 20 h for A. baumannii) at 37 °C, MICs were determined according to the well with the lowest concentration in which bacterial growth was not visible.
Statistical methods
Figure legends detail the n of each experiment, the statistical test employed where relevant, and the definition of the error bars. Microsoft Excel Version 2311 was used to collect most data unless noted elsewhere in the methods. Data was analyzed using GraphPad Prism 10.1.1 or 10.1.2, except where noted in methods.
Reporting summary
Further information on research design is available in the Nature Portfolio Reporting Summary linked to this article.
Data availability
Materials are available upon request to David S. Weiss. Genome sequences in this study are available at accession numbers CP010512 for RS, CP096894-CP096901 [https://www.ncbi.nlm.nih.gov/nuccore/CP096894, https://www.ncbi.nlm.nih.gov/nuccore/CP096895, https://www.ncbi.nlm.nih.gov/nuccore/CP096896, https://www.ncbi.nlm.nih.gov/nuccore/CP096897, https://www.ncbi.nlm.nih.gov/nuccore/CP096898, https://www.ncbi.nlm.nih.gov/nuccore/CP096899, https://www.ncbi.nlm.nih.gov/nuccore/CP096900, https://www.ncbi.nlm.nih.gov/nuccore/CP096901] for Mu1956, CP096818-CP096820 [https://www.ncbi.nlm.nih.gov/nuccore/CP096818, https://www.ncbi.nlm.nih.gov/nuccore/CP096819, https://www.ncbi.nlm.nih.gov/nuccore/CP096820] for Mu1984, JAQGEE000000000.1 [https://www.ncbi.nlm.nih.gov/nuccore/JAQGEE000000000.1] for MBL-producing K. pneumoniae, and CP157375 for Mu1197 at NCBI Genbank. Sequencing data from growth in cefiderocol are available in NCBI SRA Source data are provided with this paper.
References
Antimicrobial Resistance Collaborators. Global burden of bacterial antimicrobial resistance in 2019: a systematic analysis. Lancet 399, 629–655 (2022).
Review on Antimicrobial Resistance. Antimicrobial resistance: tackling a crisis for the health and wealth of nations. https://amr-review.org/sites/default/files/AMR%20Review%20Paper%20-%20Tackling%20a%20crisis%20for%20the%20health%20and%20wealth%20of%20nations_1.pdf (2014).
Review on Antimicrobial Resistance. Securing new drugs for future generations: the pipeline of antibiotics. https://amr-review.org/sites/default/files/SECURING%20NEW%20DRUGS%20FOR%20FUTURE%20GENERATIONS%20FINAL%20WEB_0.pdf (2015).
Centers for Disease Control and Prevention. Outpatient antibiotic prescriptions — United States, 2020. https://www.cdc.gov/antibiotic-use/data/report-2020.html (2020).
The Pew Charitable Trusts. Analysis shows continued deficiencies in antibiotic development since 2014. https://www.pewtrusts.org/en/research-and-analysis/data-visualizations/2019/five-year-analysis-shows-continued-deficiencies-in-antibiotic-development (2019).
Humphries, R. M. et al. First report of ceftazidime-avibactam resistance in a KPC-3-expressing Klebsiella pneumoniae isolate. Antimicrob. Agents Chemother. 59, 6605–6607 (2015).
Centers for Disease Control and Prevention. Antibiotic resistance threats in the United States. https://www.cdc.gov/antimicrobial-resistance/data-research/threats/index.html (2019).
Ito-Horiyama, T. et al. Stability of novel siderophore cephalosporin S-649266 against clinically relevant carbapenemases. Antimicrob. Agents Chemother. 60, 4384–4386 (2016).
Poirel, L., Kieffer, N. & Nordmann, P. Stability of cefiderocol against clinically significant broad-spectrum oxacillinases. Int. J. Antimicrob. Agents 52, 866–867 (2018).
Ito, A. et al. Stability and low induction propensity of cefiderocol against chromosomal AmpC beta-lactamases of Pseudomonas aeruginosa and Enterobacter cloacae. J. Antimicrob. Chemother. 73, 3049–3052 (2018).
Frohlich, C., Sorum, V., Tokuriki, N., Johnsen, P. J. & Samuelsen, O. Evolution of beta-lactamase-mediated cefiderocol resistance. J. Antimicrob. Chemother. https://doi.org/10.1093/jac/dkac221 (2022).
Poirel, L., Sadek, M., Kusaksizoglu, A. & Nordmann, P. Co-resistance to ceftazidime-avibactam and cefiderocol in clinical isolates producing KPC variants. Eur. J. Clin. Microbiol. Infect. Dis. 41, 677–680 (2022).
Hackel, M. A. et al. In vitro activity of the siderophore cephalosporin, cefiderocol, against a recent collection of clinically relevant Gram-Negative Bacilli from North America and Europe, including carbapenem-nonsusceptible isolates (SIDERO-WT-2014 Study). Antimicrob. Agents Chemother. https://doi.org/10.1128/AAC.00093-17 (2017).
Kazmierczak, K. M. et al. In vitro activity of cefiderocol, a siderophore cephalosporin, against a recent collection of clinically relevant carbapenem-non-susceptible Gram-negative bacilli, including serine carbapenemase- and metallo-beta-lactamase-producing isolates (SIDEROG-WT-2014 Study). Int. J. Antimicrob. Agents 53, 177–184 (2019).
Karlowsky, J. A. et al. In vitro activity of cefiderocol, a siderophore cephalosporin, against Gram-negative bacilli isolated by clinical laboratories in North America and Europe in 2015-2016: SIDERO-WT-2015. Int. J. Antimicrob. Agents 53, 456–466 (2019).
Hackel, M. A. et al. In vitro activity of the siderophore cephalosporin, cefiderocol, against carbapenem-nonsusceptible and multidrug-resistant isolates of gram-negative bacilli collected worldwide in 2014 to 2016. Antimicrob. Agents Chemother. https://doi.org/10.1128/AAC.01968-17 (2018).
Kohira, N. et al. In vitro antimicrobial activity of a siderophore cephalosporin, S-649266, against enterobacteriaceae clinical isolates, including carbapenem-resistant strains. Antimicrob. Agents Chemother. 60, 729–734 (2016).
Bassetti, M. et al. Efficacy and safety of cefiderocol or best available therapy for the treatment of serious infections caused by carbapenem-resistant Gram-negative bacteria (CREDIBLE-CR): a randomised, open-label, multicentre, pathogen-focused, descriptive, phase 3 trial. Lancet Infect. Dis. 21, 226–240 (2021).
Band, V. I. et al. Antibiotic combinations that exploit heteroresistance to multiple drugs effectively control infection. Nat. Microbiol. 4, 1627–1635 (2019).
Andersson, D. I., Nicoloff, H. & Hjort, K. Mechanisms and clinical relevance of bacterial heteroresistance. Nat. Rev. Microbiol. 17, 479–496 (2019).
Band, V. I. et al. Carbapenem-resistant Klebsiella pneumoniae exhibiting clinically undetected colistin heteroresistance leads to treatment failure in a murine model of infection. MBio https://doi.org/10.1128/mBio.02448-17 (2018).
Band, V. I. et al. Antibiotic failure mediated by a resistant subpopulation in Enterobacter cloacae. Nat. Microbiol. 1, 16053 (2016).
Choby, J. E., Ozturk, T., Satola, S. W., Jacob, J. T. & Weiss, D. S. Widespread cefiderocol heteroresistance in carbapenem-resistant Gram-negative pathogens. Lancet Infect. Dis. 21, 597–598 (2021).
Choby, J. E., Ozturk, T., Satola, S. W., Jacob, J. T. & Weiss, D. S. Does cefiderocol heteroresistance explain the discrepancy between the APEKS-NP and CREDIBLE-CR clinical trial results? Lancet Microbe https://doi.org/10.1016/S2666-5247(21)00271-8 (2021).
Shields, R. K. et al. Frequency of cefiderocol heteroresistance among patients treated with cefiderocol for carbapenem-resistant Acinetobacter baumannii infections. JAC Antimicrob. Resist. 6, dlae146 (2024).
Clinical and Laboratory Standards Institute. In CLSI M100-ED35:2025 Performance Standards for Antimicrobial Susceptibility Testing, 35th edn (Clinical and Laboratory Standards Institute, 2025).
Brauner, A., Fridman, O., Gefen, O. & Balaban, N. Q. Distinguishing between resistance, tolerance and persistence to antibiotic treatment. Nat. Rev. Microbiol. 14, 320–330 (2016).
Andersson, D. I. & Hughes, D. Gene amplification and adaptive evolution in bacteria. Annu. Rev. Genet. 43, 167–195 (2009).
Ramarao, N., Nielsen-Leroux, C. & Lereclus, D. The insect Galleria mellonella as a powerful infection model to investigate bacterial pathogenesis. J. Vis. Exp. https://doi.org/10.3791/4392 (2012).
Uhlin, B. E. & Nordstrom, K. R plasmid gene dosage effects in Escherichia coli K-12: copy mutants of the R plasmic R1drd-19. Plasmid 1, 1–7 (1977).
Giakkoupi, P. et al. Properties of mutant SHV-5 beta-lactamases constructed by substitution of isoleucine or valine for methionine at position 69. Antimicrob. Agents Chemother. 42, 1281–1283 (1998).
Liakopoulos, A., Mevius, D. & Ceccarelli, D. A Review of SHV extended-spectrum beta-lactamases: neglected yet ubiquitous. Front. Microbiol. 7, 1374 (2016).
Gutmann, L. et al. SHV-5, a novel SHV-type beta-lactamase that hydrolyzes broad-spectrum cephalosporins and monobactams. Antimicrob. Agents Chemother. 33, 951–956 (1989).
Witt, L. S. et al. Bacteraemia with an MBL-producing Klebsiella pneumoniae: treatment and the potential role of cefiderocol heteroresistance. J. Antimicrob. Chemother. 77, 2569–2571 (2022).
Anderson, P. & Roth, J. Spontaneous tandem genetic duplications in Salmonella typhimurium arise by unequal recombination between rRNA (rrn) cistrons. Proc. Natl. Acad. Sci. USA 78, 3113–3117 (1981).
Pereira, C., Larsson, J., Hjort, K., Elf, J. & Andersson, D. I. The highly dynamic nature of bacterial heteroresistance impairs its clinical detection. Commun. Biol. 4, 521 (2021).
Anderson, S. E., Sherman, E. X., Weiss, D. S. & Rather, P. N. Aminoglycoside Heteroresistance in Acinetobacter baumannii AB5075. mSphere https://doi.org/10.1128/mSphere.00271-18 (2018).
Nicoloff, H., Hjort, K., Levin, B. R. & Andersson, D. I. The high prevalence of antibiotic heteroresistance in pathogenic bacteria is mainly caused by gene amplification. Nat. Microbiol. 4, 504–514 (2019).
Hjort, K., Nicoloff, H. & Andersson, D. I. Unstable tandem gene amplification generates heteroresistance (variation in resistance within a population) to colistin in Salmonella enterica. Mol. Microbiol. 102, 274–289 (2016).
Ozturk, T. & Weiss, D. S. Heteroresistance is a cause of discrepant antibiotic susceptibility testing results. Lancet Microbe https://doi.org/10.1016/S2666-5247(23)00374-9 (2024).
Simner, P. J. & Patel, R. Cefiderocol antimicrobial susceptibility testing considerations: the Achilles heel of the Trojan horse? J. Clin. Microbiol. https://doi.org/10.1128/JCM.00951-20 (2020).
Simner, P. J. et al. Progressive development of cefiderocol resistance in Escherichia coli during therapy is associated with an increase in blaNDM-5 copy number and gene expression. Clin. Infect. Dis. 75, 47–54 (2022).
Teran, N. et al. The emergence of cefiderocol resistance in Pseudomonas aeruginosa from a heteroresistant isolate during prolonged therapy. Antimicrob. Agents Chemother. https://doi.org/10.1128/aac.01009-23 (2023).
Grant, J. R. et al. Proksee: in-depth characterization and visualization of bacterial genomes. Nucleic Acids Res. 51, W484–W492 (2023).
Alcock, B. P. et al. CARD 2023: expanded curation, support for machine learning, and resistome prediction at the Comprehensive Antibiotic Resistance Database. Nucleic Acids Res. 51, D690–D699 (2023).
Hackel, M. A. et al. Reproducibility of broth microdilution MICs for the novel siderophore cephalosporin, cefiderocol, determined using iron-depleted cation-adjusted Mueller-Hinton broth. Diagn. Microbiol. Infect. Dis. 94, 321–325 (2019).
bcl2fastq: A proprietary Illumina software for the conversion of BCL files to basecalls. https://support.illumina.com/sequencing/sequencing_software/bcl2fastq-conversion-software.html (2017).
Li, H. Aligning sequence reads, clone sequences and assemblycontigs with BWA-MEM. Preprint at https://doi.org/10.48550/arXiv.1303.3997 (2013).
Picard Markduplicates, http://broadinstitute.github.io/picard/command-line-overview.html#MarkDuplicates (2021).
Brynildsrud, O., Snipen, L. G. & Bohlin, J. CNOGpro: detection and quantification of CNVs in prokaryotic whole-genome sequencing data. Bioinformatics 31, 1708–1715 (2015).
Murphy, K. C. & Campellone, K. G. Lambda Red-mediated recombinogenic engineering of enterohemorrhagic and enteropathogenic E. coli. BMC Mol. Biol. 4, 11 (2003).
Cherepanov, P. P. & Wackernagel, W. Gene disruption in Escherichia coli: TcR and KmR cassettes with the option of Flp-catalyzed excision of the antibiotic-resistance determinant. Gene 158, 9–14 (1995).
Lazarus, J. E. et al. A new suite of allelic-exchange vectors for the scarless modification of proteobacterial genomes. Appl. Environ. Microbiol. 85, e00990–00919 (2019).
Ambler, R. P. et al. A standard numbering scheme for the class A beta-lactamases. Biochem. J. 276, 269–270 (1991).
Livak, K. J. & Schmittgen, T. D. Analysis of relative gene expression data using real-time quantitative PCR and the 2(-Delta Delta C(T)) method. Methods 25, 402–408 (2001).
Tucker, A. T., Powers, M. J., Trent, M. S. & Davies, B. W. RecET-mediated recombineering in Acinetobacter baumannii. Methods Mol. Biol. 1946, 107–113 (2019).
Choi, K. H. et al. A Tn7-based broad-range bacterial cloning and expression system. Nat. Methods 2, 443–448 (2005).
Acknowledgements
We would like to thank the US Centers for Disease Control and Prevention (CDC)’s Emerging Infections Program and the Georgia Multi-Site Gram-negative Surveillance Initiative (MuGSI), including Jesse Jacob and Monica Farley, for providing isolates. We thank Sushma Timalsina for bioinformatic support. We acknowledge the contribution of genome sequencing by the Microbial Genome Sequencing Center (MiGS) and SeqCenter. This study was supported in part (ddPCR) by the Emory Integrated Genomics Core (EIGC) (RRID:SCR_023529), which is subsidized by the Emory University School of Medicine and is one of the Emory Integrated Core Facilities. Additional support was provided by the Georgia Clinical & Translational Science Alliance of the National Institutes of Health under Award Number UL1TR002378. This work was supported by the National Institutes of Health [AI158080 to DSW, AI141883 to DSW, AI032956 to TP]. DSW is supported by a Burroughs Wellcome Fund Investigators in the Pathogenesis of Infectious Disease award, and JEC was supported by the Cystic Fibrosis Foundation and National Institutes of Health [T32 DK108735]. The Multi-Site Gram-negative Surveillance Initiative is funded by the CDC. The content is solely the responsibility of the authors and does not necessarily reflect the official views of the National Institutes of Health.
Author information
Authors and Affiliations
Contributions
J.E.C.: Conceptualization, Investigation, Project Administration, Visualization, Writing-original draft. T.O.: Investigation, Validation, Writing-Review & Editing. C.N.A.: Investigation, Validation, Writing-Review & Editing. C.N.: Investigation, Writing-Review & Editing. J.M.C.: Investigation, Writing-Review & Editing. S.W.S.: Resources, Writing-Review & Editing. P.N.R.: Supervision, Resources, Writing-Review & Editing. T.P.: Supervision, Writing-Review & Editing. D.S.W.: Conceptualization, Project Administration, Supervision, Funding Acquisition, Writing-Review & Editing.
Corresponding author
Ethics declarations
Competing interests
The authors declare no competing interests.
Peer review
Peer review information
Nature Communications thanks Roberto Balbontin and the other anonymous reviewer(s) for their contribution to the peer review of this work. A peer review file is available.
Additional information
Publisher’s note Springer Nature remains neutral with regard to jurisdictional claims in published maps and institutional affiliations.
Supplementary information
Source data
Rights and permissions
Open Access This article is licensed under a Creative Commons Attribution-NonCommercial-NoDerivatives 4.0 International License, which permits any non-commercial use, sharing, distribution and reproduction in any medium or format, as long as you give appropriate credit to the original author(s) and the source, provide a link to the Creative Commons licence, and indicate if you modified the licensed material. You do not have permission under this licence to share adapted material derived from this article or parts of it. The images or other third party material in this article are included in the article’s Creative Commons licence, unless indicated otherwise in a credit line to the material. If material is not included in the article’s Creative Commons licence and your intended use is not permitted by statutory regulation or exceeds the permitted use, you will need to obtain permission directly from the copyright holder. To view a copy of this licence, visit http://creativecommons.org/licenses/by-nc-nd/4.0/.
About this article
Cite this article
Choby, J.E., Ozturk, T., Abbott, C.N. et al. Copy number flexibility facilitates heteroresistance to increasing antibiotic pressure and threatens the beta-lactam pipeline. Nat Commun 16, 5721 (2025). https://doi.org/10.1038/s41467-025-60828-9
Received:
Accepted:
Published:
Version of record:
DOI: https://doi.org/10.1038/s41467-025-60828-9








