Abstract
Acinetobacter baumannii is the causative agent of a wide range of nosocomial and community-acquired infections that remain extremely difficult to treat due largely to its antibiotic resistance contributed, in part, by biofilm formation. We find that the prototypic human neutrophil α-defensin HNP1, present in the bronchoalveolar lavage fluids from Acinetobacter baumannii-infected patients, promotes Acinetobacter baumannii biofilm formation through interactions with the bacterial outer membrane protein OmpA. As a result of HNP1-enhanced biofilm formation, Acinetobacter baumannii becomes more tolerant to antibiotics and more readily colonizes host cells and tissues. These unexpected findings contrast the protective roles HNP1 plays in innate immunity against microbial infection, showcasing an example of the host-pathogen arms race where a host defense peptide is exploited by a microbe for pathogenicity.
Similar content being viewed by others
Introduction
Acinetobacter baumannii is a highly opportunistic pathogen found ubiquitously in hospitals and communities. It primarily infects severely ill patients or immunocompromised individuals and causes nosocomial or community-acquired infections such as ventilator-associated pneumonia, catheter-related urinary tract infections, and wound infections1,2. Because of its strong tendency to form bacterial biofilm on various surfaces and resistance to multiple antibiotics, A. baumannii is easy to spread and remains very difficult to eradicate2,3,4. In fact, A. baumannii is a major causative agent of deadly secondary bacterial infections in the lungs of COVID-19 patients5,6. As a serious global threat to human health, A. baumannii is shortlisted in ESKAPE along with five other prevalent bacteria (Enterococcus faecium, Staphylococcus aureus, Klebsiella pneumoniae, Pseudomonas aeruginosa and Enterobacter spp.)7 and designated by the WHO as a critical priority pathogen that requires urgent efforts for antibiotic research and development8.
Biofilms are communities of bacteria encased in an exopolysaccharide matrix that adhere to and colonize on both biotic and abiotic surfaces, contributing to bacterial survival in harsh conditions such as desiccation, nutritional limitations and treatment of antibiotics9,10 and, more importantly, to bacterial pathogenesis as a source of recalcitrant infections10,11. Previous studies on biofilm formation of A. baumannii have primarily focused bacterial factors such as fimbriae and pili assembly, biofilm-associated protein (Bap) synthesis, and the participation of outer membrane protein A (OmpA)12,13,14, with little attention to host factors such as antimicrobial peptides.
Cationic antimicrobial peptides are a class of ancient host protective factors important for innate immune defense against pathogenic microbes15. In humans there exist two major families of cationic host defense peptides, defensins and cathelicidin LL37. The disulfide-rich and β-stranded defensins, classified into the α, β, θ families according to disulfide topology16, were first discovered as α-defensins by Lehrer and colleagues from rabbit macrophages and human neutrophils17,18,19,20. The disulfide-void and α-helical human cathelicidin LL37 was first identified by Gudmundsson and colleagues from bone marrow and testis21,22,23. Although cationic antimicrobial peptides broadly kill both Gram-positive and Gram-negative bacteria at sites of infection where their local concentrations are high, how these host defense peptides at sublethal concentrations, particularly in a physiologically relevant setting, influence bacterial infectivity and pathogenicity remains largely obscure. Of note, human cathelicidin LL37 and β-defensins (HBDs) have been reported to inhibit biofilm formation by various bacteria, including S. aureus, P. aeruginosa, and A. baumannii, and their mechanisms of inhibition are thought to vary from alterations of biofilm-related gene expression, inhibition of bacterial attachment, interference of biofilm precursor transport, etc.24,25,26.
As the first responders of the immune system, neutrophils rapidly mobilize to the site of bacterial infection27, where high concentrations of human neutrophil peptides (HNPs) or neutrophil α-defensins from azurophils help kill ingested bacteria by a non-oxidative mechanism28. Short-lived neutrophils die after “the mission is accomplished” and much of their cellular contents are taken up by bystander phagocytes (e.g., macrophages)29,30, where secreted or degranulated α-defensins help contain macrophage-driven inflammation by blocking protein translation31. How HNPs released into the milieu during this process impact bacterial clearance after infection is established in the tissue remains poorly understood. In studying the effects of HNPs at sublethal concentrations on A. baumannii, we made a surprising finding that these neutrophil α-defensins can promote bacterial biofilm formation, contrasting their protective roles in innate immunity against microbial infection.
Here, we report the use of a battery of biochemical, biophysical and biological tools coupled with in vitro and in vivo infection models to decipher the molecular basis underlying HNPs-promoted biofilm formation by A. baumannii in an OmpA-dependent manner. Our work showcases an example of the host-pathogen arms race where a host defense peptide is exploited by a microbe for pathogenicity.
Results
Human neutrophil peptide 1 (HNP1) promotes biofilm formation on abiotic surfaces by A. baumannii without affecting bacterial viability in vitro
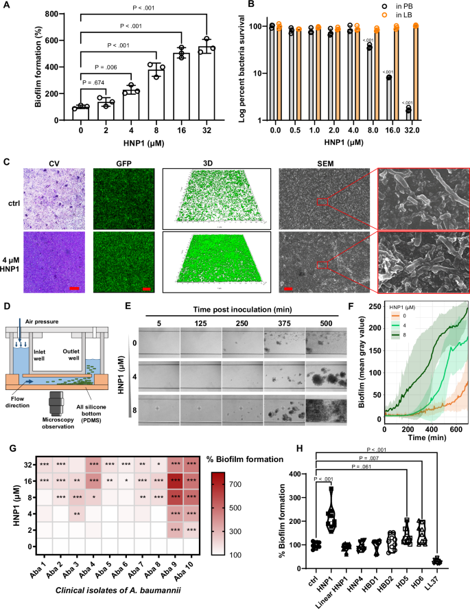
The effect of HNP1 on biofilm formation by A. baumannii 19606 was first evaluated in the presence of LB broth using crystal violet staining (Supplementary Fig. S1A), where the dye binds to a negatively charged cell surface and/or extracellular bacterial DNA present in the biofilm matrix32. As shown in Fig. 1A, HNP1 promoted biofilm formation by A. baumannii in a 96-well plate in a dose-dependent manner, even at the highest concentration of 32 μM tested. In the absence of LB broth that is known to neutralize HNP1 bioactivity33, however, the bacteria were nearly quantitatively killed by the defensin at 32 μM (Fig. 1B and Supplementary Fig. S2A–D), as measured in 10 mM phosphate buffer by virtual colony count (VCC)33. Consistently, upon treatment with 4 μM HNP1, a GFP-expressing strain of A. baumannii 19606 congregated to a much denser bacterial biofilm on silicone, glass, polypropylene surfaces as visualized by crystal violet staining, fluorescent microscopy, and scanning electron microscopy (Figs. 1C and S1B–D). These findings were further verified by a microfluidic system that dynamically monitors bacterial biofilm formation under flow conditions (Fig. 1D). As shown in Fig. 1E, F and Supplementary Movie 1, HNP1 at 4 and 8 μM promoted bacterial adhesion and aggregation in real time and, consequently, quick formation of much thicker biofilms in the flow chamber.
A HNP1 promoted biofilm formation by A. baumannii 19606 in a dose-dependent manner. Results are normalized to the control group (0 μM) and represent the mean ± SD of at least three independent experiments (n = 3 biological replicates per experiment). B HNP1 did not inhibit bacterial growth in LB broth (LB, orange), while exhibited significant bactericidal activity in 10 mM phosphate buffer (PB, gray). Bactericidal activity was evaluated using VCC assays. Results are mean ± SD, representative of two independent experiments (n = 3 biological replicates per experiment). C Visualization of biofilm formation by GFP-expressing A. baumannii on silicone pieces using optical microscopy after crystal violet staining (CV, scale bar = 25 μm), confocal microscopy (GFP, scale bar = 20 μm), and scanning electron microscopy (SEM, scale bar = 10 μm). Six-μm-thick z stacks from confocal microscopies were reconstructed in three-dimension using Imaris Viewer software (3D). Images are representative of at least two independent experiments. D Schematic illustration of biofilm observation using the BioFlux 1000z system (redrawn from a schematic from the BioFlux manufacturer). Diluted inoculum was applied to the 48-well plate channel with 0, 4 or 8 μM HNP1, followed by microscopic photographing continuously under a flow condition. E Real-time monitoring of biofilm formation in the Bioflux 1000z system. F Quantification of biofilms in the channels as mean gray values using ImageJ. Results represent mean with 95% confidence intervals from five parallels. G Heatmap showing the enhancement of biofilm formation by HNP1 across various A. baumannii clinical isolates, quantified by CV staining. Results are representative of at least three independent experiments. *p < 0.05; **p < 0.01; ***p < 0.001; one-way ANOVA. H Comparative effects of different antimicrobial peptides (4 μM) on biofilm formation, analyzed using CV staining. Results are violin plot of three independent experiments (n = 3 biological replicates per experiment). Statistical significances (A, B, G and H) were evaluated by one-way ANOVA with Tukey correction for multiple comparison. See also Supplementary Figs. S1, S2, Supplementary Table S1 and Supplementary Movie 1.
To investigate whether HNP1 can promote biofilm formation by clinical strains, we collected ten A. baumannii isolates from different patients and various sample sources (sputum, catheter, cerebrospinal fluid, and blood) (Supplementary Table S1). Eight of the ten A. baumannii strains (Aba1-8) were carbapenem-resistant, while two of them (Aba9-10) were sensitive to common antibiotics (Supplementary Table S1). As shown in Fig. 1G, crystal violet staining experiments indicated that HNP1 promoted to varying degrees biofilm formation by these clinical isolates, with the two antibiotic-sensitive isolates (Aba9-10) being the most profound.
To investigate whether this phenomenon is HNP1 specific, we compared all four neutrophil α-defensins, HNP1-4, in the crystal violet staining assay. While HNP1-3, differing from each other by only one amino acid residue at the N-terminus (Supplementary Fig. S1E)34, exhibited similar dose-dependent biofilm-enhancing effects as expected, HNP4 was largely inactive in the concentration range of 0–32 μM used (Supplementary Fig. S1F, G). We examined in a separate assay the two human enteric α-defensins HD5 and HD6, whose amino acid sequences significantly differ from those of HNP1-4 (Supplementary Fig. S1E), the two human β-defensins HBD1 and HBD2, and human cathelicidin LL37 from different structural families of antimicrobial peptides35,36,37. As shown in Fig. 1H, while HNP4, HBD1 and HBD2 at 4 μM were inactive in promoting biofilm formation by A. baumannii 19606, the two enteric alpha-defensins HD5 and HD6 slightly enhanced it at the same concentration. In contrast, LL37 at 4 μM significantly inhibited biofilm formation due to the killing of the bacteria even in the presence of LB broth. Of note, a linearized HNP1 peptide with all the six cysteine residues replaced by alanine, while not bactericidal in LB broth like other defensins (Supplementary Fig. S2E), failed to promote biofilm formation, indicative of the importance of HNP1 structure for its function.
HNP1 promotes A. baumannii adhesion to host cells in vitro
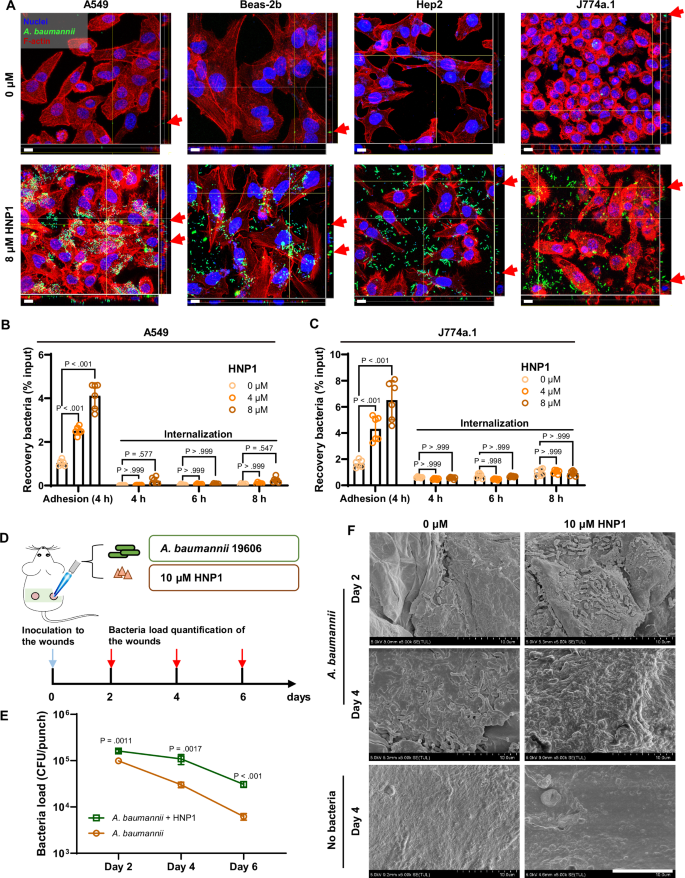
The formation of biofilms on biotic surfaces such as tissues and organs necessitates bacterial adhesion to host cells38. To determine whether HNP1 can promote A. baumannii adhesion to host cells, we analyzed at different time points via confocal microscopy A549 (an alveolar epithelial cell), Beas-2B (a bronchial epithelial cell), Hep-2 (a larynx carcinoma cell) and J774a.1 (a murine macrophage) cell lines, to which GFP-expressing A. baumannii had been added in the presence or absence of HNP1 (Supplementary Fig. S3A). Cell surface-adhering bacteria were quantitated by a colony count assay, whereas intercellular bacteria were counted following a gentamicin killing step to remove extracellular A. baumannii (Supplementary Fig. S3A). As shown in Fig. 2A and Supplementary Fig. S3B, HNP1 at 8 μM significantly enhanced bacterial clustering and adhesion to the four cell lines at 12 h. At 4 h, A. baumannii adhering to A549 and J774a.1 cells increased by 4 and 8 μM HNP1 in a dose-dependent manner (Fig. 2B, C). Of note, few bacteria entered the cells as shown in the side view of the z stack scanning by confocal microscopy (Fig. 2A, red arrows) and by the colony count assay (Fig. 2B, C). Since bacterial adhesion to host cells was efficient enough that it occurred within 10 min after the addition of 4 μM HNP1 and A. baumannii (Supplementary Fig. S3C, D), the defensin peptide likely targeted a pre-existing substance rather than a regulatory pathway for enhanced adhesion.
A Section and side views of overnight adhesion of 19606 to host cells (scale bar = 10 μm) representative of three independent experiments. Red arrows indicate the locations of bacteria. After washing with DMEM, the cells were added with 19606 in the presence or absence of HNP1, and incubated for indicated times. The adhering bacteria were visualized by confocal microscopy and quantified by colony counting. Colony counting results showing that HNP1 significantly promoted adhesion of 19606 to A549 (B) and J774a.1 (C) cells after 4 h of incubation, while the bacterial internalization remained low after 4–8 h of incubation plus 1 h of gentamicin treatment. Results are mean ± SD, representative of at least three experiments (n = 6 biological replicates per experiment). D Schematic of the murine wound infection assay. C57BL/6J mice were anaesthetized, the dorsal side was shaved and depilated, and two 5-mm-diameter circular punches were made per mouse. The wounds were inoculated with 20 μl of bacterial suspension containing ~3 × 106 CFU of 19606 pretreated with 0 or 10 μM HNP1, and then covered with waterproof bandages and tissue adhesive. Mice were sacrificed 2-, 4-, and 6-days post-infection, and the wounds were collected for bacterial load quantification and SEM observation. E Colony counting showing a higher bacterial load on murine wounds in the presence of 10 μM HNP1. Results are mean ± SEM (four mice per time point per group, two wounds per mouse). F SEM images of bacteria on murine wounds (Scale bar = 10 μm) representative of four mice in one experiment. Statistical significances for B and C were evaluated by two-way ANOVA with Tukey correction for multiple comparison. Statistical significances for (E) were evaluated by multiple unpaired t-tests (two-sided). See also Supplementary Figs. S3 and S4.
HNP1 promotes A. baumannii adhesion to and biofilm formation on mouse skin wounds
Since A. baumannii forms robust biofilms in wounds and on occlusive dressings1,39, we performed a mouse skin wound infection assay to evaluate the effect of HNP1 on A. baumannii adhesion in vivo. A. baumannii with or without 10 μM HNP1 was directly inoculated to the site of wound, followed by quantification of bacterial load at day 2, 4 and 6 (Fig. 2D). Although bacterial load in both groups progressively decreased over time due presumably to clearance by host immune responses40, it was persistently higher in the HNP1-treated group as evidenced by colony counting and SEM results (Fig. 2E, F). Importantly, a dense, three-dimensional film structure was visible at day 4 on the wound surface treated with HNP1 (Fig. 2F), indicating that the defensin peptide not only enhanced bacterial adhesion in vivo, but also promoted bacterial biofilm formation. Of note, HNP1 treatment did not improve wound healing visually, nor did it significantly alter the transcription of the inflammatory cytokines TNF-α, IL-6, IL-1β, IL-10 and KC (Supplementary Fig. S4A–C).
HNP1 enhances survival and antibiotic tolerance of A. baumannii in biofilms
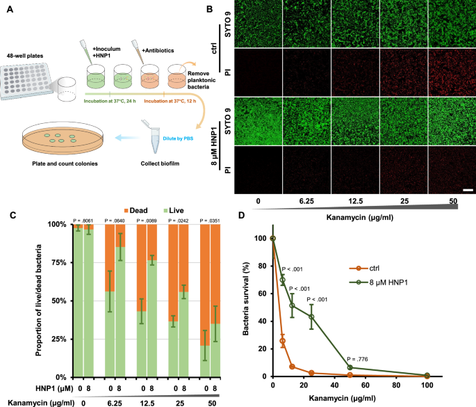
Biofilms are known to render bacteria less susceptible to the killing by antibiotics10. To test the effect of HNP1 on bacterial survivability, we grew A. baumannii biofilms on silicone pieces or 48-well plates for 24 h with or without 8 μM HNP1, treated the bacteria with varying concentrations of antibiotics, and quantified their viability in the biofilm by live/dead bacteria staining and colony count (Fig. 3A). The results uniformly show that more bacteria in the biofilm remained viable with HNP1 present than without it in response to the treatment with kanamycin (Fig. 3B–D), gentamicin, tetracycline, polymyxin B sulfate, and imipenem, (Supplementary Fig. S5A–D) confirming the effect of HNP1 on enhanced survival and antibiotic tolerance of A. baumannii in biofilms.
A Schematic of the antibiotic treatment of biofilms. Diluted inoculum was added to a 48-well plate with or without 8 μM HNP1 and incubated at 37 °C for 24 h. Then, an equal volume of LB containing double concentrations of indicated antibiotics were added to each well, and the plate was further incubated for another 12 h. After incubation, planktonic bacteria were removed by washing with PBS, and the biofilms were suspended and diluted in PBS. Finally, bacterial suspensions were plated and colonies were counted after overnight culture at 37 °C. B Confocal microscopy of biofilms treated with kanamycin and stained with SYTO™ 9 and PI (Scale bar = 25 μm). C Quantification of live/dead bacteria by confocal microscopy using ImageJ. Results are mean ± SD of 5 random views per group. D Colony counting results showing the survival of 19606 in biofilms treated with kanamycin with/without 8 μM HNP1. Results are mean ± SD, representative of at least three independent experiments (n = 6 biological replicates per experiment). Statistical significances (C and D) were evaluated by two-way ANOVA with Tukey correction for multiple comparison. See also Supplementary Fig. S5.
To assess whether preincubation of HNP1 with bacteria is required for antibiotic tolerance, a control bactericidal assay was conducted, where bacteria were treated by varying concentrations of kanamycin (0–100 μg/ml) in the presence or absence of 8 μM HNP1 (without preincubation). Bacterial growth was monitored over 24 h, followed by quantification of viable bacteria through colony counting (Supplementary Fig. S5E). While kanamycin treatment dose-dependently inhibited bacterial growth and survival, the presence or absence of HNP1 had no effect on kanamycin killing of A. baumannii (Supplementary Fig. S5F–H), suggesting that biofilm-conferred antibiotic tolerance necessitates preincubation of HNP1 with bacteria.
HNPs are present in BALF/sputum samples from A. baumannii-infected pneumonia patients
Ventilator-associated pneumonia is one of the most common manifestations of A. baumannii infection41, where infiltrating neutrophils necessarily elevate the local concentration of HNPs. We collected saline-washed bronchoalveolar lavage fluid (BALF) samples from six A. baumannii-infected pneumonia patients and one deep phlegm sample from a patient with a tracheotomy tube. After further dilution with PBS and centrifugation, HNPs in the supernatant were analyzed by LC-MS (Figs. 4A and S6A). As shown in Fig. 4B, HNP1-3 in abundance were readily detected in a BALF sample, whereas HNP4 in miniscule quantity42,43 was also present. Quantification by LC-MS showed that the concentration of HNP1 in the supernatants of the patient samples was 2.8–16.6 μM (Figs. 4C and S6B), largely consistent with the amount of HNP1-3 in the supernatants (2.4–21.0 μM) quantified by ELISA (Figs. 4D and S6C).
A Schematic illustration of the BALF/sputum sample processing. BALF or sputum samples were diluted with 10 mM PBS, and centrifuged at 1000 × g, 4 °C for 10 min, then the supernatants were collected for further analysis. B Representative deconvolution of the mass spectrum of the sputum supernatant from the patient. Samples were analyzed using an Agilent 6230 LC-TOF system, and the mass spectrum was processed with Bioconfirm software (Agilent). Red arrows indicate the peaks corresponding to HNPs. C Quantification of HNP1 in the BALF/sputum supernatants by LC-MS. Extracted-ion chromatograms (EIC) for 1148 ± 1 m/z were used for calculating HNP1 levels based on peak areas. Synthetic HNP1 (10 – 10,000 nM) was used as the standard. D Quantification of HNP1-3 in BALF/sputum supernatants by ELISA. Results of C (n = 3 technical replicates for each patient sample) and D (n = 2 technical replicates for each patient sample) are presented as mean ± SD, representative of at least three independent experiments. See also Supplementary Fig. S6.
Scatter plots were used to assess the relationships between white blood cell count (WBC), C-reactive protein (CRP), and HNP1/HNP1-3 concentrations measured with LC-MS and ELISA (Supplementary Fig. S6D). As indicated by the Pearson correlation coefficients (r) and associated p-values, although HNP1/HNP1-3 concentrations were in all comparisons moderately correlated with clinical manifestations, none were statistically significant (p > 0.05) due likely to the limited sample size. Of note, since the BALF samples contained various amounts of saline introduced for collection, the local concentration of HNPs at the site of infection is likely much higher than indicated here. A high concentration of HNPs may be required for their biofilm-promoting activity under the physiological conditions as these α-defensin peptides can be functionally neutralized by ions, salts, carbohydrates, lipids, proteins, nucleic acids, etc.44,45,46,47.
OmpA mediates HNP1-promoted biofilm formation by A. baumannii
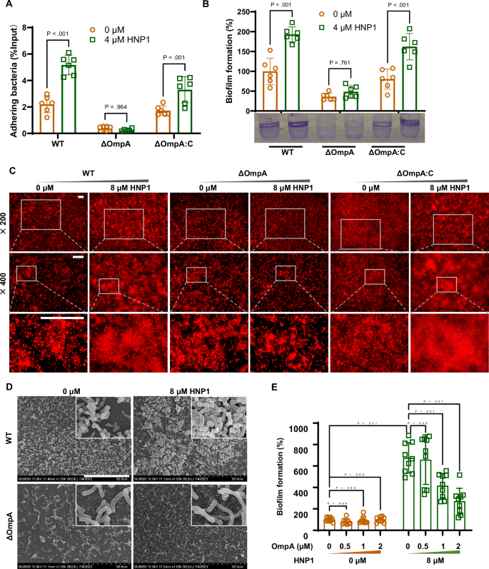
We previously discovered that human enteric α-defensin HD5 and HNP1 target the outer membrane protein A (OmpA) of Shigella to enhance bacterial adhesion to and invasion of host cells and tissues48,49. Given that the OmpA of A. baumannii is essential for its pathogenesis characterized by adhesion, cytotoxicity and biofilm formation50, we investigated the role of A. baumannii OmpA in HNP1-enhanced adhesion and biofilm formation using the wild-type A. baumannii 19606, its ompA knockout strain (ΔOmpA)14, and a complementary strain with ompA restored (ΔOmpA:C). As shown in Fig. 5A–D, while WT A. baumannii by itself adhered to A549 cells in vitro and formed biofilms on 96-well plates and polypropylene tubes, which could be significantly enhanced by HNP1 at 4 μM, ΔOmpA largely lost this ability with or without HNP1. By contrast, ΔOmpA:C behaved similarly to WT A. baumannii (Fig. 5A–C), suggesting that the OmpA protein mediated HNP1-enhanced bacterial adhesion and biofilm formation. In support of this tenet, an exogenously added recombinant OmpA protein (0–2 μM, corresponding to 0–75 μg/ml) (Supplementary Fig. S7), while showing little effect on biofilm formation by A. baumannii in the absence of HNP1, dose-dependently inhibited biofilm formation promoted by HNP1 at 8 μM (Fig. 5E). Collectively, these results indicate a direct interaction between HNP1 and OmpA.
A Adhesion of three 19606 strains on A549 cells evaluated by the bacterial adhesion assay. The cells were washed with DMEM, incubated with 19606 in the presence or absence of HNP1 for 2 h, lysed with water, diluted with PBS, and then plated on LB agar for colony counting after overnight culture. B Effect of HNP1 on biofilm formation of three 19606 strains. Upper panel: Biofilm formation in 96-well plates quantified by CV staining. Lower panel: Biofilm formation on the air-liquid interface of polystyrene tubes stained with CV. HNP1 did not enhance bacterial adhesion to A549 cells (A) or biofilm formation (B) in the ompA knockout mutant (ΔOmpA), but these effects were restored with ompA complementation (ΔOmpA:C). Results of A and B are mean ± SD representative of at least two experiments (n = 6 biological replicates per experiment). C Visualization using fluorescent microscopy of biofilm formation on silicone surfaces by three A. baumannii 19606 strains with/without HNP1, stained by PI (Scale bar = 50 μm), representative of two independent experiments. D Visualization using SEM of biofilm formation on silicone surfaces by A. baumannii 19606 WT and ΔOmpA strains with/without HNP1 (Scale bar = 50 μm), representative of two biological replicates. E Competitive inhibition of exogenously added recombinant OmpA on HNP1-promoted biofilm formation. Results are pooled mean ± SD of three independent experiments (n = 3 biological replicates per experiment). Statistical significances (A, B and E) were evaluated by two-way ANOVA with Tukey correction for multiple comparison. See also Supplementary Figs. S7 and S8.
As described earlier, HNP1 enhanced biofilm formation to a greater extent by the antibiotic-susceptible clinical strains Ab9 and Ab10 than by the CRAB strains Ab1-8 (Fig. 1G). To better understand this discrepancy, we compared levels of OmpA protein expression in the ten clinical isolates using immunoblot analysis, with and without HNP1 treatment (Supplementary Fig. S8A). The 19606 WT and ΔOmpA strains, along with the recombinant OmpA protein, were used as controls. While HNP1 treatment did not significantly alter OmpA expression in any of the strains tested, a lower level of OmpA expression was evident in the Ab9 and Ab10 strains compared with Ab1-8. Furthermore, the OmpA band for Ab10 compared with that for Ab9 slightly shifted downward in the gel, indicating possible deletions in its protein sequence. We therefore performed next-generation sequencing (NGS) on the WT 19606, Ab1-4, and Ab9-10 strains, which revealed not only deletions in the C-terminus of Ab10 OmpA but also notable sequence differences in the extracellular loop (ECL) regions of OmpA between Ab9-10 and Ab1-4 strains (Supplementary Fig. S8B). These differences in the ECLs may explain the disparity between the two groups of clinical isolates in their ability to form biofilms promoted by HNP1 binding.
Molecular basis that underlies HNP1-OmpA interactions
We quantified the interaction between a fluorescently labeled synthetic HNP1 peptide and A. baumannii OmpA using fluorescence polarization techniques as previously described51,52. As shown in Fig. 6A, B, HNP1 bound to a full-length recombinant OmpA in 10 mM PBS containing 10 mg/ml n-octyl-β-d-glucopyranoside (OG) at an affinity of 0.50 μM. When the extracellular loops 1 and 2 (L1 and L2) were deleted in the context of the full-length OmpA (Fig. 6B) or of a truncated transmembrane domain (Fig. 6C), HNP1 binding decreased by roughly three-fold.
A The structure of A. baumannii OmpA constructed using AlphaFold 3. The transmembrane domain is in green, the peptidoglycan-binding domain in the periplasm is in yellow, and the two extracellular loops (L1 and L2) are in red. B Binding affinity between the full-length wild-type OmpA (OmpA WT) and HNP1, as well as the OmpA ΔL1L2 mutant (OmpA-ΔL1L2) and HNP1, assessed by fluorescent polarization. C Binding affinity between the transmembrane domain of wild-type OmpA (TM) and HNP1, as well as the OmpA ΔL1L2 mutant (TM-ΔL1L2) and HNP1, assessed by fluorescent polarization. Results of B and C are mean ± SD representative of at least two experiments (n = 2 biological replicates per experiment). D Conformations at different time points of HNP1 and OmpA in molecular dynamics simulation. OmpA is shown in green, interacting HNP1 molecules (M1 and M2) in red, and diffusing HNP1 molecules (M3 and M4) in gray. E The decomposition of individual residue contributions of OmpA in the total binding free energy during 100–1000 ns of MD simulation analyzed using MM-GBSA. F Effect of HNP1 Ala-substitution mutants on biofilm formation characterized by CV staining. Results are mean ± SD of two independent experiments (three parallels per experiment). G Position of critical residues on an HNP1 dimer (PDB: 3GNY). H Restorage of hydrophobicity at position 26 of HNP1 restored its biofilm-enhancing effect. Results are violin plot of four independent experiments (three parallels per experiment). Statistical significances (F and H) were evaluated by one-way ANOVA with Tukey correction for multiple comparison. See also Supplementary Figs. S7–S11 and Supplementary Movie 2.
For verification, we employed molecular dynamics (MD) simulation to model for 400 ns the interaction between four HNP1 monomers and the transmembrane domain of OmpA embedded in lipid bilayers (Fig. 6D). Given significant suppression of defensin bioactivities by divalent and, to a lesser extent, monovalent cations53,54, we employed Na+ as counterions during the initial 400-ns simulation. Since divalent cations better neutralize/stabilize bilayers, we conducted an additional 200-ns simulation in the presence of Ca2+ as counterions. Time-dependent convergence of areas per lipid and canonical profiles of membrane electron density indicated that the bilayers neutralized by Na+ or Ca2+ were similarly stable during the simulation (Supplementary Fig. S9H–J). Not surprisingly, HNP1 molecules failed to make productive contacts with the extracellular loops of a membrane-embedded OmpA protein in the presence of Ca2+ counterions (Supplementary Fig. S9K). By contrast, in our initial 400-ns simulation using Na+ counterions, two HNP1 molecules (M1 and M2) self-associated and interacted with OmpA at 100 ns; while the other two (M3 and M4) diffused freely (Fig. 6D and Supplementary Movie 2), M1 and M2 molecules further engaged, tightly, with the extracellular loops of OmpA during simulations from 100 ns to 400 ns (Fig. 6D). To improve simulation quality, we extended the time frame from 400 ns to 1000 ns, during which OmpA and the bilayer remained stable and continued to converge as evidenced by the RMSD of OmpA and the area per lipid of the bilayer (Supplementary Fig. S10A, B). Snapshots taken at different time frames (Supplementary Fig. S10C), along with decomposition analysis of the binding free energy (ΔG) calculated by the molecular mechanics/generalized born surface area (MM/GBSA) method (Fig. 6E and Supplementary Fig. S10D), demonstrated that the two HNP1 molecules maintained strong interactions with the ECL1 and, to a lesser extent, ECL2 domains of OmpA, generally consistent with the results from fluorescence polarization assays (Fig. 6B, C). Of note, despite that HNP1 is known to self-associate to form oligomers and multimers upon target binding46,51,55,56,57, we only observed the binding of HNP1 dimer to OmpA during MD simulations. While the exact reasons for this disparity between simulation and experimental results remain obscure and debatable, it is plausible that simulation parameters such as the length of timeframe, the number of HNP1 molecules, and solvent conditions, all of which are constrained by available compute resources, are likely important contributing factors. It is worth noting that although a lipid bilayer was initially built by CHARMM-GUI for OmpA-HNP1 interactions, it somewhat converted to a bicelle due presumably to the use of a slightly larger simulation box (in the x and y directions), resulting in reassembly of membrane edges during the simulation. However, this conversion did not appear to affect stable embedding of OmpA in the membrane, nor did it perturb OmpA interactions with HNP1 as evidenced by the gradual convergence of area-per-lipid values. Nevertheless, since that the membrane environment used in MD simulations impacts OmpA conformation58,59,60 and that our recombinant OmpA protein was characterized in a micelle environment, it may be prudent to simulate the HNP1-OmpA interaction in the bicelle, micelle, and lipid bilayer to fully capture its depth and breadth of molecular recognition.
To identify the critical residues of HNP1 involved in OmpA interactions, we compared a series of Ala-scan mutants of HNP1 with respect to their ability to enhance biofilm formation using CV staining (Fig. 6F, G). Notably, the dimerization-debilitating analogs MeIle-20-HNP151 and W26A-HNP146,51 completely lost their biofilm-enhancing activity. A significant decrease in biofilm enhancement was also observed with the I6A, R15A, T18A, and I20A/L25A mutants. Restoring hydrophobicity at residue 26 by altering the side chain restored HNP1-enhanced biofilm formation (Fig. 6H). These results are consistent with previous findings showing the critical importance of hydrophobicity, dimerization and selective cationicity for HNP1 functions46,51,56.
HNP1 affects the metabolism of A. baumannii while exhibiting minimal influence on biofilm-related gene transcription
Given that OmpA directly mediates HNP1-enhanced biofilm formation by A. baumannii, we sought to determine whether HNP1 affects, via interactions with OmpA or other potential bacterial components, the expression of biofilm-related genes. We performed RNA-seq in A. baumannii WT and ΔOmpA strains treated with or without 8 μM HNP1, i.e., WT, WT + HNP1, ΔOmpA, and ΔOmpA+HNP1 (n = 3 samples in each of the four groups). Overall similarities and differences in transcription for the four groups (Fig. 7A) and the twelve individual samples (Fig. 7B) were assessed using principal component analysis (PCA) and Poisson distance metrics, respectively. As shown in Fig. 7A, B, the two bacterial strains in the absence of HNP1 clearly differed, reflecting a transcriptional impact of OmpA deletion. HNP1 treatment further separated the WT and ΔOmpA strains in the cluster map and heatmap, indicating a distinct HNP1-induced transcriptional response.
A PCA plot of RNA-seq data from A. baumannii WT and ΔOmpA strains treated with/without 8 μM HNP1 (n = 3 for each group). B Hierarchically clustered heatmap representing sample-to-sample distances calculated using Poisson distances, illustrating the overall similarities between samples. C Venn diagrams showing the overlap of DEGs between the three comparisons: WT + HNP1 vs. WT, ΔOmpA vs. WT, and ΔOmpA + HNP1 vs. ΔOmpA. The upper panel shows overlaps of upregulated genes, while the lower panel shows overlaps of downregulated genes. D Volcano plots depicting the DEGs from the DESeq2 analysis for the three comparisons. Genes significantly upregulated are shown in red, while significantly downregulated genes are shown in blue. Non-significant genes are indicated in gray. E COG category distribution of DEGs. The upregulated and downregulated genes in each comparison are categorized by their COG functional groups, with blue representing downregulated genes and orange representing upregulated genes. F Heatmap showing the expression of nine-groups of biofilm-related genes across the four experimental groups. The upper panel displays the mean log2 fold change relative to WT for each gene, and the lower panel shows the count per million (CPM) expression values for the same genes. See also Supplementary Figs. S12 and S13, Supplementary Data.
Three pairwise comparisons (WT + HNP1 vs. WT, ΔOmpA vs. WT, and ΔOmpA + HNP1 vs. ΔOmpA) of differentially expressed genes (DEGs) revealed the following. First, a substantial overlap was observed in upregulated genes but less so in downregulated genes (Fig. 7C). Second, the number of significantly upregulated genes (red) was greater than that of downregulated genes (blue) as a result of HNP1 treatment or OmpA deletion, albeit a small percentage (Fig. 7D). Third, calculation of top 100 DEGs showed that HNP1 treatment or OmpA deletion altered the transcriptional profile as compared with untreated groups or WT (Supplementary Fig. S12).
Functional assignment of DEGs based on Clusters of Orthologous Groups (COG) (Fig. 7E) revealed a “common denominator” of HNP1 treatment or OmpA deletion for the three compared groups—a notably upregulated cluster of genes related to the transport and metabolism of inorganic ions, amino acids, lipids, carbohydrates, nucleotides, and secondary metabolites, etc. GO and KEGG pathway enrichment analyses (Supplementary Fig. S13) further implicated phosphate ion transport, various biosynthetic processes and metabolic pathways affected by HNP1 treatment and OmpA deletion. By contrast, none of the nine groups of biofilm-related genes in A. baumannii (i.e., the Bap family, OmpA family, Csu system, fimbriae, EPS secretion, two-component system, quorum sensing, surface polysaccharide, and multidrug efflux protein) were significantly altered at the transcriptional level by HNP1 treatment or OmpA deletion with few exceptions (Fig. 7F). OmpA and the bap gene, which encodes the biofilm-associated protein Bpa—a key factor in biofilm formation13, were expressed at higher levels than other biofilm-related genes. Although HNP1 treatment further increased bap transcription in both WT and ΔOmpA strains and ompA transcription in the WT strain, neither bap nor ompA reached the threshold for differential expression (log2 fold change >1, adjusted p < 0.05). Interestingly, the transcription of the multidrug efflux protein genes adeB and adeA in the WT strain was significantly upregulated in response to HNP1 treatment or OmpA deletion, but downregulated in the ΔOmpA strain treated with HNP1. Taken together, our data suggest that HNP1 affects metabolic pathways in A. baumannii with little direct influence on bacterial biofilm formation.
Discussion
α-Defensins HNP1-3, accounting for 5–7% of the total cellular protein in neutrophils—the most abundant leukocytes, are produced at a rate of 10–15 mg/kg/day in humans61,62,63,64. Stored in azurophilic granules at a local concentration of 10–50 mg/ml and released predominantly to phagosomes16,65, HNP1-3 play a pivotal role in the non-oxidative killing of phagocytosed bacteria28. Despite that hundreds of milligrams of HNPs are produced daily in an adult human being by 5 × 1010–10 × 1010 neutrophils with a half-life of 6–8 h66, only a tiny fraction of these defensin peptides is found in blood, plasma and various tissue fluids of healthy individuals and infected patients67,68. The questions of where these defensin peptides have disseminated and what biological roles, if any, they play at a physiological concentration likely far below what is required to be bactericidal or cytotoxic in vitro or in vivo remain largely obscure64,69.
Neutrophils are rapidly recruited to the site of infection and inflammation through chemotaxis, resulting in their wide distribution throughout the body as well as elevated local and systemic levels of disseminated HNPs27,67,70,71,72,73. Our finding that HNP1-3 are significantly elevated in bronchoalveolar lavage fluids or sputum from A. baumannii-infected pneumonia patients is not surprising. What is surprising, however, is that HNPs at these levels, while non-bactericidal, are capable of promoting biofilm formation on both biotic and abiotic surfaces by A. baumannii, a process pertaining to the interaction of HNPs with the bacterial protein OmpA. We made these unexpected observations against the backdrop that HNPs are important host defense peptides in innate immunity against infectious microbes16,28,61,65,69,74,75.
Although HNP1 failed to kill A. baumannii in LB broth, possibly due to neutralization of its hydrophobicity and cationicity by nutrients in the bacterial culture media, it did induce substantial metabolic changes, as revealed by our RNA-seq analysis. A similar DEGs pattern signifying changes in the transport and metabolism of A. baumannii was observed upon HNP1 treatment or OmpA deletion, suggesting HNP1 interferes with the function of OmpA as a porin that controls the transport of nutrients and other molecules across the bacterial membrane. Therefore, the slight increase of ompA transcription in the HNP1-treated WT strain is likely due to a general stress response rather than a primary mechanism for biofilm enhancement. Similarly, since HNP1 failed to enhance biofilm formation by the ΔOmpA strain, the minor increase of bap transcription in both WT and ΔOmpA strains is unlikely to be the main driver of HNP1-enhanced biofilm formation despite the importance of Bpa in biofilm maturation and maintenance13.
Of note, the significant up-regulation of efflux pump-related genes adeB and adeA in the WT strain in response to HNP1 treatment points to their potential role in biofilm formation and antibiotic resistance, as these pumps have been implicated in both processes76. Increased adeB and adeA transcription may partially explain the biofilm-associated antibiotic tolerance of A. baumannii treated with HNP1. However, since adeB and adeA were also up-regulated in the ΔOmpA strain to levels similar to those in the HNP1-treated WT strain, the fact that ΔOmpA did not form biofilms excludes adeB and adeA as key factors responsible for HNP1-enhanced biofilm formation by A. baumannii. Collectively, findings from our experiments as well as RNA-seq analysis suggest that HNP1-enhanced biofilm formation by A. baumannii is not transcriptionally regulated. Instead, HNP1 interacts directly with OmpA, affecting its porin function and promoting bacterial adhesion and aggregation, an obligate step leading to the formation of biofilms. The importance of the HNP1-OmpA interaction is somewhat supported by the observation on the two groups of clinical isolates of A. baumannii differing in ECL sequences of OmpA. A larger panel of clinical isolates coupled with extensive mutational studies on OmpA is needed to fully understand the molecular basis underlying the HNP1-OmpA interaction and how such interaction dictates biofilm formation by A. baumannii.
Structurally amphipathic HNP1-3 are highly “sticky” molecules known to be able to interact with carbohydrates, lipids, proteins, nucleic acids, and virtually any components of bacterial, viral and host origins34. Due to a strong tendency to dimerize, oligomerize and multimerize upon target binding, HNP1-3 can act as a natural “glue” to bring molecules or microbes together34,47,55. This intrinsic property, while ideal for innate effectors such as HNPs with broad antimicrobial and immune-regulatory activities77, albeit relatively weak and non-specific, can nevertheless be exploited by pathogens in the host-microbe arms race.
In fact, human α-defensins can promote viral and bacterial infections in certain biological settings75. One extensively studied example involves the human enteric α-defensin 5 (HD5) that promotes, at sub-lethal concentrations, Shigella infection of epithelial cells and tissues in vitro, in vivo and ex vivo by engaging the bacterial OmpA and OmpC proteins, thereby explaining Shigella’s extraordinary host selectivity and pathogenicity78. Very recently, HD5 has been shown to interact with the purinergic receptor P2Y11 in epithelial cells, which, in turn, induces extension of filopodia for capturing Shigella and enhancing bacterial invasion79. Importantly, HNP1 is also capable of promoting Shigella infection of epithelial cells in vitro in an OmpA-dependent fashion49, corroborating an earlier report that cationic neutrophil granular proteins (rich in HNPs) promote Shigella infection of epithelial cells through enhanced bacterial adhesion80. In these regards, HNP1 and HD5 likely act similarly at the mechanistic level. Since mice express no α-defensins in neutrophils81 and are highly resistant to Shigella infection82, whether HNPs play any adverse role in vivo in Shigella pathogenesis remains an interesting question to answer.
That HNP1 promotes bacterial biofilm formation is probably not unique to this particular α-defensin and A. baumannii. In fact, Walker et al. had reported that cellular components from necrotic neutrophils could serve as a biological matrix to facilitate P. aeruginosa biofilm formation83. For this reason, it is worth surveying other α-defensins and/or other structural classes of antimicrobial peptides with various biofilm-forming pathogenic bacteria. Of note, human β-defensins 2 and 3 (HBD2 and HBD3) were previously reported to be inhibitory against biofilm formation by Pseudomonas aeruginosa25 and Staphylococcus26, respectively, contrasting our findings with HNP1 and A. baumannii. The molecular signatures of human α- and β-defensins for their functions differ considerably despite their structural similarity at the tertiary level16,34,35, with the former being more hydrophobic and less cationic than the latter in general. For this reason, human α-defensins are functionally dictated by hydrophobicity rather than cationicity that largely determines β-defensin bioactivity34,35,74. Hydrophobicity-endowed human α-defensins, HNPs in particular, are promiscuous with respect to target binding34,74. The unique ability of human α-defensins to dimerize, oligomerize and multimerize upon target binding further confers molecular heterogeneity and structural complexity at the quaternary level to these host defense peptides with extremely versatile functions that both favor and disfavor host immunity as a “double-edged sword”34,75.
Finally, it is worth noting that some antimicrobial peptides such as colistin and LL-37 have been reported to potentiate the antibacterial activity of classic antibiotics against drug-resistant bacteria84. The synergistic effect of these antimicrobial peptides and designed ones on antibiotic killing of bacteria such as A. baumannii, P. aeruginosa, and K. pneumoniae was attributed to their ability to either increase bacterial membrane permeability85,86,87 or inhibit bacterial biofilm formation88. Obviously, we would likely have observed the same phenomenon in vitro with HNPs were it not for the use in our assays of cell culture media detrimental to the antibacterial activity of defensins. At sublethal concentrations and under physiological conditions, HNPs behave mechanistically different from those antimicrobial peptides of different structural classes in that the α-defensins, upon OmpA binding, attain a strong tendency to self-aggregate to cluster bacteria. This, in turn, facilitates bacterial biofilm formation and, ultimately, enhances antibiotic tolerance of A. baumannii. Given that OmpA is implicated as an efflux pump in drug resistant A. baumannii89,90, the possibility of HNP1 enhancing OmpA function to promote antibiotic tolerance cannot be formally excluded, though.
In summary, this study reports a surprising finding that HNPs, host protective factors from neutrophils important for innate immune defense against invading pathogens, promote A. baumannii biofilm formation by engaging OmpA to enhance bacterial adhesion and aggregation and, consequently, exasperate bacterial tolerance to antibiotics. How HNPs, in addition to their ability to promote biofilm formation and antibiotic tolerance, impact the pathogenicity of often persistent A. baumannii infections warrants further study.
Methods
Study approvals
The animal study was approved by the Ethics Committee of the School of Basic Medical Sciences at Fudan University (# 20220228-015). All animal experimental procedures strictly adhered to the International Ethical Guidelines and the National Institutes of Health Guide concerning the Care and Use of Laboratory Animals. The analysis of human sputum samples was approved by the Ethics Committee of the School of Basic Medical Sciences at Fudan University, and informed consent was obtained from all individuals (# 2022-Y042).
Bacteria, plasmids, cells, and peptides
The Acinetobacter baumannii standard strain ATCC 19606, its OmpA knockout mutant (ΔOmpA)14, and the complementary strain (ΔOmpA:C)14, as well as the GFP-expressing 19606 strain12, were generously provided by Prof. Luis A. Actis from Miami University. The Acinetobacter baumannii clinical isolates were obtained from strain repositories of Department of Infectious Diseases, Huashan Hospital (Supplementary Table S1). The Escherichia coli BL21 (DE3) chemically competent cell for protein expression were purchased from Tsingke, China. All bacteria were grown in LB broth with agitation (180 ~ 220 rpm) at 37 °C for specified durations. Where necessary, antibiotics were added according to the strain’s resistance profile. Detailed information about all bacteria, plasmids, and cell lines, as well as their sources, is provided in Supplementary Table S2. The peptides used in this study, including HNP1-4, HD5-6, HBD1-2, LL37, and the HNP1 mutants, were obtained from laboratory stocks and had been chemically synthesized, purified, folded, and confirmed as previously reported33,42,44,46,57,91. The HNP1 mutants have been verified using an Agilent HPLC Infinity II 1290 system coupled with a TOF 6230 detector (Supplementary Fig. S11).
Biofilm formation assay
The biofilm formation assay was conducted as previously described92 with some modifications. Briefly, overnight bacterial cultures were diluted in fresh LB broth to an OD600 value of 0.1, measured using a Tecan Spark plate reader (Tecan, Switzerland) with 100 μl bacterial suspension in a 96-well plate. Then, 100 μl of the diluted inoculums were added to each well of a 96-well plate with the indicated concentrations of HNP1, followed by incubation at 37 °C without agitation for 24 h. The plate was washed twice with water to remove planktonic bacteria, stained with 125 μl/well 0.1% crystal violet (CV) at RT for 15 min, and washed twice with water to discard excess stain. Subsequently, 125 μl/well of 30% acetic acid was added to extract the dye, and the optical absorbance at 595 nm was measured using a Tecan Spark plate reader with the Sparkcontrol V3.1 software (https://www.tecan.com/).
For biofilm visualization, an 8-mm-diameter silicone piece was placed at the bottom of each well of a 48-well plate, followed by the addition of diluted bacterial suspensions with or without HNP1 (250 μl/well). The plate was incubated at 37 °C for 24 h, washed twice with 10 mM PBS, and fixed by 4% PFA for 15 min. For optical microscopy observation, the biofilms were washed with water, stained by 0.1% crystal violet for 15 min, washed with water, and observed. For confocal microscopy, where the 19606 GFP strain was used, the silicone pieces were rinsed in water, mounted on DAPI Fluoromount-G (YEASEN, China), and observed with a confocal microscope (Zeiss LSM700) with ZEN 3.6 blue edition (https://www.zeiss.com/). For SEM, biofilms were fixed in 2.5% glutaraldehyde/PBS at 4 °C overnight, washed with PBS, dehydrated through a graded ethanol series (30%, 50%, 70%, 80%, 90%, 100%), air-dried, and coated with gold-palladium beads (15 nm in diameter). Samples were then observed using a field emission SEM (Zeiss GeminiSEM 360).
For evaluation of the inhibitory effect of OmpA, indicated concentrations of OmpA (0–75 μg/ml) were added along with HNP1 during the biofilm assay, and the biofilms were quantified using CV staining.
For simultaneous biofilm visualization of the three 19606 strains (WT, ΔOmpA, ΔOmpA:C), the biofilms on silicone pieces were fixed by 4% PFA for 15 min, washed once by 10 mM PBS, stained by PI (from the Live/Dead Bacterial Viability Kit, Invitrogen) at RT for 15 min, rinsed in water and mounted on DAPI Fluoromount-G (Yeasen, China), and photographed with a fluorescent microscope (KEYENCE BZ-X800, USA).
Bactericidal assay
The bactericidal activity of HNP1 was evaluated using a modified virtual colony count (VCC) assay as described previously33. Briefly, ~1 × 106 CFU of bacteria in 50 μl of 10 mM phosphate buffer (PB) or LB broth was added to each well of a 96-well plate. Then, 50 μl of HNP1 at double the indicated concentrations in the same buffer was added to each well, and the plate was incubated at 37 °C for 2 h. After incubation, 100 μl/well of 2× LB was added to the wells containing PB, while 100 μl/well of 1× LB was added to the wells containing LB broth. The bacterial growth was monitored by reading optical density at 600 nm (OD600) every 5 min over a 12-h period using a plate reader (SpectraMax ABS, Molecular Devices) with SoftMax Pro 7.2 (https://www.moleculardevices.com/). To create a standard curve, the growth of a series of dilutions of untreated bacteria (ranging from 108–101 CFU) was also monitored, and the time for each dilution to reach the threshold (OD600 = 0.05) was plotted against log10(CFU). This standard curve was used to calculate the virtual colony numbers.
A real colony count assay was also performed to validate the results of the VCC assay. After 24 h of culture, the treated bacteria in each well were resuspended, diluted with 10 mM PBS, plated on LB agar, and cultured at 37 °C overnight. The colonies were counted using ProtoCOL 3 HD (Synbiosis, UK).
Microfluidic system
The BioFlux 1000z system and 48-well BioFlux plates with silicone bottoms composed of polydimethylsiloxane (PDMS) were used for real-time monitoring of bacterial biofilm formation. Briefly, blank LB broth with 0, 4, or 8 μM HNP1 was introduced into the microchannels from the outlet well to the inlet well. Then, an overnight culture of A. baumannii 19606 was diluted by fresh LB broth to an OD600 ≈ 0.1, followed by addition of 0, 4, or 8 μM HNP1. The diluted bacteria with/without HNP1 were added to the outlet wells (200 μl/well) while 900 μl of blank LB broth with/without HNP1 was added to the inlet wells, and the bacteria was inoculated to the channel from the outlet. After inoculation, the plate was incubated at 37 °C for 2 h to allow the bacteria adhere. Then, a sheer force of 0.15 dyn/cm2 from the inlet was applied, and images were collected every 5 min. The microfluidic images were collected using BioFlux Montage (64-bit) Version 7.8.4.0 (https://cellmicrosystems.com/bioflux/bioflux-montage-software/). Biofilm formation in the images was simi-quantified as mean gray value using ImageJ 1.54 f, and the data were plotted with mean with 95% CI using the ggplot package in Rstudio 2024.04.2 Build 764.
Bacterial adhesion assay
Cell lines (A549, Hep2, Beas-2B, and J774a.1) were seeded into 48-well plates at ~1 × 105 cells/well in 500 μl of DMEM supplemented with 10% FBS and 1% Penicillin-Streptomycin (P.S.). The cells were cultured overnight at 37 °C in a humidified atmosphere containing 5% CO2. The following day, the cells were washed once with 37 °C pre-warmed DMEM (without FBS or P.S.), and added with 250 μl/well DMEM with indicated concentrations of HNP1. Then, overnight inoculum of A. baumannii 19606 was added at a multiplicity of infection (MOI) of 100.
To evaluate the initial bacterial adhesion, plates were centrifuged at 2000 rpm (492 × g), RT for 10 min, followed by three washes with 10 mM PBS. Then, 1 ml/well of water was added to lyse the cells, and the lysates were diluted with PBS, and plated on LB agar. Colonies were counted after culture at 37 °C overnight. To evaluate longer-term bacterial adhesion, plates were incubated for indicated times (2, 4, and 12 h), washed three times with PBS, and processed as described above. To evaluate bacterial internalization, plates were incubated for 4–8 h, then washed once with PBS, and added with 300 μl/well fresh DMEM containing 100 μg/ml gentamicin. Plates were further incubated for 1 h, washed once with PBS, lysed, diluted, plated, and colonies were counted as described above.
For visualization of bacterial adhesion, cells were seeded onto 8-mm-diameter glass coverslips, following the same procedure as mentioned above. After PBS wash, cells were fixed by 4% PFA at RT for 15 min. For fluorescent microscopy, cells were stained by Actin-Tracker Red-Rhodamine (Beyotime, China) according to the manufacturer’s instructions, mounted on DAPI Fluoromount-G (YEASEN, China), and observed by a confocal microscope (Leica TCS SP8) using the LAS X software (https://www.leica-microsystems.com/). Z stacks of confocal microscopy were reconstructed into 3D images using ImarisViewer software (Oxford Instruments, UK). For SEM, cells were fixed in 2.5% glutaraldehyde/PBS at 4 °C overnight, washed with PBS, dehydrated in graded ethanol (30%, 50%, 70%, 80%, 90%, 100%), dried in air, coated with gold-palladium beads (15 nm diameter), and observed using a field emission SEM (Zeiss GeminiSEM 360).
Murine wound infection model
Specific-pathogen-free female C57BL/6J mice, aged 6–8 weeks, and weighing 17–20 g, were obtained from Charles River. Mice were maintained under standard conditions with a 12-h light/dark cycle, ambient temperature of 22 ± 2 °C, and relative humidity of 50 ± 10%, with ad libitum feeding. The murine wound infection model using A. baumannii was performed as previously described39,93,94, with some modifications.
Briefly, mice were anaesthetized via intraperitoneal injection of 1.25% Tribromoethanol for ready use (25 μl/g, MeilunBio, China). The dorsal side was shaved with a clipper, depilated with hair removal cream (Veet, France) for 5 min, and disinfected with 75% ethanol pads. Mice were placed on their side on a disinfected sheet. The dorsal skin was pulled from the midline with forceps, and a punch through the folded skin was made with a 5-mm-diameter biopsy punch. The mice were then placed flat and the skin was spread to create two symmetrical full-thickness excisional wounds (Fig. 3A). Mice were randomly divided into four groups: A. baumannii group, A. baumannii + HNP1 group, DMEM group, and DMEM + HNP1 group. There were 12 mice in the A. baumannii infected groups (4 mice per time point), and 6 mice in the DMEM control groups (two mice per time point).
To prepare the bacteria, the overnight inoculum of the A. baumannii 19606 GFP strain was resuspended and diluted using DMEM to OD600 ≈ 0.4, then incubated with or without 10 μM HNP1 at 37 °C with agitation for 20 min. A concentration of 10 μM of HNP1, slightly higher than 4 and 8 μM in vitro assays, was used to ensure biofilm formation under in vivo conditions that may impair HNP1 activity.
For infection procedures, 20 μl of the prepared bacterial suspension (containing ~3 × 106 CFU bacteria, confirmed by colony count the following day) was pipetted onto each punch, and air-dried for 5 min. Next, a sterile waterproof bandage was placed over the wounds and secured with tissue adhesive.
Mice were sacrificed 2, 4, and 6 days post-infection by intraperitoneal injection of overdose tribromoethanol. The bandages and the adhesives were carefully removed. Of note, the individuals, of which the bandages and the adhesives were removed by mouse chewing, were excluded (one mouse in the A. baumannii + HNP1 group on day 4; one mouse in the A. baumannii group and the A. baumannii + HNP1 group, respectively on day 6). A 10 mm biopsy punch was used to outline a circular pattern of each wound, then each wound was photographed for wound healing analysis. A wide and full excision around and under the wound area was then made following the outline, and divided into three parts (1/2 for SEM analysis, 1/4 for bacterial load analysis, and 1/4 qPCR analysis).
For bacterial load analysis, the wound tissue was placed into a 1.5 ml EP tube containing 1 ml 10 mM PBS and two Ceramic Beads (2 mm, ServiceBio, China), and homogenized at 4 °C for 10 min. The homogenized suspension was diluted by 10 mM PBS and plated on LB agar containing 100 μg/ml ampicillin (three technical replicates for each wound). The plates were incubated at 37 °C overnight, and colonies were counted using a ProtoCOL 3HD system (Synbiosis, UK).
For SEM analysis, the wound tissue was fixed in 4% PFA at 4 °C for at least two days, dehydrated in gradient ethanol (50%, 70%, 100% × 2, 15 min each), and dried using the critical-point method. Samples were then coated with 1–3 nm of gold and observed using a field emission scanning electron microscope (HITACHI SU8020, Japan).
For qPCR analysis, the wound tissue was placed in a 1.5 ml EP tube containing 500 μl FreeZol reagent (TSINGKE, China) and two RNase-free Ceramic Beads (2 mm, ServiceBio, China), and homogenized at 4 °C for 10 min. RNA was extracted following the manufacturer’s instructions. One μg of the extracted RNA was reverse-transcribed immediately using HiScript III 1st Strand cDNA Synthesis Kit (+gDNA wiper) (Vazyme, China). The cDNA was 5-fold diluted with RNase-free water, 2 μl of which was used as the template in a 10 μl qPCR system. Expression levels were normalized to internal transcripts of the GAPDH gene. The oligonucleotides for qPCR used in this study are listed in Supplementary Table S3.
Antibiotic treatment of biofilms
The survival of bacteria in biofilms following antibiotic treatment was quantified by colony counting and LIVE/DEAD Baclight Bacterial Viability Kits (Invitrogen, Cat#: L7012). For colony counting, 250 μl/well of bacteria with/without 8 μM HNP1 was added to the 48-well plates and cultured at 37 °C for 24 h to allow biofilm formation. Then, 250 μl/well of LB broth containing double the indicated concentrations of antibiotics was added, and incubated for another 12 h. Next, planktonic bacteria were removed, and wells were washed three times with PBS. The biofilm was then washed off, resuspended in 1 ml/well water, diluted with PBS, plated on LB agar, and cultured at 37 °C overnight. Colony-forming units (CFUs) were counted with ProtoCOL 3 HD (Synbiosis, UK).
For LIVE/DEAD bacterial viability staining, an 8-mm-diameter silicone piece was placed in each well of a 48-well plate. After biofilm formation, the wells were washed twice with PBS, stained with Syto9 and PI at RT for 30 min, and washed twice with PBS to remove excess dye. The biofilm was then fixed with 4% PFA, and mounted on DAPI Fluoromount-G. Images were captured using a Leica TCS SP8 confocal microscope. Bacterial counts were semi-quantitatively assessed using particle analysis with ImageJ 1.54f.
To determine whether the preincubation of HNP1 with bacteria is necessary to achieve antibiotic tolerance, an additional bactericidal assay was performed. Briefly, an overnight culture of A. baumannii 19606 was diluted by fresh LB broth to an OD600 of approximately 0.2, and then mixed with an equal volume of double-concentrated HNP1 and kanamycin in LB broth. This resulted in a final OD600 of approximately 0.1, with HNP1 concentrations of 0 or 8 μM and kanamycin concentrations ranging from 0 to 100 μg/ml. The mixed inoculum (100 μl/well) was transferred to a 96-well plate, and the bacterial growth was monitored using a plate reader (SpectraMax ABS, Molecular Devices) at 37 °C. OD600 readings were taken every 5 min, with an initial 30 s of shaking followed by 3 s of shaking before each subsequent reading. After 24 h of incubation and monitoring, the bacteria cultures were diluted in 10 mM PBS, plated onto LB agar, and incubated overnight at 37 °C. CFUs were counted using a ProtoCOL 3 HD imaging system (Synbiosis, UK).
Human sputum and BALF samples
Sputum and BALF samples were collected from seven A. baumannii-infected pneumonia patients (Asians, aged 32–79, median age 60, 6 males, 1 female) during tracheostomy or bronchoalveolar lavage at the Department of Infectious Disease, Huashan Hospital, Shanghai. Two sputum samples were collected from one patient at different time points. Clinical examination data, including white blood cell count (WBC), C-reactive protein (CRP), and lung CT scan results, were also collected and organized for subsequent analysis (Supplementary Fig. S6A).
Once obtained, the sputum samples were delivered to the lab on ice within 1 h, diluted with 10 mM PBS, and centrifuged at 1000 × g, 4 °C for 10 min. After centrifugation, the thick sputum settled between the red blood cells at the bottom and the supernatant on top. The supernatants were collected, aliquoted, and stored at −80 °C until further analysis.
For detection of HNP1-4 in the supernatant, LC-MS analysis was performed using an Agilent HPLC Infinity II 1290 system coupled with a TOF 6230 detector. The supernatant was diluted with 50% acetonitrile/water containing 0.1% trifluoroacetic acid (TFA) and centrifuged at 12,000 × g, RT for 5 min to remove debris. The clarified supernatant was then applied to the LC-MS system using a 5–65% acetonitrile/water gradient containing 0.1% TFA on a C18 reverse phase column (Eclipse C18, 1.8 μm, 2.1 × 50 mm, PN: 959757-902, Agilent, USA). Synthetic HNP1 at various concentrations was used as a standard. The results were analyzed using MassHunter Workstation Software Bioconfirm 10.0 and Qualitative Analysis 10.0 (Agilent, USA) (https://www.agilent.com).
For further detection of HNP1-3 in the supernatant, an enzyme-linked immunosorbent assay (ELISA) was performed using the Human HNP1-3 ELISA kit (HycultBiotech, cat # HK317) according to the manufacturer’s instructions. The detection results of HNP1-3 were in pg/ml. Due to the close molecular weights of HNP1-3, the overall molar concentration was estimated using the molecular weight of HNP1.
The correlations between WBC, CRP, and HNP1/HNP1-3 concentrations were evaluated using Pearson correlation analysis with cor.test in R.
OmpA construction, expression, purification, folding, and structure prediction
The full-length OmpA gene was amplified via PCR with the A. baumannii 19606 strain as the template. The gene was subsequently cloned into the pET28a(+) vector through homologous recombination (Supplementary Fig. S7A). The sequence of the recombinant OmpA with a His tag is shown in Supplementary Fig. S7B. Then the pET28a(+)−OmpA vector was used to construct the extracellular loop L1 and L2 knockout pET28a(+)−OmpA-ΔL1L2, as well as the transmembrane domain of OmpA (pET28a(+)−OmpA-TM) and OmpA L1 and L2 knockout (pET28a(+)−OmpA-TM-ΔL1L2) vectors. All used primers are listed in Supplementary Table S4. E. coli BL21 (DE3) cells (TSINGKE, China) transformed with the recombinant plasmid was used for protein expression. The transformed cells were cultured in 10 ml LB broth containing 100 μg/ml kanamycin and incubated at 37 °C, 220 rpm overnight. The overnight culture was then 1:100 sub-cultured until the OD600 reached 0.6 ~ 0.8. Protein expression was induced with 1 mM IPTG at 18 °C for 12 h. The cells were harvest by centrifugation (8000 rpm [7871 × g], 4 °C, 10 min), resuspended in PBS containing 1 mM PMSF, and lysed by sonication (30% output, 1 s on/off cycles, for 30 min). The majority of OmpA protein was found in the inclusion bodies, which were collected by centrifugation (10,000 × g, 4 °C, 30 min), and dissolved in 10 mM PBS containing 8 M urea and 25 mM imidazole (IMD). For purification, the solution was applied to a HisTrap FF 5 ml column (Cytiva, USA). The binding buffer was 10 mM PBS with 8 M urea and 25 mM IMD, and the elution buffer was 10 mM PBS with 8 M urea and 500 mM IMD (Supplementary Fig. S7C, D). The eluted protein was dialyzed against water, lyophilized, and stored at −20 °C until further use.
The OmpA protein was folded as previously described95. Briefly, the lyophilized powder was dissolved in 8 M urea, then diluted 8-fold with 10 mM PBS containing 10 mg/ml n-octyl-β-d-glucopyranoside (OG), and dialyzed against 10 mM PBS with 10 mg/ml OG. The supernatant was collected and concentrated to the desired concentration by ultra-centrifugation (6000 × g, 4 °C).
To help readers readily understand general characteristics of OmpA, the full-length OmpA structure was constructed using AlphaFold 396 for visualization purposes only (Fig. 6A), with the default parameters (Entity type: Protein, and Copies: 1). The sequence (without the His tag) used is as follows:
GVTVTPLLLGYTFQDSQHNNGGKDGNLTNGPELQDDLFVGAALGIELTPWLGFEAEYNQVKGDVDGASAGAEYKQKQINGNFYVTSDLITKNYDSKIKPYVLLGAGHYKYDFDGVNRGTRGTSEEGTLGNAGVGAFWRLNDALSLRTEARATYNADEEFWNYTALAGLNVVLGGHLKPAAPVVEVAPVEPTPVAPQPQELTEDLNMELRVFFDTNKSNIKDQYKPEIAKVAEKLSEYPNATARIEGHTDNTGPRKLNERLSLARANSVKSALVNEYNVDASRLSTQGFAWDQPIADNKTKEGRAMNRRVFATITGSRTVVVQPGQEAAAPAAAQ. The predicted model of OmpA transmembrane domain was shown in Fig. S9A, and the Ramachandran plot demonstrated the favorable quality of this structural model (Fig. S9D).
Immunoblot analysis of OmpA in A. baumannii strains
Overnight cultures of A. baumannii 19606 WT, ΔOmpA strains, and clinical isolates, were diluted in fresh LB broth to an OD600 of approximately 0.1 (measured using a plate reader with 100 μl per well in a 96-well plate). The cultures were then incubated at 37 °C with shaking at 220 rpm for 24 h. Next, bacterial suspensions were collected, and the volumes were normalized to their OD600 values. The bacteria were pelleted by centrifugation (12,000 rpm [13,800 × g], 4 °C, 3 min), resuspended in 1× SDS-PAGE sample loading buffer (YEASEN, China, Cat #: 20315ES20), and heated at 98 °C for 10 min. The samples were separated on 4-20% Bis-Tris PAGE gels (GenScript, Cat #: M00928), transferred onto 0.22-μm PVDF membranes, and blocked by 5% non-fat milk in PBST (10 mM PBS, 0.1% TWEEN 20). The membranes were incubated overnight at 4 °C with the primary antibody (Rabbit Anti-Acinetobacter Outer Membrane Protein-A Polyclonal Antibody, 1 μg/ml in PBST, Antibody Research Corporation, Cat #: 111322) with mild agitation. After washing with PBST, the membranes were incubated with the secondary antibody (Goat Anti-Rabbit IgG-HRP, 1:2000 in PBST, Abmart, Cat #: M21002) at room temperature for 1 h. After a final wash, Clarity Western ECL Blotting Substrate (Bio-Rad) was added, and protein bands were visualized with a Tanon 4600 imaging system (China).
NGS analysis of A. baumannii strains
Overnight cultures of A. baumannii strains (WT 19606, Ab1-4, and Ab9-10) were centrifuged at 8000 rpm (7871 × g) for 5 min at 4 °C. The bacterial pellets were collected, flash-frozen in liquid nitrogen, transported on dry ice, and stored at −80 °C until further processing. Genomic DNA was extracted from each strain using the Bacterial DNA kit (OMEGA), and quantified with a TBS-380 fluorometer (Turner BioSystem Inc.). Next-generation-sequencing was performed by Shanghai Biozeron Biotechnology Co., Ltd. (Shanghai, China). For each strain, at least 1 μg genomic DNA was used for library construction, followed by paired-end sequencing. The GenBank files generated from the NGS results were used for sequence comparisons. The detected sequences of OmpA (annotated as “outer membrane protein 38” in the GenBank files) were extracted and aligned using the Clustal Omega program with default parameters (https://www.uniprot.org/align). The aligned results were then visualized using ESPript 3.0 (https://espript.ibcp.fr/ESPript/ESPript/index.php).
Fluorescence polarization analysis
The binding kinetics between Fam-A11K-HNP1 and OmpA were analyzed using a Tecan Spark plate reader as previously described51,52. Briefly, 50 μl/well of 20 nM Fam-A11K-HNP1 in 10 mM PBS containing 10 mg/ml OG was added to a non-adherent black-wall 96-well plate (Greiner 655209). Then, 50 μl/well of varying concentrations of OmpA in the same buffer were added to achieve final concentrations ranging from 0 to 10,000 nM. After gentle mixing, the plate was incubated in the dark at RT for 1 h. Fluorescence polarization (FP) was measured with excitation at 470 nm and emission at 530 nm. The G factor was automatically calculated by reading a blank well containing only Fam-A11K-HNP1. The dissociation constant (Kd) values were calculated as previously described52 using the following equation:
where F is the measured FP, F0 is the FP of Fam-A11K-HNP1, FC is the FP of Fam-A11K-HNP1-OmpA complex, [HNP1] is the final concentration of Fam-A11K-HNP1, and [OmpA] is the final concentration of OmpA.
MD simulation
The structure of transmembrane domain of A. baumannii OmpA was homologously modeled from the solution NMR structure of E. coli OmpA (PDB: 2GE4) through SWISS-MODEL web server (https://swissmodel.expasy.org/) using default parameters97 (Supplementary Fig. S9A–E), which was then inserted into a mixed bilayer composed of 18:1 (Δ9-Cis) PC (DOPC), 18:1 (Δ9-Cis) PE (DOPE), tetraoleoyl cardiolipin with charge −2e (TOCL2), and A. baumannii lipid A, at a molar ratio of 7:120:7:47 with reasonable thickness by using the Membrane Builder module in the CHARMM-GUI web server (https://www.charmm-gui.org/)98 (Supplementary Fig. S9F, G). To mimic the asymmetry of the bacterial outer membrane, the outer leaflet of the bilayer was composed entirely of A. baumannii lipid A molecules, and the inner leaflet was composed of a mixture of DOPC ( ~ 5%), DOPE ( ~ 90%), and TOCL2 ( ~ 5%). The crystal structure of the HNP1 dimer was obtained from the Protein Data Bank (PDB: 3GNY), and the monomeric chain A in the crystal dimer was employed in the MD simulations of this study. Four HNP1 monomers were randomly distributed onto the membrane-embedded OmpA using Packmol99. The chemical structures of TOCL2 and lipid A were retrieved from the CHARMM-GUI web server. The molecular parameters of TOCL2 and lipid A were generated in Antechamber using the AM1-BCC charges100. The force field parameters from the ff19SB, GAFF, lipid14 and lipid17 were assigned to all the molecular species in the system using LEaP, which were then solvated in a cuboid periodic boundary box of the transferable interatomic potential with three points model (TIP3P) water molecules, maintaining solvent layers of 12.0 Å between the solute surface and box edges. To favor the flexibility of OmpA allowing “open-up” gating of the extracellular loops for adapting HNP1 binding58, membrane-embedded OmpA with four HNP1 monomers was directly solvated with TIP3P water molecules filling every orientation of the bilayer, which caused transformation from a bilayer to a bicelle during simulation. The simulation system was neutralized with Na+ for constructing a low-ionic-strength environment, or neutralized with Ca2+ for constructing a high-ionic-strength environment, respectively. Besides, Na+ and Cl- counterions were added to the above simulation systems for achieving a total salt concentration of 150 mM.
All simulations were conducted using Amber20 with all covalent bonds involving hydrogen atoms constrained by the SHAKE algorithm101. To remove unfavorable contacts between solutes and solvent, energy minimization and equilibration simulations were performed prior to the production runs. The entire system was initially minimized for 10,000 steps using the steepest descent algorithm, with a harmonic force constant of 10 kcal mol−1Å−2 applied on heavy atoms of the solutes, including HNP1, OmpA and lipids. This was followed by an additional 10,000-step energy minimization (the first 5000 steps were using the steepest descent algorithm, and the rest 5000 steps were using the conjugate gradient method), with the same harmonic restraints on the heavy atoms of all solutes (k = 10 kcal mol−1Å−2). Further, the system was subjected to a 10,000-step energy minimization (5000 steps using the steepest descent algorithm followed by 5000 steps of conjugate gradient, with a harmonic force constant of 5 kcal mol−1Å−2 applied on the α-carbon atoms. Finally, the system was freely minimized for 15,000 steps of energy minimization using the steepest descent algorithm, followed by an additional 15,000-step energy minimization by the conjugate gradient method, without any restraints. After minimization, the system was first heated from 0 K to 100 K slowly with a time step of 0.5 fs, and then gradually to 300 K with a time step of 2 fs, under the NVT ensemble. During heating, harmonic restraints (10 kcal mol−1Å−2) were applied to the heavy atoms of the solutes. A 200-ps density equilibration was performed to optimize the heated system, followed by two steps of NPT equilibrations (T = 300 K, P = 1 atm) with or without harmonic restraints (k = 10 kcal mol−1Å−2), for a total of 200 ps. Above stages including the energy minimization, heating and equilibration simulations were all run in parallel on a Supermicro server with 64 AMD CPU cores using the Particle Mesh Ewald Molecular Dynamics (PMEMD) engine in Amber20. Finally, the system neutralized by Na+ was submitted to a 400-ns production simulation in the NPT ensemble at 300 K and 1 atm, which was further prolonged to 1000 ns. Besides, a 200-ns production simulation was conducted for the system neutralized by Ca2+ within the NPT ensemble at 300 K and 1 atm. All production runs were conducted on a single Graphical Processing Unit (GPU) of NVIDIA GeForce RTX 3080 Ti by using the Amber20 Compute Unified Device Architecture (CUDA) version of PMEMD (pmemd.cuda) with semi-isotropic pressure scaling. Trajectories were analyzed with CPPTRAJ, and the Gibbs free energy change (ΔG) was calculated using the MM/GBSA method. All molecular structures were visualized using PyMOL Version 3.0.0 (open-source, https://pymol.org), and the data were visualized using Python and GraphPad Prism 8.
RNA-seq and analysis
The overnight inoculum of A. baumannii WT and ΔOmpA strains was diluted to OD600 ≈ 0.1 with fresh LB broth. A total of 100 μg/ml of additional kanamycin was added for the ΔOmpA strain. The diluted inoculum was added with 0 or 8 μM HNP1, and cultured at 200 rpm, 37 °C for 8 h. Then, the bacteria were harvest by centrifugation (6000 rpm [4427 × g], 4 °C, 5 min), and the bacterial RNA was extracted using the Bacteria RNA Extraction Kit (Vazyme, China). RNA-seq was conducted by BMbios (Shanghai, China) using an Illumina NextSeq system.
The raw reads were filtered using Cutadapt, and the sequencing quality was checked using FastQC and MultiQC. The expression level of each gene was retrieved using featureCount in Subread. Counts Per Million (CPM) of the genes were calculated with cpm in edgeR with the raw count data. The data are given in Supplementary Data. The A. baumannii genome assembly ASM2091198v1 (NCBI RefSeq assembly/Submitted GenBank assembly: GCF_020911985.1) was used as the reference for gene annotation. Of note, the ompA (Locus: KIH05_RS16560) and the bap (Locus: KIH05_RS15815) genes, which are not annotated in the reference genome, were manually annotated according to the protein ID.
The sample-to-sample distances were visualized using principal components analysis (PCA), and Poisson distances. Differential expression analysis was performed using the DESeq R package. The distribution of differentially expressed genes was evaluated with Venn diagrams and volcano plots. Genes with adjusted p values < 0.05 and variations of at least 2-fold were regarded as differentially expressed.
As for functional enrichment analyses, the COG and KEGG terms were assigned using EggNOG mapper, while the GO terms were retrieved by UniProt ID mapping. Significantly enriched GO terms and KEGG pathways were identified using enricher in the clusterProfiler R package.
Statistics and reproducibility
Statistical assessments in this study were performed using GraphPad Prism 10.2.3. No statistical method was used to predetermine sample size. The investigators were not blinded to allocation during experiments and outcome assessment. The results are presented as mean ± SD or mean ± SEM as specified. The statistical differences in comparisons between two groups were analyzed using two-tailed unpaired t-test, and those for comparisons between multiple groups were determined by two-sided one-way ANOVA or two-way ANOVA as indicated followed by Turkey corrections for multiple comparisons.
Reporting summary
Further information on research design is available in the Nature Portfolio Reporting Summary linked to this article.
Data availability
The raw RNA-seq data and the raw NGS data in this study have been deposited in Genome Sequence Archive (GSA) under accession code CRA019427 and CRA022989 (https://ngdc.cncb.ac.cn/gsa/), respectively. The crystal structure of HNP1 dimer and the NMR structure of E. coli OmpA used in this study were obtained from the Protein Data Bank (PDB) under accession codes 3GNY and 2GE4, respectively. All other data generated in this study are available within the Article, Supplementary Information, and Source Data. Further information, resources and reagents are available from the Lead Contact, W.L. (luwuyuan@fudan.edu.cn), upon reasonable requests. Source data are provided with this paper.
Code availability
The codes used for analysis and visualization of microfluidic images and RNA-seq data are publicly available on GitHub at https://github.com/basilmars/Ab_biofilm, and deposited at Zenodo (https://doi.org/10.5281/zenodo.14799329).
References
Harding, C. M., Hennon, S. W. & Feldman, M. F. Uncovering the mechanisms of Acinetobacter baumannii virulence. Nat. Rev. Microbiol. 16, 91–102 (2018).
Peleg, A. Y., Seifert, H. & Paterson, D. L. Acinetobacter baumannii: emergence of a successful pathogen. Clin. Microbiol. Rev. 21, 538–582 (2008).
Perez, F. et al. Global challenge of multidrug-resistant Acinetobacter baumannii. Antimicrob. Agents Chemother. 51, 3471–3484 (2007).
Whiteway, C., Breine, A., Philippe, C. & Van der Henst, C. Acinetobacter baumannii. Trends Microbiol. 30, 199–200 (2022).
Perez, S. et al. Increase in hospital-acquired Carbapenem-resistant Acinetobacter baumannii infection and colonization in an acute care hospital during a surge in COVID-19 admissions—New Jersey, February-July 2020. Morb. Mortal. Wkly Rep. 69, 1827–1831 (2020).
Li, J. et al. Etiology and antimicrobial resistance of secondary bacterial infections in patients hospitalized with COVID-19 in Wuhan, China: a retrospective analysis. Antimicrob. Resist. Infect. Control 9, 153 (2020).
Miller, W. R. & Arias, C. A. ESKAPE pathogens: antimicrobial resistance, epidemiology, clinical impact and therapeutics. Nat. Rev. Microbiol. 22, 598–616 (2024).
World Health Organization. WHO Bacterial Priority Pathogens List, 2024: Bacterial Pathogens of Public Health Importance to Guide Research, Development and Strategies to Prevent and Control Antimicrobial Resistance. (World Health Organization, Geneva, 2024).
Dijkshoorn, L., Nemec, A. & Seifert, H. An increasing threat in hospitals: multidrug-resistant Acinetobacter baumannii. Nat. Rev. Microbiol. 5, 939 (2007).
Flemming, H.-C. et al. Biofilms: an emergent form of bacterial life. Nat. Rev. Microbiol. 14, 563 (2016).
Lewis, K. Riddle of biofilm resistance. Antimicrob. Agents Chemother. 45, 999–1007 (2001).
Tomaras, A. P., Dorsey, C. W., Edelmann, R. E. & Actis, L. A. Attachment to and biofilm formation on abiotic surfaces by Acinetobacter baumannii: involvement of a novel chaperone-usher pili assembly system. Microbiology 149, 3473–3484 (2003).
Loehfelm, T. W., Luke, N. R. & Campagnari, A. A. Identification and characterization of an Acinetobacter baumannii biofilm-associated protein. J. Bacteriol. 190, 1036–1044 (2008).
Gaddy, J. A., Tomaras, A. P. & Actis, L. A. The Acinetobacter baumannii 19606 OmpA protein plays a role in biofilm formation on abiotic surfaces and in the interaction of this pathogen with eukaryotic cells. Infect. Immun. 77, 3150–3160 (2009).
Zasloff, M. Antimicrobial peptides of multicellular organisms. Nature 415, 389–395 (2002).
Ganz, T. Defensins: antimicrobial peptides of innate immunity. Nat. Rev. Immunol. 3, 710–720 (2003).
Lehrer, R. I., Szklarek, D., Selsted, M. E. & Fleischmann, J. Increased content of microbicidal cationic peptides in rabbit alveolar macrophages elicited by complete Freund adjuvant. Infect. Immun. 33, 775–778 (1981).
Patterson-Delafield, J., Szklarek, D., Martinez, R. J. & Lehrer, R. I. Microbicidal cationic proteins of rabbit alveolar macrophages: amino acid composition and functional attributes. Infect. Immun. 31, 723–731 (1981).
Ganz, T. et al. Defensins. Natural peptide antibiotics of human neutrophils. J. Clin. Investig. 76, 1427–1435 (1985).
Selsted, M. E., Harwig, S. S., Ganz, T., Schilling, J. W. & Lehrer, R. I. Primary structures of three human neutrophil defensins. J. Clin. Investig. 76, 1436–1439 (1985).
Agerberth, B. et al. FALL-39, a putative human peptide antibiotic, is cysteine-free and expressed in bone marrow and testis. Proc. Natl. Acad. Sci. USA 92, 195–199 (1995).
Gudmundsson, G. H. et al. The human gene FALL39 and processing of the cathelin precursor to the antibacterial peptide LL-37 in granulocytes. Eur. J. Biochem. 238, 325–332 (1996).
Wang, G. Structures of human host defense cathelicidin LL-37 and its smallest antimicrobial peptide KR-12 in lipid micelles*. J. Biol. Chem. 283, 32637–32643 (2008).
Lin, Q., Deslouches, B., Montelaro, R. C. & Di, Y. P. Prevention of ESKAPE pathogen biofilm formation by antimicrobial peptides WLBU2 and LL37. Int. J. Antimicrob. 52, 667–672 (2018).
Parducho, K. R. et al. The antimicrobial peptide human beta-defensin 2 inhibits biofilm production of pseudomonas aeruginosa without compromising metabolic activity. Front. Immunol. 11, 805 (2020).
Zhu, C. et al. Human β-defensin 3 inhibits antibiotic-resistant Staphylococcus biofilm formation. J. Surg. Res. 183, 204–213 (2013).
Nauseef, W. M. & Borregaard, N. Neutrophils at work. Nat. Immunol. 15, 602–611 (2014).
Lehrer, R. & Ganz, T. Antimicrobial polypeptides of human neutrophils. Blood 76, 2169–2181 (1990).
Savill, J. S. et al. Macrophage phagocytosis of aging neutrophils in inflammation. Programmed cell death in the neutrophil leads to its recognition by macrophages. J. Clin. Investig. 83, 865–875 (1989).
Brown, S. B. & Savill, J. Phagocytosis triggers macrophage release of Fas ligand and induces apoptosis of bystander leukocytes. J. Immunol. 162, 480–485 (1999).
Brook, M. et al. Neutrophil-derived alpha defensins control inflammation by inhibiting macrophage mRNA translation. Proc. Natl. Acad. Sci. USA 113, 4350–4355 (2016).
Sharma, A., Tyagi, N. & Shrivastava, R. Chapter 3—Optimization of protocol for quantification of biofilm formed by pathogenic rapidly-growing nontuberculous mycobacteria for diagnostic screening. in Methods in Microbiology (eds Gurtler, V. & Patrauchan, M.) (Academic Press, 2023).
Ericksen, B., Wu, Z., Lu, W. & Lehrer, R. I. Antibacterial activity and specificity of the six human α-defensins. Antimicrob. Agents Chemother. 49, 269–275 (2005).
Lehrer, R. I. & Lu, W. alpha-Defensins in human innate immunity. Immunol. Rev. 245, 84–112 (2012).
Pazgier, M., Hoover, D. M., Yang, D., Lu, W. & Lubkowski, J. Human beta-defensins. Cell. Mol. Life Sci.63, 1294–1313 (2006).
Burton, M. F. & Steel, P. G. The chemistry and biology of LL-37. Nat. Prod. Rep. 26, 1572–1584 (2009).
Lai, Y. & Gallo, R. L. AMPed up immunity: how antimicrobial peptides have multiple roles in immune defense. Trends Immunol. 30, 131–141 (2009).
Sauer, K. et al. The biofilm life cycle: expanding the conceptual model of biofilm formation. Nat. Rev. Microbiol. 20, 608–620 (2022).
Thompson, M. G. et al. Validation of a novel murine wound model of Acinetobacter baumannii infection. Antimicrob. Agents Chemother. 58, 1332–1342 (2014).
Uberoi, A., McCready-Vangi, A. & Grice, E. A. The wound microbiota: microbial mechanisms of impaired wound healing and infection. Nat. Rev. Microbiol. 22, 507–521 (2024).
Wong, D. et al. Clinical and pathophysiological overview of Acinetobacter infections: a century of challenges. Clin. Microbiol. Rev. 30, 409–447 (2017).
Szyk, A. et al. Crystal structures of human alpha-defensins HNP4, HD5, and HD6. Protein Sci.15, 2749–2760 (2006).
Hu, H. et al. Systematic mutational analysis of human neutrophil alpha-defensin HNP4. Biochim. Biophys. Acta Biomembr. 1861, 835–844 (2019).
Varkey, J. & Nagaraj, R. Antibacterial activity of human neutrophil defensin HNP-1 analogs without cysteines. Antimicrob. Agents Chemother. 49, 4561–4566 (2005).
Lehrer, R. I. et al. Multivalent binding of carbohydrates by the human alpha-defensin, HD5. J. Immunol. 183, 480–490 (2009).
Wei, G. et al. Trp−26 imparts functional versatility to human α-defensin HNP1. J. Biol. Chem. 285, 16275–16285 (2010).
Lehrer, R. I. et al. Human α-defensins inhibit hemolysis mediated by cholesterol-dependent cytolysins. Infect. Immun. 77, 4028–4040 (2009).
Xu, D. et al. Human enteric defensin 5 promotes Shigella infection of macrophages. Infect. Immun. 88, e00769–00719 (2020).
Liao, C. et al. Critical determinants of human neutrophil peptide 1 for enhancing host epithelial adhesion of Shigella flexneri. Cell Microbiol. 0, e13069 (2019).
Yang, C.-H., Su, P.-W., Moi, S.-H. & Chuang, L.-Y. Biofilm formation in Acinetobacter Baumannii: genotype-phenotype correlation. Molecules 24, 1849 (2019).
Pazgier, M. et al. Sometimes it takes two to tango: contributions of dimerization to functions of human α-defensin HNP1 peptide. J. Biol. Chem. 287, 8944–8953 (2012).
Zhan, C., Varney, K., Yuan, W., Zhao, L. & Lu, W. Interrogation of MDM2 phosphorylation in p53 activation using native chemical ligation: the functional role of Ser17 phosphorylation in MDM2 reexamined. J. Am. Chem. Soc. 134, 6855–6864 (2012).
Lehrer, R. I., Szklarek, D., Ganz, T. & Selsted, M. E. Correlation of binding of rabbit granulocyte peptides to Candida albicans with candidacidal activity. Infect. Immun. 49, 207–211 (1985).
Selsted, M. E., Szklarek, D., Ganz, T. & Lehrer, R. I. Activity of rabbit leukocyte peptides against Candida albicans. Infect. Immun. 49, 202–206 (1985).
Wei, G. et al. Through the looking glass, mechanistic insights from enantiomeric human defensins. J. Biol. Chem. 284, 29180–29192 (2009).
Zhao, L. et al. Single, double and quadruple alanine substitutions at oligomeric interfaces identify hydrophobicity as the key determinant of human neutrophil alpha defensin HNP1 function. PLoS ONE 8, e78937 (2013).
Tenge, V. R., Gounder, A. P., Wiens, M. E., Lu, W. & Smith, J. G. Delineation of interfaces on human alpha-defensins critical for human adenovirus and human papillomavirus inhibition. PLoS Pathog. 10, e1004360 (2014).
Khalid, S., Bond, P. J., Carpenter, T. & Sansom, M. S. OmpA: gating and dynamics via molecular dynamics simulations. Biochim. Biophys. Acta 1778, 1871–1880 (2008).
Bond, P. J., Cuthbertson, J. M., Deol, S. S. & Sansom, M. S. P. MD simulations of spontaneous membrane protein/detergent micelle formation. J. Am. Chem. Soc. 126, 15948–15949 (2004).
Bond, P. J. & Sansom, M. S. P. Membrane protein dynamics versus environment: simulations of OmpA in a micelle and in a bilayer. J. Mol. Biol. 329, 1035–1053 (2003).
Lehrer, R. I., Ganz, T. & Selsted, M. E. Defensins: endogenous antibiotic peptides of animal cells. Cell 64, 229–230 (1991).
Rice, W. G. et al. Defensin-rich dense granules of human neutrophils. Blood 70, 757–765 (1987).
Lehrer, R. I., Lichtenstein, A. K. & Ganz, T. Defensins: antimicrobial and cytotoxic peptides of mammalian cells. Annu. Rev. Immunol. 11, 105–128 (1993).
Lehrer, R. I. Questions and answers about defensins. Clin. Infect. Dis. 25, 1141–1142 (1997).
Ganz, T. & Lehrer, R. I. Defensins. Curr. Opin. Immunol. 6, 584–589 (1994).
Summers, C. et al. Neutrophil kinetics in health and disease. Trends Immunol. 31, 318–324 (2010).
Panyutich, A. V., Panyutich, E. A., Krapivin, V. A., Baturevich, E. A. & Ganz, T. Plasma defensin concentrations are elevated in patients with septicemia or bacterial meningitis. J. Lab. Clin. Med. 122, 202–207 (1993).
Ihi, T., Nakazato, M., Mukae, H. & Matsukura, S. Elevated concentrations of human neutrophil peptides in plasma, blood, and body fluids from patients with infections. Clin. Infect. Dis. 25, 1134–1140 (1997).
Ganz, T. & Lehrer, R. I. Antimicrobial peptides of leukocytes. Curr. Opin. Hematol. 4, 53–58 (1997).
Mayadas, T. N., Cullere, X. & Lowell, C. A. The multifaceted functions of neutrophils. Annu. Rev. Pathol. 9, 181–218 (2014).
Nathan, C. Neutrophils and immunity: challenges and opportunities. Nat. Rev. Immunol. 6, 173–182 (2006).
Chavakis, T. et al. Regulation of neovascularization by human neutrophil peptides (α-defensins): a link between inflammation and angiogenesis. FASEB J. 18, 1306–1308 (2004).
Ganz, T. Extracellular release of antimicrobial defensins by human polymorphonuclear leukocytes. Infect. Immun. 55, 568–571 (1987).
Zhao, L. & Lu, W. Defensins in innate immunity. Curr. Opin. Hematol. 21, 37–42 (2014).
Xu, D. & Lu, W. Defensins: a double-edged sword in host immunity. Front. Immunol. 11, 764 (2020).
Alav, I., Sutton, J. M. & Rahman, K. M. Role of bacterial efflux pumps in biofilm formation. J. Antimicrob. Chemother. 73, 2003–2020 (2018).
Lehrer, R. I. Primate defensins. Nat. Rev. Microbiol. 2, 727–738 (2004).
Xu, D. et al. Human enteric α-defensin 5 promotes Shigella infection by enhancing bacterial adhesion and invasion. Immunity 48, 1233–1244 (2018).
Xu, D. et al. Shigella infection is facilitated by interaction of human enteric α-defensin 5 with colonic epithelial receptor P2Y11. Nat. Microbiol. 10, 509–526 (2025).
Eilers, B. et al. Neutrophil antimicrobial proteins enhance Shigella flexneri adhesion and invasion. Cell. Microbiol. 12, 1134–1143 (2010).
Eisenhauer, P. B. & Lehrer, R. I. Mouse neutrophils lack defensins. Infect. Immun. 60, 3446–3447 (1992).
Alphonse, N. & Odendall, C. Animal models of shigellosis: a historical overview. Curr. Opin. Immunol. 85, 102399 (2023).
Walker, T. S. et al. Enhanced Pseudomonas aeruginosa biofilm development mediated by human neutrophils. Infect. Immun. 73, 3693–3701 (2005).
Mba, I. E. & Nweze, E. I. Antimicrobial peptides therapy: an emerging alternative for treating drug-resistant bacteria. Yale J. Biol. Med. 95, 445–463 (2022).
Lin, L. et al. Azithromycin synergizes with cationic antimicrobial peptides to exert bactericidal and therapeutic activity against highly multidrug-resistant gram-negative bacterial pathogens. EBioMedicine 2, 690–698 (2015).
Ferrer-Espada, R. et al. A permeability-increasing drug synergizes with bacterial efflux pump inhibitors and restores susceptibility to antibiotics in multi-drug resistant Pseudomonas aeruginosa strains. Sci. Rep. 9, 3452 (2019).
Razquin-Olazaran, I., Shahrour, H. & Martinez-de-Tejada, G. A synthetic peptide sensitizes multi-drug resistant Pseudomonas aeruginosa to antibiotics for more than two hours and permeabilizes its envelope for twenty hours. J. Biomed. Sci. 27, 85 (2020).
Ribeiro, S. M. et al. Antibiofilm peptides increase the susceptibility of carbapenemase-producing Klebsiella pneumoniae clinical isolates to beta-lactam antibiotics. Antimicrob. Agents Chemother. 59, 3906–3912 (2015).
Kwon, H. I. et al. Outer membrane protein A contributes to antimicrobial resistance of Acinetobacter baumannii through the OmpA-like domain. J. Antimicrob. Chemother. 72, 3012–3015 (2017).
Smani, Y. et al. Role of OmpA in the multidrug resistance phenotype of Acinetobacter baumannii. Antimicrob. Agents Chemother. 58, 1806–1808 (2014).
Miles, K. et al. Dying and necrotic neutrophils are anti-inflammatory secondary to the release of alpha-defensins. J. Immunol. 183, 2122–2132 (2009).
O’Toole, G. A. et al. Genetic approaches to study of biofilms. Methods Enzymol. 310, 91–109 (1999).
Zurawski, D. V., Banerjee, J., Alamneh, Y. A., Shearer, J. P. & Demons, S. T. Skin and soft tissue models for Acinetobacter baumannii infection. in Acinetobacter baumannii: Methods and Protocols (eds Biswas, I. & Rather, P. N.) (Springer, 2019).
Silveira, G. et al. Antibiofilm peptides: relevant preclinical animal infection models and translational potential. ACS Pharm. Transl. Sci. 4, 55–73 (2021).
McConnell, M. J. & Pachón, J. Expression, purification, and refolding of biologically active Acinetobacter baumannii OmpA from Escherichia coli inclusion bodies. Protein Expr. Purif. 77, 98–103 (2011).
Abramson, J. et al. Accurate structure prediction of biomolecular interactions with AlphaFold 3. Nature 630, 493–500 (2024).
Waterhouse, A. et al. SWISS-MODEL: homology modelling of protein structures and complexes. Nucleic Acids Res. 46, W296–w303 (2018).
Wu, E. L. et al. CHARMM-GUI membrane builder toward realistic biological membrane simulations. J. Comput Chem. 35, 1997–2004 (2014).
Schott-Verdugo, S. & Gohlke, H. PACKMOL-Memgen: a simple-to-use, generalized workflow for membrane-protein-lipid-bilayer system building. J. Chem. Inf. Model 59, 2522–2528 (2019).
Jakalian, A., Jack, D. B. & Bayly, C. I. Fast, efficient generation of high-quality atomic charges. AM1-BCC model: II. Parameterization and validation. J. Comput. Chem. 23, 1623–1641 (2002).
Ryckaert, J.-P., Ciccotti, G. & Berendsen, H. J. C. Numerical integration of the cartesian equations of motion of a system with constraints: molecular dynamics of n-alkanes. J. Comput. Phys. 23, 327–341 (1977).
Acknowledgements
We acknowledge Prof. Luis A. Actis from Miami University for generously providing the A. baumannii 19606 strain, as well as the OmpA knockout and the complementary strains. We acknowledge Dr. Yuanfei Zhu, Mr. Yutang Li, and the ABSL2+ laboratory at the Key Laboratory of Medical Molecular Virology (MOE/NHC/CAMS), School of Basic Medical Sciences, Fudan University, for providing the necessary facilities for our animal experiments. We also acknowledge Ms. Shen Cai and the Large Instruments Sharing Platform at the School of Basic Medical Sciences, Fudan University for providing the technical support and equipment required for confocal microscopy analysis. We acknowledge Ms. Hongyang Gao and the scanning electron microscopy center of the Large Instruments Sharing Platform at the School of Basic Medical Sciences, Fudan University for providing the technical support and equipment required for scanning electron microscopy analysis. We thank Dr. Xin Xu from School of Life Science and Technology, Xi’an JiaoTong University, for help in illustrating Fig. 3A. This work has been financially supported by National Natural Science Foundation of China (82030062 to W.L. and 82202529 to C.L.), China Postdoctoral Science Foundation (2021M690666 and 2022T150129 to C.L.), Shanghai Municipal Science and Technology Major Project (ZD2021CY001 to W.L.), and National Key Research and Development Program of China (2022YFC2009802 to J.J.).
Author information
Authors and Affiliations
Contributions
C.L., D.X. and W.L. conceived and designed the study. C.L., G.L., Y.L., D.Y., Q.W., and J.Z. performed the experiments. Q.L. and J.J. provided the human samples, collected the clinical data, and provided the clinical A. baumannii isolates used in this study. C.L. and W.L. wrote the manuscript. W.L. and Y.W. supervised the supplemented studies, and critically revised the manuscript. All authors read and approved the final manuscript.
Corresponding authors
Ethics declarations
Competing interests
The authors declare no competing interests.
Peer review
Peer review information
Nature Communications thanks Theresa Chang, Younes Smani, and the other, anonymous, reviewers for their contribution to the peer review of this work. A peer review file is available.
Additional information
Publisher’s note Springer Nature remains neutral with regard to jurisdictional claims in published maps and institutional affiliations.
Supplementary information
Source data
Rights and permissions
Open Access This article is licensed under a Creative Commons Attribution-NonCommercial-NoDerivatives 4.0 International License, which permits any non-commercial use, sharing, distribution and reproduction in any medium or format, as long as you give appropriate credit to the original author(s) and the source, provide a link to the Creative Commons licence, and indicate if you modified the licensed material. You do not have permission under this licence to share adapted material derived from this article or parts of it. The images or other third party material in this article are included in the article’s Creative Commons licence, unless indicated otherwise in a credit line to the material. If material is not included in the article’s Creative Commons licence and your intended use is not permitted by statutory regulation or exceeds the permitted use, you will need to obtain permission directly from the copyright holder. To view a copy of this licence, visit http://creativecommons.org/licenses/by-nc-nd/4.0/.
About this article
Cite this article
Liao, C., Liu, Q., Luo, G. et al. Human neutrophil α-defensin HNP1 interacts with bacterial OmpA to promote Acinetobacter baumannii biofilm formation. Nat Commun 16, 5629 (2025). https://doi.org/10.1038/s41467-025-60935-7
Received:
Accepted:
Published:
Version of record:
DOI: https://doi.org/10.1038/s41467-025-60935-7









