Abstract
During peripheral nerve (PN) development, unmyelinated axons (nmAs) tightly fasciculate before being separated and enveloped by non-myelinating Schwann cells (nmSCs), glial cells essential for maintaining nmA integrity. How such a switch from axon-axon to axon-glia interactions is achieved remains poorly understood. Here, we find that inactivating SC-derived SEMA3B or its axonal receptor components in mice leads to incomplete nmA separation and envelopment by nmSCs, eliciting hyperalgesia and allodynia. Conversely, increasing SEMA3B levels in SCs accelerates nmA separation and envelopment. SEMA3B transiently promotes nmA defasciculation accompanied by cell adhesion molecule (CAM) endocytosis, subsequently facilitating nmA-nmSC association. Restoring SEMA3B expression following PN injury promotes nmA-nmSC re-association and alleviates hyperalgesia and allodynia. We propose that SEMA3B-induced CAM turnover facilitates a switch from axon-axon to axon-glia interactions promoting nmA envelopment by nmSCs, which may be exploitable for alleviating PN injury-induced pain by accelerating the restoration of nmA integrity.
Similar content being viewed by others
Introduction
Schwann cells (SCs), the predominant glial cells within the peripheral nervous system (PNS), arise during embryonic development from neural crest cells in a well-defined sequence of events involving the formation of Schwann cell precursors (SCPs), followed by the generation of immature Schwann cells (iSCs), and finally, the differentiation into myelinating Schwann cells (mSCs) and non-myelinating Schwann cells (nmSCs). mSCs wrap individual axons with a diameter >1 μm to form a myelin sheath essential for rapid saltatory impulse propagation, while nmSCs envelop multiple axons with a diameter of <1 μm to form Remak bundles (RBs)1,2. nmSCs are critical in maintaining the integrity and functionality of unmyelinated (nociceptive sensory and autonomous) axons (nmAs)3. Disruption of RB assembly and the association between nmSCs and nmAs due to genetic mutations or nerve injuries leads to impaired nmA function and hypersensitivity (allodynia)4,5,6,7,8,9,10. Furthermore, in the absence of support from nmSCs, nmAs are prone to collateral sprouting and aberrant re-innervation of non-nociceptive end-organs11,12,13,14, which are implicated in initiating chronic pain conditions15,16,17.
Peripheral nerve (PN) development is initiated by pioneer axons laying out principal nerve trajectories, which are subsequently joined by the bulk of developing axons before diverging toward their prospective end-organ targets18,19. Peripheral axon fasciculation is mainly mediated by cell adhesion molecules (CAMs), including NCAM, L1CAM, TAG1, DSCAM, Cadherins, and Integrins20, and can be simultaneously influenced by ‘classical’ axon guidance molecules such as semaphorins and Ephrins21,22,23. SCPs initially migrate alongside peripheral axons but do not penetrate the axon fascicles24. During the process known as axonal radial sorting, prospective mSCs insert lamellipodia into the axon fascicles and wrap around large-caliber (myelinated) axons (mAs), leaving fascicles with an increasing proportion of small-caliber nmAs. Ultimately, nmAs are separated and enveloped by nmSC processes to form RBs25. While the transition from nmA-nmA to nmA-nmSC interactions is critical for RB assembly, identifying key regulatory molecules is challenging due to the simultaneous occurrence of SCP proliferation, differentiation, myelination, and mA-mSC interactions during RB formation. For instance, molecules such as GABBR1, LRP1, and FGFR have been implicated in RB formation, but these molecules also contribute to other aspects of PN development, such as radial sorting and myelination26,27,28, complicating the determination of their specific roles in mediating nmA-nmSC interactions.
While it has been well-established that radial sorting and the specification of SCs into mSCs versus nmSCs is critically determined by the level of axonal NRG1 activating ERBB2/3 signaling in SCPs29,30, how mSCs or nmSCs overcome pre-established axon-axon interactions mediated by CAMs in favor of axon-SC interactions remains to be elucidated. Reconfiguration of cell-cell adhesions is a common occurrence during embryonic development, tissue homeostasis, and pathology31,32. For instance, tissue invasion by macrophages or trans-endothelial migration of leukocytes involves signals that promote localized removal by endocytosis of CAMs from cell-cell junctions33,34. Myelination is preceded by the endocytosis-dependent clearance of internodal CAMs on mAs in response to mSC-derived signals35. During axon guidance, moreover, axon rerouting from pre-formed fascicles involves the regulation of adhesive forces between axons, such as through post-translational modifications weakening homophilic CAM interactions36,37. Semaphorins, particularly SEMA3A and SEMA3E, have been implicated in regulating axon fasciculation at navigational choice points38, but how, mechanistically, Semaphorin signaling influences the action of CAMs remains to be determined.
To identify mechanisms underlying the switch from axon-axon to axon-glia interactions during RB assembly, we employed single-cell transcriptomics of the murine sciatic nerve, thereby identifying SC-derived SEMA3B as the molecule facilitating the transition from nmA-nmA to nmA-nmSC interactions. Inactivation of SC-derived SEMA3B led to incomplete nmA separation and deficient RB assembly, leading to allodynia, which was phenocopied by loss of its putative axonal receptor components NRP1 and L1CAM. Alterations in SC-derived SEMA3B levels were associated with corresponding changes in axonal CAM levels during RB assembly. Additionally, recombinant SEMA3B promoted the endocytosis of axonal CAMs and the defasciculation of cultured nmAs. PN injury triggered a rapid decrease in SEMA3B expression, whereas its transgenic restoration accelerated nmA-nmSC re-association and alleviated allodynia. We propose that SEMA3B drives the transition from axon-axon to axon-glia interactions to facilitate RB assembly, which may provide a potential therapeutic avenue for alleviating PN injury-induced chronic pain by promoting nmA-nmSC re-association and restoring nmA integrity.
Results
Single-cell profiling of the murine sciatic nerve
In mice, developing nmSCs begin extending lamellipodia into small-diameter axon fascicles around postnatal day 0 (P0) and progressively separate individual axons between P4 and P28. By P60, nearly all axons within the RB were segregated, leaving a minimal number of axons unwrapped (Fig. 1a), and these few unwrapped axons persisted until P120. Correspondingly, the Remark Bundle Mature (RBM) index, which quantifies the percentage of axons fully wrapped by nmSC cytoplasm within each RB, increased from 1.54 ± 0.29% at P0 to 96.98 ± 0.81% at P60 and remained relatively stable thereafter (Fig. 1b), indicating the complete developmental maturity of the RB by P60. While prior single-cell studies have mapped in great detail cellular diversity and lineage relationships in developing and adult mouse peripheral nerves (PNs)39,40,41,42, existing datasets do not completely cover the postnatal developmental window critical for RB assembly (P0–P60). To characterize the molecular underpinnings of RB assembly in more detail, we generated a single-cell RNA sequencing (scRNA-seq) atlas of murine sciatic nerves spanning five key stages of RB development (P0, P7, P14, P28, and P60). Our dataset comprises 11,443 high-quality whole-cell transcriptomes (10x Genomics), enabling high resolution analysis of transcriptional dynamics during RB assembly (Fig. 1c, Supplementary Fig. 1a, b and Supplementary Table 1). Unsupervised clustering with uniform manifold approximation and projection (UMAP) identified 19 transcriptomically distinct clusters (Supplementary Fig. 1c), which were assigned to endothelial cells, fibroblasts, smooth muscle cells, monocytes, macrophages, and SCs (Fig. 1c and Supplementary Fig. 1d). Pseudotime analysis of Sox10+/Plp1+ SCs revealed a clear transition from dividing progenitor SCs to bi-potential intermediate SCs, followed by a divergence into two populations of maturing SCs (Fig. 1d, e). These populations were further classified into six transcriptionally distinctive clusters: SCPs, iSCs, pro-myelinating SCs (pmSCs), pro-nonmyelinating SCs (pnmSCs), mSCs, and nmSCs (Fig. 1f, j, Supplementary Fig. 1e–j and Supplementary Table 1), confirmed by RNA fluorescence in situ hybridization (FISH) of sciatic nerves from varying developmental stages (Fig. 1g–i).
a Representative TEM images of the mouse sciatic nerve showing the spatiotemporal assembly of RB. nmSC lamellipodia either ensheath axons (closed arrowheads) or separate adherent axons (open arrowheads). Asterisks and circles indicate axons entirely or partially wrapped by nmSC lamellipodia, respectively. Data are representative of 3 mice across all developmental stages. Abbreviations: n nucleus, mA, myelinated axon. b Quantitative assessment of RB assembly progression, as measured by the Remark Bundle Maturity (RBM) Index. Data are presented as mean ± SEM. Sample size: n = 21/5 (number of RBs/number of mice), 23/4, 18/5, 27/6, 26/5, 28/5, and 16/4 for P0, P7, P14, P21, P28, P60, and P120, respectively. c UMAP plot illustrating the diversity of cell subtypes. d UMAP plot illustrating the cell-cycle phase. e UMAP plot illustrating the pseudotime assigned to each SC. f UMAP plots illustrating the expression of marker genes for SCPs (Mki67), iSCs (Ednrb), mSCs (Ncmap), and nmSCs (Scn7a). g-i FISH on cryosections of the mouse sciatic nerve showing indicated gene/protein expression in SOX10+ SC subsets. Arrowheads and arrows indicate MKI67+Ednrb+ SCPs and MKI67-Ednrb+ iSCs in (g), Ednrb+Scn7a+ iSCs and Ednrb-Scn7a+ nmSCs in (h), Ncmap+Scn7a- mSCs and Ncmap-Scn7a+ nmSCs in (i), respectively. Data are representative of 3 mice. j Relative proportions of SC lineages at each stage. k scFates-based pseudotemporal UMAP analysis of SC lineage progression. l UMAP plot indicating SC subtype diversity. m Schematic of genetic programs and potential time frames for RB assembly and myelination underlying SC development. n Volcano plot for differentiated expressed genes (DEGs) in SCs compared to non-SCs. DEGs were identified using a two-tailed Wald test with Benjamini-Hochberg adjustment for multiple comparisons (FDR-adjusted p value < 0.05 and |log₂ fold change|> 0.25). o Dot plot of the 15 most significantly over-represented KEGG pathways in SCs. Pathway enrichment was analyzed by a two-tailed Wald test with Benjamini-Hochberg correction (FDR-adjusted p value < 0.05 and |log₂ fold change|> 0.25). p Dot plot showing relative expression of selected genes in the axon guidance pathway across different SC types and ages. Source data are provided as a Source Data file.
SEMA3B is highly expressed in developing nmSCs
Our scRNA-seq of SCs aligned with previous single-cell mapping efforts39,42, with comparatively deep transcriptome coverage and clear separation of mSC and nmSC lineages (Fig. 1k–m). We further exploited the additional coverage of the time window of RB assembly to identify novel features of nmSC maturation relevant to the transition from nmA-nmA to nmA-nmSC interactions. Among the top 15 most abundant pathways identified by gene ontology term (GOT) analysis were “axon guidance”, “cell adhesion molecules” and “ECM-receptor interaction” (Fig. 1n, o), which, we reasoned, might encompass molecules directly involved in axon-axon and/or axon-glia interactions during RB assembly18,43. Of note, within the axon guidance pathway, Sema3b and Sema6d expression levels were significantly upregulated in SCs, with slightly higher levels in pnmSCs and nmSCs compared to pmSCs and mSCs (Fig. 1p and Supplementary Fig. 1k). Given the role of other class-3 semaphorins in regulating axon-axon interactions38, we focused our subsequent attention on Sema3b as a potential molecule influencing axon-axon and/or axon-glia interactions during RB assembly. Consistent with our scRNA-seq data (Fig. 1p), Sema3b transcripts were confirmed through real-time quantitative PCR (qPCR) and FISH in SOX10+ SCs at P0, the expression of which peaked at P14, while high expression levels were maintained until P28, before gradually declining, yet not completely receding, towards adulthood (Fig. 2a and Supplementary Fig. 2a). Lower levels of Sema3b transcripts were detected in SOX10+ SCPs and iSCs prior to P0 (Supplementary Fig. 2a). Notably, although scRNA-seq detected Sema3b transcripts in both nmSCs and mSCs, with relatively higher levels in nmSCs (Fig. 1p and Supplementary Fig. 2b), SEMA3B protein was exclusively detected in SOX10+MBP- SCs at P14, and these SEMA3B+SOX10+MBP- SCs wrapped multiple nmAs (Fig. 2b). While the post-translational mechanisms underlying the differences in Sema3b mRNA and SEMA3B protein distribution in mature SCs remains to be elucidated, it is tempting to speculate that this may involve differential cell surface-retention reflecting nmSC-specific synthesis of class III Semaphorin-binding ECM components (Supplementary Fig. 1l)44,45. Taken together, these data identified SEMA3B as a highly selective marker for pnmSCs and nmSCs (collectively referred to as nmSCs).
a Quantitative real-time PCR (qPCR) analysis of Sema3b mRNA expression in sciatic nerves across postnatal development (P0, P7, P14, P28, and P60). n = 3 sciatic nerves per time point. b Transversal section of the P14 sciatic nerve showing that SEMA3B+SOX10+MBP- SCs ensheath unmyelinated TUJ1+ axons. The arrowhead and arrow indicate SEMA3B+SOX10+MBP- nmSCs and SEMA3B-SOX10+MBP+ mSCs, respectively. The experiment was repeated 3 times on 3 mice. c, d Representative TEM images of the sciatic nerve from P60 control and Sema3b∆SC mice. nmSC lamellipodia are pseudo-colored to highlight their locations. Asterisks denote adjacent axons and circles denote partially wrapped axons. Arrowheads indicate lamellipodia protruding into the endoneurial space. The experiment was repeated 3 times on 3 mice. e, f Lateral views of 3D-reconstructed RB from the sciatic nerve of P60 control and Sema3b∆SC mice. g Quantification of the RBM indexes from P60 control (n = 7) and Sema3b∆SC (n = 7) mice. h Quantification of the RBM indexes from P7 (n = 5 for both groups) and P28 Sema3bi∆SC (n = 5 for both groups) mice with coil (CO) and tamoxifen (TM) treatment at P0. i Measurements of sensitivity to laser heat in control (n = 6 for all groups) and Sema3b∆SC (n = 7 for all groups) mice. j Measurements of sensitivity to von Frey filaments in control (n = 6) and Sema3b∆SC (n = 6) mice. All data are presented as mean ± SEM. **p < 0.01, *p < 0.05, ns not significant. Detailed statistics are provided in Supplementary Table 2. Source data are provided as a Source Data file.
SEMA3B is dispensable for PN axon fasciculation, radial sorting, and myelination
To elucidate the contribution of SC-derived SEMA3B to PN development, we generated Sox10Cre;Sema3bloxp/loxp mice, in which Sema3b was selectively ablated in NCCs and the entire SC lineages (Supplementary Fig. 2c)46. Because the inactivation of other class-3 semaphorins resulted in PN axon defasciculation47,48,49, potentially complicating the deciphering of RB assembly impacts, we thoroughly investigated PN axon fasciculation in Sox10Cre;Sema3bloxp/loxp embryos. Corresponding with the low expression levels of SEMA3B/Sema3b in SCs during embryonic stages (Supplementary Fig. 2a), no alterations in PN axon fasciculation were observed in E12.5 and E14.5 embryos (Supplementary Fig. 2d–g), thereby ruling out a significant contribution of SC-derived SEMA3B to embryonic peripheral axon fasciculation. To further delineate the requirements of SEMA3B within SCs, we generated DhhCre;Sema3bloxp/loxp mice (Sema3b∆SC) to ablate Sema3b specifically in SC lineages (Supplementary Fig. 2h)50. Sema3b∆SC mice appeared behaviorally indistinguishable from control littermates in adulthood. The survival, proliferation, and differentiation of SCs in these mice were comparable to their control counterparts (Supplementary Figs. 2i–o, 3a). Light microscopy and transmission electron microscopy (TEM) analysis of sciatic nerves revealed no differences in cellular composition or organization, including myelination status, between control and Sema3b∆SC mice (Supplementary Fig. 3b–g). Thus, SEMA3B is dispensable for SC specification, radial sorting, and subsequent SC differentiation and myelination, indicating that Sema3b∆SC mice would allow us to selectively study the contribution of SEMA3B to RB assembly.
SEMA3B is required for nmA separation, envelopment, and integrity
In control mice, TEM analysis of sciatic nerves and TEM-based partial 3D-reconstruction of RBs revealed that nmSC processes physically separated axons and enveloped nearly all small-diameter (nmA) axons within RBs at P60 (Fig. 2c, e). In contrast, P60 Sema3b∆SC mice displayed significantly altered RB structures, with some nmAs partially enveloped and many nmAs remaining unseparated (Fig. 2d, f). Additionally, some nmSC processes protruded into the endoneurial space (Fig. 2d). Consequently, the contact surface between nmAs and nmSCs within the RBs of Sema3b∆SC mice was significantly reduced (Fig. 2g and Supplementary Video 1). However, no evident defects in radial sorting were observed, as almost no axons greater than 1.0 μm in diameter were detectable within the RBs of Sema3b∆SC mice (Fig. 2d, f). We next asked if the defective RB assembly was an indirect effect of low SEMA3B expression in the embryonic SC lineage in Sema3b∆SC mice. Therefore, we established Plp1CreERT2;Sema3bloxp/loxp mice (Sema3bi∆SC) to temporally ablate Sema3b in postnatal SCs via tamoxifen (TM) administration at P051. Sema3bi∆SC mice exhibited RB assembly defects, including failed nmA separation and envelopment (Fig. 2h and Supplementary Fig. 3h, i), similar to those observed in Sema3bΔSC mice, thereby supporting the conclusion that SC-derived SEMA3B is essential for proper nmA-nmSC association and RB assembly. The nmAs within the RBs predominantly comprise nociceptive axons52, and defective RB formation can trigger chronic (neuropathic) pain conditions, manifesting as hypersensitivity to both noxious and non-noxious stimuli (hyperalgesia and allodynia, respectively)26. Consistent with the observed nmA-nmSC association failures, Sema3b∆SC mice exhibited significantly reduced thermal and mechanical withdrawal thresholds, indicating the development of thermal and mechanical hyperalgesia and allodynia (Fig. 2i, j). Thus, SC-derived SEMA3B is required for nmA-nmSC association necessary for RB assembly and nmA integrity.
Elevating SEMA3B expression accelerates nmA separation and envelopment
RB assembly progresses over an extended postnatal period, coinciding with a peak in Sema3b expression around P14, following a phase of relatively weak expression (Fig. 2a and Supplementary Fig. 2a), raising the question of whether SEMA3B levels could serve as a rate-limiting factor in initiating nmA-nmSC association. To investigate whether SEMA3B is not only required but also sufficient for promoting RB assembly, we generated a mouse line facilitating the Cre-activated transgenic overexpression of Sema3b from the Rosa26 locus (Rosa26floxed-stop-Sema3b) (Supplementary Fig. 3j, k). We then established DhhCre;Sema3bfloxed-stop-Sema3b (Sema3btgSC) mice to selectively activate transgenic SEMA3B expression in SCs (Fig. 3a). FISH on the sciatic nerve of P14 Sema3btgSC mice confirmed significantly elevated Sema3b expression level in SCs compared to control mice, accompanied by the simultaneous expression of TOM in the SCs of Sema3btgSC mice (Fig. 3b–d). Ultrastructural examination of RBs in Sema3btgSC mice through TEM revealed significantly increased nmA separation and envelopment at P7 and P28 compared to control counterparts (Fig. 3e–g), indicating that elevated SEMA3B levels expedited RB assembly. Collectively, SC-derived SEMA3B is not only necessary but also sufficient for directing nmA separation and envelopment during RB assembly.
a Schematic illustration of the strategy for generating Sema3btgSC mice. b, c FISH on the sciatic nerve showing an increased Sema3b expression level in SOX10+ SCs of P14 Sema3btgSC mice. Arrowheads and arrows in b indicate Sema3b+SOX10+ SCs and Sema3b-SOX10+ SCs. Note that in Sema3btgSC mice, Sema3b expression is ubiquitous in all SOX10+ SCs, which concurrently express TOM. d Quantification of Sema3b transcript level with qPCR in the sciatic nerve of P14 control (n = 6) and Sema3btgSC(n = 6) mice. e, f Representative TEM images of the sciatic nerve from P7 and P28 control and Sema3btgSC mice. Asterisks and circles denote axons that are adjacent and partially wrapped, respectively. Arrowheads indicate lamellipodia protruding into the endoneurial space. g Quantification of the RBM indexes from P7 and P28 control (n = 6 for both P7 and P28) and Sema3btgSC (n = 6 for both P7 and P28) mice. All data are presented as mean ± SEM. *p < 0.05. Detailed statistics are provided in Supplementary Table 2. Source data are provided as a Source Data file.
Potential SEMA3B receptor components are present on nmAs
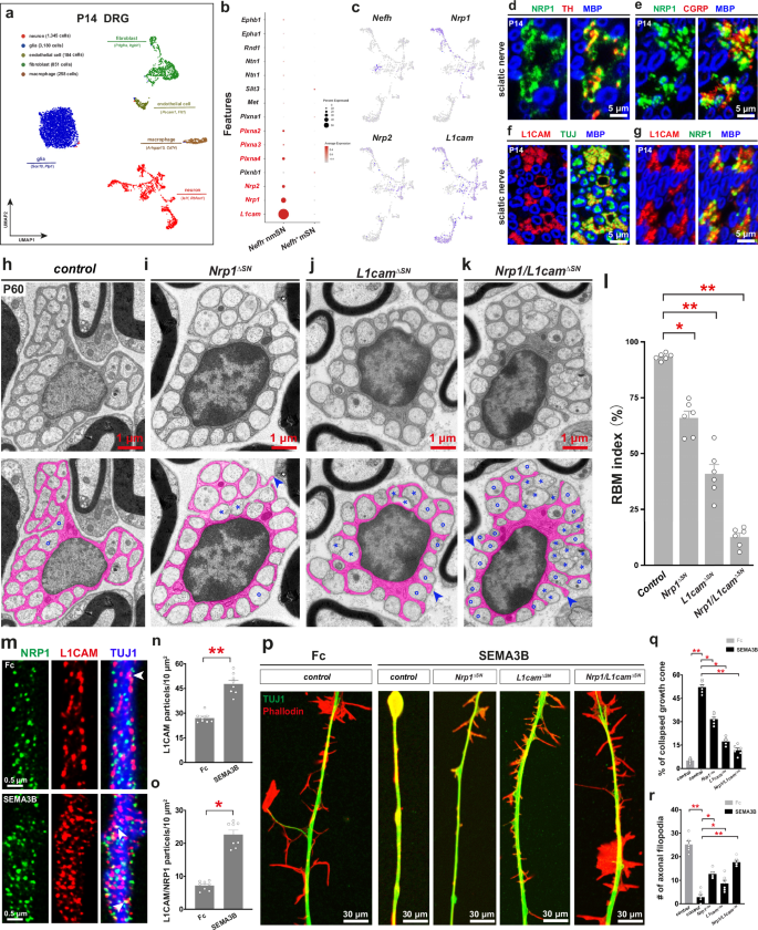
The involvement of SEMA3B in RB assembly suggested the presence of interaction partners on nmAs underlying its apparent influence on nmSC-nmA interactions. Class-3 semaphorins typically signal through a receptor complex composed of Neuropilins (NRP) and Plexins (PLXN)53, but can encompass interactions with several other protein family members, such as L1CAM and VEGFR54,55,56. To investigate the presence of potential SEMA3B receptor components on nmAs during RB assembly, we conducted snRNA-seq of dorsal root ganglia (DRGs), comprising primary somatosensory neurons projecting mAs and nmAs through the sciatic nerves, from P14 mice (Fig. 4a, Supplementary Fig. 4a and Supplementary Table 1). Based on established distinct SN marker genes57, we compared the expression levels of potential SEMA3B receptor components in Nefh+ myelinated sensory neurons (mSNs) and Nefh- unmyelinated sensory neurons (nmSNs). Our analysis revealed high Nrp1 expression in nmSNs, whereas Nrp2 was expressed at relatively low levels in nmSNs but at high levels in spinal motor neurons, which contribute a significant proportion of peripheral mAs (Fig. 4b, c and Supplementary Fig. 4b–e). FISH on P14 DRGs confirmed high Nrp1 expression in CGRP+ and TH+ nmSNs, with negligible expression in IB4+ nmSNs, PRPH+ nmSNs, NF200+ mSNs, and PV+ mSNs (Supplementary Fig. 4f–h). Immunodetection of NRP1 specifically in CGRP+ and TH+ nmAs in P14 sciatic PNs further supported these findings (Fig. 4d, e). While all Plexin family members were expressed at relatively low levels in nmSNs (Fig. 4b), L1CAM, which was previously implicated in directly binding NRP1/2 to affect class-3 semaphorin signaling54,58, was exclusively expressed at high levels in nmSNs (Fig. 4b, c, f and Supplementary Fig. 4i–l). Moreover, high levels of both L1CAM and NRP1 were co-detected on sciatic nmAs (Fig. 4g). Thus, during the developmental period of RB assembly, peripheral nmAs express at least two SEMA3B receptor components at significant levels: NRP1 and L1CAM.
a UMAP plot illustrating cell subtype diversity from P14 DRG. b Dot plot comparing expression levels of axon guidance pathway genes in Nefh− nmSNs and Nefh+ mSNs. c UMAP plots illustrating the expression levels of Nefh, Nrp1, Nrp2, and L1cam in SNs. d–g Transverse sections of P14 sciatic nerve. NRP1 is expressed in TH+ (d) and CGRP+ (e) unmyelinated axons, and L1CAM is expressed in almost all unmyelinated axons (f). NRP1 and L1CAM are simultaneously expressed in subsets of unmyelinated axons (g). The experiment was repeated 3 times on 3 mice. h–k TEM images of the sciatic nerve from P60 control, Nrp1∆SN, L1cam∆SN, and Nrp1/L1cam∆SN mice. l Quantification of the RBM indexes from control, Nrp1∆SN, L1cam∆SN, and Nrp1/L1cam∆SN mice. n = 6 for all groups. m STED images illustrating the distribution of NRP1 and L1CAM particles within cultured sensory axon shafts following Fc and SEMA3B treatment. Arrowheads indicate particles with NRP1 and L1CAM co-localization. n Quantification of the number of L1CAM particles in the axon shaft with Fc (n = 7 axon shafts from 3 DRGs) and SEMA3B (n = 8 axon shafts from 3 DRGs) treatment. o Quantification of the numbers of particles with NRP1 and L1CAM co-localization in the axon shaft with Fc (n = 7 axon shafts from 3 DRGs) and SEMA3B (n = 8 axon shafts from 3 DRGs) treatment. p Representative images of the sensory axon shafts from control, Nrp1∆SN, L1cam∆SN, and Nrp1/L1cam∆SN embryos showing the lateral filopodia of axon shaft. q Quantification of the percentages of collapsed sensory growth cones following Fc (n = 5 DRGs from 3 control embryos) and SEMA3B (control, n = 6 DRGs/3 embryos; Nrp1∆SN, n = 6 DRGs/3 embryos; L1cam∆SN, n = 5 DRGs/3 embryos; Nrp1/L1cam∆SN, n = 6 DRGs/3 embryos) treatment. r Quantification of the filopodia numbers of cultured DRG shafts following treatment with Fc (n = 7 axon shafts/3 DRGs) and SEMA3B (control, n = 5 axon shafts/3 DRGs; Nrp1∆SN n = 4 axon shafts/3 DRGs; L1cam∆SN, n = 6 axon shafts/3 DRGs; Nrp1/L1cam∆SN, n = 4 axon shafts/3 DRGs) treatment. All data are presented as mean ± SEM. *p < 0.05, **p < 0.01. Detailed statistics are provided in Supplementary Table 2. Source data are provided as a Source Data file.
NRP1 and L1CAM are required for nmA separation and envelopment
Previous studies have implicated the roles of L1CAM in PN axon fasciculation and RB assembly37,59, as well as in mediating class-3 semaphorin signaling through the forming receptor complexes with NRP1/255,60, prompting us to ask whether SEMA3B could be the ‘missing’ nmSC-derived L1CAM signaling partner affecting nmA-nmA interactions. To determine the requirements of nmA-expressing L1CAM and NRP1 for RB assembly, we established AdvillinCre;Nrp1loxp/loxp;L1camloxp/loxp (Nrp1/L1cam∆SN) mice, in which both Nrp1 and L1cam are selectively ablated in SNs61. The RBs of Nrp1/L1cam∆SN mice exhibited incomplete nmA separation and envelopment, including nmSC processes projecting into the endoneurial space (Fig. 4k, l), closely resembling the RB defects observed in Sema3b∆SC mice (see Fig. 2d). The RB assembly defects in Nrp1/L1cam∆SN mice were significantly more pronounced than those in Nrp1∆SN mice and somewhat stronger than those in L1cam∆SN mice alone (Fig. 4h–l), likely due to the expression of additional, functionally redundant receptor components such as NRP2 and PLXNA4 by nmAs (Fig. 4b, c and Supplementary Fig. 4e)62,63. However, simultaneous elimination of both Nrp1 and Nrp2 induces pronounced embryonic axon defasiculation49,64, thus impairing the PN development as a whole and precluding the assessment of NRP2 inactivation as a probable nmA-derived SEMA3B receptor component in RB assembly. Therefore, the requirement for SC-derived SEMA3B in RB assembly is mirrored by the similar necessity for NRP1 and L1CAM, but we presently cannot rule out the involvement of other potential nmA-derived SEMA3B receptor components present at low levels in nmAs, including NRP2 and PLXNA462,63.
SEMA3B requires NRP1 and L1CAM to modulate axonal morphology
To determine whether the requirements of L1CAM, NRP1, and SEMA3B for RB assembly indicate their involvement in common or distinct signaling pathways, we investigated acute sensory axonal responses to SEMA3B stimulation in vitro. Treatment of sensory axons extending from cultured DRG neurons with recombinant SEMA3B resulted in rapid retraction of axonal shaft filopodial branches and axonal growth cone collapse (Supplementary Fig. 4m–o and Supplementary Video 2). Meanwhile, multicolor super-resolution stimulated emission depletion (STED) microscopy revealed that SEMA3B-induced axonal responses were accompanied by reconfiguration of axonal distribution patterns of NRP1 and L1CAM, including a significant increase in NRP1+L1CAM+ foci (Fig. 4m–o). To further elucidate the involvement of L1CAM and NRP1 in SEMA3B-induced axonal responses, we cultured SNs from Nrp1∆SN, L1cam∆SN, and Nrp1/L1cam∆SN embryos and subsequently stimulated them with SEMA3B. The axonal responses, specifically axon shaft filopodial retraction and growth cone collapse induced by SEMA3B, were markedly reduced in Nrp1∆SN or L1cam∆SN axons and even further reduced in axons lacking both components (Fig. 4p–r and Supplementary Fig. 4o). While these findings are consistent with the role of NRP1 and L1CAM in mediating SC-derived SEMA3B effects on nmAs, the slightly additive effect of Nrp1∆SN and L1cam∆SN mutations could also indicate actions in parallel pathways or alternatively reflect the continued expression of potentially redundant signaling components in these mutants (see Figs. 1p, 4b and 5e).
a STED images showing TUJ1 signals on axon bundles treated with Fc and SEMA3B. Arrowheads indicate axonal beading. b Fasciculation index is calculated as the axonal area divided by the total area. c Quantification of the fasciculation indexes for axon bundles treated with Fc and SEMA3B. n = 6 axon shafts from 3 DRGs for both groups. d KEGG pathway analysis of up-regulated DEGs in nmSN. Pathway enrichment was analyzed by a two-tailed Wald test with Benjamini-Hochberg correction (FDR-adjusted p-value < 0.05 and |log₂ fold change|> 0.25). e Dot plot illustrating genes in the cell adhesion molecules pathway. f, g STED images of P7 Plp1CreERT2;R26tdTom RBs. Dotted lines demarcate RB boundaries. Asterisks denote axons ensheathed by TOM+ mSCs. The experiment was repeated 3 times on 3 mice. f’, g’ Magnified views of the boxed areas in (f) and (g). Dotted lines demarcate unmyelinated axon boundaries. Arrowheads indicate lamellipodia undergoing separating fasciculated axons. The asterisk in (g’) denotes an axon wrapped by SC lamellipodia, with strong CDH2 signals in the contact region. h STED images showing TUJ1 signals on axon bundles. i Quantification of the fasciculation indexes for axon bundles with SEMA3B or SEMA3B+Dynasore treatment. n = 6 axons bundles from 3 DRGs for both groups. j, k L1CAM and CDH2 particles on the membrane of sensory axon shafts from E14.5 DRG. l Quantification of artificial fluorescence intensity of L1CAM on the membrane of sensory axon shafts. n = 7 axon bundles from 3 DRGs for all groups. m Quantification of artificial fluorescence intensity of CDH2 on the membrane of sensory axon shafts. n = 6 axon bundles from 3 DRGs for all groups. n–p STED images of the RBs from P7 control, Sema3btgSC, and Sema3b∆SC mice. Dotted lines delineate the assumed RB boundaries. q Quantification of the numbers of L1CAM particles per RB. n = 6 RBs from 3 mice for all groups. r Schematic summary: nmSC-derived SEMA3B induces the endocytosis of axonal CAMs, leading to axonal segregation. All data are presented as mean ± SEM. **p < 0.01, *p < 0.05. Detailed statistics are provided in Supplementary Table 2. Source data are provided as a Source Data file.
SEMA3B promotes localized axon deadhesion and CAM clearance
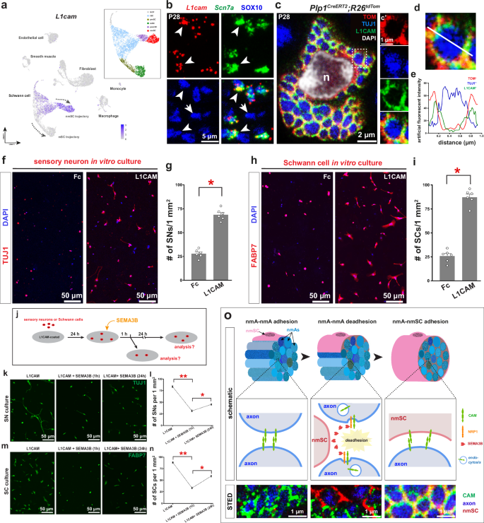
Given that secreted SEMA3s are known to influence axon-axon interactions in embryonic PNs and other contexts48,65, we reasoned that SEMA3B might indirectly facilitate nmA-nmSC association by modulating nmA-nmA adhesion rather than directly mediating nmA-nmSC association during RB assembly. To test this hypothesis, we cultured dissociated SNs from E14.5 DRGs for three days to promote axon bundling. SN axons treated with SEMA3B, but not with the control protein, exhibited a modified morphology characterized by bulges separated by thinner segments, a phenomenon termed axonal beading66, ultimately leading to the localized segregation of bundled axons at beading sites (Fig. 5a–c), suggesting that SEMA3B promotes localized loosening of axon-axon adhesion. To identify potential mediators of nmA-nmA adhesion regulated by SEMA3B, we analyzed snRNA-seq data of SNs, and found high expression levels of genes encoding several CAMs, including L1cam and Cdh2 (also known as N-Cadherin), previously shown to be associated with nmAs during RB assembly, in Nefh- nmSNs (Fig. 5d, e and Supplementary Fig. 4i–k, 5a-c)67,68. Additionally, both L1CAM and CDH2 exerted significant attractive effects on axon filopodial branches (Supplementary Fig. 5d, e), suggesting that axonal CAMs may mediate axonal adhesion, thus potentially serving as mediators of nmA-nmA adhesion regulated by SEMA3B. Supporting our hypothesis, STED imaging of sciatic nerves from Plp1CreERT2;R26tdTom mice, which allowed simultaneous visualization of nmSC processes and axons in immature RBs, revealed high expression levels of L1CAM and CDH2 in the contact regions among nmA fascicles (Fig. 5f, g). Notably, L1CAM and CDH2 signals in the axonal region proximal to nmSC lamellipodia were relatively weaker (Fig. 5f, g), suggesting that nmSC lamellipodia may diminish the expression levels of axonal CAMs, thereby disrupting CAM-induced heterophilic and/or homophilic interactions between nmAs.
Given that the impact of SEMA3s on axon growth involves endocytosis69,70, and recruitment of axonal L1CAM promotes receptor endocytosis induced by SEMA3A54,71, we subsequently investigated whether SEMA3B-mediated axon deadhesion similarly involved the endocytic clearance of CAMs. Activation of the endocytosis pathway was observed in Nefh− nmSNs during RB assembly (Fig. 5d). Pre-treatment of SN axons with Dynasore, an inhibitor of Dynamin-mediated endocytosis72, significantly reduced SEMA3B-promoted localized beading and deadhesion of cultured SN axons (Fig. 5h, i). To assess whether SEMA3B could induce endocytosis of axonal CAMs, we performed L1CAM and CDH2 immunostaining on sensory axons at 4 °C to halt endocytosis73, thus allowing visualization of signals expressed on the membrane. Indeed, Dynasore pretreatment significantly lowered the SEMA3B-mediated reduction of L1CAM and CDH2 cell surface expression levels in cultured SN axons (Fig. 5j–m). Furthermore, Dynasore pre-treatment significantly reduced L1CAM co-localization with the early endosome marker EEA1 in cultured SN axons (Supplementary Fig. 5f, g). Thus, SEMA3B may mediate localized loosening of axon-axon adhesion by triggering the endocytosis-dependent clearance of axonal CAMs. To establish the in vivo relevance of these actions, we altered SC-derived SEMA3B levels and examined corresponding changes in CAM levels on nmAs in developing RBs. Elevating SEMA3B levels in nmSCs of Sema3btgSC mice resulted in a small but significant decrease in L1CAM and CDH2 levels in nmAs in developing RBs. Conversely, reducing SEMA3B levels in nmSCs of Sema3b∆SC mice resulted in a small but significant increase in L1CAM and CDH2 levels in nmAs (Fig. 5n–q and Supplementary Fig. 5h–k). These results are consistent with the role of SEMA3B in the endocytic clearance of nmA-derived CAMs.
In summary, these data suggest that SEMA3B operates by loosening axon-axon interactions in preformed nmA fascicles through localized endocytic clearance of CAMs (Fig. 5r).
SEMA3B-mediated deadhesion is transient
Following the shift from axon-axon to axon-glia interactions, RB assembly requires the formation of stable contacts between nmAs and nmSCs to maintain nmA integrity. Consistent with previous observations demonstrating the role of CAMs in mediating nmA-nmSC interactions during RB assembly68,74,75,76, our analysis of scRNA-seq data and in situ hybridization revealed high expression levels of several CAMs, including L1cam and Cdh2, in pnmSCs and nmSCs, and their expression levels notably increased starting from P14, correlating with the onset of nmSC wrapping of axons within the RB (Fig. 6a, b and Supplementary Fig. 6a–d). Concurrently, a progressive decline of Sema3b expression was observed in SCs during the later stages of RB assembly (Fig. 2a and Supplementary Fig. 2a), suggesting the recruitment of axonal CAMs to the axonal membrane, thereby potentially facilitating interactions with nmSC-expressing CAMs to regulate their reciprocal attraction. Supporting this speculation, STED imaging of the mature RBs from Plp1CreERT2;R26tdTom mice confirmed the high expression levels of axonal L1CAM and CDH2 in the contact area between nmSC lamellipodia and axon (Fig. 6c–e and Supplementary Fig. 6e–g). We next asked how the eventual establishment of stable nmA-nmSC contacts during RB assembly could be consolidated with the continued presence of SC-derived SEMA3B, which might potentially promote CAM clearance. We cultured primary SCs or SNs on surfaces coated with L1CAM or CDH2, to which both cell types are stably attached (Fig. 6f–i and Supplementary Fig. 6h–o). Acute (1-hour) treatment of these cultures with SEMA3B promoted the detachment of SCs and SNs from both the L1CAM- and CDH2-coated surfaces. However, chronic (24-hour) treatment with SEMA3B led to the reattachment of SCs and SNs to L1CAM and CDH2-coated surfaces (Fig. 6j–n and Supplementary Fig. 6p, q), suggesting that the effects of SEMA3B-induced deadhesion are transient and are followed by a period of reestablishment of adhesions.
a UMAP plot illustrating L1cam expression in iSCs and nmSCs. b FISH on transverse section of P28 sciatic nerve. Arrowheads indicate L1cam+Scn7a+SOX10+ nmSCs and arrows indicate L1cam-Scn7a-SOX10+ mSCs. The experiment was repeated 3 times on 3 mice. c STED image of the RB from P28 Plp1CreERT2;R26tdTOM sciatic nerves. The experiment was repeated 3 times on 3 mice. c’ Magnified view of the boxed area in (c) illustrating a high L1CAM expression level in the contacting area between TUJ1+ axons and TOM+ SC lamellipodia. Note the presence of L1CAM signals in TOM+ SC lamellipodia. d Drawing a line to calculate the fluorescence intensity across the section. e Quantification of the fluorescence intensities of TOM, TUJ1, and L1CAM signals. f Representative E14.5 DRG SNs cultured on Fc- and L1CAM-coated coverslips. g Quantification of the numbers of attached sensory neurons. n = 6 independent experiments for both group. h SCs purified from P0 sciatic nerves cultured on Fc- or L1CAM-coated coverslips. i Quantification of the numbers of attached SCs. n = 6 independent experiments for both groups. j Assay for mimicking the acute and chronic effect of SEMA3B on attached SNs and SCs on L1CAM-coated coverslip. k Images showing attached SNs under different conditions. l Quantification of the numbers of attached SNs under different conditions. n = 6 independent experiments for all groups. m Images showing attached SCs under different conditions. n Quantification of the numbers of attached SCs under different conditions. n = 6 independent experiments for all groups. o Schematic representation of the three biological events involved in RB assembly: nmA-nmA adhesion, nmA-nmA deadhesion, and nmA-nmSC adhesion. The corresponding molecular mechanisms are depicted. nmSC-derived SEMA3B interacts with axonal NRP1/L1CAM receptor complex to shift CAM-induced nmA-nmA adhesion to CAM-induced nmA-nmSC adhesion. The lower panel presents STED images illustrating the dynamic distribution patterns of CAM during the three events of RB assembly. All data are presented as mean ± SEM. **p < 0.01, *p < 0.05. Detailed statistics are provided in Supplementary Table 2. Source data are provided as a Source Data file.
Collectively, these data support the notion that SEMA3B promotes nmA-nmSC interactions and RB assembly by transiently disrupting nmA-nmA interactions to facilitate subsequent nmA-nmSC interaction (Fig. 6o).
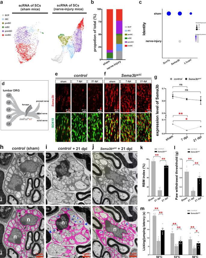
SEMA3B accelerates RB reassembly and alleviates pain following PN injury
SC dedifferentiation is an inherent part of the regeneration response following PN injury77,78, which is also accompanied by RB disassembly, nmA dysfunction, and aberrant pain perception8,79. Following partial sciatic nerve ligation (PSNL) in mice, RB disassembly is reflected by the (re)appearance of fascicles of small-caliber axons, in which most axons are not or only partially enveloped by nmSC processes (Fig. 7d, i). Consistent with injury-induced SC dedifferentiation, PN injury was followed by prolonged downregulation of nmSC markers, including Scn7a, L1cam, and Sema3b, in the SCs as revealed by the analysis of previously established transcriptome profiling data (Fig. 7a–c and Supplementary Fig. 7a, b)80. FISH on sciatic nerves confirmed the downregulation of Sema3b persisting 7 days post-ligation (dpl), which slightly recovered at 21 dpl but remained notably lower compared to control mice (Fig. 7e, g). Additionally, analysis of previous transcriptome profiling data from DRGs of injured mice revealed sustained expression of CAMs, including L1cam and Cdh2, in nmSNs (Supplementary Fig. 7c–e and Supplementary Table 1)81, suggesting the reformation of nmA fascicles through CAM-mediated axon-axon interactions after PN injury.
a UMAP visualization of SCs from scRNA-seq data in sham mice and nerve-injury mice. b Relative proportions of SC lineages in total SCs of sham mice and nerve-injury mice. c Dot plot showing expression levels of Scn7a, Sema3b, and L1cam in SCs of sham mice and nerve-injury mice. d Cartoon depicting that the distal part of the injury site is harvested for analysis. e Sema3b expression levels in SOX10+ SC following different days post ligation (dpl) of control mice. f Sema3b expression levels in SOX10+ SCs following different days post-ligation (dpl) of Sema3btgSC mice. Sema3b transcript levels demonstrated relatively stable after nerve injury. g Quantification using qPCR showing Sema3b transcript levels in sciatic nerves without injury (sham) and with 7 and 21 days post ligation (dpl). n = 6 mice for all groups. h–j Representative TEM images of the sciatic nerves from control and Sema3btgSC mice. Note that the contact area between nmSC lamellipodia and axons is significantly decreased in the RB of control mice after injury. In contrast, the deficient RB assembly is noticeably reduced in Sema3btgSC mice with injury. Asterisks and circles indicate axons that are adjacent and partially wrapped, respectively. Arrowheads indicate lamellipodia protruding into the endoneurial space. k Quantification of RBM indexes of control and Sema3btgSC mice without and with nerve crush. n = 6 mice for all groups. l Measurements of sensitivity to von Frey filaments in control and Sema3btgSC mice without and with nerve injury. n = 6 mice for all groups. m Measurements of sensitivity to hot laser in control and Sema3btgSC mice without and with nerve injury. n = 6 mice for all groups. All data are presented as mean ± SEM. **p < 0.01, *p < 0.05. Detailed statistics are provided in Supplementary Table 2. Source data are provided as a Source Data file.
We next asked whether augmenting the slow post-PSNL recovery of SEMA3B expression in re-differentiating SCs could accelerate RB reassembly and aid the restoration of nmA integrity. To test this idea, we performed PSNL on Sema3btgSC mice. At 21 dpl, SCs along the sciatic nerve of Sema3btgSC mice showed significantly increased Sema3b expression (Fig. 7e–g). In Sema3btgSC mice following PSNL, TEM analysis of the sciatic nerves revealed a significant decrease in the number of small-caliber axons not enveloped by nmSCs and an apparent acceleration of RB reassembly (Fig. 7j, k). Moreover, Sema3btgSC exhibited significantly reduced allodynia and hyperalgesia following PSNL compared to control mice (Fig. 7l, m). Thus, restoring SC-derived SEMA3B following PN injury can accelerate RB reassembly and alleviate pain, presumably by facilitating the re-envelopment of nmAs by nmSCs in post-injury nmA fascicles.
Discussion
The intimate association with glia has long been established to provide essential metabolic and functional support for axons, but glia-derived signals are also emerging as key mediators of axonal maturation during neuronal development43. In the present study, we attempted to shed light on the steps preceding the establishment of axon-glia contacts, which so far had received comparatively little attention. We provided evidence that CAM turnover elicited by a glia-derived factor, SEMA3B, facilitates a switch from axon-axon to axon-glia interactions during PN development (Fig. 6o), which we further exploited to accelerate the restoration of axon-glia contacts following nerve injury, thus alleviating axonal dysfunction and neuropathic-like pain.
Transitioning from axon-axon to axon-glia interactions
The axon-axon interactions dominating the early stages of neural development underlie axon fasciculation, segregation, navigation, and pre-target sorting, and are mediated by CAMs as well as other protein families, including ‘classical’ axon guidance molecules18,36. During PN development, most axons, including nmAs, remain fasciculated before radial sorting and the eventual transition to axon-glia interactions. Several CAMs have been implicated in axon fasciculation, as well as in the initial establishment of SC-axon contacts82. Specifically, interactions involving L1CAM have been implicated to mediate both axon fasciculation37,83,84, and axon-glia contacts during early radial sorting and RB assembly59,85, raising the question how axon-axon interactions effectively become swapped for axon-glia interactions when both cell types express the same CAM. It has been proposed that axonal L1CAM may engage in a heterophilic manner with NRP1 to mediate SEMA3A-induced axon response54,71, but its binding partners on SCs have not been identified75. Our findings indicate that one of such interaction partners is SEMA3B (via axonal NRP1), but this alone is insufficient to explain the eventual requirements of L1CAM for establishing axon-glia adhesion during RB assembly. Additionally, our results indicate that L1CAM inactivation in SCs at least partially phenocopies the RB assembly defects observed upon axonal L1CAM removal (see Supplementary Fig. 6r, s), suggesting a significant contribution of homophilic L1CAM interactions to the eventual formation of nmSC-nmA adhesion, consistent with the high levels of L1CAM localizing to axon-glia contacts in maturing RBs (Fig. 6c). While not ruling out some contributions of heterophilic CAM interactions between SCs and axons, such a model would necessarily imply mechanism/s facilitating the switch from mediating axon-axon to mediating axon-glia interactions by the same CAMs.
Glia-derived factors and clearance of axonal CAMs
Our data suggest that SC-derived SEMA3B engages axonal NRP1 and (directly or indirectly) L1CAM to loosen axon-axon adhesion temporally, thus facilitating nmA-nmSC interactions and RB assembly. Previous studies have illustrated that L1CAM directly interacts with NRP1, but not NRP2, to form a receptor complex54,71. This complex is endocytosed and activates a signaling cascade involving focal adhesion kinase (FAK) and mitogen-activated protein kinase (MAPK), leading to disassembly of adhesion points, resulting in growth cone collapse and axon retraction86, which provides a plausible route through which SEMA3B-NRP1/L1CAM could trigger endocytosis not only of L1CAM but other nmA-resident CAMs, including CDH2, to disrupt axon-axon adhesions. Supporting this hypothesis, our scRNA-seq analysis revealed MAPK pathway activation in unmyelinated sensory neurons coinciding with RB assembly (see Fig. 5d), implicating this signaling axis in the spatiotemporal regulation of axon-glia interactions. In addition to SEMA3B, other semaphorin family members are expressed in nmSCs (see Fig. 1p and Supplementary Fig. 1k), which may hint at an even more profound involvement of SEMA signaling in RB assembly. Similarly, NRP2 and some PLXNA members were significantly expressed in CGRP+ nmAs (see Fig. 4b, c and Supplementary Fig. 4e). However, its potentially overlapping role with NRP1 remains masked by the PN defasciculation in Nrp1/2 double-deficient mice. Adding to the complexity, other CAMs such as NrCAM, which are highly expressed in nmAs during RB assembly (see Supplementary Figs. 5b, 6a), can associate with NRP1/2 to transmit SEMA3B- and SEMA3F-induced signaling87,88. The combination of these interactions may account for the relatively mild deficiencies observed in RB assembly in Nrp1 and L1cam mutant mice.
Recent evidence has shown that axonal CAMs, including L1CAM and CDH2, are spatially organized within the periodic membrane skeleton (PMS), which is crucial for establishing and maintaining axon-axon interactions and fasciculation89. Therefore, elucidating how SEMA3B impacts PMS organization, potentially reflected by axonal beading induced by SEMA3B, will be highly informative. The restriction of SEMA3B to nmSCs raises the question of whether mSCs would similarly release factors that prime fasciculated mAs for the transition to mA-mSC interactions. Indeed, immature mSC-derived factors, which remain to be identified, have recently been shown to promote widespread clathrin-dependent endocytic clearance of CAMs from mA internodal segments prior to myelination35, while mSC-derived prostaglandin 2 has been separately shown to organize the distribution of voltage-gated sodium channels along mAs90. Whether the same or similar mSC-derived factors also play a role in redistributing axonal membrane proteins during radial sorting, thus priming fasciculated mAs for engagement with mSCs, remains to be addressed.
Currently, we cannot strictly rule out that other actions by SC-derived SEMA3B, in addition to promoting axonal CAM turnover, could be involved in RB assembly. Notably, secreted semaphorins have been implicated in either counteracting or promoting cell-cell adhesions depending on the specific cellular context, suggesting a potential supplementary role for SEMA3B signaling in stabilizing axon-glia contacts. However, disentangling these contributions from its temporary effects on initial axon-axon interactions remains challenging, particularly given our current inability to directly observe the glia-axon interactions involved in RB assembly in situ. Moreover, although our findings indicate that SEMA3B signaling partially relies on an axonal receptor complex incorporating L1CAM, consistent with observations in other contexts, it is also plausible that L1CAM plays an indirect role in transmitting or modulating SEMA3B signaling. Finally, it will be important to test the ability of SEMA3B to restore nmA integrity when applied after PN injury, which would more closely resemble ‘clinical reality’. In any case, the effectiveness of restoring SC-derived SEMA3B will likely be restricted to early intervention following PN injury, before the onset of the complex, long-term mechanisms that drive chronic (neuropathic) pain.
Methods
Mouse lines
All experimental procedures were conducted according to protocols approved by the Animal Care and Use Committee of Zhejiang University (Protocol AIRB-2021-970). Experiments were performed using age- and sex-matched animals. Animals were group-housed in facilities with controlled temperature and humidity and maintained on a 12-hour light-dark cycle. All transgenic mice used in these studies were of the C57BL/6 J strain. All the mouse lines used in our study were maintained on a C57BL/6 genetic background. The morning a vaginal plug was detected was designated as embryonic day (E) 0.5. Detailed information on mouse lines and primer sequences for genotyping is available in Supplementary Table 2. Sema3bloxp/loxp were obtained from Dr. Allan Bradley (Wellcome Trust Sanger Institute)91. The following mouse lines were used in our study: Dhhcre (Jax stock# 012929); L1camloxp/loxp (GemPharmatech stock# T017494); vGlut2Cre (Jax stock# 016963); Plp1CreERT2 (Jax stock# 005975); R26tdTom(Jax stock# 007909); Sox10Cre(SMOC: NM-KI-220066); Chatcre (Jax stock# 006410); Nrp1loxp/loxp (Jax stock# 005247). Mice were anesthetized via inhalation of 3-4% isoflurane (flow rate: 1 L/min O₂) until loss of toe-pinch reflex. Euthanasia was performed by cervical dislocation under deep anesthesia, followed by immediate tissue dissection.
The Sema3btgSC transgenic mice were developed by Shanghai Model Organisms Center, Inc. (Shanghai, China). Sema3btgSC mice were generated with CRISPR/Cas9-mediated homologous recombination with the guide RNA 5’-GGGGACACACTAAGGGAGCTTGG-3’ targeting the Rosa26 gene. A freshly prepared microinjection mixture composed of Cas9 mRNA, guide RNA, donor vector, and targeting vector, diluted in microinjection buffer, was injected into the cytoplasm and pronucleus of zygotes, which were subsequently implanted into pseudopregnant C57BL/6 female mice to yield live offspring. Founders were identified through PCR genotyping utilizing the primers specified in Supplementary Table 2. Hemizygous founders were then bred with DhhCre mice to generate DhhCre;Sema3btg mice.
Tamoxifen and EdU injections
For experiments involving inducible CreERT mouse strains, tamoxifen (T5648; Sigma-Aldrich) was dissolved in a mixture of ethanol and corn oil (1:9 by volume) to a concentration of 50 mg/ml and administered via intraperitoneal injection at a dose of 50 μg TM/g body weight. For cell cycle study, mice were injected intraperitoneally with EdU (100 mg/kg, Invitrogen). The injected mice were euthanized 2 h after injection for analysis. EdU incorporation was subsequently detected using Alexa Fluor 488 azide following the manufacturer’s instructions (Invitrogen).
Single-cell RNA sequencing
Single-cell preparation for single-cell analysis
Mice were anesthetized via inhalation of 3–4% isoflurane, and euthanasia was performed by cervical dislocation under deep anesthesia. Sciatic nerves from mice at various developmental stages (P0, P7, P14, P28, and P60) were pooled for each experimental analysis as follows: 12 males and 10 females for P0, 10 males and 11 females for P7, 10 males and 8 females for P14, 9 males and 6 females for P28, and 5 males and 8 females for P60, to facilitate scRNA-seq library preparation. DRGs at the lumbar level of P14 mice were meticulously dissected from 4 males and 4 females to facilitate snRNA-seq library preparation. The harvested neural tissues were placed in a culture dish containing an appropriate volume of calcium-free and magnesium-free PBS on ice, sectioned into 0.5 mm² pieces, and subsequently dissociated into single cells using a dissociation medium containing 0.35% collagenase IV, 2 mg/ml papain, and 120 Units/ml DNase I, maintained in a 37 °C water bath. The enzymatic digestion was terminated using 1×PBS with 10% fetal bovine serum. The resulting cell suspension was passed through a 70-30 μm cell strainer and centrifuged at 300 × g for 5 min at 4 °C. The cell pellet was then resuspended in 100 μl of 1× PBS (0.04% BSA) and supplemented with 1 ml of 10× red blood cell lysis buffer, allowing it to incubate at RT for 2–10 min. Subsequent centrifugation at 300 × g for 5 min at room temperature was performed. The cells were resuspended in 100 μl of a Dead Cell Removal MicroBeads solution, and non-viable cells were eliminated using the Miltenyi® Dead Cell Removal Kit. The final cell suspension was prepared in 50 μl of 1× PBS (0.04% BSA). Overall cell viability was verified via trypan blue exclusion, yielding a viability rate exceeding 85%. Single-cell suspensions were quantified using a hemocytometer or a Countess II Automated Cell Counter, with the cell concentration adjusted to 700-1200 cells/μl.
Chromium 10x Genomics library and sequencing
Single-cell suspensions were introduced into the 10x Chromium system to isolate 5000 individual cells following the manufacturer’s guidelines for the 10x Genomics Chromium Single-Cell 3’ kit (V3). The ensuing steps of cDNA amplification and library construction adhered rigorously to the standard protocol. Sequencing of the libraries was performed using an Illumina NovaSeq 6000 system (paired-end multiplexing run, 150 bp) by LC-Bio Technology Co., Ltd (Hangzhou, China), achieving a minimum sequencing depth of 20,000 reads per cell.
scRNA-seq data processing and quality control
Transcripts were aligned to the mm10 reference genome utilizing CellRanger Version 3.1.0 from 10x Genomics. The “mkfastq” function within CellRanger was employed for the purposes of demultiplexing and generating FASTQ files. Subsequently, single-cell gene counts were obtained using the “count” function with the parameters “–id, –transcriptome, –fastqs, and –sample”. Following an initial assessment of metrics provided by CellRanger, cells of low quality were excluded to mitigate cell-specific biases. Additionally, nuclei identified as potential doublets—specifically, cells expressing more than 8000 genes per cell—were excluded from further analysis. The filtered cells and counts data from Cell Ranger were then analyzed using Seurat version 3.1.2, implemented in R version 3.6.2. Quality control metrics were stringent, including cells with fewer than 8000 UMIs per cell, more than 2000 UMIs per cell, fewer than 2500 genes per cell, and no more than 5% mitochondrial gene expression. Mitochondrial genes and genes expressed in fewer than three cells were removed from the dataset. After completing the quality control procedures, 11,819 cells remained available for subsequent bioinformatics analyses.
Multiple sample integration with reciprocal principal component analysis
To overcome batch effects related to freshly dissociated samples and nuclei isolated from fresh frozen samples, including higher mitochondrial and ribosomal transcripts in the fresh samples and more intronic and long non-coding reads in the frozen nuclei, Seurat’s reciprocal principal component analysis (RPCA) was used to integrate the scRNA-seq datasets. Briefly, a SeuratObject was created for each sample. Each sample was subsequently normalized with Seurat’s “NormalizeData” function. Variable features, totaling 3000 for each sample, were identified using “FindVariableFeatures”. To facilitate integration, features were selected through the “SelectIntegrationFeatures” function, with nfeatures set to 3000. The RPCA integration was then executed by sample using the “FindIntegrationAnchors” function in Seurat. Following this, the “IntegrateData” function was used to integrate the data, with k-nearest neighbors (k.weight) configured to 50. The integrated values were returned for all genes within the SeuratObject
Downstream analyses of scRNA-seq data
The integrated SeuratObject underwent further scaling utilizing the “ScaleData” function. Subsequently, graph-based clustering was executed on the integrated object with a resolution parameter set at 0.5. Differential expression analysis of genes was conducted for the clusters of the “integrated Assay” on the “RNA Assay” using the “FindAllMarkers” function, specifically targeting upregulated genes (only.pos = T). For subsequent analyses, only differentially expressed genes (DEGs) with an adjusted p value (p.adj) ≤ 0.05 were considered significant. Highly variable genes were identified via the “MeanVarPlot” function using default settings. Principal component analysis (PCA) was performed on the top 3000 variable genes, incorporating the top 50 principal components into downstream analyses. Additionally, the top 20 principal components were derived using the “RunPCA” function with default parameters. A K-nearest neighbor graph was generated based on Euclidean distances. Subsequent to performing PCA, the first 20 dimensions were utilized to compute a (UMAP) with an initial clustering resolution of 0.5 for all nuclei and sub-clustering using the “RunUMAP” function in Seurat. Utilizing the “FindNeighbors” and “FindClusters” functions in Seurat, cells were clustered via a graph-based methodology employing the Louvain algorithm, with the resolution parameter set at 0.03 for cell grouping. To identify differentially expressed genes in each cluster, Wilcoxon rank sum tests were conducted using the “FindAllMarkers” function in Seurat. In this analysis, gene expression is defined as raw counts normalized to 10,000 transcripts per cell, with logarithmic expression represented as log2-transformed expression values. Annotation of the clusters was performed manually employing the “SingleR” package based on marker gene expression, classifying clusters into various cell types: fibroblast (Pdgfra, Mfap5), macrophage (Aif1, Itgam), monocyte (Cd3g, Il7r), smooth muscle cell (Acta2, Mylk), Schwann cell (Sox10, Dhh), and endothelial (Vwf, Pecam1).
Post-clustering cells that met the quality control benchmarks detailed above were analyzed further. Nuclei likely representing doublets between glial and non-glial cells were excluded from downstream analysis. Specifically, cells exhibiting marker gene expression (>0.5 standard deviations from the mean) from multiple cell types were classified as doublets and subsequently excluded. The marker genes employed for doublet identification included: smooth muscle cell = Acta2, endothelial = Pecam1, macrophages = Aif1, Schwann cell = Sox10, monocyte = Cd3g, and fibroblasts = Pdgfra. Clusters derived from DRGs expressing the marker gene tubb3 were classified as neurons, while clusters showing enrichment for non-neuronal marker genes such as Pdgfra, Pecam1, Arhgap15, or Sox10 were designated as non-neuronal clusters.
Analysis of sub-clusters
For specific cell types or classes of interest, their transcriptomic data were extracted for focused subsequent analysis. For instance, SCPs and their derivatives were isolated using the “SubsetData” function following initial annotation. Subsequent clustering analysis was performed using the “FindClusters” and “FindAllMarker” functions, and UMAP was employed to re-cluster the SCPs and their derivatives. Sub-clusters were annotated based on the expression of marker genes, including SCPs (Ednrb), iSCs (Sostdc1, Mant2), pnmSCs (Sox2), nmSCs (Scn7a), pmSCs (Pou3f1), and mSCs (Ncmap, Prx). The criteria for identifying marker genes for each cluster included an adjusted P value of less than 0.01 and a fold change greater than 0.5.
Trajectory Inference Using scFates in Single-Cell Transcriptomics
To delineate the differentiation trajectory of Schwann cell precursors (SCPs), we applied scFates, a computational framework for branching trajectory inference in single-cell transcriptomic data92. The workflow began with data preprocessing involving gene filtering using scanpy and scFates, where over dispersed genes were identified via the Pagoda2 method followed by PCA-based dimensionality reduction. Cells were then mapped to a diffusion space, and a tree-like structure comprising 3,000 nodes was reconstructed using the SimplePPT algorithm (σ = 0.0005, λ = 200). Root nodes were selected based on CytoTRACE differentiation potential scores, SCPs were identified as the initial differentiation nodes. Branch-specific gene dynamics were analyzed through generalized additive models (GAMs) incorporating cubic spline regression, with interaction terms identifying genes exhibiting divergent expression patterns across trajectories (FDR < 0.0001). Differentially expressed genes between branches were further validated using linear regression models (FDR < 0.05). Cell states along differentiation paths were partitioned via Leiden clustering on UMAP embeddings, with Wilcoxon rank-sum tests identifying state-specific marker genes. This approach enabled high-resolution reconstruction of SCPs differentiation trajectories while accounting for multi-branching events, as demonstrated in neural crest lineage studies. Methods were implemented in Python using scFates v1.0.0 with default parameters unless specified. Statistical significance thresholds followed Benjamini-Hochberg correction.
Comparison of sham SC sample and post-injury SC samples
The scRNA-seq datasets (GSE198582) were retrieved utilizing the “getGEO” function from the GEOquery package (v2.58.0). To extract contrasts between “sham SC” and “post-injury SC” samples, the “makeContrasts” function from the Limma package was employed. Differential expression analysis between “sham SC” and “post-injury SC” samples was conducted using empirical Bayes statistics, facilitated by the “ebayes” function from the Limma package. The resulting moderated t-statistics were categorized into “upregulated,” “downregulated,” or “no change” groups using the “decideTests” function from Limma. The top 50 differentially expressed single-cell markers from various cells were visualized using a scaled matrix. ComplexHeatmap (v2.11.1) was utilized to annotate differential expressions and clusters.
Cell cycle discrimination analyses
We employed cell cycle-related genes, including a previously established core set comprising 43 G1/S phase genes and 54 G2/M phase genes. For each cell, a specific cell cycle phase (G1, S, G2/M) was assigned based on the expression patterns of the G1/S or G2/M phase genes, utilizing the scoring methodology implemented in the “CellCycleScoring” function within the Seurat package. Additionally, the quantification of cells within each cell cycle state was performed using the ‘WhichCells’ function in Seurat
Pseudotime and lineage inference
Pseudotime and lineage analysis were executed utilizing Monocle3 and SoptSC, respectively. In brief, pseudotime was determined by calculating the shortest path distance between individual cells and a designated root cell on a cell-to-cell graph, which was constructed based on the similarity matrix. The root cell was identified by the user within the Monocle3 framework. The visualization of cell trajectories was achieved using UMAP. Cell states were represented through abstract lineage trees, which were derived by computing the minimum spanning tree of the cluster-to-cluster graph predicated on the shortest path distance between cells. Pseudotime was subsequently projected onto the lineage tree in a manner that defined the order of each state (or cluster) based on the average distances between cells within that state and the root cell. For Diffusion Pseudotime (DPT), the root cell was chosen from the SCP cluster.
Developing Schwann cell trajectory
To explore the potential relationships among various SC subpopulations, we utilized pseudotime trajectory analysis with the “Monocle2” package. Initially, the prerequisite dataset was constructed from a Seurat object comprising all Schwann cells via the “importCDS” function in the “Monocle3” package. The gene expression matrix was imported into Monocle, followed by dimensionality reduction through parameter adjustment. Then, established marker genes were selected to perform pseudotime trajectory analysis using the “reduceDimension” function along with the “DDRTree” method. The outcomes of the analysis were visualized by plotting cellular trajectories via the “plot_cell_trajectory” function, enabling the construction of a cell differentiation trajectory. The cell trajectories, illustrated as tree-like structures with tips and branches, depicted different differentiation states, samples, and cell subsets.
KEGG analysis
To explore the potential candidates expressed by SCs during RB assembly, Gene Ontology (GO) enrichment analysis and Kyoto Encyclopedia of Genes and Genomes (KEGG) pathway enrichment analysis were conducted using the R package ClusterProfiler. Only terms with a false discovery rate (FDR) of less than 0.05 were considered statistically significant. The top 26 pathways were selected based on their adjusted p-value rankings.
Immunostaining
Whole-mount staining was performed as described previously93. Briefly, mice were anesthetized via inhalation of 3-4% isoflurane until loss of toe-pinch reflex. Euthanasia was performed by cervical dislocation under deep anesthesia. Tissues were isolated and fixed in 4% paraformaldehyde/ PBS for 6–24 h according to tissue sizes at RT, followed by further fixation with Dent’s solution (methanol:dimethyl sulfoxide 4:1) for 3–24 h at RT. Primary antibodies and secondary antibodies were applied in 1% BSA/PBS-Triton solution (0.5% Triton X-100; 9002-93-1; Sigma-Aldrich, St. Louis, MO) for 36–48 h and 12–24 h, respectively. After washing, the samples were cleared with BABB solution (benzyl alcohol:benzyl benzoate 1:2; Sigma) for imaging. For immunofluorescence in frozen sections, tissues embedded in OCT were sectioned (30–60 mm) using a Leica Cryostat (LeicaCM1860; Leica Biosystems, Nussloch, Germany). Primary and secondary antibody immunodetections were performed at RT for 24 and 2 h, respectively, in 1% BSA/PBS-Triton solution. Slides were washed PBST (1X PBS, 0.01% Tween20) and mounted with mounting medium containing DAPI (Vector Laboratories) for nuclei detection.
The following primary and second antibodies were used: rat anti-L1CAM (R&D, MAB5674, 1:3000), Rabbit anti-L1CAM (ABclonal, A8555, 1:3000), mouse anti-TUJ1 (Abcam, 78078, 1:3000), guinea pig ant-TUJ1 (Oasis Biofarm, OB-PGP031, 1:500), rabbit anti-SEMA3B (Abcam, AB48197, 1:200), rabbit ant-SOX10 (Abcam, AB227680, 1:1000), goat anti-SOX10 (R&D, AF2864, 1:1000), guinea pig anti-SOX10 (Oasis Biofarm, OB-PGP001, 1:500), rabbit anti-dsRed (Oasis Biofarm, OB-PRB013, 1:3000), rat anti-dsRed (Oasis Biofarm, OB-PRT017, 1:3000), rat anti-MBP (Millipore, MAB386, 1:250), goat anti-NRP1 (R&D, AF566, 1:250), goat anti NRP2 (R&D, AF2215, 1:250), rabbit anti-RAB5 (CST, 3547S, 1:500), mouse anti-EEA1(BD, 610456, 1:200), rabbit anti-MKI67 (Abcam, AB5320, 1:1000), rabbit anti-TH (Millipore, 657012, 1:2000), sheep anti-TH (Millipore, AB1542, 1:1000), rabbit anti-CGRP (Bachem, T-4032, 1:3000), goat anti-CGRP (Abcam, AB36001, 1:3000), B-FABP7(Oasis Biofarm, OB-PGP011, 1:500), rabbit anti-CASPASE3 (CST, 9661, 1:1000), biotin-conjugated Isolectin GS-IB4 (Sigma, L2140, 1:1000), chicken anti-PRPH (Abcam, AB39374, 1:1000), rabbit anti-NF-200 (sigma, N4142, 1:1000), rabbit anti-PV (Swant, PV214, 1:3000), goat anti-PV (Swant, PV25, 1:3000), rabbit anti-SOX2 (Merck, AB-5603, 1:500), goat anti-OCT6 (Santa-cruz, sc-11661, 1:250), rabbit anti-CDH2 (Abcam, ab19348, 1:2000). The secondary antibodies used were Alexa-405, Alexa-488, Alexa-555, and Alexa-637 (all at 1:1000; Life Technologies, Carlsbad, CA).
Fluorescence in situ hybridization
Single-molecule fluorescence in situ hybridization (FISH) was performed using RNAscope Fluorescent Multiplex kit (ACD: #320850; Newark, CA) according to manufacturer’s instructions, with the following probes: Sema3b probe (Cat# 522091), Scn7a (Cat# 548561), Ncmap (Cat# 577231), Nrp1 (Cat# 471621), L1cam (Cat# 577241), Nrp2 (Cat# 5006614), Matn2 (Cat# 5006614), and Ednrb (Cat# 473801). Briefly, freshly dissected tissues were fixed overnight with 4% PFA, cryoprotected in 30% sucrose overnight at 4 °C, and then sectioned at 20 µm using a Leica Cryostat (LeicaCM1860; Leica Biosystems, Nussloch, Germany). After hybridization, the sections were stained with distinct antibodies following the same protocol as described above.
RNA isolation and quantitative real-time PCR
Mice were anesthetized via inhalation of 3–4% isoflurane, and euthanasia was performed by cervical dislocation under deep anesthesia, followed by immediate tissue dissection. RNA from control and Sema3btgSC mouse sciatic nerves was extracted using TRIzolTM Reagent (Invitrogen, Cat# 15596026). According to the manufacturer’s instructions, cDNA was synthesized from 1 μg RNA HiScript III RT SuperMix for qPCR (Vazyme, Cat# R323-01). Primers and probes were designed with the manufacturer’s online software. PCR primer sequences are available upon request. Real-time PCR was performed with a LightCycler 480 (Roche) using Universal Probe-Library reagents (Roche). A linear pre-amplification step was performed using BestarTM qPCR MasterMix (DBI, Cat# DBI-2043). The quantity of PCR products was normalized with internal control α-tubulin mRNA levels, compared with a standard curve generated by serial dilutions of input DNA.
Transmission electronic microscopy (TEM)
Sciatic nerves were harvested from mice following transcardial perfusion with 4% PFA and 2.5% glutaraldehyde in 0.1 M PBS. The nerves were subsequently fixed in 2.5% glutaraldehyde and 4% PFA in PBS at 4 °C overnight. After fixation with 1% osmium tetroxide for 1 h, the specimens were stained for 30 min with 2% uranyl acetate. Following dehydration through a graded series of ethanol and 100% acetone, the samples were embedded in epoxy resin (Serva). Ultrathin sections in 100 nm were cut using a Leica RM 2155 microtome with a diamond knife (Histo HI 4317, Diatome) and counterstained with uranyl acetate and lead citrate. Images were obtained using a 100 kV transmission electron microscope (Canon, Japan). The g-ratio refers to the proportion of the fiber diameter relative to the same fiber’s diameter, including the myelin sheath, measured on electron micrographs for at least 100 randomly selected axons per animal and nerve (n = 3 animals per genotype). The Remak bundle maturity (RBM) index was defined as the percentage of wrapped axons within the total axons in a Remak bundle. At least 10 randomly selected Remak bundles per animal were analyzed to compute the RBM index per animal (n = 3 animals per genotype).
3D reconstruction of the Remak bundle
After fixation with 2.5% glutaraldehyde for a minimum of 24 h at 4 °C, the sciatic nerves were processed with a solution comprising equal volumes of 2% osmium tetroxide and 3% potassium ferrocyanide for a duration of 1 h. After rinsing with double-distilled water (ddH2O), the specimens were incubated with 1% thiocarbohydrazide for 20 min at RT. Thereafter, the specimens underwent additional rinsing with ddH2O and were incubated with 2% osmium tetroxide for 30 min at RT. Following a subsequent wash with ddH2O, the tissues were immersed in 1% uranyl acetate overnight at 4 °C. After incubation in 0.66% lead nitrate diluted in 0.03 M L-aspartic acid for 30 min at 60 °C, samples were dehydrated through an ascending series of ethanol concentrations and 100% acetone, and then embedded in EPON 812 resin for 48 h at 60 °C.
Resin blocks were meticulously trimmed using a Leica EM trimmer until the surface of the black tissue within the block was discernible. A scanning electron microscope (Thermo Fisher, Teneo VS) equipped with an ultramicrotome in its specimen chamber was employed for serial imaging. Data was collected in serial-surface view mode with a slice thickness of 100 nm. Each serial section was imaged using a 2.5-kV acceleration voltage and a 0.2-nA current in backscatter mode (BSE). The image storing resolution was configured to 6144×6144 pixels with a pixel dwell time of 1μs. For each sample, 225 slices were obtained, facilitating the reconstruction of RBs, with one whole sensillum contained in the image stack measuring 22.5 µm in depth.
RBs were reconstructed using Amira software version 3D 2020.2 (Thermo Fisher Scientific, USA). The individual channels of the Z-stacks were imported into the digital environment. The “Align Slices” module facilitated the automatic alignment of a stack of 2D cross-sections. Employing the segmentation tool, contours of the nuclei and cytoplasm of Schwann cells and axons were meticulously drawn on each virtual section of the stack. The “Generate Surface” tool was used to produce a surface view of the RB. Volume rendering was applied to elucidate the interaction between SCs and axons within the internal structure of the RB. The video was generated utilizing the “Animation” tab, with the “Camera Path” module used to determine the focal angles. The “Clipping Plane” module facilitated the examination of each interaction layer between SCs and axons within each RB, with the display mode set to volume rendering.
Mouse behavior assays
Behavioral tests were performed on mice aged between 8 and 12 weeks utilizing a double-blind methodology. The von-Frey test is used to evaluate baseline mechanical nociception. Mice were initially acclimated on a wire rack for at least 40 min, followed by the application of non-noxious graded stimuli (von Frey filaments ranging from 0.008 to 6 grams of force) perpendicularly to the plantar surface of the hind paw, positioned between the footpads, via wire-mesh observation cages. The paw withdrawal threshold (PWT) was ascertained by systematically increasing and decreasing the stimulus intensity, followed by analyzing withdrawal responses utilizing a Dixon non-parametric test. The test was undertaken three times at thirty-minute intervals, and these baseline scores were then averaged for each experimental group across. The thermal sensitivity evaluation was conducted using the hot plate assay, with the temperature plate set to 50 °C, 53 °C, and 56 °C, respectively. The latency of mouse responses to heat, indicated by behaviors such as jumping or paw licking, was meticulously documented. A 30-s cutoff time was rigorously and strictly enforced for the assay to prevent paw injury. The experimenters were blinded to the mouse genotype during the experiment.
Mouse nerve crush injury surgery
A sciatic nerve crush injury was performed under sterile conditions. Mice were anesthetized with 3% isoflurane and maintained with 2% isoflurane throughout the procedure. An incision was made along the longitudinal axis of the femur to expose the sciatic nerve. The sciatic nerve underwent two 30-s crush injuries using flat forceps. The injury site was marked with an epineural suture on the surface of the muscle. The muscle and skin layers were subsequently closed using 6.0 silk sutures. In sham-operated animals, the nerve was exposed at the mid-thigh level without being crushed. For sciatic nerve crush, the nerve was crushed for 15 s, using a fine forceps (Dumont #55). The proximal section of the sciatic nerve at the injury site was collected from the mice at 7 and 21 days post-injury for analysis.
Sensory neurite outgrowth assay
Neurite outgrowth assays were executed in accordance with previously established protocols94. Briefly, DRGs at the lumbar level of E12.5 embryos were dissected and cultured on PDL/laminin double-coated coverslips and subsequently cultured in culture medium prepared with neurobasal medium (Invitrogen, 21103-049) supplemented with 10% fetal bovine serum (Gibco, 10091130), 50mM L-Glutamic acid (Invitrogen, 25030-024), 1X B-27 (Invitrogen, 17504-044), and 1% penicillin/streptomycin (Gibco, 15140-122). Nerve growth factor (NGF) (R&D Systems, 256-GF) was administered at 100 ng/ml concentration. After a 24-h culture period, SEMA3B (R&D Systems, 5440-S3-025/CF), with or without Dynasore, was introduced into the medium for a 2-h incubation duration. A clustered human IgG-Fc fragment (Jackson ImmunoResearch) was used as a control.
Sensory axon fasciculation assay
DRGs at the lumbar level of E12.5 embryos were dissected and subsequently dissociated by incubating them in a 0.25% trypsin (Invitrogen, cat# 25300-054) prepared in the neurobasal medium for 5–10 min at 37 °C until complete dissociation was achieved. Primary sensory neurons were then plated on PDL/laminin-coated coverslips and cultured in the identical culture medium as described above with supplemented with nerve NGF at a high concentration of 500 ng/ml to facilitate sensory axon outgrowth. The medium was replenished every 48 h, and samples were collected after a 96-hour incubation period when fasciculated axons were visible under a light microscope.
Primary culture of Schwann cells
Dissected sciatic nerves from P0 mice were cut into short pieces (2–3 mm in length) and placed on PDL/laminin-coated coverslips. Approximately 10 nerve segments were placed on each coverslip spaced to facilitate the expansion of SCs. The nerves were cultured in the culture medium for the sensory neuron culture supplemented with 3% horse serum, 100 ng/ml NRG1β1/HRG1β1 (R&D, cat. no. 396-HB-100), and 0.1 mM db-cAMP (Sigma-Aldrich, D0260-5mg). After 48 h of culture, the attached SCs were dissociated with 0.25% trypsin and transferred to PDL-coated coverslips with the same medium for an additional 24 h before collection for analysis. For L1CAM and CDH2 assay, the coverslips were double-coated with L1CAM (200 µg/mL, R&D, 5674-NC) or CDH2 (200 µg/mL, R&D, 6626-NC) through overnight incubation at 4 °C.
Multicolor super-resolution STED microscopy
Immunofluorescence staining of the sciatic nerves was performed following the same procedure as described above, except for the secondary antibodies used. The following secondary antibodies were used for STED microscopy: Star orange goat anti-rabbit (Abberior, STORANGE-1002-500 UG, 1:100), Star 460 L goat anti-guinea pig (Abberior, ST460L-1006-500 UG, 1:100), Star red goat anti-rat (Abberior, STRED-1007-500 UG, 1:100), as well as donkey anti-goat 647 (Jackson ImmunoResearch, 705-005-147, 1:1000), and donkey anti-rat 555 (Jackson ImmunoResearch, 712-565-150, 1:1000). Multicolor STED images of the RB on the sections were acquired using Abberior Facility Line (Abberior Instruments GmbH, Göttingen, Germany) fluorescence microscope with an oil immersion objective (UPlanSApo 100/1.4 oil, Olympus, Japan) in the presence of an imaging buffer. For the ultrastructural analysis of the locations of distinct protein particles, three different avalanche photodiodes and three different color filters were utilized (500–570 nm; 605–625 nm; 650–730 nm). Meanwhile, one confocal channel was used to detect DAPI signals to ensure that STED and confocal signals are acquired in parallel. Raw images were processed to correct for the chromatic shift between the STED and confocal channels. The number of protein clusters, as well as clusters with co-localized proteins, within the region of interest (ROI) was quantified using Fiji software. The data presented are representative of at least two independent experiments.
Quantification and statistical analysis
The number of biological replicates differed across the experiments, with a minimum of three samples analyzed from at least six mice. All data and graphs generated in this study were analyzed using GraphPad Prism 9.0 software (GraphPad Prism software, San Diego, CA). Experimental groups were compared employing a two-tailed unpaired t-test for two-group comparisons and one-way ANOVA followed by Tukey’s multiple comparisons for three or more groups. The Mann-Whitney test was utilized for non-parametric comparisons between two groups with unmatched distributions. Significance was determined at p < 0.05. Detailed statistical parameters, including definitions, precise values of n, and p values, can be found within the figures, figure legends, and STAR Methods. In behavioral experiments, all procedures were conducted blindly, and analyses were performed on approximately equal numbers of male and female mice randomly selected from populations. No sex-specific differences in disease progression were identified.
Reporting summary
Further information on research design is available in the Nature Portfolio Reporting Summary linked to this article.
Data availability
The authors declare that all data supporting present study, including its supplementary information files, and the source data file, are available within this article and upon request from the corresponding authors. All the RNA-seq data generated in this study have been deposited in the GEO database under accession code GSE294160. Other data generated in this study are provided in the Supplementary Information. Source data are provided with this paper.
References
Jessen, K. R. & Mirsky, R. The origin and development of glial cells in peripheral nerves. Nat. Rev. Neurosci. 6, 671–682 (2005).
Monk, K. R., Feltri, M. L. & Taveggia, C. New insights on Schwann cell development. Glia 63, 1376–1393 (2015).
Harty, B. L. & Monk, K. R. Unwrapping the unappreciated: recent progress in Remak Schwann cell biology. Curr. Opin. Neurobiol. 47, 131–137 (2017).
Orita, S. et al. Schwann cell LRP1 regulates remak bundle ultrastructure and axonal interactions to prevent neuropathic pain. J. Neurosci. 33, 5590–5602 (2013).
Brifault, C. et al. Deletion of the gene encoding the NMDA receptor GluN1 subunit in schwann cells causes ultrastructural changes in remak bundles and hypersensitivity in pain processing. J. Neurosci. 40, 9121–9136 (2020).
Poplawski, G. et al. Schwann cells regulate sensory neuron gene expression before and after peripheral nerve injury. Glia 66, 1577–1590 (2018).
Jessen, K. R., Mirsky, R. & Lloyd, A. C. Schwann cells: development and role in nerve repair. Cold Spring Harb. Perspect. Biol. 7, a020487 (2015).
Jessen, K. R. & Mirsky, R. The success and failure of the Schwann cell response to nerve injury. Front. Cell Neurosci. 13, 33 (2019).
Wu, G. et al. Degeneration of myelinated efferent fibers induces spontaneous activity in uninjured C-fiber afferents. J. Neurosci. 22, 7746–7753 (2002).
Murinson, B. B., Archer, D. R., Li, Y. B. & Griffin, J. W. Degeneration of myelinated efferent fibers prompts mitosis in Remak Schwann cells of uninjured C-fiber afferents. J. Neurosci. 25, 1179–1187 (2005).
Theriault, M., Dort, J., Sutherland, G. & Zochodne, D. W. A prospective quantitative study of sensory deficits after whole sural nerve biopsies in diabetic and nondiabetic patients. Surgical approach and the role of collateral sprouting. Neurology 50, 480–484 (1998).
Weddell, G., Gutmann, L. & Gutmann, E. The local extension of nerve fibres into denervated areas of skin. J. Neurol. Psychiatry 4, 206–225 (1941).
Rajan, B., Polydefkis, M., Hauer, P., Griffin, J. W. & McArthur, J. C. Epidermal reinnervation after intracutaneous axotomy in man. J. Comp. Neurol. 457, 24–36 (2003).
Gangadharan, V. et al. Neuropathic pain caused by miswiring and abnormal end organ targeting. Nature 606, 137–145 (2022).
Rinwa, P. et al. Demise of nociceptive Schwann cells causes nerve retraction and pain hyperalgesia. Pain 162, 1816–1827 (2021).
Abdo, H. et al. Specialized cutaneous Schwann cells initiate pain sensation. Science 365, 695–699 (2019).
Griffin, J. W. & Thompson, W. J. Biology and pathology of nonmyelinating Schwann cells. Glia 56, 1518–1531 (2008).
Wang, L. & Marquardt, T. What axons tell each other: axon-axon signaling in nerve and circuit assembly. Curr. Opin. Neurobiol. 23, 974–982 (2013).
Stoeckli, E. T. Understanding axon guidance: are we nearly there yet? Development 145, dev151415 (2018).
Walsh, F. S. & Doherty, P. Neural cell adhesion molecules of the immunoglobulin superfamily: role in axon growth and guidance. Annu. Rev. Cell Dev. Bi 13, 425–456 (1997).
Wolman, M. A., Regnery, A. M., Becker, T., Becker, C. G. & Halloran, M. C. Semaphorin3D regulates axon axon interactions by modulating levels of L1 cell adhesion molecule. J. Neurosci. 27, 9653–9663 (2007).
Tran, T. S., Kolodkin, A. L. & Bharadwaj, R. Semaphorin regulation of cellular morphology. Annu Rev. Cell Dev. Biol. 23, 263–292 (2007).
Kullander, K. & Klein, R. Mechanisms and functions of Eph and ephrin signalling. Nat. Rev. Mol. Cell Biol. 3, 475–486 (2002).
Jessen, K. R. & Mirsky, R. Schwann cells and their precursors emerge as major regulators of nerve development. Trends Neurosci. 22, 402–410 (1999).
Feltri, M. L., Poitelon, Y. & Previtali, S. C. How Schwann cells sort axons: new concepts. Neuroscientist 22, 252–265 (2016).
Faroni, A. et al. Deletion of GABA-B receptor in Schwann cells regulates remak bundles and small nociceptive C-fibers. Glia 62, 548–565 (2014).
Campana, W. M. et al. The low-density lipoprotein receptor-related protein is a pro-survival receptor in Schwann cells: possible implications in peripheral nerve injury. J. Neurosci. 26, 11197–11207 (2006).
Grothe, C. & Nikkhah, G. The role of basic fibroblast growth factor in peripheral nerve regeneration. Anat. Embryol. 204, 171–177 (2001).
Adlkofer, K. & Lai, C. Role of neuregulins in glial cell development. Glia 29, 104–111 (2000).
Buonanno, A. & Fischbach, G. D. Neuregulin and ErbB receptor signaling pathways in the nervous system. Curr. Opin. Neurobiol. 11, 287–296 (2001).
Garcia, M. A., Nelson, W. J. & Chavez, N. Cell-cell junctions organize structural and signaling networks. Csh Perspect Biol. 10, a029181 (2018).
Takeichi, M. The cadherins - cell-cell-adhesion molecules controlling animal morphogenesis. Development 102, 639–655 (1988).
Muller, W. A. Mechanisms of leukocyte transendothelial migration. Annu. Rev. Pathol. Mech. 6, 323–344 (2011).
Zhong, H. H. et al. Macrophage ICAM-1 functions as a regulator of phagocytosis in LPS induced endotoxemia. Inflamm. Res. 70, 193–203 (2021).
Bekku, Y. et al. Glia trigger endocytic clearance of axonal proteins to promote rodent myelination. Dev. Cell 59, 627–644 e610 (2024).
Spead, O. & Poulain, F. E. Trans-axonal signaling in neural circuit wiring. Int. J. Mol. Sci. 21, 5170 (2020).
Schäfer, M. K. E. & Frotscher, M. Role of L1CAM for axon sprouting and branching. Cell Tissue Res. 349, 39–48 (2012).
Nakamura, F., Kalb, R. G. & Strittmatter, S. M. Molecular basis of semaphorin-mediated axon guidance. J. Neurobiol. 44, 219–229 (2000).
Gerber, D. et al. Transcriptional profiling of mouse peripheral nerves to the single-cell level to build a sciatic nerve ATlas (SNAT). Elife 10, e58591 (2021).
Yim, A. K. Y. et al. Disentangling glial diversity in peripheral nerves at single-nuclei resolution. Nat. Neurosci. 25, 238–251 (2022).
Wolbert, J. et al. Redefining the heterogeneity of peripheral nerve cells in health and autoimmunity. Proc. Natl. Acad. Sci. USA 117, 9466–9476 (2020).
Kastriti, M. E. et al. Schwann cell precursors represent a neural crest-like state with biased multipotency. EMBO J. 41, e108780 (2022).
Nave, K. A. & Trapp, B. D. Axon-glial signaling and the glial support of axon function. Annu. Rev. Neurosci. 31, 535–561 (2008).
Mejhert, N. et al. Semaphorin 3C is a novel adipokine linked to extracellular matrix composition. Diabetologia 56, 1792–1801 (2013).
Yombo, D. J. K. et al. SEMA3B inhibits TGFβ-induced extracellular matrix protein production and its reduced levels are associated with a decline in lung function in IPF. Am. J. Physiol. Cell Physiol. 326, C1659–C1668 (2024).
Debbache, J., Parfejevs, V. & Sommer, L. Cre-driver lines used for genetic fate mapping of neural crest cells in the mouse: An overview. Genesis 56 (2018).
Huber, A. B. et al. Distinct roles for secreted semaphorin signaling in spinal motor axon guidance. Neuron 48, 949–964 (2005).
Haupt, C., Kloos, K., Faus-Kessler, T. & Huber, A. B. Semaphorin 3A-Neuropilin-1 signaling regulates peripheral axon fasciculation and pathfinding but not developmental cell death patterns. Eur. J. Neurosci. 31, 1164–1172 (2010).
Maden, C. H. et al. NRP1 and NRP2 cooperate to regulate gangliogenesis, axon guidance and target innervation in the sympathetic nervous system. Dev. Biol. 369, 277–285 (2012).
Jaegle, M. et al. The POU proteins Brn-2 and Oct-6 share important functions in Schwann cell development. Genes Dev. 17, 1380–1391 (2003).
Leone, D. P. et al. Tamoxifen-inducible glia-specific Cre mice for somatic mutagenesis in oligodendrocytes and Schwann cells. Mol. Cell Neurosci. 22, 430–440 (2003).
Schmalbruch, H. Fiber composition of the rat sciatic nerve. Anat. Rec. 215, 71–81 (1986).
Tamagnone, L. & Comoglio, P. M. Signalling by semaphorin receptors: cell guidance and beyond. Trends Cell Biol. 10, 377–383 (2000).
Castellani, V., Falk, J. & Rougon, G. Semaphorin3A-induced receptor endocytosis during axon guidance responses is mediated by L1 CAM. Mol. Cell Neurosci. 26, 89–100 (2004).
Bechara, A., Falk, J., Moret, F. & Castellani, V. Modulation of semaphorin signaling by Ig superfamily cell adhesion molecules. Adv. Exp. Med. Biol. 600, 61–72 (2007).
Neufeld, G. et al. The neuropilins: multifunctional semaphorin and VEGF receptors that modulate axon guidance and angiogenesis. Trends Cardiovas. Med. 12, 13–19 (2002).
Li, C. L. et al. Somatosensory neuron types identified by high-coverage single-cell RNA-sequencing and functional heterogeneity. Cell Res. 26, 83–102 (2016).
Castellani, V., Chédotal, A., Schachner, M., Faivre-Sarrailh, C. & Rougon, G. Analysis of the L1-deficient mouse phenotype reveals cross-talk between Sema3A and L1 signaling pathways in axonal guidance. Neuron 27, 237–249 (2000).
Dahme, M. et al. Disruption of the mouse L1 gene leads to malformations of the nervous system. Nat. Genet. 17, 346–349 (1997).
Moreland, T. & Poulain, F. E. To stick or not to stick: the multiple roles of cell adhesion molecules in neural circuit assembly. Front. Neurosci. 16, 889155 (2022).
Hasegawa, H., Abbott, S., Han, B. X., Qi, Y. & Wang, F. Analyzing somatosensory axon projections with the sensory neuron-specific Advillin gene. J. Neurosci. 27, 14404–14414 (2007).
Falk, J. et al. Dual functional activity of semaphorin 3B is required for positioning the anterior commissure. Neuron 48, 63–75 (2005).
Mohan, V. et al. Close homolog of L1 regulates dendritic spine density in the mouse cerebral cortex through semaphorin 3B. J. Neurosci. 39, 6233–6250 (2019).
Roffers-Agarwal, J. & Gammill, L. S. Neuropilin receptors guide distinct phases of sensory and motor neuronal segmentation. Development 136, 1879–1888 (2009).
Moret, F., Renaudot, C., Bozon, M. & Castellani, V. Semaphorin and neuropilin co-expression in motoneurons sets axon sensitivity to environmental semaphorin sources during motor axon pathfinding. Development 134, 4491–4501 (2007).
Datar, A. et al. The roles of microtubules and membrane tension in axonal beading, retraction, and atrophy. Biophys. J. 117, 880–891 (2019).
Shimamura, K., Takahashi, T. & Takeichi, M. E-cadherin expression in a particular subset of sensory neurons. Dev. Biol. 152, 242–254 (1992).
Haney, C. A. et al. Heterophilic binding of L1 on unmyelinated sensory axons mediates Schwann cell adhesion and is required for axonal survival. J. Cell Biol. 146, 1173–1184 (1999).
Jurney, W. M., Gallo, G., Letourneau, P. C. & McLoon, S. C. Rac1-mediated endocytosis during ephrin-A2- and semaphorin 3A-induced growth cone collapse. J. Neurosci. 22, 6019–6028 (2002).
Fournier, A. E. et al. Semaphorin3A enhances endocytosis at sites of receptor-F-actin colocalization during growth cone collapse. J. Cell Biol. 149, 411–421 (2000).
Castellani, V., De Angelis, E., Kenwrick, S. & Rougon, G. Cis and trans interactions of L1 with neuropilin-1 control axonal responses to semaphorin 3A. EMBO J. 21, 6348–6357 (2002).
Kirchhausen, T., Macia, E. & Pelish, H. E. Use of dynasore, the small molecule inhibitor of dynamin, in the regulation of endocytosis. Method Enzymol. 438, 77–93 (2008).
Doherty, G. J. & McMahon, H. T. Mechanisms of endocytosis. Annu. Rev. Biochem. 78, 857–902 (2009).
Martini, R. & Schachner, M. Immunoelectron microscopic localization of neural cell adhesion molecules (L1, N-CAM, and MAG) and their shared carbohydrate epitope and myelin basic protein in developing sciatic nerve. J. Cell Biol. 103, 2439–2448 (1986).
Guseva, D., Angelov, D. N., Irintchev, A. & Schachner, M. Ablation of adhesion molecule L1 in mice favours Schwann cell proliferation and functional recovery after peripheral nerve injury. Brain 132, 2180–2195 (2009).
Seilheimer, B., Persohn, E. & Schachner, M. Antibodies to the L1 adhesion molecule inhibit Schwann cell ensheathment of neurons in vitro. J. Cell Biol. 109, 3095–3103 (1989).
Jessen, K. R. & Mirsky, R. The repair Schwann cell and its function in regenerating nerves. J. Physiol. 594, 3521–3531 (2016).
Nocera, G. & Jacob, C. Mechanisms of Schwann cell plasticity involved in peripheral nerve repair after injury. Cell Mol. Life Sci. 77, 3977–3989 (2020).
Namgung, U. The role of Schwann cell-axon interaction in peripheral nerve regeneration. Cells Tissues Organs 200, 6–12 (2014).
Zhao, X. F. et al. The injured sciatic nerve atlas (iSNAT), insights into the cellular and molecular basis of neural tissue degeneration and regeneration. Elife 11, e80881 (2022).
Renthal, W. et al. Transcriptional reprogramming of distinct peripheral sensory neuron subtypes after axonal injury. Neuron 108, 128–144.e129 (2020).
Chao, D. L., Ma, L. & Shen, K. Transient cell-cell interactions in neural circuit formation. Nat. Rev. Neurosci. 10, 262–271 (2009).
Duncan, B. W., Murphy, K. E. & Maness, P. F. Molecular mechanisms of L1 and NCAM adhesion molecules in synaptic pruning, plasticity, and stabilization. Front. Cell Dev. Biol. 9, 625340 (2021).
Siegenthaler, D., Enneking, E. M., Moreno, E. & Pielage, J. L1CAM/Neuroglian controls the axon-axon interactions establishing layered and lobular mushroom body architecture. J. Cell Biol. 208, 1003–1018 (2015).
Wood, P. M., Schachner, M. & Bunge, R. P. Inhibition of Schwann-cell myelination invitro by antibody to the L1 adhesion molecule. J. Neurosci. 10, 3635–3645 (1990).
Bechara, A. et al. FAK-MAPK-dependent adhesion disassembly downstream of L1 contributes to semaphorin3A-induced collapse. EMBO J. 27, 1549–1562 (2008).
Nawabi, H. et al. A midline switch of receptor processing regulates commissural axon guidance in vertebrates. Genes Dev. 24, 396–410 (2010).
Demyanenko, G. P. et al. Neural cell adhesion molecule NrCAM regulates Semaphorin 3F-induced dendritic spine remodeling. J. Neurosci. 34, 11274–11287 (2014).
Zhou, R. et al. Proteomic and functional analyses of the periodic membrane skeleton in neurons. Nat. Commun. 13, 3196 (2022).
Kantarci, H. et al. Schwann cell-secreted PGE(2) promotes sensory neuron excitability during development. Cell 187, 4690–4712 e4630 (2024).
van der Weyden, L. et al. Null and conditional semaphorin 3B alleles using a flexible puroDeltatk loxP/FRT vector. Genesis 41, 171–178 (2005).
Fan, J. et al. Characterizing transcriptional heterogeneity through pathway and gene set overdispersion analysis. Nat. Methods 13, 241–244 (2016).
Niu, X. et al. Mapping of extrinsic innervation of the gastrointestinal tract in the mouse embryo. J. Neurosci. 40, 6691–6708 (2020).
Wang, L. & Marquardt, T. Direct live monitoring of heterotypic axon-axon interactions in vitro. Nat. Protoc. 7, 351–363 (2012).
Acknowledgements
This work was supported by grants from the National Natural Science Foundation of China (32100758 to L.L.), the Fundamental Research Funds for the Central Universities (2023ZFJH01-01 and 2024ZFJH01-01 to L.W.) and the Leading Innovation and Entrepreneurship Team of Zhejiang Province (2023R01005 to L.W.). We are grateful to Mrs. Li Wang and Dr. Jiansheng Guo from the Center of Cryo-Electron Microscopy, Zhejiang University, for their technical assistance with TEM and 3D reconstruction. We thank members of the Core Facilities, Zhejiang University School of Medicine, and members of the Core Facilities of the Institute of Neuroscience, Zhejiang University, for their outstanding technical support.
Author information
Authors and Affiliations
Contributions
L.W. and T.M. conceptualized the study and designed the experiments. L.L., X.Y.N., G.H.M., Y.J.L., and S.H.F. performed the experiments. X.L.X performed analysis of the RNA sequencing data. Y.L.G. contributed to cell culture. L.L., Z.G.G., and X.Y.N. analyzed the data. Z.G.G., H.Y., and Y.G. supervised the experiments. L.W. and T.M. wrote the manuscript. L.W., T.M., and L.L. revised the manuscript.
Corresponding authors
Ethics declarations
Competing interests
The authors declare no competing interests.
Peer review
Peer review information
Nature Communications thanks Igor Adameyko and the other, anonymous, reviewer(s) for their contribution to the peer review of this work. A peer review file is available.
Additional information
Publisher’s note Springer Nature remains neutral with regard to jurisdictional claims in published maps and institutional affiliations.
Source data
Rights and permissions
Open Access This article is licensed under a Creative Commons Attribution-NonCommercial-NoDerivatives 4.0 International License, which permits any non-commercial use, sharing, distribution and reproduction in any medium or format, as long as you give appropriate credit to the original author(s) and the source, provide a link to the Creative Commons licence, and indicate if you modified the licensed material. You do not have permission under this licence to share adapted material derived from this article or parts of it. The images or other third party material in this article are included in the article’s Creative Commons licence, unless indicated otherwise in a credit line to the material. If material is not included in the article’s Creative Commons licence and your intended use is not permitted by statutory regulation or exceeds the permitted use, you will need to obtain permission directly from the copyright holder. To view a copy of this licence, visit http://creativecommons.org/licenses/by-nc-nd/4.0/.
About this article
Cite this article
Liu, L., Gao, Z., Niu, X. et al. SEMA3B switches axon-axon to axon-glia interactions required for unmyelinated axon envelopment and integrity. Nat Commun 16, 5433 (2025). https://doi.org/10.1038/s41467-025-61318-8
Received:
Accepted:
Published:
Version of record:
DOI: https://doi.org/10.1038/s41467-025-61318-8









