Abstract
The transition from acute kidney injury to chronic kidney disease is characterized by significant changes in the cellular composition and molecular interactions within the kidney. Utilizing high-resolution Xenium and whole transcriptome Visium spatial transcriptomics platforms, we analyze over a million cells on 12 male mouse kidneys across six stages of renal injury and repair. We define and validate 20 major kidney cell populations and delineate distinct cellular neighborhoods through this multimodal spatial analysis. We further reveal a specific fibro-inflammatory niche enriched in failed-repair proximal tubule cells, fibroblasts, and immune cells, with conserved neighborhood gene signatures across mouse and human. Within this niche, we predict Runx2 as a key upstream regulator, along with platelet-derived growth factor and integrin beta-2 signaling pathways shaping the fibrogenic microenvironment. Altogether, our study provides deep insights into the cellular and molecular dynamics during kidney injury and repair and establishes a comprehensive multimodal analytical framework applicable to other spatial omics studies.
Similar content being viewed by others
Introduction
Acute kidney injury (AKI) is characterized by an abrupt decline in kidney function, leading to waste product accumulation and electrolyte dysregulation1. AKI affects approximately 20% of hospitalized patients and is associated with high morbidity and mortality2. Moreover, AKI is a major risk factor for the progression to chronic kidney disease (CKD), which ranks as the fourth fastest-growing cause of death worldwide3. The pathogenesis of AKI involves a complex interplay of cellular and molecular mechanisms which ultimately determine whether the kidney fully recovers or suffers irreversible damage. Previous single-cell and single-nucleus RNA sequencing studies have identified a maladaptive population of proximal tubule cells that persists long after injury4,5,6. These maladaptive proximal tubules, also called failed-repair proximal tubule cells (FR-PTC), express proinflammatory and profibrotic markers such as Vcam1, Ccl2, and Il34, potentially driving chronic inflammation and fibrosis, contributing to the transition from AKI to CKD.
Traditional single-cell approaches isolate individual cells but fail to capture the complex cellular interactions within tissues. Recent developments in spatial transcriptomics (ST) have bridged this gap and provided high spatial resolution gene expression profiles. These spatial techniques fall into two categories: imaging-based and next-generation sequencing (NGS)-based. Imaging-based methods, including Xenium7, MERFISH8, and SeqFISH9, utilize high-resolution microscopy to detect RNA molecules in situ, offering single-cell and even subcellular resolution of spatially defined gene expression patterns. NGS-based methods such as Visium, Slide-seq10, and Stereo-seq11 rely on barcoded oligonucleotides to capture spatially resolved transcriptomic data which has whole-transcriptome coverage. Although NGS-based approaches have been successfully used to investigate cellular interactions between epithelial and immune cells12,13, these methods lack the single-cell resolution to resolve the fine scale complex tissue architecture. In contrast, imaging-based approaches provide high resolution but are limited in gene detection coverage.
The inherent trade-off between spatial resolution and gene coverage hinders our understanding of the microenvironment heterogeneity and functional implications in kidney disease. To address this gap, we integrated high-resolution Xenium in situ technique with whole-transcriptome Visium profiling on adjacent tissue sections from a murine bilateral ischemia-reperfusion injury (bIRI) model. We focused our analysis on both the acute and recovery phase of AKI (Fig. 1A). Comprehensive pathological assessment, including tubular injury scoring and quantification of interstitial fibrosis, confirmed the injury and the subsequent development of fibrosis (Fig. 1B–E). Using single-cell resolution Xenium data, we characterized different injured epithelial neighborhoods and mapped the dynamic crosstalk between FR-PTC, fibroblasts and immune cells. Visium spatial data was leveraged to functionally contextualize the structural organizations identified in Xenium. Through this integrative approach, our study provides an important resource for understanding fibrotic remodeling following AKI.
A Mouse kidney samples were collected at various time points (hour 4, hour 12, day 2, day 14, and week 6) after bilateral ischemia-reperfusion injury (BIRI). N = 1 mice per group. The measurement of blood urea nitrogen (BUN) levels confirmed the acute injury to the kidneys. Kidneys were preserved as formalin-fixed, paraffin-embedded (FFPE) tissue blocks. Serial sections of 6 μm thickness obtained from FFPE blocks were mounted onto slides for spatial transcriptomics analysis. The experimental workflow comprises three main steps: (1) Xenium in situ profiling with a customized 300-gene panel was performed on one section, followed by post-Xenium Periodic Acid Schiff (PAS) staining. (2) An adjacent section was stained with hematoxylin and eosin (H&E) and transferred to the Visium CytAssist platform for whole-transcriptome profiling. (3) A shared coordinate system was established for aligning morphology images and molecular data from both platforms. Morphology images were aligned to their respective cell/spot point data. (Created in BioRender. Humphreys, B. (https://BioRender.com/blvpfyn). B Representative post-Xenium PAS staining images across IRI time points. Scale bar: 40 μm. C Quantified tubular lesion scores. D Representative Sirius Red staining images. Scale bar: 40 μm. E Quantified interstitial fibrosis scores.
Results
High-resolution spatiotemporal mapping of cellular dynamics in mouse kidney during injury and repair
We first generated single-cell resolution spatial profiles of mouse kidneys using the Xenium in situ platform (10x Genomics), analyzing samples from six time points during renal injury and repair: sham, 4 hours, 12 hours, 2 days, 14 days, and 6 weeks. These time points were chosen to cover the acute injury response, early repair phase, as well as the later stages of recovery. To ensure data reproducibility, we included two technical replicates for each time point, generating a total of 12 Xenium datasets. A 300-gene panel was designed for this study, including markers for major kidney cell types in both healthy and disease states, key genes involved in metabolism and ligand-receptor interactions (Supplementary Table 1).
A critical initial step in analyzing imaging-based spatial transcriptomics data is cell segmentation, which involves generating cell boundary masks and mapping transcripts back to individual cells. However, the Xenium platform’s default segmentation method relies on nuclei mask expansion, which can introduce background signals and misassign transcripts between adjacent cells14. To improve segmentation, we applied the Baysor segmentation algorithm to refine cell boundary delineation (Supplementary Note 1)15,16. A cell by gene expression matrix was generated based on this new segmentation. After this, we filtered out low quality cells and the final single-cell spatial dataset comprised 1,374,915 cells, with an average detection of 123 ± 97 transcripts per cell (Supplementary Fig.1A). Despite the limited number of genes in our panel, our transcript detection rate remained high, with strong correlation across technical replicates at each time point (r = 0.99 ± 0.00) (Supplementary Fig.1B). Furthermore, a comparative analysis with bulk RNA sequencing data, focusing on commonly detected genes, also confirmed a moderate correlation (0.59 ± 0.04) (Supplementary Fig.1E). Taken together, these data reflect the high quality and reliability of the Xenium spatial data generated in this study.
We next sought to integrate spatial data across samples and assign cell identities within the unified embedding. After Harmony integration and unsupervised clustering, we identified and annotated 20 major kidney cell populations based on canonical markers derived from a reference snRNA-seq dataset (Fig. 2A–C, Supplementary Fig. 1F–G, Supplementary Data 1)17. Integrating Xenium data with matched snRNA-seq data showed high agreement between the transferred labels and our annotations (Supplementary Fig. 1H). Additionally, the joint embedding of snRNA-seq and Xenium data in a shared UMAP space further demonstrated strong alignment of cell populations between both modalities (Supplementary Fig. 2). To validate these cell annotations, we aligned Xenium-derived cell state labels with histology images obtained after PAS staining. The spatial distribution of these cell types precisely matched expected morphological tissue architecture and spatial gene expression patterns. Podocytes, marked by Nphs2 expression, were localized at the glomerular periphery (Fig. 2D). Proximal tubule cells were prominently located in the cortex and outer stripe of the medulla, with S3 segments displaying intense brush border PAS staining and high expression of Slc7a13. Loop of Henle cells (TAL, DTL) were found within the inner medulla and characterized by Umod expression. Intercalated cell types A and B (ICA, ICB) were appropriately located in the collecting duct adjacent to aquaporin-2 (Aqp2) positive principal cells (PC). We also identified injured epithelial populations characterized by cell flattening, brush border loss, and upregulation of injury-associated markers Havcr1 (KIM-1) and Vcam1 (Fig. 2 B, D). Among interstitial populations, pericytes and vascular smooth muscle cells marked by Myh11 were detected in vessel walls and perivascular regions (Fig. 2D). Endothelial cells were annotated as glomerular (Glom-EC) and non-glomerular populations, with Glom-ECs distributed within the glomeruli and non-glomerular ECs found throughout the kidney section (Supplementary Fig. 3). Elongated, spindle-shaped fibroblasts expressing Col1a1 were located within the tubulointerstitium. Overall, this alignment between phenotypic characterization and cell state labels validates our annotations and highlights the value of integrating spatial transcriptomic data with histology.
A Spatiotemporal distribution of cell types within selected kidney regions, spanning from control (Sham) through AKI progression and repair time course. For each time point, cellular composition from cortex to medulla are visualized. Pod, podocytes; Glom-EC, glomerulus endothelial; PTS1, S1 segment of proximal tubule; PTS2, S2 segment of proximal tubule; PTS3, S3 segment of proximal tubule; Inj-PT, injured proximal tubule; FR-PT, failed repair proximal tubule; DTL, descending limb of loop of Henle; TAL, thick ascending limb of loop of Henle; DCT, distal convoluted tubule; CNT, connecting tubule; PC, principal cells; ICA, type A intercalated cells; ICB, type B intercalated cells; Uro, urothelium; PEC, parietal epithelial cells; EC, endothelial cells; Fib, fibroblasts; Per-SMC, pericytes and smooth muscle cells. B Heatmap displaying representative differentially expressed genes across major cell populations. C UMAP projection of major cell types identified using Xenium platform. D Representative PAS images of major cell types with corresponding marker gene expression patterns in spatial context. Scale bar: 50 μm.
Spatial transcriptomics accurately recovers cell type composition dynamics in IRI mouse kidney
To capture cellular dynamics during kidney injury and repair, we next quantified and spatially mapped cell type compositions across the IRI time points. In the early phase of injury, the proportion of Inj-PT increased significantly, rising from 15.3% of total cells at 4 hours to 33.2% by 12 hours post-injury (Supplementary Fig. 4A). These injured PT cells were initially localized within the corticomedullary junction and progressively expanded into the cortical region by 12 hours (Fig. 2A). At day 14, we observed a substantial increase in the population of FR-PT cells (6.5% of total cells) in the cortex region. Concurrently, the prevalence of fibroblasts and immune cells peaked at 19.3% and 7.9%, respectively, by day 14, and remained at high levels (14.2% and 5.7%, respectively) up to 6 weeks, indicating chronic inflammation and sustained fibrogenesis post-IRI (Supplementary Fig.4A).
Shifts in cell-type composition often reflect the underlying pathological changes. Our histopathology-based fibrosis scoring revealed a strong correlation between the fibrosis score and estimated fibroblast abundance from Xenium data (Supplementary Fig. 4B). However, when comparing the cell type composition derived from Xenium spatial data with that from snRNA-seq data using the same IRI time course, the snRNA-seq approach did not fully capture the dynamics of rapid fibroblast proliferation and their sustained high levels at later time points (Supplementary Fig. 4C). Furthermore, spatial transcriptomics identified other cell types often underestimated by both single-cell and single-nucleus methods, including podocytes and endothelial cells (Adjusted P value < 0.05, Supplementary Fig. 4D).
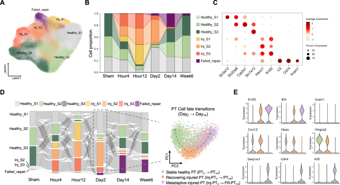
Spatiotemporal mapping reveals distinct fates of proximal tubule cells
To explore the dynamic trajectories of proximal tubule cells during kidney injury and repair, we further subclustered PT cells and identified seven subpopulations: three healthy segments (Healthy S1, S2, S3), three injured segments (Inj S1, S2, S3), and one failed-repair PT population (FR-PT) (Fig. 3A–C, Supplementary Fig. 5A). Using an optimal transport-based algorithm18, we then mapped these PT subpopulations between adjacent time points to reconstruct their temporal transition dynamics during disease progression. Shortly after injury, a rapid shift from healthy PT cells to injured PT (Inj-PT) cells was observed, with some Inj-PT cells reverting back to healthy states (Fig. 3D). At the late repair phase (day 2), Inj-PT cells exhibited divergent cell fates, either transitioning to FR-PT cells or successfully returning to healthy states. This temporal mapping aligns with findings from pseudotime ordering analysis from single-cell RNA sequencing17,19.
A UMAP displaying PT cell subpopulations in Xenium. B Temporal composition of PT cell states. C Marker gene expression of identified PT cell states. D Sankey diagram displaying the transition between PT cell states across consecutive time points. PCA embedding visualized PT cell at day 2, with cells predicted to transition to different states by day 14 represented in distinct colors. E Violin plot showing marker genes of PT with different cell fates.
Based on these observations, we sought to further delineate the fates of Inj-PT cells. We traced day 2 cells and classified them into three groups based on their states at day 14: (1) stable healthy PT cells, (2) recovering Inj-PT cells that reverted to a healthy state, and (3) maladaptive Inj-PT cells that transitioned to FR-PT state (Fig. 3D). Differential gene expression analysis revealed distinct molecular signatures underlying these trajectories. Recovering Inj-PT cells exhibited higher expression of genes such as Cxcl12, implicated in mitochondrial homeostasis and repair20, as well as metabolic genes Haao, Kynu, and Hmgcs2, which are associated with renoprotective effects21,22. By contrast, maladaptive Inj-PT cells upregulated pro-fibrotic and adhesive genes including Serpine123, Cd4424, and Klf525, which could foster a fibrotic microenvironment (Fig. 3E, Supplementary Fig. 5B).
Spatial organization and cell neighborhood dynamics across AKI stages
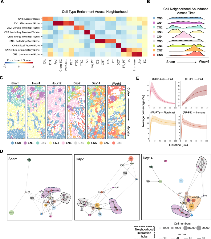
During AKI, cellular interactions within kidney microenvironments shape the trajectory towards either repair or progression to chronic kidney disease16,17,26. Cell neighborhood analysis examines the spatial organization and interaction of different cell types within local proximity and has demonstrated critical roles in disease progression19,27,28,29. In our Xenium dataset, we defined each cell’s neighborhood based on the cell type composition within a 55 μm diameter window. This window size aligns with the Visium spot size, facilitating later cross-modality integration for detailed molecular characterization (Methods). We delineated nine distinct cellular neighborhoods (CNs) in the kidney, each characterized by unique cell-type enrichment and spatial distribution patterns that mirror the structural organization of renal tissues (Fig. 4A). For instance, CN1 was highly enriched in podocytes, glomerular endothelial cells, juxtaglomerular apparatus (Per-SMC) and parietal epithelial cells (PEC), which are all glomerular cell types (Supplementary Fig. 6). This enrichment confirms their spatial co-location within the glomerular structure and their collective role in glomerular function. We also identified an injured-PT enriched CN4, indicative of localized injury response and areas under acute stress and damage. Notably, CN3, primarily composed of healthy PTS3 cells, was absent during the mid-injury phase (hour12, day2), consistent with the vulnerability of S3 proximal tubule segments to ischemic injury (Fig. 4B, C). During the repair phase, CN7 emerged as a distinct neighborhood enriched in FR-PTC, fibroblasts, and immune cells, suggesting a maladaptive repair microenvironment (Fig. 4A–C).
A Enrichment score of cell types across different cell neighborhoods, with values reflecting relative abundance (positive score) or scarcity (negative score) of that cell type. B Ridgeline plot visualizing cell neighborhood abundance across IRI time points. C Spatiotemporal maps of cell neighborhoods distribution over the IRI time course. The regions are the same as in Fig. 2A. D Colocalization between cell types across IRI time points. Node size represents the number of cells for each cell type and edge width represents the colocalization z-score. E Spatial co-localization analysis of selected two cell types. Line plots show the average percentage of the neighboring target cell type associated with the central cell type (indicated in brackets) as a function of neighborhood radius. Shaded area indicates 95% confidence intervals.
Next, we quantified the cell type interaction dynamics along the disease time course. Spatial neighbor graphs were constructed for each cell within the neighborhood window (55 μm) and interaction frequencies between each cell type pairs were assessed using permutation tests (Methods). The results revealed prominent interaction hubs which were consistent with previous neighborhood analysis, where cell types co-enriched in defined neighborhoods exhibited high interaction frequencies. For instance, the CNT-PC-IC interaction hub reflects the composition and spatial organization of the collecting duct niche (CN5). A fibro-inflammatory hub in which FR-PT cells strongly connected with immune cells and fibroblasts emerged at day 14 (Fig. 4D, and Supplementary Fig. 7). To further quantify this spatial co-localization, we calculated the average percentage of fibroblasts and immune cells in proximity to FR-PT cells at 14 days post-IRI (Methods, Fig. 4E). When cell types are co-localized with the central cells, a characteristic peak in cell abundance occurs at approximately 15 µm from the central cell type. Beyond this point, the curve subsequently declines toward the baseline kidney cell frequencies as the distance increases. We observed significant spatial co-localization of fibroblasts and immune cells around FR-PT cells (Fig. 4E). In contrast, podocytes exhibited no such co-localization pattern relative to FR-PT cells (Fig. 4E). Together, these data provide a detailed quantification of how various cell types interact and are spatially organized during kidney injury and repair, highlighting FR-PT, fibroblast and immune cells as a central interaction hub during the maladaptive repair stage.
Integrated spatial analysis reveals high concordance between Xenium and Visium technologies
While the high-resolution Xenium platform enables precise mapping of cell types and their spatial interactions within the kidney, it is limited to the 300 genes selected for the gene panel. To achieve a more comprehensive characterization of the molecular landscape post IRI, we performed Visium sequencing on adjacent tissue sections from the same samples used for Xenium. By registering the spatial coordinates of Visium spots with the Xenium data, we combined the strengths of both platforms—Xenium’s single-cell resolution and Visium’s transcriptomic breadth—into a unified multimodal framework (Methods).
To evaluate the integration performance, we first examined consistency of spatial gene expression between two modalities. By overlaying the gene expression from Visium spots on both the Xenium-derived PAS images and Xenium cell data, we confirmed a high degree of correspondence (Fig. 5A). We further quantified the gene expression correlation by aggregating Xenium cell data into pseudo-Visium data and comparing these with actual Visium spots using alignment anchors. This analysis revealed that Xenium demonstrates higher sensitivity than Visium, consistent with recent reports7. Despite the technical differences between the platforms, there was a strong correlation between Visium and pseudo-Visium counts (Fig. 5B). For example, the tubule marker gene Acsm3, which encodes acyl-coenzyme A synthetase, displayed a high correlation (r = 0.78 ± 0.07) between two datasets (Fig. 5B inset). Furthermore, other crucial renal cell type marker genes such as Nphs2 for podocytes, Slc12a1 for Loop of Henle cells, Aqp2 for collecting duct cells and Slc5a2 for proximal tubules, also exhibited high correlation coefficients and showed consistent spatial gene expression distributions across platforms (Supplementary Fig. 8A–D). Overall, we demonstrated strong concordance between Xenium and Visium, supporting the use of Visium’s broader transcriptomic data to enhance the characterization of cell neighborhoods identified by Xenium.
A Visualization of spatial gene expression patterns for selected marker genes using Xenium and Visium technologies, overlaid on post-Xenium PAS images. Scale bar: 100 μm. The red arrows highlight kidney glomeruli in the histological images. The corresponding PAS image is available in Supplementary Fig. 8E. B Scatter plot comparing gene expression between Visium spots and mapped pseudo-Visium spots from Xenium data. Overlapped 295 genes are shown. The color gradient represents the correlation coefficient between the two technologies. The inset panel highlights the correlation for the Acsm3 gene. C Schematic workflow of Xenium-Visium integration and cell neighborhood label transfer. D Heatmap of Jaccard index of top 20 marker gene similarity between corresponding neighborhood clusters from Xenium and Visium datasets. Higher values indicating greater overlap in gene expression profiles. E Dotplot showing top differentially expressed genes and top deconvoluted cell types across cell neighborhoods using Visium whole transcriptomic data. F Pathway enrichment analysis of differentially expressed gene sets from injured proximal tubule niche (CN4) and fibro-inflammatory niche (CN7). P values were calculated using Fisher’s exact test with Benjamini-Hochberg false discovery rate correction for multiple comparisons. G Transcription factor activities were inferred using DecoupleR with univariate linear model. Top predicted transcription factors were visualized as graph networks (FDR-adjusted p-value < 1e-20, Log2FC > 0.7). H Immunostaining for RUNX2, α-SMA and VCAM1 on day 14 post-BIRI sample. RUNX2 is localized in the nuclei of α-SMA+ fibroblasts. Scale bar: 20 μm.
Molecular characterization of tissue cell neighborhoods through integration of whole transcriptome spatial data
Having identified distinct cell neighborhoods during disease progression and validated our spatial multimodal integration approach, we next aimed to transfer the CN information from Xenium cells to Visium spots. To achieve this, we integrated neighborhood cell type compositions from both modalities into a shared embedding space and assigned neighborhood labels to Visium spots via majority voting among the nearest Xenium cells (Fig. 5C, Methods). Top gene signatures from Xenium neighborhoods and Visium transferred clusters showed a high level of agreement (Fig. 5D). This integration alignment allowed us to use the genome deep transcriptome data from Visium to further characterize the initially identified tissue cellular neighborhoods.
A molecular characterization of these cellular neighborhoods also revealed distinct differences (Fig. 5E, Supplementary Data 2). Among the top five upregulated genes within the injured neighborhood Cluster 4 (CN4), Plin2, encoding a lipid droplet surface protein, and Srxn1, encoding a cytoprotective antioxidant protein, were expressed highly. Additional differentially expressed genes in this injured neighborhood include known injury markers (Havcr1, Krt20)30, cell cycle checkpoint regulation (Cdkn1a)31 and apoptotic genes (Plk3, Tnfrsf12a)32. We also found that this neighborhood exhibited a high score for cell cycle S and G2/M phases and those scores were upregulated at 2 days post-IRI (Supplementary Fig. 9A-B). These molecular profiles were consistent with the enriched inured PT cells in this neighborhood, indicative of an acute injury response, oxidative stress, and apoptosis. Conversely, the fibro-inflammatory niche (CN7), which was enriched in fibroblasts, FR-PTC, and immune cells, displayed upregulation of genes mostly involved in extracellular matrix (ECM) protein synthesis and remodeling (Mmp2, Col1a1, Col1a2), fibroblast activation (Fn1), and macrophage polarization (Ccl8, Mrc2)33. This fibrotic neighborhood also displayed significant enrichment in collagen and ECM scores derived from published single-cell signatures (Supplementary Fig. 9A-B, Supplementary Data 3). The temporal distribution of these scores confirmed their upregulation from 2 days to 6 weeks post-IRI (Supplementary Fig. 9C). Functional enrichment analysis revealed that injured neighborhood showed strong pathways related to hypoxia and inflammatory responses. Conversely, the fibrotic neighborhood exhibited pathways associated with chronic inflammation and extensive ECM remodeling (Fig. 5F, and Supplementary Fig. 9D, Supplementary Data 4).
To better understand the transcriptional drivers of this fibro-inflammatory niche, we inferred upstream transcription factor (TF) activities using the Visium spatial data (Fig. 5G, and Supplementary Fig. 9E, Supplementary Data 5). Key TFs, including Hivep2 and Nfat5, which have been previously linked to the transition of tubular cells into the failed repair (FR) state34,35, were significantly upregulated within this niche. Spi1 (PU.1) is a critical regulator of macrophage polarization, and has been demonstrated to promote their differentiation into a pro-fibrotic M2 phenotype36. Notably, Runx2, a transcription factor associated with pulmonary fibrosis37 and cardiac-fibroblast proliferation38, also emerged as a prominent regulator in this niche. The Runx2 regulatory network modulates the expression of target genes such as Col1a1, Mgp, and Mmp2, all of which are key players in extracellular matrix remodeling and fibrosis progression. Immunostaining confirmed the presence of RUNX2 + αSMA+ fibroblasts in proximity to VCAM1+ tubular epithelial cells at day14 post-bIRI. RUNX2 expression was also detected in some epithelial cells (Fig. 5H). Taken together, these findings suggest a tightly interconnected transcriptional program that aligns the functions of FR-PT cells, fibroblasts, and immune cells, collectively shaping the fibro-inflammatory niche.
We further compared the gene signature activities derived from our neighborhood analysis with external spatial datasets from mouse IRI and (Supplementary Fig. 9F). We quantified the expression of neighborhood-derived DE genes across cell types identified in external mouse IRI27 and human CKD19 datasets. In mouse IRI datasets, the highest CN7 gene signature activity enriched in injured PT cells, fibroblast and macrophage. Similarly, in human CKD datasets, CN7 activity was enriched in mesangial cells, fibroblasts, parietal epithelial cells (PECs) and endothelial cells of lymphatic vessels, albeit with a weaker activity in injured PT cells. Moreover, diseased samples (day28 post-IRI in mice and CKD in humans) showed significantly elevated CN7 activity than controls (Supplementary Fig. 9G). These findings suggest that CN7-derived gene signatures potentially serving as a key fibro-inflammatory axis driving AKI to CKD progression.
Inference of ligand-receptor interactions reveals complex cellular crosstalk between failed-repair PT cells, fibroblast and immune cells
Cellular crosstalk among failed-repair epithelial cells, fibroblasts, and immune cells plays a critical role in the initiation of fibrosis following renal injury39,40. Building on our observations of cell-type interaction dynamics, we integrated reference snRNA-seq data to infer spatially resolved molecular interaction dynamics across the IRI time course. We first imputed the missing ligand-receptor genes in Xenium data based on matched time-point snRNA-seq data (Methods, Supplementary Fig. 10A–B). We then identified cell pairs which were physically close to one another and evaluated the ligand-receptor interaction (LRI) significance using statistical tests. Significant upregulation of LRI in adjacent cell pairs suggests that these interactions are spatially regulated and biologically relevant.
Our analysis revealed that FR-PT cells express a repertoire of cytokines and growth factors, including transforming growth factor-beta (TGF-β), platelet-derived growth factor (PDGF), and Wnt ligands, with paracrine effects on fibroblasts and immune cells (Fig. 6A, and Supplementary Data 6). We further performed immunostaining to visualize the spatial arrangement of key players and confirmed that VCAM1 + FR-PT cells, F4/80+ macrophage and PDGFRα+ fibroblasts are closely colocalized (Fig. 6B). This spatial proximity reinforces the functional integrity of the fibro-inflammatory niche where predicted interactions are likely to occur within a physiologically relevant signaling range.
A Significantly enriched ligand-receptor interactions among FR-PT cells, injured PT cells, fibroblast and immune cells. B Immunofluorescent staining visualized the close proximity between VCAM1 + FR-PT cells, F4/80+ macrophages and PDGFRα+ fibroblasts. C Immunofluorescent staining of ICAM1 and ITGβ2. I. F4/80+ macrophages within peritubular space on abluminal side of tubular basement membrane marked by COL4α1/2. II. ICAM1 expression in VCAM1 + LTL tubules after bilateral IRI. III. ITGβ2 + F4/80+ macrophage neighbor VCAM1+ tubules in injured kidneys. IV. Orthogonal views of a longitudinally sectioned VCAM1+ tubule and two ITGβ2 + F4/80+ macrophage. Yellow arrowhead denotes a macrophage. White arrowheads denote macrophage extensions. Scale bar = 10 μm (I, II, III) and 100 μm (IV). D, E Predicted spatial signaling directions and the amount of sender and receiver signals for the PDGF and ITGβ2 signaling pathways in the kidney. The zoom-out figure shows the spatial distribution of cell types from Xenium data. Scale bar = 100 μm F, G Heatmap of differentially expressed genes associated with PDGF and ITGβ2 pathways. H Bar plots of top enriched signaling pathways in the fibro-inflammatory niche (CN7). Wilcoxon rank-sum test, P values adjusted using Benjamini-Hochberg. I Enriched signaling activity across Visium cell neighborhoods. CN0: Loop of Henle; CN1: Glomerular Niche; CN2: Cortical Proximal Tubule; CN3: Medullary Proximal Tubule; CN4: Injured Proximal Tubule; CN5: Collecting Duct Niche; CN6: Distal Tubule Niche; CN7: Fibro-inflammatory Niche; CN8: Uro-immune Niche.
Fibroblasts are key mediators of tissue remodeling. We identified direct cell-cell communication mediated by PDGF and its receptor interactions from FR-PT cells to fibroblasts. The PDGFR signaling pathway is a key contributor to fibroblast proliferation and the pericyte-myofibroblast transition, which are central processes in fibrosis development41,42,43. We also observed strong interactions between FR-PT cells and immune cells mediated through TGF-β, chemokine and cytokine pathways (Fig. 6A). These interactions highlight the regulation of immune cells by FR-PT cells during the maladaptive repair process. For instance, complement component C3 and cytokine interactions with their corresponding receptors, such as C3-Itgam, Ccl2-Ccr2, and Il34 -Csf1r, facilitating immune cell recruitment to the injury site44. Additionally, our LRI analysis suggests that direct contact between FR-PT cells and immune cells is mediated by adhesion molecules and integrins including intercellular adhesion molecule 1 (ICAM1) and β2-integrin (ITGβ2). This caught out attention because β1-integrin was recently shown to mediate interactions between medullary macrophage and the tubular epithelium when forming transepithelial protrusion that help remove intratubular debris45. Immunostaining revealed cortical F4/80+ macrophage primarily resided within the peritubular space demarcated by collagen 4 expressing tubular basement membrane (Fig. 6Ci). Indeed, F4/80+ macrophage and VCAM1 + FR-PT cells expressed ITGβ2 and ICAM1 after bilateral IRI, respectively (Fig. 6Cii, iii). Orthogonal imaging of a longitudinally sectioned VCAM1+ tubule shows abluminal F4/80+ macrophage (yellow arrowheads) with ITGβ2+ extensions (see white arrowheads in zy and zx planes) extending across the epithelial membrane (Fig. 6C iv).
To extend the LRI predicted initially identified by Xenium, we used COMMOT46 on the Visium dataset to cross-validate the signaling pathways across time. Focusing on PDGF and ITGβ2 signaling, we quantified and visualized the signaling direction and observed strong localized signaling activities within the cortical region, where high levels of cell type interactions occur (Fig. 6D–E, Supplementary Fig. 11). We then identified genes whose expression levels were positively correlated with increased signaling activity. We found elevated PDGF signaling was associated with the upregulation of tenascin-C (Tnc), which has been demonstrated to promote CKD progression via αvβ6/FAK signal cascade47. Other positively correlated genes are involved in ECM structure (Col1a1, Fn1, Tpm1). Additionally, higher ITGβ2 signaling positively correlated with the expression of anti-inflammatory and pro-phagocytic factors Mrc1, Apoe and Cd8348,49 (Fig. 6F–G).
Finally, we quantified the signaling strength of significant ligand-receptor pairs across Visium spots, aiming to map the distribution of signaling activities within previously identified cell neighborhoods (Supplementary Data 7). The fibro-inflammatory niche showed enriched collagen, laminin, WNT, CCL and FN1 pathways, indicating high levels of fibrotic remodeling and inflammatory response (Fig. 6H). Additionally, we noted other tissue cellular neighborhoods displayed distinct signaling dynamics. For instance, the glomerular niche (CN1) exhibited strong enrichment of VEGF signaling-related ligand-receptor interactions (Vegfa-Kdr, Vegfd-Kdr) (Fig. 6I). The regulation of VEGF-A by podocytes plays a pivotal role in the glomerular architecture by influencing glomerular endothelial cell migration, survival, and differentiation50. This identification supports podocyte-endothelial interactions crucial for maintaining the structural and functional integrity of the glomerular filtration barrier. Meanwhile, the injured cell neighborhood (CN4) displayed elevated EGFR51 and IL-652 signaling activities (Supplementary Fig. 11), both have been implicated in promoting fibroblast migration and proliferation. These combined pathway dysregulation within the injured tubule niche potentially setting the stage for progression to fibrosis.
Discussion
In this study, we presented a comprehensive multimodal spatial transcriptomic mapping of diverse cell types, cellular neighborhoods, and signaling pathways during kidney injury and repair in an IRI mouse model. We profiled over a million cells with Xenium and then integrated this dataset with adjacent whole transcriptome Visium data and corresponding histological images. This multimodal dataset not only allowed us to link cellular morphology to their distinct molecular signatures, but also provided a spatially resolved view of cellular and molecular interactions within the renal microenvironment.
We segmented the kidney into distinct cellular neighborhoods, identifying specific zones undergo hypoxia-induced damage during the initial stages of injury, and regions of fibrogenesis in the late repair phases. We highlighted the identification of a fibro-inflammatory niche (CN7) which exhibited extensive cell-cell interactions involving FR-PTC, immune cells and fibroblasts. Within this niche, we identified upstream regulators including Runx2, a profibrotic transcription factor implicated in lung37,53, heart38 and liver54 fibrosis, and Nfat5, which regulates the fate commitment of tubule epithelial cells during kidney repair34. By analyzing external mouse and human spatial transcriptomic datasets, we confirmed the cross-species relevance of the CN7 derived gene signature (Supplementary Fig. 9E-F). We propose that the CN7 signature could be conceptualized as a functional gene module that captures the fibro-inflammatory response driving AKI to CKD progression.
Cell-cell communication (CCC) plays an essential role for understanding the progression of CKD. While single-cell RNA sequencing has advanced the identification of potential ligand-receptor interactions, it lacks the spatial context, risking potential false positives in predictions55. By focusing on proximally located cells, we identified significant ligand-receptor pairs between FR-PT, fibroblast and immune cells that drive the fibrosis through paracrine signaling and direct cell-cell contact. A recent study demonstrated that NF-kB signaling activation in FR-PTC drive the RELA-dependent upregulation of Ccl2, and Csf1 genes in FR-PTC, which further regulates immune cell landscape during AKI to CKD transition35. Our spatial data contextualized these interactions, revealing proximity-based signaling involving CCL2 and CSF (Supplementary Fig. 11).
Integrin expression is required for the formation of transepithelial protrusions by macrophage to clear urine sediment in a model of acute hyperoxaluria45. Our spatial analysis suggested cell-cell interactions between FR-PT cells and macrophage through ICAM1 and ITGβ2 after bilateral IRI. With immunofluorescence, we confirmed cell-cell contact between ITGβ2+ macrophage and ICAM1 + VCAM1 + FR-PT cells. The functional relevance of this molecular interaction to tubular epithelial repair after AKI remains unknown. However, considering macrophages capacity to clear tubular debris and the deleterious effects of their depletion after AKI, one plausible hypothesis is that tubular repair requires direct macrophage attachment to FR-PT cells through integrins and adhesion molecules so to enhance the clearance of intratubular cellular debris after ischemic AKI56. Further elucidating the functional relevance of these cell-cell interactions may help identify future therapeutic targets that augment tubular repair and improve clinical outcomes.
While current imaging-based spatial transcriptomics platforms like CosMx, Xenium, and MERSCOPE provide high resolution in situ RNA profiling, they are inherently limited by the finite number of genes measured simultaneously. Increasing gene panel size often introduces high background noise due to optical resolution limits57,58. On the other hand, sequencing-based spatial transcriptomics methods provide deeper genome coverage but comes with lower sensitivity and challenges in defining precise cell boundaries. We introduced a multimodal spatial framework to bridge the gap between different spatial transcriptomics platforms, balancing the resolution and molecular characterization. However, several areas still require further work. The gene probes employed were selected based on previous snRNA-seq analyses of AKI, which may not fully capture all immune cell subtypes and our analysis primarily focused on a broadly defined immune cell cluster. Moreover, our ligand-receptor pair prediction is based on imputation following the integration of Xenium and paired snRNA-seq data. Although we cross-validated predicted signaling activities using Vsium dataset, the possibility of false positives remains. Further functional validation of specific interactions and downstream effects will be essential in understanding their roles during AKI to CKD transition. Additionally, our study is focused on transcriptomics profiling. Future research integrating proteomics or metabolomics could provide additional layer of insight on disease progression and repair mechanisms.
In summary, our study offers a detailed mapping of cellular diversity and molecular pathology throughout the time course of ischemia-reperfusion injury in the mouse kidney. This multimodal dataset and the integrated analytical workflow we developed serve as a valuable resource for future investigations into kidney disease mechanisms.
Method
Animal surgery
All mouse experiments were performed according to the animal experimental guidelines issued by the Animal Care and Use Committee at Washington University in St. Louis. C57BL/6 J (JAX Stock no. 000664) mice at age 8–10 weeks were purchased from The Jackson Laboratory (Bar Harbor, ME). Experiments and housing guidelines were executed in accordance with the Animal Care and Use Committee at Washington University in St. Louis. Mice were maintained on ad libitum food and water in a 12-h light:dark cycle. The mouse housing room was maintained at humidity 30%–70% and temperature 20–26 °C (68–79 °F). For bilateral IRI, mice were euthanized with isoflurane (1.8%–2%) using a VetEquip continuous inhalation system, and buprenorphine SR was administered for pain control. Body temperature was monitored and maintained at 36.5 °C to 37.5 °C throughout the procedure using heating pads and rectal thermometers. An incision was made midflank through the skin and the fascia to expose the abdominal cavity. Dorsal fat pads were cleared to reveal the renal pedicles on both the right and left kidneys. Ischemia was induced by clamping the renal pedicles with nontraumatic microaneurysm clamps (RS-5420; Roboz, Rockville, MD) for 18 minutes. The clamps were subsequently removed to allow reperfusion at 37 °C. Mice were rehydrated by subcutaneous injections of warmed, sterile saline. The peritoneal layer was closed with absorbable suture, and the flank incisions were closed with wound clips. Control mice underwent sham surgery. Postoperatively, mice recovered in a 50 °C chamber before being reintroduced to their standard housing environment for monitoring. Mice were euthanized at designated time points (4 hours, 12 hours, 2 days, and 6 weeks post-surgery) to collect tissue samples for further analysis. Only male mice were used in this study to facilitate integration with previously generated snRNA-seq data17.
Xenium in situ gene expression assay
Primarily based on our previous snRNA-seq study on the same IRI time-course17, we designed a 300-gene panel targeting kidney cell type-specific markers for cell type identification, AKI-related genes for disease cell state analysis, and genes involved in dysregulated metabolism, pathways, and cell-cell communications during IRI (see Supplementary Table 1 for the full gene list). To validate whether our selected gene panel could effectively cover all major cell types, we subsetted the snRNA-seq dataset to include only the chosen 300 genes. We then performed clustering analysis on snRNA-seq data to assess whether the reduced gene set could still distinguish the major cell types present during AKI (Supplementary Fig. 12). The probes targeting the 300 genes were prepared and synthesized by 10x Genomics under strict quality control. We started the Xenium workflow by sectioning 6μm FFPE tissue sections onto a Xenium slide, followed by deparaffinization and permeabilization to make the mRNA accessible. Probe hybridization was performed at 50 °C for 16 hrs according to the manufacturer’s protocol. Unhybridized probes were washed away and probes were ligated at 37 °C for 2 hrs. The resulting circularized probes were then amplified by 1 hr at 4 °C and 2 hrs at 37 °C with the amplification reagents provided by 10x Genomics. After washing, the auto-fluorescent signals were quenched and nuclei were stained by the nuclei staining reagents. Kidney sections on the Xenium slide were loaded onto the Xenium Analyzer instruments and imaged at Genome Technology Access Center @ McDonnell Genome Institute (GTAC@MGI) of Washington University in St. Louis. Post-Xenium slide processing followed the protocol from 10x Genomics (Demonstrated Protocol CG000160). We performed PAS (Periodic Acid Schiff) Staining on the kidney tissue with the reagents purchased from Sigma-Aldrich (Cat. No. 395B-1KT). Whole tissue histology images were obtained by confocal microscopy (Nikon C2+ Eclipse; Nikon, Melville, NY).
Visium CytAssist sequencing
We performed Visium CytAssist on the kidney section adjacent to the one used for Xenium. Before Visium CytAssist, RNA quality for each FFPE block was determined by measuring DV200 with a TapeStation (Agilent Technologies). All FFPE blocks included in this study had a DV200 greater than 35%. 6 µm kidney sections were placed on a Superfrost™ Plus Microscope Slide. Visium CytAssist was performed according to the workflow provided by 10x Genomics:
-
1.
Tissue sectioning for FFPE (demonstrated protocol CG000518)
-
2.
Deparaffinization, Decrosslinking, Immunofluorescence Staining & Imaging (Demonstrated Protocol CG000520)
-
3.
CytAssist enabled RNA Digestion and Tissue Removal (Demonstrated Protocol CG000520)
-
4.
Library Construction (Demonstrated Protocol CG000495)
11 mm×11 mm Visium Capture Area slides were used for all the IRI time-course samples. After the Visium workflow was completed, libraries were sequenced with paired-end dual-indexing (28 cycles Read 1, 10 cycles i7, 10 cycles i5, 150 cycles Read 2) on a NovaSeq X Plus sequencer (Illumina) from GTAC@MGI of Washington University in St. Louis. The demultiplexed FASTQ files and CytAssist images were used for downstream analysis.
Pathology score assessment
Post-Xenium PAS-stained slides were used to perform a semi-quantitative assessment of tubular lesion score in kidney samples across time points. Tubular lesion severity was graded on a scale of 0 to 4 across 8–10 fields of view selected within the deep cortex and corticomedullary junction. The average score was calculated to represent each sample. The tubular injury features considered included (1) epithelial atrophy (thinning, loss of apical cytoplasm, open lumen, reduced/absent brush borders on PAS staining); (2) tubular necrosis; (3) interstitial edema with mononuclear infiltrates. Semi-quantitative thresholds for all injury scores were as follows:
Injury score | 0 | 1 | 2 | 3 | 4 |
|---|---|---|---|---|---|
Injury Level | 0–10% | 10–25% | 25–50% | 50–75% | > 75% |
For fibrosis quantification, Sirius Red staining was performed on sections from the same tissue samples used in this study. High resolution images were captured using a brightfield microscope at 20x magnification and image analysis was performed using QuPath (version 0.6.0). The kidney tissue area was delineated using the wand tool. Color deconvolution was performed to separate the Sirius Red signal and the SR-positive area was identified using pixel classification based on color-specific intensity threshold. The final percentage of interstitial fibrosis was calculated as below.
Immunofluorescence
Kidneys were fixed in 4% paraformaldehyde for 4 hours (Electron Microscopy Services), cryoprotected in 30% sucrose solution overnight, then embedded in optimum cutting temperature (OCT) compound (Tissue Tek). Kidneys were cryosectioned at 5-7μm thickness and mounted on Superfrost slides (Thermo Fisher Scientific). Sections were washed with PBS (three times, 5 min each), blocked and permeabilized with 1% BSA and 0.3% Triton X-100 in PBS for 1 hour then stained with primary antibody overnight in 4oC. Primary antibodies (1:200) used were specific for rat anti-F4/80 (ab6640, Abcam), goat anti-Collagen 4a1/2 (1340-01, SouthernBiotech), rat anti-ICAM1 (BE0020-1, BioXCell), and rabbit anti-VCAM1 (EPR5047, Abcam), goat anti-VCAM1 (AF643-SP, R&D systems), rabbit anti-RUNX2 (12556S, Cell Signaling), FITC-conjugated ITGb2 (sc-8420, Santa Cruz), FITC-conjugated α-SMA (F3777, MilliporeSigma). Secondary antibodies (1:200) included AF488-, AF555-, or AF647 (Invitrogen). Sections were stained with DAPI and mounted in Prolong Gold (Life Technologies). Images were obtained by confocal microscopy using Nikon C2+ Eclipse (Nikon, Melville, NY) and the Zeiss LSM 980 Airyscan 2. Images were processed and analyzed using ImageJ.
Data analysis
Xenium in situ data processing
We re-segment the Xenium cell using the Baysor algorithm (v0.5.2)15, which models cells as distributions of transcripts in spatial context and refines the segmentation model based on a prior segmentation mask. We benchmarked Baysor against other segmentation algorithms using our kidney dataset and demonstrated that Baysor effectively balances transcript retrieval while achieving robust separation of cells (Supplementary Note 1). During the segmentation process, we utilized the 10X nuclear segmentation result as the prior mask and set the prior-segmentation-confidence parameter to 0.5 for all sample replicates. After Baysor segmentation, we reconstructed the cell-by-gene expression count matrix by assigning transcripts to cells based on their proximity to the newly segmented cell boundaries. Cells expressing fewer than 3 genes and those with fewer than 10 detected transcripts were excluded from the analysis. Additionally, genes detected in fewer than 200 cells were also excluded. To integrate samples from each time point and correct for batch effects, we employed harmony integration implemented in Scanpy59. Following integration, data normalization, and dimensionality reduction, clustering was performed using the Leiden algorithm. Differential gene expression analysis was conducted across all Leiden clusters to identify cell types based on canonical markers (Supplementary Data 1). To confirm our annotated cell types, we used the single-cell reference mapping algorithm provided by Seurat package60 and transfer the cell labels from a reference single-nucleus RNA seq dataset (GSE139107) to our Xenium spatial data. The final dataset comprised 1,374,915 cells collected from six mice (n = 6), with two technical replicates (left and right kidneys) for each time point. On average, 37 ± 16 unique genes and 123 ± 97 transcripts were detected per cell, and we identified 20 major cell states in health and disease.
Xenium and snRNA-seq data integration
To integrate the Xenium spatial transcriptomics data and snRNA-seq data, we first identified the overlapping genes present in both datasets. The integration process was carried out in two key steps. In the first step, we aimed to correct for batch effects originating from the differences between the two platforms. Both datasets were normalized by total count and log-transformed. We then applied Seurat’s canonical correlation analysis (CCA) via the ALLCools61 Python package using the top 100 principal components (PCs) for feature selection. In the second step, we removed the batch effects caused by the varying IRI disease conditions across samples using harmony integration. After correcting for platform and condition-based batch effects, we co-embedded the datasets by constructing a neighborhood graph and visualized them using UMAP based on the 15 nearest neighbors in the integrated PCA space.
Xenium data imputation
To infer the transcriptome-wide gene expression in individual Xenium cells, we performed gene imputation by aligning the Xenium spatial dataset with a reference snRNA-seq dataset through SpaGE62. In brief, this method involves identifying neighboring cells in the spatial data from the snRNA-seq dataset and predicting the expression of genes which were not measured in the spatial data using neighboring snRNA-seq cells. The imputation was performed separately for each time point sample. During the imputation process, a list of cell type marker genes was held out as the validation set. To assess the accuracy of the imputation, we calculated the Pearson correlation between the imputed and the observed expression levels using the validation gene set (Supplementary Fig. 10A). For the genes not included in the Xenium gene panel, comparison between the imputed Xenium spatial expression and Visium detection also indicated high consistency (Supplementary Fig. 10C).
Xenium cell colocalization analysis
We performed a proximity-based colocalization analysis across IRI time course to illustrate how cell type interactions evolve over time. For each cell pair, the observed interaction frequency was defined as the total cell pair count located within the circular neighborhood of 55 μm in diameter. We generated permuted datasets by randomizing cell locations to ±50 μm to its original location. Interaction strengths were assessed using z-scores indicating the magnitude of observed interaction frequency compared with permuted datasets.
Visium data processing and integration with xenium data
The pre-CytAssist tissue slides were H&E stained and imaged using high-resolution brightfield microscopy (Nikon Eclipse, 20X) to capture detailed morphological features. The Loupe Browser software provided by 10x was used to manually align the bright field image with the CytAssist image by selecting landmark points on both images. Visium sequencing FASTQ files were processed with Space Ranger software (v2.1), incorporating the aligned high-resolution images and using the mm10-2020-A mouse reference genome. We filtered out Visium spots with fewer than 500 UMI counts, resulting in a total of 19,431 usable spots. The Visium dataset was integrated using Harmony then followed by similar post-processing pipeline as Xenium. To establish a shared coordinate system between the Xenium and Visium datasets, we conducted a two-step registration process (Supplementary Fig. 13). We first registered the Visium high-resolution brightfield image with the post-Xenium stained PAS morphology image using Fiji software (Version 2.14.0). This involved manually selecting corresponding landmarks for each pair of samples. Next, the Xenium morphology image was aligned to the Xenium DAPI image using the Xenium Explorer software (Version 1.3) provided by 10x Genomics. For the final registration of the two datasets, the transformation matrices derived from the aforementioned registrations were multiplied to achieve precise alignment between Visium spots and Xenium cells. Following this, Xenium cell centroids were mapped to the nearest Visium spots within a radius of 55 microns, matching the actual diameter of a Visium spot. By using these spatially linked cells to spot as anchors, information from Xenium cells was transferred to the corresponding Visium spots. For Visium spot cell type decomposition, each spot was annotated based on the Xenium cell type frequency that mapped within that particular spot.
Cell neighborhood analysis
Cell neighborhoods (CNs) provide critical insights into the microenvironmental context of cellular interactions and their functional implications during renal injury and repair. Our goal was to link structural and organizational features identified in Xenium with molecular functions in Visium. We defined cell neighborhoods in Xenium by examining the local cellular compositions within a 22.5 μm radius around each cell. This neighborhood window size was chosen to match the Visium spot size of 55 μm in diameter, ensuring cross-modality spatial resolution compatibility. We then calculated the frequency of different cell types within each neighborhood around each central cell and grouped cells based on their neighboring cell type composition using MiniBatch KMeans clustering. After initial clustering, we carefully analyzed and merged the clusters with similar cell type composition and finally identified 9 distinct neighborhood types.
Cell neighborhood label transfer from xenium to visium data
We constructed cell composition matrices for both the Xenium and Visium datasets by matching their spatial scales. For the Xenium data, we calculated local cell type frequencies within a 55-micron radius around each cell, corresponding to the size of a Visium spot. For the Visium data, we deconvoluted each spot to estimate the proportion of each cell type present based on reference Xenium data. We performed PCA on combined matrix to obtain a joint embedding of the two datasets. To anchor the Visium spot to Xenium cell neighborhood, we identified the top 20 nearest neighbors given a Visium spot based on the joint embedding. We assigned the cell neighborhood label to each Visium spot based on majority voting among the labels of these nearest Xenium cells. To demonstrate the robustness of our label transfer, we performed a leave-one-out cross-validation on the Xenium data. In each iteration, one Xenium cell was left out, and the remaining cells were used for integration with the Visium data to predict the neighborhood label for the left-out Xenium cell. The high prediction accuracy across neighborhood clusters indicating a high level of confidence in our ability to recreate the structural organization identified in Xenium at the Visium resolution (Supplementary Fig. 14).
Score analysis
We computed cell cycle score, collagen score, and ECM score based on specific marker gene sets using the Seurat package. The AddModuleScore() function was employed to calculate the enrichment of gene expression corresponding to each score. The cell cycle gene list was derived from Tirosh et al63. The collagen and ECM scores, reflecting collagen levels and core matrisome gene expression, were calculated based on gene sets from Kuppe et al64. For each score, enrichment was determined by averaging the expression of the module genes and subtracting the aggregated expression of control gene sets to account for technical noise.
Pathway enrichment and GO analysis
For the Visium data, differentially expressed (DE) genes for specific cell neighborhood clusters were identified using the FindMarkers() function from Seurat, selecting genes with log2 fold change (logfc.threshold) > 1 and percentage of expression in cells (pct.1) > 0.1. Pathway enrichment and Gene Ontology (GO) analysis were performed using the “MSigDB Hallmark 2020” and “GO Biological Process 2023” gene sets through the Enrichr API65,66,67. The top eight terms with the smallest adjusted P values for each cluster were visualized as bar plots of -log10(q-value). To infer upstream TF regulator activity across neighborhoods in Visium dataset, we used decoupleR68 package, which applies a univariate linear model (ULM) to estimate TF activity. We filtered identified TFs based on the following criteria: expression percentage > 0.5, log2 fold change > 0.5, and adjusted P value < 0.01. The regulatory network was visualized using the igraph69 package, where the top 12 target genes for each TF were selected.
Comparative analysis of neighborhood gene signatures
Neighborhood signatures were defined based on differentially expressed genes (Log2 fold-change > 1.5, adjust P value < 0.01, z-score > 10). To compute the gene activity score in Supplementary Fig. 9E, we utilized the AddModuleScore() function in Seurat on both mouse and human datasets. For each cell type, the average activity score was calculated to represent the signature’s enrichment. For the group comparison of the CN7 signature, average gene expression values were summarized per individual to assess differences between conditions.
Ligand-receptor analysis
To infer cell-cell communication pathways, we analyzed the ligand-receptor interactions of a Xenium spatial transcriptomic dataset across all IRI time points. We utilized the imputed dataset (described in the section ‘Xenium Data Imputation’) to enhance gene expression coverage. We utilized the ligand-receptor pairs using the CellChat70 database, with a focus on those involved in “Secreted Signaling”, “ECM-receptor” interactions and “cell-cell contact”. Our analysis focused on failed repair proximal tubule (PT) cells, injured PT cells, fibroblasts, and immune cells. Proximal cell pairs were identified if they were within a specific contact radius (30 μm) using a k-nearest neighbor approach implemented with scipy.spatial.cKDTree. Distal cell pairs, serving as a control group, were randomly selected sender-receiver pairs beyond the contact radius. For each ligand-receptor pair, expression levels were extracted from the Xenium spatial dataset for both proximal and distal cell pairs. Given that distal cell pairs are less likely to engage in direct ligand-receptor interactions due to the lack of physical proximity, we performed a one-sided t-test to determine the significance of LR pairs with higher expression levels in spatially proximal cell pairs compared to distal pairs. After the statistical test, false discovery rate (FDR) correction was applied to adjust the P values. The ligand-receptor (LR) score was calculated using the formula: \({{\rm{LR\; Score}}}={\log }_{2}({{\rm{ligand}}}\times {{\rm{receptor}}}+1)\). The resulting LR pairs were then filtered based on criteria of adjusted P value < 0.05 and LR score > 0.2. To infer the cell-cell communication on Visium data, we employed the COMMOT package which uses a collective optimal transport method that simultaneously considers multiple ligand and receptor interactions across the dataset. We utilized ‘commot.tl.spatial_communication()’ function to calculate spatial communication and specified the spatial distance threshold for signaling (‘dis_thr’) at 100 μm. This distance was chosen to specifically target paracrine signaling, ensuring that only locally acting interactions within this range are considered.
Statistics and reproducibility
No statistical methods were used to predetermine sample sizes. For immunofluorescence staining experiments (Figs. 5H, 6B–C), representative images were selected from at least 3 fields of view per sample, with similar staining patterns observed across all fields. Histopathological examinations (Figs. 1B, D) representative images were selected from 8-10 fields of view from each sample (n = 2). For spatial transcriptomic cell and gene visualizations (Figs. 2D, and 5A), similar spatial patterns were observed in all n = 2 technical replicates for each time point. All Xenium and Visium spatial transcriptomics experiments were performed on n = 12 male mouse kidney samples across six time points.
Reporting summary
Further information on research design is available in the Nature Portfolio Reporting Summary linked to this article.
Data availability
All spatial transcriptomic data have been deposited in the Gene Expression Omnibus (GEO) database under accession code GSE269884. The Visium data are available under accession number GSE269622, and the Xenium data are available under accession number GSE269719. Visualization of both Visium and Xenium data generated in this study is available at (https://humphreyslab.com/SingleCell/). The processed Anndata object has been deposited in figshare (https://doi.org/10.6084/m9.figshare.28761695.v1). Public sequencing data were collected from GEO with accession number: GSE98622 for Liu et al., GSE139107 for Kirita et al., and GSE211785 for Abedini et al. Mouse spatial transcriptomic data generated by Polonsky et al. was obtained from Zenodo (https://zenodo.org/records/12709329). Source data are provided with this paper.
Code availability
The code used to reproduce the figures in this manuscript is available on GitHub at https://github.com/TheHumphreysLab/IRI_Xenium_Visium. The codes are also available at zenodo (https://doi.org/10.5281/zenodo.15616761).
References
Bellomo, R., Kellum, J. A. & Ronco, C. Acute kidney injury. Lancet 380, 756–766 (2012).
Wang, H. E., Muntner, P., Chertow, G. M. & Warnock, D. G. Acute kidney injury and mortality in hospitalized patients. Am. J. Nephrol. 35, 349–355 (2012).
Jager, K. J. et al. A single number for advocacy and communication—worldwide more than 850 million individuals have kidney diseases. Nephrol. Dial. Transpl. 34, 1803–1805 (2019).
Ferenbach, D. A. & Bonventre, J. V. Mechanisms of maladaptive repair after AKI leading to accelerated kidney ageing and CKD. Nat. Rev. Nephrol. 11, 264–276 (2015).
Kumar, S. Cellular and molecular pathways of renal repair after acute kidney injury. Kidney Int 93, 27–40 (2018).
Wang, Z. & Zhang, C. From AKI to CKD: maladaptive repair and the underlying mechanisms. Int J. Mol. Sci. 23, 10880 (2022).
Janesick, A. et al. High resolution mapping of the tumor microenvironment using integrated single-cell, spatial and in situ analysis. Nat. Commun. 14, 8353 (2023).
Chen, K. H., Boettiger, A. N., Moffitt, J. R., Wang, S. & Zhuang, X. Spatially resolved, highly multiplexed RNA profiling in single cells. Science 348, aaa6090 (2015).
Eng, C. H. L. et al. Transcriptome-scale super-resolved imaging in tissues by RNA seqFISH+. Nature 568, 235–239 (2019).
Rodriques, S. G. et al. Slide-seq: A scalable technology for measuring genome-wide expression at high spatial resolution. Science 363, 1463–1467 (2019).
Chen, A. et al. Spatiotemporal transcriptomic atlas of mouse organogenesis using DNA nanoball-patterned arrays. Cell 185, 1777–1792 (2022).
Dixon, E. E., Wu, H., Muto, Y., Wilson, P. C. & Humphreys, B. D. Spatially resolved transcriptomic analysis of acute kidney injury in a female murine model. J. Am. Soc. Nephrol. 33, 279–289 (2022).
Cheung, M. D. et al. Resident macrophage subpopulations occupy distinct microenvironments in the kidney. JCI Insight 7, e161078 (2022).
Salas, S. M. et al. Optimizing Xenium In Situ data utility by quality assessment and best practice analysis workflow. https://doi.org/10.1101/2023.02.13.528102 (2023).
Petukhov, V. et al. Cell segmentation in imaging-based spatial transcriptomics. Nat. Biotechnol. 40, 345–354 (2022).
Wu, H. et al. High resolution spatial profiling of kidney injury and repair using RNA hybridization-based in situ sequencing. Nat. Commun. 15, 1396 (2024).
Kirita, Y., Wu, H., Uchimura, K., Wilson, P. C. & Humphreys, B. D. Cell profiling of mouse acute kidney injury reveals conserved cellular responses to injury. Proc. Natl. Acad. Sci. 117, 15874–15883 (2020).
Shen, X. et al. Inferring cell trajectories of spatial transcriptomics via optimal transport analysis. Cell Syst; https://doi.org/10.1016/j.cels.2025.101194 (2025).
Abedini, A. et al. Single-cell multi-omic and spatial profiling of human kidneys implicates the fibrotic microenvironment in kidney disease progression. Nat. Genet 56, 1712–1724 (2024).
Yakulov, T. A. et al. CXCL12 and MYC control energy metabolism to support adaptive responses after kidney injury. Nat. Commun. 9, 3660 (2018).
Gui, Y. et al. Calponin 2 regulates ketogenesis to mitigate acute kidney injury. JCI Insight 8, e170521 (2023).
Späth, M. R. et al. Organ protection by caloric restriction depends on activation of the De Novo NAD+ synthesis pathway. J. Am. Soc. Nephrol. JASN 34, 772–792 (2023).
Ghosh, A. K. & Vaughan, D. E. PAI-1 in tissue fibrosis. J. Cell Physiol. 227, 493–507 (2012).
Matsushita, K., Toyoda, T., Akane, H., Morikawa, T. & Ogawa, K. CD44 expression in renal tubular epithelial cells in the kidneys of rats with cyclosporine-induced chronic kidney disease. J. Toxicol. Pathol. 37, 55–67 (2024).
Liu, Y. et al. Activation of the YAP/KLF5 transcriptional cascade in renal tubular cells aggravates kidney injury. Mol. Ther. 32, 1526–1539 (2024).
Lake, B. B. et al. An atlas of healthy and injured cell states and niches in the human kidney. Nature 619, 585–594 (2023).
Polonsky, M. et al. Spatial transcriptomics defines injury specific microenvironments and cellular interactions in kidney regeneration and disease. Nat. Commun. 15, 7010 (2024).
Li, L., Fu, H. & Liu, Y. The fibrogenic niche in kidney fibrosis: components and mechanisms. Nat. Rev. Nephrol. 18, 545–557 (2022).
Yoshikawa, T. et al. Tertiary lymphoid tissues are microenvironments with intensive interactions between immune cells and proinflammatory parenchymal cells in aged kidneys. J. Am. Soc. Nephrol. 34, 1687 (2023).
Han, W. K., Bailly, V., Abichandani, R., Thadhani, R. & Bonventre, J. V. Kidney Injury Molecule-1 (KIM-1): A novel biomarker for human renal proximal tubule injury. Kidney Int 62, 237–244 (2002).
Yan, M., Tang, C., Ma, Z., Huang, S. & Dong, Z. DNA damage response in nephrotoxic and ischemic kidney injury. Toxicol. Appl Pharm. 313, 104–108 (2016).
Gyurászová, M. et al. Oxidative stress in the pathophysiology of kidney disease: implications for noninvasive monitoring and identification of biomarkers. Oxid Med. Cell Longev. 20, 5478708 (2020).
Cantero-Navarro, E. et al. Role of macrophages and related cytokines in kidney disease. Front Med 8, 688060 (2021).
Ledru, N. et al. Predicting proximal tubule failed repair drivers through regularized regression analysis of single cell multiomic sequencing. Nat. Commun. 15, 1291 (2024).
Muto, Y. et al. Epigenetic reprogramming driving successful and failed repair in acute kidney injury. Sci. Adv. 10, eado2849 (2024).
Qian, F. et al. The transcription factor PU.1 promotes alternative macrophage polarization and asthmatic airway inflammation. J. Mol. Cell Biol. 7, 557–567 (2015).
Mümmler, C. et al. Cell-specific expression of runt-related transcription factor 2 contributes to pulmonary fibrosis. FASEB J. Publ. Fed. Am. Soc. Exp. Biol. 32, 703–716 (2018).
Ebrahimighaei, R. et al. Combined role for YAP-TEAD and YAP-RUNX2 signalling in substrate-stiffness regulation of cardiac fibroblast proliferation. Biochim Biophys. Acta BBA - Mol. Cell Res 1869, 119329 (2022).
Yamashita, N. & Kramann, R. Mechanisms of kidney fibrosis and routes towards therapy. Trends Endocrinol. Metab. 35, 31–48 (2024).
Gewin, L., Zent, R. & Pozzi, A. Progression of chronic kidney disease: too much cellular talk causes damage. Kidney Int 91, 552–560 (2017).
Chen, Y. T. et al. Platelet-derived growth factor receptor signaling activates pericyte–myofibroblast transition in obstructive and post-ischemic kidney fibrosis. Kidney Int 80, 1170–1181 (2011).
Buhl, E. M. et al. The role of PDGF-D in healthy and fibrotic kidneys. Kidney Int 89, 848–861 (2016).
Ostendorf, T., Eitner, F. & Floege, J. The PDGF family in renal fibrosis. Pediatr. Nephrol. 27, 1041–1050 (2012).
Xu, L., Sharkey, D. & Cantley, L. G. Tubular GM-CSF promotes late MCP-1/CCR2-mediated fibrosis and inflammation after ischemia/reperfusion injury. J. Am. Soc. Nephrol. JASN 30, 1825–1840 (2019).
He, J. et al. Renal macrophages monitor and remove particles from urine to prevent tubule obstruction. Immunity 57, 106–123.e7 (2024).
Cang, Z. et al. Screening cell–cell communication in spatial transcriptomics via collective optimal transport. Nat. Methods 20, 218–228 (2023).
Zhu, H. et al. Tenascin-C promotes acute kidney injury to chronic kidney disease progression by impairing tubular integrity via αvβ6 integrin signaling. Kidney Int 97, 1017–1031 (2020).
Kon, V., Linton, M. F. & Fazio, S. Atherosclerosis in chronic kidney disease: the role of macrophages. Nat. Rev. Nephrol. 7, 45–54 (2011).
Lan, Z. et al. Prevention of chronic renal allograft rejection by soluble CD83. Transplantation 90, 1278 (2010).
Eremina, V., Baelde, H. J. & Quaggin, S. E. Role of the VEGF-A signaling pathway in the glomerulus: evidence for crosstalk between components of the glomerular filtration barrier. Nephron Physiol. 106, p32–p37 (2007).
Cao, S. et al. Epidermal growth factor receptor activation is essential for kidney fibrosis development. Nat. Commun. 14, 7357 (2023).
Durlacher-Betzer, K. et al. Interleukin-6 contributes to the increase in fibroblast growth factor 23 expression in acute and chronic kidney disease. Kidney Int 94, 315–325 (2018).
Liu, S. F. et al. RUNX2 is stabilised by TAZ and drives pulmonary artery calcification and lung vascular remodelling in pulmonary hypertension due to left heart disease. Eur Respir J. https://doi.org/10.1183/13993003.00844-2023 (2024).
Zhong, L. et al. Runx2 activates hepatic stellate cells to promote liver fibrosis via transcriptionally regulating Itgav expression. Clin. Transl. Med 13, e1316 (2023).
Armingol, E., Officer, A., Harismendy, O. & Lewis, N. E. Deciphering cell–cell interactions and communication from gene expression. Nat. Rev. Genet 22, 71–88 (2021).
Lin, S. L. et al. Macrophage Wnt7b is critical for kidney repair and regeneration. Proc. Natl. Acad. Sci. 107, 4194–4199 (2010).
Cook, D. P. et al. A comparative analysis of imaging-based spatial transcriptomics platforms.(https://doi.org/10.1101/2023.12.13.571385) (2023).
Wang H., Huang R, et al. Systematic benchmarking of imaging spatial transcriptomics platforms in FFPE tissues. https://doi.org/10.1101/2023.12.07.570603 (2023).
Korsunsky, I. et al. Fast, sensitive and accurate integration of single-cell data with Harmony. Nat. Methods 16, 1289–1296 (2019).
Stuart, T. et al. Comprehensive integration of single-cell data. cell 177, 1888–1902 (2019).
Liu, H. et al. DNA methylation atlas of the mouse brain at single-cell resolution. Nature 598, 120–128 (2021).
Abdelaal, T., Mourragui, S., Mahfouz, A. & Reinders, M. J. SpaGE: spatial gene enhancement using scRNA-seq. Nucleic Acids Res 48, e107–e107 (2020).
Tirosh, I. et al. Dissecting the multicellular ecosystem of metastatic melanoma by single-cell RNA-seq. Science 352, 189–196 (2016).
Kuppe, C. et al. Decoding myofibroblast origins in human kidney fibrosis. Nature 589, 281–286 (2021).
Xie, Z. et al. Gene set knowledge discovery with enrichr. Curr. Protoc. 1, e90 (2021).
Kuleshov, M. V. et al. Enrichr: a comprehensive gene set enrichment analysis web server 2016 update. Nucleic Acids Res 44, W90–W97 (2016).
Chen, E. Y. et al. Enrichr: interactive and collaborative HTML5 gene list enrichment analysis tool. BMC Bioinforma. 14, 128 (2013).
Badia-i-Mompel, P. et al. decoupleR: ensemble of computational methods to infer biological activities from omics data. Bioinforma. Adv. 2, vbac016 (2022).
Csardi, G. & Nepusz, T. The igraph software. Complex Syst. 1695, 1–9 (2006).
Jin, S. et al. Inference and analysis of cell-cell communication using CellChat. Nat. Commun. 12, 1088 (2021).
Acknowledgements
This work was supported by NIDDK UC2DK126024 and 1U54DK137332 (to B.D.H.).
Author information
Authors and Affiliations
Contributions
Q.X., H.W. and B.D.H. conceived and designed the study. Q.X. developed the computational pipeline, made all the figures and drafted the manuscript with direction from H.W. and B.D.H. H.W. made all Visium and Xenium libraries for sequencing. P.I. performed histopathological examinations. S.H., C.C., and R.W. contributed to immunostaining validation. P.I., C.C., and R.W. provided input for the manuscript. All authors read and approved the final manuscript.
Corresponding author
Ethics declarations
Competing interests
The authors declare no competing interests.
Peer review
Peer review information
Nature Communications thanks Yousof Gheisari, who co-reviewed with Zahra Hamidifarid, and Christoph Kuppe, the other, anonymous, reviewer(s) for their contribution to the peer review of this work. A peer review file is available.
Additional information
Publisher’s note Springer Nature remains neutral with regard to jurisdictional claims in published maps and institutional affiliations.
Source data
Rights and permissions
Open Access This article is licensed under a Creative Commons Attribution-NonCommercial-NoDerivatives 4.0 International License, which permits any non-commercial use, sharing, distribution and reproduction in any medium or format, as long as you give appropriate credit to the original author(s) and the source, provide a link to the Creative Commons licence, and indicate if you modified the licensed material. You do not have permission under this licence to share adapted material derived from this article or parts of it. The images or other third party material in this article are included in the article’s Creative Commons licence, unless indicated otherwise in a credit line to the material. If material is not included in the article’s Creative Commons licence and your intended use is not permitted by statutory regulation or exceeds the permitted use, you will need to obtain permission directly from the copyright holder. To view a copy of this licence, visit http://creativecommons.org/licenses/by-nc-nd/4.0/.
About this article
Cite this article
Xuanyuan, Q., Wu, H., Sundaramoorthi, H. et al. Multimodal spatial transcriptomic characterization of mouse kidney injury and repair. Nat Commun 16, 7567 (2025). https://doi.org/10.1038/s41467-025-62599-9
Received:
Accepted:
Published:
Version of record:
DOI: https://doi.org/10.1038/s41467-025-62599-9








