Abstract
Stress granules (SGs) are cytoplasmic, membraneless organelles that modulate mRNA metabolism and cellular adaptation under stress, yet the mechanisms by which they regulate cancer cell survival remain unclear. Here, we identify Poly(A)-Binding Protein Cytoplasmic 1 (PABPC1), a core SG component, as stress-inducible SUMOylation target. Upon various stress conditions, SUMOylated PABPC1 promotes SG assembly and enhances cancer cell survival. Transcriptome-wide analysis reveals that SUMOylated PABPC1 selectively stabilizes mRNAs enriched in conserved U-rich elements. Mechanistically, SUMOylated PABPC1 interacts with RNA-binding protein TIA1 to form PABPC1–SUMO–TIA1 complex that recruits U-rich mRNAs into SGs, protecting them from degradation. This process facilitates the expression of U-rich genes, such as mitophagy-related genes FUNDC1, BNIP3L, thereby maintaining cellular homeostasis and promoting cell survival under adverse conditions. Our findings reveal that PABPC1 SUMOylation connects stress granule assembly with selective U-rich mRNA stabilization and mitophagy, promoting cancer cell stress adaptation.
Similar content being viewed by others
Introduction
Eukaryotic cells encounter various stressors, including oxidative stress, hypoxia, heat shock, nutrient deprivation, hyperosmolarity, endoplasmic reticulum stress, and exposure to chemotherapeutic drugs1,2. In response to these challenges, a crucial adaptive mechanism involves the formation of stress granules (SGs). SGs are conserved cytoplasmic, non-membrane-bound ribonucleoprotein compartments that dynamically assemble and disassemble through phase separation and play a role in regulating mRNA storage, stability, and translation during stress3,4. Generally considered beneficial for cell survival, SGs also contribute significantly to the pathogenesis of various diseases, particularly cancer2. Recent studies highlight that tumor cells exhibit a significantly higher capacity to form SGs compared to normal cells5, emphasizing their pronounced reliance on these organelles for survival, even during the development of chemoresistance. Mitophagy, a specialized form of autophagy, selectively removes damaged or dysfunctional mitochondria. It plays a crucial role in maintaining mitochondrial quality control, preventing oxidative damage, and ensuring cellular homeostasis during stress6,7. Although there has been a report suggesting that SGs interact with mitochondria and down-regulate fatty acid β-oxidation (FAO) during starvation stress8, research on the specific relationship between SGs and mitophagy, as well as their combined impact on cellular homeostasis and cancer progression, remains limited.
Emerging evidence suggests that SGs play a critical role in determining cell fate by modulating mRNA stability under stress conditions9. Several molecular mechanisms have been described for SGs in regulation of mRNA stability. These include sequestration of RNA-binding proteins, such as Hu-antigen R (HuR) and Zipcode-binding protein 1 (ZBP1), which restrict their cytoplasmic functions and promote mRNA degradation10, as well as the inhibition of nonsense-mediated decay (NMD) through the concentration of essential NMD pathway components like UPF1, SMG1, and UPF211. Remarkably, only approximately 10% of the total mRNA pool is recruited into stress granules (SGs) and regulated during stress12. These selected mRNAs exhibit distinct features, including extended lengths in both coding and non-coding regions, specific sequence motifs such as adenylate-uridylate (AU)-rich and guanine-cytosine (GC)-rich elements13, and modifications like N6-methyladenosine (m6A)14. Notably, mRNAs recruited into SGs, particularly those with extended AU-rich motifs, predominantly belong to genes essential for cell survival and proliferation13. Additionally, mRNAs bearing m7G modifications specifically accumulate in SGs under stress, impacting tumor cell resistance to chemotherapy9. However, the precise molecular mechanisms by which SGs modulate mRNA stability under stress conditions remain to be fully elucidated, and the selective regulatory effects of SGs on mRNA stability are not yet fully understood.
The core proteins that form SGs, along with their post-translational modifications (PTMs), are critical for the assembly and functional regulation of these structures15,16. Accumulating evidence highlights SUMOylation as a critical regulator of SG assembly and disassembly. Studies report that SUMO molecules and SUMOylation enzymes localize to SGs, and several SG-associated RNA-binding proteins (RBPs) are identified as SUMOylation targets under stress conditions17,18,19. Knockdown of SAE1 (E1) or Ubc9 (E2) significantly disrupts SG disassembly17. Furthermore, SUMOylation facilitates SG disassembly by promoting ubiquitination via the SUMO-targeted ubiquitin ligase (StUbL) pathway, linking these PTMs to SG dynamics20. Poly(A)-Binding Protein Cytoplasmic 1 (PABPC1), an mRNA poly(A) tail-binding protein, is considered a core marker protein of SGs, along with G3BP1, TIA1, and others21. It typically exhibits a diffuse cytoplasmic distribution under physiological conditions22 while rapidly localizes to stress granules (SGs) in response to cellular stress23. PABPC1 plays a crucial role in regulating mRNA stability by binding to the mRNA poly(A) tail, which protects the 3’ end of mRNA from deadenylation enzymes24,25. Conversely, PABPC1 can collaborate with deadenylases such as PAN2/3 and the CCR4-NOT complex to promote mRNA degradation26,27. Recent studies demonstrate that PABPC1 undergoes ubiquitination at residues K312, K512, K620, and K625 mediated by the E3 ubiquitin ligase MKRN3, a modification shown to promote mRNA deadenylation and degradation28. However, while PABPC1 is a core stress granule (SG) component, it remains unclear whether additional PTMs, particularly SUMOylation, regulate its functional dynamics under stress conditions.
In this study, we demonstrate that SUMOylation of PABPC1 significantly enhances SG formation and promotes cancer cell survival by facilitating mitophagy. This process involves recruiting and stabilizing U-rich mRNAs within SGs under cellular stress. Specifically, various stress stimuli robustly induce SUMOylation at the K512 site of PABPC1—a key post-translational modification that strengthens its ability to stabilize mRNAs involved in mitophagy. Consequently, this enhanced stability leads to increase the expression of mitophagy-related genes, ultimately elevating mitophagic activity, which is crucial for maintaining cellular homeostasis and enhancing tumor cell resilience under stress conditions. Mechanistically, SUMOylated PABPC1 interacts with the SUMO-interacting motif (SIM) of the TIA1 protein. This interaction selectively targets and recruits mRNAs with U-rich sequences into stress granules, significantly improving their stability. Notably, critical mitophagy-related genes, such as FUNDC1, characterized by U-rich sequences in their 3’ UTRs, are effectively recognized and protected by the PABPC1-SUMO-TIA1 complex during stress. These findings underscore the critical role of PABPC1 SUMOylation as a regulatory mechanism for mRNA stability and cellular adaptation to stress, emphasizing its essential function in supporting tumor cell survival in challenging environments.
Results
SUMOylation of PABPC1 is dynamically regulated by various stresses
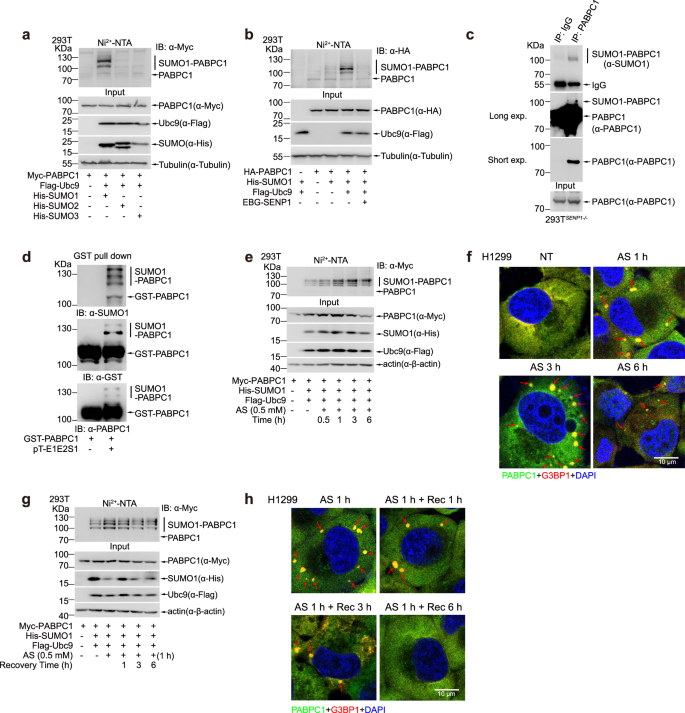
To investigate whether PABPC1 undergoes SUMOylation in cells, we transiently transfected Myc-PABPC1 and His-tagged SUMO1, SUMO2, or SUMO3 into HEK-293T cells. We then pulled down His-SUMO-conjugated PABPC1 using Ni2+-NTA resin precipitation29. Western blotting (WB) analysis revealed that PABPC1 was strongly modified by SUMO1 but only weakly by SUMO2 or SUMO3 (Fig. 1a). Thus, in our follow-up studies, we specifically investigated SUMO1 modification of PABPC1. To further validate that PABPC1 is modified by SUMO1, we transfected HA-PABPC1 alone or co-transfected it with His-tagged SUMO1, the SUMO-conjugating enzyme E2 Flag-Ubc9, and the deSUMO enzyme SENP1 (Sentrin/SUMO-specific protease 1) into 293 T cells. Subsequently, we pulled down His-SUMO1-conjugated PABPC1 using Ni2+-NTA resin precipitation and immunoblotted it with an anti-HA antibody. The results showed that Ubc9 increased SUMOylated PABPC1, whereas co-transfection with SENP1 greatly weakened this modification (Fig. 1b). Secondly, we confirmed the SUMOylation of PABPC1 using the method of denatured immunoprecipitation (IP)30. This method allowed us to examine the crucial point that PABPC1 undergoes endogenous modification by SUMO1. The results revealed that PABPC1 was moderately modified by endogenous SUMO1 in 293 T cells upon SENP1 knockout using the CRISPR-Cas9 system (Fig. 1c, Supplementary Fig. 1a). As expected, clear SUMOylation bands of PABPC1 were detected in H1299 wild-type (WT) cells using both SUMO1 and PABPC1 antibodies. Notably, these bands were markedly diminished in PABPC1 knockout H1299 cells (Supplementary Figs. 1b-c), confirming the specificity of the detected SUMOylation. Furthermore, to investigate whether PABPC1 undergoes SUMOylation in vitro, we conducted a prokaryotic SUMOylation assay in E. coli BL21 cells co-expressing GST-PABPC1 along with the plasmid pT-E1E2S131. This plasmid simultaneously expresses two enzymes (E1 and E2) and SUMO1. Following GST pull-down assay, immunoblotting using an anti-SUMO1 antibody revealed that GST-PABPC1 co-transformed with pT-E1E2S1 was indeed SUMOylated. The presence of SUMOylated bands was further confirmed by detecting them with anti-GST and anti-PABPC1 antibodies (Fig. 1d). These results conclusively demonstrate that PABPC1 undergoes SUMOylation both in vivo and in vitro.
a Myc-PABPC1 and Flag-Ubc9 were transfected with His-SUMO1, His-SUMO2 or His-SUMO3 into HEK-293T cells and the Ni2+-NTA pulldown assay was performed to detect SUMOylation of PABPC1. b HA-PABPC1, His-SUMO1 and Flag-Ubc9 were transfected with or without EBG-SENP1 into HEK-293T cells as indicated and SUMOylation of PABPC1 was accessed by Ni2+-NTA pulldown assay. c Denaturing immunoprecipitation (IP) was conducted to evaluate endogenous SUMOylation of PABPC1 in HEK-293TSENP1–/– Cells. d GST pulldown assay was performed to validate the SUMOylation of PABPC1 in E. coli based in vitro system. e The levels of SUMOylation of PABPC1 were assessed after a time course treatment with AS in HEK-293T cells. f Immunofluorescence staining was conducted to evaluate the formation of PABPC1 (green) and G3BP1(red) foci at different time points after AS treatment. Scale bar represented 10 μm, red arrows indicate foci formed by PABPC1 and G3BP1. g The SUMOylation levels of PABPC1 were examined in HEK-293T cells treated with AS for 1 h, followed by recovery for various durations. h Immunofluorescence staining was performed to monitor the changes in PABPC1 and G3BP1 foci following AS stimulation for 1 h and subsequent recover for different time points in H1299 cells. Scale bar represented 10 μm, red arrows indicate foci formed by PABPC1 and G3BP1. All results were shown with one representative image from three independent experiments (a-h).
Next to investigate whether PABPC1 occurs SUMOylation in response to stress conditions that induce stress granule formation, we transfected 293 T cells with His-SUMO1, Flag-Ubc9, and Myc-PABPC1. These cells were then treated with 0.5 mM sodium arsenite (AS, NaAsO2), which induces oxidative stress32,33 and SG assembly34, for indicated time before being harvested for a Ni2+-NTA pull-down assay. The results revealed that SUMOylation of PABPC1 increased upon AS stimulation, reaching its peak within 1–3 h (h) (Fig. 1e). Immunofluorescence (IF) staining demonstrated that PABPC1 formed the most numerous and largest foci, which co-localized with SG marker G3BP1, when its SUMO modification level was highest (Fig. 1f, Supplementary Fig. 1d). Conversely, removal of AS led to reduced SUMO modification of PABPC1, concomitantly with stress granule disassembly (Fig. 1g), accompanied by the disappearance of PABPC1 foci (Fig. 1h, Supplementary Fig. 1e). These results suggest that SUMOylation may regulate PABPC1 functions in response to cellular stresses that induce SG formation.
Additionally, other stimuli, including heat stress, osmotic stress, and glucose starvation, are known to induce stress granule formation. To investigate PABPC1 SUMOylation in response to these stress conditions, we conducted further experiments. Consistent with our findings from AS treatment, PABPC1 SUMOylation increased upon exposure to heat shock (Supplementary Figs. 1f, g), sorbitol treatment (Supplementary Figs. 1h, i), and glucose starvation (Supplementary Figs. 1j, k), while it decreased when these stresses were removed.
K512 is the major SUMOylation site of PABPC1
To identify the SUMOylation sites on PABPC1, we utilized the SUMOplot tool (http://www.abcepta.com/sumoplot) for predicting potential SUMOylation sites (Supplementary Fig. 2a). Additionally, we compared the potential SUMOylation sites on PABPC1 using mass spectrometry data reported by Hendriks IA et al. (2017)35 (Supplementary Fig. 2b). The potential SUMO-site mutant plasmids, alongside His-SUMO1 and Flag-Ubc9, were transfected into 293 T cells. After 48 h, we assessed the SUMOylation of PABPC1 using a Ni2+-NTA pulldown assay. The results indicated that mutations at K167, K196, K284, K324, K333, and K361 had no impact on PABPC1 SUMOylation (Supplementary Figs. 2c–f, Fig. 2a). In contrast, the K512R mutation led to the disappearance of a distinct band at approximately 120 kDa (Supplementary Fig. 2f), suggesting that this band likely corresponds to SUMOylation at K512 of PABPC1. Consistently, targeted mutagenesis of K512, K324, and K333 either individually or in combination resulted in the complete absence of the band at ~120 kDa (Fig. 2a). To validate these results, PABPC1-WT or PABPC1-K512R was stably re-expressed in the PABPC1-knockdown (Fig. 2b) or PABPC1-knockout (Fig. 2c) H1299 cell line, respectively. Following SUMOylation analysis, PABPC1-K512R exhibited complete absence of the band with a size of approximately 120 kDa. Denatured immunoprecipitation (IP) followed by WB analysis showed that the endogenous SUMOylation of PABPC1 was significantly reduced in the PABPC1 K512R mutant (Fig. 2d). Additionally, pT-E1E2S1 was co-transformed with either GST-tagged PABPC1-WT or PABPC1-K512R into E. coli BL21 for a prokaryotic SUMOylation assay. Notably, the GST-PABPC1-K512R mutant showed the complete disappearance of a major specific SUMOylation-PABPC1 band (Fig. 2e). Furthermore, the residue K512 of PABPC1 was confirmed as an endogenous SUMOylation site in HeLa cells through the mass spectrometry (MS) analysis (Supplementary Fig. 2g).
a Identification of SUMOylation sites of PABPC1 in HEK-293T cells transfected with plasmids containing individual or combined mutations at K324, K333, and K512. Ni2+-NTA pulldown assays detected SUMOylation of PABPC1 in H1299 shPABPC1 (b) or H1299PABPC1–/– (c) cells re-expressing Myc-PABPC1-WT/K512R. d Denaturing immunoprecipitation (IP) was conducted to evaluate endogenous SUMOylation of PABPC1 in H1299PABPC1–/– cells re-expressing Myc-PABPC1-WT/K512R. e GST pulldown assay was performed to investigate SUMOylation of PABPC1-WT or PABPC1-K512R in prokaryotic expression systems. f Myc-PABPC1-WT/K512R, His-SUMO1, and Flag-Ubc9 were transfected into HEK-293T cells, and the SUMOylation levels of PABPC1 were detected after treatment with AS for 1 and 3 h. g Protein structural modeling of PABPC1 and distribution of its SUMOylation sites. * indicates the SUMO modification band at the K512 site of PABPC1. All western blot data were shown with one representative image from three independent experiments (a–f).
To determine whether the K512R mutation in PABPC1 exerts structural or functional effects independent of its role in modulating SUMOylation, we employed AlphaFold3 to predict the full-length structures of PABPC1-WT and PABPC1-K512R, followed by structural alignment using PyMOL. The K512R substitution resulted in minimal conformational deviation (the root-mean-square deviation for the Cα atoms (RMSD) = 0.555 Å) (Supplementary Fig. 2h), indicating negligible impact on the overall protein architecture. Additional variants K512Q (polar) and K512A (non-polar) showed similarly conserved structures (Supplementary Fig. 2i), suggesting that alterations at K512 do not affect PABPC1’s global folding. Further, EMSA results demonstrated that both wild-type and K512R mutant PABPC1 efficiently bound to A90 RNA, forming stable complexes, and importantly, the K512R mutation did not impair the protein’s ability to bind to mRNA poly(A) tails (Supplementary Fig. 2j). Together, these results demonstrate that the K512R mutation specifically alters PABPC1 SUMOylation without affecting its structural integrity or RNA-binding function.
To further elucidate SUMOylation at K512 of PABPC1 in response to stress, both PABPC1-WT and PABPC1-K512R were exposed to AS treatment for 1 and 3 h. The results of Ni2+-NTA pull down assay revealed a markedly increase in SUMOyaltion of PABPC1-WT following AS treatment, whereas SUMOylation of PABPC1-K512R was not induced under the same conditions (Fig. 2f). Similarly, under conditions such as heat shock, sorbitol treatment, and glucose deprivation, SUMOylation of PABPC1-WT was markedly elevated, while the 120-kDa SUMOylated band was absent in PABPC1-K512R (Supplementary Figs. 2k-m). These finding conclusively established K512 as a crucial SUMOylation site of PABPC1, particularly under stress.
Previous studies have indicated that K512 serves as one of the ubiquitination sites on PABPC1, influencing its binding to poly(A) and consequently affecting mRNA stability28. In our ubiquitination assay using 293 T cells, we co-transfected Flag-Ub along with either Myc-PABPC1-WT or Myc-PABPC1-K512R. The results demonstrated that PABPC1-WT underwent ubiquitination, while the K512R mutation weakened its ubiquitination to some extent (Supplementary Fig. 2n), confirming K512 as one of the ubiquitination sites on PABPC1. However, to investigate whether ubiquitination at K512 responds to stress, we conducted the same experiments with PABPC1-WT and PABPC1-K512R, treating them with AS. Interestingly, we observed a significant upregulation in the ubiquitination of PABPC1-WT during and after exposure to AS. Surprisingly, this upregulation was not hindered by the K512R mutation (Supplementary Fig. 2o), suggesting that K512 of PABPC1 primarily functions as a SUMO modification site in response to stress. Additionally, the K512 site is located within the linker region of PABPC1 (Fig. 2g), which is known for its high degree of disorder often associated with stress-triggered phase separation functions36. This structural observation suggests that SUMOylation of PABPC1 at the K512 site could impact the regulation of SGs, providing a perspective on PABPC1 function under stress conditions.
PABPC1 SUMOylation promotes SG formation
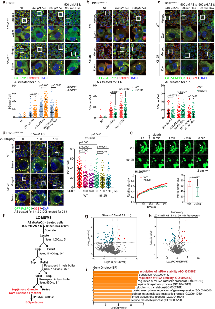
Previous studies demonstrated that SUMO modification plays a role in stress granule (SG) disassembly20,37. To further investigate the impact of PABPC1 SUMOylation on SG formation during stress, we utilized CRISPR/Cas9 technology to create a SENP1 knockout (SENP1–/–) in the H1299 cell line (Supplementary Fig. 3a). Immunofluorescence (IF) analysis revealed a widespread cytoplasmic distribution of PABPC1 and G3BP1 proteins under normal condition. However, exposure to oxidative stress (induced by arsenite treatment) led to the rapid coalescence of these proteins into fluorescent foci, indicative of SG formation. Interestingly, SENP1-deficient cells exhibited an enhanced capacity for SG formation and more efficient disassembly upon recovery from stress conditions (Fig. 3a). These findings highlight the crucial role of SUMOylation in both SG assembly and subsequent disassembly.
a Immunofluorescence staining of PABPC1 and G3BP1 in H1299SENP1+/+ or H1299SENP1–/– cells under AS-mediated stress condition. Scale bar represented 20 μm and statistical graphs showing the number of SGs. b Immunofluorescence staining of GFP-tagged PABPC1 and G3BP1 in H1299PABPC1–/– cells re-expressing GFP-PABPC1-WT/K512R treated with AS for difference concentration. SGs foci were quantified by CellProfiler software and presented with dot graph. Scale bar represented 20 μm. c Immunofluorescence staining of GFP-tagged PABPC1 and G3BP1 in H1299PABPC1–/– cells re-expressing GFP-PABPC1-WT/K512R treated with AS for 1 h and recovery for indicated time. Statistical graphs showing the number of SGs. Scale bar represented 20 μm. d Immunofluorescence staining of GFP-tagged PABPC1 and G3BP1 in H1299PABPC1-/- cells re-expressing GFP-PABPC1-WT/K512R treated with AS for 1 h and 2-D08 (pan SUMOylation inhibitor) for difference concentration for 24 h. Statistical graphs showing the number of SGs. Scale bar represented 20 μm. e FRAP analysis of GFP-tagged PABPC1-WT/K512R in H1299SENP-/- cells. The dashed circle with 0.8 μm diameter inside a large droplet was selected for photobleaching. Relative fluorescence intensity plotted as line graph over time. Mobile fraction was showed as bar graph, mean ± SD, n = 3 independent droplets. f Workflow for the isolation of PABPC1 interacting SG proteins. Volcano plots showing the differences in PABPC1-bound SG proteins in H1299PABPC1–/– cells re-expressing Myc-PABPC1-WT/K512R after 1 h of AS treatment (g) and a 90 min recovery (h). i Gene Ontology (GO) pathway enrichment analysis was performed using proteins that are 1.5-fold up-regulated in binding with PABPC1-WT under AS treatment, P-values were calculated by DAVID bioinformatics tools using Fisher’s Exact Test. The data in (a–e) were shown as one representative image from three independent experiments. For Immunofluorescence staining, Statistical data are presented as mean ± SD, n ≥ 100 cells; P-values were calculated using two-tailed Student’s t test (a–d). For mass spectrometry analysis, two samples each group, P-values were calculated by two-tailed Student’s t test (g, h).
To explore the specific regulatory role of SUMOylation at K512 of PABPC1 in SG dynamics, we first knocked down PABPC1 using shRNA in HeLa cells and performed immunofluorescence (IF) staining following AS treatment for 1 h to assess the role of PABPC1 in SG formation. The staining results showed that PABPC1 depletion did not impair SG formation (Supplementary Fig. 3b), consistent with prior findings that the loss of individual SG proteins does not always lead to complete suppression of SG assembly38. Second, we generated H1299PABPC1–/– and HeLaPABPC1–/– cell lines re-expressing either GFP-PABPC1-WT or GFP-PABPC1-K512R (Supplementary Figs. 3c–e) and conducted IF staining following AS treatment for 1 h. The results revealed that the K512R mutation in PABPC1 attenuated SG formation compared to PABPC1-WT (Fig. 3b, Supplementary Fig. 3f). Interestingly, during recovery from AS exposure, the difference in SG disassembly between PABPC1-WT and PABPC1-K512R expressing cells was minimal (Fig. 3c, Supplementary Fig. 3g). These findings suggest that while SUMOylation at K512 of PABPC1 significantly promotes SG assembly, it does not significantly affect SG disassembly.
To further confirm the role of K512 SUMOylated PABPC1 in SG formation, we overexpressed GFP-tagged PABPC1-WT or PABPC1-K512R in H1299 cells and H1299 SENP1 knockout (H1299SENP1–/–) cells. After AS treatment for 1 h and subsequent IF analysis, we found that PABPC1-WT overexpression resulted in a significantly greater number of SGs compared to cells expressing PABPC1-K512R, in both H1299 and H1299SENP1–/– cells. Notably, SG formation was more pronounced in H1299SENP1–/– cells compared to H1299 cells (Supplementary Fig. 3h). Furthermore, we treated H1299PABPC1–/– cells re-expressing either PABPC1-WT or PABPC1-K512R with 2-D08, a pan-SUMOylation inhibitor, to globally suppress SUMOylation. IF analysis showed a marked decrease in SG formation in PABPC1-K512R cells compared with PABPC1-WT cells under AS treatment. Treatment with 2-D08 further impaired SG formation in both PABPC1-WT and PABPC1-K512R cells. Notably, at a 150 µM concentration of 2-D08, the difference in SG formation between PABPC1-WT and PABPC1-K512R cells was no longer significant, likely due to the complete suppression of PABPC1 SUMOylation, which abolished its regulatory role in SG assembly (Fig. 3d). These results highlight the critical regulatory role of SUMOylation in SG dynamics, with PABPC1 SUMOylation acting as a positive modulator of this process. Moreover, fluorescence recovery after photobleaching (FRAP) assays revealed that PABPC1-WT displayed faster fluorescence recovery compared to the K512R mutant (Fig. 3e), suggesting that SUMOylation at K512 enhances the dynamic exchange of PABPC1 within phase-separated condensates, thereby promoting SG formation.
Next, we isolated SGs in H1299PABPC1–/–cells re-expressing Myc-PABPC1-WT or Myc-PABPC1-K512R for mass spectrometry analysis on interacting proteins with PABPCl in SGs (Fig. 3f). The effective isolation of SGs was confirmed by detecting key SG proteins, including G3BP1 and TIA1, through Co-immunoprecipitation (Co-IP) using an anti-Myc antibody specific for PABPC1 (Supplementary Fig. 3i). Mass spectrometry revealed a significant decrease in the number of interacting proteins with the PABPC1-K512R mutant compared to PABPC1-WT under arsenite treatment for 1 h (Fig. 3g, Supplementary data 2). Interestingly, after AS treatment for 1 h followed by removal and a 90-minute recovery period, there were no significant differences in the number of interacting proteins between PABPC1-WT and PABPC1-K512R in SGs (Fig. 3h, Supplementary data 2). Further analysis showed that during recovery, the reduction in SG proteins associated with either PABPC1-WT (Supplementary Fig. 3j, Supplementary data 2) or PABPC1-K512R (Supplementary Fig. 3k, Supplementary data 2) was similar, suggesting that SUMOylation at K512 of PABPC1 does not impact SG disassembly. Based on previous immunofluorescence data, we conclude that PABPC1 SUMOylation enhances its aggregation with other SG proteins, promoting SG formation under stress conditions without affecting subsequent disassembly. Additionally, we conducted a Gene Ontology (GO) pathway enrichment analysis on proteins that exhibit 1.5-fold upregulation in their binding affinity with PABPC1-WT compared to PABPC1-K512R during AS treatment. The analysis revealed a significant enrichment of these proteins in pathways related to RNA stability regulation (Fig. 3i). This finding suggests that SUMOylation at K512 of PABPC1 may play a role in modulating RNA stability under stress.
SUMOylation of PABPC1 promotes mRNA stability under stress
Given that PABPC1 is SUMOylated at K512 to enhance SG formation, we investigated whether this SUMOylation also regulates mRNA stability. To address this, we performed 4-Thiouridine (4sU) Pulse-Chase sequencing (4sU-Seq) in H1299PABPC1-/-cells re-expressing Myc-PABPC1-WT or Myc-PABPC1-K512R to examine mRNA stability genome-wide. After labeling the cells with 4sU, we removed the label and treated them with either PBS or 0.5 mM AS. Samples were collected at 0, 3, and 6 h post-treatment for biotin labeling and RNA isolation, followed by RNA sequencing (Fig. 4a, Supplementary data 3). Half-life determination revealed a mild effect on mRNA half-lives between PABPC1-WT and PABPC1-K512R groups under normal conditions, with the K512R mutation showing a slight increase in mRNA half-life (Fig. 4b). The distribution of these half-lives across both groups did not exhibit marked differences (Fig. 4c), and their median half-life values were comparable (Supplementary Fig. 4a). However, under stress conditions, we observed a pronounced reduction in mRNA half-life and a shorter half-life distribution in the PABPC1-K512R cells compared to the PABPC1-WT group (Fig. 4d, e), with a notably lower median half-life value (Supplementary Fig. 4b).
a Flowchart of the 4sU pulse-chase sequencing (4sU-Seq) process. Cumulative distribution plot (b) and frequency distribution plot (c) of mRNA half-life in H1299PABPC1–/– cells re-expressing Myc-PABPC1-WT/K512R under normal condition. Cumulative distribution plot (d) and frequency distribution plot (e) of mRNA half-life in H1299PABPC1–/– cells re-expressing Myc-PABPC1-WT/K512R under AS-mediated stress condition. f KEGG pathway analysis of genes in the 4sU-Seq data that showing a twofold increase in half-life in H1299PABPC1–/– cells re-expressing Myc-PABPC1-WT under stress condition, P-values were calculated by DAVID bioinformatics tools using Fisher’s Exact Test. g List of enriched genes in the Mitophagy pathway. h, i 4sU-RT-qPCR was performed to detect the stability of FUNDC1, BECN1, and BNIP3L mRNA in H1299PABPC1–/– cells re-expressing Myc-PABPC1-WT/K512R under normal and stress conditions. Decay graphs were generated by applying the one-phase decay model. For Cumulative fraction analysis, P-values were calculated using a two-sided Mann–Whitney U test (b, d). For 4sU-RT-qPCR, data were presented as mean ± SD, n = 3 biologically independent replicates, P-values were determined by one-side sum-of-squares F test (h–j).
Subsequently, we stratified the sequencing data to assess differences in mRNA half-lives between PABPC1-WT and PABPC1-K512R cells under both normal and stress conditions. Our analysis revealed that AS treatment shortened mRNA half-lives compared to normal conditions. Remarkably, this reduction in mRNA half-life was more pronounced in the PABPC1-K512R groups following AS exposure (Supplementary Fig. 4c, d). This trend implies a superior mRNA stabilization capability in PABPC1-WT cells when subjected to stress (Supplementary Fig. 4e). These observations indicate that SUMOylation of PABPC1 under stress conditions contributes to enhanced mRNA stability. Interestingly, under normal conditions, both the wild-type and the SUMO1-site mutant of PABPC1 demonstrate comparably low levels of SUMOylation, resulting in negligible differences in their impact on mRNA stability.
To further investigate the biological implications of PABPC1 SUMOylation under stress conditions, we conducted KEGG pathway enrichment analysis and Gene Ontology (GO) analysis on transcripts with a twofold decrease in mRNA half-life in the K512R mutant group. The KEGG pathway analysis revealed that these transcripts were significantly enriched in pathways such as Pathways in Cancer, Wnt signaling, and Mitophagy (Fig. 4f). Notably, both KEGG and GO analyses consistently highlighted that the transcripts stabilized by PABPC1 SUMOylation were predominantly associated with the mitophagy pathway (Supplementary Fig. 4f). Furthermore, 11 genes with altered mRNA half-lives were found to be associated with the mitophagy pathway, including key mitophagy-related genes such as FUNDC1, BNIP3L, and BECN1 (Fig. 4g).
Previous studies have demonstrated that stress conditions, such as nutrient deprivation and hypoxia, can activate mitophagy in tumors to eliminate damaged mitochondria and recycle metabolic intermediates, thereby promoting tumor cell survival39,40. The upregulation of mitophagy-related proteins, including FUNDC1, NIX, and ARIH1, has been shown to protect tumor cells from chemotherapy-induced cell death41,42,43. These findings suggest that PABPC1 SUMOylation may regulate the stability of mitophagy-related transcripts, thereby influencing mitophagy and contributing to the adaptive responses of tumor cells under stress conditions. To validate these observations, we evaluated the mRNA stability of genes enriched in mitophagy pathway in PABPC1-WT cells and PABPC1-K512R cells using 4sU-RT-qPCR analysis. As expected, the mRNA half-life of FUNDC1, BNIP3L, and BECN1 were markedly decreased in the PABPC1-K512R group compared to the PABPC1-WT under stress conditions. Interestingly, under normal conditions, the mRNA half-life of these three genes showed little difference between PABPC1-WT and PABPC1-K512R groups (Fig. 4h–j). Notably, these three transcripts were partially localized in SG core fraction (Supplementary Fig. 4g), suggesting that their stability may be protected by SUMOylated PABPC1 within SGs under stress conditions. Additionally, the mRNA half-lives of other mitophagy-related genes, such as MITF, FOXO3, and HRAS, were also reduced in the PABPC1-K512R group under stress conditions (Supplementary Fig. 4h–j). Collectively, these results support the proposition that elevated SUMOylation of PABPC1 under stress conditions plays a critical role in regulating mRNA stability.
SUMOylation of PABPC1 enhances its affinity with mRNA under stress
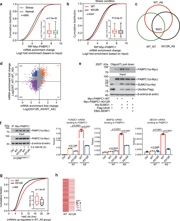
Previous research has shown that mRNA stability is largely influenced by the binding affinity of PABPC1 to the poly(A) tail28. Therefore, we propose that under stress conditions, the molecular mechanism by which SUMOylated PABPC1 regulates mRNA stability is intricately linked to its RNA-binding affinity. To prove this, we employed RNA Immunoprecipitation sequencing (RIP-Seq) using an anti-Myc antibody in H1299PABPC1-/- cells re-expressing either Myc-PABPC1-WT or Myc-PABPC1-K512R. Firstly, we evaluated the binding capability of PABPC1 to mRNA under both normal condition and oxidative stress induced by AS treatment. The RIP-Seq results revealed an enhanced binding of PABPC1 to a larger number of transcripts under stress (P = 7.0E − 32, Mann–Whitney U test) (Fig. 5a, Supplementary data 4). We further investigated whether PABPC1-WT and PABPC1-K512R exhibited differences in mRNA affinity under stress conditions. Cumulative distribution analysis demonstrated that the K512R mutation significantly reduced the binding of PABPC1 to mRNA (P = 3.0E − 31, Mann–Whitney U test) (Fig. 5b, Supplementary data 4). By analyzing RIP-Seq data from WT-NT (PABPC1-WT group under normal condition), WT-AS (PABPC1-WT group under stress condition), and K512R-AS (PABPC1-K512R group under stress condition), we identified 5623 transcripts (Fig. 5c). Notably, these mRNA transcripts predominantly exhibited decreased binding in the K512R-AS group, while also showing reduced binding in the WT-NT group compared to the WT-AS group (Fig. 5d). To corroborate the aforementioned conclusion that SUMOylation of PABPC1 enhances its mRNA affinity based on RIP-Seq data, we conducted oligo(dT) pull-down experiments. In 293 T cells, we co-transfected His-SUMO1, Flag-Ubc9, Myc-PABPC1-WT or K512R, and SENP1. Subsequently, we pulled down PABPC1 bound to poly(A) RNA using oligo(dT) beads. Our results clearly indicated that SUMOylation clearly enhances the binding of PABPC1 to mRNA. In contrast, the K512R mutation notably weakens this interaction, an effect further intensified by SENP1 (Fig. 5e).
a Cumulative fraction analysis of RIP-Seq for mRNA transcripts bound to PABPC1 in H1299PABPC1–/– cells re-expressing Myc-PABPC1-WT under normal and AS-mediated stress conditions. Boxes indicate the median, 25th and 75th percentiles, the whiskers denote the minima and maxima. b The cumulative distribution diagram shows the mRNA transcripts bound to PABPC1 in H1299PABPC1–/– cells re-expressing Myc-PABPC1-WT/K512R treated with AS. Boxes indicate the median, 25th and 75th percentiles, the whiskers denote the minima and maxima. c Venn diagram analysis of mRNA transcripts bound to PABPC1 in the three groups of cells used in (a) and (b). WT_NT: transcripts bound to PABPC1 in H1299PABPC1–/– cells re-expressing Myc-PABPC1-WT under normal condition; WT_AS: transcripts bound to PABPC1 in H1299PABPC1-/- cells re-expressing Myc-PABPC1-WT under AS-mediated stress condition; K512R_AS: transcripts bound to PABPC1 in H1299PABPC1–/– cells re-expressing Myc-PABPC1-K512R treated with AS. d Scatter plots analysis of mRNA transcripts with at least 1.5-fold alteration in binding to PABPC1 in the intersection of the data from (c). e oligo(dT) pulldown was performed in HEK-293T cells transfected with Myc-PABPC1-WT/K512R, His-SUMO1, Flag-Ubc9 and EBG-SENP1 to detect the effect of SUMOylation on the binding of PABPC1 to poly(A) RNAs. f RIP-qPCR detecting the binding of FUNDC1, BNIP3L, and BECN1 mRNAs to PABPC1 in H1299PABPC1-/- cells re-expressing Myc-PABPC1-WT/K512R under normal and AS-mediated stress conditions. Cumulative distribution plot (g) and Heatmap (h) displaying mRNA half-life for transcripts recruited to PABPC1 with more than 1.5-fold up-regulated in WT_AS group compared to K512R_AS group; Boxes indicate median, 25th and 75th percentiles, and whiskers extend to 1.5 times the interquartile range (g). For Cumulative fraction analysis, P-values were calculated using a two-sided Mann–Whitney U test (a, b, g). For RIP-qPCR, presented as mean ± SD, n = 3 biologically independent replicates, P-values were determined by one-way ANOVA (f). Western blot data were shown with one representative image from three independent experiments (e).
The KEGG pathway enrichment analysis of genes with a 1.5-fold increase in binding to PABPC1-WT in RIP-Seq revealed significant enrichment in the mitophagy pathway (Supplementary Fig. 5a), consistent with our previous 4sU-Seq pathway enrichment analysis. Furthermore, a combined analysis of RIP-Seq and 4sU-seq data identified 367 transcripts with enhanced binding to PABPC1 and increased mRNA half-life in PABPC1-WT cells (Supplementary Fig. 5b). The KEGG pathway enrichment analysis of these genes also demonstrated effective enrichment in the mitophagy pathway (Supplementary Fig. 5c). Subsequently, we employed RIP-RT-qPCR in H1299 and HeLa stable cell lines to examine the binding between PABPC1 and mitophagy-related genes FUNDC1, BNIP3L, and BECN1. The results showed no significant difference in the binding of these three genes between PABPC1-WT and K512R under normal conditions. However, under stress conditions, PABPC1-WT exhibited significantly enhanced binding to these genes, while the binding in K512R was substantially lower compared to the WT group (Fig. 5f, Supplementary Fig. 5d). In conclusion, our research highlights that SUMOylation at K512 of PABPC1 significantly enhances its interaction with mRNAs, such as FUNDC1, BNIP3L, and BECN1, under stress conditions.
Furthermore, we investigated whether SUMOylation enhances PABPC1’s affinity for mRNA, thereby regulating mRNA stability. The RNA stability analysis revealed a 1.5-fold increase in binding to the WT-AS group under stress conditions, resulting in longer half-life (Fig. 5g, h). This suggests that SUMOylation of PABPC1 influences mRNA stability by affecting its binding to mRNAs. Collectively, these findings underscore the critical role of PABPC1 SUMOylation in enhancing mRNA binding and contributing to mRNA stabilization.
The PABPC1-SUMO-TIA1 complex recruits U-rich mRNAs to SGs
To explore whether mRNAs regulated by SUMOylated PABPC1 under stress conditions display specific characteristic features, we analyzed motif-based sequences using the MEME Suite tools44. Our investigation revealed that transcripts exhibiting enhanced affinity for PABPC1-WT in the RIP-Seq data were predominantly characterized by U-Rich and A-Rich (poly(A)) motifs (Supplementary data 5). The presence of poly(A) characteristics likely reflects PABPC1’s inherent binding affinity toward mRNA’s poly(A) tail. Analysis of the 3ʹ untranslated regions (3ʹ UTRs) of mRNAs, whose stability is influenced by SUMOylation of PABPC1, revealed a prevalence of U-Rich motifs in these regions. Remarkably, transcripts concurrently regulated by SUMOylated PABPC1 in both the RIP-Seq and 4sU-Seq datasets also exhibited these U-Rich features (Fig. 6a). Importantly, the cumulative distribution plot revealed that the K512R mutation significantly suppresses the interaction between PABPC1 and U-rich mRNAs under stress conditions (Fig. 6b). Furthermore, analysis of the proportion of U-rich mRNAs revealed that 8.93% of the transcripts displayed reduced binding to SUMOylated PABPC1, whereas 13.86% of the transcripts showed increased binding to SUMOylated PABPC1 (Supplementary Fig. 6a), implying that SUMOylation at K512 enhances the interaction of PABPC1 with U-rich mRNAs under stress conditions. Taken together, these findings suggest that transcripts modulated by SUMOylation of PABPC1 under stress conditions are predominantly characterized by U-rich sequences, shedding light on the precise regulatory roles of PABPC1 in stress response.
a Motif discovery of transcripts in sequencing data using MEME software. Top: Motif analysis of transcripts exhibiting a 1.5-fold increase in binding to PABPC1-WT compared to PABPC1-K512R in RIP-Seq data under stress condition; Middle: Motif analysis of transcripts with a twofold up-regulated in mRNA half-life in H1299PABPC1–/– cells re-expressing Myc-PABPC1-WT under stress condition, based on 4sU-Seq data; Bottom: Motif analysis of transcripts identified at the intersection of the above two datasets. b Cumulative fraction analysis of U-rich mRNA transcripts bound to PABPC1 in H1299PABPC1–/– cells re-expressing Myc-PABPC1-WT under AS-mediated stress conditions, based on RIP-Seq data. c Co-Immunoprecipitation (Co-IP) detecting the interaction between PABPC1 and TIA1 in HEK-293T cells co-trasfected with His-SUMO1, Flag-Ubc9, and EBG-SENP1. d Co-Immunoprecipitation (Co-IP) accessing the interaction between PABPC1 and TIA1 in H1299PABPC1–/– cells re-expressing Myc-PABPC1-WT/K512R under AS-mediated stress condition. e Co-Immunoprecipitation (Co-IP) showing the potential interaction between PABPC1 and several SIM mutated TIA1 in HEK-293T cells co-transfected with His-SUMO1 and Flag-Ubc9 plasmids. f RIP-qPCR detecting the binding of FUNDC1, BNIP3L, and BECN1 mRNAs to TIA1 under normal and stress conditions. g In vitro poly(U) RNA binding assay to detect the directly interaction of purified His-GFP-PABPC1 or His-GFP-PABPC1 + pE1E2S1, GST-TIA1, and Bio-poly(U) RNA. h Schematic diagram of TIA1 and PABPC1 binding to FUNDC1 mRNA. For Cumulative fraction analysis, P-values were calculated using a two-sided Mann–Whitney U test; in box plots, the lines represent the median, 25th and 75th percentiles, the whiskers denote the minima and maxima (b). For RIP-qPCR, data were presented as mean ± SD, n = 3 biologically independent replicates, P-values were determined by two-tailed unpaired t test (f). Western blot data were shown with one representative image from three independent experiments (c–e, g).
Given that PABPC1 is a classic mRNA poly(A) tail-binding protein with generally non-specific interactions, we speculated that under stress conditions, the specific regulation of U-rich mRNA by SUMOylated PABPC1 might involve a U-rich sequence-binding protein. Interestingly, recent studies have demonstrated that under stress conditions, the RNA-binding protein TIA1 preferentially interacts with alternative 3ʹ UTR sequences enriched in U-rich motifs, a process linked to stress granule formation and mRNA decay45. Beyond its well-known function in binding AU-rich motifs within mRNA 3ʹ UTRs to regulate translation46, TIA1 has also been implicated in the recruitment of RNA to SGs, which are crucial for the cellular stress response23. Building on these findings, we proposed that under stress conditions, SUMOylated PABPC1 might interact with TIA1, facilitating the preferential binding to U-rich mRNAs and modulating their stability.
To confirm this, we conducted co-transfection experiments in 293 T cells using a combination of HA-TIA1, Myc-PABPC1-WT or K512R, His-SUMO1, Flag-Ubc9, and EBG-SENP1. The co-immunoprecipitation followed by Western blot (CO-IP/WB) results clearly demonstrated that SUMOylation enhanced the interaction between PABPC1 and TIA1. Importantly, this interaction was impaired by the K512R mutation and further reduced upon SENP1 expression (Fig. 6c). Consistently, in H1299 stable cell lines, elevated SUMO modification levels were associated with increased PABPC1-TIA1 interaction (Supplementary Fig. 6b). Further analysis following AS treatment of H1299 stable cell lines revealed a more pronounced interaction between endogenous TIA1 and PABPC1-WT compared to the K512R variant (Fig. 6d). Immunofluorescence (IF) studies corroborated this observation, demonstrating the co-localization of TIA1 with PABPC1 within SGs under stress (Supplementary Fig. 6c). Collectively, these findings suggest that stress-induced SUMOylation of PABPC1 facilitates its interaction with TIA1.
To further elucidate the interaction mechanism between TIA1 and PABPC1, we utilized the JASSA online prediction tool (http://www.jassa.fr/) to identify SUMO-interacting motifs (SIMs) in TIA1 (Supplementary Fig. 6d). Subsequent alanine mutations in these domains, followed by CO-IP/WB assays, revealed that the RRM1-domain SIM1/SIM2 mutation partially reduced TIA1’s binding to SUMOylated PABPC1, while the RRM3-domain SIM3 mutation nearly abolished the interaction (Fig. 6e). This finding indicates that TIA1 interacts with SUMOylated PABPC1 predominantly through its SIM3. Furthermore, we employed Electrophoretic Mobility Shift Assay (EMSA) to validate the interaction between TIA1 and U-rich RNA. Our results demonstrated that TIA1 directly binds to U-rich RNAs in vitro, with binding strength increasing in a concentration-dependent manner (Supplementary Fig. 6e). Notably, Structural alignment revealed that the SIM1&2 mutations induced minimal perturbations in the overall conformation of the TIA1 RRM1 motif (RMSD = 1.253 Å). Nevertheless, subtle local conformational shifts were detected, particularly within α-helical regions and adjacent flexible loops, indicating SIM mutations within the RRM1 motif of TIA1 may have functionally relevant effects (Supplementary Fig. 6f). In contrast, the SIM3 mutation, located within the RRM3 motif of TIA1, had a negligible effect on the global structure of the TIA1 RRM3 domain (RMSD = 0.169 Å) (Supplementary Fig. 6g). Consistent with these structural observations, mutations in SIM1 & 2 impaired the binding of TIA1 to poly (U) RNA, while the mutation in SIM3 had little effect on the interaction between TIA1 and poly (U) RNA (Supplementary Fig. 6h). Sequence analysis revealed that the mRNA 3’ UTRs of mitophagy-related genes FUNDC1, BNIP3L, and BECN1 contain U-rich sequences (Supplementary Fig. 6i). RIP-qPCR experiments indicated that AS treatment significantly enhances the binding of TIA1 to these three transcripts (Fig. 6f). In parallel, we investigated the effects of TIA1 expression on the stability and expression of U-rich RNAs. qPCR results revealed that knocking down TIA1 in H1299 cells did not significantly alter the steady-state levels or stability of FUNDC1, BNIP3L, and BECN1 compared to the control group, suggesting that TIA1 expression levels have little to no effect on the stability and expression of U-rich RNAs (Supplementary Fig. 6j–n). The above results suggest that SUMOylation facilitates the interaction between the covalently attached SUMO1 moieties on PABPC1 and the SIMs of TIA1, thereby promoting the binding to U-rich mRNA under stress condition. To further validate this hypothesis, we conducted in vitro poly(U) RNA binding assays to assess the direct interaction between SUMOylated PABPC1, TIA1, and U-rich RNA. Recombinant His-GFP-PABPC1, SUMO1-modified PABPC1 (His-GFP-PABPC1 and pT-E1E2S1 cotransfected), and GST-tagged TIA1 proteins were purified and incubated with poly(U) RNA. The protein complexes were captured using Ni²⁺-NTA resin precipitation and analyzed by Western blotting and Northern blotting (Fig. 6g). The results confirmed that SUMO modification enhances the binding of PABPC1 to both TIA1 and poly(U) RNA. Taken together, these findings support a model in which stress-induced SUMOylation facilitates the formation of the PABPC1-SUMO1-TIA1 complex, which specifically recognizes and stabilizes U-rich mRNAs, such as FUNDC1, by recruiting them to SGs and protecting them from degradation (Fig. 6h).
SUMOylation of PABPC1 promotes cell survival by enhancing mitophagy under stress
Above findings suggested that SUMOylation of PABPC1 specifically enhances the stability of U-rich mRNAs, including critical genes involved in mitophagy—a highly conserved cellular process that maintains cellular homeostasis by eliminating dysfunctional or excess mitochondria through autophagy6. Numerous studies have demonstrated the significant role of mitophagy in tumorigenesis and cancer cell survival within the tumor microenvironment47,48. Additionally, accumulating evidence highlights the role of SGs in promoting cancer cell survival49. Therefore, we propose that SUMOylation of PABPC1 acts as a bridge between SGs and mitophagy, promoting their synergistic regulation of cellular homeostasis and influencing cancer progression under stress. To address this, we investigated whether SUMOylation of PABPC1 is linked to cancer cell survival under stress. Cell proliferation assays revealed no significant difference in cancer cell growth between PABPC1-WT and PABPC1-K512R under normal conditions (Fig. 7a). However, when H1299 and HeLa stable cell lines were exposed to AS-induced stress, cell viability assays showed a pronounced reduction in cell vitality in the PABPC1-K512R cells compared to PABPC1-WT cells (Fig. 7b, Supplementary Fig. 7a). Clonogenic survival assays further supported this observation, showing increased colony formation in PABPC1-WT cells and fewer colonies in the K512R cells under AS treatment (Fig. 7c, Supplementary Fig. 7b).
a CCK-8 assay assessing proliferation of H1299PABPC1–/– cells re-expressing Myc-PABPC1-WT/K512R under normal condition. CCK-8 (b) and plate colony formation (c) assay evaluating cell viability and clonogenic ability of H1299PABPC1–/– cells re-expressing Myc-PABPC1-WT/K512R upon AS treatment. d Cell viability of H1299 and H1299SENP1–/– cells overexpressing Myc-PABPC1-WT/K512R cells treated with 20 μM AS for 48 h. e Cell viability of H1299PABPC1–/– cells re-expressing Myc-PABPC1-WT/K512R treated with 20 μM AS and different concentration of 2-D08 for 48 h. f qPCR quantification of FUNDC1, BNIP3L, and BECN1 mRNA levels in H1299PABPC1–/– cells re-expressing Myc-PABPC1-WT/K512R under AS-induced stress. g Western blotting analysis of FUNDC1, BNIP3L, and BECN1 protein levels in H1299PABPC1–/– cells re-expressing Myc-PABPC1-WT/K512R under AS treatment at indicated time points. h Mitophagy flux measured by mtKeima-based flow cytometry in H1299PABPC1–/– cells re-expressing Myc-PABPC1-WT/K512R under AS treatment. i Live cell confocal imaging of mito-Keima detects mitophagy. Red mtKeima signal marks mitophagy within lysosomes. Scale bar, 20 μm. j qPCR quantification of mitochondrial DNA to nuclear DNA ratio in H1299PABPC1–/– cells re-expressing Myc-PABPC1-WT/K512R under AS treatment. k Mitophagy flux determined by mito-Keima FACS in H1299PABPC1–/– cells re-expressing Myc-PABPC1-WT/K512R with FUNDC1 knockdown under stress condition. CCK-8 assay (l) and plate colony formation (m) experiments detecting cell viability and clonogenic ability of H1299PABPC1–/– cells re-expressing Myc-PABPC1-WT/K512R with FUNDC1 knockdown. n Determination of mitophagy flux using mito-keima FACS assay in H1299PABPC1–/– cells re-expressing Myc-PABPC1-WT/K512R, as well as H1299PABPC1–/– cells re-expressing Myc-PABPC1-K512R with FUNDC1 overexpression under stress condition. CCK-8 (o) and plate colony formation (p) assay evaluating cell viability and clonogenic ability of H1299PABPC1–/– cells re-expressing Myc-PABPC1-WT/K512R and H1299PABPC1–/– cells re-expressing Myc-PABPC1-K512R with FUNDC1 overexpression upon AS treatment. CCK-8 data and plate colony assay are presented as mean ± SD, n = 6 (a), 4 (b, d, e, l, o) or 5 (c, m, p) biological replicates, P-values were calculated by two-way ANOVA. qPCR (f, j) and FACS (P3 cells) (h, k, n) data plotted as mean ± SD of three biological replicates; P-values determined by one-way ANOVA. Western blot and Immunofluorescence staining data were representative of at least 3 biological repeats (g, i).
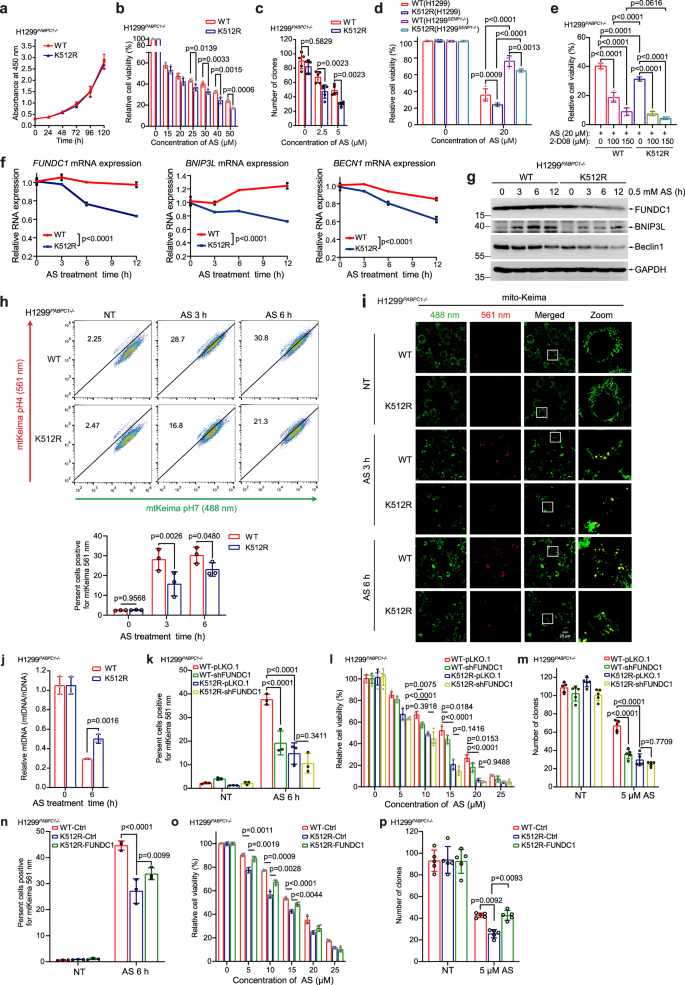
To comprehensively investigate the role of K512 SUMOylated PABPC1 in cancer cell survival, we overexpressed Myc-tagged PABPC1-WT or PABPC1-K512R in both H1299 and H1299SENP1–/– cells. CCK-8 assays revealed that cell viability was higher in SENP1 knockout cells compared to H1299 cells when treated with 20 μM AS for 48 h. Moreover, overexpression of PABPC1-WT markedly enhanced cell viability relative to the PABPC1-K512R in both H1299 and H1299SENP1–/– cells, indicating the critical role of K512-SUMOylated PABPC1 in promoting cancer cell survival (Fig. 7d). Furthermore, we treated H1299PABPC1–/– cells re-expressing either PABPC1-WT or PABPC1-K512R with 20 μM AS and 100 or 150 μM 2-D08, a broad-spectrum SUMOylation inhibitor, for 48 h. CCK-8 assay demonstrated that 2-D08 treatment decreased cell viability in both PABPC1-WT and PABPC1-K512R cells. Notably, the difference in viability between PABPC1-WT and K512R mutant cells became insignificant at 150 µM 2-D08, likely due to the complete inhibition of PABPC1 SUMOylation, which abolished its regulatory function in cell survival (Fig. 7e). Furthermore, in the xenograft model using HeLaPABPC1-/- cells re-expressing either Myc-PABPC1-WT or Myc-PABPC1-K512R, no significant differences in tumor growth or tumor weight were observed between the PABPC1-WT and PABPC1-K512R groups under vehicle (PBS) treatment. However, upon treatment with Doxorubicin (Doxo), a chemotherapeutic agent known to induce cellular stress and trigger SG formation9, the PABPC1-K512R group showed a reduction in tumor growth and tumor weight compared to the PABPC1-WT group (Supplementary Figs. 7c–e). Together, these findings emphasize the essential role of PABPC1 SUMOylation in supporting cancer cell survival and growth under stress conditions, with K512 identified as a key SUMO modification site critical for this regulatory mechanism.
We further explored whether SUMOylated PABPC1 impacts cancer cell survival under stress by modulating mitophagy. We assessed the mRNA levels of mitophagy-related genes FUNDC1, BNIP3L, and BECN1. The qPCR results showed a reduction in these three transcripts in PABPC1-K512R cells compared to PABPC1-WT cells following AS treatment (Fig. 7f). Subsequent Western blotting analysis provided further evidence, showing a discernible decrease in the expression levels of these three proteins in the PABPC1-K512R cells under same stress condition (Fig. 7g, Supplementary Fig. 7f). Next, to evaluate mitophagy flux, we introduced the Mito-keima mitophagy reporter into H1299PABPC1–/– and HeLaPABPC1–/– cell lines stably expressing either PABPC1-WT or PABPC1-K512R, and mitophagy was quantified by Fluorescence Activated Cell Sorting (FACS) analysis (gate P3) (Supplementary Fig. 7g). The FACS results showed minimal mitophagy under normal conditions; however, mitophagy increased upon AS treatment, with PABPC1-WT cells exhibiting a higher level of mitophagy than PABPC1-K512R cells (Fig. 7h, Supplementary Fig. 7h). Live-cell imaging corroborated these findings, revealing that no red fluorescence (indicating the absence of mitophagy) was observed under normal conditions. In contrast, an increase in red fluorescence was detected in response to AS treatment in H1299PABPC1–/– cells re-expressing PABPC1-WT, compared to those re-expressing PABPC1-K512R (Fig. 7i). Moreover, treatment with bafilomycin A1 (Baf-A1), a well-established autophagy inhibitor, for 24 h nearly abolished red fluorescence in both PABPC1-WT and PABPC1-K512R cells. This confirmed that the red fluorescence observed under AS treatment was indeed indicative of mitophagy and that SUMOylation of PABPC1 at the K512 site enhanced mitophagy (Supplementary Fig. 7i). LC3B is known to interact with mitophagy receptors through LC3-interacting region (LIR) motifs to initiate mitophagy in mammalian cells6. Immunofluorescence staining showed that PABPC1-WT cells exhibited a greater number of LC3B foci colocalized with FUNDC1 compared to PABPC1-K512R cells under stress conditions (Supplementary Fig. 7j), indicating a higher level of mitophagy. Additionally, we measured the mtDNA/nDNA ratio by qPCR, as a decrease in mtDNA copy number is a known indicator of mitophagy activation50. Our results demonstrated that AS treatment led to a reduction in the mtDNA/nDNA ratio, with PABPC1-WT cells showing lower ratio compared to PABPC1-K512R cells, suggesting a higher level of mitophagy in PABPC1-WT cells (Fig. 7j). Collectively, these findings indicate that SUMOylation of PABPC1 enhances mitophagy during stress.
To further explore the impact of PABPC1 SUMOylation on tumor cell survival via mitophagy regulation, we silenced the essential mitophagy gene FUNDC1 in H1299PABPC1–/– cells re-expressing Myc-PABPC1-WT or Myc-PABPC1-K512R (Supplementary Fig. 7k). Flow cytometry analysis of mtKeima fluorescence revealed that FUNDC1 knockdown significantly suppressed mitophagy in H1299PABPC1-/--Myc-PABPC1-WT cells, whereas no significant change occurred in mitophagy levels in H1299PABPC1-/--Myc-PABPC1-K512R cells (Fig. 7k). Viability and clonogenic survival assays under stress conditions demonstrated that FUNDC1 knockdown markedly reduced cell viability and colony formation in H1299PABPC1–/–-Myc-PABPC1-WT cells, while its impact was minimal in H1299PABPC1–/–-Myc-PABPC1-K512R cells (Fig. 7l-m). Subsequent rescue experiments involved overexpressing FUNDC1 in H1299PABPC1–/–-Myc-PABPC1-K512R cells (Supplementary Fig. 7l), resulting in substantially restored mitophagy levels under stress conditions (Fig. 7n). Furthermore, evaluations of cell viability and clonogenic capacity revealed that H1299PABPC1–/– Myc-PABPC1-K512R cells exhibited markedly decreased viability and clonogenic potential relative to H1299 PABPC1–/–-Myc-PABPC1-WT cells. However, overexpressing FUNDC1 into the H1299PABPC1–/–-Myc-PABPC1-K512R cells significantly rescued both cell viability and clonogenic capacity (Fig. 7o, p). Similarly, we overexpressed BNIP3L, another critical mitophagy gene, in H1299PABPC1–/–-Myc-PABPC1-K512R cells (Supplementary Fig. 7m). The results demonstrated that BNIP3L overexpression effectively reversed the reduced mitophagy levels (Supplementary Fig. 7n), cell viability (Supplementary Fig. 7o), and clonogenic capacity under stress (Supplementary Fig. 7p). In summary, these findings suggest that PABPC1 SUMOylation enhances mitophagy by regulating the expression of critical mitophagy genes, such as FUNDC1 and BNIP3L, ultimately promoting tumor cell survival under stress.
Discussion
SGs play a critical role in adaptive responses of cancer cells, contributing significantly to their survival51. However, the precise regulatory mechanisms underlying SG-mediated enhancement of tumor cell adaptability remain incompletely understood. In this study, we demonstrated that SUMOylation of PABPC1, a core component of SGs, enhances cancer cell survival by promoting mitophagy during cellular stress. Various stressors, including oxidative stress, heat shock, osmotic stress, and nutrient starvation, induce SUMOylation at K512 of PABPC1 (Fig. 1e–h, Supplementary Fig. 1f–k, Fig. 2f, Supplementary Fig. 2k, m). Our findings establish that PABPC1 SUMOylation benefits cell survival under stress (Fig. 7a–e, Supplementary Fig. 7a–e) through modulation of mitophagy. Notably, the K512R mutation of PABPC1 markedly suppresses mitophagy under stress (Fig. 7h–j, Supplementary Fig. 7h–i). Silencing the key mitophagy gene FUNDC1 decreases mitophagy levels and impairs survival in PABPC1-WT cells (Fig. 7k–m). Conversely, overexpressing FUNDC1 or BNIP3L in PABPC1-K512R cells not only restores mitophagy levels but also substantially enhances their survival capabilities (Fig. 7n–p, Supplementary Fig. 7n–p). These findings emphasize the essential role of mitophagy in stress resilience mediated by PABPC1 SUMOylation, shedding light on a novel aspect of SG function in tumor cell adaptability under stress.
SGs play a pivotal role in determining cell fate by modulating gene expression through the regulation of mRNA translation10 and degradation9,12. Our findings demonstrate that SUMOylation of PABPC1 precisely controls the stability of specific mRNAs, which impacts gene expression during stress. Transcriptome-wide analysis reveals that SUMOylated PABPC1 stabilizes mRNAs under stress conditions (Fig. 4d, e, Supplementary Fig. 4a–e). Furthermore, integrated analysis of RIP-Seq and 4sU-Seq data indicates that SUMOylated PABPC1 enhances mRNA binding (Fig. 5a–e), protecting it from degradation (Fig. 5g, h). Intriguingly, KEGG pathway enrichment analysis shows a significant enrichment of mRNAs regulated by SUMOylated PABPC1 within the mitophagy pathway (Fig. 4f, Supplementary Fig. 5a–c). Consistently, 4sU-RT-qPCR results confirm that critical mitophagy-related genes, such as FUNDC1, BNIP3L, and BECN1, exhibit enhanced stability in PABPC1-WT cells compared to PABPC1-K512R cells under stress conditions (Fig. 4h–j). Notably, the K512R mutation substantially reduces both mRNA and protein expression levels of these key mitophagy genes (Fig. 7f, g), emphasizing the essential role of PABPC1 SUMOylation in modulating gene expression during stress.
Since merely 10% of the bulk mRNAs are present in SGs12, it is likely that SG formation specifically regulates certain transcripts. Previous studies have indicated specific characteristics of mRNAs stored in SGs, including extended transcript length, AU-rich elements in the 3’ UTR, and m6A modifications14,52. Our findings demonstrate that under stress conditions, transcripts regulated by SUMOylated PABPC1 exhibit U-rich sequences within their 3’ UTRs (Fig. 6a, Supplementary data 5), a feature also observed in mitophagy-related genes (Supplementary Fig. 6i). And SUMOylation enhanced the interaction between PABPC1 and U-rich mRNAs under stress condition (Fig. 6b). This suggests that SUMOylated PABPC1 specifically modulates mRNAs with U-rich sequence features during stress.
Given that PABPC1 is traditionally known as a classical mRNA poly(A) tail-binding protein, questions have arisen regarding its selective regulation of U-rich mRNAs. Our investigations have highlighted TIA1, an RNA-binding protein integral to stress granules (SGs), which is known for specific binding to U-rich sequences53,54. Accumulating evidence suggests that TIA1 targets U-rich sequences in the 3ʹ UTR of mRNAs, potentially participating in RNA stability regulation and RNA recruitment to SGs. Consequently, we hypothesized that SUMOylated PABPC1 might regulate U-rich mRNAs through a specific interaction with TIA1. Co-IP/WB experiments confirmed that TIA1 interacts with SUMOylated PABPC1 via its SUMO-interacting motif (SIM), facilitating the formation of a PABPC1-SUMO-TIA1 complex (Fig. 6c–e). Furthermore, TIA1 directly binds to U-rich mRNAs and co-localizes with PABPC1 in SGs under stress conditions (Supplementary Fig. 6c, Supplementary Fig. 6e). RIP-qPCR results also indicate that stress conditions enhance the interaction between TIA1 and the mRNAs of FUNDC1, BNIP3L, and BECN1 (Fig. 6f). In addition, in vitro poly(U) RNA binding assays indicated that SUMO modification enhances the binding of PABPC1 to both TIA1 and poly(U) RNA (Fig. 6g). These findings elucidate a targeted mechanism by which SUMOylated PABPC1 recruits U-rich mRNAs into SGs through the interaction of attached SUMO1 with TIA1, safeguarding these mRNAs from degradation during cellular stress responses. This mechanism enhances our comprehension of the nuanced roles of SG components in mRNA dynamics.
In summary, our study elucidates a molecular mechanism by which SUMOylation of PABPC1 regulates the function of SGs and supports cancer cell survival under stress conditions (Fig. 8). Specifically, stress triggers extensive SUMOylation of PABPC1, leading to interactions between its covalently attached SUMO1 and the SUMO-interacting motif (SIM) of TIA1 protein. This interaction fosters the formation of the PABPC1-SUMO-TIA1 complex, which colocalizes within SGs. TIA1, within this complex, binds specifically to mRNAs characterized by U-rich sequences, effectively recruiting these mRNAs to SGs for protection against degradation. Crucially, this mechanism extends protection to key mRNAs within the mitophagy pathway, such as FUNDC1, which feature U-rich sequences in their 3’ UTR. The expression of these genes under stress conditions facilitates mitophagy, promoting the clearance of damaged mitochondria and thus enhancing cellular resilience. This adaptive response is pivotal in maintaining cellular homeostasis and enhancing the stress adaptability of cancer cells, ultimately increasing their survival in adverse conditions.
Under stress conditions (e.g., sodium arsenite, heat shock, osmotic stress, glucose starvation), PABPC1 undergoes SUMOylation and interacts with TIA1 to form a PABPC1–SUMO–TIA1 complex. This complex recruits U-rich mRNAs into stress granules, preventing their degradation and promoting the expression of mitophagy-related genes such as FUNDC1, thereby maintaining cellular homeostasis and enhancing cancer cell stress adaptation.
Limitations of the study
Several questions remain at this stage. First, although we observed that various stress induce SUMOylation of PABPC1, the molecular mechanisms regulating SUMOylation of PABPC1 remain to be elucidated. SUMOylation is catalyzed by the dimeric E1 enzyme SAE1/UBA2, the single E2 enzyme Ubc9, and E3 ligases, and can be reversed by Sentrin-specific proteases (SENPs), with the regulation of SUMO levels often controlled by the activity of E3 ligases and SENP enzymes. The elevation in SUMOylation levels of PABPC1 under stress could be mediated by enhanced interactions with a specific E3 ligase or due to a decrease in SENP enzyme activity under stress conditions. Additionally, mass spectrometry data indicate that stress granules (SGs) contain SUMO-related E2 and E3 enzymes, as well as SUMO molecules. The entry of PABPC1 into SGs under stress brings it into closer spatial proximity to SUMO-related E2 and E3 enzymes and SUMO molecules, which may also contribute to the increased levels of SUMOylation.
Based on high-throughput sequencing results, we have observed that under stress conditions, SUMOylation of PABPC1 specifically regulates U-rich mRNAs. However, notable stability variations also manifest in transcripts that lack U-rich sequences between PABPC1-WT and PABPC1-K512R cells. This leads us to question whether transcripts regulated by SUMOylated PABPC1 under stress conditions might exhibit additional sequence features or specific RNA modifications. Elucidating the presence of these features and their regulatory mechanisms under stress conditions is a compelling direction for further research.
Methods
Ethics statement
All animal experiments were conducted in accordance with the Guide for the Care and Use of Laboratory Animals and were approved by the Institutional Animal Care and Use Committee of Shanghai Jiao Tong University School of Medicine (IACUC approval NO. JUMC2024-218-A).
Antibodies and reagents
Antibodies against PABP (Ab21060) and SENP1 (ab108981) were purchased from Abcam. Antibodies against SUMO-1 (4930), His-tag (2366), Myc-tag (2276), FUNDC1 (49240), and LC3B (83506) were purchased from Cell Signaling Technology. Antibodies against TIA1 (12133-2-AP), GAPDH (HRP-60004), Alpha Tubulin (66031-1-Ig), Beta Actin (66009-1-Ig), BNIP3L (12986-1-AP), and Beclin1 (11306-1-AP) were purchased from Proteintech. Monoclonal anti-Flag M2 antibody (F1804) was purchased from Sigma-Aldrich. Monoclonal anti-HA antibody (MMS-101R) was from Covance. Mouse anti-GST antibody (CW0084) was purchased from CWBio. Antibodies against G3BP1 (H-10) (sc-365338), Mouse anti-normal mouse IgG antibody (sc-2025), and Rabbit anti-normal rabbit IgG (sc-2027) were purchased from Santa Cruz Biotechnology.
Plasmids
Human PABPC1, TIA1, FUNDC1, BNIP3L genes were amplified by KOD-plus Kit (TOYOBO) using human cDNA made from HEK293T cell and then subsequently cloned into pCMV-HA, pCMV-Myc, pGEX-4T-1, or lentivector-based pCD510B vectors, respectively. Point mutated PABPC1 and SIM mutated TIA1 were introduced by using KOD-plus-mutagenesis Kit (TOYOBO) according to the manufacturer’s protocol. PABPC1, FUNDC1 shRNA oligoes were subcloned into the lentiviral vector pLKO.1. The sgRNAs against PABPC1 were designed according to the previous report55 then cloned into lentiCRISPRv2 (Addgene) via DNA Ligation Kit (Vazyme). The plasmids were extracted using NucleoBond Xtra Midi Plus kit (Macherey-Nagel) and validated by Sanger sequencing (Sangon Biotech). The plasmid pHAGE-mt-mKeima was purchased from Addgene (http://n2t.net/addgene:131626; RRID: Addgene_131626). All the primers and oligoes used for molecular cloning were listed in Supplementary data 1.
Cell line and cell culture
The human HEK-293T, HEK-293FT, H1299, and HeLa cell lines were obtained from National Collection of Authenticated Cell Cultures, Shanghai, China. All these cell lines were cultured in DMEM medium (Corning) supplemented with 10% fetal bovine serum (Yeasen) and 1% penicillin/streptomycin (Yeasen) at 37 °C in a 5% CO2 humidified incubator. The culture medium was changed 24 h before stress conditions. Arsenite stress was induced by treating with 0.5 mM AS (sodium arsenite, Sigma-Aldrich) for 1–3 h as indicated, and osmotic stress was triggered using 0.4 M sorbitol for 0.5-4 h. For heat shock experiments, cells were incubated at 46 °C for 1 h. For glucose starvation experiments, DMEM medium were replaced by DMEM without L-glutamine medium for indicated time.
Cell transfection and lentivirus infection
Cell transfections were performed by using PEI for HEK-293T and HEK-293FT, and Lipofectamine 2000 for HeLa and H1299 cells following the manufacturer’s protocol. To infect H1299 and HeLa cells with pseudo-lentivirus, cells were digested with Trypsin-EDTA (Yeasen) to single cells and cultured in corresponding medium with lentivirus and 10 mg/mL polybrene for 48 h. Infected cells were cultured for one more day with the addition of 2-10 μg/ml puromycin for at least 2 days. After that, proteins were collected for further detection.
SUMOylation assays
SUMOylation of PABPC1 was confirm by three different methods in vivo and in vitro. The method of SUMOylation assay through Ni2+-NTA pulldown was performed as described29,31,56,57,58,59. The detection of both exogenous and endogenous SUMOylation of PABPC1 was followed by co-immunoprecipitation (Co-IP) under denaturing conditions as published protocol60,61, with minor changes as our previous publication described30,59. In brief, cells were lysed in denature lysis buffer I (50 mM Tris-HCl, pH 6.8, 2% SDS, 40 mM DTT, and 5% glycerol), boiled for 10 min, and then sonicated until the lysate became fluid. The lysate was cleared by centrifuge at Room temperature (17,000 × g, 10 min) and diluted 1:10 with cold denature lysis buffer II (20 mM NEM, 50 mM Tris-HCl, pH 7.4, 150 mM NaCl and 1% Nonidet P-40). Finally, Protein A/G beads and antibody (anti-PABPC1) were added into the lysates. After overnight of rotation at 4 °C, the beads were washed five times in cold denature lysis buffer II before SDS-PAGE loading buffer was added to the beads.
The method of in vitro E.coli BL21-based SUMOylation assay was performed as previous described58,59. Briefly, the GST-tagged recombinant PABPC1 plasmid was transformed to BL21 (DE3) Escherichia coli cells alone or with pT-E1E2S1 plasmid, the bacterial clone that express both PABPC1 and pE1E2S1 proteins were then induced at 16 °C with 0.5 mM IPTG for 16–20 h. Bacteria were collected and lysed in PBS-L buffer (50 mM Tris-HCl pH7.4, 150 mM NaCl) and sonicated for 10 min on ice. The lysate was then cleared by centrifuge at 4 °C (17, 000 g, 30 min). The proteins were affinity purified using GST-Sefinose Resin. After extensive wash with PBS-L buffer, proteins were eluted with GSH buffer (50 mM Tris pH 8.0, 20 mM GSH). The purified protein was verified by Western blotting.
Western blotting
Cell lysates or protein solutions were mixed with 6× protein loading buffer (Sangon Biotech) and boiled for 10 min. Following rapid centrifugation, the protein samples were loaded onto an SDS-PAGE gel for electrophoresis. The separated proteins were subsequently transferred onto the 0.22 μm PVDF membrane and blocked at room temperature with 5% milk in TBS with 0.1% Tween 20 (TBST) for 1 h. Then, the membrane was incubated with primary antibody overnight at 4 °C, washed 3 times for 5 min each with TBST, incubated with secondary antibody for 1 h at room temperature, washed 3 times of 5 min with TBST, and then incubated with the ECL dection buffers (Tanon). The protein signals were detected via Amersham Imager (GE HealthCare).
Co-Immunoprecipitation (Co-IP)
For Co-IP analysis, HEK-293T or H1299 cells were transfected with protein expression plasmids for 48 h or treated with AS for indicated times. Then, cells were harvested and suspended in 1 mL RIPA lysis buffer (50 mM Tris-HCl pH 7.4, 150 mM NaCl, 40 mM N-Ethylmaleimide, 1% NP-40, protease inhibitor cocktail) followed by sonication for 10 times of 3 sec. After 30 min of 17,000 × g centrifugation at 4 °C, the supernatant was collected as protein lysates. 1 mg total protein were incubated with with 20 μL of protein A/G beads (Santa Cruz) and 1 μg of primary antibody overnight at 4 °C. The beads were then washed 5 × 5 min with RIPA buffer (50 mM Tris-HCl pH 7.4, 150 mM NaCl, 40 mM N-Ethylmaleimide, 1% NP-40) and mixed with 2× protein loading buffer. After boiling for 10 min, the protein sample were further analyzed by western blotting.
Oligo(dT) pulldown
For Oligo(dT) pulldown experiment, HEK-293T cells were transfected with protein expression plasmids for 48 h. Cells were lysed with lysis buffer (20 mM Tris-HCl pH 7.4, 250 mM NaCl, 10 mM KCl, 5 mM MgCl2, 0.1% Triton-X, 40 mM N-Ethylmaleimide, RNase inhibitor, protease inhibitors) on ice for 1 h followed by 10× 3 s sonication. After 20 min of 13,000 × g centrifugation at 4 °C, the supernatant was collected as protein lysates. 20 μL of Dynabeads™ Oligo(dT)25 were then incubated with 1 mg cell lysate overnight at 4 °C. Finally, the beads were washed with RIP buffer (20 mM Tris-HCl pH 7.4, 250 mM NaCl, 10 mM KCl, 5 mM MgCl2, 0.1% Triton-X, 40 mM N-Ethylmaleimide) for 5 times, and the proteins were detected by western blotting.
Immunofluorescence staining and microscopy
For immunofluorescence (IF) staining, cells cultured on glass coverslips in 24-well plates were treated with AS at different doses for indicated time and then washed by PBS. Cells were fixed using 4% paraformaldehyde in PBS for 15 min at room temperature and permeabilized with PBS containing 0.5% Triton X-100 at room temperature for 60 min. After blocking with 5% bovine serum albumin in PBST (PBS + 0.5% Tween 20) for 60 min, SGs were immunostained with rabbit anti-PABPC1 or mouse anti-G3BP1 overnight at 4 °C. 488 goat anti-rabbit IgG antibody and 568 goat anti-mouse IgG antibody were diluted in PBS-BSA supplemented with 2 μg/ml of Hoechst and stain at RT for 60 min. Cells were washed 3 times with PBST and then mounted on glass slides in Prolong Gold mounting agent. Fluorescence images were collected using Leica TCS SP8 or Leica TCS Sp8 STED confocal microscope. The number of stress granules foci were counted with CellProFiler software62.
Fluorescence recovery after photobleaching (FRAP) assay
In each FRAP experiment, three regions of interest (ROIs) of identical size were selected. ROI1 was the area where photobleaching was applied, ROI2 served as a comparable droplet for correcting system fluorescence fluctuations, and ROI3 was located in the surrounding dilute solution for background correction. A 0.8 μm diameter circle at the center of a droplet was selected for bleaching. After capturing an initial image, a 488 nm laser was used to bleach ROI1 until the fluorescence intensity reached a level similar to that of ROI3. Images were captured by Zeiss 900 and analyzed using ZEN v3.8, with the pre-bleach fluorescence intensity set to 1. Data are presented as mean ± SD.
Isolation of PABPC1 interaction SG proteins for LC-MS/MS
For identification of the proteome profile associated by PABPC1 in stress granule, H1299 cells stable expressing Myc-PABPC1 were grown to 85% confluency in two 10 cm2 square culture dishes and treated with 0.5 mM AS for 1 h at 37 °C/5% CO2. For the recovery group, cells treated with AS recovered from stress by replacing the normal media. After treatment, cells were cross-linked using fresh formadehyde (1%) in culture media for 10 min at room temperature, and quenched with glycine at a final concentration of 125 mM. Then cells were washed once with PBS containing 0.1%NP-40, transferred to falcon tubes, and pelleted at 800 g for 3 min. Upon aspirating the media, the pellets were immediately flash-frozen in liquid N2 and stored at -80 °C until isolation of SG cores was performed.
The isolation of SG cores was adapted from three papers12,21,63. Briefly, the pellet was re-suspended in SG lysis buffer (50 mM Tris-HCl pH7.4, 100 mM KOAc, 2 mM MgOAc, 0.5 mM DTT, 0.5%NP-40, 40 mM NEMI, and Protease inhibitor cocktail) and sonicated for 20 s on ice. After lysis, the lysates were spun at 1, 000 g for 5 min at 4°C to pellet cell debris and extracted SG core as following steps: (1) The supernatant was transferred to new tube then spun at 17,000 × g for 30 min at 4 °C to pellet SG cores. (2) The resulting supernatant was discarded and the pellet was re-suspended in 1 mL of SG lysis buffer. (3) Step1 and 2 were repeated to enrich for SG. (4) The resulting pellet was washed twice with SG lysis buffer and re-suspended in 1 mL of SG lysis buffer, then sonicated for 10 s on ice and spun at 850 g for 2 min at 4 °C. (5) The supernatant which represents the SG core enriched fraction was transferred to a new tube and pre-cleared by adding 10 μL of protein A/G beads and nutating at 4 °C for 1 h then beads were removed. (6) 2 μL of anti-Myc antibody and 30 μL of protein A/G beads which pre-blocked with 1% BSA were added to the enriched fraction and incubated at 4°C overnight to affinity purify SG cores. (7) Beads were then washed three times for 5 min each in buffer1 (20 mM Tris-HCl pH 7.4, 200 mM NaCl, 0.01% NP40), 5 min in buffer2 (20 mM Tris-HCl pH 8.0, 500 mM NaCl, 0.01% NP40), and two times for 5 min each in buffer3 (20 mM Tris-HCl pH 8.0, 200 mM NaCl, 0.01% NP-40, 0.5 mM DTT, 5 mM EDTA). (8) Following the final wash, beads were resuspended in 2% SDS and boiled at 100 °C for 10 min. Supernatant was performed for Mass Spectrometric analysis.
Mass spectrometry (MS) analysis
For Mass spectrometry (MS) analysis, samples were prepared using the PABPC1 interaction SG proteins isolation protocol described above, with two biological replicates included per group. Mass spectrometric experiments were performed on Orbitrap Fusion LUMOS mass spectrometer (Thermo Fisher Scientific) coupled to an Easy-nLC 1200 via an Easy Spray (Thermo Fisher Scientific). The peptides mixtures were loaded to the reverse-phase microcapillary column (0.1 × 150 mm) packed with Reversed Phase C18 resins (2 μm, PepMap RSLC) at a flow of 1 μl/min and separated using a 60-min linear gradient solution from 95% buffer A (0.1% formic acid, 2% acetonitrile and 98% water) to 30% buffer B (0.1% formic acid and 80% acetonitrile) at a flow rate of 0.3 μl/min. The spray voltage was set to 2.1 KV, with the temperature of the ion transfer capillary set at 275°C, and the radio frequency (RF) lens was 60%. The mass spectrometer was operated in positive ion mode and employed in the data-dependent mode to automatically switch between mass spectrometry and tandem mass spectrometry (MS/MS) within the specialized cycle time (3 s).
One full mass spectrometry scan from 350-1, 500 m/z was acquired at high resolution R = 120, 000 (defined at m/z = 400) and MS/MS scans were acquired at a resolution of 30,000. Masses selected for MS/MS were isolated (quadrupole) at a width of 4 Da and were fragmented using a higher energy collisional dissociation of 30% ± 5. All MS/MS ion spectra were analyzed using PEAKS 10.0 (Bioinformatics Solutions) for processing, de novo sequencing and database searching. The resulting sequences were searched against the UniProtHuman Proteome database. FDR estimation was enabled. Peptides were filtered for −log10(P value) ≥20, and proteins were filtered for −log10(P value) ≥ 15 plus one unique peptide. For all of the experiments, these setting gave an FDR < 1% at the peptide-spectrum match level. Proteins sharing significant peptide evidence were grouped into clusters. The relative ratios (PABPC1-K512R/ PABPC1-WT) of proteins associated with PABPC1 under sodium arsenite treatment and recovery were calculated by normalizing to PABPC1 itself. The mass spectrometry (MS)-based proteomics was performed at the Proteomics of Core Facility of Basic Medical Sciences, Shanghai Jiao Tong University School of Medicine (SJTU-SM). The mass spectrometry data were analyzed using Perseus_v2.1.3.0 software and visualized using GraphPad Prism 8 software.
mRNA stability profiling
mRNA stability profiling was performed using 4-Thiouridine (4sU) Pulse-Chase sequencing (4sU-Seq) method. Myc-PABPC1 stably expression cells were labeled with 200 μM 4-thio-uridine (Sigma-Aldrich) for 2 h, after which medium was replaced with fresh medium lacking 4-thio-uridine. Cells were harvested after an additional 0, 3, 6 h. Total cell RNA was isolated using TRIzol Reagent (Sigma-AldRich). Subsequently, 4-thio-uridine-labeled RNA was isolated following a manufacturer’s instruction of Dölken64. Briefly, 4-thio-uridine-containing RNAs were converted to biotinylated RNAs using HPDP-Biotin (Thermo Fisher Scientific) in N, N-dimethylformamide. The resulting biotinylated RNAs were isolated using DynabeadsTM MyOneTM Streptavidin C1 (Thermo Fisher Scientific). Isolated RNAs were subjected to RNA-seq or RT-qPCR (4sU-RT-qPCR). For 4sU-RT-qPCR, mRNA levels were detected by mRNA-specific primers and normalized to the level of ACTB mRNA.
The mRNA stability was also assessed by qPCR in actinomycin D (ActD)-treated cells. Briefly, cells were treated with 5 μg/mL ActD and collected at the specified time points. Total RNA was extracted using Trizol and analyzed by qPCR, with ACTB mRNA used as the normalization control. The mRNA stability was then quantified using GraphPad Prism 8.
RNA immunoprecipitation assay (RIP)
RIP was performed as our previous study65 with some modification. Briefly, stable cell lines seeded in a 10-cm Dish at 80–90% confluency were treated with or without AS and harvested by Trypsinization. Cells were lysed in RIP-lysis buffer (50 mM Tris-HCl pH 7.4, 150 mM NaCl, 10 mM EDTA, 2 mM MgCl2, 1 mM DTT, 0.5% NP-40, 100 units/ml RNase inhibitor, 400 μM VRC and Protease inhibitor cocktail) on ice for 1 h. 1/10 of cell lysates were extracted with 1 mL of TRIzol reagent (Sigma-AldRich) for extraction of total RNAs as input, 1/50 of cell lysates were saved for Western blotting to detect the protein expression, and left lysates were incubated with indicated antibodies and protein A/G-agarose beads at 4 °C for 3 h. After washing with RIP-lysis buffer for five times, 1/10 of beads was subjected to Western blotting analysis to identify the efficiency of IP, and the remained beads were extracted with 1 mL of TRIzol reagent for extraction of RIP bound RNAs. Input and co-immunoprecipitated RNAs were analyzed by RT-qPCR or RNA-Seq.
RT-qPCR
RNAs were extracted by TRIzol reagent (Sigma-AldRich) and then treated with DNase I (Thermo Fish Scientific) to degrade genomic DNA. The reverse transcription was performed with 1 μg total RNA and the PrimeScriptTM RT Reagent Kit (Takara) according to the manufacturer’s instructions. Quantitative real-time PCR (RT-qPCR) was conducted using SYBR Green PCR Master Mix (Yeasen) to determine the mRNA expression level of a gene of interest. Gene expression levels were normalized to the expression of ACTB.
High-throughput sequencing for 4sU-Seq and RIP-Seq
For 4sU-Seq, 4sU-labled RNA were extracted as described above for removing the rRNAs using Ribo-Zero rRNA Removal Kits (Illumina, San Diego, CA, USA) as the manufacturer’s instructions for the following library construction. The rRNA-depleted RNAs were constructed RNA sequencing libraries by using TruSeq Stranded Total RNA Library Prep Kit (Illumina, San Diego, CA, USA) according to the manufacturer’s instructions.
For RIP-Seq, the indicated stable H1299 cell lines were treated with or without AS, and RNA was immunoprecipitated as described above. The immunoprecipitated RNA was then processed for sequencing according to the outlined protocol66. In brief, RNAs bound to PABPC1 and total RNAs (as an input) were extracted by using TRIZOL reagent as following manufacturer’s instruction (Invitrogen), then the rRNAs were removed from the immunoprecipitated RNA and input RNA samples by using RNAs with NEBNext rRNA Depletion Kit (New England Biolabs, Inc., Massachusetts, USA). The rRNA-depleted RNAs were constructed RNA sequencing libraries by using NEBNext® Ultra™ II Directional RNA Library Prep Kit (New England Biolabs, Inc., Massachusetts, USA) according to the manufacturer’s instructions. Constructed 4sU-Seq and RIP-Seq libraries were controlled for quality and quantified using the BioAnalyzer 2100 system (Agilent Technologies, Inc., USA), and the libraries sequencing were performed on an illumina Hiseq instrument with 150 bp paired-end reads.
High-throughput sequencings for 4sU-Seq and RIP-Seq were all done by Cloud-Seq Biotech (Shanghai, China).
Analysis for high-throughput sequencing data
For 4sU-Seq data, samples were sequenced by Illumina NovaSeq 6000 platform. After sequencing, reads were trimmed for adaptor sequence, masked for low-quality sequence by Cutadapt67 and then mapped to human reference genome (UCSC hg19) using Hisat268. Library depth normalized gene expression counts were calculated using DESeq269. Then, all normalized gene count values in a particular time point were divided by the probe value for that time point. Data was further normalized to the first time point and log transformed. Half-lives were calculated using BridgeR2 (version 0.1.0)70,71. A maximum half-life value of 24 hrs was applied to calculated values exceeding this value. Genes with R2 values of <0.8 were excluded from further analysis. Only genes with protein coding annotation were used for downstream analysis.
For RIP-seq data, samples were sequenced by Illumina NovaSeq 6000 platform. After sequencing, all reads were mapped tohuman reference genome (UCSC hg19) by Hisat2 software with default parameters. The target binding regions of PABPC1 were identified using MACS software72. High-confidence binding regions of PABPC1 were identified by stringent cutoff threshold, and then annotated with the latest UCSC RefSeq database to connect the peak information with the gene annotation. Fold enrichment of each mRNA transcript matched to different MACS identified motifs were summed.
For Sequence motif analysis, The RNA sequence from 4sU-seq and RIP-seq were analyzed for the occurrence of over-represented motifs. We performed de-novo motif finding using MEME (version 5.5.5) in standalone mode. We ran MEME with a maximum motif width of 20 bp, and also with unrestricted length. Sequence logos presented were produced within MEME output.
For pathway enrichment analysis, the GO and KEGG pathway enrichment analysis was performed using David bioinformatics resources.
Electrophoretic mobility shift assay (EMSA)
50 nM of Biotin-labeled RNAs were used for each electrophoretic mobility shift assay (EMSA) reaction. Protein-RNA incubation was carried out with the indicated amount of purified protein and Biotin-labeled RNA in EMSA buffer (125 mM Tris-HCl pH 7.5, 1.25 M KCl, 25 mM MgCl2, 50% Glycerol, 10 mg/mL BSA, 1 unite RNase Inhibitor) at room temperature for 30 min. The binding reactions were then mixed with 5× EMSA loading buffer (75% Glycerol, 2.5× TBE, 0.06% bromophenol blue, 0.06% xylene cyanol) and loaded onto a 7% native page gel for electrophoresis. After that, the separated protein-RNA were transferred onto the Nylon membrane (Sigma-Aldrich) fixed to the membrane by UV crosslinking (480 mJ/cm2). The membrane was then incubated with Stabilized streptavidin-HRP Conjugate (Thermo Fish Scientific) at room temperature for 1 h, washed 3 times of 10 min with 1× Washing buffer (Thermo Fish Scientific). The signal of Biotin-labeled RNA were detected by Amersham Imager (GE HealthCare).
In vitro poly(U) RNA binding assay
For the in vitro poly(U) RNA binding assay, protein-RNA incubation was performed with 2 μM purified His-GFP-PABPC1 or His-GFP-PABPC1 + pE1E2S1, 2 μM GST-TIA1 protein, and 50 nM biotin-labeled poly(U) RNA in reaction buffer (20 mM Tris-HCl pH 7.5, 200 mM KCl, 2 mM MgCl₂, 5% glycerol, 1 mM DTT, 40 U RNase inhibitor) overnight at 4 °C. The resulting protein complexes were then captured using Ni²⁺-NTA resin precipitation to pull down PABPC1. After washing away unbound protein and poly(U) RNA with RIP-lysis buffer, the RNA was purified from the beads and analyzed by northern blotting, while the associated proteins were detected by Western blotting.
Mito-Keima mitophagy assay
To monitor mitophagy, we used mito-keima (mitochondria-targeted Keima), a ratiometric, pH-sensitive fluorescent protein that is resistant to lysosomal proteases73. As Keima is characteristically excited at 561 nm under acidic conditions and at 488 nm under neutral pH environments, a high ratio of 561/488 nm fluorescence represents the presence of mitochondria in acidic lysosomes (mitochondria actively undergoing mitophagy). For quantitation of mitophagy by FACS, cells stably expressing mito-keima following arsenite treatment were harvested by trypsinization and resuspended in FACS buffer (145 mM NaCl, 5 mM KCl, 1.8 mM CaCl2, 0.8 mM MgCl2, 10 mM HEPES, 10 mM glucose, 0.1% BSA). Measurements of lysosomal Mitokeima were made using dual-excitation ratiometric pH measurements at 488 (pH 7) and 561 (pH 4) nm lasers with 620/29 nm and 614/20 nm emission filters, respectively. For each sample, 10,000 events were collected. Data were analyzed using FlowJo. In addition, cells stably expressing mito-Keima could be imaged by Leica confocal microscope.
mtDNA copy number
The mitochondrial DNA (mtDNA) content relative to nuclear DNA (nDNA) was determined as previously described50. Briefly, cells treated with or without AS were collected, and total DNA was extracted using a DNA Extraction Kit (Biosharp). qPCR was then performed to measure mtDNA (tRNA-Leu (UUR)) and nDNA (B2m/β2-microglobulin) levels. The relative mtDNA/nDNA ratio was calculated using the following equations:
Cell proliferation assay
Cell proliferation was assessed using the Cell Counting Kit-8 (CCK-8) (Yeasen), a highly sensitive and widely used assay for evaluating cell proliferation and cytotoxicity, based on the WST-8 reagent (chemical name: 2-(2-methoxy-4-nitrophenyl)-3-(4-nitrophenyl)-5-(2,4-disulfonatophenyl)-2H-tetrazolium monosodium salt). In this assay, WST-8 is reduced by mitochondrial dehydrogenases in the presence of electron-coupling reagents, resulting in the formation of a soluble orange-yellow formazan product. The intensity of the resulting color is directly proportional to the number of proliferating cells and inversely proportional to cytotoxicity. The optical density (OD) at 450 nm was measured using a microplate reader, providing an indirect assessment of viable cell count.
For the proliferation assay, H1299 and HeLa cells were infected with the indicated lentivirus and selected for 1 week to generate stable knockout or overexpression cell lines. The cells were seeded into 96-well plates at a density of 1 × 103 cells per well, in a final volume of 100 μL. At each designated time point, 10 μL of CCK-8 solution was added to each well, and the absorbance at 450 nm was measured to evaluate cell proliferation.
Cell viability and Clonogenic survival assay
For cell viability assay, cells were counted and 1 × 104 cells were seeded into 96 well plates and allowed to adhere for 24 h before being treated with AS for 48 h. Viable cells was determined using CCK8-kit and all quantitative results were normalized to non-treatment group. For clonogenic survival assay, 2 × 103 cells were seeded into a 12-well plate and cultured for 3 days. AS was added into medium and all culture medium was changed every 3 days until colony was visible (7-14 days). Colonies were washed, fixed and stained with 0.1% (w/v) crystal violet overnight. Visible colonies were counted and analyzed between groups with ImageJ.
Xenograft tumor model
All animal experiments were conducted in accordance with the Guide for the Care and Use of Laboratory Animals and approved by the Institutional Animal Care and Use Committee of Shanghai Jiao Tong University School of Medicine (Approval NO. JUMC2024-218-A). Mice were obtained from Shanghai Lingchang Biotechnology Co., Ltd. (Shanghai, China), housed in a specific pathogen-free environment, and allowed to acclimate to the conditions under careful handling prior to experimentation.
The xenograft tumor model was established as previously described. Briefly, HeLaPABPC1-/- cells stably expressing Myc-PABPC1-WT/K512R (4×106) were subcutaneously injected into 7-week-old male BALB/c nude mice. Mice were maintained on a standard chow diet (Xietong Shengwu, catalog no. XTC01WC-001) ad libitum under specific pathogen-free (SPF) conditions. Mice were housed in the animal facility of Shanghai Jiao Tong University School of Medicine under a 12-h light/dark cycle, at a controlled temperature of 20–22 °C and 60% relative humidity. Once the tumors reached approximately 100 mm³, the mice were treated with doxorubicin (MedChemExpress) via intraperitoneal (i.p.) injection at a dose of 1 mg/kg every three days for a total of four injections. The control group received an equivalent volume of vehicle (PBS) via intraperitoneal injection. Tumor growth was monitored with calipers, and tumor volume was calculated using the formula: (length × width² / 2). Mice were euthanized when they met the institutional criteria for tumor size (2 cm). At the study endpoint, tumors were harvested and weighed. All animal studies were conducted with the approval and guidance of the Shanghai Jiao Tong University Medical Animal Ethics Committees.
Statistical analysis
Statistics in this study were presented as mean ± SD. Error bars represented SD in triplicate experiments if not mentioned otherwise. Statistical comparisons were performed by using two-tailed t tests, one-way ANOVA, two-way ANOVA, or twosided Mann–Whitney U test as indicated in the figure legends. Statistical analyses were carried out using Graphpad Prism 8 (GraphPad Software). Each sequence RNA sample (4sU-seq and RIP-seq) has two biological replicates. For other experiments, the number of replicates is indicated in the figure legends.
Reporting summary
Further information on research design is available in the Nature Portfolio Reporting Summary linked to this article.
Data availability
The 4sU-Seq and RIP-Seq data generated in this study were provided as EXCEL profiles in Supplementary Data and have been deposited in the Gene Expression Omnibus (GEO) repository under the accession number GSE260508, GSE260510, and GSE260511. The mass spectrometry data generated in this study were provided as EXCEL profiles in Supplementary Data and have been uploaded to Integrated Proteome Resources (iProX) database under the accession number IPX0008287000. Source data are provided with this paper. The remaining data are available within the Article, Supplementary Information or Source Data file. Source data are provided with this paper.
References
Protter, D. S. W. & Parker, R. Principles and properties of stress granules. Trends Cell Biol. 26, 668–679 (2016).
Anderson, P., Kedersha, N. & Ivanov, P. Stress granules, P-bodies and cancer. Biochim Biophys. Acta 1849, 861–870 (2015).
Ivanov, P., Kedersha, N. & Anderson, P. Stress granules and processing bodies in translational control. Cold. Spring Harb. Perspect Biol. 11 (2019).
Kimball, S. R., Horetsky, R. L., Ron, D., Jefferson, L. S. & Harding, H. P. Mammalian stress granules represent sites of accumulation of stalled translation initiation complexes. Am. J. Physiol. Cell Physiol. 284, C273–C284 (2003).
Grabocka, E. & Bar-Sagi, D. Mutant KRAS enhances tumor cell fitness by upregulating stress granules. Cell 167, 1803–1813.e1812 (2016).
Palikaras, K., Lionaki, E. & Tavernarakis, N. Mechanisms of mitophagy in cellular homeostasis, physiology and pathology. Nat. Cell Biol. 20, 1013–1022 (2018).
Picca, A., Faitg, J., Auwerx, J., Ferrucci, L. & D’Amico, D. Mitophagy in human health, ageing and disease. Nat. Metab. 5, 2047–2061 (2023).
Amen, T. & Kaganovich, D. Stress granules inhibit fatty acid oxidation by modulating mitochondrial permeability. Cell Rep. 35, 109237 (2021).
Zhao, Z. et al. QKI shuttles internal m(7)G-modified transcripts into stress granules and modulates mRNA metabolism. Cell 186, 3208–3226.e3227 (2023).
Buchan, J. R. & Parker, R. Eukaryotic stress granules: the ins and outs of translation. Mol. Cell 36, 932–941 (2009).
Goetz, A. E. & Wilkinson, M. Stress and the nonsense-mediated RNA decay pathway. Cell Mol. Life Sci. 74, 3509–3531 (2017).
Khong, A. et al. The stress granule transcriptome reveals principles of mRNA accumulation in stress granules. Mol. Cell 68, 808–820.e805 (2017).
Namkoong, S., Ho, A., Woo, Y. M., Kwak, H. & Lee, J. H. Systematic characterization of stress-induced RNA granulation. Mol. Cell 70, 175–187.e178 (2018).
Anders, M. et al. Dynamic m(6)A methylation facilitates mRNA triaging to stress granules. Life Sci. Alliance 1, e201800113 (2018).
Guillén-Boixet, J. et al. RNA-induced conformational switching and clustering of G3BP drive stress granule assembly by condensation. Cell 181, 346–361.e317 (2020).
Yang, C. et al. Stress granule homeostasis is modulated by TRIM21-mediated ubiquitination of G3BP1 and autophagy-dependent elimination of stress granules. Autophagy 19, 1934–1951 (2023).
Marmor-Kollet, H. et al. Spatiotemporal proteomic analysis of stress granule disassembly using APEX reveals regulation by SUMOylation and links to ALS pathogenesis. Mol. Cell 80, 876–891.e876 (2020).
Golebiowski, F. et al. System-wide changes to SUMO modifications in response to heat shock. Sci. Signal 2, ra24 (2009).
Hendriks, I. A. & Vertegaal, A. C. A comprehensive compilation of SUMO proteomics. Nat. Rev. Mol. Cell Biol. 17, 581–595 (2016).
Keiten-Schmitz, J. et al. The nuclear SUMO-targeted ubiquitin quality control network regulates the dynamics of cytoplasmic stress granules. Mol. Cell 79, 54–67.e57 (2020).
Jain, S. et al. ATPase-modulated stress granules contain a diverse proteome and substructure. Cell 164, 487–498 (2016).
Afonina, E., Stauber, R. & Pavlakis, G. N. The human poly(A)-binding protein 1 shuttles between the nucleus and the cytoplasm. J. Biol. Chem. 273, 13015–13021 (1998).
Kedersha, N. L., Gupta, M., Li, W., Miller, I. & Anderson, P. RNA-binding proteins TIA-1 and TIAR link the phosphorylation of eIF-2 alpha to the assembly of mammalian stress granules. J. Cell Biol. 147, 1431–1442 (1999).
Passmore, L. A. & Coller, J. Roles of mRNA poly(A) tails in regulation of eukaryotic gene expression. Nat. Rev. Mol. Cell Biol. 23, 93–106 (2022).
Bernstein, P., Peltz, S. W. & Ross, J. The poly(A)-poly(A)-binding protein complex is a major determinant of mRNA stability in vitro. Mol. Cell Biol. 9, 659–670 (1989).
Yi, H. et al. PABP cooperates with the CCR4-NOT complex to promote mRNA deadenylation and block precocious decay. Mol. Cell 70, 1081–1088.e1085 (2018).
Bresson, S. & Tollervey, D. Tailing Off: PABP and CNOT generate cycles of mRNA deadenylation. Mol. Cell 70, 987–988 (2018).
Li, C. et al. MKRN3-mediated ubiquitination of Poly(A)-binding proteins modulates the stability and translation of GNRH1 mRNA in mammalian puberty. Nucleic Acids Res. 49, 3796–3813 (2021).
Chen, C. et al. SUMOylation of TARBP2 regulates miRNA/siRNA efficiency. Nat. Commun. 6, 8899 (2015).
Du, Y. et al. SUMOylation of the m6A-RNA methyltransferase METTL3 modulates its function. Nucleic Acids Res. 46, 5195–5208 (2018).
Dou, J. et al. SUMOylation modulates the LIN28A-let-7 signaling pathway in response to cellular stresses in cancer cells. Mol. Oncol. 14, 2288–2312 (2020).
Flora, S. J. Arsenic-induced oxidative stress and its reversibility. Free Radic. Biol. Med. 51, 257–281 (2011).
Zargari, F., Rahaman, M. S., KazemPour, R. & Hajirostamlou, M. Arsenic, oxidative stress and reproductive system. J. Xenobiot. 12, 214–222 (2022).
Kedersha, N. et al. Evidence that ternary complex (eIF2-GTP-tRNA(i)(Met))-deficient preinitiation complexes are core constituents of mammalian stress granules. Mol. Biol. Cell 13, 195–210 (2002).
Hendriks, I. A. et al. Site-specific mapping of the human SUMO proteome reveals co-modification with phosphorylation. Nat. Struct. Mol. Biol. 24, 325–336 (2017).
Riback, J. A. et al. Stress-triggered phase separation is an adaptive, evolutionarily tuned response. Cell 168, 1028–1040 e1019 (2017).
Marmor-Kollet, H. et al. Spatiotemporal proteomic analysis of stress granule disassembly using APEX reveals regulation by SUMOylation and links to ALS pathogenesis. Mol. Cell 80, 876–891 e876 (2020).
Yang, P. et al. G3BP1 is a tunable switch that triggers phase separation to assemble stress granules. Cell 181, 325–345.e328 (2020).
Bellot, G. et al. Hypoxia-induced autophagy is mediated through hypoxia-inducible factor induction of BNIP3 and BNIP3L via their BH3 domains. Mol. Cell Biol. 29, 2570–2581 (2009).
Hui, L. et al. Hydrogen peroxide-induced mitophagy contributes to laryngeal cancer cells survival via the upregulation of FUNDC1. Clin. Transl. Oncol. 21, 596–606 (2019).
Villa, E. et al. Parkin-independent mitophagy controls chemotherapeutic response in cancer cells. Cell Rep. 20, 2846–2859 (2017).
Yan, C. et al. Doxorubicin-induced mitophagy contributes to drug resistance in cancer stem cells from HCT8 human colorectal cancer cells. Cancer Lett. 388, 34–42 (2017).
Hou, H. et al. High expression of FUNDC1 predicts poor prognostic outcomes and is a promising target to improve chemoradiotherapy effects in patients with cervical cancer. Cancer Med. 6, 1871–1881 (2017).
Bailey, T. L., Johnson, J., Grant, C. E. & Noble, W. S. The MEME Suite. Nucleic Acids Res. 43, W39–W49 (2015).
Zheng, D. et al. Cellular stress alters 3’UTR landscape through alternative polyadenylation and isoform-specific degradation. Nat. Commun. 9, 2268 (2018).
Piecyk, M. et al. TIA-1 is a translational silencer that selectively regulates the expression of TNF-alpha. EMBO J. 19, 4154–4163 (2000).
Vara-Perez, M., Felipe-Abrio, B. & Agostinis, P. Mitophagy in cancer: A tale of adaptation. Cells 8, 493 (2019).
Panigrahi, D. P. et al. The emerging, multifaceted role of mitophagy in cancer and cancer therapeutics. Semin Cancer Biol. 66, 45–58 (2020).
Redding, A. & Grabocka, E. Stress granules and hormetic adaptation of cancer. Trends Cancer 9, 995–1005 (2023).
Leuthner, T. C., Hartman, J. H., Ryde, I. T. & Meyer, J. N. PCR-based determination of mitochondrial DNA copy number in multiple species. Methods Mol. Biol. 2310, 91–111 (2021).
Zhou, H. et al. Stress granules: functions and mechanisms in cancer. Cell Biosci. 13, 86 (2023).
Fu, Y. & Zhuang, X. m(6)A-binding YTHDF proteins promote stress granule formation. Nat. Chem. Biol. 16, 955–963 (2020).
Förch, P. et al. The apoptosis-promoting factor TIA-1 is a regulator of alternative pre-mRNA splicing. Mol. Cell 6, 1089–1098 (2000).
Meyer, C. et al. The TIA1 RNA-binding protein family regulates EIF2AK2-mediated stress response and cell cycle progression. Mol. Cell 69, 622–635.e626 (2018).
Ran, F. A. et al. Genome engineering using the CRISPR-Cas9 system. Nat. Protoc. 8, 2281–2308 (2013).
Zhu, C. et al. SUMOylation at K707 of DGCR8 controls direct function of primary microRNA. Nucleic Acids Res. 43, 7945–7960 (2015).
Huang, J. et al. SUMO1 modification of PTEN regulates tumorigenesis by controlling its association with the plasma membrane. Nat. Commun. 3, 911 (2012).
Qu, Y. et al. SUMOylation of Grb2 enhances the ERK activity by increasing its binding with Sos1. Mol. Cancer 13, 95 (2014).
Hou, G. et al. SUMOylation of YTHDF2 promotes mRNA degradation and cancer progression by increasing its binding affinity with m6A-modified mRNAs. Nucleic Acids Res. 49, 2859–2877 (2021).
Barysch, S. V., Dittner, C., Flotho, A., Becker, J. & Melchior, F. Identification and analysis of endogenous SUMO1 and SUMO2/3 targets in mammalian cells and tissues using monoclonal antibodies. Nat. Protoc. 9, 896–909 (2014).
Yu, J. et al. PTEN regulation by Akt-EGR1-ARF-PTEN axis. EMBO J. 28, 21–33 (2009).
Stirling, D. R. et al. CellProfiler 4: improvements in speed, utility and usability. BMC Bioinforma. 22, 433 (2021).
Wheeler, J. R., Matheny, T., Jain, S., Abrisch, R. & Parker, R. Distinct stages in stress granule assembly and disassembly. Elife 5 (2016).
Rutkowski, A. J. & Dölken, L. High-resolution gene expression profiling of RNA synthesis, processing, and decay by metabolic labeling of newly transcribed RNA using 4-thiouridine. Methods Mol. Biol. 1507, 129–140 (2017).
Zhang, H. et al. Hypoxia regulates overall mRNA homeostasis by inducing Met(1)-linked linear ubiquitination of AGO2 in cancer cells. Nat. Commun. 12, 5416 (2021).
Zhao, J., Sun, B. K., Erwin, J. A., Song, J. J. & Lee, J. T. Polycomb proteins targeted by a short repeat RNA to the mouse X chromosome. Science 322, 750–756 (2008).
Kechin, A., Boyarskikh, U., Kel, A. & Filipenko, M. cutPrimers: A new tool for accurate cutting of primers from reads of targeted next generation sequencing. J. Comput Biol. 24, 1138–1143 (2017).
Kim, D., Langmead, B. & Salzberg, S. L. HISAT: A fast spliced aligner with low memory requirements. Nat. Methods 12, 357–360 (2015).
Love, M. I., Huber, W. & Anders, S. Moderated estimation of fold change and dispersion for RNA-seq data with DESeq2. Genome Biol. 15, 550 (2014).
Imamachi, N., Salam, K. A., Suzuki, Y. & Akimitsu, N. A GC-rich sequence feature in the 3’ UTR directs UPF1-dependent mRNA decay in mammalian cells. Genome Res. 27, 407–418 (2017).
Tani, H. & Akimitsu, N. Genome-wide technology for determining RNA stability in mammalian cells: historical perspective and recent advantages based on modified nucleotide labeling. RNA Biol. 9, 1233–1238 (2012).
Zhang, Y. et al. Model-based analysis of ChIP-Seq (MACS). Genome Biol. 9, R137 (2008).
Vargas, J. N. S. et al. Spatiotemporal control of ULK1 activation by NDP52 and TBK1 during selective autophagy. Mol. Cell 74, 347–362.e346 (2019).
Acknowledgements
This work was supported by grants from National Natural Science Foundation of China (Nos. 32271310, 82230100, and 32461160262 to Jianxiu Yu) and Starting Grant Program (#59000-12240022 to Hailong Zhang) from Sun Yat-sen University.
Author information
Authors and Affiliations
Contributions
J.Y. and C.H. conceived and designed the study. C.H., JY H., and R.L. performed most of the experiments. A.J.Y. and A.S.Y. cloned/constructed BNIP3L and FUNDC1 expression plasmids. Y.C., L.L., J.L., H.L., Z.Z., Y.Z., A.X., R.C., and Y.W. helped with experiments and provided technical support. X.Z. and J.H. offered constructive suggestions. J.Y., C.H., H.Z., M.X., and Y.F. analyzed the data. J.Y. and C.H. wrote the manuscript.
Corresponding authors
Ethics declarations
Competing interests
The authors declare no competing interests.
Peer review
Peer review information
Nature Communications thanks the anonymous reviewer(s) for their contribution to the peer review of this work. A peer review file is available.
Additional information
Publisher’s note Springer Nature remains neutral with regard to jurisdictional claims in published maps and institutional affiliations.
Supplementary information
Source data
Rights and permissions
Open Access This article is licensed under a Creative Commons Attribution-NonCommercial-NoDerivatives 4.0 International License, which permits any non-commercial use, sharing, distribution and reproduction in any medium or format, as long as you give appropriate credit to the original author(s) and the source, provide a link to the Creative Commons licence, and indicate if you modified the licensed material. You do not have permission under this licence to share adapted material derived from this article or parts of it. The images or other third party material in this article are included in the article’s Creative Commons licence, unless indicated otherwise in a credit line to the material. If material is not included in the article’s Creative Commons licence and your intended use is not permitted by statutory regulation or exceeds the permitted use, you will need to obtain permission directly from the copyright holder. To view a copy of this licence, visit http://creativecommons.org/licenses/by-nc-nd/4.0/.
About this article
Cite this article
Huang, C., Huang, J., Lu, R. et al. PABPC1 SUMOylation enhances cell survival by promoting mitophagy through stabilizing U-rich mRNAs within stress granules. Nat Commun 16, 7308 (2025). https://doi.org/10.1038/s41467-025-62619-8
Received:
Accepted:
Published:
Version of record:
DOI: https://doi.org/10.1038/s41467-025-62619-8










